An Institutional System Proposal for Advanced Occupational Safety and Labor Standards in the Turkish Construction Industry
Abstract
1. Introduction
Literature Review: Labor Standards in the Construction Sector
2. Materials and Methods
3. Results
3.1. AS-IS Analysis of OHS and Labor Standards in the Current Institutional System: Inductive Findings from the Content Analysis
3.1.1. Labor Standards Criteria Selection, Data Collection, and Analysis
- (1)
- Working and Rest Time: Limiting working hours and protecting rest time constitute critical aspects of creating better labor conditions [19].
- (2)
- Job Security and Registration to Social Security Institutions: The aspects of job security are registered employment and the ease of individual and collective dismissals. According to the OECD [74], employment protection legislation (EPL) is an indicator of job security. International and national legislations are in place to restrain companies from making arbitrary dismissals [75].
- (3)
- OHS: It is considered the most critical and immediate criterion for decent work conditions [19]. Especially in the construction sector, where jobs are hazardous, leading to a high fatality rate in occupational accidents in unprepared workplaces, OHS is a primary indicator of workplace standards.
- (4)
- Education and Vocational Training: Vocational training and education prepare individuals for the profession through formal or non-formal education and improve their professional capabilities [76]. Vocational education provides the necessary knowledge, skills, attitudes, and values to individuals for developing physical, social, cultural, and economic capabilities, enabling their adaptation to new occupations. Human Resources Development Convention 1975 (no. 142) of the ILO [73] also requires ratifying nation states to develop policies, programs, and complementary systems of vocational guidance, training, and education for workers.
- (5)
- Employee Services: Also called worker on-site accommodations, these are the sets of practices to provide the worker with safe and sufficient working conditions outside of active working hours [77]. These practices may include but are not limited to access to fresh water, break rooms, locker rooms, adequate housing if needed, toilets, showers, and hot water. The existence, accessibility, and quality of those services are essential. Employee services can be associated with the hygiene theory of Herzberg [78], suggesting that some fundamental factors (hygiene factors) cause detrimental effects when they are not fulfilled while not having additional positive impacts when they are fulfilled. Despite being excluded in the ILO Convention no. 122 [73], employee services are included as a criterion in this study, for the accommodation service problem is still evident in the Turkish construction industry [50].
3.1.2. Stakeholder Analysis by Roles and Responsibilities
3.1.3. Regulative Analysis of Labor and OHS Regulations in the Construction Industry
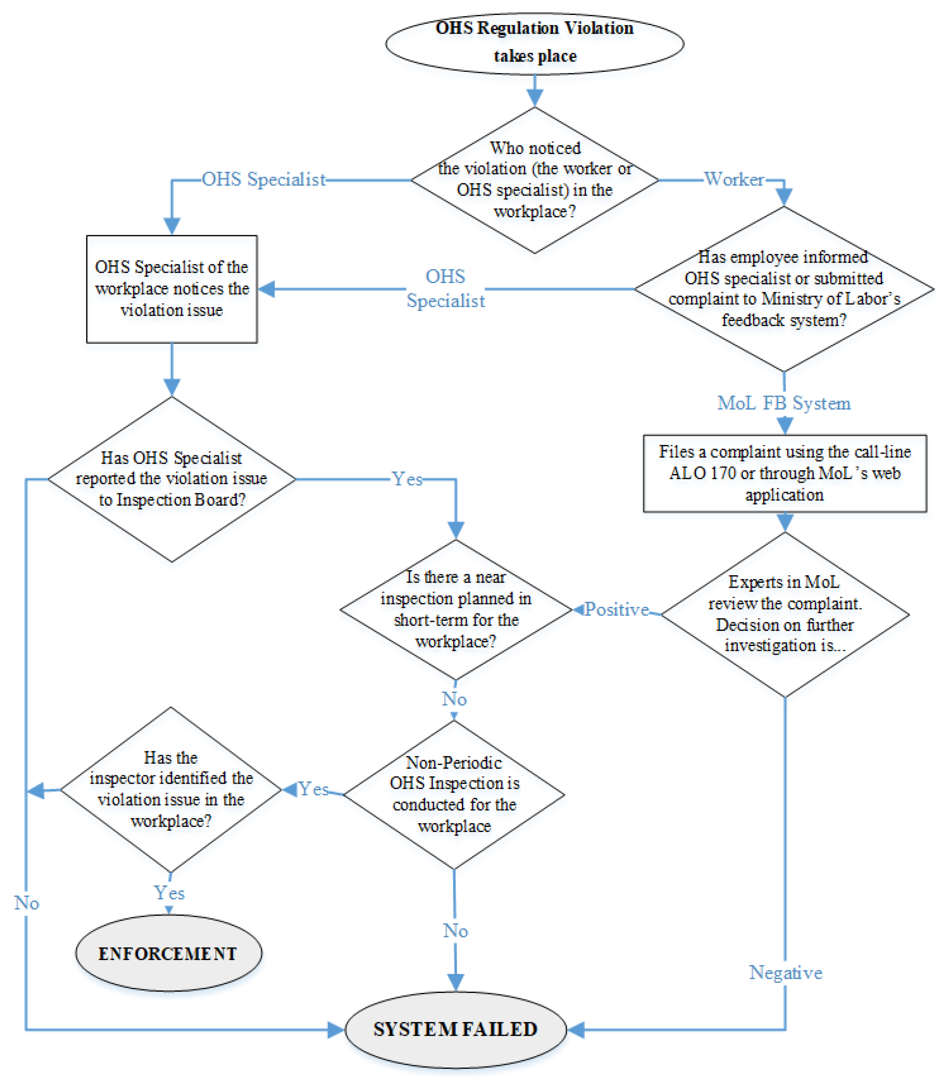
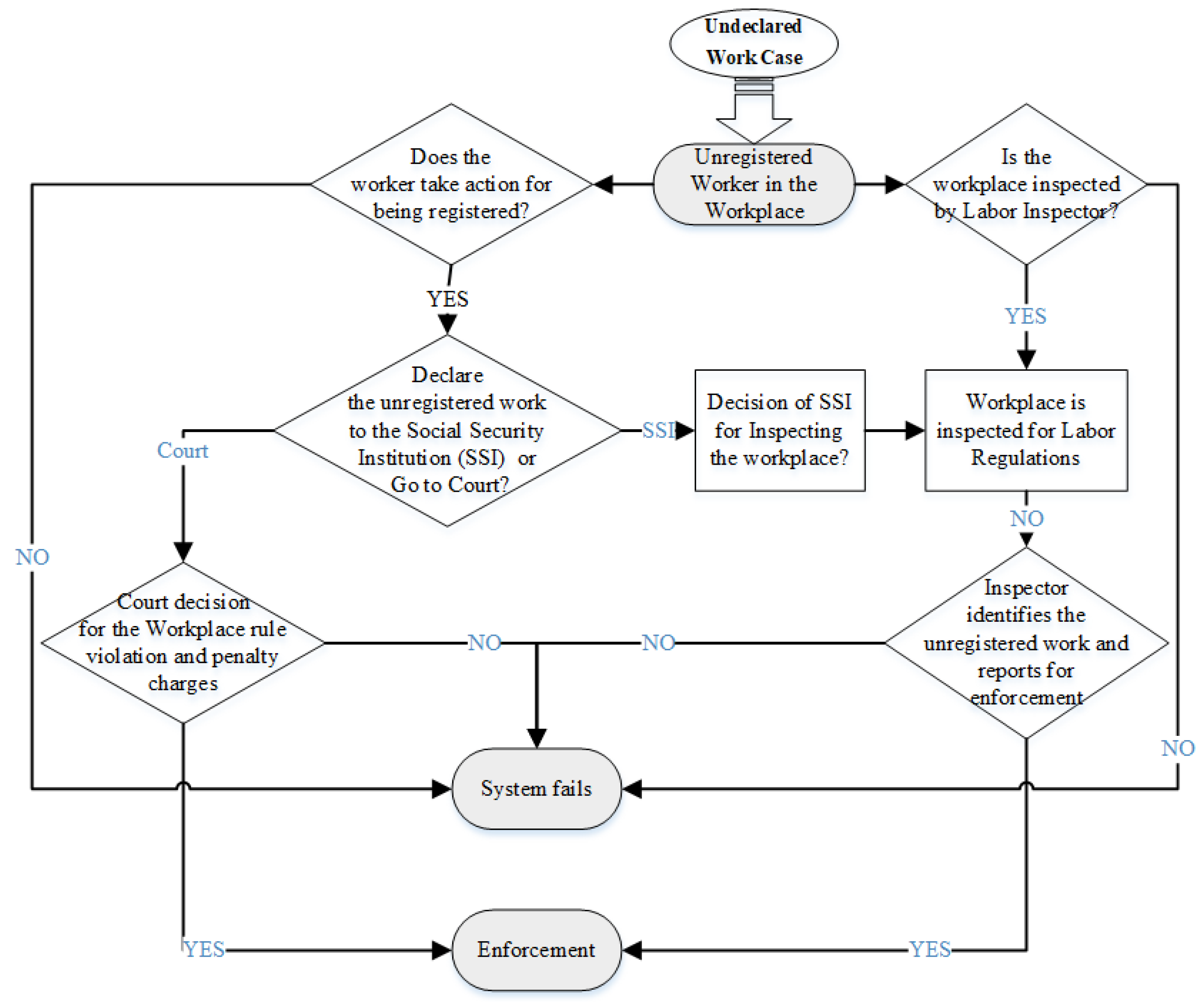
3.1.4. Information and Work Flows in Current Institutional System for Labor Standards and OHS Inspection and Enforcement Systems
3.1.5. Cause-and-Effect Analysis
- An Ineffective Inspection and Enforcement System: Regulative innovations will not be successful in practice if they are not supported by inspection and enforcement exercises [84]. Inspection systems must adequately recognize labor standard problems. The contrast between adequate regulations and inappropriate practices noted in the previous sections indicates that the ineffective inspection and enforcement system causes low labor standards in the sector. This problem’s root causes are classified as follows: a lack of initial control mechanisms; bureaucratic and political barriers; deficiency of a continuous inspection system; and low fines.- Lack of Pre-Operational Check Mechanisms: As stated by the interviewed labor inspector, there is no pre-operational compliance check mechanism in the current inspection and enforcement system. Due to the low inspection rate addressed in both interviews and the literature review, this issue becomes even more severe by bearing the high risk of unnoticed breaches in the regulations. Although prevention should be a primary goal [59], the lack of an initial control system as a preventive measure constitutes a significant deficiency in the inspection and enforcement system.
- Bureaucratic and Political Barriers: The interviewed experts underlined that political power holders hinder the inspections’ conduction under various employer groups’ influences, as also claimed by Gürcanlı [92]. Independent from the executive power, political parties, pressure groups, or other influencers, the system should enable objective and unbiased inspections.
- Lack of Continuous Inspection Mechanisms: The sector’s current inspection system has non-continuous monitoring, referring to control applications at intervals rather than throughout all operation processes. Considering that the interval inspection frequency is low, continuous monitoring mechanisms should be established to raise labor standards through inspection.
- Low Fines: A frequently expressed problem in the interviews is that legal penalties for labor practices are cheaper than establishing labor protection mechanisms in workplaces. Thus, fines, which act as negative reinforcement, are not effective in forcing employers to practice the regulations in Turkey’s construction firms.
 
- Sector-Wide High Turnover Rates: Most of the workers (around 70%) [13,48] employed in the Turkish construction sector are seasonal workers who return to their hometowns after the completion of the project. Expert interviews also support pervasive seasonal and project-based working in the industry that results in a high turnover rate and causes low productivity, confirming Guthrie’s discussion [93]. The interviews revealed that the high turnover rate is caused by the fact that workers perceive their work “as a source of income to meet their necessities in the short term” rather than a profession. Due to this perception, workers are unmotivated to become trained and advance their vocational skills and knowledge, resulting in OHS risks due to a lack of expertise.- Low Prestige of Construction Jobs: “Low-prestige job” perception of construction work is an intermediate problem leading to high turnover rates in Turkey’s construction industry. The lack of hygiene motivation factors of job security, working hours, employee services, and OHS causes job dissatisfaction, while other motivation factors such as achievement, recognition, and career advancement lead to job satisfaction [78]. Vocational education and training establish achievement, recognition, and progress [94]. The root causes of workers’ common dissatisfaction with the profession in Turkey’s construction sector can be listed as primitive employee services, excessive work hours, low job security, poor OHS, and insufficient vocational education.
 
- Insufficient Investment in Labor Standards:- Immature Sector: While the construction sector highly contributes to GDP in the initial phases of economic development, its contribution decreases after a particular threshold is achieved [95]. Turkey’s construction sector has not reached maturity yet and records higher growth rates than that of mature economies [96]. The industry has offered accessible entry opportunities to investors during the high growth trends in the 1980s and post-2001 periods, allowing them to practice low labor standards to sustain their competitiveness [48]. The expert interviews showed that most Turkish construction firms seized those growth periods’ short-term business opportunities and did not prioritize improving labor standards since it required investment and long-term orientation.
- Lack of Governmental Grants: Small-to-medium companies without sufficient resources constitute a large portion of Turkey’s construction sector [97]. For improving labor standards, most companies are dependent on governmental grants that have remained insufficient.
 
3.2. A Proposed Institutional System Design for Improving Occupational Safety and Labor Standards: To-Be System
3.2.1. Identification of Requirements for Redesigning the Institutional System
3.2.2. Evaluation of the Requirements and Building the Design Components of the Proposed System
3.2.3. Validation of the Proposed Solution
3.2.4. Design of the Coordination Organization: Integrated Labor Standards Institute
3.2.5. Scorecard Application Design as a Performance Assessment Tool
4. Discussion
5. Conclusions
Author Contributions
Funding
Institutional Review Board Statement
Informed Consent Statement
Data Availability Statement
Conflicts of Interest
References
- International Labour Organization. The Construction Industry in the Twenty-First Century: Its Image, Employment Prospects and Skill Requirements; International Labour Office: Geneva, Switzerland, 2001. [Google Scholar]
- International Labour Organization. Good Practices and Challenges in Promoting Decent Work in Construction and Infrastructure Projects. In Proceedings of the Paper for Discussion at the Global Dialogue Forum, Sectoral Policies Department, Geneva, Switzerland, 19–20 November 2015; ILO: Geneva, Switzerland, 2015. Available online: https://www.ilo.org/wcmsp5/groups/public/---ed_dialogue/---sector/documents/publication/wcms_416378.pdf (accessed on 4 February 2019).
- Lew, Y.L.; Lai, S.; Toh, T.; Tan, O.; Felicia, Y.; Yow, L. Quality performance of multi-layered subcontracting practices in Malaysian construction industry. IOP Conf. Ser. Earth Environ. Sci. 2020, 498, 012092. [Google Scholar] [CrossRef]
- Bosch, G.; Philips, P. Building Chaos: An International Comparison of Deregulation in the Construction Industry; Routledge: London, UK, 2003. [Google Scholar]
- KPMG. Construction—Sectoral Overview 2018. Available online: https://assets.kpmg.com/content/dam/kpmg/tr/pdf/2018/01/sektorel-bakis-2018-insaat.pdf (accessed on 5 May 2019).
- International Labour Organization. Facts on Safety at Work; ILO: Geneva, Switzerland, 2005; Available online: www.ilo.org/communication (accessed on 2 May 2019).
- Hino, Y.; Ohdo, K.; Takanashi, S.; Takahashi, H. International survey on prevention system of labor accidents at the construction site. Procedia Eng. 2011, 14, 1205–1211. [Google Scholar] [CrossRef]
- Turkish Statistical Institute. Labour Force Status of Population. 2017. Available online: http://www.turkstat.gov.tr/PreIstatistikTablo.do?istab_id=2262 (accessed on 1 July 2018).
- Republic of Turkey Ministry of Labor and Social Security. Communique on Numbers of Workers and Union Members. Official Gazette No.: 31900 and dated 22 January 2022. Available online: https://www.csgb.gov.tr/istatistikler/calisma-hayati-istatistikleri/sendikal-istatistikler/isci-sayilari-ve-sendikalarin-uye-sayilari-hakkinda-tebligler/ (accessed on 25 May 2022).
- Karaman, A.E.; Çivici, T.; Kale, S. İşçi Sağlığı ve İş Güvenliğinin İnşaat Sektöründeki Yeri ve Önemi. In Proceedings of the 3rd Occupational Health and Safety Symposium, Çanakkale, Turkey, 21–23 October 2011; pp. 85–95. Available online: https://www.imo.org.tr/Eklenti/4307,167542823pdf.pdf?0&_tag1=12B8C5DDE12A4F801C9D5A31D8527EA42331BFCC (accessed on 25 July 2020).
- Öçal, M.; Çiçek, Ö. Comparative analysis of occupational accident data in Turkey & EU. HAK-IS Int. J. Labour Soc. 2017, 6, 616–637. [Google Scholar]
- Akgül, M.; Doğan, Y. Awareness analysis on occupational health and safety in the construction sector: Sample of Marmara and Central Anatolian regions. Eng. Sci. 2020, 15, 159–173. [Google Scholar] [CrossRef]
- Duman, E.; Hamzaoğlu, O. Impression of work accidents of employees at a construction site in Istanbul. Turk. Med. Assoc. J. Occup. Health Saf. 2011, 11, 35–42. [Google Scholar]
- Gürcanlı, G.E. Focusing on deregulated and despotic labor regime: Health and safety in the construction industry. Eğitim Bilim Toplum 2013, 11, 48–80. [Google Scholar]
- Bilir, E. Sosyal Güvenlik Kurumu Dalga mı Geçiyor? 24 February 2013. Available online: http://www.sendika.org/2013/02/sosyal-guvenlik-kurumu-dalga-mi-geciyor-ertugrul-bilir/ (accessed on 15 February 2015).
- Gültekin-Karakaş, D.; Yusufi, F.; Hisarcıklılar, M. An evaluation of labor standards in the Turkish construction industry from the perspective of sectoral development. Mülkiye J. 2021, 45, 191–230. [Google Scholar]
- Mızrak, K.C.; Tolon, M. Occupational Health and Safety and Sustainable Development in Turkey in the construction industry. Nişantaşi Univ. J. Soc. Sci. 2017, 5, 14–28. [Google Scholar]
- International Labour Organization. Decent Work Indicators, 2nd ed.; ILO Manual; ILO: Geneva, Switzerland, 2013; Available online: http://www.ilo.org/wcmsp5/groups/public/---dgreports/---integration/documents/publication/wcms_229374.pdf (accessed on 3 November 2019).
- International Labour Organization. Rules of the Game: An Introduction to the Standards-related Work of the International Labour Organization; ILO: Geneva, Switzerland, 2019. [Google Scholar]
- United Nations. Do You Know All 17 SDGs? Available online: https://sdgs.un.org/goals (accessed on 21 July 2021).
- International Labour Organization. 2030 Agenda for Sustainable Development. 2020. Available online: https://libguides.ilo.org/2030-agenda-en/standards (accessed on 10 May 2019).
- Debrah, Y.A.; Ofori, G. Subcontracting, foreign workers and job safety in the Singapore construction industry. Asia Pac. Bus. Rev. 2001, 8, 145–166. [Google Scholar] [CrossRef]
- Mayhew, C.; Quinlan, M.; Ferris, R. The Effects of subcontracting/outsourcing on occupational health and safety: Survey Evidence from four Australian industries. Saf. Sci. 1997, 25, 163–175. [Google Scholar] [CrossRef]
- Perrin, B. Evaluation of Payment by Results (PBR): Current Approaches, Future Needs; Working Paper 39; DFID (Department for International Development): London, UK, 2013. [Google Scholar]
- Valluru, C.T.; Dekker, S.; Rae, A. How and why do subcontractors experience different safety on high-risk work sites? Cogn. Technol. Work 2017, 19, 785–794. [Google Scholar] [CrossRef]
- Lingard, H.; Rowlinson, S. Occupational Health and Safety in Construction Project Management; Taylor & Francis: London, UK, 2005. [Google Scholar]
- Lingard, H. Occupational health and safety in the construction industry. Constr. Manag. Econ. 2013, 31, 505–514. [Google Scholar] [CrossRef]
- Mustchin, S. Union modernisation, coalitions and vulnerable work in the construction sector in Britain. Ind. Relat. J. 2014, 45, 121–136. [Google Scholar] [CrossRef]
- Mayhew, C.; Quinlan, M. Subcontracting and occupational health and safety in residential building industry. Ind. Relat. J. 1997, 28, 192–205. [Google Scholar] [CrossRef]
- Byrne, J.; van der Meer, M. The Construction Industry in Spain: Flexibilisation and Other Corporatist Illusions. In Proceedings of the International Conference on Structural Change in the Building Industry’s Labour Market, Working Relations and Challenges in the Coming Years, Institut Arbeit und Technik, Gelsenkirchen, Germany; 2000. [Google Scholar]
- Wong, F.; So, L. Restriction of the Multi-Layers Subcontracting Practice in Hong Kong—Is it an Effective Tool to Improve Safety Performance of the Construction İndustry? In Proceedings of the CIB Conference 2002, Hong Kong, China, 14 June 2002; pp. 229–235. Available online: https://www.irbnet.de/daten/iconda/CIB606.pdf (accessed on 2 May 2019).
- Azari-Rad, H.; Philips, P.; Thompson-Dawson, W. Subcontracting and injury rates in construction. In Proceedings of the Industrial Relations Research Association, Proceedings 2003 (55th Annual Meeting), Washington, DC, USA, 3–5 January 2003; pp. 241–248. [Google Scholar]
- Loosemore, M.; Andonakis, N. Barriers to implementing OHS reforms—The 4 experiences of small subcontractors in the Australian construction industry. Int. J. Proj. Manag. 2007, 25, 579–588. [Google Scholar] [CrossRef]
- Chiang, Y.H. Subcontracting and its ramifications: A survey of the building industry in Hong Kong. Int. J. Proj. Manag. 2009, 27, 80–88. [Google Scholar] [CrossRef]
- Yung, P. Institutional arrangements and construction safety in China: An empirical examination. Constr. Manag. Econ. 2009, 27, 439–450. [Google Scholar] [CrossRef]
- Wells, J. Labour migration and international construction. Habitat Int. 1996, 20, 295–306. [Google Scholar] [CrossRef]
- Pattanaik, B. Young migrant construction workers in the unorganised urban sector. South Asia Res. 2009, 29, 19–40. [Google Scholar] [CrossRef]
- Underhill, E.; Quinlan, M. How precarious employment affects health and safety at work: The case of temporary agency workers. Ind. Relat. 2011, 66, 397–421. [Google Scholar] [CrossRef]
- Yea, S. Trafficked enough? Missing bodies, migrant labour exploitation, and the classification of trafficking victims in Singapore. Antipode 2015, 47, 1080–1100. [Google Scholar]
- Tutt, D.; Pink, S.; Dainty, A.R.J.; Gibb, A. In the air and below the horizon: Migrant workers in UK construction and the practice-based nature of learning and communicating OHS. Constr. Manag. Econ. 2013, 31, 515–527. [Google Scholar] [CrossRef]
- Buckley, M.; Zendel, A.; Biggar, J.; Frederiksen, L.; Wells, J. Migrant Work and Employment in the Construction Sector; ILO: Geneva, Switzerland, 2016. [Google Scholar]
- Wells, J. Informality in the construction sector in developing countries. Constr. Manag. Econ. 2007, 25, 87–93. [Google Scholar] [CrossRef]
- Wickramasekara, P. Bilateral Agreements and Memoranda of Understanding on Migration of Low Skilled Workers: A Review; ILO: Geneva, Switzerland, 2015. [Google Scholar]
- International Labour Organization. Global Trends on Occupational Accidents and Diseases. World Day for Safety and Health at Work 28 April 2015. Available online: https://www.ilo.org/legacy/english/osh/en/story_content/external_files/fs_st_1-ILO_5_en.pdf (accessed on 25 September 2022).
- Eurostat. Accidents at Work Statistics 2020. Available online: https://ec.europa.eu/eurostat/statistics-explained/index.php/Accidents_at_work_statistics (accessed on 5 November 2020).
- Turkish Statistical Institute. Turkish Social Security Institution Statistical Almanac. 2018. Available online: http://www.sgk.gov.tr/wps/portal/sgk/tr/kurumsal/istatistik/sgk_istatistik_yilliklari (accessed on 1 July 2019).
- Gürcanlı, G.E. Analysis of deaths and injuries in the construction industry. Turk. Med. Assoc. J. Occup. Health Saf. 2013, 13, 20–29. [Google Scholar]
- Koçak, H. Structure of employment in construction and characteristics of the labor regime. Turk. Med. Assoc. J. Occup. Health Saf. 2013, 13, 13–23. [Google Scholar]
- INTES (The Turkish Employers’ Association of Construction Industries). Construction Sector Report, September 2018. Available online: https://enerji.mmo.org.tr/wp-content/uploads/2019/05/%C4%B0N%C5%9EAAT-SEKT%C3%96R-RAPORU.pdf (accessed on 10 February 2019).
- Çınar, S. New actors and new conflicts in the construction sector: Syrian workers from the perspective of local workers. Labour Soc. 2018, 1, 121–138. [Google Scholar]
- Harroff-Tavel, H.; Alix, N. Tricked and Trapped Human Trafficking in The Middle East; International Labour Organization Regional Office for the Arab States ILO: Beirut, Lebanon, 2013; Available online: http://www.ilo.org/beirut/publications/WCMS_211214/lang--en/index.htm (accessed on 5 July 2018).
- Kara, M.A.; Kurtulmuş, M.M. Field study on the employment of migrant workers in the construction industry. DISKAR 2015, 4, 54–65. Available online: http://arastirma.disk.org.tr/wp-content/uploads/2020/08/DiSKAR_4.SAYI_.pdf (accessed on 1 July 2021).
- Şahin, Ç. Türkiye’de Göçmen İşçiler Sorunu. Toprak Employer’s Union of Turkey. Toprak İşveren E-J. 2014, 104, 20–29. Available online: https://toprakisveren.org.tr/index.php/e-dergi/ (accessed on 15 March 2018).
- Uzunkaya, M. Uluslararası Rekabet Edebilirlik Çerçevesinde Türk İnşaat Sektörünün Yapısal Analizi; Turkish Republic Ministry of Development: Ankara, Turkey, 2013.
- Gürbüz, H.; İbrakovic, H. Work safety, safety performance and safety culture in businesses. J. Soc. Sci. 2017, 4, 442–469. [Google Scholar]
- Duman, E.; Etiler, N. Construction sector and worker health. Turk. Med. Assoc. J. Occup. Health Saf. 2013, 13, 30–38. [Google Scholar]
- Baradan, S.; Dikmen, S.Ü.; Müngen, U.; Aytekin, O.; Sönmez, G. Türkiye’deki iş sağlığı ve güvenliği hizmetleri mevzuatının inşaat sektörü açısından incelenmesi. Türkiye Mühendislik Haberleri 2011, 5, 6–14. [Google Scholar]
- Akbıyıklı, R.; Dikmen, Ü.S. Main indicators of OHS management in construction sites. Düzce Univ. J. Sci. Technol. 2018, 6, 1391–1409. [Google Scholar]
- Yılmaz, F. Statistical evaluation of occupational health and safety inspections in Turkey. ISGUC J. Ind. Relat. Hum. Resour. 2015, 17, 76–91. [Google Scholar]
- Labor Inspection Board of Republic of Turkey Ministry of Labor and Social Security. 2016 Yılında İş Sağlığı ve Güvenliği Yönünden Gerçekleştirilen Programlı Teftişlerin Sonuç Raporu Özetleri; Ministry of Labour, Family and Social Services: Ankara, Turkey, 2017.
- Akboğa, K.Ö.; Baradan, S.; Gurcanli, G.E.; Dikmen, Ü.; Bayram, İ. İş güvenliği uzmanlığı: Sistemin işleyişinin değerlendirilmesi üzerine bir araştırma çalışması. In Proceedings of the 5th Workers’ Health and Occupational Safety Symposium, Izmir, Turkey, 5–6 November 2015. Union of Chambers of Turkish Engineers and Architects (TMMOB). [Google Scholar]
- Usmen, M.; Baradan, S. Factors affecting improvements in occupational health and safety in the construction industry: The case of the USA. Türkiye Mühendislik Haberleri Derg. 2011, 5, 40–48. [Google Scholar]
- Baradan, S. An overview of occupational safety and health culture in the construction industry in Turkey and comparisons with developed countries. Dokuz Eylül Univ. Eng. Fac. J. Sci. Eng. 2006, 8, 87–100. [Google Scholar]
- Gürcanlı, G.E.; Müngen, U. Analysis of construction accidents in Turkey and responsible parties. Ind. Health 2013, 51, 581–595. [Google Scholar] [CrossRef] [PubMed]
- Kvale, S. The qualitative research interview: A phenomenological and a hermeneutical mode of understanding. J. Phenomenol. Psychol. 1983, 14, 171–796. [Google Scholar] [CrossRef]
- Systems Engineering Body of Knowledge (SEBoK). Guide to the Systems Engineering Body of Knowledge. SEBoK Version 2.5. 2021. Available online: https://www.computer.org/education/bodies-of-knowledge/systems-engineering (accessed on 3 January 2022).
- Schmeer, K. Stakeholder Analysis Guidelines. World Health Organization, 3 October 2001. Available online: https://watsanmissionassistant.org/wp-content/uploads/2018/08/stakeholder-analysis-guidelines-unknown.pdf (accessed on 2 November 2019).
- Varvasovszky, Z.; Brugha, R. How to do (or not to do) a stakeholder analysis. Health Policy Plan. 2000, 5, 338–345. [Google Scholar] [CrossRef] [PubMed]
- Šaloun, P.; Malčik, M.; Andrešič, D.; Nespěšný, D. Using Eyetracking to Analyse How Flowcharts are Understood. In Proceedings of the 2017 IEEE 14th International Scientific Conference on Informatics, Poprad, Slovakia, 14–16 November 2017; IEEE: Poprad, Slovakia, 2018; pp. 394–399. [Google Scholar] [CrossRef]
- Ishikawa, K. Introduction to Quality Control; Loftus, J.H., Translator; Chapman and Hall: London, UK, 1991. [Google Scholar]
- Desai, M.S.; Johnson, R.A. Using a fishbone diagram to develop change management strategies to achieve first-year student persistence. SAM Adv. Manag. J. 2013, 78, 51–63. [Google Scholar]
- Hauser, J.R.; Clausing, D. The House of Quality. Harward Business Review 1988. Available online: https://hbr.org/1988/05/the-house-of-quality (accessed on 6 June 2020).
- International Labour Organization. NORMLEX Information System on International Labour Standards. 2017. Available online: https://www.ilo.org/dyn/normlex/en/f?p=NORMLEXPUB:12030:0::NO (accessed on 4 February 2019).
- Organization for Economic Co-operation and Development. Compare Your Country Employment Protection Legislation. 2005. Available online: https://www1.compareyourcountry.org/employment-protection-legislation?cr=oecd&lg=en&page=0 (accessed on 15 May 2020).
- Allard, G.J. Measuring job security over time: In search of a historical indicator for EPL (Employment Protection Legislation). In Instituto de Empresa Business School Working Paper No. WP05-17; Instituto de Empresa: Madrid, Spain, 2005. [Google Scholar]
- United Nations Educational, Scientific and Cultural Organization (UNESCO). Technical and Vocational Education and Training for The Twenty-First Century: UNESCO and ILO Recommendations; UNESCO Publications: Paris, France, 2003. [Google Scholar]
- International Labour Organization. Worker’s Housing. 2009. Available online: https://www.ilo.org/wcmsp5/groups/public/---ed_emp/---emp_ent/---multi/documents/publication/wcms_116344.pdf (accessed on 2 April 2019).
- Herzberg, F. Work and the Nature of Man, 1st ed.; World Pub. Co.: Cleveland, OH, USA, 1966. [Google Scholar]
- International Labour Organization. Strategies and Practice for Labour Inspection; ILO: Geneva, Switzerland, 2006; Available online: https://www.ilo.org/wcmsp5/groups/public/---ed_norm/---relconf/documents/meetingdocument/wcms_gb_297_esp_3_en.pdf (accessed on 3 November 2019).
- Labor Act of Turkey. Law No. 4857, Date of Enactment 22 May 2003. Official Gazette Dated 10 June 2003 and No. 25134. Available online: https://www.mevzuat.gov.tr/MevzuatMetin/1.5.4857-20140910.pdf (accessed on 2 May 2019).
- International Labour Organization. C047-Forty-Hour Week Convention, 4 June 1935, Information System on International Labour Standards. Available online: https://www.ilo.org/dyn/normlex/en/f?p=NORMLEXPUB:12100:0::NO::P12100_ILO_CODE:C047 (accessed on 3 November 2019).
- European Union Council. Directive 2003/88/EC of the European Parliament and of the Council of 4 November 2003 Concerning Certain Aspects of the Organisation of Working Time. Access to European Union Law. Available online: http://data.europa.eu/eli/dir/2003/88/oj (accessed on 25 September 2019).
- International Labour Organization. C132-Holidays with Pay Convention, 24 June 1970, Information System on International Labour Standards. Available online: https://www.ilo.org/dyn/normlex/en/f?p=NORMLEXPUB:12100:0::NO::P12100_ILO_CODE:C132 (accessed on 3 November 2019).
- Organization for Economic Co-operation and Development. The OECD indicators on Employment Protection Legislation. 2013. Available online: http://www.oecd.org/employment/emp/oecdindicatorsofemploymentprotection.htm (accessed on 10 May 2019).
- Work Health and Safety Act of Turkey. Law No. 6331, Official Gazette Dated 30 June 2012 and No. 28339. Available online: https://www.mevzuat.gov.tr/mevzuat?MevzuatNo=6331&MevzuatTur=1&MevzuatTertip=5 (accessed on 5 June 2018).
- European Commission. Council Directive 89/391/EEC of 12 June 1989 on the Introduction of Measures to Encourage Improvements in the Safety and Health of Workers at Work. Retrieved from Access to European Union Law. Available online: http://data.europa.eu/eli/dir/1989/391/oj (accessed on 25 September 2019).
- Vocational Training Act of Turkey. Law No. 3308. Official Gazette Dated 19 June 1986 and No. 19139. Available online: https://www.mevzuat.gov.tr/mevzuat?MevzuatNo=3308&MevzuatTur=1&MevzuatTertip=5 (accessed on 21 July 2019).
- Başkan Takaoğlu, Z.E.; Celenk, K.; Olmezoğlu Iri, N.I. The problems of occupational safety specialists. Gümüşhane Univ. J. Health Sci. 2018, 7, 1–9. [Google Scholar]
- Güllüoğlu, E.N.; Güllüoğlu, A.N. Analysis of employment and work accidents in Turkish Construction Sector. Karaelmas J. Occup. Health Saf. 2019, 3, 65–81. [Google Scholar] [CrossRef]
- Favi, C.; Germani, M.; Marconi, M. A 4m approach for a comprehensive analysis and improvement of manual assembly lines. Procedia Manuf. 2017, 11, 1510–1518. [Google Scholar] [CrossRef]
- Uemura, T.; Kani, Y.; Yamada, T.; Hamamoto, K.; Ilyina, A.D.; Miller, S.D.; Rodionov, A.A.; Ono, H. Improving Kaizen success in CIS countries: A 4m–7w–5k checklist to elicit ideas from managers and workers. Glob. Bus. J. 2021, 7, 10–21. [Google Scholar]
- Gürcanlı, G.E. The current situation in occupational safety in the world and in Turkey and the construction sector. Mühendislikte Mimar. Plan. Ölçü 2008, 90–99. Available online: http://www.bilgin.net/ikksubat.pdf (accessed on 5 March 2017).
- Guthrie, J.P. High-involvement work practices, turnover, and productivity: Evidence from New Zealand. Acad. Manag. J. 2001, 44, 180–190. [Google Scholar] [CrossRef]
- Tanner, J. The Psychology of Motivating Employees Through Training and Development. Training Industry, 13 January 2017. Available online: https://trainingindustry.com/blog/performance-management/the-psychology-of-motivating-employees-through-training-and-development/ (accessed on 21 June 2019).
- Myers, D. Construction Economics: A New Approach, 3rd ed.; Routledge: New York, NY, USA, 2013. [Google Scholar]
- Sezgin, A.G.Ş.; Aşarkaya, A. İnşaat Sektörü [Construction Sector]; Turkey İş Bank Publication: Istanbul, Turkey, 2016. [Google Scholar]
- Kart, E. Subcontracted forms and “intermediary” agents of employment relationships: Foremen in the construction sector. Gaziantep Univ. J. Soc. Sci. 2016, 15, 225–251. [Google Scholar] [CrossRef][Green Version]
- Cockburn, A. Writing Effective Use Cases; Addison-Wesley: Princeton, NJ, USA, 2001. [Google Scholar]
- Republic of Turkey Ministry of Development. Indicators of PPP Projects. 2019. Available online: http://www.sbb.gov.tr/wp-content/uploads/Yatirimlar/KOI%20Proje%20Gostergeleri.xlsx (accessed on 22 June 2020).
- Bilim, A.; Çelik, O.N. General assessment of work accidents caused in the construction sector in Turkey. Omer Halisdemir Univ. J. Eng. Sci. 2018, 7, 725–731. [Google Scholar]
- Güvel, Ş.T.; Laptalı Oral, E. Determining the application level of occupational health and safety legislation in the construction sector in Turkey. Çukurova Univ. J. Fac. Eng. Archit. 2018, 33, 189–198. [Google Scholar]
- Güvel, Ş.T.; Laptalı Oral, E. Factors affecting personal protective equipment usage of construction workers. Cukurova Univ. J. Fac. Eng. 2021, 36, 381–388. [Google Scholar]
- Şengönül, T. Investigation of Personal Protective Equipment Usage in the Construction Sector of Trabzon Province. Master’s Thesis, Gümüşhane University, Gümüşhane, Turkey, 2021. Available online: https://tez.yok.gov.tr/UlusalTezMerkezi/tezSorguSonucYeni.jsp (accessed on 25 September 2022).
- Biçkes, B.; Gürcanlı, E. A Method for the use of health and safety management systems in construction project management. Int. J. Adv. Eng. Pure Sci. 2020, 32, 351–364. [Google Scholar] [CrossRef]
- Akınbingöl, A.G. Health and Safety Plan in Building Constructions. OHS Expertise Thesis, Turkish Republic Ministry of Labour and Social Se-curity OSH General Directorate, Ankara, Turkey, 2016. Available online: https://www.csgb.gov.tr/media/1361/aslıgoherakinbingol.pdf (accessed on 20 September 2022).
- Korkmaz, A.V. Evaluation of Large-Scale Construction Site for Occupational Health and Safety. TÜBAV Bilim 2020, 13, 1–16. [Google Scholar]
- Yılmaz, M. The Effect of the Principal Employer-Subcontractor Relationship on the OHS Process in the Building Sector. Önlem, 2016, August. Available online: https://www.sagedam.com/yapi-sektoru-asil-isveren-altisveren-iliskisi-4857-is-kanunu/ (accessed on 20 September 2022).
- Akboğa, K.Ö.; Dikmen, S.Ü.; Gürcanlı, G.E.; Bayram, İ.; Baradan, S. A field study about the development of occupational safety expertise system. J. Balikesir Univ. Inst. Sci. Technol. 2018, 20, 177–190. [Google Scholar] [CrossRef][Green Version]
- Acemoğlu, D.; Robinson, J.A. Why Nations Fail: The Origins of Power Prosperity and Poverty; Profile Books: London, UK, 2014. [Google Scholar]
- Rodrik, D. Kaliteli Büyümeye Yönelik Kurumlar: Nelerdir ve Nasıl Kazanılır. In Kalkınmada Yeni Yaklaşımlar; Aysan, A.F., Dumludağ, D., Eds.; Imge Press: Ankara, Turkey, 2015; pp. 37–65. [Google Scholar]
- Kang, S.-Y.; Min, S.; Won, D.; Kang, Y.-J.; Kim, S. Suggestion of an Improved Evaluation Method of Construction Companies’ Industrial Accident Prevention Activities in South Korea. Int. J. Environ. Res. Public Health 2021, 18, 8442. [Google Scholar] [CrossRef] [PubMed]
- Gurmu, A.T. Identifying and prioritizing safety practices affecting construction labor productivity: An empirical study. Int. J. Product. Perform. Manag. 2019, 68, 1457–1474. [Google Scholar] [CrossRef]
- Woolley, M.; Goode, N.; Salmon, P.; Read, G. Who is responsible for construction safety in Australia? A STAMP analysis. Saf. Sci. 2020, 132, 104984. [Google Scholar] [CrossRef]
- Oswald, D.; Sherratt, F.; Smith, S. Problems with safety observation reporting: A construction industry case study. Saf. Sci. 2018, 107, 35–45. [Google Scholar] [CrossRef]
- Lozano-Díez, R.V.; López-Zaldívar, O.; Herrero del Cura, S.; Verdú-Vázquez, A. Analysis of the impact of health and safety coordinator on construction site accidents: The case of Spain. J. Saf. Res. 2019, 68, 149–156. [Google Scholar] [CrossRef]
- Ringen, K.; Dong, X.S.; Goldenhar, L.M.; Cain, C.T. Construction safety and health in the USA: Lessons from a decade of turmoil. Ann. Work Expo. Health 2018, 62 (Suppl. S1), 25–33. [Google Scholar] [CrossRef]









| Interviewees | Years of Experience | Scope | 
|---|---|---|
| Labor law expert | 15 | Labor standards and Labor Act of Turkey | 
| OHS expert | 17 | Certified by the Ministry of Labor and Social Security; experience in the field and OHS consultancy | 
| OHS expert | 12 | Certified by the Ministry of Labor and Social Security; experience in the field | 
| Worker representative from the labor union | 14 | Construction worker-contracted | 
| Health and Safety Labor Watch representative | 21 | OHS expertise; Joint Health and Safety Unit (Organized Industry Region) labor watch manager | 
| Inspection and enforcement expert | 15 | OHS Institution—Republic of Turkey Ministry of Labor and Social Security | 
| Inspection and enforcement expert | 14 | OHS Institution—Republic of Turkey Ministry of Labor and Social Security | 
| Stakeholder | Affected Criteria | Main Roles/Responsibilities | Influence | 
|---|---|---|---|
| Construction Firms | All Criteria | 
 | Medium | 
| 
 | |||
| Employees | All Criteria | 
 | Medium | 
| 
 | |||
| 
 | |||
| Governors | OHS, Protection | 
 | |
| Grand National Assembly of Turkey | All Criteria | 
 | High | 
| 
 | |||
| Institute of Occupational Health and Safety | OHS | 
 | Medium | 
| 
 | |||
| International Labor Organization | All Criteria | 
 | Low | 
| 
 | |||
| 
 | |||
| Labor Unions | All Criteria | 
 | Low | 
| 
 | |||
| 
 | |||
| Media | All Criteria | 
 | Low | 
| 
 | |||
| Ministry of Family, Labor and Social Services | All Criteria | 
 | High | 
| 
 | |||
| Municipalities | All Criteria | 
 | Low | 
| Non-governmental Organizations | All Criteria | 
 | Low | 
| 
 | |||
| Occupational Health and Safety Specialists | OHS | 
 | Low | 
| Occupational Qualification Institution | Education | 
 | Medium | 
| 
 | |||
| 
 | |||
| Presidency of the Republic of Turkey | All Criteria | 
 | High | 
| Social Policies Board | Job Security | 
 | Medium | 
| Social Security Institute | Job Security | 
 | Medium | 
| 
 | |||
| 
 | |||
| Universities | All Criteria | 
 | Low | 
| 
 | |||
| Work and Social Security Training&Research Center | Education | 
 | Medium | 
| 
 | |||
| Work Inspection Institute | Work hour, Job Protection, OHS | 
 | Medium | 
| Criteria | Themes from Literature Content Analysis | Themes from Regulative Analysis | Themes Coded from Interviews | Themes Occurred from the Coded Interviews | Interviewee’s Concordance | Rater’s Concordance | 
|---|---|---|---|---|---|---|
| (1)(2)(3)(5) | - | Lack of initial control mechanisms | 3/7 | 3/4 = 75% | ||
| (1)(2)(3)(5) | - | Bureaucratic/political pressures | 4/7 | 2/4 = 50% | ||
| (1)(2)(3)(5) | Insufficient/low fines and penalties enforcing execution | - | Insufficient low fines and penalties enforcing execution | 7/7 | 4/4 = 100% | |
| (1)(2)(3)(5) | Lack of continuous inspection mechanisms | - | Lack of continuous inspection mechanisms | 4/7 | 4/4 = 100% | |
| (1)(2)(3)(4)(5) | Immaturity of the sector | - | Immaturity of the sector | 5/7 | 4/4 = 100% | |
| (1)(2)(3)(4)(5) | - | Lack of governmental grants and incentives for labor standards | 4/7 | 3/4 = 75% | ||
| New | - | Low prestige of construction blue-collar jobs | 3/7 | 3/4 = 75% | ||
| (5) Employee Services | Insufficient employee services | Sufficient in Turkey’s regulations | Insufficient employee services | 7/7 | 4/4 = 100% | |
| (4) Education and Vocational Training | Insufficient vocational education | Sufficient in Turkey’s regulations | Insufficient vocational education | 6/7 | 4/4 = 100% | |
| (2) Job Security & Registered working | Job insecurity | Insufficient in Turkey’s regulations | Job insecurity | 6/7 | 4/4 = 100% | |
| (1) Working and Rest Time | Excessive working hours | Insufficient in Turkey’s regulations | Excessive working hours | 4/7 | 3/4 = 75% | |
| (3) OHS | Insufficient OHS practices | Sufficient in Turkey’s regulations | Insufficient OHS practices | 7/7 | 4/4 = 100% | 
| Main Causes | Root Causes | Design Specifications | 
|---|---|---|
| Ineffective Inspection and Enforcement System | Lack of Initial Control Mechanisms | Effective Pre-occupational Control Mechanism | 
| Bureaucratic and Political Barriers | The Objectivity of the Inspection and Enforcement System | |
| Low Fines | Fair Fines | |
| Lack of Continuous Inspection Mechanisms | Effective Continuous Inspection System | |
| High Turnover Rates | Excessive Working Hours | Adequate Working Hours | 
| Insufficient Employee Services | Adequate Employee Services | |
| Insufficient OHS | Adequate OHS | |
| Insufficient Vocational Education | Adequate Vocational Education | |
| Insufficient Job Security | Adequate Job Security | |
| Low Investment in Labor Standards | Lack of Governmental Grants | Proper and Fair Governmental Grants | 
| Immature Sector | 
| Unit | Related Labor Standard | Main Role | Improvements | 
|---|---|---|---|
| OHS Experts Board | OHS | Audit and Guidance | 
 | 
| Work Inspection Board | Working Hours, Employee Services, OHS | Audit | 
 | 
| Enforcement Board | Working Hours, Employee Services, OHS, Job Security | Determination and Implementation of Enforcement | 
 | 
| Social Security Inspection Board | Job Security | Audit | 
 | 
| Employee Representatives’ Assembly | Working Hours, Employee Services, OHS, Job Security, Education | Audit, Feedback, Consultation | 
 | 
| Legal Compliance Control Board | Working Hours, Employee Services, OHS, Job Security | Audit | 
 | 
| Vocational Education Board | Vocational Education | Education Policy Planning and Implementing | 
 | 
| OHS Education Board | OHS | Education Policy Planning and Implementing | 
 | 
| Vocational and OHS Education Parentage | Vocational Education, OHS | Education | 
 | 
| Regulative Policy Development Board | Working Hours, Employee Services, OHS, Job Security, Vocational Education | Consultation | 
 | 
| Internal Policy Development Board | Working Hours, Employee Services, OHS, Job Security, Vocational Education | Planning | 
 | 
| Collaboration with Scholars Board | Working Hours, Employee Services, OHS, Job Security, Vocational Education | Consultation | 
 | 
| Data Processing Board | Working Hours, Employee Services, OHS, Job Security, Vocational Education | Data Supply | 
 | 
| Scorecard Coordination Center | Working Hours, Employee Services, OHS, Job Security, Vocational Education | Data Supply | 
 | 
| Stakeholder Cooperation Board | Working Hours, Employee Services, OHS, Job Security, Vocational Education | Cooperation and Consultation | 
 | 
| Publisher’s Note: MDPI stays neutral with regard to jurisdictional claims in published maps and institutional affiliations. | 
© 2022 by the authors. Licensee MDPI, Basel, Switzerland. This article is an open access article distributed under the terms and conditions of the Creative Commons Attribution (CC BY) license (https://creativecommons.org/licenses/by/4.0/).
Share and Cite
Yıldırım, N.; Gultekin, D.; Tilkici, D.; Ay, D. An Institutional System Proposal for Advanced Occupational Safety and Labor Standards in the Turkish Construction Industry. Int. J. Environ. Res. Public Health 2022, 19, 15113. https://doi.org/10.3390/ijerph192215113
Yıldırım N, Gultekin D, Tilkici D, Ay D. An Institutional System Proposal for Advanced Occupational Safety and Labor Standards in the Turkish Construction Industry. International Journal of Environmental Research and Public Health. 2022; 19(22):15113. https://doi.org/10.3390/ijerph192215113
Chicago/Turabian StyleYıldırım, Nihan, Derya Gultekin, Doğan Tilkici, and Dilek Ay. 2022. "An Institutional System Proposal for Advanced Occupational Safety and Labor Standards in the Turkish Construction Industry" International Journal of Environmental Research and Public Health 19, no. 22: 15113. https://doi.org/10.3390/ijerph192215113
APA StyleYıldırım, N., Gultekin, D., Tilkici, D., & Ay, D. (2022). An Institutional System Proposal for Advanced Occupational Safety and Labor Standards in the Turkish Construction Industry. International Journal of Environmental Research and Public Health, 19(22), 15113. https://doi.org/10.3390/ijerph192215113
 
        

 
       