A Case Study of Factors That Affect Secondary School Mathematics Achievement: Teacher-Parent Support, Stress Levels, and Students’ Well-Being
Abstract
1. Introduction
2. Literature Review
2.1. Teacher-Parent Support Model
2.2. Teachers’ Academic and Emotional Support
2.3. Parents’ Support
2.4. Stress and Well-Being and Mathematics Learning
2.5. Interest in Learning Mathematics
2.6. Purpose of the Study
3. Methodology
3.1. Instruments
3.2. Data Analysis
4. Results
4.1. Descriptive Statistics
4.2. Measurement Model Results
4.3. Discriminant Validity
4.4. Measurement R2 and Q2
4.5. Model Fit
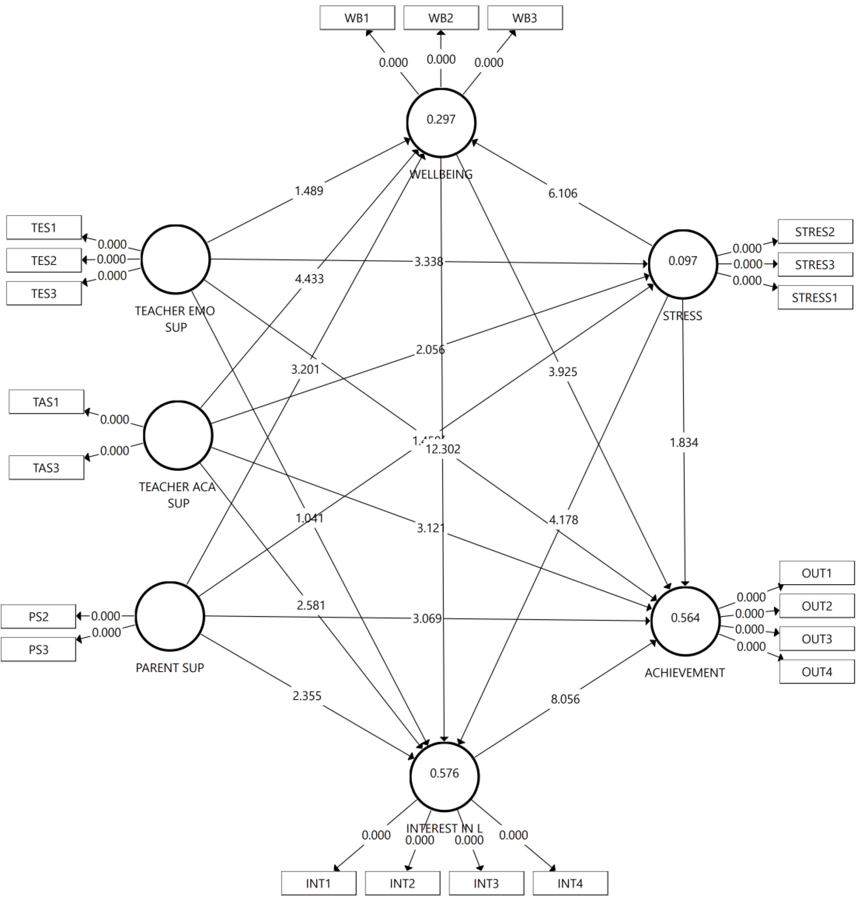
4.6. Hypotheses Testing
5. Discussion and Implications
6. Conclusions
7. Limitations
Author Contributions
Funding
Institutional Review Board Statement
Informed Consent Statement
Data Availability Statement
Conflicts of Interest
Appendix A. Questionnaire Items
| Construct | Indonesian Version Question-Naire | English Version Questionnaire |
| Interest in learning mathematics | Saya suka belajar materi matematika | I like to study mathematics. |
| Saya penasaran dengan ilmu matematika | I′m curious about mathematics. | |
| Saya suka menganalisis dan memecahkan masalah matematika | I like analyzing and solving mathematics-related problems. | |
| Saya suka mengaplikasikan ilmu matematika yang sudah saya pelajari di sekolah pada kehidupan sehari hari | I like to apply the mathematics that I have learned at school in my daily life. | |
| Mathematics learning achievement | Saya mendapatkan nilai yang memuaskan pada pelajaran matematika | I get good grades in mathematics. |
| Saya dapat mengerjakan Sebagian besar soal soal matematika yang diberikan oleh guru | I can finish most of the mathematics problems given by the teachers. | |
| Saya merasa pengetahuan saya tentang matematika meningkat secara bertahap | I feel my knowledge of mathematics is increasing gradually. | |
| Saya tidak mudah lupa dengan materi matematika yang sudah dipelajari di sekolah | I do not easily forget the mathematics material that I have learned at school. | |
| Well-being | Belajar matematika membuat saya mempunyai lebih percaya diri | Learning mathematics makes me have more confidence. |
| Secara keseluruhan, saya merasa percaya diri dan positif saat saya belajar matematika | Overall, I feel confident and positive when I study mathematics. | |
| Saya senang bermain dengan angka dan rumus matematika | I like to play with numbers and mathematics formulas. | |
| Teachers emotional support | Guru kami mendorong kami agar tidak patah semangat saat kami mengerjakan latihan dan pr matematika | Our teachers encourage us not to get discouraged when we do mathematics exercises and homework. |
| Guru kami selalu memberikan kami motivasi untuk mencapai nilai matematika yang lebih baik lagi | Our teachers always motivate us to achieve better mathematics scores. | |
| Guru kami selalu memberikan kami semangat saat belajar matematika | Our teachers always make us excited when learning mathematics. | |
| Teachers academic support | Ketika saya mendapat kesulitan belajar matematika, guru membantu saya mencari jalan keluar | When I experience difficulty while learning mathematics, my teachers help me find a solution. |
| Ketika saya mudah mengerti, guru memberikan saya soal matematika yang lebih sulit | When I understand the topic taught quickly, the teachers give me more complex problems to solve. | |
| guru saya memberikan kesempatan untuk mengerjakan soal matematika menurut ide dan cara saya sendiri | My teachers allow me to work on mathematics problems according to my ideas and ways. | |
| Parents support | Orang tua ikut membantu saya saat belajar matematika di rumah | My parents help me when I study mathematics at home. |
| orang tua saya selalu memberikan semangat dan motivasi untuk saya belajar matematika | My parents always make me excited and motivated to learn mathematics. | |
| Overall, orang tua saya mendorong saya untuk mendapat nilai tinggi di pelajaran matematika | Overall, my parents encouraged me to get high marks in mathematics. | |
| Stress | Belajar matematika membuat saya lelah | Studying mathematics makes me tired. |
| PR matematika membuat saya stress | Mathematics homework stresses me out. | |
| Saya tidak semangat belajar saat pelajaran matematika | I′m not enthusiastic about studying in mathematics class. |
References
- Hanham, J.; Lee, C.B.; Teo, T. The influence of technology acceptance, academic self-efficacy, and gender on academic achievement through online tutoring. Comput. Educ. 2021, 172, 104252. [Google Scholar] [CrossRef]
- Bai, C.-E.; Chi, W.; Qian, X. Do college entrance examination scores predict undergraduate GPAs? A tale of two universities. China Econ. Rev. 2014, 30, 632–647. [Google Scholar] [CrossRef]
- Aljadani, A.H.; Alsolami, A.; Almehmadi, S.; Alhuwaydi, A.; Fathuldeen, A. Epidemiology of Burnout and Its Association with Academic Performance Among Medical Students at Hail University, Saudi Arabia. Sultan Qaboos Univ. Med. J. 2021, 21, e231–e236. [Google Scholar] [CrossRef]
- Boateng, A.A.; Essel, H.B.; Vlachopoulos, D.; Johnson, E.E.; Okpattah, V. Flipping the Classroom in Senior High School Textile Education to Enhance Students’ Learning Achievement and Self-Efficacy. Educ. Sci. 2022, 12, 131. [Google Scholar] [CrossRef]
- Kul, Ü.; Çelik, S.; Aksu, Z. The Impact of Educational Material Use on Mathematics Achievement: A Meta-Analysis. Int. J. Instr. 2018, 11, 303–324. [Google Scholar] [CrossRef]
- Gunawan, G.; Kosim, K.; Lestari, P.A.S. Instructional Materials for Discovery Learning with Cognitive Conflict Approach to Improve Vocational Students’ Achievement. Int. J. Instr. 2020, 13, 433–444. [Google Scholar] [CrossRef]
- Huang, T.-H.; Liu, F.; Chen, L.-C.; Tsai, C.-C. The acceptance and impact of Google Classroom integrating into a clinical pathology course for nursing students: A technology acceptance model approach. PLoS ONE 2021, 16, e0247819. [Google Scholar] [CrossRef]
- Ramirez, L.; Machida, S.K.; Kline, L.; Huang, L. Low-Income Hispanic and Latino High School Students’ Perceptions of Parent and Peer Academic Support. Contemp. Sch. Psychol. 2014, 18, 214–221. [Google Scholar] [CrossRef]
- Eutsler, L. Parents’ mobile technology adoption influences on elementary children’s use. Int. J. Inf. Learn. Technol. 2018, 35, 29–42. [Google Scholar] [CrossRef]
- Dityawati, M.S.; Wuryadi. The Influence of Learning Motivation, Ability of Teachers to Teach, Parental Attention and Learning Facilities in Understanding Material of Regulatory System in Senior High School. J. Phys. Conf. Ser. 2019, 1233, 012003. [Google Scholar] [CrossRef]
- Zhu, J.; Mok, M.M.C. Predicting primary students’ self-regulated learning by their prior achievement, interest, personal best goal orientation and teacher feedback. Educ. Psychol. 2018, 38, 1106–1128. [Google Scholar] [CrossRef]
- Sabouripour, F.; Roslan, S.; Ghiami, Z.; Memon, M.A. Mediating Role of Self-Efficacy in the Relationship Between Optimism, Psychological Well-Being, and Resilience Among Iranian Students. Front. Psychol. 2021, 12, 675645. [Google Scholar] [CrossRef] [PubMed]
- Gustems-Carnicer, J.; Calderon, C.; Batalla-Flores, A.; Esteban-Bara, F. Role of Coping Responses in the Relationship Between Perceived Stress and Psychological Well-Being in a Sample of Spanish Educational Teacher Students. Psychol. Rep. 2019, 122, 380–397. [Google Scholar] [CrossRef] [PubMed]
- Mills, R.; Tomas, L.; Whiteford, C.; Lewthwaite, B. Developing Middle School Students’ Interest in Learning Science and Geology Through Slowmation. Res. Sci. Educ. 2020, 50, 1501–1520. [Google Scholar] [CrossRef]
- O’Grady, G.; Yew, E.H.J.; Goh, K.P.L.; Schmidt, H.G. Problem-based Learning and Student Motivation: The Role of Interest in Learning and Achievement. In One-Day, One-Problem: An Approach to Problem-Based Learning; Springer: Singapore, 2014; pp. 1–298. [Google Scholar] [CrossRef]
- Hall, S.S.; McGill, R.M.; Puttick, S.; Maltby, J. Resilience, science, technology, engineering, and mathematics (STEM), and anger: A linguistic inquiry into the psychological processes associated with resilience in secondary school STEM learning. Br. J. Educ. Psychol. 2022, 92, 1215–1238. [Google Scholar] [CrossRef] [PubMed]
- Allen, D.; Fraser, B.J. Parent and student perceptions of classroom learning environment and its association with student outcomes. Learn. Environ. Res. 2007, 10, 67–82. [Google Scholar] [CrossRef]
- Abdullah, N.A.; Shamsi, N.A.; Jenatabadi, H.S.; Ng, B.-K.; Mentri, K.A.C. Factors Affecting Undergraduates’ Academic Performance during COVID-19: Fear, Stress and Teacher-Parents’ Support. Sustainability 2022, 14, 7694. [Google Scholar] [CrossRef]
- Syamsudduha, S.; Ginanto, D. Parental Involvement in Indonesia: A study on two Public Schools in Makassar. In Advances in Social Science, Education and Humanities Research; Atlantis Press: Amsterdam, The Netherlands, 2017; Volume 66. [Google Scholar] [CrossRef][Green Version]
- Yulianti, K.; Denessen, E.; Droop, M. Indonesian Parents’ Involvement in Their Children’s Education: A Study in Elementary Schools in Urban and Rural Java, Indonesia. Sch. Community J. 2019, 29, 253–278. Available online: http://www.schoolcommunitynetwork.org/SCJ.aspx (accessed on 2 October 2022).
- Tang, J.; Wijaya, T.T.; Weinhandl, R.; Houghton, T.; Lavicza, Z.; Habibi, A. Effects of Micro-Lectures on Junior High School Students’ Achievements and Learning Satisfaction in Mathematics Lessons. Mathematics 2022, 10, 2973. [Google Scholar] [CrossRef]
- Wijaya, T.T.; Jiang, P.; Mailizar, M.; Habibi, A. Predicting Factors Influencing Preservice Teachers’ Behavior Intention in the Implementation of STEM Education Using Partial Least Squares Approach. Sustainability 2022, 14, 9925. [Google Scholar] [CrossRef]
- Wijaya, T.T.; Ying, Z.; Purnama, A. Using Hawgent Dynamic Mathematic Software in Teaching Trigonometry. Int. J. Emerg. Technol. Learn. 2020, 15, 215–222. [Google Scholar] [CrossRef]
- OECD. PISA 2015 Assessment and Analytical Framework: Science, Reading, Mathematics, Financial Literacy and Collaborative Problem Solving Paris; OECD Publishing, 2017. Available online: https://doi.org/10.1787/9789264281820-en (accessed on 3 October 2022).
- Pereira, J.; Jianlan, T.; Wijaya, T.T.; Purnama, A.; Hermita, N.; Tamur, M. Using Hawgent Mathematics Software to Help Primary School Students to Read Clocks. J. Phys. Conf. Ser. 2021, 2049, 012049. [Google Scholar] [CrossRef]
- Rahmadi, I.F.; Lavicza, Z.; Kocadere, S.A.; Padmi, R.S.; Houghton, T. User-generated microgames for facilitating learning in various scenarios: Perspectives and preferences for elementary school teachers. Interact. Learn. Environ. 2021, 1–13. [Google Scholar] [CrossRef]
- Wijaya, T.T.; Ying, Z.; Chotimah, S.; Bernard, M.; Zulfah. Astuti Hawgent dynamic mathematic software as mathematics learning media for teaching quadratic functions. J. Phys. Conf. Ser. 2020, 1592, 012079. [Google Scholar] [CrossRef]
- Wijaya, T.T.; Cao, Y.; Weinhandl, R.; Tamur, M. A meta-analysis of the effects of E-books on students’ mathematics achievement. Heliyon 2022, 8, e09432. [Google Scholar] [CrossRef] [PubMed]
- Mata, L.; Pedro, I.; Peixoto, F.J. Parental support, student motivational orientation and achievement: The impact of emotions. Int. J. Emot. Educ. 2018, 10, 77–92. [Google Scholar]
- Khan, R.M.; Bushra, M.; Chohan, I. Impact of Parental Support on the Academic Performance and Self Concept of the Student. J. Res. Reflect. 2010, 4, 14–26. Available online: http://www.ue.edu.pk/jrre (accessed on 3 October 2022).
- Geng, Y.; Fei, W.; Tang, Z.; Wang, S.; Yu, J.; Zhang, M.; Zhang, T. Parental care and depressive symptoms among Chinese medical students: Roles of empathy and gender. BMC Med. Educ. 2022, 22, 451. [Google Scholar] [CrossRef]
- Ata-Aktürk, A.; Demircan, H. Supporting Preschool Children’s STEM Learning with Parent-Involved Early Engineering Education. Day Care Early Educ. 2021, 49, 607–621. [Google Scholar] [CrossRef]
- Ma, L.; Luo, H.; Xiao, L. Perceived teacher support, self-concept, enjoyment and achievement in reading: A multilevel mediation model based on PISA 2018. Learn. Individ. Differ. 2021, 85, 101947. [Google Scholar] [CrossRef]
- Hidayah, N.H.; Pali, M.; Ramli, M.; Hanurawan, F. Students’ Well-Being Assessment at School. J. Educ. Health Community Psychol. 2016, 5, 62–71. [Google Scholar] [CrossRef]
- Proctor, C.; Linley, P.A. Research, Applications, and Interventions for Children and Adolescents: A Positive Psychology Perspective; Springer: Dordrecht, The Netherlands, 2013; pp. 1–286. [Google Scholar] [CrossRef]
- Yuill, N.; Martin, A.F. Curling Up with a Good E-Book: Mother-Child Shared Story Reading on Screen or Paper Affects Embodied Interaction and Warmth. Front. Psychol. 2016, 7, 1951. [Google Scholar] [CrossRef] [PubMed]
- Cheng, Y.; Zhang, X.M.; Ye, S.Y.; Jin, H.M.; Yang, X.H. Suicide in Chinese Graduate Students: A Review From 2000 to 2019. Front. Psychiatry 2020, 11, 579745. [Google Scholar] [CrossRef] [PubMed]
- Zhao, Y.; Hong, J.S.; Zhao, Y.; Yang, D. Parent–Child, Teacher–Student, and Classmate Relationships and Bullying Victimization Among Adolescents in China: Implications for School Mental Health. Sch. Ment. Health 2021, 13, 644–654. [Google Scholar] [CrossRef]
- LoCastro, V. The English in Japanese university entrance examinations: A sociocultural analysis. World Engl. 1990, 9, 343–354. [Google Scholar] [CrossRef]
- Prahmana, R.C.I.; Sutanti, T.; Diponegoro, A.M. Mathematics anxiety and the influencing factors among junior high school students in yogyakarta, Indonesia. Croat. J. Educ. 2021, 23, 343–369. [Google Scholar] [CrossRef]
- Bajaj, B.; Khoury, B.; Sengupta, S. Resilience and Stress as Mediators in the Relationship of Mindfulness and Happiness. Front. Psychol. 2022, 13, 771263. [Google Scholar] [CrossRef]
- Choi, Y.-J.; Hyosung, L. Structural Relationships among the Academic Stress, Stress Coping, Academic Self-Efficacy and Academic Burnout in Student-athletes. Sport Sci. 2021, 39, 157–164. [Google Scholar]
- Salanova, M.; Schaufeli, W.; Martinez, I.M.M.; Breso, E. How obstacles and facilitators predict academic performance: The mediating role of study burnout and engagement. Anxiety Stress. Coping 2010, 23, 53–70. [Google Scholar] [CrossRef]
- Zárate-Santana, Z.-J.; Patino-Alonso, M.-C.; Sánchez-García, A.-B.; Galindo-Villardón, P. Learning Approaches and Coping with Academic Stress for Sustainability Teaching: Connections through Canonical Correspondence Analysis. Sustainability 2021, 13, 852. [Google Scholar] [CrossRef]
- Vallejo-Martin, M.; Valle, J.A.; Angulo, J.J.P. Perceived stress in university students: The influence of academic burnout and engagement. IJERI Int. J. Educ. Res. Innov. 2018, 9, 220–236. [Google Scholar]
- Selian, S.N.; Hutagalung, F.D.; Rosli, N.A. Academic Stress, Coping and Social Cultural Adaptation of Psychological Well Being among Indonesian Postgraduate Students. Pertanika J. Soc. Sci. Humanit. 2020, 28, 2505–2527. [Google Scholar] [CrossRef]
- Wijaya, T.T.; Tang, J.; Li, L.; Purnama, A. Implementing Dynamic Mathematics Software in Calculus II for Engineering Students: Quadratic Surfaces. In Software Engineering and Algorithms; Springer: Cham, Switzerland, 2021; Volume 230, pp. 480–491. [Google Scholar] [CrossRef]
- Garneli, V.; Sotides, C.; Patiniotis, K.; Deliyannis, I.; Chorianopoulos, K. Designing a 2D Platform Game with Mathematics Curriculum. In Games and Learning Alliance, Proceedings of the 8th International Conference on Games and Learning Alliance (GALA), Athens, Greece, 27–29 November 2019; Springer: Cham, Switzerland, 2019; Volume 11899, pp. 42–51. [Google Scholar] [CrossRef]
- Rotgans, J.I.; Schmidt, H.G. Situational interest and academic achievement in the active-learning classroom. Learn. Instr. 2011, 21, 58–67. [Google Scholar] [CrossRef]
- Fadda, D.; Pellegrini, M.; Vivanet, G.; Callegher, C.Z. Effects of digital games on student motivation in mathematics: A meta-analysis in K-12. J. Comput. Assist. Learn. 2021, 38, 304–325. [Google Scholar] [CrossRef]
- Kastner-Hauler, O.; Tengler, K.; Sabitzer, B.; Lavicza, Z. Combined Effects of Block-Based Programming and Physical Computing on Primary Students’ Computational Thinking Skills. Front. Psychol. 2022, 13, 875382. [Google Scholar] [CrossRef]
- Cage, E.; McManemy, E. Burnt Out and Dropping Out: A Comparison of the Experiences of Autistic and Non-autistic Students During the COVID-19 Pandemic. Front. Psychol. 2022, 12, 792945. [Google Scholar] [CrossRef]
- Steiner-Hofbauer, V.; Holzinger, A. How to Cope with the Challenges of Medical Education? Stress, Depression, and Coping in Undergraduate Medical Students. Acad. Psychiatry 2020, 44, 380–387. [Google Scholar] [CrossRef]
- Lin, Y.-L.; Huang, S.W.; Chang, C.-C. The impacts of a marine science board game on motivation, interest, and achievement in marine science learning. J. Balt. Sci. Educ. 2019, 18, 907–923. [Google Scholar] [CrossRef]
- Gopal, K.; Salim, N.R.; Ayub, A.F.M. Influence of self-efficacy and attitudes towards statistics on undergraduates’ statistics engagement in a Malaysian public university. J. Phys. Conf. Ser. 2018, 1132, 012042. [Google Scholar] [CrossRef]
- Shi, Y.; Zhang, J.; Yang, H.; Yang, H.H. Effects of Interactive Whiteboard-based Instruction on Students’ Cognitive Learning Outcomes: A Meta-Analysis. Interact. Learn. Environ. 2021, 29, 283–300. [Google Scholar] [CrossRef]
- Huang, Y.-M.; Liang, T.-H.; Chiu, C.-H. Gender differences in the reading of e-books: Investigating children’s attitudes, reading behaviors and outcomes. Educ. Technol. Soc. 2013, 16, 97–110. Available online: https://www.scopus.com/inward/record.uri?eid=2-s2.0-84890092539&partnerID=40&md5=b751b0c69e7b998599ce5061411fb420 (accessed on 4 October 2022).
- Wijaya, T.T.; Cao, Y.; Weinhandl, R.; Yusron, E.; Lavicza, Z. Applying the UTAUT Model to Understand Factors Affecting Micro-Lecture Usage by Mathematics Teachers in China. Mathematics 2022, 10, 1008. [Google Scholar] [CrossRef]
- Wijaya, T.T.; Weinhandl, R. Factors Influencing Students’ Continuous Intentions for Using Micro-Lectures in the Post-COVID-19 Period: A Modification of the UTAUT-2 Approach. Electronics 2022, 11, 1924. [Google Scholar] [CrossRef]
- Jeoreskog, K.G.; Wold, H.O. The ML and PLS techniques for modeling with latent variables: Historical and comparative aspects. Syst. Under Indirect. Obs. 1982, 263–270. [Google Scholar]
- Zhou, Y.; Li, X.; Wijaya, T.T. Determinants of Behavioral Intention and Use of Interactive Whiteboard by K-12 Teachers in Remote and Rural Areas. Front. Psychol. 2022, 13, 934423. [Google Scholar] [CrossRef]
- Huang, C.-H. Using PLS-SEM Model to Explore the Influencing Factors of Learning Satisfaction in Blended Learning. Educ. Sci. 2021, 11, 249. [Google Scholar] [CrossRef]
- Leow, L.P.; Phua, L.K.; Teh, S.Y. Extending the social influence factor: Behavioural intention to increase the usage of information and communication technology-enhanced student-centered teaching methods. Educ. Technol. Res. Dev. 2021, 69, 1853–1879. [Google Scholar] [CrossRef]
- Raza, S.A.; Khan, K.A. Knowledge and innovative factors: How cloud computing improves students’ academic performance. Interact. Technol. Smart Educ. 2021, 19, 161–183. [Google Scholar] [CrossRef]
- Sofwan, M.; Pratama, R.; Muhaimin, M.; Yusnaidar, Y.; Mukminin, A.; Habibi, A. Contribution of technology innovation acceptance and organizational innovation climate on innovative teaching behavior with ICT in indonesian education. Qwerty Open Interdiscip. J. Technol. Cult. Educ. 2021, 16, 33–57. [Google Scholar] [CrossRef]
- Hair, J.F.; Hult, G.T.M.; Ringle, C.; Sarstedt, M. A Primer on Partial Least Squares Structural Equation Modeling (PLS-SEM); SAGE Publications: Thousand Oaks, CA, USA, 2016. [Google Scholar]
- Hair, J.; Black, B.; Babin, B.; Anderson, R.E.; Tatham, R.L. Multivariate Data Analysis, 6th ed.; Prentice Hall: Hoboken, NJ, USA, 2006. [Google Scholar]
- CFornell, C.; Larcker, D.F. Evaluating Structural Equation Models with Unobservable Variables and Measurement Error. J. Mark. Res. 1981, 18, 39–50. [Google Scholar] [CrossRef]
- AL-Qadri, A.H.; Ahmed, S.A.M.; Suliman, M.A.E.; Al-khresheh, M.H.; Boudouaia, A.; Zhao, W.; Zhang, W. Academic expectations among international students from North-Western China: A case of technology use during and post COVID-19. Front. Psychol. 2022, 13, 919702. [Google Scholar] [CrossRef] [PubMed]
- Briz-Ponce, L.; Pereira, A.; Carvalho, L.; Juanes-Méndez, J.A.; García-Peñalvo, F.J. Learning with mobile technologies—Students’ behavior. Comput. Hum. Behav. 2017, 72, 612–620. [Google Scholar] [CrossRef]
- Maduku, D.K. Understanding E-Book Continuance Intention: Empirical Evidence from E-Book Users in a Developing Country. Cyberpsychol. Behav. Soc. Netw. 2017, 20, 30–36. [Google Scholar] [CrossRef] [PubMed]
- Dijkstra, T.K. Handbook of Partial Least Squares; Springer: Berlin/Heidelberg, Germany, 2010. [Google Scholar] [CrossRef]
- Henseler, J.; Ringle, C.M.; Sarstedt, M. A new criterion for assessing discriminant validity in variance-based structural equation modeling. J. Acad. Mark. Sci. 2015, 43, 115–135. [Google Scholar] [CrossRef]
- Lau, S.C.; Chow, H.J.; Wong, S.C.; Lim, C.S. An empirical study of the influence of individual-related factors on undergraduates’ academic burnout: Malaysian context. J. Appl. Res. High. Educ. 2021, 13, 1181–1197. [Google Scholar] [CrossRef]
- Fussell, S.G.; Truong, D. Accepting virtual reality for dynamic learning: An extension of the technology acceptance model. Interact. Learn. Environ. 2021, 1–18. [Google Scholar] [CrossRef]
- Ain, N.U.; Kaur, K.; Waheed, M. The influence of learning value on learning management system use: An extension of UTAUT2. Inf. Dev. 2016, 32, 1306–1321. [Google Scholar] [CrossRef]
- Rabu, S.N.A.; Hussin, H.; Bervell, B. QR code utilization in a large classroom: Higher education students’ initial perceptions. Educ. Inf. Technol. 2019, 24, 359–384. [Google Scholar] [CrossRef]
- Mulyani, E.A.; Alpusari, M.; Putra, E.D. The Effect of Learning Facilities and Family Environment on Motivation to Learn of Prospective Elementary Teacher Education on Online Learning. J. Teach. Learn. Elem. Educ. 2021, 4, 89–97. [Google Scholar] [CrossRef]
- Al-Emran, M.; Arpaci, I.; Salloum, S.A. An empirical examination of continuous intention to use m-learning: An integrated model. Educ. Inf. Technol. 2020, 25, 2899–2918. [Google Scholar] [CrossRef]
- Khine, M.S.; Ali, N.; Afari, E. Exploring relationships among TPACK constructs and ICT achievement among trainee teachers. Educ. Inf. Technol. 2017, 22, 1605–1621. [Google Scholar] [CrossRef]
- Yew, W.C.; Kong, S.M.; Awang, A.H.; Yi, G.R. Developing a Conceptual Model for the Causal Effects of Outdoor Play in Preschools Using PLS-SEM. Sustainability 2022, 14, 3365. [Google Scholar] [CrossRef]
- Alvi, I. College students’ reception of social networking tools for learning in India: An extended UTAUT model. Smart Learn. Environ. 2021, 8, 19. [Google Scholar] [CrossRef]
- Nikou, S.; Aavakare, M. An assessment of the interplay between literacy and digital Technology in Higher Education. Educ. Inf. Technol. 2021, 26, 3893–3915. [Google Scholar] [CrossRef]
- Wu, C.-H.; Liu, C.-H.; Huang, Y.-M. The exploration of continuous learning intention in STEAM education through attitude, motivation, and cognitive load. Int. J. STEM Educ. 2022, 9, 35. [Google Scholar] [CrossRef]
- Cohen, J. Statistical Power Analysis for the Behavioral Sciences; Lawrance Erlbaum Associates: Hillsdale, NJ, USA, 1988. [Google Scholar]
- Larzelere, R.E.; Morris, A.S.; Harrist, A.W. Authoritative Parenting: Synthesizing Nurturing and Discipline for Optimal Child Development; American Psychological Association: Washington, DC, USA, 2013. [Google Scholar]
- Paglia-Boak, A.; Adlaf, E.M.; Hamilton, H.A.; Beitchman, J.H.; Wolfe, D.; Mann, R.E. The Mental Health and Well-Being of Ontario Students; Centre for Addiction and Mental Health (CAMH): Toronto, ON, Canada, 2012. [Google Scholar]
- Sang, G.; Liang, J.-C.; Chai, C.S.; Dong, Y.; Tsai, C.-C. Teachers’ actual and preferred perceptions of twenty-first century learning competencies: A Chinese perspective. Asia Pac. Educ. Rev. 2018, 19, 307–317. [Google Scholar] [CrossRef]
- Joubert, J.; Callaghan, R.; Engelbrecht, J. Lesson study in a blended approach to support isolated teachers in teaching with technology. Zdm 2020, 52, 907–925. [Google Scholar] [CrossRef]
- Qiu, C.-A.; He, H.-X.; Chen, G.-L.; Xiong, M.-X. Pre-service teachers’ perceptions of technological pedagogical content knowledge in mainland China: A survey of teachers of Chinese as a second language. Educ. Inf. Technol. 2022, 27, 6367–6391. [Google Scholar] [CrossRef]
- Pascoe, M.C.; Hetrick, S.E.; Parker, A.G. The impact of stress on students in secondary school and higher education. Int. J. Adolesc. Youth 2020, 25, 104–112. [Google Scholar] [CrossRef]
- Sutarto, S.; Sari, D.P.; Fathurrochman, I. Teacher strategies in online learning to increase students’ interest in learning during COVID-19 pandemic. J. Konseling Dan Pendidik. 2020, 8, 129. [Google Scholar] [CrossRef]
- Kaya, M.; Erdem, C. Students’ Well-Being and Academic Achievement: A Meta-Analysis Study. Child Indic. Res. 2021, 14, 1743–1767. [Google Scholar] [CrossRef]
- Mentari, W.N.; Syarifuddin, H. Improving student engagement by mathematics learning based on contextual teaching and learning. J. Phys. Conf. Ser. 2020, 1554, 012003. [Google Scholar] [CrossRef]
- Bandura, A. Social Cognitive Theory: An Agentic Perspective. Annu. Rev. Psychol. 2001, 52, 1–26. [Google Scholar] [CrossRef] [PubMed]
- Pierce, R.; Stacey, K.; Barkatsas, A. A scale for monitoring students’ attitudes to learning mathematics with technology. Comput. Educ. 2007, 48, 285–300. [Google Scholar] [CrossRef]
- Alalwan, N.; Al-Rahmi, W.M.; Alfarraj, O.; Alzahrani, A.; Yahaya, N.; Al-Rahmi, A.M. Integrated Three Theories to Develop a Model of Factors Affecting Students’ Academic Performance in Higher Education. IEEE Access 2019, 7, 98725–98742. [Google Scholar] [CrossRef]


| Measure | Items | N | Percentage |
|---|---|---|---|
| Gender | male | 174 | 32.77% |
| female | 357 | 67.23% | |
| Class | 7 | 99 | 18.64% |
| 8 | 159 | 29.94% | |
| 9 | 293 | 55.18% | |
| School Type | Public school | 311 | 58.57% |
| Private school | 220 | 41.43% | |
| Total | 531 | 100% | |
| Item | Mean | Median | Min | Max | Standard Deviation | Kurtosis | Skewness |
|---|---|---|---|---|---|---|---|
| INT1 | 3.627 | 4.000 | 1.000 | 5.000 | 0.821 | 0.879 | −0.893 |
| INT2 | 3.874 | 4.000 | 1.000 | 5.000 | 0.757 | 1.603 | −0.933 |
| INT3 | 3.488 | 4.000 | 1.000 | 5.000 | 0.822 | 0.244 | −0.502 |
| INT4 | 3.505 | 4.000 | 1.000 | 5.000 | 0.789 | 0.407 | −0.511 |
| OUT1 | 3.569 | 4.000 | 1.000 | 5.000 | 0.894 | −0.043 | −0.485 |
| OUT2 | 3.808 | 4.000 | 1.000 | 5.000 | 0.737 | 1.174 | −0.670 |
| OUT3 | 3.574 | 4.000 | 1.000 | 5.000 | 0.814 | 0.489 | −0.483 |
| OUT4 | 3.650 | 4.000 | 1.000 | 5.000 | 0.768 | 0.410 | −0.411 |
| WB1 | 3.616 | 4.000 | 1.000 | 5.000 | 0.878 | 0.332 | −0.590 |
| WB2 | 3.576 | 4.000 | 1.000 | 5.000 | 0.823 | 0.845 | −0.804 |
| WB3 | 3.245 | 3.000 | 1.000 | 5.000 | 0.917 | −0.475 | −0.342 |
| TES1 | 4.296 | 4.000 | 1.000 | 5.000 | 0.676 | 1.500 | −0.880 |
| TES2 | 4.333 | 4.000 | 2.000 | 5.000 | 0.601 | 0.512 | −0.510 |
| TES3 | 4.275 | 4.000 | 2.000 | 5.000 | 0.655 | 0.789 | −0.679 |
| TAS1 | 4.301 | 4.000 | 1.000 | 5.000 | 0.672 | 1.347 | −1.004 |
| TAS3 | 3.906 | 4.000 | 1.000 | 5.000 | 0.751 | 1.920 | −0.888 |
| PS2 | 4.002 | 4.000 | 1.000 | 5.000 | 0.811 | 1.697 | −1.024 |
| PS3 | 3.930 | 4.000 | 1.000 | 5.000 | 0.879 | 0.558 | −0.814 |
| STRESS1 | 3.497 | 4.000 | 1.000 | 5.000 | 1.058 | −0.747 | −0.284 |
| STRES2 | 3.271 | 3.000 | 1.000 | 5.000 | 1.094 | −0.910 | −0.007 |
| STRES3 | 2.793 | 3.000 | 1.000 | 5.000 | 1.015 | −0.234 | 0.467 |
| Latens Construct | Indicators | Loadings | CA | RHO-A | CR | AVE | VIF |
|---|---|---|---|---|---|---|---|
| Interest in learning | INT1 | 0.812 | 0.789 | 0.794 | 0.864 | 0.614 | 1.708 |
| INT2 | 0.779 | 1.605 | |||||
| INT3 | 0.824 | 1.761 | |||||
| INT4 | 0.714 | 1.410 | |||||
| Student mathematics achievement | OUT1 | 0.703 | 0.764 | 0.772 | 0.850 | 0.586 | 1.363 |
| OUT2 | 0.776 | 1.548 | |||||
| OUT3 | 0.803 | 1.548 | |||||
| OUT4 | 0.777 | 1.584 | |||||
| Parent support | PS2 | 0.847 | 0.726 | 0.731 | 0.808 | 0.678 | 1.146 |
| PS3 | 0.799 | 1.146 | |||||
| stress | STRES2 | 0.911 | 0.829 | 0.832 | 0.899 | 0.747 | 2.665 |
| STRES3 | 0.807 | 1.570 | |||||
| STRES1 | 0.873 | 2.325 | |||||
| Teacher academic support | TAS1 | 0.849 | 0.763 | 0.766 | 0.821 | 0.696 | 1.182 |
| TAS3 | 0.819 | 1.182 | |||||
| Teacher emotional support | TES1 | 0.872 | 0.885 | 0.886 | 0.929 | 0.813 | 2.075 |
| TES2 | 0.913 | 2.970 | |||||
| TES3 | 0.920 | 3.073 | |||||
| Well-being | WB1 | 0.868 | 0.794 | 0.797 | 0.880 | 0.710 | 2.020 |
| WB2 | 0.874 | 2.037 | |||||
| WB3 | 0.782 | 1.418 |
| Interest in L | Achievements | Parent SUP | Stress | Teacher ACA SUP | Teacher EMO SUP | Well-Being | |
|---|---|---|---|---|---|---|---|
| Interest in L | 0.783 | ||||||
| Achievements | 0.710 | 0.766 | |||||
| Parent SUP | 0.345 | 0.384 | 0.823 | ||||
| Stress | −0.447 | −0.396 | −0.185 | 0.865 | |||
| Teacher ACA SUP | 0.485 | 0.471 | 0.348 | −0.254 | 0.834 | ||
| Teacher EMO SUP | 0.400 | 0.350 | 0.342 | −0.278 | 0.539 | 0.902 | |
| Well-being | 0.707 | 0.621 | 0.307 | −0.427 | 0.397 | 0.336 | 0.843 |
| Interest in L | Achievements | Parent SUP | Stress | Teacher ACA SUP | Teacher EMO SUP | Well-Being | |
|---|---|---|---|---|---|---|---|
| Interest in L | |||||||
| Achievements | 0.810 | ||||||
| Parent SUP | 0.539 | 0.606 | |||||
| Stress | 0.548 | 0.493 | 0.274 | ||||
| Teacher ACA SUP | 0.729 | 0.718 | 0.639 | 0.367 | |||
| Teacher EMO SUP | 0.480 | 0.424 | 0.495 | 0.324 | 0.756 | ||
| Well-being | 0.888 | 0.792 | 0.479 | 0.529 | 0.592 | 0.400 |
| R Square | R Square Adjusted | |
|---|---|---|
| Interest in L | 0.576 | 0.572 |
| Achievement | 0.564 | 0.559 |
| Stress | 0.097 | 0.092 |
| Well-being | 0.297 | 0.291 |
| Saturated Model | Estimated Model | |
|---|---|---|
| SRMR | 0.067 | 0.067 |
| NFI | 0.736 | 0.736 |
| Hypothesis | β | Sample Mean | Standard Deviation (STDEV) | T Statistics | p Values | Interpretation | |
|---|---|---|---|---|---|---|---|
| H1 | Teacher emotional support → well-being | 0.076 | 0.074 | 0.051 | 1.478 | 0.140 | Not supported |
| H2 | Teacher emotional support → stress | −0.182 | −0.185 | 0.053 | 3.445 | 0.001 | Supported |
| H3 | Teacher emotional support → achievements | −0.025 | −0.028 | 0.037 | 0.676 | 0.499 | Not supported |
| H4 | Teacher emotional support → interest in learning | 0.060 | 0.065 | 0.055 | 1.087 | 0.277 | Not supported |
| H5 | Teacher academic support → well-being | 0.225 | 0.227 | 0.050 | 4.519 | 0.000 | Supported |
| H6 | Teacher academic support → stress | −0.129 | −0.126 | 0.062 | 2.066 | 0.039 | Supported |
| H7 | Teacher academic support → achievements | 0.132 | 0.134 | 0.042 | 3.151 | 0.002 | Supported |
| H8 | Teacher academic support → interest in learning | 0.180 | 0.175 | 0.068 | 2.633 | 0.008 | Supported |
| H9 | Parent support → well-being | 0.143 | 0.144 | 0.044 | 3.224 | 0.001 | Supported |
| H10 | Parent support → stress | −0.078 | −0.079 | 0.054 | 1.438 | 0.151 | Not supported |
| H11 | Parent support → achievements | 0.120 | 0.120 | 0.039 | 3.111 | 0.002 | Supported |
| H12 | Parent support → interest in learning | 0.072 | 0.071 | 0.030 | 2.401 | 0.016 | Supported |
| H13 | Stress → well-being | −0.323 | −0.323 | 0.052 | 6.156 | 0.000 | Supported |
| H14 | Stress → achievements | −0.063 | −0.062 | 0.034 | 1.858 | 0.043 | Supported |
| H15 | Stress → interest in learning | −0.145 | −0.145 | 0.034 | 4.243 | 0.000 | Supported |
| H16 | Interest in learning → achievements | 0.446 | 0.448 | 0.055 | 8.123 | 0.000 | Supported |
| H17 | Well-being → achievements | 0.198 | 0.197 | 0.049 | 4.005 | 0.000 | Supported |
| H18 | Well-being → interest in learning | 0.531 | 0.532 | 0.043 | 12.464 | 0.000 | Supported |
| Result | Factor | Direct Effect | Indirect Effect | Total Effect |
|---|---|---|---|---|
| Interest in learning | Parent Support | 0.072 | 0.101 | 0.173 |
| Stress | −0.145 | −0.171 | −0.316 | |
| Teacher Academic Support | 0.180 | 0.160 | 0.340 | |
| Teacher Emotional Support | 0.060 | 0.098 | 0.158 | |
| Well-being | 0.531 | 0.531 | ||
| Stress | Parent Sup | −0.078 | −0.078 | |
| Teacher Academic Support | −0.129 | −0.129 | ||
| Teacher Emotional Support | −0.182 | −0.182 | ||
| Student mathematics achievement | Interest in Learning | 0.446 | 0.446 | |
| Parent Support | 0.120 | 0.115 | 0.235 | |
| Stress | −0.063 | −0.205 | −0.268 | |
| Teacher Aca Sup | 0.132 | 0.212 | 0.344 | |
| Teacher Emo Sup | −0.025 | 0.109 | 0.084 | |
| Well-being | 0.198 | 0.237 | 0.435 |
Publisher’s Note: MDPI stays neutral with regard to jurisdictional claims in published maps and institutional affiliations. |
© 2022 by the authors. Licensee MDPI, Basel, Switzerland. This article is an open access article distributed under the terms and conditions of the Creative Commons Attribution (CC BY) license (https://creativecommons.org/licenses/by/4.0/).
Share and Cite
Wijaya, T.T.; Rahmadi, I.F.; Chotimah, S.; Jailani, J.; Wutsqa, D.U. A Case Study of Factors That Affect Secondary School Mathematics Achievement: Teacher-Parent Support, Stress Levels, and Students’ Well-Being. Int. J. Environ. Res. Public Health 2022, 19, 16247. https://doi.org/10.3390/ijerph192316247
Wijaya TT, Rahmadi IF, Chotimah S, Jailani J, Wutsqa DU. A Case Study of Factors That Affect Secondary School Mathematics Achievement: Teacher-Parent Support, Stress Levels, and Students’ Well-Being. International Journal of Environmental Research and Public Health. 2022; 19(23):16247. https://doi.org/10.3390/ijerph192316247
Chicago/Turabian StyleWijaya, Tommy Tanu, Imam Fitri Rahmadi, Siti Chotimah, Jailani Jailani, and Dhoriva Urwatul Wutsqa. 2022. "A Case Study of Factors That Affect Secondary School Mathematics Achievement: Teacher-Parent Support, Stress Levels, and Students’ Well-Being" International Journal of Environmental Research and Public Health 19, no. 23: 16247. https://doi.org/10.3390/ijerph192316247
APA StyleWijaya, T. T., Rahmadi, I. F., Chotimah, S., Jailani, J., & Wutsqa, D. U. (2022). A Case Study of Factors That Affect Secondary School Mathematics Achievement: Teacher-Parent Support, Stress Levels, and Students’ Well-Being. International Journal of Environmental Research and Public Health, 19(23), 16247. https://doi.org/10.3390/ijerph192316247

