Strawberry, Blueberry, and Strawberry-Blueberry Blend Beverages Prevent Hepatic Steatosis in Obese Rats by Modulating Key Genes Involved in Lipid Metabolism
Abstract
1. Introduction
2. Materials and Methods
2.1. Chemical and Reagents
2.2. Elaboration of the Berry-Based Beverages
2.3. Polyphenol Profile by UPLC-Q-ToF MS
2.4. In Vivo Experimental Procedure
2.4.1. Biometric and Adipose Tissue Measurements
2.4.2. Determination of Serum Biochemical Analysis
2.4.3. Triglyceride Extraction and Quantification in Feces, Adipose Tissue, and Liver
2.4.4. Fatty Acid Profile in Liver
2.4.5. Relative Expression of Genes Involved in Hepatic Lipid Metabolism
2.4.6. Liver Histology Analysis
2.4.7. Extraction and Identification of Urinary Polyphenol Metabolites
2.5. Statistical Analysis
3. Results
3.1. Polyphenol Characterization of the Strawberry, Blueberry, and Strawberry-Blueberry Blend Beverages
3.2. Effect of the Strawberry, Blueberry, and Strawberry-Blueberry Blend Beverages on Obesity in High-Fat and High-Fructose Diet-Fed Rats
3.3. Effect of the Strawberry, Blueberry, and Strawberry-Blueberry Blend Beverages on Insulin Resistance in High-Fat and Fructose Diet-Fed Rats
3.4. Effect of the Strawberry, Blueberry, and Strawberry-Blueberry Blend Beverages on Triglyceride Metabolism in High-Fat and Fructose Diet-Fed Rats
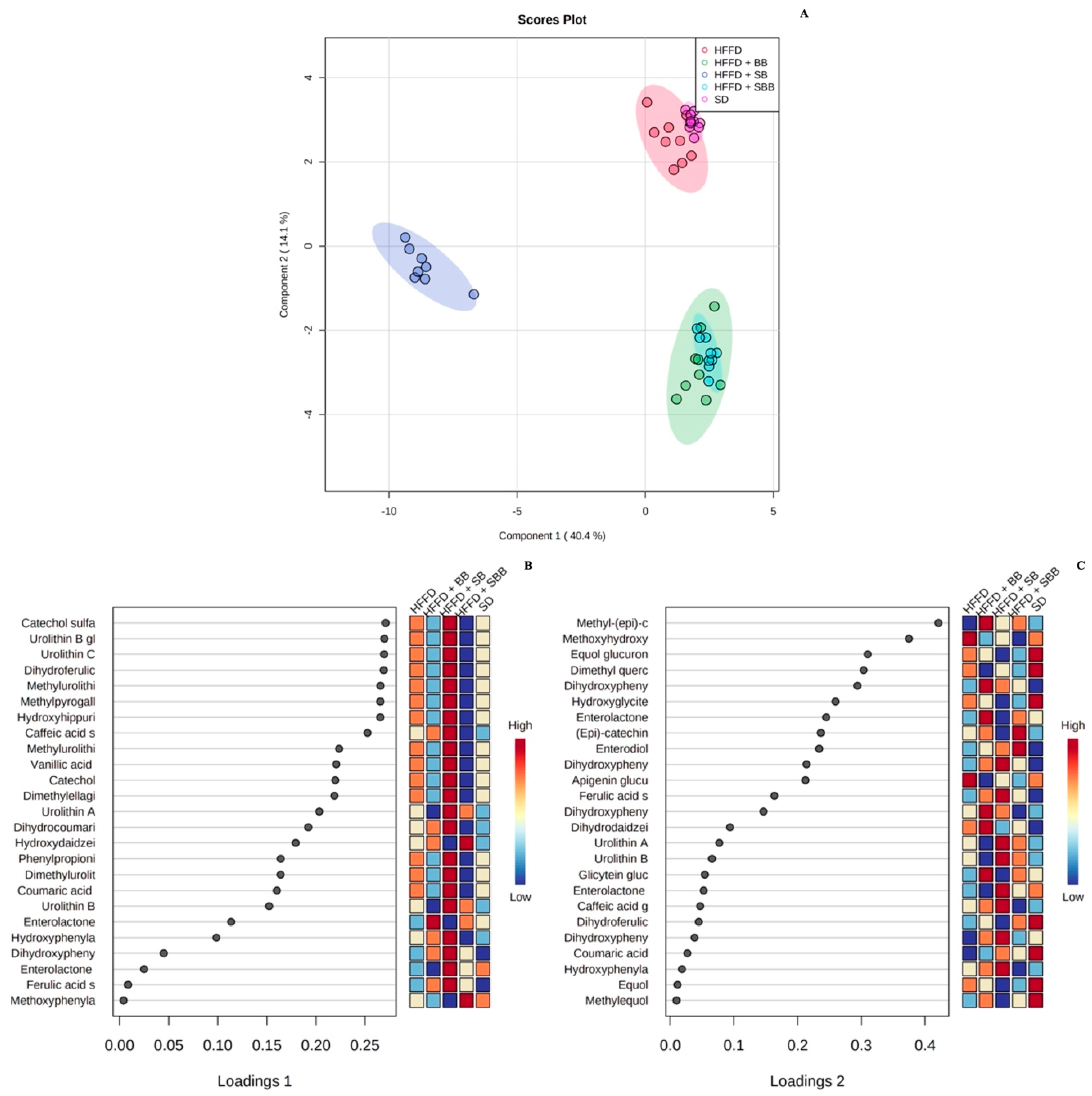
3.5. Urinary Polyphenol Metabolites Associated with the Supplementation of Strawberry, Blueberry, and Strawberry-Blueberry Blend Beverages in High-Fat and High-Fructose Diet-Fed Rats
4. Discussion
5. Conclusions
Supplementary Materials
Author Contributions
Funding
Institutional Review Board Statement
Informed Consent Statement
Data Availability Statement
Acknowledgments
Conflicts of Interest
References
- North America Functional Beverage Market—Growth, Trends, COVID-19 Impact, and Forecasts (2022–2027). Available online: https://www.mordorintelligence.com/industry-reports/north-america-functional-beverage-market (accessed on 9 January 2023).
- Functional Beverages Global Market Report 2022—By Type (energy Drinks, Sport Drinks, Nutraceutical Drinks, Dairy-Based Beverages, Juices, Enhances Water, Other Types), by Function (Health & Wellness, Weight Management), by Distribution Channel (Brick & Mortar, Online)—Market Size, Trends, and Global Forecast 2022–2026. Available online: https://www.thebusinessresearchcompany.com/report/functional-beverages-global-market-report (accessed on 9 January 2023).
- Dey, G.; Sireswar, S. Tailoring functional beverages from fruits and vegetables for specific disease conditions-are we there yet? Crit. Rev. Food Sci. Nutr. 2021, 61, 2034–2046. [Google Scholar] [CrossRef] [PubMed]
- Reynoso-Camacho, R.; Sotelo-González, A.M.; Patiño-Ortiz, P.; Rocha-Guzmán, N.E.; Pérez-Ramírez, I.F. Berry by-products obtained from a decoction process are a rich source of low-and high-molecular weight extractable and non-extractable polyphenols. Food Bioprod. Process. 2021, 127, 371–387. [Google Scholar] [CrossRef]
- Di Lorenzo, C.; Colombo, F.; Biella, S.; Stockley, C.; Restani, P. Polyphenols and human health: The role of bioavailability. Nutrients 2021, 13, 273. [Google Scholar] [CrossRef] [PubMed]
- Di Pede, G.; Favari, C.; Bresciani, L.; Almutairi, T.M.; Del Rio, D.; Crozier, A. Occurrence, bioavailability and metabolism of berry (poly)phenols. In Berries and Berry Bioactive Compounds in Promoting Health, 1st ed.; Chapter 2; Klimis-Zacas, D., Roidriguez-Mateos, A., Eds.; Royal Society of Chemistry: London, UK, 2022; pp. 41–82. [Google Scholar]
- Aranaz, P.; Romo-Hualde, A.; Zabala, M.; Navarro-Herrera, D.; de Galarreta, M.R.; Gil, A.G.; Martinez, J.A.; Milagro, F.I.; González-Navarro, C.J. Freeze-dried strawberry and blueberry attenuates diet-induced obesity and insulin resistance in rats by inhibiting adipogenesis and lipogenesis. Food Funct. 2017, 8, 3999–4013. [Google Scholar] [CrossRef]
- Quitete, F.T.; Santos, G.M.A.; de Oliveira Ribeiro, L.; da Costa, C.A.; Freitas, S.P.; da Matta, V.M.; Daleprane, J.B. Phenolic-rich smoothie consumption ameliorates non-alcoholic fatty liver disease in obesity mice by increasing antioxidant response. Chem. Biol. Interact. 2021, 336, 109369. [Google Scholar] [CrossRef]
- Gonçalves, A.C.; Nunes, A.R.; Flores-Félix, J.D.; Alves, G.; Silva, L.R. Cherries and blueberries-based beverages: Functional foods with antidiabetic and immune booster properties. Molecules 2022, 27, 3294. [Google Scholar] [CrossRef]
- Novelli, E.L.B.; Diniz, Y.S.; Galhardi, C.M.; Ebaid, G.M.X.; Rodrigues, H.G.; Mani, F.; Fernandes, A.A.H.; Cicogna, A.C.; Novelli Filho, J.L.V.B. Anthropometrical parameters and markers of obesity in rats. Lab. Anim. 2007, 41, 111–119. [Google Scholar] [CrossRef]
- Kraus, D.; Yang, Q.; Kahn, B.B. Lipid extraction from mouse feces. Bio-Protocol 2015, 5, e1375. [Google Scholar] [CrossRef]
- Norris, A.W.; Chen, L.; Fisher, S.J.; Szanto, I.; Ristow, M.; Jozsi, A.C.; Hirshman, M.F.; Rosen, E.D.; Goodyear, L.J.; Gonzalez, F.J.; et al. Muscle-specific PPARγ-deficient mice develop increased adiposity and insulin resistance but respond to thiazolidinediones. J. Clin. Investig. 2003, 112, 608–618. [Google Scholar] [CrossRef] [PubMed]
- Sinosaki, N.B.M.; dos Santos, P.D.D.S.; Galuch, M.B.; da Silveira, R.; Bonafé, E.G.; Visentainer, J.V.; Santos Júnior, O.D.O. Analytical method of direct derivatization of fatty acids in seeds. Chem. Pap. 2019, 73, 2399–2407. [Google Scholar] [CrossRef]
- Livak, K.J.; Schmittgen, T.D. Analysis of relative gene expression data using real-time quantitative PCR and the 2−ΔΔCT method. Methods 2001, 25, 402–408. [Google Scholar] [CrossRef]
- Sethunath, D.; Morusu, S.; Tuceryan, M.; Cummings, O.W.; Zhang, H.; Yin, X.M.; Vanderbeck, S.; Chalasani, N.; Gawrieh, S. Automated assessment of steatosis in murine fatty liver. PLoS ONE 2018, 13, e0197242. [Google Scholar] [CrossRef]
- Roura, E.; Andrés-Lacueva, C.; Estruch, R.; Lamuela-Raventós, R.M. Total polyphenol intake estimated by a modified Folin–Ciocalteu assay of urine. Clin. Chem. 2006, 52, 749–752. [Google Scholar] [CrossRef]
- Jiang, H.; Zhang, W.; Li, X.; Xu, Y.; Cao, J.; Jiang, W. The anti-obesogenic effects of dietary berry fruits: A review. Food Res. Int. 2021, 147, 110539. [Google Scholar] [CrossRef]
- Forbes-Hernández, T.Y.; Cianciosi, D.; Ansary, J.; Mezzetti, B.; Bompadre, S.; Quiles, J.L.; Giampieri, F.; Battino, M. Strawberry (Fragaria × ananassa cv. Romina) methanolic extract promotes browning in 3T3-L1 cells. Food Funct. 2020, 11, 297–304. [Google Scholar] [CrossRef] [PubMed]
- Prior, R.L.; Wu, X.; Gu, L.; Hager, T.; Hager, A.; Wilkes, S.; Howard, L. Purified berry anthocyanins but not whole berries normalize lipid parameters in mice fed an obesogenic high fat diet. Mol. Nutr. Food Res. 2009, 53, 1406–1418. [Google Scholar] [CrossRef]
- Guo, J.; Han, X.; Tan, H.; Huang, W.; You, Y.; Zhan, J. Blueberry extract improves obesity through regulation of the gut microbiota and bile acids via pathways involving FXR and TGR5. iScience 2019, 19, 676–690. [Google Scholar] [CrossRef]
- Liu, W.; Mao, Y.; Schoenborn, J.; Wang, Z.; Tang, G.; Tang, X. Whole blueberry protects pancreatic beta-cells in diet-induced obese mouse. Nutr. Metab. 2019, 16, 34. [Google Scholar] [CrossRef] [PubMed]
- Wang, Y.; Zhao, L.; Wang, D.; Huo, Y.; Ji, B. Anthocyanin-rich extracts from blackberry, wild blueberry, strawberry, and chokeberry: Antioxidant activity and inhibitory effect on oleic acid-induced hepatic steatosis in vitro. J. Sci. Food. Agric. 2016, 96, 2494–2503. [Google Scholar] [CrossRef] [PubMed]
- Liu, Y.; Wang, D.; Zhang, D.; Lv, Y.; Wei, Y.; Wu, W.; Zhou, F.M.; Tang, M.; Mao, T.; Li, M.; et al. Inhibitory effect of blueberry polyphenolic compounds on oleic acid-induced hepatic steatosis in vitro. J. Agric. Food Chem. 2011, 59, 12254–12263. [Google Scholar] [CrossRef] [PubMed]
- Badmus, O.O.; Hillhouse, S.A.; Anderson, C.D.; Hinds, T.D., Jr.; Stec, D.E. Molecular mechanisms of metabolic associated fatty liver disease (MAFLD): Functional analysis of lipid metabolism pathways. Clin. Sci. 2022, 136, 1347–1366. [Google Scholar] [CrossRef] [PubMed]
- Vendrame, S.; Daugherty, A.; Kristo, A.S.; Klimis-Zacas, D. Wild blueberry (Vaccinium angustifolium)-enriched diet improves dyslipidaemia and modulates the expression of genes related to lipid metabolism in obese Zucker rats. Br. J. Nutr. 2014, 111, 194–200. [Google Scholar] [CrossRef] [PubMed]
- Zhang, C.; Hu, J.; Sheng, L.; Yuan, M.; Wu, Y.; Chen, L.; Wang, G.; Qiu, Z. Ellagic acid ameliorates AKT-driven hepatic steatosis in mice by suppressing de novo lipogenesis via the AKT/SREBP-1/FASN pathway. Food Funct. 2019, 10, 3410–3420. [Google Scholar] [CrossRef] [PubMed]
- Zou, X.; Yan, C.; Shi, Y.; Cao, K.; Xu, J.; Wang, X.; Chen, C.; Luo, C.; Li, Y.; Gao, J.; et al. Mitochondrial dysfunction in obesity-associated nonalcoholic fatty liver disease: The protective effects of pomegranate with its active component punicalagin. Antioxid. Redox Signal. 2014, 21, 1557–1570. [Google Scholar] [CrossRef] [PubMed]
- Chiou, Y.S.; Wu, J.C.; Huang, Q.; Shahidi, F.; Wang, Y.J.; Ho, C.T.; Pan, M.H. Metabolic and colonic microbiota transformation may enhance the bioactivities of dietary polyphenols. J. Funct. Foods 2014, 7, 3–25. [Google Scholar] [CrossRef]
- Sri Harsha, P.S.; Wahab, R.A.; Garcia-Aloy, M.; Madrid-Gambin, F.; Estruel-Amades, S.; Watzl, B.; Andrés-Lacueva, C.; Brennan, L. Biomarkers of legume intake in human intervention and observational studies: A systematic review. Genes Nutr. 2018, 13, 25. [Google Scholar] [CrossRef]
- Truchado, P.; Larrosa, M.; García-Conesa, M.T.; Cerdá, B.; Vidal-Guevara, M.L.; Tomás-Barberán, F.A.; Espín, J.C. Strawberry processing does not affect the production and urinary excretion of urolithins, ellagic acid metabolites, in humans. J. Agric. Food Chem. 2012, 60, 5749–5754. [Google Scholar] [CrossRef] [PubMed]
- Garcia-Munoz, C.; Vaillant, F. Metabolic fate of ellagitannins: Implications for health, and research perspectives for innovative functional foods. Crit. Rev. Food Sci. Nutr. 2014, 54, 1584–1598. [Google Scholar] [CrossRef]
- Feliciano, R.P.; Boeres, A.; Massacessi, L.; Istas, G.; Ventura, M.R.; Dos Santos, C.N.; Heiss, C.; Rodriguez-Mateos, A. Identification and quantification of novel cranberry-derived plasma and urinary (poly) phenols. Arch. Biochem. Biophys. 2016, 599, 31–41. [Google Scholar] [PubMed]
- Ulaszewska, M.; Garcia-Aloy, M.; Vázquez-Manjarrez, N.; Soria-Florido, M.T.; Llorach, R.; Mattivi, F.; Manach, C. Food intake biomarkers for berries and grapes. Genes Nutr. 2020, 15, 17. [Google Scholar] [CrossRef]
- Ancillotti, C.; Ulaszewska, M.; Mattivi, F.; Del Bubba, M. Untargeted metabolomics analytical strategy based on liquid chromatography/electrospray ionization linear ion trap quadrupole/orbitrap mass spectrometry for discovering new polyphenol metabolites in human biofluids after acute ingestion of vaccinium myrtillus berry supplement. J. Am. Soc. Mass. Spectrom. 2018, 30, 381–402. [Google Scholar] [PubMed]
- Langer, S.; Kennel, A.; Lodge, J.K. The influence of juicing on the appearance of blueberry metabolites 2 h after consumption: A metabolite profiling approach. Br. J. Nutr. 2018, 119, 1233–1244. [Google Scholar] [CrossRef] [PubMed]
- Clarke, E.D.; Collins, C.E.; Rollo, M.E.; Kroon, P.A.; Philo, M.; Haslam, R.L. The relationship between urinary polyphenol metabolites and dietary polyphenol intakes in young adults. Br. J. Nutr. 2022, 127, 589–598. [Google Scholar] [CrossRef] [PubMed]
- Perez-Jimenez, J.; Hubert, J.; Hooper, L.; Cassidy, A.; Manach, C.; Williamson, G.; Scalbert, A. Urinary metabolites as biomarkers of polyphenol intake in humans: A systematic review. Am. J. Clin. Nutr. 2010, 92, 801–809. [Google Scholar] [CrossRef] [PubMed]
- Krogholm, K.S.; Bysted, A.; Brantsæter, A.L.; Jakobsen, J.; Rasmussen, S.E.; Kristoffersen, L.; Toft, U. Evaluation of flavonoids and enterolactone in overnight urine as intake biomarkers of fruits, vegetables and beverages in the Inter99 cohort study using the method of triads. Br. J. Nutr. 2012, 108, 1904–1912. [Google Scholar] [CrossRef]
- Abdulrahman, A.O.; Kuerban, A.; Alshehri, Z.A.; Abdulaal, W.H.; Khan, J.A.; Khan, M.I. Urolithins attenuate multiple symptoms of obesity in rats fed on a high-fat diet. Diabet. Metab. Synd. Obes. Targets Ther. 2020, 13, 3337–3348. [Google Scholar] [CrossRef]
- Azzini, E.; Giacometti, J.; Russo, G.L. Antiobesity effects of anthocyanins in preclinical and clinical studies. Oxid. Med. Cell. Longev. 2017, 2017, 2740364. [Google Scholar] [CrossRef]





| Tentative Identification | Rt (min) | Molecular Formula | Expected Mass (Da) | Observed Mass (Da) | Mass Error (ppm) | Concentration (μg/mL) | ||
|---|---|---|---|---|---|---|---|---|
| SB | BB | SBB | ||||||
| Polyphenol composition 1 | ||||||||
| Flavanols | ||||||||
| (+)-Catechin hexoside | 2.08 | C21H24O11 | 452.1319 | 451.1239 | −1.4100 | 0.44 ± 0.05 a | 0.03 ± 0.00 c | 0.21 ± 0.01 b |
| Procyanidin dimer B2 | 2.48 | C30H26O12 | 578.1424 | 577.1338 | −2.2829 | 3.03 ± 0.46 a | 0.94 ± 0.05 c | 1.79 ± 0.04 b |
| (−)-Epicatechin hexoside | 2.60 | C21H24O11 | 452.1319 | 451.1238 | −1.8072 | 0.31 ± 0.00 a | ND | 0.16 ± 0.02 b |
| (+)-Catechin * | 2.68 | C15H14O6 | 290.0790 | 289.0713 | −1.7489 | 1.91 ± 0.07 a | 0.34 ± 0.01 c | 0.99 ± 0.06 b |
| Procyanidin trimer C1 | 2.69 | C45H38O18 | 866.2058 | 865.1969 | −1.8700 | 0.96 ± 0.30 a | 0.02 ± 0.01 b | 0.16 ± 0.03 b |
| (−)-Epicatechin * | 3.12 | C15H14O6 | 290.0790 | 289.0717 | −0.3075 | 0.06 ± 0.01 c | 0.27 ± 0.01 a | 0.16 ± 0.01 b |
| Flavanones | ||||||||
| Eriocitrin | 2.93 | C27H32O15 | 596.1741 | 595.1659 | −1.6436 | 0.54 ± 0.00 a | 0.05 ± 0.01 c | 0.31 ± 0.02 b |
| Naringenin hexoside | 4.18 | C21H22O10 | 434.1213 | 433.1150 | 2.3310 | 0.04 ± 0.00 c | 0.08 ± 0.00 a | 0.06 ± 0.00 b |
| Eriodictyol | 4.65 | C15H12O6 | 288.0634 | 287.0561 | 0.0945 | 2.27 ± 0.82 a | ND | 0.23 ± 0.02 b |
| Flavonols | ||||||||
| Myricetin hexoside | 3.48 | C21H20O13 | 480.0904 | 479.0826 | −1.0119 | ND | 0.44 ± 0.02 a | 0.24 ± 0.05 b |
| Quercetin hexoside | 4.24 | C21H20O12 | 464.0955 | 463.0890 | 1.7997 | ND | 6.47 ± 1.13 a | 3.15 ± 0.22 b |
| Kaempferol xylosyl-hexoside | 4.43 | C26H28O15 | 580.1428 | 579.1356 | 0.0895 | 0.09 ± 0.01 a | ND | 0.05 ± 0.01 a |
| Kaempferol hexoside-rhamnoside | 5.12 | C27H30O15 | 594.1585 | 593.1509 | −0.5466 | 0.73 ± 0.09 a | ND | 0.28 ± 0.02 b |
| Kaempferol hexoside | 5.44 | C21H20O11 | 448.1006 | 447.0940 | 1.5585 | 2.07 ± 0.19 | ND | ND |
| Quercetin rhamnoside | 5.52 | C21H20O11 | 448.1006 | 447.0940 | 1.6864 | ND | 7.56 ± 0.40 a | 5.84 ± 0.47 b |
| Kaempferol acetyl-hexoside | 6.52 | C23H22O12 | 490.1111 | 489.1044 | 1.2081 | 0.20 ± 0.04 a | ND | 0.07 ± 0.00 b |
| Anthocyanins | ||||||||
| Pelargonidin rutinoside-hexoside | 2.08 | C33H41O19 | 741.2262 | 741.2257 | 2.7129 | 0.01 ± 0.00 | ND | ND |
| Delphinidin hexoside | 2.27 | C21H21O12 | 465.1031 | 465.1025 | −0.4505 | ND | 2.23 ± 0.30 a | 1.16 ± 0.15 b |
| Cyanidin hexoside | 2.51 | C21H21O11 | 449.1084 | 449.1078 | −0.0460 | ND | 5.41 ± 0.27 a | 2.44 ± 0.22 b |
| Petunidin hexoside | 2.63 | C22H23O12 | 479.1187 | 479.1181 | −0.6125 | ND | 3.74 ± 0.28 a | 1.62 ± 0.11 b |
| Pelargonidin hexoside | 2.82 | C21H21O10 | 433.1121 | 433.1116 | −3.1325 | 35.80 ± 0.07 a | ND | 16.02 ± 0.28 b |
| Malvidin pentoside | 2.89 | C22H23O11 | 463.1238 | 463.1232 | −0.5449 | ND | 8.32 ± 0.51 a | 4.42 ± 0.45 b |
| Pelargonidin rutinoside | 2.90 | C27H31O14 | 579.1705 | 579.1699 | −1.5811 | 4.06 ± 0.32 a | ND | 1.40 ± 0.03 b |
| Malvidin hexoside | 2.93 | C23H25O12 | 493.1344 | 493.1338 | −0.5038 | ND | 15.34 ± 0.71 a | 8.31 ± 0.80 b |
| Peonidin hexoside | 3.10 | C22H23O11 | 463.1237 | 463.1232 | −0.6543 | ND | 8.01 ± 0.50 a | 3.69 ± 0.21 b |
| Pelargonidin succinyl-hexoside | 3.47 | C25H25O13 | 533.1314 | 533.1309 | 3.5346 | ND | 0.08 ± 0.01 | ND |
| Hydroxybenzoic acids | ||||||||
| Galloylquinic acid isomer I | 1.53 | C14H16O10 | 344.0743 | 343.0661 | −2.8640 | 0.54 ± 0.04 a | ND | 0.42 ± 0.01 a |
| Gallic acid hexoside | 1.80 | C13H16O10 | 332.0743 | 331.0659 | −3.5576 | 2.08 ± 0.06 a | 0.19 ± 0.03 c | 0.78 ± 0.08 b |
| Galloylquinic acid isomer II | 2.04 | C14H16O10 | 344.0743 | 343.0662 | −2.3997 | 1.34 ± 0.11 a | 0.13 ± 0.02 c | 0.60 ± 0.09 b |
| Hydroxybenzoic acid hexoside | 2.08 | C13H16O8 | 300.0845 | 299.0761 | −3.9366 | 11.00 ± 0.27 a | ND | 5.93 ± 0.54 b |
| Dihydroxybenzoic acid hexoside | 2.15 | C13H16O9 | 316.0794 | 315.0714 | −2.2841 | 1.47 ± 0.00 ab | ND | 0.73 ± 0.03 b |
| Vanillic acid * | 2.84 | C8H8O4 | 168.0423 | 167.0345 | −2.8946 | ND | 0.27 ± 0.00 a | 0.15 ± 0.01 a |
| Syringic acid | 3.07 | C9H10O5 | 198.0528 | 197.0453 | −1.4804 | ND | 0.66 ± 0.05 a | 0.27 ± 0.01 b |
| Dihydroxybenzoic acid isomer I | 3.47 | C7H6O4 | 154.0266 | 153.0189 | −2.9487 | ND | 0.84 ± 0.02 | ND |
| Dihydroxybenzoic acid isomer II | 3.62 | C7H6O4 | 154.0266 | 153.0186 | −4.8918 | 2.65 ± 0.00 a | ND | 1.38 ± 0.07 b |
| Methylgallate | 4.72 | C8H8O5 | 184.0372 | 183.0294 | −2.5857 | 0.09 ± 0.02 | ND | ND |
| Hydroxycinnamic acids | ||||||||
| Caffeoylquinic acid isomer I | 2.23 | C16H18O9 | 354.0951 | 353.0880 | 0.5868 | ND | 0.50 ± 0.02 a | 0.27 ± 0.02 b |
| Caffeic acid hexoside | 2.38 | C15H18O9 | 342.0951 | 341.0876 | −0.6122 | 1.71 ± 0.10 a | ND | 1.57 ± 0.00 a |
| Ferulic acid hexoside | 2.50 | C16H20O9 | 356.1107 | 355.1037 | 0.6177 | ND | 1.65 ± 0.07 a | 0.53 ± 0.10 b |
| Caffeoylquinic acid isomer II * | 2.67 | C16H18O9 | 354.0951 | 353.0894 | 4.4918 | 0.03 ± 0.00 c | 14.50 ± 0.45 a | 8.00 ± 0.06 b |
| Sinapic acid hexoside | 2.70 | C17H22O10 | 386.1213 | 385.1149 | 2.2967 | ND | 0.38 ± 0.02 a | 0.17 ± 0.01 b |
| Coumaric acid hexoside | 2.80 | C15H18O8 | 326.1002 | 325.0926 | −1.0236 | 24.31 ± 0.72 a | 1.27 ± 0.98 c | 16.98 ± 0.87 b |
| Caffeic acid * | 2.93 | C9H8O4 | 180.0423 | 179.0343 | −3.5723 | 0.06 ± 0.01 c | 0.38 ± 0.02 a | 0.24 ± 0.02 b |
| Caffeoylquinic acid isomer III | 3.09 | C16H18O9 | 354.0951 | 353.0885 | 2.0741 | ND | 0.49 ± 0.04 a | 0.26 ± 0.01 b |
| Ellagic acid hexoside | 3.15 | C20H16O13 | 464.0591 | 463.0518 | −0.0246 | 1.13 ± 0.28 a | ND | 0.32 ± 0.04 b |
| Sinapic acid | 3.19 | C11H12O5 | 224.0685 | 223.0616 | 1.7576 | ND | 0.02 ± 0.00 | ND |
| Feruloylquinic acid | 3.42 | C17H20O9 | 368.1107 | 367.1045 | 2.9639 | ND | 0.27 ± 0.02 a | 0.15 ± 0.01 b |
| Coumaric acid * | 3.60 | C9H8O3 | 164.0473 | 163.0394 | −4.0947 | 0.41 ± 0.04 a | ND | 0.20 ± 0.01 b |
| Coumaroylquinic acid | 3.63 | C16H18O8 | 338.1002 | 337.0938 | 2.6326 | ND | 0.09 ± 0.01 a | 0.05 ± 0.01 a |
| Ellagic acid * | 3.94 | C14H6O8 | 302.0063 | 300.9989 | −0.1393 | 5.73 ± 1.92 a | ND | 3.88 ± 0.10 b |
| Cinnamic acid | 4.98 | C9H8O2 | 148.0524 | 147.0446 | −3.9981 | 0.20 ± 0.03 a | ND | 0.07 ± 0.01 b |
| Ellagitannins | ||||||||
| Peduncalagin | 1.92 | C34H24O22 | 784.0759 | 783.0652 | −4.4377 | 8.07 ± 3.59 a | ND | 3.48 ± 0.14 b |
| Castalin | 2.52 | C27H20O18 | 632.0650 | 631.0562 | −2.3169 | 0.85 ± 0.33 a | ND | 0.22 ± 0.05 b |
| Strictinin | 2.70 | C27H22O18 | 634.0806 | 633.0717 | −2.5112 | 4.25 ± 1.26 a | ND | 2.32 ± 0.06 b |
| Castalagin | 3.20 | C41H26O26 | 934.0712 | 933.0635 | −0.5354 | 0.10 ± 0.04 | ND | ND |
| Antioxidant capacities | ||||||||
| Folin–Ciocalteu reducing capacity assay 2 | 0.97 ± 0.03 a | 0.88 ± 0.04 b | 0.90 ± 0.02 b | |||||
| DPPH+ radical scavenging assay 3 | 0.90 ± 0.03 a | 0.46 ± 0.02 c | 0.65 ± 0.04 b | |||||
| ABTS- radical scavenging assay 3 | 1.15 ± 0.08 a | 0.60 ± 0.02 c | 0.92 ± 0.04 b | |||||
| Parameters | Control Groups | Beverage Treated Groups | |||
|---|---|---|---|---|---|
| SD | HFFD | HFFD + SB | HFFD + BB | HFFD + SBB | |
| Biometric measurements | |||||
| Body weight (g) | 550.6 ± 18.1 b† | 675.3 ± 38.6 a | 686.3 ± 20.3 a | 659.9 ± 28.3 a | 672.2 ± 56.4 a |
| Body mass index (g/cm2) | 0.76 ± 0.04 b† | 0.92 ± 0.05 a | 0.90 ± 0.10 a | 0.90 ± 0.04 a | 0.93 ± 0.03 a |
| Lee index | 0.30 ± 0.01 a† | 0.32 ± 0.01 a | 0.32 ± 0.02 a | 0.32 ± 0.01 a | 0.33 ± 0.01 a |
| Adipose tissue measurements | |||||
| Triglycerides (mg/g) | 556.7 ± 60.7 b† | 730.7 ± 67.1 a | 653.4 ± 66.4 ab | 611.3 ± 41.7 ab | 712.9 ± 79.6 a |
| Mesenteric relative weight (g/kg) | 4.1 ± 1.6 b† | 11.5 ± 4.1 a | 12.4 ± 2.4 a | 10.4 ± 5.8 a | 10.9 ± 1.9 a |
| Epididymal relative weight (g/kg) | 10.6 ± 2.2 b† | 22.9 ± 7.0 a | 25.8 ± 6.4 a | 18.0 ± 4.5 a | 24.6 ± 6.1 a |
| Perirenal relative weight (g/kg) | 10.6 ± 2.6 b† | 28.0 ± 6.6 a | 32.5 ± 7.9 a | 22.7 ± 10.4 a | 30.6 ± 9.2 a |
| Total adipose tissue relative weight (g/kg) | 25.2 ± 5.8 b† | 62.4 ± 16.4 a | 70.7 ± 14.2 a | 51.1 ± 7.5 a | 66.2 ± 17.4 a |
| Adiposity index (%) | 4.6 ± 0.6 b† | 9.2 ± 1.1 a | 10.2 ± 1.0 a | 7.9 ± 0.8 a | 9.7 ± 1.2 a |
| Insulin resistance parameters | |||||
| Serum glucose (mg/dL) | 154.4 ± 317.0 a | 160.3 ± 45.8 a | 148.2 ± 27.9 a | 144.3 ± 22.9 a | 151.5 ± 19.9 a |
| Serum insulin (ng/mL) | 3.9 ± 1.3 b† | 7.9 ± 2.0 a | 8.1 ± 2.0 a | 6.6 ± 2.5 ab | 7.4 ± 2.9 a |
| HOMA-IR index | 5.8 ± 2.0 b† | 15.0 ± 4.3 a | 12.9 ± 5.0 a | 10.1 ± 5.2 a | 11.8 ± 4.9 a |
| HOMA-Beta index | 18.4 ± 8.1 b† | 33.6 ± 13.6 a | 35.9 ± 9.5 a | 30.4 ± 10.9 ab | 32.0 ± 12.7 ab |
| QUICKI | 0.24 ± 0.01 a | 0.22 ± 0.01 a | 0.22 ± 0.01 a | 0.23 ± 0.01 a | 0.23 ± 0.01 a |
| FGIR index | 1.62 ± 0.53 a† | 0.84 ± 0.28 b | 0.76 ± 0.14 b | 1.00 ± 0.47 b | 0.99 ± 0.50 b |
| TyG index | 4.6 ± 0.2 a | 5.0 ± 0.2 a | 4.7 ± 0.1 a | 4.8 ± 0.1 a | 4.9 ± 0.2 a |
| Hepatic injury biomarkers | |||||
| Serum aspartate aminotransferase (U/L) | 163.6 ± 11.3 a | 154.4 ± 23.0 a | 152.9 ± 8.1 a | 165.8 ± 26.0 a | 140.1 ± 20.5 a |
| Serum alanine aminotransferase (U/L) | 60.8 ± 12.1 a† | 47.6 ± 6.7 b | 50.6 ± 6.3 ab | 52.4 ± 7.5 ab | 49.8 ± 7.1 b |
| Serum alkaline phosphatase (U/L) | 99.9 ± 16.7 a | 91.0 ± 18.3 a | 90.3 ± 20.3 a | 116.5 ± 30.4 a | 92.0 ± 21.1 a |
| Parameters | Control Groups | Beverage Treated Groups | |||
|---|---|---|---|---|---|
| SD | HFFD | HFFD + SB | HFFD + BB | HFFD + SBB | |
| Serum triglycerides (mg/dL) | 65.44 ± 19.97 c† | 160.44 ± 48.70 a | 90.13 ± 21.14 bc† | 100.44 ± 23.38 bc† | 124.20 ± 58.60 b† |
| Fecal triglycerides (mg/g) | 0.14 ± 0.07 c† | 0.20 ± 0.05 ab | 0.29 ± 0.05 a | 0.17 ± 0.07 bc | 0.18 ± 0.07 bc |
| Hepatic triglycerides (mg/g) | 23.84 ± 7.24 c† | 62.69 ± 15.95 a | 38.31 ± 9.30 bc† | 38.97 ± 9.47 bc† | 45.38 ± 14.07 b† |
| Hepatic fatty acid profile (mg/g) | |||||
| Saturated fatty acids (SFAs) | 7.72 ± 1.72 c† | 12.79 ± 2.28 a | 9.32 ± 2.85 bc† | 10.20 ± 2.13 abc | 11.86 ± 2.28 ab |
| Tetradecanoic acid (C14:0) | 0.11 ± 0.02 b† | 0.25 ± 0.03 a | 0.15 ± 0.02 ab† | 0.19 ± 0.03 ab† | 0.21 ± 0.05 a† |
| Hexadecanoic acid (C16:0) | 3.58 ± 0.66 c† | 7.05 ± 1.44 a | 5.18 ± 1.82 bc† | 5.63 ± 0.53 ab | 6.69 ± 1.48 ab |
| Octadecanoic acid (C18:0) | 4.04 ± 1.12 b† | 5.57 ± 0.95 a | 4.03 ± 1.18 ab† | 5.03 ± 0.92 ab | 4.98 ± 0.91 ab |
| Monounsaturated fatty acids (MUFAs) | 2.20 ± 0.94 b† | 8.49 ± 3.89 a | 6.21 ± 3.91 ab | 6.53 ± 2.64 a | 8.38 ± 3.92 a |
| cis-9-Hexadecenoic acid (C16:1ω7) | 0.04 ± 0.02 b† | 0.13 ± 0.05 a | 0.10 ± 0.05 ab | 0.09 ± 0.03 a | 0.11 ± 0.04 a |
| cis-9-Octadecenoic acid (C18:1ω9) | 2.40 ± 0.55 b† | 9.29 ± 2.71 a | 6.88 ± 3.36 ab | 7.24 ± 1.19 a | 9.19 ± 2.74 a |
| Polyunsaturated fatty acids (PUFAs) | 13.54 ± 5.82 a | 20.38 ± 7.08 a | 15.03 ± 7.72 a | 17.68 ± 6.68 a | 19.90 ± 6.85 a |
| cis-9,12-Octadecadienoic acid (C18:2ω6) | 3.50 ± 0.88 b† | 6.90 ± 1.70 a | 5.59 ± 2.33 ab | 6.01 ± 0.64 ab | 7.51 ± 1.83 a |
| cis-9,12,15-Octadecatrienoic acid (C18:3ω3) | 0.09 ± 0.03 a† | 0.17 ± 0.06 a | 0.13 ± 0.08 a | 0.14 ± 0.04 a | 0.17 ± 0.07 a |
| cis-8,11,14-Eicosatrienoic acid (C20:3ω6) | 0.34 ± 0.08 a† | 0.55 ± 0.19 a | 0.40 ± 0.21 a | 0.52 ± 0.10 a | 0.54 ± 0.17 a |
| cis-5,8,11,14-Eicosatetraenoic acid (C20:4ω6) | 6.97 ± 1.80 a | 9.18 ± 1.59 a | 6.96 ± 2.24 a | 8.59 ± 1.43 a | 9.06 ± 1.64 a |
| cis-5,8,11,14,17-Eicosapentaenoic acid (C20:5ω3) | 0.21 ± 0.10 a | 0.14 ± 0.04 ab | 0.12 ± 0.06 b | 0.12 ± 0.04 b | 0.15 ± 0.05 ab |
| cis-4,7,10,13,16,19-Docosahexaenoic acid (C22:6ω3) | 3.93 ± 0.83 b† | 5.70 ± 1.12 a | 3.70 ± 1.51 b† | 4.92 ± 0.95 ab | 4.69 ± 1.14 ab |
| PUFA/SFA index | 1.94 ± 0.04 a† | 1.73 ± 0.25 a | 1.78 ± 0.11 a | 1.99 ± 0.42 a | 1.85 ± 0.20 a |
| MUFA/SFA index | 0.32 ± 0.05 b† | 0.68 ± 0.26 a | 0.72 ± 0.14 a | 0.61 ± 0.23 a | 0.77 ± 0.13 a |
| MUFA/PUFA index | 0.16 ± 0.03 b† | 0.38 ± 0.14 a | 0.41 ± 0.08 a | 0.33 ± 0.13 a | 0.42 ± 0.09 a |
| ω6/ω3 index | 2.51 ± 0.15 c† | 2.88 ± 0.21 b | 3.38 ± 0.26 a† | 3.01 ± 0.27 b | 3.19 ± 0.18 ab† |
Disclaimer/Publisher’s Note: The statements, opinions and data contained in all publications are solely those of the individual author(s) and contributor(s) and not of MDPI and/or the editor(s). MDPI and/or the editor(s) disclaim responsibility for any injury to people or property resulting from any ideas, methods, instructions or products referred to in the content. |
© 2023 by the authors. Licensee MDPI, Basel, Switzerland. This article is an open access article distributed under the terms and conditions of the Creative Commons Attribution (CC BY) license (https://creativecommons.org/licenses/by/4.0/).
Share and Cite
Sotelo-González, A.M.; Reynoso-Camacho, R.; Hernández-Calvillo, A.K.; Castañón-Servín, A.P.; García-Gutiérrez, D.G.; Gómez-Velázquez, H.D.d.J.; Martínez-Maldonado, M.Á.; de los Ríos, E.A.; Pérez-Ramírez, I.F. Strawberry, Blueberry, and Strawberry-Blueberry Blend Beverages Prevent Hepatic Steatosis in Obese Rats by Modulating Key Genes Involved in Lipid Metabolism. Int. J. Environ. Res. Public Health 2023, 20, 4418. https://doi.org/10.3390/ijerph20054418
Sotelo-González AM, Reynoso-Camacho R, Hernández-Calvillo AK, Castañón-Servín AP, García-Gutiérrez DG, Gómez-Velázquez HDdJ, Martínez-Maldonado MÁ, de los Ríos EA, Pérez-Ramírez IF. Strawberry, Blueberry, and Strawberry-Blueberry Blend Beverages Prevent Hepatic Steatosis in Obese Rats by Modulating Key Genes Involved in Lipid Metabolism. International Journal of Environmental Research and Public Health. 2023; 20(5):4418. https://doi.org/10.3390/ijerph20054418
Chicago/Turabian StyleSotelo-González, Ana María, Rosalía Reynoso-Camacho, Ana Karina Hernández-Calvillo, Ana Paola Castañón-Servín, David Gustavo García-Gutiérrez, Haiku Daniel de Jesús Gómez-Velázquez, Miguel Ángel Martínez-Maldonado, Ericka Alejandra de los Ríos, and Iza Fernanda Pérez-Ramírez. 2023. "Strawberry, Blueberry, and Strawberry-Blueberry Blend Beverages Prevent Hepatic Steatosis in Obese Rats by Modulating Key Genes Involved in Lipid Metabolism" International Journal of Environmental Research and Public Health 20, no. 5: 4418. https://doi.org/10.3390/ijerph20054418
APA StyleSotelo-González, A. M., Reynoso-Camacho, R., Hernández-Calvillo, A. K., Castañón-Servín, A. P., García-Gutiérrez, D. G., Gómez-Velázquez, H. D. d. J., Martínez-Maldonado, M. Á., de los Ríos, E. A., & Pérez-Ramírez, I. F. (2023). Strawberry, Blueberry, and Strawberry-Blueberry Blend Beverages Prevent Hepatic Steatosis in Obese Rats by Modulating Key Genes Involved in Lipid Metabolism. International Journal of Environmental Research and Public Health, 20(5), 4418. https://doi.org/10.3390/ijerph20054418

