A Graph Theory-Based Method for Regional Integrated Energy Network Planning: A Case Study of a China–U.S. Low-Carbon Demonstration City
Abstract
:1. Introduction
1.1. Background of Environment and National Policy
1.2. Regional Integrated Energy System in City Planning
1.3. Graph Theory Application to Regional Energy Systems
2. Method for Regional Integrated Energy System Planning
2.1. Regional Energies Situation Analysis
2.2. Forecast of Cooling and Heating Load on the Demand Side
2.3. Graph Theory-Based Structural Model
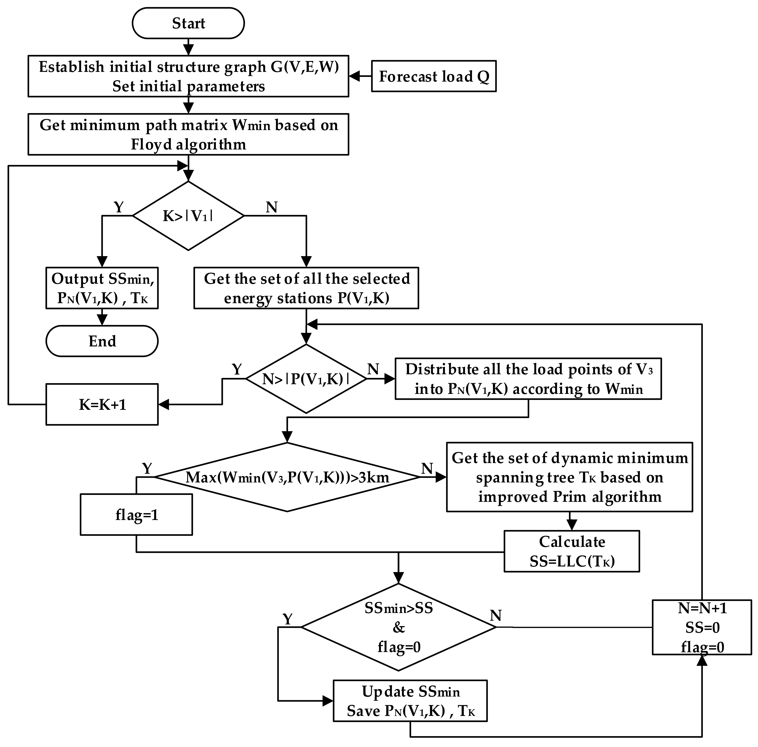
2.4. The Improved Prim Algorithm
3. Establishment of the Mathematical Model
3.1. Objective Function
3.2. Constraints
3.3. Algorithm Realization
4. Case Study
5. Results Analysis
5.1. Forecast of the Region Load
5.2. Model Calculation
6. Discussion
7. Conclusions
Author Contributions
Funding
Conflicts of Interest
References
- BP British Petroleum. BP Statistical Review of World Energy 2019, 68th ed.; BP British Petroleum: London, UK, 2019. [Google Scholar]
- Sánchez-Lugo, A.; Berrisford, P.; Morice, C.; Nicolas, J.P. Global surface temperature. In State of the Climate in 2018; Blunden, J., Arndt, D.S., Eds.; B American Meteorological Society: Washington, DC, USA, 2019; Volume 100, pp. S11–S22. [Google Scholar]
- IEA. World Energy Outlook 2008; International Energy Agency/OECD: Paris, France, 2008. [Google Scholar]
- Li, W.Y.; Wang, L.Y. The first “sketch” of China’s urban energy development has been unveiled. China Energy News, 22 October 2018; 011. [Google Scholar]
- China’s State Council. National New Urbanization Plan (2014–2020). Available online: http://www.gov.cn/zhengce/2014-03/16/content_2640075.htm (accessed on 16 March 2014).
- IPCC. History of the IPCC. Available online: https://www.ipcc.ch/ (accessed on 1 October 2017).
- UN. Climate Action Summit: UN Secretary General Calls for The Climate Crisis to Stop before It Ends Humanity. Available online: https://news.un.org/zh/story/2019/09/1042012 (accessed on 23 September 2019).
- Rabe, M.; Streimikiene, D.; Bilan, Y. EU Carbon Emissions Market Development and Its Impact on Penetration of Renewables in the Power Sector. Energies 2019, 12, 2961. [Google Scholar] [CrossRef]
- National Development and Reform Commission. Circular of the National Development and Reform Commission on the Pilot Work of Low-Carbon Provinces and Cities. Available online: http://www.ndrc.gov.cn/zcfb/zcfbtz/201008/t20100810_365264.html (accessed on 19 July 2010).
- National Development and Reform Commission. Circular of the National Development and Reform Commission on Launching the Third Batch of National Low-Carbon City Pilot Projects. Available online: http://www.ndrc.gov.cn/zcfb/zcfbtz/201701/t20170124_836394.html (accessed on 7 January 2017).
- Long, W. Community Energy Planning for Built Environment in Low Carbon Cities, 1st ed.; China Architecture & Building Press: Beijing, China, 2011; pp. 15–25. [Google Scholar]
- Zhao, D.M.; Xia, X.; Tao, R. Optimal Configuration of Electric-Gas-Thermal Multi-Energy Storage System for Regional Integrated Energy System. Energies 2019, 12, 2586. [Google Scholar] [CrossRef]
- Cesena, E.A.M.; Mancarella, P. Energy Systems Integration in Smart Districts: Robust Optimisation of Multi-Energy Flows in Integrated Electricity, Heat and Gas Networks. IEEE Trans. Smart Grid 2019, 10, 1122–1131. [Google Scholar] [CrossRef]
- Bordin, C.; Gordini, A.; Vigo, D. An optimization approach for district heating strategic network design. Eur. J. Oper. Res. 2016, 252, 296–307. [Google Scholar] [CrossRef]
- Lygnerud, K. Business Model Changes in District Heating: The Impact of the Technology Shift from the Third to the Fourth Generation. Energies 2019, 12, 1778. [Google Scholar] [CrossRef]
- Eveloy, V.; Ayou, D.S. Sustainable District Cooling Systems: Status, Challenges, and Future Opportunities, with Emphasis on Cooling-Dominated Regions. Energies 2019, 12, 235. [Google Scholar] [CrossRef]
- Rezaie, B.; Rosen, M.A. District heating and cooling: Review of technology and potential enhancements. Appl. Energy 2012, 93, 2–10. [Google Scholar] [CrossRef]
- Li, Y.; Rezgui, Y.; Zhu, H.X. District heating and cooling optimization and enhancement—Towards integration of renewables, storage and smart grid. Renew. Sustain. Energy Rev. 2017, 72, 281–294. [Google Scholar] [CrossRef]
- Ma, W.W.; Fang, S.; Liu, G. Hybrid optimization method and seasonal operation strategy for distributed energy system integrating CCHP, photovoltaic and ground source heat pump. Energy 2017, 141, 1439–1455. [Google Scholar] [CrossRef]
- Feng, L.J.; Dai, X.Y.; Mo, J.R.; Shi, L. Performance assessment of CCHP systems with different cooling supply modes and operation strategies. Energy Convers. Manag. 2019, 192, 188–201. [Google Scholar] [CrossRef]
- Zhu, S.J.; Liu, H.M.; Xu, J.Y.; Chen, Z.; Niu, M. Study on the day-ahead co-operation strategy of regional integrated energy system including CCHP. J. Eng. JOE 2019, 18, 5219–5223. [Google Scholar] [CrossRef]
- Nouri, G.; Noorollahi, Y.; Yousefi, H. Designing and optimization of solar assisted ground source heat pump system to supply heating, cooling and hot water demands. Geothermics 2019, 82, 212–231. [Google Scholar] [CrossRef]
- Blazquez, C.S.; Borge-Diez, D.; Nieto, I.M.; Martin, A.F.; Gonzalez-Aguilera, D. Technical optimization of the energy supply in geothermal heat pumps. Geothermics 2019, 81, 133–142. [Google Scholar] [CrossRef]
- Schmidt, D. Low Temperature District Heating for Future Energy Systems. Energy Procedia 2018, 149, 595–604. [Google Scholar] [CrossRef]
- Kauko, H.; Kvalsvik, K.H.; Rohde, D.; Nord, N.; Utne, A. Dynamic modeling of local district heating grids with prosumers: A case study for Norway. Energy 2018, 151, 261–271. [Google Scholar] [CrossRef]
- Tran, T.T.D.; Smith, A.D. Stochastic Optimization for Integration of Renewable Energy Technologies in District Energy Systems for Cost-Effective Use. Energies 2019, 12, 533. [Google Scholar] [CrossRef]
- BERC. China Building Energy Use 2018; Building Energy Research Center of Tsinghua University: Beijing, China, 2018. [Google Scholar]
- IEA-BERC. Building Energy Use in China: Transforming Construction and Influencing Consumption to 2050; International Energy Agency/OECD: Paris, France, 2015. [Google Scholar]
- MOHURD. Statistical Yearbook on Urban-Rural Construction 2017; Ministry of Housing and Urban-Rural Development of the People’s Republic of China: Beijing, China, 2017.
- IEA-BERC. District Energy Systems in China; International Energy Agency/OECD: Paris, France, 2018. [Google Scholar]
- Wang, M.M. Study on Optimal Design of District Energy Base Station and Pipe Network. Master’s Thesis, Hunan University of Technology, Hunan, China, 2015. [Google Scholar]
- Liang, H.; Long, W. Application of regional energy Internet model based on multi-energy complementarity in the construction of low-carbon eco-city. In Proceedings of the National HVAC Academic Conference 2010, Hangzhou, Zhejiang, China, 9 November 2010; Chinese Association of Refrigeration: Beijing, China, 2010; pp. 268–278. [Google Scholar]
- Chen, J.; Huang, Y.S.; Lu, B. Research on “Stations-Pipelines” Layout and Optimization of Regional Energy Internet. Proc. CSEE 2019, 38, 0675–0685. [Google Scholar]
- Yi, W.F.; Yu, Y.Z.; Zhang, Y.W.; Li, Z.C.; Huang, Y.Z. P-media Model Based Optimal Planning of Energy Station for Regional Integrated Energy System. Autom. Electr. Power Syst. 2019, 43, 107–114. [Google Scholar]
- Wang, Z.Q.; Liu, Q.R.; Ruan, Y.J.; Wang, H. Research and Application of Optimal Layout Method for Station Network Layout in Regional Energy Planning. J. Eng. Therm. Energy Power 2019, 08, 25–31. [Google Scholar]
- Dan, Z.G. Investigation and evaluation on large scale p-median problem-a case study of Dalarna, Sweden. Master’s Thesis, Tianjin University of Finance and Economics, Tianjin, China, 2013. [Google Scholar]
- Yan, J.L.; Lin, J.G.; Lou, K.W.; Zhang, X.; Sheng, D.R. Evaluation system for building integrated energy system based on AHP-CV method. Therm. Power Gener. 2019, 49, 1–7. [Google Scholar] [CrossRef]
- Fan, J.J. Analysis of energy consumption characteristics and energy consumption prediction method. Master’s Thesis, Beijing University of Civil Engineering and Architecture, Beijing, China, 2017. [Google Scholar]
- Zhu, H.G.; Wang, Z.; Shi, H.X.; Pei, X.P. Optimization of the Centralized Biogas Supply Pipeline Transmission and Distribution Network based on Graphic Theory. In Proceedings of the International Symposium on Biogas Technology and Environmental Engineering 2011; Chengdu, Sichuan, China, 26 October 2011, Editorial Department of China Biogas: Chengdu, China, 2011; Volume 18, pp. 135–141. [Google Scholar]
- Xiao, Y.M.; Fu, X.Z. Primary Research about the Analysis of Pipe-network for Fluid Supply by MATLAB. J. Chongqing Univ. (Nat. Sci. Ed.) 2002, 08, 14–18. [Google Scholar]
- Kang, Y.Z.; Wu, H.; Hua, B. Research on economical cooling supply distance of district cooling systems. HV AC 2010, 40, 135–140. [Google Scholar]
- China Shanghai Architectural Design & Research Institute Co., Ltd. Feasibility Report of Regional Energy Project in Core Srea of Binhu; China Shanghai Architectural Design & Research Institute Co., Ltd.: Hefei, China, 2017. [Google Scholar]









| Level | Energy | Utilization |
|---|---|---|
| I | Renewable water resources | Cooling in summer; Heating in winter |
| Shallow geothermal energy | Cooling in summer; Heating in winter | |
| Solar energy | Heating in winter; Electricity generation | |
| Municipal heat | Heating in winter | |
| II | Natural gas | Combined cooling, heat and power |
| III | Natural gas | Cooling in summer; Heating in winter |
| Combined municipal heat and electricity | Cooling by electricity and ice storage in summer; Heating by municipal heat in winter | |
| IV | Combined natural gas and electricity | Cooling by electricity and ice storage in summer; Heating by natural gas in winter |
| Building Types | Residential Building | Department Store | Office Building | Hotel Building | School Building |
|---|---|---|---|---|---|
| construction area [104 m2] | 195.5 | 217.2 | 161.0 | 20.0 | 7.3 |
| Time | 1:00 | 2:00 | 3:00 | 4:00 | 5:00 | 6:00 | 7:00 | 8:00 |
| Index [W/m2] | 21.29 | 21.55 | 21.89 | 22.14 | 22.40 | 25.20 | 27.12 | 27.89 |
| Time | 9:00 | 10:00 | 11:00 | 12:00 | 13:00 | 14:00 | 15:00 | 16:00 |
| Index [W/m2] | 30.35 | 32.82 | 34.69 | 35.79 | 36.86 | 35.67 | 37.96 | 36.00 |
| Time | 17:00 | 18:00 | 19:00 | 20:00 | 21:00 | 22:00 | 23:00 | 24:00 |
| Index [W/m2] | 34.73 | 35.04 | 36.08 | 35.66 | 36.68 | 35.64 | 35.64 | 24.97 |
| Block No. | Cooling Load [MW] | Block No. | Cooling Load [MW] |
|---|---|---|---|
| 408 | 0.82 | 416 | 3.05 |
| 413 | 1.07 | 417 | 1.03 |
| 414 | 1.07 | 445 | 0.63 |
| 415 | 3.22 | 446 | 3.02 |
| Parameters | Value | Properties |
|---|---|---|
| [%] | 10 | Benchmark discount rate |
| [kJ/(kg·°C)] | 4.2 | Specific heat |
| [°C] | 8 | Supply and return water temperature difference |
| [RMB/kWh] | 0.9 | Electricity price |
| [kg/m3] | 1000 | Fluid density |
| [a] | 20 | Life cycle of the energy system |
| [m/s] | 0.8 | Flow velocity |
| [RMB/(kW·a)] | 50 | Annual management costs index |
| [RMB/m2] | 7050 | Unit price of civil construction |
| 3.88 | Performance coefficient of the system |
© 2019 by the authors. Licensee MDPI, Basel, Switzerland. This article is an open access article distributed under the terms and conditions of the Creative Commons Attribution (CC BY) license (http://creativecommons.org/licenses/by/4.0/).
Share and Cite
Chen, Y.; Zhu, J. A Graph Theory-Based Method for Regional Integrated Energy Network Planning: A Case Study of a China–U.S. Low-Carbon Demonstration City. Energies 2019, 12, 4491. https://doi.org/10.3390/en12234491
Chen Y, Zhu J. A Graph Theory-Based Method for Regional Integrated Energy Network Planning: A Case Study of a China–U.S. Low-Carbon Demonstration City. Energies. 2019; 12(23):4491. https://doi.org/10.3390/en12234491
Chicago/Turabian StyleChen, Yingying, and Jian Zhu. 2019. "A Graph Theory-Based Method for Regional Integrated Energy Network Planning: A Case Study of a China–U.S. Low-Carbon Demonstration City" Energies 12, no. 23: 4491. https://doi.org/10.3390/en12234491
APA StyleChen, Y., & Zhu, J. (2019). A Graph Theory-Based Method for Regional Integrated Energy Network Planning: A Case Study of a China–U.S. Low-Carbon Demonstration City. Energies, 12(23), 4491. https://doi.org/10.3390/en12234491
