Total Organic Carbon Enrichment and Its Impact on Pore Characteristics: A Case Study from the Niutitang Formation Shales in Northern Guizhou
Abstract
1. Introduction
2. Geological Setting
3. Samples and Methods
3.1. Samples and Experiments
3.2. Calculation for Original TOC and Organic Porosity
3.3. Fractal Theory
4. Results
4.1. Organic Geochemistry and Petrography
4.2. Estimation of Original TOC and Organic Porosity
4.3. Total Porosity
4.4. N2 Adsorption
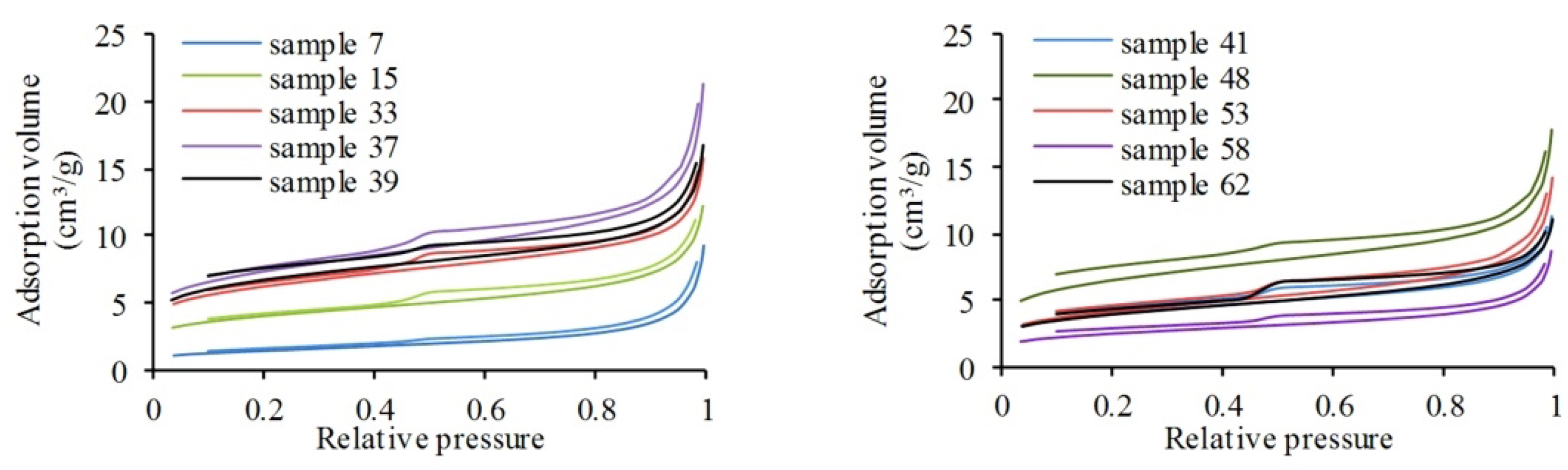
4.4.1. N2 Adsorption–Desorption Isotherm
4.4.2. Pore Structure
4.5. Fractal Characteristics
5. Discussion
5.1. TOC Recovery
5.2. Porosity and Controlling Factors
5.3. Pore Structure and Fractal Characterization
5.3.1. Factors Controlling Pore Structure
5.3.2. Characteristics and Controlling Factors of Fractal Dimension
6. Conclusions
- (1)
- The organic matter was dominated by type-I kerogen with a total organic carbon (TOC) content of 0.29–9.36%, averaging 0.69% and 5.93% in the upper and the lower members, respectively. The equivalent vitrinite reflectance (EqVRo) values ranged from 1.72% to 2.72% with a mean of 2.19%. The original TOC content values of the upper member were between 0.64% to 1.91% with a mean of 1.15%, while those of the lower member ranged from 10.66% to 18.17% and averaged 14.02%. The overall TOC recovery coefficient for the Niutitang formation was 2.16, indicating good hydrocarbon generation potential and that it is a promising exploration prospect. The sedimentary environment was shown to be the dominant factor in both present-day TOC and the original TOC distribution.
- (2)
- The total porosity of the Niutitang shale ranged from 0.36% to 6.93% with a mean of 2.61%. This ranged from 0.36% to 2.49% with a mean of 1.01% in samples from the upper member and 2.26% to 6.93% with a mean of 4.36% in samples from the lower member. When TOC was below 1.0%, porosity had no correlation with it; when TOC was between 1.0% and 6.0%, porosity was positively correlated with it; when TOC < 1.0% and TOC > 6.0%, porosity had no obvious correlation with it. This indicates that, when within a certain range, TOC was a significant controlling factor in porosity. The calculated organic porosity was higher than the measured total porosity, and the relationship between porosity and mineral composition was found to be indirect.
- (3)
- The nitrogen adsorption isotherms of all of the Niutitang Formation shale samples were type IV, with hysteresis loops identified as type H3 and type H4, suggesting the existence of slit- or plate-like pores. The BET specific surface area ranged from 5.08 m2/g to 25.31 m2/g, total pore volume from 0.013 cm3/g to 0.029 cm3/g, and average pore diameter from 6.18 nm to 12.62 nm. Pore structure parameters showed no obvious correlation with the composition of the shale.
- (4)
- The D1 values ranged from 2.619 to 2.716, with an average value of 2.684, and the D2 values ranged from 2.680 to 2.854, with a mean of 2.813. The irregularity of both the pore surface and structure indicated good gas sorption capacity. Sedimentary environment and thermal maturation were shown to control the constituents of the shale, and no single constituent dominated its fractal characteristics.
Author Contributions
Funding
Acknowledgments
Conflicts of Interest
References
- Jacob, H. Classification structure genesis and practical importance of natural solid oil bitumen (“migrabitumen”). Int. J. Coal Geol. 1989, 11, 65–79. [Google Scholar] [CrossRef]
- Ko, L.T.; Ruppel, S.C.; Loucks, R.G.; Hackley, P.C.; Zhang, T.; Shao, D. Pore-types and pore-network evolution in Upper Devonian-Lower Mississippian Woodford and Mississippian Barnett mudstones: Insights from laboratory thermal maturation and organic petrology. Int. J. Coal Geol. 2018, 190, 3–28. [Google Scholar] [CrossRef]
- Jarvie, D.M.; Hill, R.J.; Ruble, T.E.; Pollastro, R.M. Unconventional shale-gas systems: The Mississippian Barnett Shale of north-central Texas as one model for thermogenic shale-gas assessment. AAPG Bull. 2007, 91, 475–499. [Google Scholar] [CrossRef]
- Loucks, R.G.; Reed, R.M.; Ruppel, S.C.; Jarvie, D.M. Morphology, Genesis, and Distribution of Nanometer-Scale Pores in Siliceous Mudstones of the Mississippian Barnett Shale. J. Sediment. Res. 2009, 79, 848–861. [Google Scholar] [CrossRef]
- Curtis, J.B. Fractured shale-gas systems. AAPG Bull. 2002, 86, 1921–1938. [Google Scholar]
- Bowker, K.A. Barnett Shale gas production, Fort Worth Basin: Issues and discussion. AAPG Bull. 2007, 91, 523–533. [Google Scholar] [CrossRef]
- Jarvie, D.M. Shale Resource Systems for Oil and Gas: Part 1—Shale-gas Resource Systems, In Shale Reservoirs—Giant Resources for the 21st Century, Breyer, J.A., Ed.; AAPG: Tulsa, OK, USA, 2012; pp. 69–87. [Google Scholar]
- Zou, C.; Dong, D.; Wang, Y.; Li, X.; Huang, J.; Wang, S.; Guan, Q.; Zhang, C.; Wang, H.; Liu, H.; et al. Shale gas in China: Characteristics, challenges and prospects (II). Adv. Pet. Explor. Dev. 2016, 43, 182–196. [Google Scholar] [CrossRef]
- Tan, J.; Horsfield, B.; Mahlstedt, N.; Zhang, J.; Boreham, C.J.; Hippler, D.; van Graas, G.; Tocher, B.A. Natural gas potential of Neoproterozoic and lower Palaeozoic marine shales in the Upper Yangtze Platform, South China: Geological and organic geochemical characterization. Int. Geol. Rev. 2015, 57, 305–326. [Google Scholar] [CrossRef]
- Li, Q.; Pang, X.; Li, B.; Zhao, Z.; Shao, X.; Zhang, X.; Wang, Y.; Li, W. Discrimination of effective source rocks and evaluation of the hydrocarbon resource potential in Marsel, Kazakhstan. J. Pet. Sci. Eng. 2018, 160, 194–206. [Google Scholar] [CrossRef]
- Dang, W.; Zhang, J.; Tang, X.; Chen, Q.; Han, S.; Li, Z.; Du, X.; Wei, X.; Zhang, M.; Liu, J.; et al. Shale gas potential of Lower Permian marine-continental transitional black shales in the Southern North China Basin, central China: Characterization of organic geochemistry. J. Nat. Gas Sci. Eng. 2016, 28, 639–650. [Google Scholar] [CrossRef]
- Chen, Z.; Jiang, C. A revised method for organic porosity estimation in shale reservoirs using Rock-Eval data: Example from Duvernay Formation in the Western Canada Sedimentary Basin. AAPG Bull. 2016, 100, 405–422. [Google Scholar] [CrossRef]
- Modica, C.J.; Lapierre, S.G. Estimation of kerogen porosity in source rocks as a function of thermal transformation: Example from the Mowry Shale in the Powder River Basin of Wyoming. AAPG Bull. 2012, 96, 87–108. [Google Scholar] [CrossRef]
- Curtis, M.E.; Cardott, B.J.; Sondergeld, C.H.; Rai, C.S. Development of organic porosity in the Woodford Shale with increasing thermal maturity. Int. J. Coal Geol. 2012, 103, 26–31. [Google Scholar] [CrossRef]
- Tian, H.; Pan, L.; Zhang, T.; Xiao, X.; Meng, Z.; Huang, B. Pore characterization of organic-rich Lower Cambrian shales in Qiannan Depression of Guizhou Province, Southwestern China. Mar. Pet. Geol. 2015, 62, 28–43. [Google Scholar] [CrossRef]
- Gu, Y.; Ding, W.; Yin, M.; Jiao, B.; Shi, S.; Li, A.; Xiao, Z.; Wang, Z. Nanoscale pore characteristics and fractal characteristics of organic-rich shale: An example from the lower Cambrian Niutitang Formation in the Fenggang block in northern Guizhou Province, South China. Energy Explor. Exploit. 2018, 37, 273–295. [Google Scholar] [CrossRef]
- Bai, B.; Elgmati, M.; Zhang, H.; Wei, M. Rock characterization of Fayetteville shale gas plays. Fuel 2013, 105, 645–652. [Google Scholar] [CrossRef]
- Jia, Z.; Xiao, L.; Chen, Z.; Liao, G.; Zhang, Y.; Wang, Z.; Liang, C.; Guo, L. Determining shale organic porosity and total organic carbon by combining spin echo, solid echo and magic echo. Microporous Mesoporous Mater. 2018, 269, 12–16. [Google Scholar] [CrossRef]
- Sun, W.; Zuo, Y.; Wu, Z.; Liu, H.; Xi, S.; Shui, Y.; Wang, J.; Liu, R.; Lin, J. Fractal analysis of pores and the pore structure of the Lower Cambrian Niutitang shale in northern Guizhou province: Investigations using NMR, SEM and image analyses. Mar. Pet. Geol. 2019, 99, 416–428. [Google Scholar] [CrossRef]
- Wang, Y.; Huang, J.; Li, X.; Dong, D.; Wang, S.; Guan, Q. Quantitative characterization of fractures and pores in shale beds of the Lower Silurian, Longmaxi Formation, Sichuan Basin. Nat. Gas Ind. B 2015, 2, 481–488. [Google Scholar] [CrossRef][Green Version]
- Xu, Z.; Shi, W.; Zhai, G.; Clay, C.; Zhang, X.; Peng, N. A rock physics model for characterizing the total porosity and velocity of shale: A case study in Fuling area, China. Mar. Pet. Geol. 2019, 99, 208–226. [Google Scholar] [CrossRef]
- Yu, H.; Wang, Z.; Rezaee, R.; Zhang, Y.; Han, T.; Arif, M.; Johnson, L. Porosity estimation in kerogen-bearing shale gas reservoirs. J. Nat. Gas Sci. Eng. 2018, 52, 575–581. [Google Scholar] [CrossRef]
- Tian, H.; Pan, L.; Xiao, X.; Wilkins, R.W.T.; Meng, Z.; Huang, B. A preliminary study on the pore characterization of Lower Silurian black shales in the Chuandong Thrust Fold Belt, southwestern China using low pressure N2 adsorption and FE-SEM methods. Mar. Pet. Geol. 2013, 48, 8–19. [Google Scholar] [CrossRef]
- Milliken, K.L.; Rudnicki, M.; Awwiller, D.N.; Zhang, T. Organic matter-hosted pore system, Marcellus Formation (Devonian), Pennsylvania. AAPG Bull. 2013, 97, 177–200. [Google Scholar] [CrossRef]
- Pan, L.; Xiao, X.; Tian, H.; Zhou, Q.; Chen, J.; Li, T.; Wei, Q. A preliminary study on the characterization and controlling factors of porosity and pore structure of the Permian shales in Lower Yangtze region, Eastern China. Int. J. Coal Geol. 2015, 146, 68–78. [Google Scholar] [CrossRef]
- Yang, R.; He, S.; Yi, J.; Hu, Q. Nano-scale pore structure and fractal dimension of organic-rich Wufeng-Longmaxi shale from Jiaoshiba area, Sichuan Basin: Investigations using FE-SEM, gas adsorption and helium pycnometry. Mar. Pet. Geol. 2016, 70, 27–45. [Google Scholar] [CrossRef]
- Shao, X.; Pang, X.; Li, Q.; Wang, P.; Chen, D.; Shen, W.; Zhao, Z. Pore structure and fractal characteristics of organic-rich shales: A case study of the lower Silurian Longmaxi shales in the Sichuan Basin, SW China. Mar. Pet. Geol. 2017, 80, 192–202. [Google Scholar] [CrossRef]
- Han, S.; Zhang, J.; Li, Y.; Horsfield, B.; Tang, X.; Jiang, W.; Chen, Q. Evaluation of Lower Cambrian Shale in Northern Guizhou Province, South China: Implications for Shale Gas Potential. Energy Fuels 2013, 27, 2933–2941. [Google Scholar] [CrossRef]
- Zhang, J.; Fan, T.; Li, J.; Zhang, J.; Li, Y.; Wu, Y.; Xiong, W. Characterization of the Lower Cambrian Shale in the Northwestern Guizhou Province, South China: Implications for Shale-Gas Potential. Energy Fuels 2015, 29, 6383–6393. [Google Scholar] [CrossRef]
- Li, T.; Tian, H.; Xiao, X.; Cheng, P.; Zhou, Q.; Wei, Q. Geochemical characterization and methane adsorption capacity of overmature organic-rich Lower Cambrian shales in northeast Guizhou region, southwest China. Mar. Pet. Geol. 2017, 86, 858–873. [Google Scholar] [CrossRef]
- Wu, Z.; Zuo, Y.; Wang, S.; Chen, J.; Wang, A.; Liu, L.; Xu, Y.; Sunwen, J.; Cao, J.; Yu, M.; et al. Numerical study of multi-period palaeotectonic stress fields in Lower Cambrian shale reservoirs and the prediction of fractures distribution: A case study of the Niutitang Formation in Feng’gang No. 3 block, South China. Mar. Pet. Geol. 2017, 80, 369–381. [Google Scholar] [CrossRef]
- Li, X.; Jiang, Z.; Wang, P.; Song, Y.; Li, Z.; Tang, X.; Li, T.; Zhai, G.; Bao, S.; Xu, C.; et al. Porosity-preserving mechanisms of marine shale in Lower Cambrian of Sichuan Basin, South China. J. Nat. Gas Sci. Eng. 2018, 55, 191–205. [Google Scholar] [CrossRef]
- Wang, R.; Gu, Y.; Ding, W.; Gong, D.; Yin, S.; Wang, X.; Zhou, X.; Li, A.; Xiao, Z.; Cui, Z. Characteristics and dominant controlling factors of organic-rich marine shales with high thermal maturity: A case study of the Lower Cambrian Niutitang Formation in the Cen’gong block, southern China. J. Nat. Gas Sci. Eng. 2016, 33, 81–96. [Google Scholar] [CrossRef]
- Li, J.; Tang, S.; Zhang, S.; Xi, Z.; Yang, N.; Yang, G.; Li, L.; Li, Y. Paleo-environmental conditions of the Early Cambrian Niutitang Formation in the Fenggang area, the southwestern margin of the Yangtze Platform, southern China: Evidence from major elements, trace elements and other proxies. J. Asian Earth Sci. 2018, 159, 81–97. [Google Scholar] [CrossRef]
- Tan, J.; Horsfield, B.; Mahlstedt, N.; Zhang, J.; di Primio, R.; Vu, T.A.T.; Boreham, C.J.; van Graas, G.; Tocher, B.A. Physical properties of petroleum formed during maturation of Lower Cambrian shale in the upper Yangtze Platform, South China, as inferred from PhaseKinetics modelling. Mar. Pet. Geol. 2013, 48, 47–56. [Google Scholar] [CrossRef]
- Xi, Z.; Tang, S.; Wang, J.; Yi, J.; Guo, Y.; Wang, K. Pore Structure and Fractal Characteristics of Niutitang Shale from China. Minerals 2018, 8, 163. [Google Scholar] [CrossRef]
- Dahl, H.J.A.B. Quantitative hydrocarbon potential mapping and and organofacies study in the Greater Balder Area, Norwegian North Sea. In Proceedings of the 6th Petroleum Geology Conference; Dore, A.G., Vining, B.A., Eds.; Petroleum Geology: London, UK, 2005; pp. 1317–1329. [Google Scholar]
- Rahman, R.R.F.K.A.M. Specific gravity as a kerogen type and maturation indicator with special reference to amorphous kerogens. J. Pet. Geol. 1983, 6, 179–194. [Google Scholar]
- Yao, Y.; Liu, D.; Tang, D.; Tang, S.; Huang, W. Fractal characterization of adsorption-pores of coals from North China: An investigation on CH4 adsorption capacity of coals. Int. J. Coal Geol. 2008, 73, 27–42. [Google Scholar] [CrossRef]
- Yang, F.; Ning, Z.; Liu, H. Fractal characteristics of shales from a shale gas reservoir in the Sichuan Basin, China. Fuel 2014, 115, 378–384. [Google Scholar] [CrossRef]
- Bu, H.; Ju, Y.; Tan, J.; Wang, G.; Li, X. Fractal characteristics of pores in non-marine shales from the Huainan coalfield, eastern China. J. Nat. Gas Sci. Eng. 2015, 24, 166–177. [Google Scholar] [CrossRef]
- Charles, R.; Landis, J.R.C. Maturation and bulk chemical properties of a suite of solid hydrocarbons. Org. Geochem. 1995, 22, 137–149. [Google Scholar]
- Dellisanti, F.; Pini, G.A.; Baudin, F. Use of T max as a thermal maturity indicator in orogenic successions and comparison with clay mineral evolution. Clay Miner. 2018, 45, 115–130. [Google Scholar] [CrossRef]
- Ola, P.S.; Aidi, A.K.; Bankole, O.M. Clay mineral diagenesis and source rock assessment in the Bornu Basin, Nigeria: Implications for thermal maturity and source rock potential. Mar. Pet. Geol. 2018, 89, 653–664. [Google Scholar] [CrossRef]
- Wang, F.; Guan, J.; Feng, W.; Bao, L. Evolution of overmature marine shale porosity and implication to the free gas volume. Pet. Explor. Dev. 2013, 40, 819–824. [Google Scholar] [CrossRef]
- Sing, K.S.W. Reporting physisorption data for gassolid systems with special reference to the determination of surface area and porosity. Pure Appl. Chem. 1985, 57, 603–619. [Google Scholar] [CrossRef]
- Labani, M.M.; Rezaee, R.; Saeedi, A.; Hinai, A.A. Evaluation of pore size spectrum of gas shale reservoirs using low pressure nitrogen adsorption, gas expansion and mercury porosimetry: A case study from the Perth and Canning Basins, Western Australia. J. Pet. Sci. Eng. 2013, 112, 7–16. [Google Scholar] [CrossRef]
- Liu, J.; Yao, Y.; Elsworth, D.; Pan, Z.; Sun, X.; Ao, W. Sedimentary characteristics of the Lower Cambrian Niutitang shale in the southeast margin of Sichuan Basin, China. J. Nat. Gas Sci. Eng. 2016, 36, 1140–1150. [Google Scholar] [CrossRef]
- Zhang, J.; Fan, T.; Algeo, T.J.; Li, Y.; Zhang, J. Paleo-marine environments of the Early Cambrian Yangtze Platform. Palaeogeogr. Palaeoclimatol. Palaeoecol. 2016, 443, 66–79. [Google Scholar] [CrossRef]
- Bustin, R.M.; Cui, X.; Ross, D.J.K.; Murthy Pathi, V.S. Impact of shale properties on pore structure and storage characteristics. In Proceedings of the SPE Shale Gas Production Conference, Fort Worth, TX, USA, 16–18 November 2008; pp. 1–28. [Google Scholar]
- Chalmers, G.R.L.; Ross, D.J.K.; Bustin, R.M. Geological controls on matrix permeability of Devonian Gas Shales in the Horn River and Liard basins, northeastern British Columbia, Canada. Int. J. Coal Geol. 2012, 103, 120–131. [Google Scholar] [CrossRef]
- Robert, G.; Loucks, R.M.R. Scanning-Electron-Microscope petrographic evidence for distinguishing organic-matter pores associated with depositional organic matter versus migrated organic matter. GCAGS J. 2014, 3, 51–60. [Google Scholar]
- Chen, J.; Xiao, X. Evolution of nanoporosity in organic-rich shales during thermal maturation. Fuel 2014, 129, 173–181. [Google Scholar] [CrossRef]
- Zargari, S. Effect of Thermal Maturity on Nanomechanical Properties and Porosity in Organic Rich Shales (a Bakken Shale Case Study). Ph.D. Thesis, Colorado School of Mines, Ann Arbor, MI, USA, 2015. [Google Scholar]
- Mastalerz, M.; Schimmelmann, A.; Drobniak, A.; Chen, Y. Porosity of Devonian and Mississippian New Albany Shale across a maturation gradient: Insights from organic petrology, gas adsorption, and mercury intrusion. AAPG Bull. 2013, 97, 1621–1643. [Google Scholar] [CrossRef]
- Xi, Z.; Tang, S.; Li, J.; Zhang, Z.; Xiao, H. Pore characterization and the controls of organic matter and quartz on pore structure: Case study of the Niutitang Formation of northern Guizhou Province, South China. J. Nat. Gas Sci. Eng. 2019, 61, 18–31. [Google Scholar] [CrossRef]
- Gu, Y.; Wan, Q.; Qin, Z.; Luo, T.; Li, S.; Fu, Y.; Yu, Z. Nanoscale Pore Characteristics and Influential Factors of Niutitang Formation Shale Reservoir in Guizhou Province. J. Nanosci. Nanotechnol. 2017, 17, 6178–6189. [Google Scholar] [CrossRef]
- Li, A.; Ding, W.; He, J.; Dai, P.; Yin, S.; Xie, F. Investigation of pore structure and fractal characteristics of organic-rich shale reservoirs: A case study of Lower Cambrian Qiongzhusi formation in Malong block of eastern Yunnan Province, South China. Mar. Pet. Geol. 2016, 70, 46–57. [Google Scholar] [CrossRef]
- Ji, L.; Zhang, T.; Milliken, K.L.; Qu, J.; Zhang, X. Experimental investigation of main controls to methane adsorption in clay-rich rocks. Appl. Geochem. 2012, 27, 2533–2545. [Google Scholar] [CrossRef]















| Sample No. | Depth(m) | Organic Geochemistry | Mineralogy | Microscopy | Petrophysics | ||||
|---|---|---|---|---|---|---|---|---|---|
| TOC | BRo | MC | RE | XRD | SEM | NA | Porosity | ||
| 1 | 1921.65 | √ | √ | √ | √ | √ | √ | √ | |
| 2 | 1924.32 | √ | |||||||
| 3 | 1927.22 | √ | √ | √ | √ | √ | √ | √ | |
| 4 | 1930.09 | √ | |||||||
| 5 | 1933.27 | √ | √ | √ | √ | √ | √ | ||
| 6 | 1936.30 | √ | |||||||
| 7 | 1939.32 | √ | √ | √ | |||||
| 8 | 1939.94 | √ | √ | √ | √ | √ | √ | √ | |
| 9 | 1943.16 | √ | |||||||
| 10 | 1946.58 | √ | √ | √ | √ | √ | √ | ||
| 11 | 1949.36 | √ | |||||||
| 12 | 1951.14 | √ | √ | √ | √ | √ | √ | √ | |
| 13 | 1954.38 | √ | |||||||
| 14 | 1957.38 | √ | |||||||
| 15 | 1959.00 | √ | √ | √ | |||||
| 16 | 1959.52 | √ | √ | √ | √ | √ | √ | ||
| 17 | 1960.30 | √ | |||||||
| 18 | 1963.92 | √ | √ | √ | √ | √ | √ | √ | |
| 19 | 1966.73 | √ | √ | √ | √ | √ | √ | √ | |
| 20 | 1969.61 | √ | |||||||
| 21 | 1971.14 | √ | √ | √ | √ | √ | √ | ||
| 22 | 1974.76 | √ | |||||||
| 23 | 1977.42 | √ | √ | √ | √ | √ | √ | √ | |
| 24 | 1980.36 | √ | |||||||
| 25 | 1981.65 | √ | |||||||
| 26 | 1983.20 | √ | |||||||
| 27 | 1985.65 | √ | √ | √ | √ | √ | √ | ||
| 28 | 1989.96 | √ | |||||||
| 29 | 1991.39 | √ | √ | √ | √ | √ | √ | √ | |
| 30 | 1993.35 | √ | √ | √ | |||||
| 31 | 1995.31 | √ | |||||||
| 32 | 1996.57 | √ | √ | √ | √ | √ | √ | √ | |
| 33 | 1996.75 | √ | √ | ||||||
| 34 | 1998.56 | √ | |||||||
| 35 | 1999.31 | √ | √ | √ | √ | √ | √ | ||
| 36 | 2000.81 | √ | √ | ||||||
| 37 | 2002.05 | √ | √ | ||||||
| 38 | 2003.02 | √ | √ | √ | √ | √ | √ | √ | |
| 39 | 2004.65 | √ | √ | ||||||
| 40 | 2005.64 | √ | √ | ||||||
| 41 | 2006.20 | √ | |||||||
| 42 | 2007.20 | √ | √ | √ | √ | √ | √ | √ | |
| 43 | 2008.57 | √ | |||||||
| 44 | 2010.33 | √ | √ | √ | √ | √ | √ | √ | |
| 45 | 2012.37 | √ | |||||||
| 46 | 2013.73 | √ | |||||||
| 47 | 2014.53 | √ | √ | √ | √ | √ | √ | √ | √ |
| 48 | 2014.80 | √ | √ | ||||||
| 49 | 2016.80 | √ | |||||||
| 50 | 2017.21 | √ | √ | √ | √ | √ | √ | √ | |
| 51 | 2019.31 | √ | |||||||
| 52 | 2021.43 | √ | √ | √ | √ | √ | √ | √ | |
| 53 | 2021.50 | √ | √ | ||||||
| 54 | 2022.38 | √ | |||||||
| 55 | 2023.15 | √ | |||||||
| 56 | 2023.98 | √ | √ | √ | √ | √ | √ | √ | |
| 57 | 2024.13 | √ | √ | ||||||
| 58 | 2025.90 | √ | √ | ||||||
| 59 | 2026.19 | √ | √ | √ | √ | √ | √ | √ | |
| 60 | 2028.36 | √ | |||||||
| 61 | 2029.86 | √ | √ | √ | √ | √ | √ | √ | √ |
| 62 | 2030.00 | √ | √ | ||||||
| Sample ID | Depth | BRo | EqVRo | S | L | V | I | TI | Type | HIo |
|---|---|---|---|---|---|---|---|---|---|---|
| m | % | % | % | % | % | % | mgHC/gTOC | |||
| 1 | 1921.65 | 1.52 | 1.77 | 71 | 25 | 2 | 2 | 80 | I | 627.50 |
| 3 | 1927.22 | 1.47 | 1.72 | 76 | 21 | 1 | 2 | 83.75 | I | 653.75 |
| 5 | 1933.27 | 1.88 | 2.10 | / | / | / | / | / | / | / |
| 8 | 1939.94 | 1.53 | 1.78 | 70 | 27 | 2 | 1 | 81 | I | 649.50 |
| 10 | 1946.58 | / | / | 69 | 28 | 2 | 1 | 80.5 | I | 637.50 |
| 12 | 1951.14 | 2.34 | 2.52 | 80 | 18 | 1 | 1 | 87.25 | I | 682.75 |
| 16 | 1959.52 | 1.88 | 2.10 | 66 | 32 | 1 | 1 | 80.25 | I | 640.75 |
| 18 | 1963.92 | 1.96 | 2.17 | 72 | 27 | 1 | 0 | 84.75 | I | 662.75 |
| 19 | 1966.73 | 2.56 | 2.72 | 60 | 37 | 2 | 1 | 76 | II1 | 619.50 |
| 21 | 1971.14 | 2.06 | 2.27 | / | / | / | / | / | / | / |
| 23 | 1977.42 | 1.84 | 2.06 | 76 | 20 | 2 | 2 | 82.5 | I | 603.50 |
| 27 | 1985.65 | 2.47 | 2.64 | 68 | 29 | 2 | 1 | 80 | I | 640.50 |
| 29 | 1991.39 | 1.72 | 1.95 | 78 | 20 | 2 | 0 | 86.5 | I | 677.50 |
| 30 | 1993.35 | / | / | 76 | 22 | 1 | 1 | 85.25 | I | 670.75 |
| 32 | 1996.57 | 1.96 | 2.17 | 80 | 17 | 2 | 1 | 86 | I | 679.50 |
| 35 | 1999.31 | 2.19 | 2.39 | / | / | / | / | / | / | / |
| 38 | 2003.02 | / | / | 76 | 21 | 2 | 1 | 84 | I | 667.50 |
| 42 | 2007.2 | 1.68 | 1.92 | 66 | 32 | 1 | 1 | 80.25 | I | 634.25 |
| 44 | 2010.33 | 1.74 | 1.97 | 77 | 21 | 1 | 1 | 85.75 | I | 673.75 |
| 47 | 2014.53 | 2.00 | 2.21 | 76 | 23 | 1 | 0 | 86.75 | I | 674.75 |
| 50 | 2017.21 | 1.86 | 2.08 | 82 | 16 | 2 | 0 | 88.5 | I | 689.50 |
| 52 | 2021.43 | 2.43 | 2.61 | 71 | 26 | 2 | 1 | 81.5 | I | 652.50 |
| 56 | 2023.98 | 1.75 | 1.98 | 84 | 15 | 1 | 0 | 90.75 | I | 698.75 |
| 59 | 2026.19 | 2.33 | 2.51 | 70 | 26 | 3 | 1 | 79.75 | II1 | 646.25 |
| 61 | 2029.86 | 2.41 | 2.59 | 76 | 22 | 2 | 0 | 85.5 | I | 671.50 |
| Sample | Depth | Q | F | Cal | Dol | Py | C | I/S | It | Ch | I/S Ratio |
|---|---|---|---|---|---|---|---|---|---|---|---|
| ID | m | % | Relative Percent (%) | ||||||||
| 1 | 1921.65 | 37.9 | 9.6 | 2.1 | / | 1.7 | 47.1 | / | 73 | 27 | / |
| 3 | 1927.22 | 38.4 | 9.6 | 2.8 | / | 3.1 | 44.1 | 17 | 61 | 22 | 10 |
| 5 | 1933.27 | 40.2 | 10.4 | / | / | 2.7 | 46.7 | / | 69 | 31 | / |
| 7 | 1939.32 | 41.0 | 9.4 | 2.7 | / | 1.3 | 45.6 | n | n | n | n |
| 8 | 1939.94 | 39.4 | 9.7 | 2.6 | / | 1.3 | 47.0 | / | 73 | 27 | / |
| 10 | 1946.58 | 37.8 | 13.1 | 3.7 | / | 2.8 | 40.8 | / | 71 | 29 | / |
| 12 | 1951.14 | 39.4 | 9.6 | 1.5 | / | 2.9 | 46.6 | / | 69 | 31 | / |
| 15 | 1959.00 | 37.4 | 10 | 2.4 | 0 | 3.8 | 46.4 | n | n | n | n |
| 16 | 1959.52 | 39.7 | 9.4 | 2.3 | / | 2.6 | 44.5 | 12 | 60 | 28 | 10 |
| 18 | 1963.92 | 38.3 | 9.4 | 2.0 | / | 3.9 | 44.0 | 22 | 55 | 23 | 10 |
| 19 | 1966.73 | 36.1 | 9.6 | 9.6 | 2.1 | 3.0 | 39.7 | 17 | 57 | 26 | 10 |
| 21 | 1971.14 | 37.1 | 9.5 | 1.1 | / | 4.2 | 44.6 | 10 | 64 | 26 | 10 |
| 23 | 1977.42 | 36.9 | 10.4 | 0.9 | / | 2.5 | 46.1 | 24 | 50 | 26 | 10 |
| 27 | 1985.65 | 33.7 | 10.2 | / | 17.5 | 8.6 | 29.9 | 26 | 68 | 6 | 10 |
| 29 | 1991.39 | 33.2 | 13.4 | / | 11.6 | 5.0 | 36.8 | 23 | 77 | / | 10 |
| 33 | 1996.75 | 30.3 | 17.6 | 1.4 | 14.9 | 9.0 | 26.7 | 22 | 69 | 9 | 10 |
| 35 | 1999.31 | 32.6 | 16.1 | 2.8 | 12.0 | 12.3 | 24.2 | / | 100 | / | / |
| 37 | 2002.05 | 33.8 | 15.4 | 1.8 | 15.5 | 12.4 | 21.1 | n | n | n | n |
| 38 | 2003.02 | 27.1 | 17.4 | 9.9 | 13.3 | 12.3 | 20.0 | / | 100 | / | / |
| 39 | 2004.65 | 29.4 | 16.2 | 3.1 | 15.8 | 12.0 | 22.6 | n | n | n | n |
| 42 | 2007.20 | 36.4 | 12.3 | 5.0 | 6.1 | 13.8 | 21.9 | / | 100 | / | / |
| 44 | 2010.33 | 54.5 | 12.5 | / | 5.1 | 8.4 | 18.2 | / | 100 | / | / |
| 47 | 2014.53 | 36.3 | 16.1 | 1.0 | 26.9 | 8.4 | 10.3 | / | 100 | / | / |
| 48 | 2014.80 | 58.7 | 16.8 | 1.2 | 2.4 | 9.0 | 11.9 | n | n | n | n |
| 50 | 2017.21 | 43.2 | 23.2 | / | 9.3 | 10.3 | 14.0 | / | 100 | / | / |
| 53 | 2021.50 | 20.3 | 9.2 | 2.1 | 51.1 | 7.9 | 8.7 | / | 100 | / | / |
| 56 | 2023.98 | 42.0 | 16.6 | 8.1 | 3.8 | 8.5 | 21.0 | 29 | 71 | / | 10 |
| 58 | 2025.90 | 52.6 | 15.9 | 0.7 | 2.7 | 8.3 | 19.8 | n | n | n | n |
| 59 | 2026.19 | 52.3 | 16.3 | / | 5.7 | 7.8 | 18.0 | / | 100 | / | / |
| 61 | 2029.86 | 29.8 | 8.8 | 6.7 | 26.1 | 11.4 | 15.5 | 4 | 96 | / | 10 |
| 62 | 2030.00 | 33.1 | 8.5 | 5.7 | 23.5 | 12.2 | 15.4 | n | n | n | n |
| Sample | Depth | Tmax | S1 | S2 | S3 | HI |
|---|---|---|---|---|---|---|
| ID | m | °C | mg/g | mg/g | mg/g | mgHC/gTOC |
| 1 | 1921.65 | 442 | 0.01 | 0.06 | 0.46 | 13.33 |
| 3 | 1927.22 | 436 | 0.04 | 0.46 | 0.62 | 53.49 |
| 5 | 1933.27 | 593 | 0.01 | 0.01 | 0.57 | 2.78 |
| 8 | 1939.94 | 445 | 0.01 | 0.01 | 0.29 | 3.03 |
| 10 | 1946.58 | 597 | 0.01 | 0.01 | 0.43 | 3.33 |
| 12 | 1951.14 | 600 | 0.01 | 0.02 | 0.31 | 6.90 |
| 16 | 1959.52 | 573 | 0.01 | 0.01 | 0.42 | 2.70 |
| 18 | 1963.92 | 426 | 0.01 | 0.01 | 0.50 | 1.30 |
| 19 | 1966.73 | 364 | <0.01 | 0.01 | 0.40 | 2.04 |
| 21 | 1971.14 | 600 | <0.01 | 0.02 | 0.38 | 1.75 |
| 23 | 1977.42 | 524 | 0.01 | 0.02 | 0.47 | 4.00 |
| 27 | 1985.65 | 512 | <0.01 | 0.02 | 0.46 | 5.00 |
| 29 | 1991.39 | 530 | 0.01 | 0.02 | 0.46 | 2.38 |
| 30 | 1993.35 | / | / | / | / | / |
| 32 | 1996.57 | 536 | <0.01 | 0.01 | 0.76 | 0.25 |
| 35 | 1999.31 | 514 | 0.01 | 0.02 | 0.50 | 0.58 |
| 38 | 2003.02 | 523 | <0.01 | 0.01 | 0.80 | 0.17 |
| 42 | 2007.2 | 309 | <0.01 | 0.01 | 0.61 | 0.17 |
| 44 | 2010.33 | 572 | 0.01 | 0.01 | 0.65 | 0.16 |
| 47 | 2014.53 | 555 | <0.01 | 0.01 | 0.58 | 0.15 |
| 50 | 2017.21 | 541 | 0.01 | 0.02 | 0.60 | 0.30 |
| 52 | 2021.43 | 586 | 0.01 | 0.01 | 1.21 | 0.12 |
| 56 | 2023.98 | 524 | <0.01 | 0.01 | 0.93 | 0.17 |
| 59 | 2026.19 | 581 | <0.01 | 0.01 | 0.81 | 0.13 |
| 61 | 2029.86 | 600 | 0.01 | 0.01 | 1.02 | 0.19 |
| Sample | Depth | TR | α | f | ρg | ρb | TOC | TOCo | Φorg | Φ |
|---|---|---|---|---|---|---|---|---|---|---|
| ID | m | g/cm3 | % | |||||||
| 1 | 1921.65 | 0.990 | 0.540 | 0.998 | 2.82 | 2.79 | 0.45 | 0.93 | 1.28 | 1.07 |
| 3 | 1927.22 | 0.963 | 0.556 | 0.997 | 2.80 | 2.78 | 0.86 | 1.78 | 2.41 | 0.72 |
| 8 | 1939.94 | 0.998 | 0.541 | 0.998 | 2.82 | 2.75 | 0.33 | 0.71 | 0.94 | 2.49 |
| 10 | 1946.58 | 0.998 | 0.539 | 0.998 | 2.78 | 2.77 | 0.30 | 0.63 | 0.85 | 0.36 |
| 12 | 1951.14 | 0.996 | 0.569 | 0.998 | 2.79 | 2.78 | 0.29 | 0.66 | 0.93 | 0.36 |
| 16 | 1959.52 | 0.998 | 0.534 | 0.998 | 2.82 | 2.77 | 0.37 | 0.79 | 1.04 | 1.77 |
| 18 | 1963.92 | 0.999 | 0.552 | 0.999 | 2.78 | 2.77 | 0.77 | 1.70 | 2.31 | 0.36 |
| 23 | 1977.42 | 0.997 | 0.553 | 0.999 | 2.81 | 2.78 | 0.50 | 1.00 | 1.52 | 1.07 |
| 29 | 1991.39 | 0.999 | 0.565 | 0.999 | 2.82 | 2.79 | 0.84 | 1.91 | 2.67 | 1.07 |
| 44 | 2010.33 | 0.999 | 0.534 | 0.999 | 2.63 | 2.53 | 6.44 | 12.88 | 14.90 | 3.75 |
| 50 | 2017.21 | 0.999 | 0.562 | 0.999 | 2.64 | 2.58 | 6.67 | 14.22 | 17.44 | 2.26 |
| 52 | 2021.43 | 0.999 | 0.575 | 0.999 | 2.75 | 2.60 | 8.47 | 18.17 | 22.59 | 5.32 |
| 61 | 2029.86 | 0.999 | 0.539 | 0.999 | 2.76 | 2.61 | 5.17 | 10.66 | 12.84 | 5.43 |
| Sample ID | Depth | BET Surface Area | Micropore Area | Pore Volume | Micropore Volume | Average Pore Width |
|---|---|---|---|---|---|---|
| m | m2/g | m2/g | cm3/g | cm3/g | nm | |
| 7 | 1939.32 | 5.0845 | 0.9653 | 0.014261 | 0.000436 | 12.6157 |
| 15 | 1959.00 | 13.8464 | 4.4582 | 0.0171 | 0.002103 | 7.3046 |
| 32 | 1996.75 | 21.4044 | 7.2142 | 0.021144 | 0.003405 | 6.1846 |
| 36 | 2002.05 | 25.3148 | 8.055 | 0.02947 | 0.00379 | 7.0011 |
| 38 | 2004.65 | 23.1018 | 7.7756 | 0.022171 | 0.003671 | 6.2249 |
| 40 | 2005.64 | 13.8811 | 4.0763 | 0.015734 | 0.001903 | 6.7046 |
| 47 | 2014.80 | 22.5701 | 6.507 | 0.024569 | 0.003036 | 6.4965 |
| 52 | 2021.43 | 14.5405 | 3.4514 | 0.020749 | 0.00159 | 7.5187 |
| 57 | 2025.90 | 8.7111 | 2.3449 | 0.012545 | 0.001091 | 8.036 |
| 61 | 2030.00 | 13.6746 | 3.6978 | 0.015642 | 0.001724 | 6.3833 |
| Sample | Depth | P/P0: 0–0.5 | P/P0: 0.5–1 | ||||||
|---|---|---|---|---|---|---|---|---|---|
| ID | (m) | R2 | A1 | D1 | R2 | A2 | D2 | ||
| A + 3 | 3A + 3 | A + 3 | 3A + 3 | ||||||
| 7 | 1939.32 | 0.9998 | −0.381 | 2.619 | 1.858 | 0.9971 | −0.320 | 2.680 | 2.039 |
| 15 | 1959.00 | 0.9972 | −0.299 | 2.701 | 2.104 | 0.9996 | −0.191 | 2.809 | 2.427 |
| 33 | 1996.75 | 0.9946 | −0.289 | 2.711 | 2.133 | 0.9983 | −0.146 | 2.854 | 2.563 |
| 37 | 2002.05 | 0.9951 | −0.300 | 2.700 | 2.100 | 0.9979 | −0.173 | 2.828 | 2.483 |
| 39 | 2004.65 | 0.9881 | −0.284 | 2.716 | 2.147 | 0.9984 | −0.149 | 2.851 | 2.553 |
| 41 | 2006.20 | 0.9912 | −0.311 | 2.689 | 2.066 | 0.9994 | −0.169 | 2.831 | 2.492 |
| 48 | 2014.80 | 0.9890 | −0.311 | 2.689 | 2.068 | 0.9973 | −0.162 | 2.838 | 2.515 |
| 53 | 2021.50 | 0.9957 | −0.339 | 2.661 | 1.982 | 0.9983 | −0.195 | 2.805 | 2.416 |
| 58 | 2025.90 | 0.9937 | −0.323 | 2.677 | 2.030 | 0.9990 | −0.215 | 2.785 | 2.354 |
| 62 | 2030.00 | 0.9952 | −0.321 | 2.679 | 2.038 | 0.9906 | −0.156 | 2.844 | 2.533 |
© 2019 by the authors. Licensee MDPI, Basel, Switzerland. This article is an open access article distributed under the terms and conditions of the Creative Commons Attribution (CC BY) license (http://creativecommons.org/licenses/by/4.0/).
Share and Cite
Liu, L.; Tang, S.; Xi, Z. Total Organic Carbon Enrichment and Its Impact on Pore Characteristics: A Case Study from the Niutitang Formation Shales in Northern Guizhou. Energies 2019, 12, 1480. https://doi.org/10.3390/en12081480
Liu L, Tang S, Xi Z. Total Organic Carbon Enrichment and Its Impact on Pore Characteristics: A Case Study from the Niutitang Formation Shales in Northern Guizhou. Energies. 2019; 12(8):1480. https://doi.org/10.3390/en12081480
Chicago/Turabian StyleLiu, Li, Shuheng Tang, and Zhaodong Xi. 2019. "Total Organic Carbon Enrichment and Its Impact on Pore Characteristics: A Case Study from the Niutitang Formation Shales in Northern Guizhou" Energies 12, no. 8: 1480. https://doi.org/10.3390/en12081480
APA StyleLiu, L., Tang, S., & Xi, Z. (2019). Total Organic Carbon Enrichment and Its Impact on Pore Characteristics: A Case Study from the Niutitang Formation Shales in Northern Guizhou. Energies, 12(8), 1480. https://doi.org/10.3390/en12081480
