Energy, Environmental and Economic Performance of an Urban Community Hybrid Distributed Energy System
Abstract
1. Introduction
2. Methodology
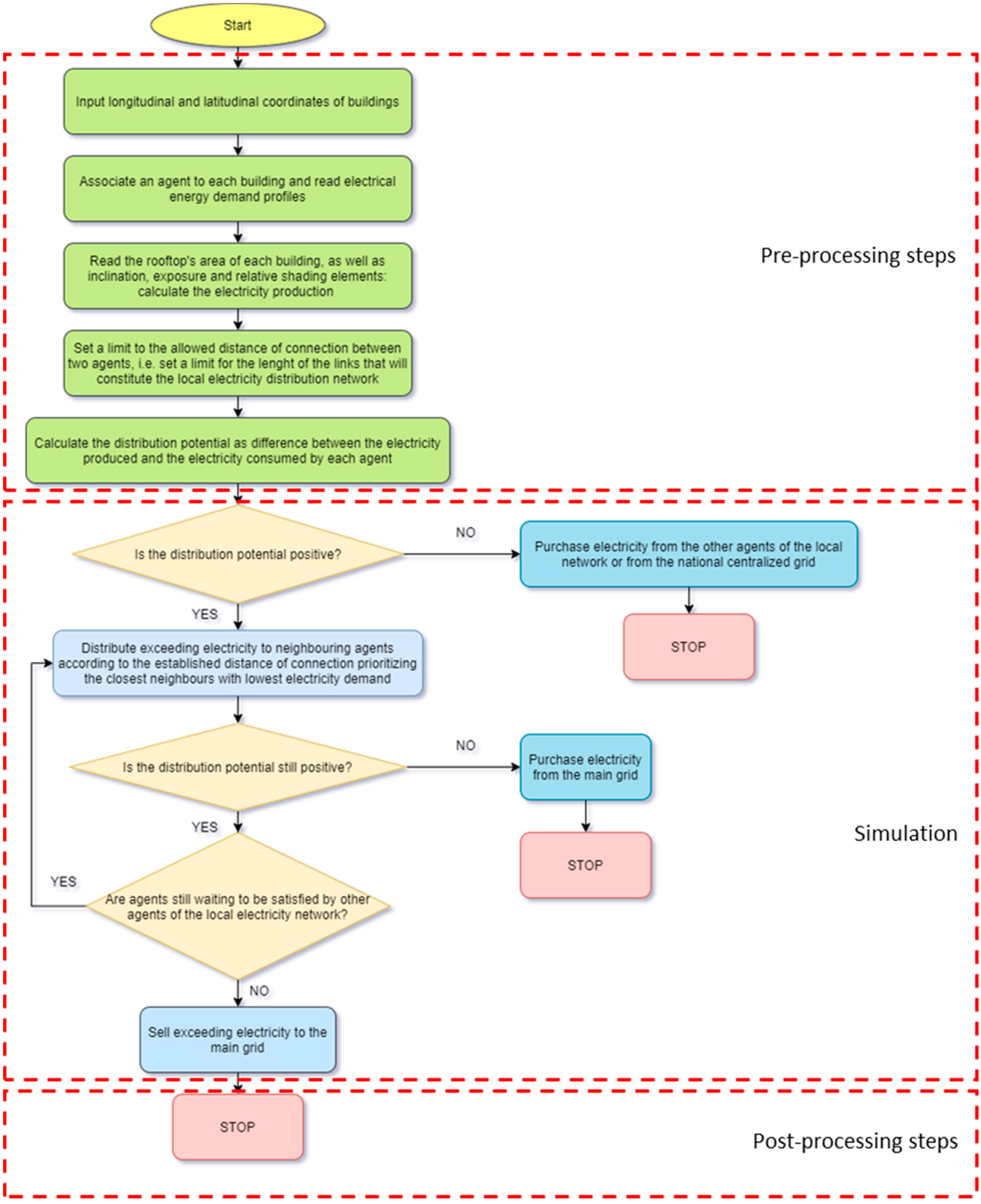
2.1. The Agent-Based Model
2.2. The Energetic, Environmental and Cost Performance Evaluation
2.2.1. The Energy Analysis
2.2.2. The Environmental Analysis
2.2.3. The Economic Analysis
- IC is the investment cost of hybrid distributed energy system (PV panels and local microgrid connecting the agents of UC);
- ICPV is the investment cost of photovoltaic plants equal to 1000 €/kW [29]. It includes all PV plants infrastructures (inverter, modules, wiring, etc.), transportation and installation costs and 10% VAT.
- ICLM is the investment cost of the local microgrid (LM) which connects the agents in urban community. This cost is equal to 9.59 €/m [30] and it considers the electric wirings cost and their undergrounding as well as the dumping of waste materials.
- (Equation (12)) and (Equation (13)) are the operating costs due to the electricity imported from and exported to power grid respectively. and they are expressed as following:cu,El is the unitary cost of electricity taken from the grid equal to about 187 €/MWh [31], that depends upon the amount of electricity imported from main power grid both for PS and CS.
- is the unitary cost paid for the electricity exported to main power grid. It amounts to about 55 €/MWh [31];
- are the operating and maintenance costs that are equal to 3% of the whole initial investment cost [31].
3. Proposed System Energy Analysis Results
- Scenario#1 (Sc#1): the agents of proposed system are able to exchange electric energy if their mutual spatial distance is lower than 50 m.
- Scenario#2: (Sc#2): the geographical allowed distance threshold between two agents that want to exchange electricity is extended to 200 m.
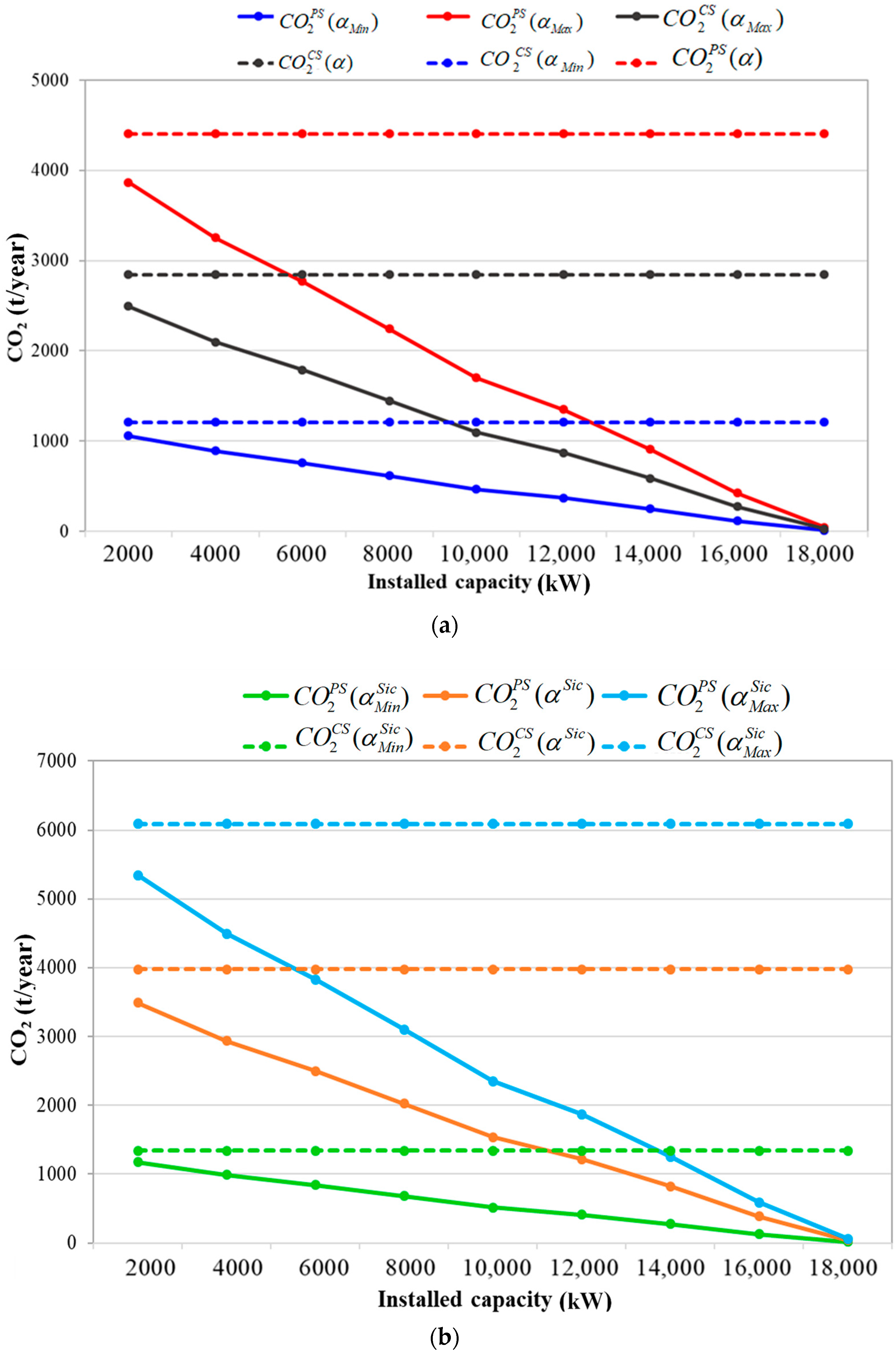
4. Energy, Environmental and Economic Comparison Analysis Results and Discussion
- even if the amount of electricity produced by PV plants is lower than that requested by the urban community, the photovoltaic electricity is often available when the urban community electricity demand is low and thus it is exported to the main power grid;
- the electricity demand of some agents cannot be satisfied by photovoltaic electricity because their mutual spatial distance is higher than that one allowed in each scenario.
- #1 the decrease of electricity imported from main power grid;
- #2 the decrease of electric energy exported to power grid.
Sensitivity Analysis
5. Conclusions
- the proposed system allows achieving energy, environmental and economic benefits with respect to a conventional one. In particular, the best outcomes are achieved considering the second scenario;
- the fossil primary energy saving index is always positive moving from 12% to 99% in second scenario;
- the environmental analysis results follow the energy analysis outcomes highlighting that the avoided carbon dioxide emissions increase with the installed photovoltaic power and the allowed spatial mutual distance for electricity exchange among agents of the local microgrid;
- the avoided operating cost awards proposed system reaching its maximum value (383 k€/year) at 12,000 kW photovoltaic installed power in second scenario.
Author Contributions
Funding
Conflicts of Interest
Nomenclature
| CO2 | Carbon dioxide emissions (kgCO2/y) |
| cu | Unitary electricity cost/reward (€/MWh) |
| dl | Mutual spatial allowed distance among agents for electricity exchange (m) |
| E | Energy [MWh/y] |
| FPES | Fossil Primary Energy Saving index (%) |
| IC | Investment Cost (€) |
| OC | Operating Cost (€/y) |
| PE | Primary Energy (MWh/y) |
| z | Ratio between the electricity flowing through the power grid and the global electricity required by urban community (%) |
| Greek symbols | |
| α | CO2 emissions factor for electricity (g CO2/kWhEl) |
| η | Efficiency |
| ∆CO2 | Avoided CO2 emissions (%) |
| ∆OC | Difference between operating cost of CS and PS (€/y) |
| Subscripts | |
| El | Electric |
| El_exp | Electricity exported to main power grid |
| Min | Minimum |
| Max | Maximum |
| Superscripts and Acronyms | |
| CS | Conventional System |
| LM | Local Microgrid |
| O&M | Operating and Maintenance cost |
| PG | Power Grid |
| PP | Power Plant |
| PS | Proposed System |
| PV | Photovoltaic |
| SC#1 | referred to Scenario#1 |
| SC#2 | referred to Scenario#2 |
| Sic | Referred to Sicily electricity market zone |
| UC | Urban Community |
References
- Fateh, H.; Safari, A.; Bahramara, S. A bi-level optimization approach for optimal operation of distribution networks with retailers and micro-grids. J. Oper. Autom. Power Eng. 2020, 8, 15–21. [Google Scholar] [CrossRef]
- Hunziker, C.; Lehmann, J.; Keller, T.; Heim, T.; Schulz, N. Sustainability assessment of novel transformer technologies in distribution grid applications. Sustain. Energy Grids Netw. 2020, 21, 100314. [Google Scholar] [CrossRef]
- Alomoush, M.I. Microgrid combined power-heat economic-emission dispatch considering stochastic renewable energy resources, power purchase and emission tax. Energy Convers. Manag. 2019, 200, 112090. [Google Scholar] [CrossRef]
- Murty, V.V.S.N.; Kumar, A. Multi-objective energy management in microgrids with hybrid energy sources and battery energy storage systems. Prot. Control Mod. Power Syst. 2020, 5. [Google Scholar] [CrossRef]
- Zabalaga, P.J.; Cardozo, E.; Campero, L.A.C.; Ramos, J.A.A. Performance Analysis of a Stirling Engine Hybrid Power System. Energies 2020, 134, 980. [Google Scholar] [CrossRef]
- Marrasso, E.; Roselli, C.; Sasso, M.; Picallo-Perez, A.; Sala Lizarraga, J.M. Dynamic simulation of a microcogeneration system in a Spanish cold climate. Energy Convers. Manag. 2018, 165, 2016–2218. [Google Scholar] [CrossRef]
- Hirvonen, J.; Kayo, G.; Hasan, A.; Sirén, K. Local sharing of cogeneration energy through Individually prioritized controls for increased on-site energy utilization. Appl. Energy 2014, 135, 350–363. [Google Scholar] [CrossRef]
- Cheng, Z.; Li, Z.; Liang, J.; Si, J.; Dong, L.; Gao, J. Distributed coordination control strategy for multiple residential solar PV systems in distribution networks. Electr. Power Energy Syst. 2020, 117, 105660. [Google Scholar] [CrossRef]
- Bedawy, A.; Yorino, N.; Mahmoud, K.; Zoka, Y.; Sasaki, Y. Optimal voltage control strategy for voltage regulators in active unbalanced distribution systems using multi-agents. IEEE Trans. Power Syst. 2020, 35, 1023–1035. [Google Scholar] [CrossRef]
- Jalili, A.; Taheri, B. Optimal sizing and sitting of distributed generations in power distribution networks using firefly algorithm. Technol. Econ. Smart Grids Sustain. Energy 2020. [Google Scholar] [CrossRef]
- Yu, H.; Niu, S.; Zhang, Y.; Jian, L. An integrated and reconfigurable hybrid AC/DC microgrid architecture with autonomous power flow control for nearly/net zero energy buildings. Appl. Energy 2020, 263, 114610. [Google Scholar] [CrossRef]
- Zhou, J.; Xie, W.; Xia, Y.; Xue, F.; Su, J. Research on energy efficiency management method of AC/DC hybrid distribution system. In Proceedings of the 2019 3rd International Conference on Power and Energy Engineering, Qingdao, China, 25–27 October 2019; IOP Conf. Series: Earth and Environmental Science. IOP: London, UK, 2020; Volume 431, p. 012039. [Google Scholar] [CrossRef]
- Jafari, M.; Malekjamshidi, Z. Optimal energy management of a residential-based hybrid renewable energy system using rule-based real-time control and 2D dynamic programming optimization method. Renew. Energy 2020, 146, 254–266. [Google Scholar] [CrossRef]
- Hakimi, S.M.; Hasankhani, A.; Shafie-khah, M.; Catalao, J.P.S. Demand response method for smart microgrids considering high renewable energies penetration. Sustain. Energy Grids Netw. 2020, 21, 100325. [Google Scholar] [CrossRef]
- Gajula, V.; Rajathy, R. An agile optimization algorithm for vitality management along with fusion of sustainable renewable resources in microgrid. Energy Sources Part A Recovery Util. Environ. Eff. 2019, 42, 1580–1598. [Google Scholar] [CrossRef]
- Pfeifer, A.; Dobravec, V.; Pavlinek, L.; Krajacic, G.; Duic, N. Integration of renewable energy and demand response technologies in interconnected energy systems. Energy 2018, 161, 447–455. [Google Scholar] [CrossRef]
- Ma, T.; Wu, J.; Hao, L.; Lee, W.J.; Yan, H.; Li, D. The optimal structure planning and energy management strategies of smart multi energy systems. Energy 2018, 160, 122–141. [Google Scholar] [CrossRef]
- Fichera, A.; Frasca, M.; Palermo, V.; Volpe, R. An optimization tool for the assessment of urban energy scenarios. Energy 2018, 156, 418–429. [Google Scholar] [CrossRef]
- Karmellos, M.; Mavrotas, G. Multiobjective optimization and comparison framework for the design of Distributed Energy Systems. Energy Convers. Manag. 2019, 180, 473–495. [Google Scholar] [CrossRef]
- Dileep, G. A survey on smart grid technologies and applications. Renew. Energy 2020, 146, 2589–2625. [Google Scholar] [CrossRef]
- Fichera, A.; Frasca, M.; Volpe, R. The centralized energy supply in a network of distributed energy systems: A cost-based mathematical approach. Int. J. Heat Technol. 2017, 35, S191–S195. [Google Scholar] [CrossRef]
- Fichera, A.; Pluchino, A.; Volpe, R. A multi-layer agent-based model for the analysis of energy distribution networks in urban areas. Phys. A 2018, 508, 710–725. [Google Scholar] [CrossRef]
- Gonzalez de Durana, J.; Barambones, O. Technology-free microgrid modelling with application to demand side management. Appl. Energy 2018, 219, 165–178. [Google Scholar] [CrossRef]
- Li, K.; Wang, F.; Mi, Z.; Fotuhi-Firuzabad, M.; Duic, N.; Wang, T. Capacity and output power estimation approach of individual behind-the-meter distributed photovoltaic system for demand response baseline estimation. Appl. Energy 2019, 253, 113595. [Google Scholar] [CrossRef]
- Dorotic, H.; Doracic, B.; Dobravec, V.; Puksec, T.; Krajacic, G.; Duic, N. Integration of transport and energy sectors in island communities with 100% intermittent renewable energy sources. Renew. Sustain. Energy Rev. 2019, 99, 109–124. [Google Scholar] [CrossRef]
- Roselli, C.; Diglio, G.; Tariello, F.; Sasso, M. A novel energy index to assess the impact of a solar PV-based ground source heat pump on the power grid. Renew. Energy 2019, 143, 488–500. [Google Scholar] [CrossRef]
- Marrasso, E.; Roselli, C.; Sasso, M. Electric efficiency indicators and carbon dioxide emission factors for power generation by fossil and renewable energy sources on hourly basis. Energy Convers. Manag. 2019, 196, 1369–1384. [Google Scholar] [CrossRef]
- Dorer, V.; Weber, A. Methodologies for the Performance Assessment of Residential Cogeneration Systems, Report of Subtask C of FCþCOGEN-SIM: The Simulation of Building-Integrated Fuel Cell and Other Cogeneration Systems, Annex 42 of the International Energy Agency. 2007. Available online: http://www.ecbcs.org/Data/publications/EBC_Annex_42_Performance_Assessment_of_Residential_Cogeneration_Systems_in_Different_Italian_Climatic_Zones.pdf (accessed on 7 April 2020).
- GSE, Gestore Servizi Energetici. PV Market, Business and Price Developments in Italy. 2017. Available online: https://www.gse.it/documenti_site/Documenti%20GSE/Studi%20e%20scenari/PV%20market,%20business%20and%20price%20developments%20in%20Italy.PDF (accessed on 27 April 2020).
- Regione Siciliana, Assessorato Regionale delle Infrastrutture e della Mobilità, AREA 5—Prezzario Regionale e Commissione Regionale LL. PP. Investment Costs for the Infrastructure Realization of the Transmission Lines of the Local Microgrid. Available online: http://pti.regione.sicilia.it/portal/page/portal/PIR_PORTALE/PIR_LaStrutturaRegionale/PIR_AssInfrastruttureMobilita/PIR_Infoedocumenti/PIR_ALTRICONTENUTI/PIR_Anno2019/Prezzario%202019%20corretto.pdf (accessed on 27 April 2020). (In Italian).
- Deliberazione 20 Dicembre 2012, 570/2012/R/EFR Testo Integrato delle Modalità e delle Condizioni Tecnico-economiche per L’erogazione del Servizio di Scambio sul Posto: Condizioni per L’anno 2013, Modificato dalle Deliberazioni 578/2013/R/eel, 614/2013/R/eel, 128/2017/R/eel, 96/2018/R/eel e 66/2020/R/eel. Economic Regime Applied to Local Microgrids. Available online: https://www.autorita.energia.it/allegati/docs/12/570-12.pdf (accessed on 27 April 2020). (In Italian).
- ISTAT (Istituto Nazionale di Statistica). Censimento della Popolazione e delle Abitazioni 2011, Roma. Available online: https://www.istat.it/it/censimenti-permanenti/censimenti-precedenti/popolazione-e-abitazioni/popolazione-2011 (accessed on 27 April 2020). (In Italian).
- TERNA S.p.A. Consumi in “Dati Statistici Sull’energia Elettrica in Italia”. Available online: http://www.terna.it/default/Home/SISTEMA_ELETTRICO/statistiche/dati_statistici.aspx (accessed on 27 April 2020). (In Italian).
- PAES. Piano d’Azione per l’Energia Sostenibile della Città di Catania. Available online: http://mycovennat.eumayors.eu/docs/seap/16834_1435167207.pdf (accessed on 27 April 2020). (In Italian).
- ENEA. Tema di Ricerca 5.4.1.1/5.4.1.2 “Determinazione dei Fabbisogni e dei Consumi Energetici dei Sistemi Edificio-impianto, in Particolare Nella Stagione Estiva e per uso Terziario e Abitativo e Loro Razionalizzazione. Interazione Condizionamento e Illuminazione” 2010. RAPPORTO FINALE DELLA RICERCA Settembre 2010. Electrical Demands in Urban Areas for Residential and Non-residential Buildings. Available online: https://www.enea.it/it/Ricerca_sviluppo/documenti/ricerca-di-sistema-elettrico/fabbisogni-consumi-energetici/12-die-sintesi.pdf (accessed on 27 April 2020). (In Italian).
- Roselli, C.; Marrasso, E.; Tariello, F.; Sasso, M. How different power grid efficiency scenarios affect the energy and environmental feasibility of a polygeneration system. Energy 2020, 201. [Google Scholar] [CrossRef]










| Installed PV Capacity (kW) | |||||||||
|---|---|---|---|---|---|---|---|---|---|
| 2000 | 4000 | 6000 | 8000 | 10,000 | 12,000 | 14,000 | 16,000 | 18,000 | |
| ∆CO2 (Sc#1) | 0.10 | 0.23 | 0.33 | 0.47 | 0.55 | 0.66 | 0.78 | 0.89 | 0.98 |
| ∆CO2 (Sc#2) | 0.12 | 0.26 | 0.37 | 0.49 | 0.61 | 0.69 | 0.79 | 0.90 | 0.99 |
| Emission factor for electricity referred to Italy (gCO2/kWhEl) | |||
| Emission factor for electricity referred to Sicily zone (gCO2/kWhEl) |
© 2020 by the authors. Licensee MDPI, Basel, Switzerland. This article is an open access article distributed under the terms and conditions of the Creative Commons Attribution (CC BY) license (http://creativecommons.org/licenses/by/4.0/).
Share and Cite
Fichera, A.; Marrasso, E.; Sasso, M.; Volpe, R. Energy, Environmental and Economic Performance of an Urban Community Hybrid Distributed Energy System. Energies 2020, 13, 2545. https://doi.org/10.3390/en13102545
Fichera A, Marrasso E, Sasso M, Volpe R. Energy, Environmental and Economic Performance of an Urban Community Hybrid Distributed Energy System. Energies. 2020; 13(10):2545. https://doi.org/10.3390/en13102545
Chicago/Turabian StyleFichera, Alberto, Elisa Marrasso, Maurizio Sasso, and Rosaria Volpe. 2020. "Energy, Environmental and Economic Performance of an Urban Community Hybrid Distributed Energy System" Energies 13, no. 10: 2545. https://doi.org/10.3390/en13102545
APA StyleFichera, A., Marrasso, E., Sasso, M., & Volpe, R. (2020). Energy, Environmental and Economic Performance of an Urban Community Hybrid Distributed Energy System. Energies, 13(10), 2545. https://doi.org/10.3390/en13102545

