Integrated Algorithm for Selecting the Location and Control of Energy Storage Units to Improve the Voltage Level in Distribution Grids
Abstract
1. Introduction
2. Materials and Methods
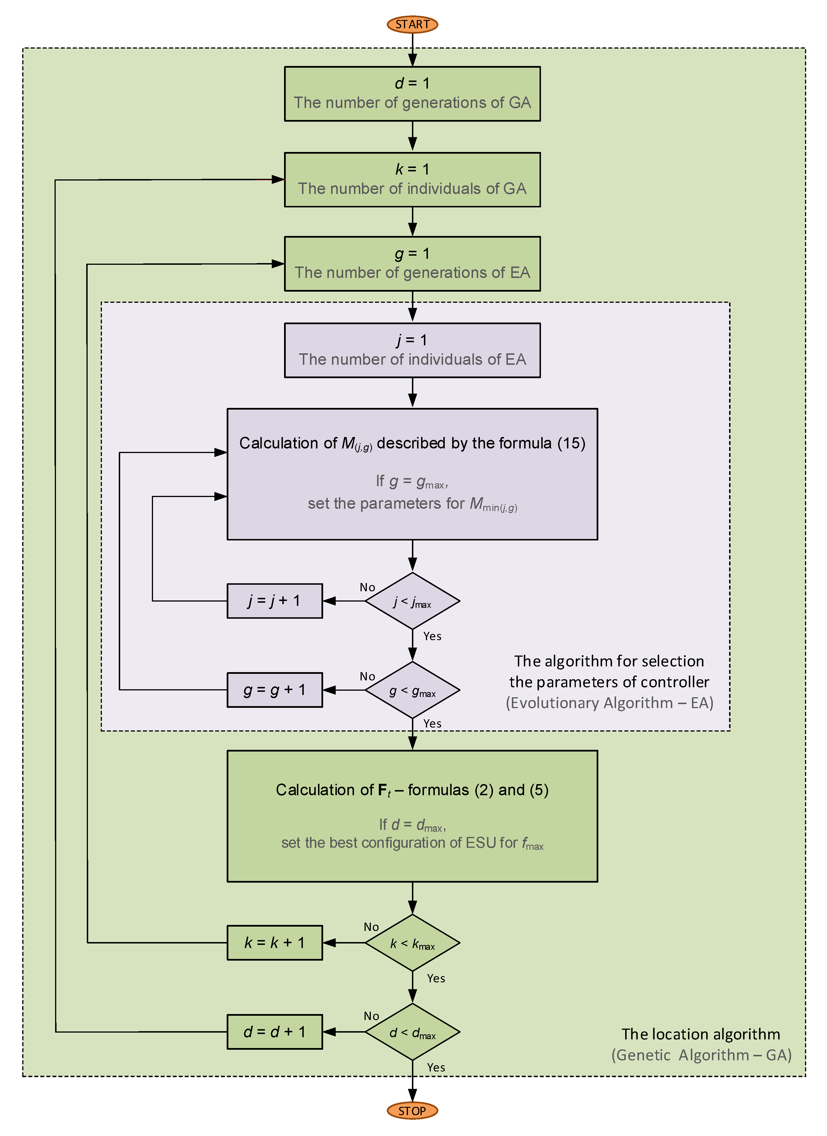
2.1. Description of the Proposed Algorithm for Selection of ESU Location
2.2. The Objective Function
- p1—component responsible for the cost of failure to meet the required level of voltage in the grid (€),
- p2—component responsible for the cost of installing ESU in the grid (€),
- p3—component responsible for power losses in the grid (€),
- p4—component responsible for the cost of overloading the elements of the grid (€),
- C—constant used to take positive value of f.
- WUT—cost related to failure to keep the required voltage level in node n,
- N—number of nodes in the grid.
- ΔV—voltage deviation from the nominal value,
- At—energy (MWh) consumed in a given node during the analyzed period,
- Ct—average price of electric energy. The average price from 2016 was used for the calculations: 39.80 (€/MWh) [53],
- brt—additional fee for failure to meet the required voltage level. In 2016, the fee was: 2.33 (€/h) [53],
- tr—duration of voltage failure.
- Wn—cost of installing the ESU in node n,
- K—cost of a given type of ESU,
- tp—expected period of the ESU operation (in days).
- ΔPl—active power losses in the grid element li,
- L—number of grid elements,
- dt—15-min time step.
- CTP—unit price of a given type of a cable (€/km),
- L—number of grid elements,
- lc—cable length (km),
- Loi—load in the i-th element of the grid (%),
- T—number of time steps (T = 96),
- ti—number of steps (in analysis period) when the i-th element of the grid is overloaded,
- a—auxiliary variable.
2.3. The Controller of the ESU
- µV—membership function for the voltage Vi in the connection node of the ESU. The membership function for the ‘too high’ voltage fuzzy values is shown in Figure 4a, whereas the membership function for the fuzzy voltage values ‘too low’ is shown in Figure 4b. The values of Vmin, V’min, V’max, and Vmax may be the same as VminB, VminA, VmaxA, and VmaxB, respectively, included in (7).
- µSoC—membership function for the state of charge of a given SoC ESU; it was assumed that the ESU as an electrochemical battery can operate in the range from 20% to 80% [57] of its capacity (SoCmin = 0.2, SoCmax = 0.8). Membership function for the fuzzy values of the charge state of a specific reservoir as ‘charged’ is shown in Figure 4c; the membership function for the state loading of a specific ‘discharged’ reservoir is shown in Figure 4d.
- µI—membership function which defines ability of the power grid/line to charge or discharge the ESU; the ability of the power grid/line to discharge the ESU is with subscript ‘discharge ability’ (Figure 4e) and the ability of the power grid/line to charge the ESU is with subscript ‘charge ability’ (Figure 4f). The range of I1, I2, I1’, I2’ values is from ‒1 to 1, because the value of the current is in a relative unit related to the maximum value of the current. The values of I1, I2, I1’, I2’ are determined in the process of parameters optimization on the basis of given load profiles, as described further in the paper.
- IF the voltage is ‘too low’ and the ESU is ‘charged’, THEN ‘deliver the active power to the grid’.
- IF the voltage is ‘too low’ and the ESU is ‘discharged’, THEN ‘deliver reactive power to the grid’.
- IF the voltage is ‘too high’ and the ESU is ‘discharged’, THEN ‘get active power from the grid’.
- IF the voltage is ‘too high’ and the ESU is ‘charged’, THEN ‘get reactive power from the grid’.
- IF the voltage is NOT ‘too high’ AND the ESU is ‘charged’ AND the value of the current in the line indicates ‘discharge ability’, THEN ‘deliver active power to the grid’.
- IF the voltage is NOT ‘too low’ AND the ESU is ‘discharged’ AND the value of the current in the line indicates ‘charge ability’, THEN ‘get active power from the grid’.
- for the membership functions µSoC_charged and µSoC_discharged, appropriate values of SoC1 and SoC1′ constants are selected, respectively,
- for the membership functions µI_max and µI_min, appropriate values of I1, I2 and I1’, I2’ constants are selected,
- for the membership functions µV_min and µV_max, the values are determined as a function of voltage recommended levels for a given grid.
- Vi—voltage value in node i,
- Vmax—the maximum permissible voltage in the grid,
- Vmin—minimum permissible voltage in the grid,
- ΔVi—voltage deviation from the permissible value in node i,
- T—number of time steps (T = 96),
- M—value of the objective function to optimize the selection of parameters for the energy storage controller,
- N—number of nodes in the grid.
3. Results
3.1. Description of Analyzed Example Grid for the Integrated Algorithm Validation
3.2. Simulation Results
- If, for example, profile A would occur six times a week, and profile B once a week, then the weekly use of the solution for profile A saves € 98.79 (6 × € 13.58 + 1 × € 17.31) per week, but savings for assumed profile B would amount to € 62.43 (6 × € 4.17 + 1 × € 37.41).
- If profile A would occur five times a week, and profile B twice a week, then per week, using the solution for profile A, it is possible to save € 102.52 (5 × € 13.58 + 2 × € 17.31), but savings for assumed profile B would be € 95.67 (5 × € 4.17 + 2 × € 37.41).
- If profile A would occur four times a week, and profile B three times a week, then per week, using the solution for profile A, it is possible to save € 106.25 (4 × € 13.58 + 3 × € 17.31), but savings for assumed profile B would be € 128.91 (4 × € 4.17 + 3 × € 37.41).
- If profile A would occur less than four times a week, it is more advantageous to use the solution for locations from profile B.
4. Conclusions
Author Contributions
Funding
Conflicts of Interest
Appendix A. Symbols
| a—auxiliary variable |
| At—energy consumed in a given node during the analyzed period |
| brt—additional fee for failure to meet the required voltage level. In 2016, the fee was 2.33 (€/h) |
| C—constant used to take positive value of f |
| Ct—average price of electric energy. The assumed average price from 2016: 39.80 (€/MWh) |
| CTP—unit price of a given type of a cable |
| d—the number of successive generations in genetic algorithm |
| dmax—maximum generation number in genetic algorithm |
| dt—15-min time step |
| f—objective function |
| F(k,d)—matrix of the objective function in genetic algorithm |
| Ft—group of results of the objective function calculations |
| fmax—the maximum value of the objective function |
| g—the number of successive generations in evolutionary algorithm |
| gmax—the number of the generations in evolutionary algorithm |
| i—i-th element (in general) |
| j—the number of the successive individual in the population in evolutionary algorithm |
| jmax—maximal numbers of individuals in the population in evolutionary algorithm |
| K—cost of a given type of ESU |
| k—the number of successive individuals in the population in evolutionary algorithm |
| kmax—the maximal number of individuals in the population in evolutionary algorithm |
| L—number of grid elements |
| lc—cable length |
| Loi—load in the i-th element of the grid |
| M—value of the objective function to optimize the selection of parameters for the ESU controller |
| Mmin(n,g)—minimal value in matrix of the objective function in evolutionary algorithm |
| µP—membership function for the active power of ESU |
| µQ—membership function for the reactive power of ESU |
| µV—membership function for the voltage Vi in the connection node of the ESU |
| µSoC—membership function for the state of charge of ESU |
| µI—membership function for the line current |
| n—the number of successive nodes |
| N—number of nodes in the grid |
| p1—component responsible for the cost of failure to meet the required level of voltage in the grid |
| p2—component responsible for the cost of installing ESU in the grid |
| p3—component responsible for power losses in the grid |
| p4—component responsible for the cost of overloading the elements of the grid |
| QESU—reactive output power of ESU |
| Qref—set/reference reactive power for ESU |
| PESU—active output power of ESU |
| Pref—set/reference active power for ESU |
| I—load current in the grid element (e.g., in a cable line) |
| I1—the first auxiliary variable defining the shape of the membership function of µI_discharge_ability |
| I2—the second auxiliary variable defining the shape of the membership function of µI_discharge_ability |
| I1′—the first auxiliary variable defining the shape of the membership function of µI_charge_ability |
| I2′—the second auxiliary variable defining the shape of the membership function of µI_charge_ability |
| SoC—state of charge of ESU |
| SoC1—auxiliary variable defining the shape of the membership function of µSoC_charged |
| SoC′1—auxiliary variable defining the shape of the membership function of µSoC_discharged |
| T—number of time steps (T = 96) |
| t—discrete time |
| ti—–number of steps (in analysis period) when the i-th element of the grid is overloaded |
| tp—expected period of the ESU operation (in days) |
| tr—duration of voltage failure |
| Vi—voltage value in node i |
| Vmax—the maximum permissible voltage in the grid adopted in evolutionary algorithm |
| Vmin—minimum permissible voltage in the grid adopted in evolutionary algorithm |
| VminA—the first limit value of the minimum voltage in genetic algorithm |
| VminB—the second limit value of the minimum voltage in genetic algorithm |
| VmaxA—the first limit value of the maximum voltage in genetic algorithm |
| VmaxB—the second limit value of the maximum voltage in genetic algorithm |
| Wn—cost of installing the ESU in node n |
| WUT—cost related to failure to keep the required voltage level in node n |
| Vref—reference value of voltage |
| ΔPl—active power losses in the grid element li |
| ΔV—voltage deviation from the nominal value |
| ΔVi—voltage deviation from the permissible value in i-th node |
References
- Sanduleac, M.; Albu, M.; Stanescu, D.; Stanescu, C. Grid Storage in LV Networks–An Appropriate Solution to Avoid Network Limitations in High RES Scenarios. In Proceedings of the 2019 International Conference on Electromechanical and Energy Systems (SIELMEN), Craiova, Romania, 9–11 October 2019; pp. 1–6. [Google Scholar]
- Vai, V.; Alvarez-Herault, M.-C.; Raison, B.; Bun, L. Optimal Low-voltage Distribution Topology with Integration of PV and Storage for Rural Electrification in Developing Countries: A Case Study of Cambodia. J. Mod. Power Syst. Clean Energy 2020, 8, 531–539. [Google Scholar] [CrossRef]
- Cieślik, S. Voltage control in low-voltage distribution grids with micro-sources (in Polish: Regulacja napięcia w sieciach dystrybucyjnych nn z mikroinstalacjami). In Proceedings of the Symposium, Współczesne Urządzenia Oraz Usługi Elektroenergetyczne, Telekomunikacyjne i Informatyczne’, Poznań, Poland, 19–20 November 2014; pp. 24–27. [Google Scholar]
- Tang, J.; Cai, D.; Yuan, C.; Qiu, Y.; Deng, X.; Huang, Y. Optimal configuration of battery energy storage systems using for rooftop residential photovoltaic to improve voltage profile of distributed network. J. Eng. 2019, 2019, 728–732. [Google Scholar] [CrossRef]
- Zhang, Y.; Dong, Z.Y.; Luo, F.; Zheng, Y.; Meng, K.; Wong, K.P. Optimal allocation of battery energy storage systems in distribution networks with high wind power penetration. IET Renew. Power Gener. 2016, 10, 1105–1113. [Google Scholar] [CrossRef]
- Nguyen, N.T.; Le, D.D.; Moshi, G.G.; Bovo, C.; Berizzi, A. Sensitivity analysis on locations of Energy Storage in power systems with wind integration. In Proceedings of the 15th International Conference on the Environment and Electrical Engineering (EEEIC), Rome, Italy, 10–13 June 2015; pp. 1115–1119. [Google Scholar]
- Małkowski, R.; Jaskólski, M.; Pawlicki, W. Operation of the Hybrid Photovoltaic-Battery System on the Electricity Market—Simulation, Real-Time Tests and Cost Analysis. Energies 2020, 13, 1402. [Google Scholar] [CrossRef]
- Pereira, C.O.; Cunha, V.C.; Ricciardi, T.R.; Torquato, R.; Freitas, W.; Riboldi, V.B.; Tuo, J. Pre-Installation Studies of a BESS in a Real LV Network with High PV Penetration. In Proceedings of the 2019 IEEE PES Innovative Smart Grid Technologies Conference-Latin America (ISGT Latin America), Gramado, Brazil, 15–18 September 2019; pp. 1–6. [Google Scholar]
- Nduka, O.S.; Kunjumuhammed, L.P.; Pal, B.C.; Majumdar, A.; Yu, Y.; Maiti, S.; Ahmadi, A.R. Field Trial of Coordinated Control of PV and Energy Storage Units and Analysis of Power Quality Measurements. IEEE Access 2019, 8, 1962–1974. [Google Scholar] [CrossRef]
- Zidar, M.; Georgilakis, P.S.; Hatziargyriou, N.D.; Capuder, T.; Škrlec, D. Review of energy storage allocation in power distribution networks: Applications, methods and future research. IET Gener. Transm. Distrib. 2016, 10, 645–652. [Google Scholar] [CrossRef]
- Wasiak, I.; Pawelek, R.; Mienski, R. Energy storage application in low-voltage microgrids for energy management and power quality improvement. IET Gener. Transm. Distrib. 2014, 8, 463–472. [Google Scholar] [CrossRef]
- Swift-Hook, D. Wind energy really is the last to be stored and solar energy cannot be stored economically. Renew. Energy 2013, 50, 971–976. [Google Scholar] [CrossRef]
- Venu, C.; Riffonneau, Y.; Bacha, S.; Baghzouz, Y. Battery storage system sizing in distribution feeders with distributed photovoltaic systems. In Proceedings of the 2009 IEEE Bucharest PowerTech, Bucharest, Romania, 28 June–2 July 2009; pp. 1–5. [Google Scholar]
- Kaldellis, J.K.; Zafirakis, D.; Kondili, E. Optimum sizing of photovoltaic-energy storage systems for autonomous small islands. Int. J. Electr. Power Energy Syst. 2010, 32, 24–36. [Google Scholar] [CrossRef]
- Makarov, Y.V.; Du, P.; Kintner-Meyer, M.C.; Jin, C.; Illian, H.F. Sizing energy storage to accommodate high penetration of variable energy resources. IEEE Trans. Sustain. Energy 2012, 3, 34–40. [Google Scholar] [CrossRef]
- Marra, F.; Yang, G.; Traeholt, C.; Østergaard, J.; Larsen, E. A decentralized storage strategy for residential feeders with photovoltaics. IEEE Trans. Smart Grid 2014, 5, 974–981. [Google Scholar] [CrossRef]
- Wogrin, S.; Gayme, D.F. Optimizing storage siting, sizing, and technology portfolios in transmission-constrained networks. IEEE Trans. Power Syst. 2015, 30, 3304–3313. [Google Scholar] [CrossRef]
- Pandžić, H.; Wang, Y.; Qiu, T.; Dvorkin, Y.; Kirschen, D.S. Near-optimal method for siting and sizing of distributed storage in a transmission network. IEEE Trans. Power Syst. 2015, 30, 2288–2300. [Google Scholar] [CrossRef]
- Fernández-Blanco, R.; Dvorkin, Y.; Xu, B.; Wang, Y.; Kirschen, D.S. Optimal energy storage siting and sizing: A WECC case study. IEEE Trans. Sustain. Energy 2017, 8, 733–743. [Google Scholar] [CrossRef]
- Bose, S.; Gayme, D.F.; Topcu, U.; Chandy, K.M. Optimal placement of energy storage in the grid. In Proceedings of the 2012 IEEE 51st IEEE Conference on Decision and Control (CDC), Grand Wailea Maui, HI, USA, 10–13 December 2012; pp. 5605–5612. [Google Scholar]
- Giannitrapani, A.; Paoletti, S.; Vicino, A.; Zarrilli, D. Algorithms for placement and sizing of energy storage systems in low voltage networks. In Proceedings of the 2015 54th IEEE Conference on Decision and Control (CDC), Osaka, Japan, 15–18 December 2015; pp. 3945–3950. [Google Scholar]
- Torchio, M.; Magni, L.; Raimondo, D.M. A mixed integer SDP approach for the optimal placement of energy storage devices in power grids with renewable penetration. In Proceedings of the American Control Conference (ACC), Chicago, IL, USA, 1–3 July 2015; pp. 3892–3897. [Google Scholar]
- Nick, M.; Cherkaoui, R.; Paolone, M. Optimal siting and sizing of distributed energy storage systems via alternating direction method of multipliers. Int. J. Electr. Power Energy Syst. 2015, 72, 33–39. [Google Scholar] [CrossRef]
- Zidar, M.; Capuder, T.; Georgilakis, P.S.; Škrlec, D. Convex AC optimal power flow method for definition of size and location of battery storage systems in the distribution grid. In Proceedings of the Ninth Conference on Sustainable Development of Energy, Water and Environment System–SDEWES, Zagreb, Croatia, 20–27 September 2014; pp. 1–23. [Google Scholar]
- Nick, M.; Cherkaoui, R.; Paolone, M. Optimal allocation of dispersed energy storage systems in active distribution networks for energy balance and grid support. IEEE Trans. Power Syst. 2014, 29, 2300–2310. [Google Scholar] [CrossRef]
- Lee, T.-Y.; Chen, N. Determination of optimal contract capacities and optimal sizes of battery energy storage systems for time-of-use rates industrial customers. IEEE Trans. Energy Convers. 1995, 10, 562–568. [Google Scholar]
- Oh, H. Optimal planning to include storage devices in power systems. IEEE Trans. Power Syst. 2011, 26, 1118–1128. [Google Scholar] [CrossRef]
- Nazaripouya, H.; Wang, Y.; Chu, P.; Pota, H.R.; Gadh, R. Optimal sizing and placement of battery energy storage in distribution system based on solar size for voltage regulation. In Proceedings of the 2015 IEEE Power & Energy Society General Meeting, Denver, CO, USA, 26–30 July 2015; pp. 1–5. [Google Scholar]
- Ma, Y.; Abad, M.S.S.; Azuatalam, D.; Verbic, G.; Chapman, A. Impacts of community and distributed energy storage systems on unbalanced low voltage networks. In Proceedings of the 2017 Australasian Universities Power Engineering Conference (AUPEC), Melbourne, Australia, 19–22 November 2017; pp. 1–6. [Google Scholar]
- Ghofrani, M.; Arabali, A.; Etezadi-Amoli, M.; Fadali, M.S. A framework for optimal placement of energy storage units within a power system with high wind penetration. IEEE Trans. Sustain. Energy 2013, 4, 434–442. [Google Scholar] [CrossRef]
- Celli, G.; Mocci, S.; Pilo, F.; Loddo, M. Optimal integration of energy storage in distribution networks. In Proceedings of the 2009 IEEE Bucharest PowerTech, Bucharest, Romania, 28 June–2 July 2009; pp. 1–7. [Google Scholar]
- Gonçalves, J.; Neves, L.; Martins, A.G. Multiobjective Methodology for Assessing the Location of Distributed Electric Energy Storage. In Proceedings of the European Conference on the Applications of Evolutionary Computation, Copenhagen, Denmark, 8–10 April 2015; pp. 227–238. [Google Scholar]
- Qing, Z.; Nanhua, Y.; Xiaoping, Z.; You, Y.; Liu, D. Optimal siting & sizing of battery energy storage system in active distribution network. In Proceedings of the Innovative Smart Grid Technologies Europe (ISGT EUROPE), Lyngby, Denmark, 6–9 October 2013; pp. 1–5. [Google Scholar]
- Jamian, J.J.; Mustafa, M.W.; Mokhlis, H.; Baharudin, M.A. Simulation study on optimal placement and sizing of Battery Switching Station units using Artificial Bee Colony algorithm. Int. J. Electr. Power Energy Syst. 2014, 55, 592–601. [Google Scholar] [CrossRef]
- Dvijotham, K.; Backhaus, S.; Chertkov, M. Operations-based planning for placement and sizing of energy storage in a grid with a high penetration of renewables. arXiv 2011, arXiv11071382. [Google Scholar]
- Bahmani-Firouzi, B.; Azizipanah-Abarghooee, R. Optimal sizing of battery energy storage for micro-grid operation management using a new improved bat algorithm. Int. J. Electr. Power Energy Syst. 2014, 56, 42–54. [Google Scholar] [CrossRef]
- Gantz, J.M.; Amin, S.M.; Giacomoni, A.M. Optimal mix and placement of energy storage systems in power distribution networks for reduced outage costs. In Proceedings of the 2012 IEEE Energy Conversion Congress and Exposition (ECCE), Raleigh, NC, USA, 15–20 September 2012; pp. 2447–2453. [Google Scholar]
- Wen, S.; Lan, H.; Fu, Q.; David, C.Y.; Zhang, L. Economic allocation for energy storage system considering wind power distribution. IEEE Trans. Power Syst. 2015, 30, 644–652. [Google Scholar] [CrossRef]
- Barnes, A.K.; Balda, J.C. Placement of distributed energy storage via multidimensional scaling and clustering. In Proceedings of the International Conference on Renewable Energy Research and Application (ICRERA), Milwaukee, WI, USA, 19–22 October 2014; pp. 69–74. [Google Scholar]
- Barnes, A.K.; Balda, J.C.; Escobar-Mejia, A.; Geurin, S.O. Placement of energy storage coordinated with smart PV inverters. In Proceedings of the Innovative Smart Grid Technologies (ISGT), Washington, DC, USA, 16–20 January 2012; pp. 1–7. [Google Scholar]
- Giannitrapani, A.; Paoletti, S.; Vicino, A.; Zarrilli, D. Optimal allocation of energy storage systems for voltage control in LV distribution networks. IEEE Trans. Smart Grid 2017, 8, 2859–2870. [Google Scholar] [CrossRef]
- Marra, F.; Fawzy, Y.T.; Bulo, T.; Blazic, B. Energy storage options for voltage support in low-voltage grids with high penetration of photovoltaic. In Proceedings of the Innovative Smart Grid Technologies (ISGT Europe), Berlin, Germany, 14–17 October 2012; pp. 1–7. [Google Scholar]
- Karanki, S.B.; Xu, D.; Venkatesh, B.; Singh, B.N. Optimal location of battery energy storage systems in power distribution network for integrating renewable energy sources. In Proceedings of the Energy Conversion Congress and Exposition (ECCE), Denver, CO, USA, 15–19 September 2013; pp. 4553–4558. [Google Scholar]
- Liu, Y.J.; Chang, G.W.; Hsu, L.Y.; Jen, K.K.; Chung, C.S.; Chen, J.H. Modeling and simulations of the low-voltage distribution system integrated with energy storage systems in Kinmen Island. In Proceedings of the TENCON Conference, Macao, China, 1–4 November 2015; pp. 1–5. [Google Scholar]
- Brenna, M.; De Berardinis, E.; Carpini, L.D.; Foiadelli, F.; Paulon, P.; Petroni, P.; Sapienza, G.; Scrosati, G.; Zaninelli, D. Automatic distributed voltage control algorithm in smart grids applications. IEEE Trans. Smart Grid 2013, 4, 877–885. [Google Scholar] [CrossRef]
- Lubosny, Z.; Bialek, J.W. Supervisory control of a wind farm. IEEE Trans. Power Syst. 2007, 22, 985–994. [Google Scholar] [CrossRef]
- Brekken, T.K.; Yokochi, A.; Von Jouanne, A.; Yen, Z.Z.; Hapke, H.M.; Halamay, D.A. Optimal energy storage sizing and control for wind power applications. IEEE Trans. Sustain. Energy 2011, 2, 69–77. [Google Scholar] [CrossRef]
- Chaouachi, A.; Kamel, R.M.; Andoulsi, R.; Nagasaka, K. Multiobjective intelligent energy management for a microgrid. IEEE Trans. Ind. Electron. 2013, 60, 1688–1699. [Google Scholar] [CrossRef]
- Haessig, P.; Ahmed, H.B.; Multon, B. Energy storage control with aging limitation. In Proceedings of the 2015 IEEE Eindhoven PowerTech, Eindhoven, The Netherlands, 29 June–2 July 2015; pp. 1–6. [Google Scholar]
- Zhao, B.; Zhang, X.; Chen, J.; Wang, C.; Guo, L. Operation optimization of standalone microgrids considering lifetime characteristics of battery energy storage system. IEEE Trans. Sustain. Energy 2013, 4, 934–943. [Google Scholar] [CrossRef]
- Dzionk, A.; Szultka, S. Methods of energy storages placement in low voltage power network. Autom. Elektr. Zaklócenia 2016, 7, 16–21. [Google Scholar] [CrossRef]
- Szultka, A.; Malkowski, R. Selection of optimal location and rated power of capacitor banks in distribution network using genetic algorithm. In Proceedings of the 18th International Scientific Conference Electric Power Engineering (EPE), Kouty nad Desnou, Czech Republic, 17–19 May 2017; pp. 1–6. [Google Scholar]
- Available online: https://www.ure.gov.pl/pl/urzad/informacje-ogolne/komunikaty-prezesa-ure/6695,Informacja-nr-452016.html (accessed on 18 December 2020).
- INDUSTRY BULLETIN URE–Electricity. In ‘BIULETYN BRANŻOWY URE–Energia Elektryczna; no. 187 (2213); Urząd Regulacji Energetyki: Warszawa, Poland, 2016. (In Polish)
- Battery Storage Solution with Fronius GEN24 Plus and BYD Battery-Box, Premium HVS/HVM; Fronius: Wels, Austria, 2020.
- Czapp, S.; Szultka, S.; Ratkowski, F.; Tomaszewski, A. Risk of power cables insulation failure due to the thermal effect of solar radiation. Eksploat. Niezawodn. 2020, 22, 232–240. [Google Scholar] [CrossRef]
- Amamra, S.-A.; Francois, B.; Lugaro, J. Day-ahead primary power reserve planning and day-D primary frequency control of a Li-ion battery. In Proceedings of the 2015 IEEE Eindhoven PowerTech, Eindhoven, The Netherlands, 29 June–2 July 2015; pp. 1–5. [Google Scholar]





















| Tray No. | Power (kW) | Capacity (kWh) | Cost (€) |
|---|---|---|---|
| 1 | 4.0 | 7.5 | 7679.07 |
| 2 | 4.8 | 9.0 | 8730.23 |
| 3 | 5.6 | 10.5 | 9689.53 |
| 4 | 6.4 | 12.0 | 10,644.20 |
| 5 | 8.2 | 13.5 | 11,551.20 |
| 6 | 9.0 | 14.0 | 12,411.60 |
| Node No. | 522 | 526 | 528 | 529 | 530 |
|---|---|---|---|---|---|
| Power (kW) | 4.8 | 4.8 | 8.2 | 6.4 | 6.4 |
| Capacity (kWh) | 9.0 | 9.0 | 13.5 | 12.0 | 12.0 |
| Node No. | 522 | 526 | 528 | 529 | 530 |
|---|---|---|---|---|---|
| SoC1 | 0.641 | 0.685 | 0.614 | 0.577 | 0.522 |
| SoC1′ | 0.683 | 0.700 | 0.663 | 0.682 | 0.651 |
| I1 | 0.716 | −0.853 | −0.308 | −0.685 | −0.392 |
| I2 | 0.856 | −0.808 | −0.299 | −0.169 | 0.105 |
| I1′ | 0.899 | 0.452 | 0.667 | 0.054 | 0.441 |
| I2′ | 0.890 | 0.474 | 0.745 | 0.406 | 0.560 |
| Node No. | 520 | 521 | 524 | 525 | 526 | 527 | 528 | 529 |
|---|---|---|---|---|---|---|---|---|
| Power (kW) | 9.0 | 9.0 | 9.0 | 9.0 | 9.0 | 9.0 | 9.0 | 8.2 |
| Capacity (kWh) | 14.0 | 14.0 | 14.0 | 14.0 | 14.0 | 14.0 | 14.0 | 13.5 |
| Node No. | 520 | 521 | 524 | 525 | 526 | 527 | 528 | 529 |
|---|---|---|---|---|---|---|---|---|
| SoC1 | 0.511 | 0.592 | 0.468 | 0.300 | 0.491 | 0.300 | 0.606 | 0.300 |
| SoC1′ | 0.524 | 0.600 | 0.646 | 0.628 | 0.491 | 0.462 | 0.700 | 0.300 |
| I1 | 0.288 | −0.863 | 0.097 | −0.034 | 0.069 | 0.758 | 0.154 | −0.052 |
| I2 | 0.334 | 0.393 | 0.521 | 0.003 | 0.118 | 0.896 | 0.672 | −0.018 |
| I1′ | 0.711 | 0.812 | 0.527 | 0.013 | 0.142 | 0.924 | 0.743 | 0.007 |
| I2′ | 0.740 | 0.915 | 0.531 | 0.044 | 0.148 | 0.924 | 0.758 | 0.319 |
| Profile Type | Profile A | Profile B | |||||
|---|---|---|---|---|---|---|---|
| The Objective Function Components | Costs | Without ESU | With ESU (Optimization to Profile A) | With ESU (Optimization to Profile B) | Without ESU | With ES (Optimization to Profile A) | With ESU (Optimization to Profile B) |
| p1 | The cost related to appropriate voltage in grid (€) | 26.64 | 0.07 | 0 | 67.52 | 37.86 | 4.76 |
| p2 | The cost of ESU for tp = 10 (years) ∙ 365 days = 3650 (€/day) | 0 | 13.78 | 26.97 | 0 | 13.78 | 26.97 |
| p3 | The cost related to power losses in the grid (€) | 8.21 | 7.42 | 3.71 | 9.61 | 8.18 | 7.99 |
| p4 | The cost related to overload of elements transmission (€) | 0 | 0 | 0 | 0 | 0 | 0 |
| Sum (€) | 34.85 | 21.27 | 30.68 | 77.13 | 59.82 | 39.72 | |
| Savings (€/day) | 13.58 | 4.17 | 17.31 | 37.41 | |||
Publisher’s Note: MDPI stays neutral with regard to jurisdictional claims in published maps and institutional affiliations. |
© 2020 by the authors. Licensee MDPI, Basel, Switzerland. This article is an open access article distributed under the terms and conditions of the Creative Commons Attribution (CC BY) license (http://creativecommons.org/licenses/by/4.0/).
Share and Cite
Szultka, A.; Szultka, S.; Czapp, S.; Lubosny, Z.; Malkowski, R. Integrated Algorithm for Selecting the Location and Control of Energy Storage Units to Improve the Voltage Level in Distribution Grids. Energies 2020, 13, 6720. https://doi.org/10.3390/en13246720
Szultka A, Szultka S, Czapp S, Lubosny Z, Malkowski R. Integrated Algorithm for Selecting the Location and Control of Energy Storage Units to Improve the Voltage Level in Distribution Grids. Energies. 2020; 13(24):6720. https://doi.org/10.3390/en13246720
Chicago/Turabian StyleSzultka, Agata, Seweryn Szultka, Stanislaw Czapp, Zbigniew Lubosny, and Robert Malkowski. 2020. "Integrated Algorithm for Selecting the Location and Control of Energy Storage Units to Improve the Voltage Level in Distribution Grids" Energies 13, no. 24: 6720. https://doi.org/10.3390/en13246720
APA StyleSzultka, A., Szultka, S., Czapp, S., Lubosny, Z., & Malkowski, R. (2020). Integrated Algorithm for Selecting the Location and Control of Energy Storage Units to Improve the Voltage Level in Distribution Grids. Energies, 13(24), 6720. https://doi.org/10.3390/en13246720

