A Short-Term Photovoltaic Power Forecasting Method Combining a Deep Learning Model with Trend Feature Extraction and Feature Selection
Abstract
:1. Introduction
- An effective trend feature extraction method is developed to extract the trend feature of PV power;
- Trend feature, meteorological data and historical PV power data are used to select the optimal input feature by a FCBF algorithm;
- A BiLSTM model is adopted to predict PV power with high accuracy;
- The proposed model is compared with different PV forecasting models.
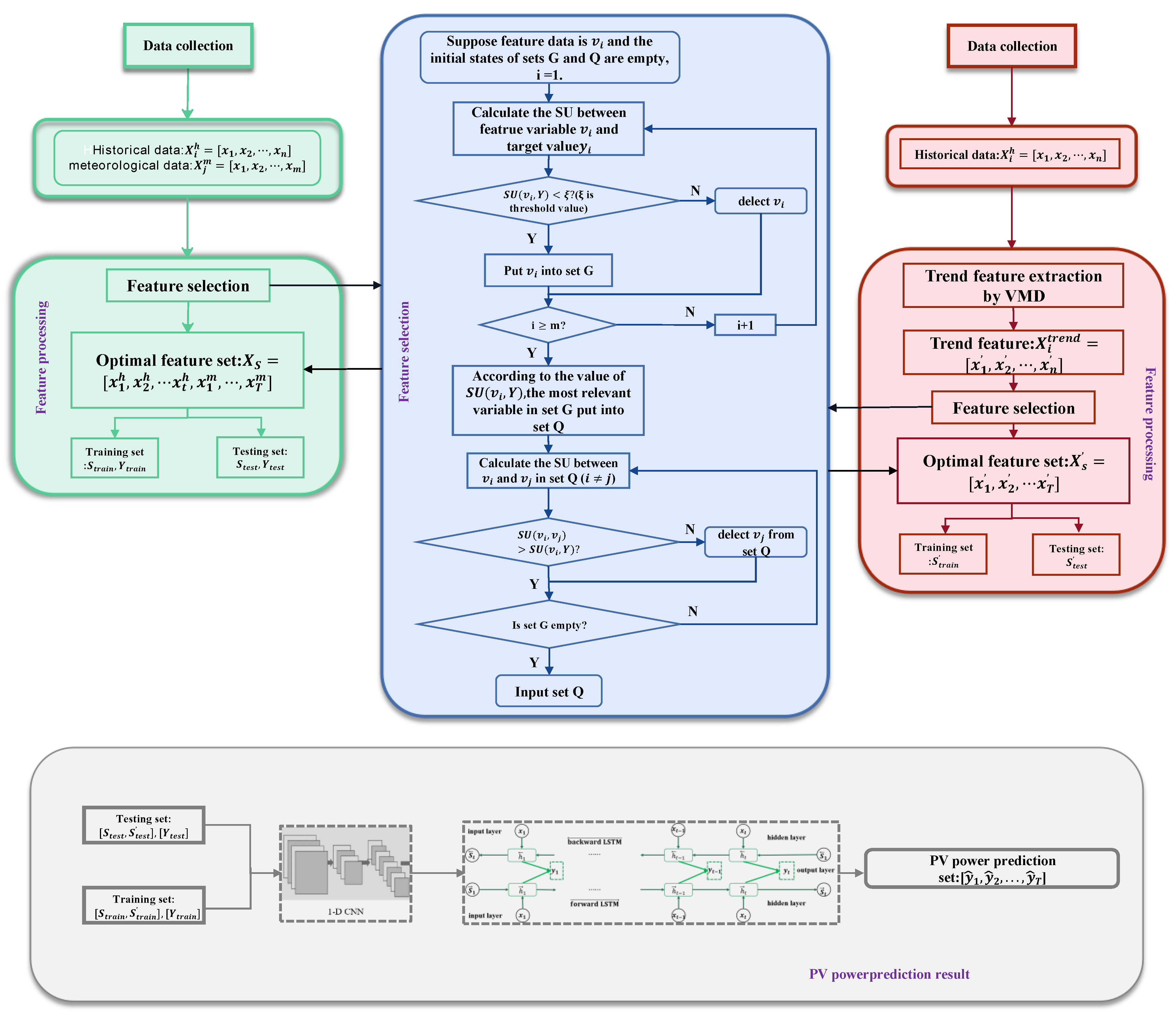
2. Framework of the Proposed Methodology
- Standard normalization and data procession of the original load data are required before performing trend feature extraction.
- The processed data are decomposed into multiple IMFs by VMD to extract the trend feature that can reflect the short-term effect of PV power.
- The optimal feature-sets of trend feature and the original data are selected by FCBF, and are then integrated as a new input-matrix.
- Finally, the optimal input-set is used in the standard BiLSTM model with a 1-D CNN layer to forecast the PV power.

3. Methodology
3.1. Variational Mode Decomposition (VMD)
3.2. Fast Correlation-Based Filter (FCBF)
- Delete the feature that is less relevant to the target variable. Take the i-th feature () in the original data as variable and the target variable as category C. Calculate the of each input feature and . If ( is threshold), delete the variable , and put the retained feature variables into the set G with an empty initial state.
- Analyze redundancy between feature variables. The feature variables in set G are arranged according to the correlation degree of from large to small. Take the feature variable with the largest correlation and put it into set Q with empty initial state, and then calculate the between the remaining characteristic variables in set G and . If , remove the variable from set G.
- Return to step 2 and repeat the operation to finally obtain the optimized input feature set Q.
3.3. Improved BiLSTM Short-Term PV Power Forecasting Model
4. Results and Discussion
4.1. Data-Set
4.2. Evaluation Criteria
4.3. Simulation Analysis
4.3.1. Comparison of Different Trend Feature Extraction Models
4.3.2. Selection of the Models’ Input-Set
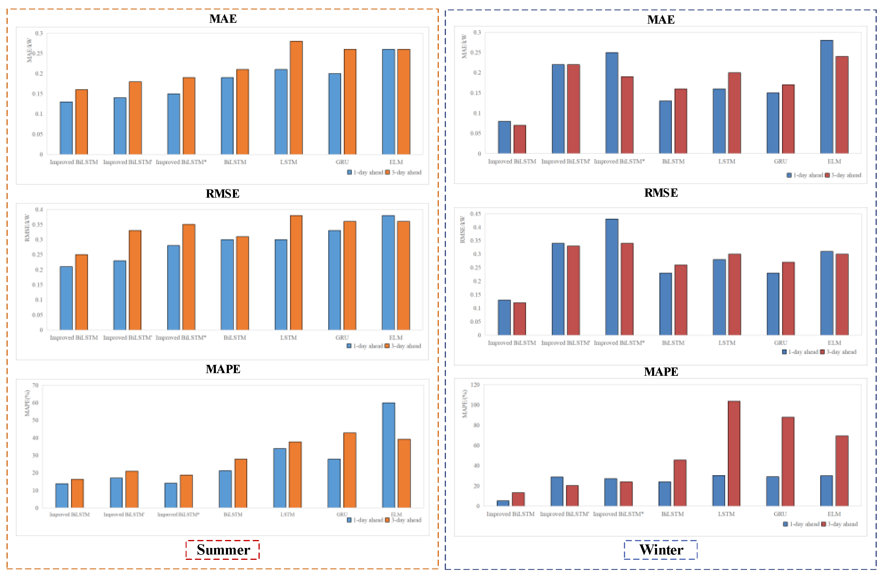
4.3.3. Comparison and Analysis of Prediction Results
5. Conclusions
- The collection process of PV power is complex, and the problem of outliers cannot be avoided. Therefore, the extraction of the trend feature with the VMD algorithm can reduce the prediction error caused by outliers and help the prediction model to fully learn the long-term time characteristics and short-term effects on PV power in this region.
- Reducing the error caused by high dimension of input variables using the FCBF algorithm to extract the optimal input feature set of the prediction model is conducive to improving the performance and efficiency of the prediction model.
- Compared with the commonly used short-term PV power forecasting model, the improved BiLSTM forecasting model can selectively combine historical information and trend information for PV power forecasting because of its unique structure.
- (1)
- Symmetrical loss function is used in this model, and the influence of asymmetric loss function on the prediction effect of the model is not considered. Next, we will conduct in-depth research in this direction.
- (2)
- An FCBF algorithm is used to extract the best feature set of PV prediction. In the FCBF algorithm, it is necessary to set the threshold of symmetrical uncertainty (SU) to extract features. A trial-and-error method was used to select the appropriate threshold in this paper. Next, we will try to use an optimization algorithm combined with the FCBF algorithm to select the optimal feature-set effectively.
Author Contributions
Funding
Institutional Review Board Statement
Informed Consent Statement
Conflicts of Interest
References
- Wu, X.; Lai, C.S.; Bai, C.; Lai, L.L.; Zhang, Q.; Liu, B. Optimal Kernel ELM and Variational Mode Decomposition for Probabilistic PV Power Prediction. Energies 2020, 13, 3592. [Google Scholar] [CrossRef]
- Huang, C.-J.; Kuo, P.-H. Multiple-Input Deep Convolutional Neural Network Model for Short-Term Photovoltaic Power Forecasting. IEEE Access 2019, 7, 74822–74834. [Google Scholar] [CrossRef]
- Lai, C.S.; Jia, Y.; Lai, L.L.; Xu, Z.; McCulloch, M.D.; Wong, K.P. A Comprehensive Review on Large-scale Photovoltaic System with Applications of Electrical Energy Storage. Renew. Sustain. Energy Rev. 2017, 78, 439–451. [Google Scholar] [CrossRef]
- Kim, G.G.; Choi, J.H.; Park, S.Y.; Bhang, B.G.; Nam, W.J.; Cha, H.L.; Park, N.; Ahn, H.-K. Prediction Model for PV Performance with Correlation Analysis of Environmental Variables. IEEE J. Photovolt. 2019, 9, 832–841. [Google Scholar] [CrossRef]
- Xie, C.; Wang, D.; Lai, C.S.; Wu, R.; Wu, X.; Lai, L.L. Optimal sizing of battery energy storage system in smart microgrid considering virtual energy storage system and high photovoltaic penetration. J. Clean. Prod. 2021, 281, 125308. [Google Scholar] [CrossRef]
- Liu, C.; Li, M.; Yu, Y.; Wu, Z.; Gong, H.; Cheng, F. A Review of Multitemporal and Multispatial Scales Photovoltaic Forecasting Methods. IEEE Access 2022, 10, 35073–35093. [Google Scholar] [CrossRef]
- Lai, C.S.; Zhong, C.; Pan, K.; Ng, W.W.Y.; Lai, L.L. A deep learning based hybrid method for hourly solar radiation forecasting. Expert Syst. Appl. 2021, 177, 114941. [Google Scholar] [CrossRef]
- Xiao, B.; Zhang, S.; Chen, S.; Mo, S.; Wang, T.; Ouyang, Z. A Statistical Photovoltaic Power Forecast Model (SPF) based on Historical Power and Weather Data. In Proceedings of the 2021 IEEE 48th Photovoltaic Specialists Conference (PVSC), Fort Lauderdale, FL, USA, 20–25 June 2021; pp. 26–28. [Google Scholar] [CrossRef]
- Huang, C.; Wang, L.; Lai, L.L. Data-Driven Short-Term Solar Irradiance Forecasting Based on Information of Neighboring Sites. IEEE Trans. Ind. Electron. 2019, 66, 9918–9927. [Google Scholar] [CrossRef]
- Pan, K.; Zhen, Z.; Lai, C.S.; Xie, C.; Wang, D.; Zhao, Z.; Wu, X.; Tong, N.; Lai, L.L.; Hatziargyriou, N.D. A Novel Data-Driven Method for Behind-the-Meter Solar Generation Disaggregation with Cross-Iteration Refinement. IEEE Trans. Smart Grid 2022, 1. [Google Scholar] [CrossRef]
- Li, Y.; Su, Y.; Shu, L. An ARMAX Model for Forecasting the Power Output of a Grid Connected Photovoltaic System. Renew. Energy 2014, 66, 78–89. [Google Scholar] [CrossRef]
- Persson, C.; Bacher, P.; Shiga, T.; Madsen, H. Multi-site Solar Power Forecasting using Gradient boosted Regression Trees. Sol. Energy 2017, 150, 423–436. [Google Scholar] [CrossRef]
- Li, Y.; Wang, Z.; Niu, J. Forecast of Power Generation for Grid-connected Photovoltaic System based on Grey Theory and Verification Model. In Proceedings of the 2013 Fourth International Conference on Intelligent Control and Information Processing (ICICIP), Beijing, China, 9–11 June 2013; pp. 129–133. [Google Scholar] [CrossRef]
- Yazdanbaksh, O.; Krahn, A.; Dick, S. Predicting Solar Power Output using Complex Fuzzy Logic. In Proceedings of the 2013 Joint IFSA World Congress and NAFIPS Annual Meeting (IFSA/NAFIPS), Edmonton, AB, Canada, 24–28 June 2013; pp. 1243–1248. [Google Scholar] [CrossRef]
- Ding, M.; Wang, L.; Bi, R. An ANN-based Approach for Forecasting the Power Output of Photovoltaic System. Procedia Environ. Sci. 2011, 11, 1308–1315. [Google Scholar] [CrossRef] [Green Version]
- Kim, D.; Kwon, D.; Park, L.; Kim, J.; Cho, S. Multiscale LSTM-Based Deep Learning for Very-Short-Term Photovoltaic Power Generation Forecasting in Smart City Energy Management. IEEE Syst. J. 2020, 15, 346–354. [Google Scholar] [CrossRef]
- Kartini, U.T.; Choiroh, U.N. Very Short Term Photovoltaic Power Generation Station Forecasting Based On Meteorology Using Hybrid model Decomposition-Deep Neural Network. In Proceedings of the 2021 Fourth International Conference on Vocational Education and Electrical Engineering (ICVEE), Surabaya, Indonesia, 2–3 October 2021; pp. 1–3. [Google Scholar] [CrossRef]
- Ogawa, S.; Mori, H. Application of Evolutionary Deep Neural Network to Photovoltaic Generation Forecasting. In Proceedings of the 2019 IEEE International Symposium on Circuits and Systems (ISCAS), Sapporo, Japan, 26–29 May 2019; pp. 1–4. [Google Scholar] [CrossRef]
- Li, G.; Wang, H.; Zhang, S.; Xin, J.; Liu, H. Recurrent Neural Networks Based Photovoltaic Power Forecasting Approach. Energies 2019, 12, 2538. [Google Scholar] [CrossRef] [Green Version]
- Li, G.; Xie, S.; Wang, B.; Xin, J.; Li, Y.; Du, S. Photovoltaic Power Forecasting With a Hybrid Deep Learning Approach. IEEE Access 2020, 8, 175871–175880. [Google Scholar] [CrossRef]
- De Guia, J.D.; Concepcion, R.S.; Calinao, H.A.; Alejandrino, J.; Dadios, E.P.; Sybingco, E. Using Stacked Long Short Term Memory with Principal Component Analysis for Short Term Prediction of Solar Irradiance based on Weather Patterns. In Proceedings of the 2020 IEEE Region 10 Conference (TENCON), Osaka, Japan, 16–19 November 2020; pp. 946–951. [Google Scholar] [CrossRef]
- Zhang, X.; Fang, F.; Liu, J. Weather-Classification-MARS-Based Photovoltaic Power Forecasting for Energy Imbalance Market. IEEE Trans. Ind. Electron. 2019, 66, 8692–8702. [Google Scholar] [CrossRef]
- Zheng, R.; Li, G.; Wang, K.; Han, B.; Chen, Z.; Li, M. Short-term Photovoltaic Power Prediction Based on Daily Feature Matrix and Deep Neural Network. In Proceedings of the 2021 6th Asia Conference on Power and Electrical Engineering (ACPEE), Chongqing, China, 8–11 April 2021; pp. 290–294. [Google Scholar] [CrossRef]
- Wang, F.; Zhang, Z.; Liu, C.; Yu, Y.; Pang, S.; Duić, N.; Shafie-khah, M.; Catalão, J.P.S. Generative Adversarial Networks and Convolutional Neural Networks based Weather Classification Model for Day ahead Short-term Photovoltaic Power Forecasting. Energy Convers. Manag. 2019, 181, 443–462. [Google Scholar] [CrossRef]
- Jamal, T.; Carter, C.; Schmidt, T.; Shafiullah, G.M.; Calais, M.; Urmee, T. An Energy Flow Simulation Tool for Incorporating Short-term PV Forecasting in a Diesel-PV-battery Off-grid Power Supply System. Appl. Energy 2019, 254, 113718. [Google Scholar] [CrossRef] [Green Version]
- Hossain, M.S.; Mahmood, H. Short-Term Photovoltaic Power Forecasting Using an LSTM Neural Network and Synthetic Weather Forecast. IEEE Access 2020, 8, 172524–172533. [Google Scholar] [CrossRef]
- Zhou, H.; Zhang, Y.; Yang, L.; Liu, Q.; Yan, K.; Du, Y. Short-Term Photovoltaic Power Forecasting Based on Long Short Term Memory Neural Network and Attention Mechanism. IEEE Access 2019, 7, 78063–78074. [Google Scholar] [CrossRef]
- Agga, A.; Abbou, A.; Labbadi, M.; Houm, Y.E. Short-term self consumption PV plant power production forecasts based on hybrid CNN-LSTM, ConvLSTM models. Renew. Energy 2021, 177, 101–112. [Google Scholar] [CrossRef]
- Wang, L.; Liu, Y.; Li, T.; Xie, X.; Chang, C. The Short-Term Forecasting of Asymmetry Photovoltaic Power Based on the Feature Extraction of PV Power and SVM Algorithm. Symmetry 2020, 12, 1777. [Google Scholar] [CrossRef]
- Niu, D.; Wang, K.; Sun, L.; Wu, J.; Xu, X. Short-term Photovoltaic Power Generation Forecasting Based on Random Forest Feature Selection and CEEMD: A Case Study. Appl. Soft Comput. 2020, 93, 106389. [Google Scholar] [CrossRef]
- Wang, C.; Huang, S.; Wang, S.; Ma, Y.; Ma, J.; Ding, J. Short Term Load Forecasting Based on VMD-DNN. In Proceedings of the 2019 IEEE 8th International Conference on Advanced Power System Automation and Protection (APAP), Xi’an, China, 21–24 October 2019; pp. 1045–1048. [Google Scholar] [CrossRef]
- Tao, C.; Lu, J.; Lang, J.; Peng, X.; Cheng, K.; Duan, S. Short-Term Forecasting of Photovoltaic Power Generation Based on Feature Selection and Bias Compensation–LSTM Network. Energies 2021, 14, 3086. [Google Scholar] [CrossRef]
- Wang, K.; Qi, X.; Liu, H. Photovoltaic Power Forecasting Based LSTM-Convolutional Network. Energy 2019, 189, 116225. [Google Scholar] [CrossRef]
- DKASC. Alice Springs. Available online: http://dkasolarcentre.com.au/download?location=alice-springs (accessed on 11 June 2022).












| Algorithm | SU | Operation Time(s) |
|---|---|---|
| EMD | 0.71 | 180 s |
| EEMD | 0.72 | 30 s |
| VMD | 0.73 | 6 s |
| Number | Input Variable |
|---|---|
| 0 | d-1 PV Power |
| 1 | Weather Relative Humidity |
| 2 | Global Horizontal Radiation |
| 3 | Weather Daily Rainfall |
| 4 | Radiation Global Tilted |
| 5 | Trend feature |
| Model | MAE (kW) | RMSE (kW) | MAPE (%) | |||
|---|---|---|---|---|---|---|
| 1-Day Ahead | 3-Day Ahead | 1-Day Ahead | 3-Day Ahead | 1-Day Ahead | 3-Day Ahead | |
| Improved BiLSTM | 0.13 | 0.16 | 0.21 | 0.25 | 13.84 | 16.33 |
| Improved BiLSTM ’ | 0.14 | 0.18 | 0.23 | 0.33 | 17.08 | 21.00 |
| Improved BiLSTM * | 0.15 | 0.19 | 0.28 | 0.35 | 14.07 | 18.69 |
| BiLSTM | 0.19 | 0.21 | 0.30 | 0.31 | 21.17 | 27.82 |
| LSTM | 0.21 | 0.28 | 0.30 | 0.38 | 33.84 | 37.71 |
| GRU | 0.20 | 0.26 | 0.33 | 0.36 | 27.82 | 42.8 |
| ELM | 0.26 | 0.26 | 0.38 | 0.36 | 59.9 | 39.24 |
| Model | MAE (kW) | RMSE (kW) | MAPE (%) | |||
|---|---|---|---|---|---|---|
| 1-Day Ahead | 3-Day Ahead | 1-Day Ahead | 3-Day Ahead | 1-Day Ahead | 3-Day Ahead | |
| Improved BiLSTM | 0.08 | 0.07 | 0.13 | 0.12 | 5.21 | 13.28 |
| Improved BiLSTM ’ | 0.22 | 0.22 | 0.34 | 0.33 | 28.9 | 20.26 |
| Improved BiLSTM * | 0.25 | 0.19 | 0.43 | 0.34 | 27.26 | 23.89 |
| BiLSTM | 0.13 | 0.16 | 0.23 | 0.26 | 24.00 | 45.48 |
| LSTM | 0.16 | 0.20 | 0.28 | 0.30 | 30.36 | 103.55 |
| GRU | 0.15 | 0.17 | 0.23 | 0.27 | 29.10 | 87.73 |
Publisher’s Note: MDPI stays neutral with regard to jurisdictional claims in published maps and institutional affiliations. |
© 2022 by the authors. Licensee MDPI, Basel, Switzerland. This article is an open access article distributed under the terms and conditions of the Creative Commons Attribution (CC BY) license (https://creativecommons.org/licenses/by/4.0/).
Share and Cite
Wu, K.; Peng, X.; Li, Z.; Cui, W.; Yuan, H.; Lai, C.S.; Lai, L.L. A Short-Term Photovoltaic Power Forecasting Method Combining a Deep Learning Model with Trend Feature Extraction and Feature Selection. Energies 2022, 15, 5410. https://doi.org/10.3390/en15155410
Wu K, Peng X, Li Z, Cui W, Yuan H, Lai CS, Lai LL. A Short-Term Photovoltaic Power Forecasting Method Combining a Deep Learning Model with Trend Feature Extraction and Feature Selection. Energies. 2022; 15(15):5410. https://doi.org/10.3390/en15155410
Chicago/Turabian StyleWu, Kaitong, Xiangang Peng, Zilu Li, Wenbo Cui, Haoliang Yuan, Chun Sing Lai, and Loi Lei Lai. 2022. "A Short-Term Photovoltaic Power Forecasting Method Combining a Deep Learning Model with Trend Feature Extraction and Feature Selection" Energies 15, no. 15: 5410. https://doi.org/10.3390/en15155410
APA StyleWu, K., Peng, X., Li, Z., Cui, W., Yuan, H., Lai, C. S., & Lai, L. L. (2022). A Short-Term Photovoltaic Power Forecasting Method Combining a Deep Learning Model with Trend Feature Extraction and Feature Selection. Energies, 15(15), 5410. https://doi.org/10.3390/en15155410

