New Nine-Level Cascade Multilevel Inverter with a Minimum Number of Switches for PV Systems
Abstract
:1. Introduction
2. Materials and Methods
2.1. Conventional Nine-Level Cascade Topology
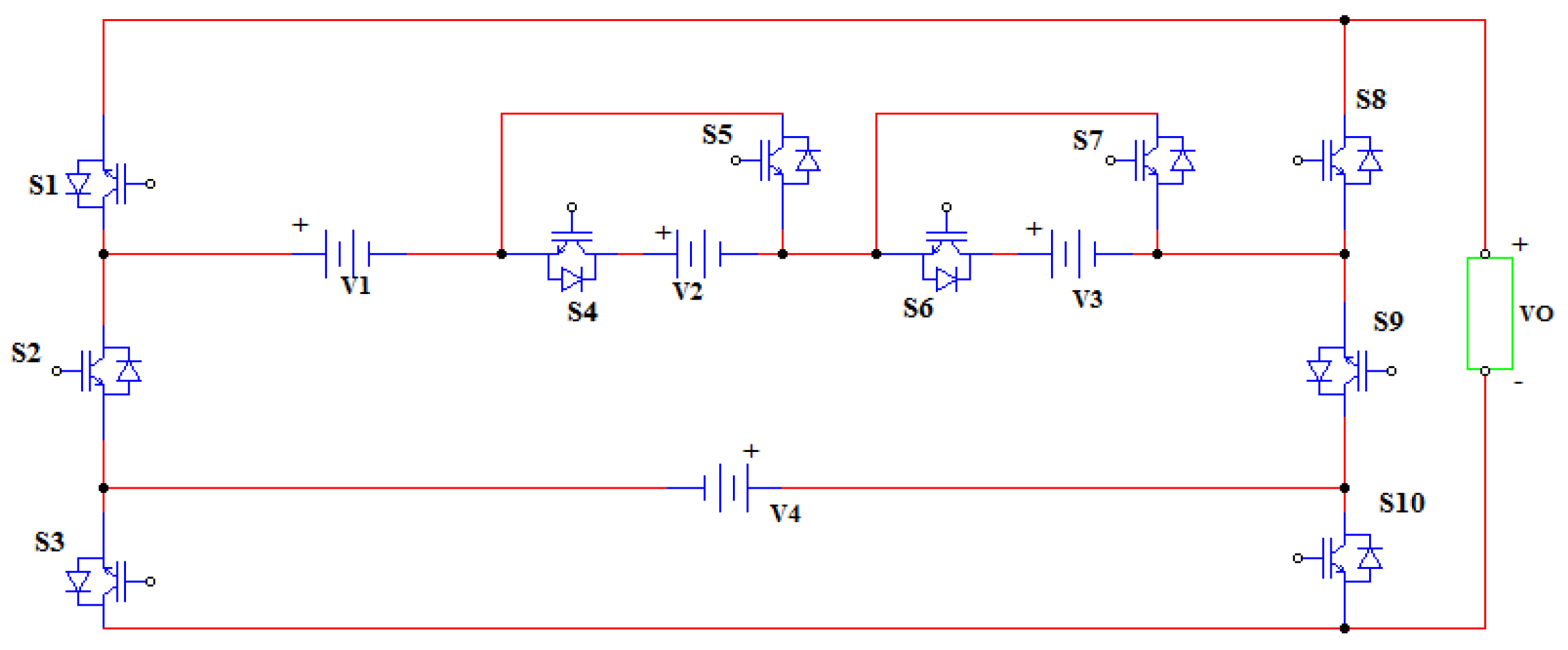
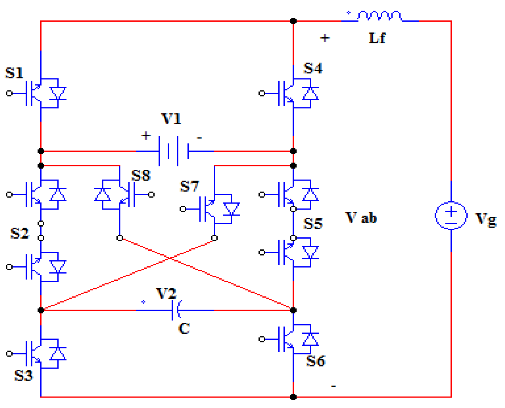
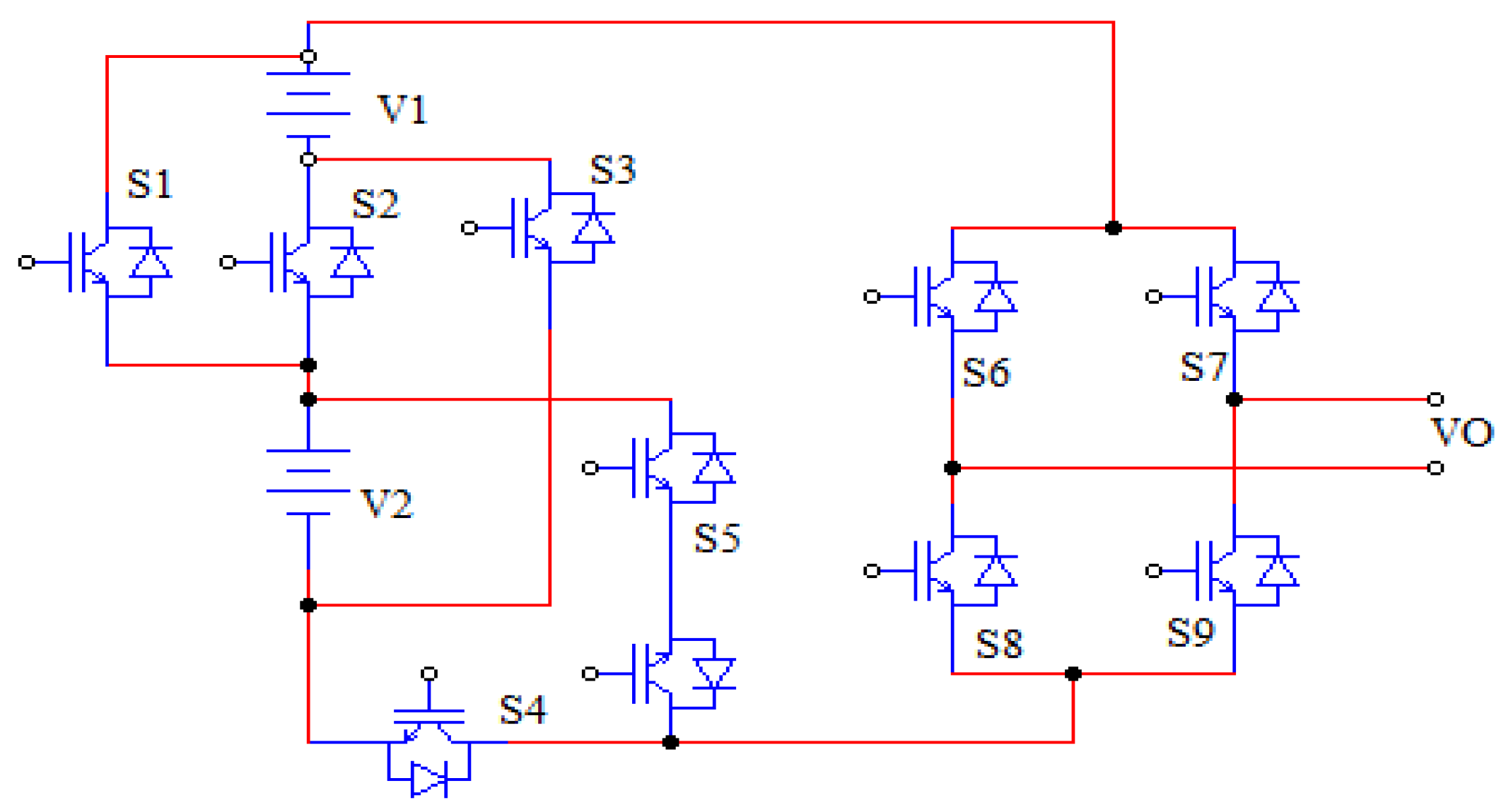
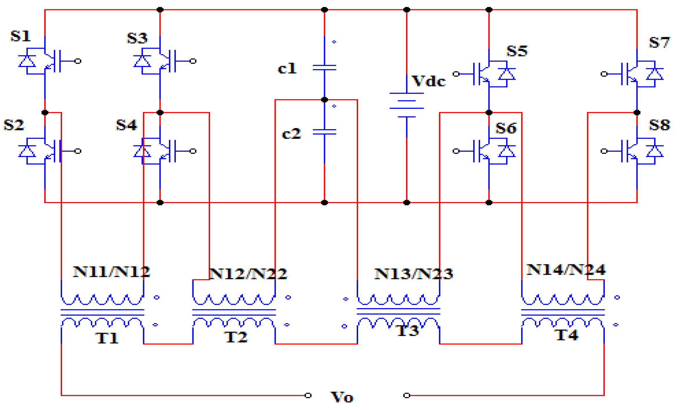
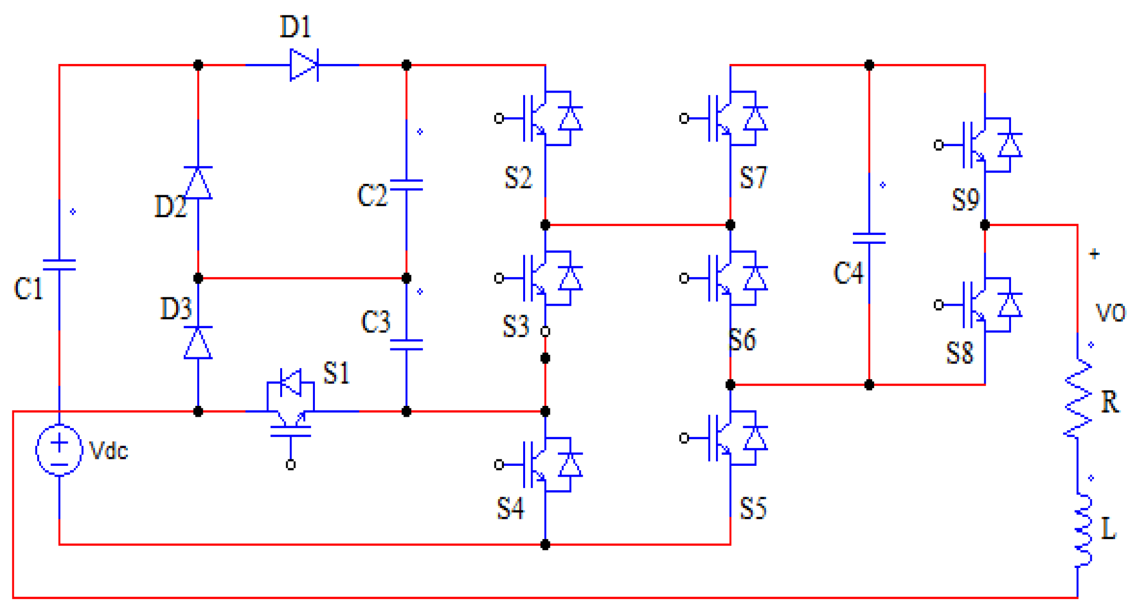
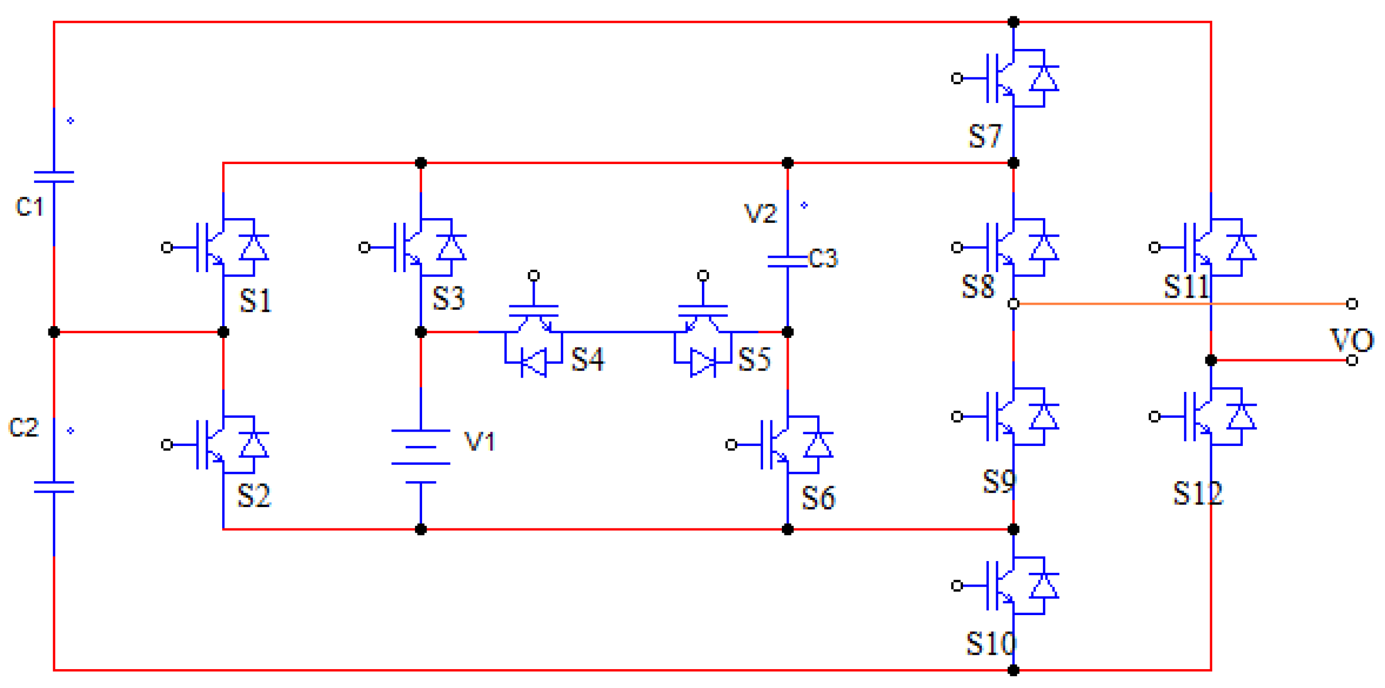
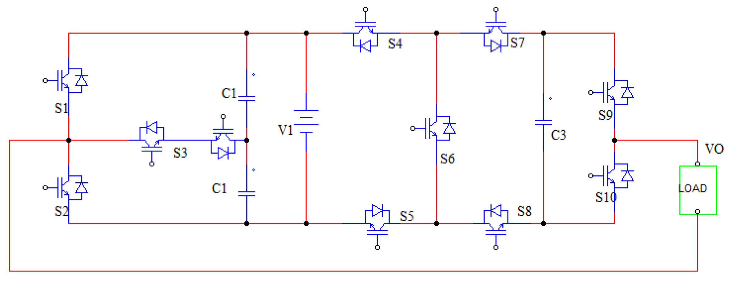
2.2. Other Topologies
3. Proposed Inverter
PV System and DC/DC Converter with MPPT Techology
4. Control Strategy
4.1. Inverter Control
4.2. Phase Disposition PWM
5. Simulation Results
6. Comparisons with Related Work
7. Conclusions
Author Contributions
Funding
Institutional Review Board Statement
Informed Consent Statement
Data Availability Statement
Acknowledgments
Conflicts of Interest
References
- Pandey, A.; Pandey, P.; Tumuluru, J.S. Solar Energy Production in India and Commonly Used Technologies—An Overview. Energies 2022, 15, 500. [Google Scholar] [CrossRef]
- Almutairi, A.; Sayed, K.; Albagami, N.; Abo-Khalil, A.G.; Saleeb, H. Multi-Port PWM DC-DC Power Converter for Renewable Energy Applications. Energies 2021, 14, 3490. [Google Scholar] [CrossRef]
- Alatai, S.; Salem, M.; Ishak, D.; Das, H.S.; Alhuyi Nazari, M.; Bughneda, A.; Kamarol, M. A Review on State-of-the-Art Power Converters: Bidirectional, Resonant, Multilevel Converters and Their Derivatives. Appl. Sci. 2021, 11, 10172. [Google Scholar] [CrossRef]
- Baker, R.H.; Bannister, L.H. Electric Power Converter. U.S. Patent 386,743A, 18 February 1975. [Google Scholar]
- Bughneda, A.; Salem, M.; Richelli, A.; Ishak, D.; Alatai, S. Review of Multilevel Inverters for PV Energy System Applications. Energies 2021, 14, 1585. [Google Scholar] [CrossRef]
- Jahan, S.; Biswas, S.P.; Hosain, M.K.; Islam, M.R.; Haq, S.; Kouzani, A.Z.; Mahmud, M.A.P. An Advanced Control Technique for Power Quality Improvement of Grid-Tied Multilevel Inverter. Sustainability 2021, 13, 505. [Google Scholar] [CrossRef]
- Prabaharan, N.; Palanisamy, K. A Single Phase Grid Connected Hybrid Multilevel Inverter for Interfacing Photo-Voltaic System. Energy Procedia 2016, 103, 250–255. [Google Scholar] [CrossRef]
- Das, M.K.; Jana, K.C.; Sinha, A. Performance Evaluation of an Asymmetrical Reduced Switched Multi-Level Inverter for a Grid-Connected PV System. IET Renew. Power Gener. 2018, 12, 252–263. [Google Scholar] [CrossRef]
- Sandeep, N.; Yaragatti, U.R. Design and Implementation of a Sensorless Multilevel Inverter with Reduced Part Count. IEEE Trans. Power Electron. 2017, 32, 6677–6683. [Google Scholar] [CrossRef]
- Ramesh, A.; Sait, H.H. An Approach towards Selective Harmonic Elimination Switching Pattern of Cascade Switched Capacitor Twenty Nine-Level Inverter Using Artificial Bee Colony Algorithm. Microprocess. Microsyst. 2020, 79, 103292. [Google Scholar] [CrossRef]
- Siddique, M.D.; Rawa, M.; Mekhilef, S.; Shah, N.M. A New Cascaded Asymmetrical Multilevel Inverter Based on Switched Dc Voltage Sources. Int. J. Electr. Power Energy Syst. 2021, 128, 106730. [Google Scholar] [CrossRef]
- Rana, R.A.; Patel, S.A.; Muthusamy, A.; Lee, C.W.; Kim, H.-J. Review of Multilevel Voltage Source Inverter Topologies and Analysis of Harmonics Distortions in FC-MLI. Electronics 2019, 8, 1329. [Google Scholar] [CrossRef]
- Vahedi, H.; Trabelsi, M. Single-DC-Source Multilevel Inverters. In Single-DC-Source Multilevel Inverters; Springer: Berlin/Heidelberg, Germany, 2019; pp. 11–18. [Google Scholar]
- Kabalci, E. Multilevel Inverters: Introduction and Emergent Topologies; Academic Press: Cambridge, MA, USA, 2021; ISBN 0128232390. [Google Scholar]
- Gupta, K.K.; Bhatnagar, P. Multilevel Inverters: Conventional and Emerging Topologies and Their Control; Academic Press: Cambridge, MA, USA, 2017; ISBN 0128124490. [Google Scholar]
- Hassan, A.; Yang, X.; Chen, W.; Houran, M.A. A State of the Art of the Multilevel Inverters with Reduced Count Components. Electronics 2020, 9, 1924. [Google Scholar] [CrossRef]
- Kannan, C.; Mohanty, N.K.; Selvarasu, R. A New Topology for Cascaded H-Bridge Multilevel Inverter with PI and Fuzzy Control. Energy Procedia 2017, 117, 917–926. [Google Scholar] [CrossRef]
- Gajula, U. Reduced Switch Multilevel Inverter Topologies and Modulation Techniques for Renewable Energy Applications. Turk. J. Comput. Math. Educ. TURCOMAT 2021, 12, 4659–4670. [Google Scholar]
- Srinivasan, G.K.; Rivera, M.; Loganathan, V.; Ravikumar, D.; Mohan, B. Trends and Challenges in Multi-Level Inverter with Reduced Switches. Electronics 2021, 10, 368. [Google Scholar] [CrossRef]
- Alishah, R.S.; Hosseini, S.H.; Babaei, E.; Sabahi, M. Optimal Design of New Cascaded Switch-Ladder Multilevel Inverter Structure. IEEE Trans. Ind. Electron. 2016, 64, 2072–2080. [Google Scholar] [CrossRef]
- Siddique, M.D.; Mekhilef, S.; Rawa, M.; Wahyudie, A.; Chokaev, B.; Salamov, I. Extended Multilevel Inverter Topology with Reduced Switch Count and Voltage Stress. IEEE Access 2020, 8, 201835–201846. [Google Scholar] [CrossRef]
- Wasiq, M.; Sarwar, A.; Sarwer, Z.; Tariq, M.; Ahmad, S.; Al-Shayea, A.M.; Hossain, J. Design and Validation of a Reduced Switching Components Step-Up Multilevel Inverter (RSCS-MLI). Processes 2021, 9, 1948. [Google Scholar] [CrossRef]
- Mahato, B.; Majumdar, S.; Jana, K.C. A New and Generalized Structure of Single-phase and Three-phase Cascaded Multilevel Inverter with Reduced Power Components. Int. Trans. Electr. Energy Syst. 2020, 30, e12187. [Google Scholar] [CrossRef]
- Sarwar, A.; Sarwar, M.I.; Alam, M.S.; Ahmad, S.; Tariq, M. A Nine-Level Cascaded Multilevel Inverter with Reduced Switch Count and Lower Harmonics. In Applications of Computing, Automation and Wireless Systems in Electrical Engineering; Springer: Berlin/Heidelberg, Germany, 2019; pp. 723–738. [Google Scholar]
- Sunitha, T.; Udhayakumar, K.; Annamalai, T.; Gopinath, C. A New 23 Level Cascaded Multi-Level Inverter with Optimum Structure. In Proceedings of the 2018 4th International Conference on Electrical Energy Systems (ICEES), Chennai, India, 7–9 February 2018; IEEE: Piscataway Township, NJ, USA, 2018; pp. 320–327. [Google Scholar]
- Thiyagarajan, V.; Somasundaram, P. New Single Phase Asymmetric Multilevel Inverter with Reduced Number of Power Switches. In Proceedings of the 2017 International Conference on Power and Embedded Drive Control (ICPEDC), Chennai, India, 16–18 March 2017; IEEE: Piscataway Township, NJ, USA, 2017; pp. 219–222. [Google Scholar]
- Thamizharasan, S.; Baskaran, J.; Ramkumar, S. A New Cascaded Multilevel Inverter Topology with Voltage Sources Arranged in Matrix Structure. J. Electr. Eng. Technol. 2015, 10, 1552–1557. [Google Scholar] [CrossRef]
- Siddique, M.D.; Mekhilef, S.; Shah, N.M.; Memon, M.A. Optimal Design of a New Cascaded Multilevel Inverter Topology with Reduced Switch Count. IEEE Access 2019, 7, 24498–24510. [Google Scholar] [CrossRef]
- Dhanamjayulu, C.; Kaliannan, P.; Padmanaban, S.; Maroti, P.K.; Holm-Nielsen, J.B. A New Three-Phase Multi-Level Asymmetrical Inverter with Optimum Hardware Components. IEEE Access 2020, 8, 212515–212528. [Google Scholar] [CrossRef]
- Mokhberdoran, A.; Ajami, A. Symmetric and Asymmetric Design and Implementation of New Cascaded Multilevel Inverter Topology. IEEE Trans. Power Electron. 2014, 29, 6712–6724. [Google Scholar] [CrossRef]
- Ebrahimi, J.; Babaei, E.; Gharehpetian, G.B. A New Topology of Cascaded Multilevel Converters with Reduced Number of Components for High-Voltage Applications. IEEE Trans. Power Electron. 2011, 26, 3109–3118. [Google Scholar] [CrossRef]
- Ajami, A.; Oskuee, M.R.J.; Mokhberdoran, A.; van den Bossche, A. Developed Cascaded Multilevel Inverter Topology to Minimise the Number of Circuit Devices and Voltage Stresses of Switches. IET Power Electron. 2014, 7, 459–466. [Google Scholar] [CrossRef]
- Babaei, E.; Laali, S.; Bahravar, S. A New Cascaded Multi-Level Inverter Topology with Reduced Number of Components and Charge Balance Control Methods Capabilities. Electr. Power Compon. Syst. 2015, 43, 2116–2130. [Google Scholar] [CrossRef]
- Sandeep, N.; Yaragatti, U.R. Operation and Control of an Improved Hybrid Nine-Level Inverter. IEEE Trans. Ind. Appl. 2017, 53, 5676–5686. [Google Scholar] [CrossRef]
- Babaei, E.; Alilu, S.; Laali, S. A New General Topology for Cascaded Multilevel Inverters with Reduced Number of Components Based on Developed H-Bridge. IEEE Trans. Ind. Electron. 2013, 61, 3932–3939. [Google Scholar] [CrossRef]
- Danandeh, M.A. Comparative and Comprehensive Review of Maximum Power Point Tracking Methods for PV Cells. Renew. Sustain. Energy Rev. 2018, 82, 2743–2767. [Google Scholar] [CrossRef]
- Eltamaly, A.M. Photovoltaic Maximum Power Point Trackers: An Overview. Adv. Technol. Sol. Photovolt. Energy Syst. 2021, 117–200. [Google Scholar] [CrossRef]
- Eltamaly, A.M. An Improved Cuckoo Search Algorithm for Maximum Power Point Tracking of Photovoltaic Systems under Partial Shading Conditions. Energies 2021, 14, 953. [Google Scholar] [CrossRef]
- Farh, H.M.H.; Othman, M.F.; Eltamaly, A.M.; Al-Saud, M.S. Maximum Power Extraction from a Partially Shaded PV System Using an Interleaved Boost Converter. Energies 2018, 11, 2543. [Google Scholar] [CrossRef]
- Kumar, A.; Verma, V. Performance Enhancement of Single-Phase Grid-Connected PV System under Partial Shading Using Cascaded Multilevel Converter. IEEE Trans. Ind. Appl. 2018, 54, 2665–2676. [Google Scholar] [CrossRef]
- Jayabalan, M.; Jeevarathinam, B.; Sandirasegarane, T. Reduced Switch Count Pulse Width Modulated Multilevel Inverter. IET Power Electron. 2017, 10, 10–17. [Google Scholar] [CrossRef]
- Nedumgatt, J.J.; Kumar, D.V.; Kirubakaran, A.; Umashankar, S. A Multilevel Inverter with Reduced Number of Switches. In Proceedings of the 2012 IEEE Students’ Conference on Electrical, Electronics and Computer Science, Bhopal, India, 1–2 March 2012; IEEE: Piscataway Township, NJ, USA, 2012; pp. 1–4. [Google Scholar]
- Lakshmi, T.; George, N.; Umashankar, S.; Kothari, D.P. Cascaded Seven Level Inverter with Reduced Number of Switches Using Level Shifting PWM Technique. In Proceedings of the 2013 International Conference on Power, Energy and Control (ICPEC), Dindigul, India, 6–8 March 2013; IEEE: Piscataway Township, NJ, USA, 2013; pp. 676–680. [Google Scholar]
- Pradhan, A.K.; Kar, S.K.; Mohanty, M.K.; Behra, N. Design and Simulation of Cascaded and Hybrid Multilevel Inverter with Reduced Number of Semiconductor Switches. Int. J. Ambient Energy 2021, 42, 950–960. [Google Scholar] [CrossRef]
- Babaei, E.; Laali, S.; Alilu, S. Cascaded Multilevel Inverter with Series Connection of Novel H-Bridge Basic Units. IEEE Trans. Ind. Electron. 2014, 61, 6664–6671. [Google Scholar] [CrossRef]
- Iqbal, A.; Meraj, M.; Tariq, M.; Lodi, K.A.; Maswood, A.I.; Rahman, S. Experimental Investigation and Comparative Evaluation of Standard Level Shifted Multi-Carrier Modulation Schemes with a Constraint GA Based SHE Techniques for a Seven-Level PUC Inverter. IEEE Access 2019, 7, 100605–100617. [Google Scholar] [CrossRef]
- Sunddararaj, S.P.; Srinivasarangan Rangarajan, S. An Extensive Review of Multilevel Inverters Based on Their Multifaceted Structural Configuration, Triggering Methods and Applications. Electronics 2020, 9, 433. [Google Scholar] [CrossRef]
- Umashankar, S.; Sreedevi, T.S.; Nithya, V.G.; Vijayakumar, D. A New 7-Level Symmetric Multilevel Inverter with Minimum Number of Switches. Int. Sch. Res. Not. 2013, 2013, 476876. [Google Scholar] [CrossRef]
- Haq, S.; Biswas, S.P.; Hosain, M.K.; Rahman, M.A.; Islam, M.R.; Jahan, S. A Modular Multilevel Converter with an Advanced PWM Control Technique for Grid-Tied Photovoltaic System. Energies 2021, 14, 331. [Google Scholar] [CrossRef]
- Al-Rubaye, M.J.M.; Abed, J.K.; Yaseen, B.M. The Effect of Using Filter on Total Harmonic Distortion in Multilevel Inverter. J. Eng. Appl. Sci. 2019, 14, 13–20. [Google Scholar]
- Ali, A.I.M.; Sayed, M.A.; Mohamed, A.A.S. Seven-Level Inverter with Reduced Switches for PV System Supporting Home-Grid and EV Charger. Energies 2021, 14, 2718. [Google Scholar] [CrossRef]
- Liu, J.; Wu, J.; Zeng, J.; Guo, H. A Novel Nine-Level Inverter Employing One Voltage Source and Reduced Components as High-Frequency AC Power Source. IEEE Trans. Power Electron. 2016, 32, 2939–2947. [Google Scholar] [CrossRef]
- Banaei, M.R.; Oskuee, M.R.J.; Khounjahan, H. Reconfiguration of Semi-Cascaded Multilevel Inverter to Improve Systems Performance Parameters. IET Power Electron. 2014, 7, 1106–1112. [Google Scholar] [CrossRef]
- Alquennah, A.N.; Trabelsi, M.; Rayane, K.; Vahedi, H.; Abu-Rub, H. Real-Time Implementation of an Optimized Model Predictive Control for a 9-Level CSC Inverter in Grid-Connected Mode. Sustainability 2021, 13, 8119. [Google Scholar] [CrossRef]
- Prabaharan, N.; Salam, Z.; Cecati, C.; Palanisamy, K. Design and Implementation of New Multilevel Inverter Topology for Trinary Sequence Using Unipolar Pulsewidth Modulation. IEEE Trans. Ind. Electron. 2019, 67, 3573–3582. [Google Scholar] [CrossRef]
- Zare, K.; Abapour, M. Verification of a Low Component Nine-Level Cascaded-Transformer Multilevel Inverter in Grid-Tied Mode. IEEE J. Emerg. Sel. Top. Power Electron. 2017, 6, 429–440. [Google Scholar]
- Chen, M.; Yang, Y.; Loh, P.C.; Blaabjerg, F. A Single-Source Nine-Level Boost Inverter with a Low Switch Count. IEEE Trans. Ind. Electron. 2021, 69, 2644–2658. [Google Scholar] [CrossRef]
- Nakagawa, Y.; Koizumi, H. A Boost-Type Nine-Level Switched Capacitor Inverter. IEEE Trans. Power Electron. 2018, 34, 6522–6532. [Google Scholar] [CrossRef]
- Liu, J.; Lin, W.; Wu, J.; Zeng, J. A Novel Nine-Level Quadruple Boost Inverter with Inductive-Load Ability. IEEE Trans. Power Electron. 2018, 34, 4014–4018. [Google Scholar] [CrossRef]
- Velliangiri, S.; Ramasamy, S.; Ponnusamy, P.; Sathik, J. Design of Nine Step Switched Capacitor Multilevel Inverter and Its Cascaded Extension. Int. J. Circuit Theory Appl. 2021, 49, 1182–1201. [Google Scholar] [CrossRef]
- Tirupathi, A.; Annamalai, K.; Veeramraju Tirumala, S. A New Hybrid Flying Capacitor–Based Single-phase Nine-level Inverter. Int. Trans. Electr. Energy Syst. 2019, 29, e12139. [Google Scholar] [CrossRef]
- Gupta, A. Power Quality Evaluation of Photovoltaic Grid Interfaced Cascaded H-Bridge Nine-Level Multilevel Inverter Systems Using D-STATCOM and UPQC. Energy 2022, 238, 121707. [Google Scholar] [CrossRef]
- Kumari, M.; Sarwar, A.; Tariq, M.; Ahmad, S.; Shah Noor Mohamed, A.; Rodrigues, E.M.G. A Symbiotic Organism Search-Based Selective Harmonic Elimination in a Switched Capacitor Multilevel Inverter. Energies 2021, 15, 89. [Google Scholar] [CrossRef]
- Wang, Y.; Yuan, Y.; Li, G.; Chen, T.; Wang, K.; Liang, J. A Generalized Multilevel Inverter Based on T-Type Switched Capacitor Module with Reduced Devices. Energies 2020, 13, 4406. [Google Scholar] [CrossRef]
- Siahbalaee, J.; Sanaie, N. Comparison of Conventional and New Cascaded Multilevel Inverter Topologies Based on Novel Indices. ISA Trans. 2022, 119, 41–51. [Google Scholar] [CrossRef] [PubMed]
- Erickson, R.W.; Maksimovic, D. Fundamentals of Power Electronics; Springer Science & Business Media: Berlin/Heidelberg, Germany, 2007; ISBN 0306480484. [Google Scholar]
- Chalh, A.; El Hammoumi, A.; Motahhir, S.; El Ghzizal, A.; Subramaniam, U.; Derouich, A. Trusted Simulation Using Proteus Model for a PV System: Test Case of an Improved HC MPPT Algorithm. Energies 2020, 13, 1943. [Google Scholar] [CrossRef]
- Vahedi, H.; Sharifzadeh, M.; Al-Haddad, K. Modified Seven-Level Pack U-Cell Inverter for Photovoltaic Applications. IEEE J. Emerg. Sel. Top. Power Electron. 2018, 6, 1508–1516. [Google Scholar] [CrossRef]


































| Level | S1 | S2 | S3 | S4 | S5 | S6 | S7 | Output Voltage | 
|---|---|---|---|---|---|---|---|---|
| 1 | 0 | 0 | 1 | 0 | 1 | 0 | 0 | Vdc | 
| 2 | 0 | 1 | 0 | 0 | 1 | 0 | 0 | 2 Vdc | 
| 3 | 1 | 0 | 0 | 0 | 1 | 0 | 0 | 3 Vdc | 
| 4 | 0 | 0 | 0 | 0 | 1 | 1 | 0 | 4 Vdc | 
| 5 | 0 | 0 | 0 | 0 | 0 | 0 | 0 | 0 | 
| 6 | 1 | 0 | 0 | 1 | 0 | 0 | 0 | −Vdc | 
| 7 | 0 | 1 | 0 | 1 | 0 | 0 | 0 | −2 Vdc | 
| 8 | 0 | 0 | 1 | 1 | 0 | 0 | 0 | −3 Vdc | 
| 9 | 0 | 0 | 0 | 1 | 0 | 0 | 1 | −4 Vdc | 
| Parameter | Value | 
|---|---|
| Kyocera KC200GT PV solar panel | 2 Series × 10 Parallel | 
| Maximum power | 200 W | 
| Open-circuit voltage (Voc) | 32.9 V | 
| Short-circuit current (Isc) | 8.21 A | 
| Voltage at maximum power point (Vmp) | 26.3 V | 
| Current at maximum power point (Imp) | 7.61 A | 
| Inductor (L) | |
| Output capacitance () | |
| Duty ratio (d) | 0.5 | 
| Vin boost converter | 52 V | 
| Vout boost converter | 100 V | 
| Reference | Figure | N Level | N Switch | N Diode | N Capacitor | N Source | THD%1 | THD%2 | 
|---|---|---|---|---|---|---|---|---|
| [50] | Figure 1 | 9 | 16 | - | - | 4 | 13.63 | 6.53 | 
| [51] | Figure 2 | 7 | 7 | 1 | - | 3 | 24.35 | 3.43 | 
| [52] | Figure 3 | 9 | 9 | 2 | 2 | 1 | - | 3.13 | 
| [53] | Figure 4 | 9 | 10 | - | - | 4 | 12.66 | - | 
| [54] | Figure 5 | 9 | 8 | - | 1 | 1 | - | 1.73 | 
| [55] | Figure 6 | 9 | 9 | - | - | 2 | 13.51 | 1.12 | 
| [56] | Figure 7 | 9 | 8 | - | 2 | 1 | 14.23 | 1.19 | 
| [57] | Figure 8 | 9 | 9 | 3 | 4 | 1 | 16.7 | 2.2 | 
| [58] | Figure 9 | 9 | 12 | - | 4 | 1 | 17.3 | 0.33 | 
| [59] | Figure 10 | 9 | 8 | 3 | 3 | 1 | - | 1.8 | 
| [60] | Figure 11 | 9 | 9 | 2 | 2 | 1 | 15.63 | 7.82 | 
| [61] | Figure 12 | 9 | 10 | - | 3 | 1 | 16.73 | - | 
| [62] | Figure 13 | 9 | 8 | - | - | 2 | 11.43 | 1.45 | 
| [63] | Figure 14 | 9 | 10 | - | 3 | 1 | 12.46 | - | 
| [64] | Figure 15 | 9 | 10 | 2 | 4 | 1 | 12.15 | - | 
| Proposed | Figure 16a | 9 | 7 | - | - | 4 | 12.6 | 3.60 | 
| Proposed | Figure 16b | 9 | 7 | - | 4 | 1 | 12.6 | 3.60 | 
| Publisher’s Note: MDPI stays neutral with regard to jurisdictional claims in published maps and institutional affiliations. | 
© 2022 by the authors. Licensee MDPI, Basel, Switzerland. This article is an open access article distributed under the terms and conditions of the Creative Commons Attribution (CC BY) license (https://creativecommons.org/licenses/by/4.0/).
Share and Cite
Al-Samawi, A.A.; Trabelsi, H. New Nine-Level Cascade Multilevel Inverter with a Minimum Number of Switches for PV Systems. Energies 2022, 15, 5857. https://doi.org/10.3390/en15165857
Al-Samawi AA, Trabelsi H. New Nine-Level Cascade Multilevel Inverter with a Minimum Number of Switches for PV Systems. Energies. 2022; 15(16):5857. https://doi.org/10.3390/en15165857
Chicago/Turabian StyleAl-Samawi, Ali Abedaljabar, and Hafedh Trabelsi. 2022. "New Nine-Level Cascade Multilevel Inverter with a Minimum Number of Switches for PV Systems" Energies 15, no. 16: 5857. https://doi.org/10.3390/en15165857
APA StyleAl-Samawi, A. A., & Trabelsi, H. (2022). New Nine-Level Cascade Multilevel Inverter with a Minimum Number of Switches for PV Systems. Energies, 15(16), 5857. https://doi.org/10.3390/en15165857
 
         
                                                


 
       