Optimal Rotary Wind Turbine Blade Modeling with Bond Graph Approach for Specific Local Sites
Abstract
1. Introduction
- It uses a unified graphical language that represents power exchange in the physical domain and energy dissipation and storage phenomena in dynamic systems of any multidisciplinary systems;
- It enables the visualization of the cause-and-effect relationships (causality) prior to writing mathematical equations based on proposed models.
2. Materials and Methods
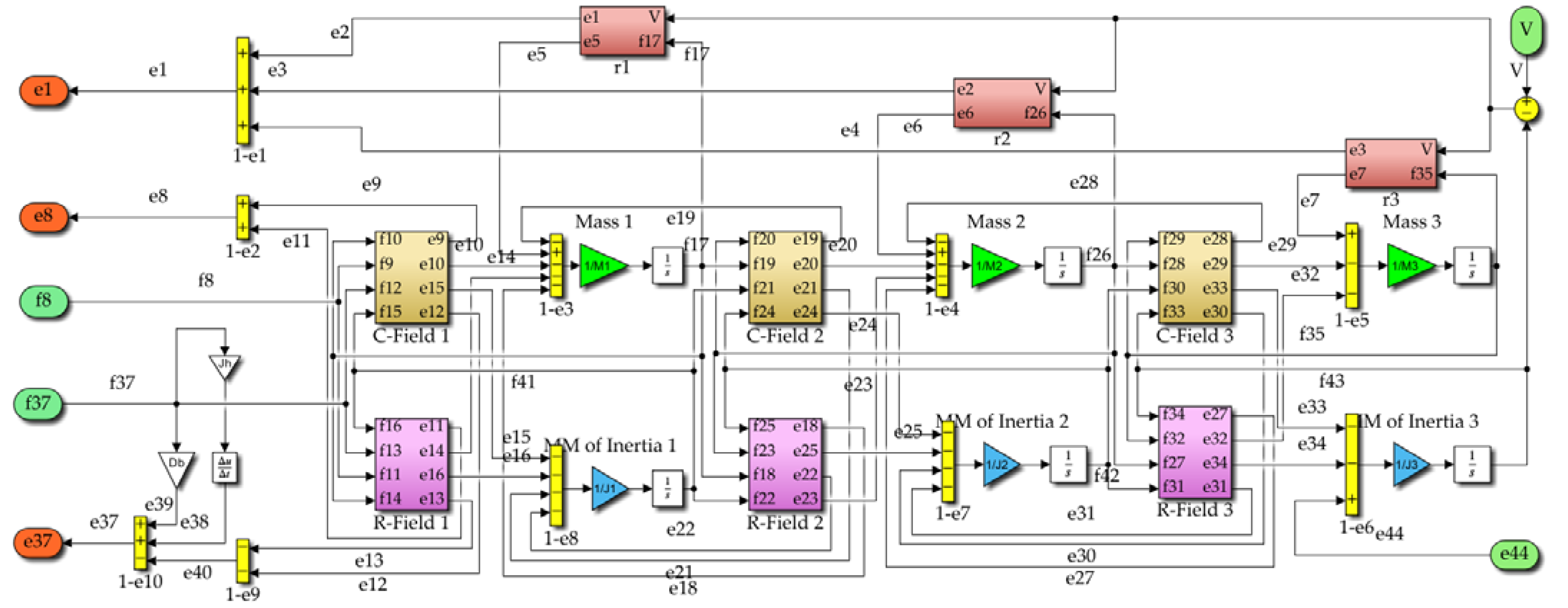
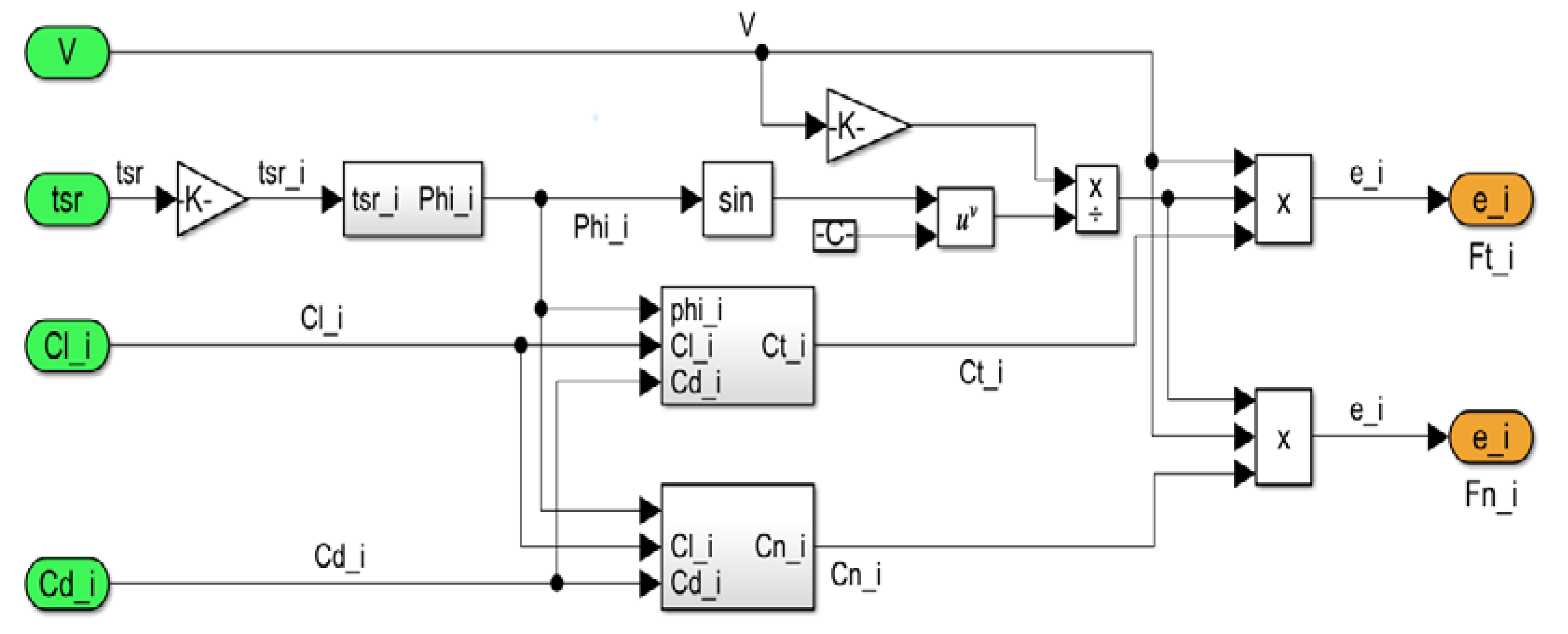
3. Bond Graph Modeling of Wind Turbine Blade
3.1. Blade Structural Model
3.2. Aerodynamics Model
3.3. MATLAB/Simulink Wind Turbine Blade Modeling
4. Discussion of Results
5. Conclusions
- The wind turbine blade structure with aerodynamic loaded was modeled with bond graph techniques and the causal bond graph for the modeled blade was expanded into the MATLAB/Simulink toolbox and simulated.
- The simulation results were validated with data of SG6043 airfoil type and specific variables for selected sites of wind data at 20 m height collected from Abomsa, Metehara, and Ziway sites in Ethiopia by the National Meteorological Agency (NMA) of Ethiopia.
- The geometrical parameters of the wind turbine blade were also analyzed and determined using the BEM method via MATLAB coding in an iterative process. The local axial and tangential induction factors, angles of attack, blade tip loss factors, thrust coefficients, and power coefficients of blades for each section of the blade’s span were converged by the developed MATLAB code.
- Based on the conducted study, the maximum coefficient of performance CP,i values of 0.4478, 0.4587, and 0.4627 are obtained at the maximum tip speed ratio λi values of 3.0, 3.5, and 4.0, resulting in rotors sizes (diameters) of 10.74 m, 7.34 m, and 6.34 m for the three sites Abomsa, Metehara, and Ziway, respectively.
- The dynamic response of wind turbine blade behaviors and the tangential and normal aerodynamic loads exerted on the blade were simulated and presented based on variable wind speeds of three sites. With variable wind speeds of 0.5–7.9 m/s, 1.5–7.3 m/s, and 1.0–8.2 m/s for three sites are inserted into systems, the dynamic response and the tangential and normal aerodynamic loads exerted on the blade for three site blades varying with the times were obtained, and 32.87 kN and 66.33 kN, 80.21 kN and 15.12 kN, and 18.03 kN and 14.82 kN are the maximum tangential and normal loads exerted on the blades of Abomsa, Metehara, and Ziway, respectively.
Author Contributions
Funding
Institutional Review Board Statement
Data Availability Statement
Acknowledgments
Conflicts of Interest
References
- Nigam, P.K.; Nitin, T.; Pradhan, M.K. Analysis of horizontal axis wind turbine blade using CFD. Int. J. Eng. Sci. Technol. 2017, 9, 46–60. [Google Scholar] [CrossRef]
- Yuqiao, Z.; Rongzhen, Z.; Hong, L. Dynamic Response of Flexible Wind Turbine Blade. Telkomnika 2013, 11, 7052–7057. [Google Scholar]
- Navadeh, N.; Goroshko, I.; Zhuk, Y.; Etminan, M.F.; Soleiman, F.A. Finite Element Analysis of Wind Turbine Blade Vibrations. Vibration 2021, 4, 20. [Google Scholar] [CrossRef]
- Jokar, H.; Mahzoon, M.; Vatankhah, R. Nonlinear dynamic characteristics of horizontal-axis wind turbine blades including pre-twist. Ocean. Eng. 2022, 256, 111441. [Google Scholar] [CrossRef]
- Lamine, C.H.; Jean, Y.D.; Genevieve, D.T.; Frederic, C. Dynamic Model of a Flexible Blade Wind Turbine in an Electrical Grid Control Structure. In Proceedings of the 4th International Conference on Integrated Modeling and Analysis in Applied Control and Automation, Fes, Morocco, 13–15 October 2011. [Google Scholar]
- Lakhal, Y.; Baghli, F.Z.; El Bakkali, L. Dynamic Modeling for flexible wind turbine by the Bond Graph method. In Proceedings of the 22ème Congrès Français de Mécanique, Lyon, France, 24–28 August 2015. [Google Scholar]
- Castillo, A.D.; Jauregui-Correa, J.C.; Herbert, F.; Castillo-Villar, K.; Franco, J.A.; Hernandez-Escobedo, Q.; Perea-Moreno, A.-J.; Alcayde, A. The Effect of a Flexible Blade for Load Alleviation in Wind Turbines. Energies 2021, 14, 4988. [Google Scholar] [CrossRef]
- Bernhammer, L.O.; Van Kuik, G.A.M.; Breuker, R.D. Fatigue and Extreme Load Reduction of Wind Turbine Components Using Smart Rotors. J. Wind. Eng. Ind. Aerodyn. 2016, 154, 84–95. [Google Scholar] [CrossRef]
- Lachenal, X.; Daynes, S.; Weaver, P.M. Review of Morphing Concepts and Materials for Wind Turbine Blade Applications. Wind Energy 2013, 16, 283–307. [Google Scholar] [CrossRef]
- Alejandro Franco, J.; Carlos Jauregui, J.; Carbajal, A.; Toledano-Ayala, M. Shape Morphing Mechanism for Improving Wind Turbines Performance. J. Energy Resour. Technol. 2017, 139, 051214. [Google Scholar] [CrossRef]
- MacPhee, D.W.; Beyene, A. Performance Analysis of a Small Wind Turbine Equipped with Flexible Blades. Renew. Energy 2019, 132, 497–508. [Google Scholar] [CrossRef]
- Cognet, V.; Courrech du Pont, S.; Dobrev, I.; Massouh, F.; Thiria, B. Bioinspired turbine blades offer new perspectives for wind energy. Proc. R. Soc. A 2017, 473, 0726. [Google Scholar] [CrossRef]
- Lakhal, Y.; Baghli, F.Z.; Bakkal, L.E. The efficiency of Bond Graph approach for a flexible wind turbine modeling. J. Eng. Sci. Technol. 2017, 12, 2990–3010. [Google Scholar]
- Agarwal, S.; Chalal, L.; Dauphin-Tanguy, G.; Guillaud, X. Bond Graph Model of Wind Turbine Blade. IFAC Proc. 2012, 45, 409–414. [Google Scholar] [CrossRef]
- Zakaria, K.; Mustapha, Z.; Mustapha, A.; Nourreeddine, K.; Mustapha, M. Dynamic study of a wind turbine blade using bond graph. IOSR J. Mech. Civ. Eng. 2017, 14, 55–63. [Google Scholar]
- Zakaria, K.; Mustapha, Z.; Jamaa, B.; Nourreeddine, K.; Mustapha, M. Mechatronic modeling of a 750-kW fixed-speed wind energy conversion system using the Bond Graph Approach. ISA Trans. 2016, 65, 418–436. [Google Scholar]
- Naima, J.; Mohammed, R.; Beniassa, E.F. Prediction of horizontal axis wind turbine rotor performance: Bond Graph Approach. E3S Web Conf. 2018, 51, 01005. [Google Scholar]
- Mohammed, A.; Lemu, H.G. Wind turbine system modelling using Bond Graph method. In Advanced Manufacturing and Automation; Springer: Singapore, 2019; pp. 95–105. [Google Scholar]
- Sanchez, R.; Medina, A. Wind turbine model simulation: A bond graph approach. Simul. Model. Pract. Theory 2014, 41, 28–45. [Google Scholar] [CrossRef]
- Gonzalez-A, G.; Barrera-G, N.; Ayala, G.; Aaron-P, J.; Alvarado-Z, D. Dynamic performance of a Skystream wind turbine: A bond graph approach. Cogent Eng. 2019, 6, 1916–2331. [Google Scholar] [CrossRef]
- Mohammad, M.; Alizera, Y.; Mohammad, H.R. Bond Graph dynamic modeling and control of wind turbine. In Proceedings of the 2nd International Conference on Electrical, Computer, Mechanical and Mechatronics Engineering (ICE2015), Istanbul, Turkey, 27–28 August 2015. [Google Scholar]
- Gigueŕe, P.M.S.; Selig, M.S. New Airfoils for small horizontal, axis wind turbines. J. Sol. Energy Eng. 1998, 120, 108–114. [Google Scholar] [CrossRef]
- Mohammed, A.; Lemu, H.G.; Sirahbizu, B. Determining optimum rotary blade design for wind-powered water-pumping systems for local selected sites. Stroj. Vestn. J. Mech. Eng. 2021, 67, 214–222. [Google Scholar] [CrossRef]
- Mohammed, A.; Lemu, H.G.; Sirahbizu, B. Statistical analysis of Ethiopian wind power potential at selected sites. In Advances of Science and Technology. ICAST 2020; Delele, M.A., Bitew, M.A., Beyene, A.A., Fanta, S.W., Ali, A.N., Eds.; Lecture Notes of the Institute for Computer Sciences, Social Informatics and Telecommunications Engineering; Springer Nature: Berlin/Heidelberg, Germany, 2021; Volume 385, pp. 370–381. [Google Scholar]
- Hansen, M.O.L.; Sorensen, J.N.; Voutsinas, S.; Sorensen, N.; Madsen, H.A. State of the art in wind turbine aerodynamics and aeroelasticity. Prog. Aerosp. Sci. 2006, 42, 285–330. [Google Scholar] [CrossRef]
- Rochdi, M.; Arun, K.S.; Pushparaj, M.P.; Belkacem, O.B. Intelligent Mechatronic Systems: Modeling, Control and Diagnosis; Springer-Verlag: London, UK, 2013; ISBN 978–1-4471–4627–8. [Google Scholar] [CrossRef]
- Mukherjee, A.; Karmakar, R.; Samantaray, A.K. Bond Graph in Modeling, Simulation and Fault Identification; CRC Press: Boca Raton, FL, USA, 2006; ISBN 981-88237-96-5. [Google Scholar]
- Khalil, Y.; Tenghiri, L.; Abdi, F.; Bentamy, A. Efficiency of a small wind turbine using BEM and CF. IOP Conf. Series Earth Environ. Sci. 2018, 161, 012028. [Google Scholar] [CrossRef]
- Moriartry, P.J.; Hansen, A.C. Aerodynamic Theory Manual; NREL TP-500–36881; National Renewable Energy Laboratory: Golden, CO, USA, 2005. [Google Scholar]
- Mathworks Inc. Available online: www.mathworks.com (accessed on 1 August 2022).
- Deepak, J.; Chandan, R.; Doddanna, K. Design & Structural Analysis of a Small Wind Turbine Blade for Operation at Low Wind Speed. IRJET 2017, 4, 2188–2191. [Google Scholar]
- Supreeth, R.; Arokkiaswamy, A.; Nagarjun, J.R.; Prajwal, H.P.; Sudhanva, M. Geometrical Design of a Rotor Blade for a Small-Scale Horizontal Axis Wind Turbine. IJRTE 2019, 8, 2277–3878. [Google Scholar] [CrossRef]
- Amod, C.U.; Tusharkant, M.; Umanand, L. Bond graph simulation and symbolic extraction toolbox in Matlab/Simulink. J. Indian Inst. Sci. 2006, 86, 45–68. [Google Scholar]
- Patrik, S.; Darina, H.; Miloslav, Y.; Alexander, G. Simulation of electrical system using Bond Graph and Matlab/Simulink. Procedia Eng. 2012, 48, 656–664. [Google Scholar]
- Kyoungboo, Y. Geometry Design Optimization of a Wind Turbine Blade Considering Effects on Aerodynamic Performance by Linearization. Energies 2020, 13, 2320. [Google Scholar] [CrossRef]

















| Parameter | Section 1 | Section 2 | Section 3 |
|---|---|---|---|
| Modulus of elasticity | 1.79 × 109 | 1.79 × 109 | 1.79 × 109 |
| Element length l (m) | 1.790 | 1.790 | 1.790 |
| Mass of section M (kg) | 453 | 245 | 135 |
| Inertial mass of section Jt (kg m2) | 16.7 | 7.8 | 2.1 |
| The second moment of area about axis I (m4) | 4.4 × 10−5 | 2.6 × 10−4 | 2.3 × 10−5 |
| Structural damping coefficient μ | 0.01 | 0.01 | 0.01 |
| Position on the center of gravity r (m) | 0.895 | 2.685 | 4.475 |
| Chord c (m) | 0.866 | 0.757 | 0.533 |
| Twist angle ϕi ( deg) | 30.00 | 10.17 | 2.24 |
| Air density ρ (kg/m3) | 1.225 | 1.225 | 1.225 |
| Parameter | Section 1 | Section 2 | Section 3 |
|---|---|---|---|
| Modulus of elasticity | 1.79 × 109 | 1.79 × 109 | 1.79 × 109 |
| Element length L (m) | 1.223 | 1.223 | 1.223 |
| Mass of section M (kg) | 335 | 215 | 112 |
| Inertial mass of section Jt (kg m2) | 13.2 | 6.4 | 1.81 |
| The second moment of area about axis I (m4) | 5.6 × 10−5 | 4.2 × 10−4 | 3.2 × 10−5 |
| Structural damping coefficient μ | 0.01 | 0.01 | 0.01 |
| Position of the center of gravity r (m) | 0.6117 | 1.835 | 3.058 |
| Chord c (m) | 0.900 | 0.690 | 0.468 |
| Twist angle ϕi (deg) | 29.20 | 9.20 | 1.99 |
| Air density ρ (kg/m3) | 1.225 | 1.225 | 1.225 |
| Parameter | Section 1 | Section 2 | Section 3 |
|---|---|---|---|
| Modulus of elasticity | 1.79 × 109 | 1.79 × 109 | 1.79 × 109 |
| Element length L (m) | 1.057 | 1.057 | 1.057 |
| Mass of section M (kg) | 310 | 189 | 104 |
| Inertial mass of section Jt (kg m2) | 12.15 | 4.34 | 1.46 |
| The second moment of area about axis I (m4) | 3.5 × 10−5 | 4.4 × 10−4 | 2.8 × 10−5 |
| Structural damping coefficient μ | 0.01 | 0.01 | 0.01 |
| Position of the center of gravity r (m) | 0.528 | 1.585 | 2.642 |
| Chord c (m) | 0.950 | 0.652 | 0.432 |
| Twist angle ϕi (deg) | 28.18 | 8.35 | 1.77 |
| Air density ρ (kg/m3) | 1.225 | 1.225 | 1.225 |
Publisher’s Note: MDPI stays neutral with regard to jurisdictional claims in published maps and institutional affiliations. |
© 2022 by the authors. Licensee MDPI, Basel, Switzerland. This article is an open access article distributed under the terms and conditions of the Creative Commons Attribution (CC BY) license (https://creativecommons.org/licenses/by/4.0/).
Share and Cite
Mohammed, A.; Sirahbizu, B.; Lemu, H.G. Optimal Rotary Wind Turbine Blade Modeling with Bond Graph Approach for Specific Local Sites. Energies 2022, 15, 6858. https://doi.org/10.3390/en15186858
Mohammed A, Sirahbizu B, Lemu HG. Optimal Rotary Wind Turbine Blade Modeling with Bond Graph Approach for Specific Local Sites. Energies. 2022; 15(18):6858. https://doi.org/10.3390/en15186858
Chicago/Turabian StyleMohammed, Abdulbasit, Belete Sirahbizu, and Hirpa G. Lemu. 2022. "Optimal Rotary Wind Turbine Blade Modeling with Bond Graph Approach for Specific Local Sites" Energies 15, no. 18: 6858. https://doi.org/10.3390/en15186858
APA StyleMohammed, A., Sirahbizu, B., & Lemu, H. G. (2022). Optimal Rotary Wind Turbine Blade Modeling with Bond Graph Approach for Specific Local Sites. Energies, 15(18), 6858. https://doi.org/10.3390/en15186858

