Estimation of Seismic Wave Attenuation from 3D Seismic Data: A Case Study of OBC Data Acquired in an Offshore Oilfield
Abstract
:1. Introduction
- -
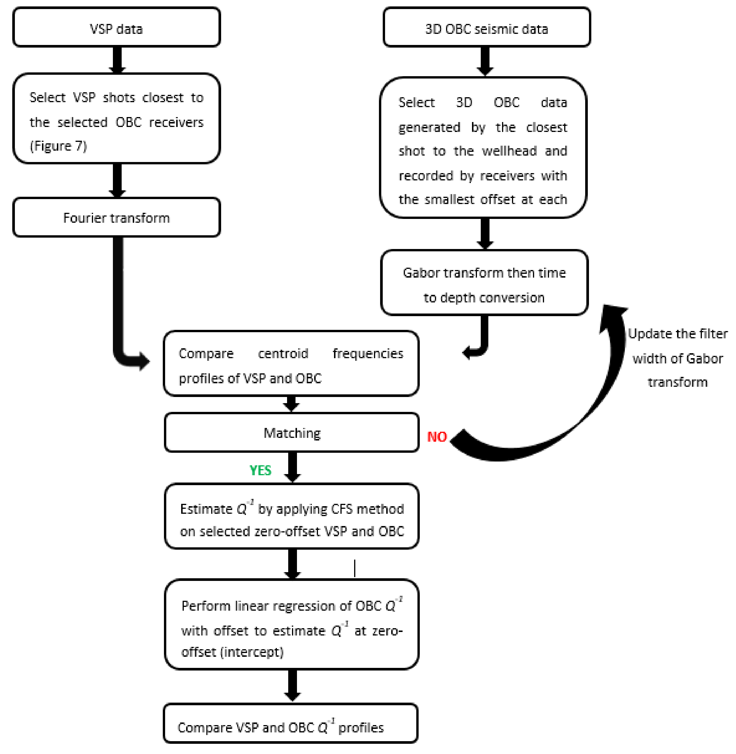
- We used the linear filter proposed by Gabor [21] to create a collection of OBC spectrum traces in time domain. The bandwidth of Gabor filter was optimized by using a 3D walkaway VSP data, acquired in the same zone as surface seismic survey; Thereby, we succeed to sample the data at various known depths and made them suitable for the application of the CFS technique as in the case ZVSP;
- -
- The spectrum traces were converted from time to depth domain by using sonic log as a velocity model;
- -
- Estimation of by applying CFS method on traces recorded by geophones with minimum offset at each geophone line;
- -
- Perform linear regression of versus offset to calculate the intercept, which corresponds to zero offset attenuation.
2. Study Area and Field Data



3. Methodology
4. Attenuation Estimation from OBC Data
4.1. Workflow
4.2. Estimation of Attenuation Profiles
5. Discussion
6. Conclusions
Author Contributions
Funding
Institutional Review Board Statement
Informed Consent Statement
Data Availability Statement
Acknowledgments
Conflicts of Interest
References
- Li, K.; Chen, B.; Pu, W.; Jing, X.; Yuan, C.; Varfolomeev, M. Characteristics of Viscoelastic-Surfactant-Induced Wettability Alteration in Porous Media. Energies 2021, 14, 8454. [Google Scholar] [CrossRef]
- Khan, U.; Zevenhoven, R.; Stougie, L.; Tveit, T.-M. Prediction of Stirling-Cycle-Based Heat Pump Performance and Environmental Footprint with Exergy Analysis and LCA. Energies 2021, 14, 8478. [Google Scholar] [CrossRef]
- Chichinina, T.; Martyushev, D. Specific Anisotropy Properties of Fractured Reservoirs: Research on Thomsen’s Anisotropy Parameter Delta; Geomodel 2021; European Association of Geoscientists & Engineers: Amsterdam, The Netherlands, 2021; pp. 1–5. [Google Scholar]
- Ali, M.Y.; Bouchaala, F.; Bouzidi, Y.; Takam Takougang, E.M.; Mohamed, A.A.; Sultan, A. Integrated Fracture Characterization of Thamama Reservoirs in Abu Dhabi Oil Field, United Arab Emirates. SPE Reserv. Evaluation Eng. 2021, 24, 70–720. [Google Scholar] [CrossRef]
- Hudson, J.; Liu, E.; Crampin, S. The mechanical properties of materials with interconnected cracks and pores. Geophys. J. Int. 1996, 124, 105–112. [Google Scholar] [CrossRef] [Green Version]
- Best, A.I.; Sothcott, J.; McCann, C. A laboratory study of seismic velocity and attenuation anisotropy in near-surface sedimentary rocks. Geophys. Prospect. 2007, 55, 609–625. [Google Scholar] [CrossRef]
- Bouchaala, F.; Ali, M.Y.; Matsushima, J.; Bouzidi, Y.; Takam Takougang, E.M.; Mohamed, A.A.; Sultan, A. Scattering and intrinsic attenuation as a potential tool for studying of a fractured reservoir. J. Pet. Sci. 2019, 174, 533–543. [Google Scholar] [CrossRef]
- Bouchaala, F.; Ali, M.Y.; Matsushima, J.; Bouzidi, Y.; Takam Takougang, E.M.; Mohamed, A.A.; Sultan, A. Azimuthal investigation of compressional seismic-wave attenuation in a fractured reservoir. Geophysics 2019, 84, B437–B446. [Google Scholar] [CrossRef]
- Yang, Y.; Yin, X.; Zhang, B.; Cao, D.; Gao, G. Linearized Frequency-Dependent Reflection Coefficient and Attenuated Anisotropic Characteristics of Q-VTI Model. Energies 2021, 14, 8506. [Google Scholar] [CrossRef]
- Wu, R.S. Attenuation of short period seismic waves due to scattering. Geophys. Res. Lett. 1982, 9, 9–12. [Google Scholar]
- Wu, R.-S.; Aki, K. Introduction: Seismic wave scattering in three-dimensionally heterogeneous earth. In Scattering and Attenuations of Seismic Waves, Part I; Springer: Berlin/Heidelberg, Germany, 1988; pp. 1–6. [Google Scholar]
- Pride, S.R.; Berryman, J.G.; Harris, J.M. Seismic attenuation due to wave-induced flow. J. Geophys. Res. Solid Earth 2004, 109, B1. [Google Scholar] [CrossRef]
- Müller, T.M.; Gurevich, B.; Lebedev, M. Seismic wave attenuation and dispersion resulting from wave-induced flow in porous rocks—A review. Geophysics 2010, 75, 75A147–75A164. [Google Scholar] [CrossRef]
- Harris, J.M.; Yin, F.; Quan, Y. Enhanced oil recovery monitoring using P-wave attenuation. In SEG Technical Program Expanded Abstracts 1996; Society of Exploration Geophysicists: Houston, TX, USA, 1996; pp. 1882–1885. [Google Scholar]
- Spencer Jr, J.W. Viscoelasticity of Ells River bitumen sand and 4D monitoring of thermal enhanced oil recovery processes. Geophysics 2013, 78, D419–D428. [Google Scholar] [CrossRef]
- McDonal, F.; Angona, F.; Mills, R.; Sengbush, R.; Van Nostrand, R.; White, J. Attenuation of shear and compressional waves in Pierre shale. Geophysics 1958, 23, 421–439. [Google Scholar] [CrossRef]
- Quan, Y.; Harris, J.M. Seismic attenuation tomography using the frequency shift method. Geophysics 1997, 62, 895–905. [Google Scholar] [CrossRef]
- Dasgupta, R.; Clark, R.A. Estimation of Q from surface seismic reflection data. Geophysics 1998, 63, 2120–2128. [Google Scholar] [CrossRef]
- Rossi, G.; Gei, D.; Böhm, G.; Madrussani, G.; Carcione, J.M. Attenuation tomography: An application to gas-hydrate and free-gas detection. Geophys. Prospect. 2007, 55, 655–669. [Google Scholar] [CrossRef]
- Bouchaala, F.; Guennou, C. Estimation of viscoelastic attenuation of real seismic data by use of ray tracing software: Application to the detection of gas hydrates and free gas. C R Geosci. 2012, 344, 57–66. [Google Scholar] [CrossRef]
- Gabor, D. Theory of communication. Part 1: The analysis of information. J. Inst. Electr. Eng. 1946, 93, 429–441. [Google Scholar] [CrossRef] [Green Version]
- Matsushima, J. Seismic wave attenuation in methane hydrate-bearing sediments: Vertical seismic profiling data from the Nankai Trough exploratory well, offshore Tokai, central Japan. J. Geophys. Res. Solid Earth 2006, 111, B10. [Google Scholar] [CrossRef]
- Goupillaud, P.L. An approach to inverse filtering of near-surface layer effects from seismic records. Geophysics 1961, 26, 754–760. [Google Scholar] [CrossRef]
- Schoenberger, M.; Levin, F. Apparent attenuation due to intrabed multiples. Geophysics 1974, 39, 278–291. [Google Scholar] [CrossRef]
- Bouchaala, F.; Ali, M.Y.; Farid, A. Estimation of compressional seismic wave attenuation of carbonate rocks in Abu Dhabi, United Arab Emirates. C R Geosci. 2014, 346, 169–178. [Google Scholar] [CrossRef]
- Takam Takougang, E.; Ali, M.Y.; Bouzidi, Y.; Bouchaala, F.; Sultan, A.A.; Mohamed, A.I. Characterization of a carbonate reservoir using elastic full-waveform inversion of vertical seismic profile data. Geophys. Prospect. 2020, 68, 1944–1957. [Google Scholar] [CrossRef]
- Rapoport, M.B.; Rapoport, L.I.; Ryjkov, V.I. Direct detection of oil and gas fields based on seismic inelasticity effect. Lead. Edge 2004, 23, 276–278. [Google Scholar] [CrossRef]
- Ma, R.-P.; Ba, J.; Carcione, J.M.; Zhou, X.; Li, F. Dispersion and attenuation of compressional waves in tight oil reservoirs: Experiments and simulations. Appl. Geophys. 2019, 16, 33–45. [Google Scholar] [CrossRef]
- Assefa, S.; McCann, C.; Sothcott, J. Attenuation of P-and S-waves in limestones. Geophys. Prospect. 1999, 47, 359–392. [Google Scholar] [CrossRef]
- Gurevich, B.; Zyrianov, V.B.; Lopatnikov, S.L. Seismic attenuation in finely layered porous rocks: Effects of fluid flow and scattering. Geophysics 1997, 62, 319–324. [Google Scholar] [CrossRef]
- Marketos, G.; Best, A. Application of the BISQ model to clay squirt flow in reservoir sandstones. J. Geophys. Res. Solid Earth 2010, 115, B6. [Google Scholar] [CrossRef] [Green Version]
- Jakobsen, M.; Chapman, M. Unified theory of global flow and squirt flow in cracked porous media. Geophysics 2009, 74, WA65–WA76. [Google Scholar] [CrossRef] [Green Version]
- Bouchaala, F.; Ali, M.Y.; Matsushima, J. Attenuation study of a clay-rich dense zone in fractured carbonate reservoirs. Geophysics 2019, 84, B205–B216. [Google Scholar] [CrossRef]
- Fox, A.; Brown, R. The geology and Reservoir Characteristics of the Zakum Oil Field, Abu Dhabi; Regional Technical Symposium; Society of Petroleum Engineers: Dhahran, Saudi Arabia, 1968. [Google Scholar]
- Nguyen, V.X.; Abousleiman, Y.N.; Hoang, S. Analyses of Wellbore Instability in Drilling through Chemically Active Fractured Rock Formations: Nahr Umr Shale. In Proceedings of the SPE Middle East Oil and Gas Show and Conference, Manama, Bahrain, 11–14 March 2007; Society of Petroleum Engineers: Manama, Bahrain, 2007. [Google Scholar]
- Kannan, J. Successful ESP Operation ADCO-SHAH FIELD; Abu Dhabi International Petroleum Exhibition and Conference; OnePetro: Abu Dhabi, United Arab Emirates, 2015. [Google Scholar]
- Evans, G.; Kirkham, A. A geological excursion to Jebels Rawdah, Buhays and Faiyah. Tribulus 2016, 24, 85–93. [Google Scholar]
- Mateeva, A.A. Thin horizontal layering as a stratigraphic filter in absorption estimation and seismic deconvolution. PhD Thesis, Colorado School of Mines, Golden, CO, USA, 2003. [Google Scholar]
- Liner, C.L. Long-wave elastic attenuation produced by horizontal layering. Lead. Edge 2014, 33, 634–638. [Google Scholar] [CrossRef]
- Bouchaala, F.; Ali, M.; Matsushima, J. Estimation of seismic attenuation in carbonate rocks using three different methods: Application on VSP data from Abu Dhabi oilfield. J. Appl. Geophy 2016, 129, 79–91. [Google Scholar] [CrossRef]











Publisher’s Note: MDPI stays neutral with regard to jurisdictional claims in published maps and institutional affiliations. |
© 2022 by the authors. Licensee MDPI, Basel, Switzerland. This article is an open access article distributed under the terms and conditions of the Creative Commons Attribution (CC BY) license (https://creativecommons.org/licenses/by/4.0/).
Share and Cite
Bouchaala, F.; Ali, M.Y.; Matsushima, J.; Bouzidi, Y.; Jouini, M.S.; Takougang, E.M.; Mohamed, A.A. Estimation of Seismic Wave Attenuation from 3D Seismic Data: A Case Study of OBC Data Acquired in an Offshore Oilfield. Energies 2022, 15, 534. https://doi.org/10.3390/en15020534
Bouchaala F, Ali MY, Matsushima J, Bouzidi Y, Jouini MS, Takougang EM, Mohamed AA. Estimation of Seismic Wave Attenuation from 3D Seismic Data: A Case Study of OBC Data Acquired in an Offshore Oilfield. Energies. 2022; 15(2):534. https://doi.org/10.3390/en15020534
Chicago/Turabian StyleBouchaala, Fateh, Mohammed Y. Ali, Jun Matsushima, Youcef Bouzidi, Mohammed S. Jouini, Eric M. Takougang, and Aala A. Mohamed. 2022. "Estimation of Seismic Wave Attenuation from 3D Seismic Data: A Case Study of OBC Data Acquired in an Offshore Oilfield" Energies 15, no. 2: 534. https://doi.org/10.3390/en15020534
APA StyleBouchaala, F., Ali, M. Y., Matsushima, J., Bouzidi, Y., Jouini, M. S., Takougang, E. M., & Mohamed, A. A. (2022). Estimation of Seismic Wave Attenuation from 3D Seismic Data: A Case Study of OBC Data Acquired in an Offshore Oilfield. Energies, 15(2), 534. https://doi.org/10.3390/en15020534

