Electromagnetic Field Optimization Based Selective Harmonic Elimination in a Cascaded Symmetric H-Bridge Inverter
Abstract
1. Introduction
- The algebraically challenging approaches;
- The numerical methods where convergence depends on proper selection of initial solution; and
- The simple-to-implement evolutionary algorithms, which are less reliant on early conditions [35]. The total harmonic distortion (THD) of current or voltage of the inverter is typically used in the literature as a measure for assessing the effectiveness of the SHE technique in [36] and [37]. Because the analytical methods have not been sufficiently competitive, metaheuristic approach is used as resilience procedures to obtain angles for SHE in the complete range of modulation index [35,36,37,38,39]. This is crucial because M values vary over a broader range when power electronic inverters used in drives application are required to function over a range of torque and speed [38,39]. In [37], a thorough analysis of SHE for resolving the inverter’s harmonic removal problem with a focus on nine well-known metaheuristic optimization techniques is offered. All of these algorithms have been discovered to be simple to use and to have a great deal of potential for resolving the harmonic removal issue in inverters. The coordination among two search schemas, exploration (diversification) and exploitation, is what gives metaheuristic algorithms their powerful search mechanism (intensification). Numerous numerical iterative algorithm-based methods to determine the best angles have been tested in [10,19,29]. The literature demonstrates the resilience of these methods when considering real-world switching operations, unbalanced sources, the reachability of solutions across a wide modulation range, etc. By keeping a certain goal in mind, harmonic equations are solved to get the best angles. In the literature, methodologies based on numerical calculations have been further examined. Majority of engineering problems nowadays, are being tackled by means of optimization techniques, specifically bio-inspired intelligent algorithms (BIAs) [40,41,42,43,44]. The key advantage associated with such algorithms is that they are not entirely reliant on initial assumptions and are also computationally less difficult. Moreover, with the help of low-cost powerful computers, BIAs are simple to learn and implement. Genetic Algorithm (GA), Particle Swarm Optimization (PSO), Bee Algorithm (BA), and Differential Evolution (DE) are some examples of BIAs [41]. An objective function is used in the BIAs which has non-linear transcendental equations of lower-order harmonics and fundamental. The objective function is reduced in this method so as to obtain optimal firing angles that eliminate undesirable harmonics. The formation of an objective function has a considerable impact on the BIAs performance.
- Development of EFO model for solving SHE problem of a seven level CHB inverter.
- Switching angles determination for 5th harmonic elimination in a seven level CHB inverter.
- Development of a simulation model and a hardware platform to test the validity and effectiveness of the EFO algorithm is obtaining the switching angles.
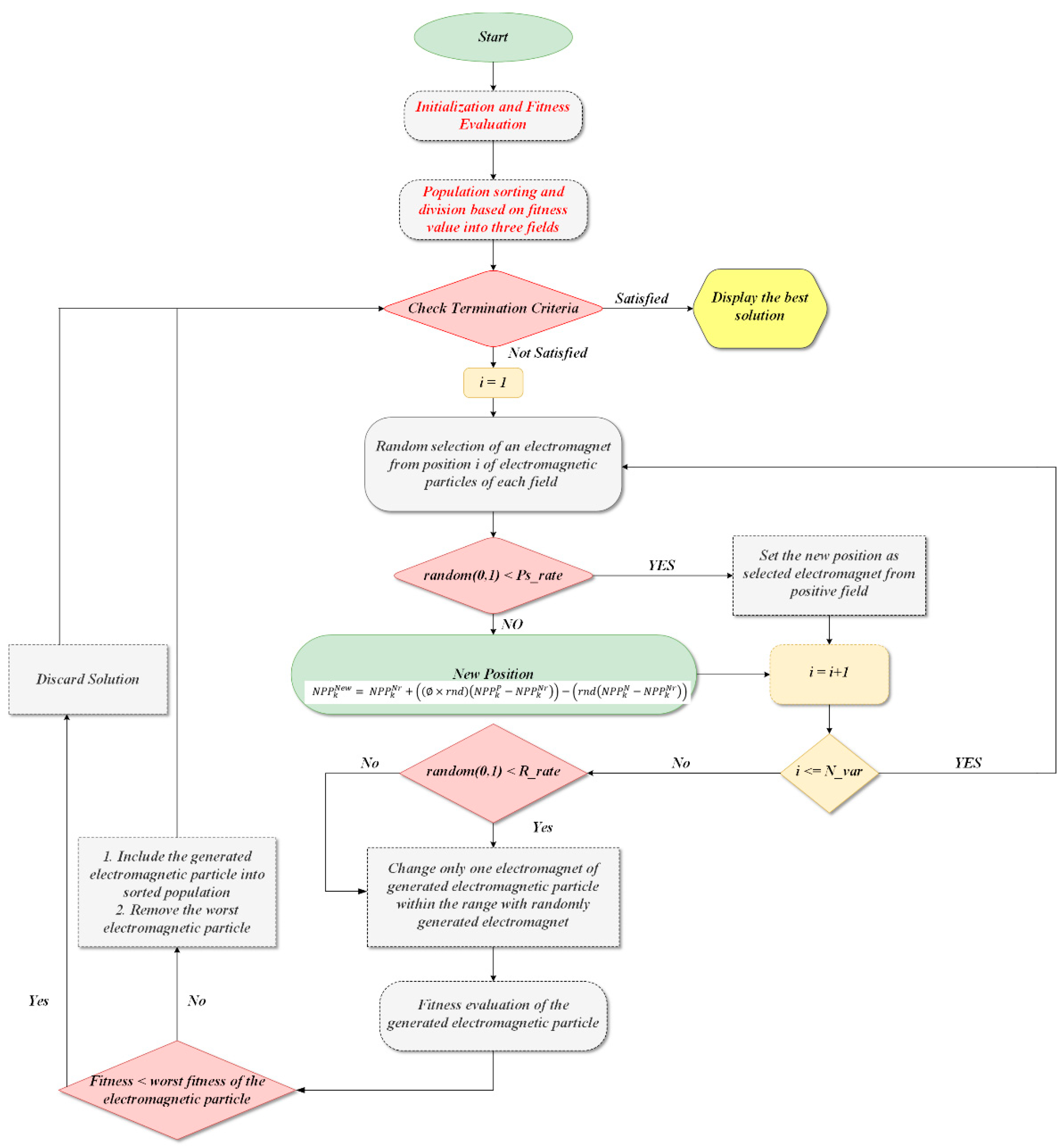
2. Electromagnetic Field Optimization (EFO)
2.1. Search Space Exploration
2.2. Working of the Algorithm
3. Electromagnetic Field Optimization in Selective Harmonic Elimination
4. Simulation Results
5. Power Loss Analysis
5.1. Switching Loss
5.2. Conduction Loss
6. Hardware Implementation
7. Conclusions
Funding
Data Availability Statement
Acknowledgments
Conflicts of Interest
Abbreviations
| New particle position | |
| random indexing of the neutral group of particles | |
| Golden ratio | |
| Random number | |
| P is the indexing of the random particle from the positive group | |
| N is the indexing of the particle from the negative group | |
| α1 | Switching angle 1 |
| α2 | Switching angle 2 |
References
- Di Benedetto, M.; Lidozzi, A.; Solero, L.; Crescimbini, F.; Grbović, P.J. Five-level E-type inverter for grid-connected applications. IEEE Trans. Ind. Appl. 2018, 54, 5536–5548. [Google Scholar] [CrossRef]
- Abu-Rub, H.; Holtz, J.; Rodriguez, J.; Baoming, G. Medium-voltage multilevel converters—State of the art, challenges, and requirements in industrial applications. IEEE Trans. Ind. Electron. 2010, 57, 2581–2596. [Google Scholar] [CrossRef]
- Munoz, J.; Gaisse, P.; Baier, C.; Rivera, M.; Gregor, R.; Zanchetta, P. Asymmetric multilevel topology for photovoltaic energy injection to microgrids. In Proceedings of the 2016 IEEE 17th Workshop on Control and Modeling for Power Electronics (COMPEL), Trondheim, Norway, 27–30 June 2016; pp. 1–6. [Google Scholar] [CrossRef]
- Du, Z.; Ozpineci, B.; Tolbert, L.; Chiasson, J.N. DC–AC Cascaded H-Bridge Multilevel Boost Inverter with No Inductors for Electric/Hybrid Electric Vehicle Applications. IEEE Trans. Ind. Appl. 2009, 45, 963–970. [Google Scholar] [CrossRef]
- Edpuganti, A.; Rathore, A.K. A Survey of Low Switching Frequency Modulation Techniques for Medium-Voltage Multilevel Converters. IEEE Trans. Ind. Appl. 2015, 51, 4212–4228. [Google Scholar] [CrossRef]
- Xiao, B.; Hang, L.; Mei, J.; Riley, C.; Tolbert, L.M.; Ozpineci, B. Modular Cascaded H-Bridge Multilevel PV Inverter with Distributed MPPT for Grid-Connected Applications. IEEE Trans. Ind. Appl. 2015, 51, 1722–1731. [Google Scholar] [CrossRef]
- Filho, F.; Tolbert, L.M.; Cao, Y.; Ozpineci, B. Real-Time Selective Harmonic Minimization for Multilevel Inverters Connected to Solar Panels Using Artificial Neural Network Angle Generation. IEEE Trans. Ind. Appl. 2011, 47, 2117–2124. [Google Scholar] [CrossRef]
- Sandeep, N.; Yaragatti, U.R. Operation and Control of an Improved Hybrid Nine-Level Inverter. IEEE Trans. Ind. Appl. 2017, 53, 5676–5686. [Google Scholar] [CrossRef]
- Tirupathi, A.; Kirubakaran, A.; Tirumala, S.V. A seven-level VSI with a front-end cascaded three-level inverter and flying capacitor fed H-bridge. IEEE Trans. Ind. Appl. 2019, 55, 6073–6088. [Google Scholar]
- Massrur, H.R.; Niknam, T.; Mardaneh, M.; Rajaei, A.H. Harmonic Elimination in Multilevel Inverters Under Unbalanced Voltages and Switching Deviation Using a New Stochastic Strategy. IEEE Trans. Ind. Inform. 2016, 12, 716–725. [Google Scholar] [CrossRef]
- Espinosa, E.E.; Espinoza, J.R.; Melin, P.E.; Ramirez, R.O.; Villarroel, F.; Munoz, J.A.; Moran, L. A New Modulation Method for a 13-Level Asymmetric Inverter Toward Minimum THD. IEEE Trans. Ind. Appl. 2014, 50, 1924–1933. [Google Scholar] [CrossRef]
- Bana, P.R.; Panda, K.P.; Naayagi, R.T.; Siano, P.; Panda, G. Recently Developed Reduced Switch Multilevel Inverter for Renewable Energy Integration and Drives Application: Topologies, Comprehensive Analysis and Comparative Evaluation. IEEE Access 2019, 7, 54888–54909. [Google Scholar] [CrossRef]
- Gupta, K.K.; Jain, S. A Novel Multilevel Inverter Based on Switched DC Sources. IEEE Trans. Ind. Electron. 2014, 61, 3269–3278. [Google Scholar] [CrossRef]
- Ali, J.S.M.; Alishah, R.S.; Sandeep, N.; Hosseini, S.H.; Babaei, E.; Vijayakumar, K.; Yaragatti, U.R. A New Generalized Multilevel Converter Topology Based on Cascaded Connection of Basic Units. IEEE J. Emerg. Sel. Top. Power Electron. 2019, 7, 2498–2512. [Google Scholar] [CrossRef]
- Alishah, R.S.; Hosseini, S.H.; Babaei, E.; Sabahi, M. Optimal design of new cascaded switch-ladder multilevel inverter structure. IEEE Trans. Ind. Electron. 2017, 64, 2072–2080. [Google Scholar] [CrossRef]
- Alishah, R.S.; Nazarpour, D.; Hosseini, S.H.; Sabahi, M. Reduction of power electronic elements in multilevel con-verters using a new cascade structure. IEEE Trans. Ind. Electron. 2015, 62, 256–269. [Google Scholar] [CrossRef]
- Babaei, E.; Laali, S.; Bayat, Z. A Single-Phase Cascaded Multilevel Inverter Based on a New Basic Unit With Reduced Number of Power Switches. IEEE Trans. Ind. Electron. 2015, 62, 922–929. [Google Scholar] [CrossRef]
- Prabaharan, N.; Salam, Z.; Cecati, C.; Palanisamy, K. Design and implementation of new multilevel inverter topology for trinary sequence using unipolar pulse width modulation. IEEE Trans. Ind. Electron. 2020, 67, 3573–3582. [Google Scholar] [CrossRef]
- Lee, S.S.; Chu, B.; Idris, N.R.N.; Goh, H.H.; Heng, Y.E. Switched-Battery Boost-Multilevel Inverter with GA Optimized SHEPWM for Standalone Application. IEEE Trans. Ind. Electron. 2016, 63, 2133–2142. [Google Scholar] [CrossRef]
- Lee, S.S.; Sidorov, M.; Idris, N.R.N.; Heng, Y.E. A Symmetrical Cascaded Compact-Module Multilevel Inverter (CCM-MLI) with Pulsewidth Modulation. IEEE Trans. Ind. Electron. 2018, 65, 4631–4639. [Google Scholar] [CrossRef]
- Samadaei, E.; Gholamian, S.A.; Sheikholeslami, A.; Adabi, J. An Envelope Type (E-Type) Module: Asymmetric Multilevel Inverters with Reduced Components. IEEE Trans. Ind. Electron. 2016, 63, 7148–7156. [Google Scholar] [CrossRef]
- Sharifzadeh, M.; Vahedi, H.; Al-Haddad, K. New Constraint in SHE-PWM for Single-Phase Inverter Applications. IEEE Trans. Ind. Appl. 2018, 54, 4554–4562. [Google Scholar] [CrossRef]
- Panda, K.P.; Bana, P.R.; Panda, G. A Switched-Capacitor Self-Balanced High-Gain Multilevel Inverter Employing a Single DC Source. IEEE Trans. Circuits Syst. II Express Briefs 2020, 67, 3192–3196. [Google Scholar] [CrossRef]
- Babaei, E.; Gowgani, S.S. Hybrid Multilevel Inverter Using Switched Capacitor Units. IEEE Trans. Ind. Electron. 2014, 61, 4614–4621. [Google Scholar] [CrossRef]
- Alishah, R.S.; Hosseini, S.H.; Babaei, E.; Sabahi, M.; Gharehpetian, G.B. New high step-up multilevel converter to-pology with self-voltage balancing ability and its optimization analysis. IEEE Trans. Ind. Electron. 2017, 64, 7060–7070. [Google Scholar] [CrossRef]
- Barzegarkhoo, R.; Moradzadeh, M.; Zamiri, E.; Kojabadi, H.M.; Blaabjerg, F. A New Boost Switched-Capacitor Multilevel Converter with Reduced Circuit Devices. IEEE Trans. Power Electron. 2018, 33, 6738–6754. [Google Scholar] [CrossRef]
- Taghvaie, A.; Adabi, J.; Rezanejad, M. A Self-Balanced Step-Up Multilevel Inverter Based on Switched-Capacitor Structure. IEEE Trans. Power Electron. 2018, 33, 199–209. [Google Scholar] [CrossRef]
- Hsieh, C.-H.; Liang, T.-J.; Chen, S.-M.; Tsai, S.-W. Design and Implementation of a Novel Multilevel DC–AC Inverter. IEEE Trans. Ind. Appl. 2016, 52, 2436–2443. [Google Scholar] [CrossRef]
- Panda, K.P.; Lee, S.S.; Panda, G. Reduced Switch Cascaded Multilevel Inverter with New Selective Harmonic Elimination Control for Standalone Renewable Energy System. IEEE Trans. Ind. Appl. 2019, 55, 7561–7574. [Google Scholar] [CrossRef]
- Wang, L.; Wu, Q.H.; Tang, W. Novel Cascaded Switched-Diode Multilevel Inverter for Renewable Energy Integration. IEEE Trans. Energy Convers. 2017, 32, 1574–1582. [Google Scholar] [CrossRef]
- Bana, P.R.; Panda, K.P.; Panda, G. Power Quality Performance Evaluation of Multilevel Inverter with Reduced Switching Devices and Minimum Standing Voltage. IEEE Trans. Ind. Inform. 2019, 16, 5009–5022. [Google Scholar] [CrossRef]
- Sen, P.; Bana, P.R.; Panda, K.P. Firefly Assisted Genetic Algorithm for Selective Harmonic Elimination in PV interfacing Reduced Switch Multilevel Inverter. Int. J. Renew. Energy Res. 2019, 9, 32–43. [Google Scholar] [CrossRef]
- Dahidah, M.S.A.; Konstantinou, G.; Agelidis, V.G. A review of multilevel selective harmonic elimination PWM: Formulations, solving algorithms, implementation and applications. IEEE Trans. Power Electron. 2015, 30, 4091–4106. [Google Scholar] [CrossRef]
- Srndovic, M.; Zhetessov, A.; Alizadeh, T.; Familiant, Y.L.; Grandi, G.; Ruderman, A. Simultaneous Selective Harmonic Elimination and THD Minimization for a Single-Phase Multilevel Inverter with Staircase Modulation. IEEE Trans. Ind. Appl. 2018, 54, 1532–1541. [Google Scholar] [CrossRef]
- Khan, R.A.; Sabir, B.; Sarwar, A.; Liu, H.-D.; Lin, C.-H. Reptile Search Algorithm (RSA)-Based Selective Harmonic Elimination Technique in Packed E-Cell (PEC-9) Inverter. Processes 2022, 10, 1615. [Google Scholar] [CrossRef]
- Khan, R.A.; Farooqui, S.A.; Sarwar, M.I.; Ahmad, S.; Tariq, M.; Sarwar, A.; Zaid, M.; Ahmad, S.; Mohamed, A.S.N. Archimedes Optimization Algorithm Based Selective Harmonic Elimination in a Cascaded H-Bridge Multilevel Inverter. Sustainability 2022, 14, 310. [Google Scholar] [CrossRef]
- Kumari, M.; Sarwar, A.; Tariq, M.; Ahmad, S.; Mohamed, A.S.N.; Rodrigues, E.M.G. A Symbiotic Organism Search-Based Selective Harmonic Elimination in a Switched Capacitor Multilevel Inverter. Energies 2022, 15, 89. [Google Scholar] [CrossRef]
- Farooqui, S.A.; Shees, M.M.; Alsharekh, M.F.; Alyahya, S.; Khan, R.A.; Sarwar, A.; Islam, M.; Khan, S. Crystal Structure Algorithm (CryStAl) Based Selective Harmonic Elimination Modulation in a Cascaded H-Bridge Multilevel Inverter. Electronics 2021, 10, 3070. [Google Scholar] [CrossRef]
- Siddiqui, N.I.; Alam, A.; Quayyoom, L.; Sarwar, A.; Tariq, M.; Vahedi, H.; Ahmad, S.; Mohamed, A.S.N. Artificial Jellyfish Search Algorithm-Based Selective Harmonic Elimination in a Cascaded H-Bridge Multilevel Inverter. Electronics 2021, 10, 2402. [Google Scholar] [CrossRef]
- Ni, J.; Wu, L.; Fan, X.; Yang, S.X. Bioinspired Intelligent Algorithm and Its Applications for Mobile Robot Control: A Survey. Comput. Intell. Neurosci. 2016, 2016, 1–16. [Google Scholar] [CrossRef]
- Ab Wahab, M.N.; Nefti-Meziani, S.; Atyabi, A. A Comprehensive Review of Swarm Optimization Algorithms. PLoS ONE 2015, 10, e0122827. [Google Scholar] [CrossRef]
- Kar, A.K. Bio inspired computing—A review of algorithms and scope of applications. Expert Syst. Appl. 2016, 59, 20–32. [Google Scholar] [CrossRef]
- Fister, I., Jr.; Yang, X.-S.; Fister, I.; Brest, J.; Fister, D. A Brief Review of Nature-Inspired Algorithms for Optimization. Elektroteh. Vestn./Electrotech. Rev. 2013, 80, 116–122. [Google Scholar]
- Yang, X.-S. Swarm intelligence based algorithms: A critical analysis. Evol. Intell. 2013, 7, 17–28. [Google Scholar] [CrossRef]
- Ozpineci, B.; Tolbert, L.; Chiasson, J. Harmonic Optimization of Multilevel Converters Using Genetic Algorithms. IEEE Power Electron. Lett. 2005, 3, 92–95. [Google Scholar] [CrossRef]
- Dahidah, M.S.A.; Agelidis, V.G. Selective Harmonic Elimination PWM Control for Cascaded Multilevel Voltage Source Converters: A Generalized Formula. IEEE Trans. Power Electron. 2008, 23, 1620–1630. [Google Scholar] [CrossRef]
- Hussan, M.R.; Sarwar, M.I.; Sarwar, A.; Tariq, M.; Ahmad, S.; Shah Noor Mohamed, A.; Khan, I.A.; Ali Khan, M.M. Aquila Optimization Based Harmonic Elimination in a Modified H-Bridge Inverter. Sustainability 2022, 14, 929. [Google Scholar] [CrossRef]
- Perez-Basante, A.; Ceballos, S.; Konstantinou, G.; Pou, J.; Andreu, J.; de Alegria, I.M. (2N+1) Selective Harmonic Elimination-PWM for Modular Multilevel Converters: A Generalized Formulation and A Circulating Current Control Method. IEEE Trans. Power Electron. 2018, 33, 802–818. [Google Scholar] [CrossRef]
- Salam, Z.; Majed, A.; Amjad, A.M. Design and implementation of 15-level cascaded multi-level voltage source inverter with harmonics elimination pulse-width modulation using differential evolution method. IET Power Electron. 2015, 8, 1740–1748. [Google Scholar] [CrossRef]
- Etesami, M.H.; Vilathgamuwa, D.M.; Ghasemi, N.; Jovanovic, D.P. Enhanced Metaheuristic Methods for Selective Harmonic Elimination Technique. IEEE Trans. Ind. Inform. 2018, 14, 5210–5220. [Google Scholar] [CrossRef]
- Haghdar, K.; Shayanfar, H.A. Selective Harmonic Elimination with Optimal DC Sources in Multilevel Inverters Using Generalized Pattern Search. IEEE Trans. Ind. Inform. 2018, 14, 3124–3131. [Google Scholar] [CrossRef]
- Wetter, M.; Wright, J. Comparison of a Generalized Pattern Search and a Genetic Algorithm Optimization Method. In Proceedings of the 8th International IBPSA Conference, Eindhoven, The Netherlands, 11–14 August 2003; pp. 1401–1408. [Google Scholar]
- Taghizadeh, H.; Hagh, M.T. Harmonic Elimination of Cascade Multilevel Inverters with Nonequal DC Sources Using Particle Swarm Optimization. IEEE Trans. Ind. Electron. 2010, 57, 3678–3684. [Google Scholar] [CrossRef]
- Shen, K.; Zhao, D.; Mei, J.; Tolbert, L.M.; Wang, J.; Ban, M.; Ji, Y.; Cai, X. Elimination of Harmonics in a Modular Multilevel Converter Using Particle Swarm Optimization-Based Staircase Modulation Strategy. IEEE Trans. Ind. Electron. 2014, 61, 5311–5322. [Google Scholar] [CrossRef]
- Hagh, M.T.; Taghizadeh, H.; Razi, K. Harmonic Minimization in Multilevel Inverters Using Modified Species-Based Particle Swarm Optimization. IEEE Trans. Power Electron. 2009, 24, 2259–2267. [Google Scholar] [CrossRef]
- Steczek, M.; Chatterjee, A.; Chatterjee, D. Optimisation of current harmonics for three-level VSI based induction motor drive suitable for traction application. IET Power Electron. 2018, 11, 1529–1536. [Google Scholar] [CrossRef]
- Routray, A.; Singh, R.K.; Mahanty, R. Harmonic Minimization in Three-Phase Hybrid Cascaded Multilevel Inverter Using Modified Particle Swarm Optimization. IEEE Trans. Ind. Inform. 2018, 15, 4407–4417. [Google Scholar] [CrossRef]
- Panda, K.P.; Panda, G. Application of swarm optimisation-based modified algorithm for selective harmonic elimination in reduced switch count multilevel inverter. IET Power Electron. 2018, 11, 1472–1482. [Google Scholar] [CrossRef]
- Barkati, S.; Baghli, L.; Berkouk, E.M.; Boucherit, M.-S. Harmonic elimination in diode-clamped multilevel inverter using evolutionary algorithms. Electr. Power Syst. Res. 2008, 78, 1736–1746. [Google Scholar] [CrossRef]


















| %% FITNESS FUNCTION EVALUATION %% |
| % This function calculates the value of fitness function% |
| function fit = benchmark_functions_5(x) |
| alpha1 = x(1); |
| alpha2 = x(2); |
| M = 0.78; |
| f1 = cos(alpha1) + cos(alpha2); |
| f5 = (cos(5 * alpha1) + cos(5 * alpha2))/(f1); |
| R = (100 * (2 * M − f1)/(2 * M))^4 + ((50 * f5)^2)/5 + ((50 * f7)^2)/7; |
| fit1 = R; |
| c0 = []; |
| c0(1) = alpha1-alpha2; |
| % defining penalty for each constraint % |
| for i = 1:length(c0) |
| if c0(i) > 0 |
| c(i) = 1; |
| else |
| c(i) = 0; |
| end |
| end |
| penalty=10,000; % penalty on each constraint violation |
| fit = fit1 + penalty * sum(c); % fitness function |
| end |
| S. No. | Parameter | Value |
|---|---|---|
| 1. | Load Resistance | |
| 2. | Load Inductance | |
| 3. | Fundamental frequency | 50 Hz |
| 4. | DC power Supply | Vdc1 = Vdc2 = 100 Volts |
| 5. | Maximum step size | 10−4 |
| 6. | IGBT | Internal resistance Ron = 10−3 Snubber resistance Rs = 10.5 Snubber capacitance Cs = inf |
| S. No. | Parameter | Value |
|---|---|---|
| 1. | Load Resistance | |
| 2. | Load Inductance | |
| 3. | Fundamental frequency | 50 Hz |
| 4. | Microcontroller | TMS320F28379 |
| 5. | Optocoupler | TLP250 |
| 6. | IGBT | IGB20N60H3 (600 V, 20 A) |
Publisher’s Note: MDPI stays neutral with regard to jurisdictional claims in published maps and institutional affiliations. |
© 2022 by the author. Licensee MDPI, Basel, Switzerland. This article is an open access article distributed under the terms and conditions of the Creative Commons Attribution (CC BY) license (https://creativecommons.org/licenses/by/4.0/).
Share and Cite
Ahmad, S. Electromagnetic Field Optimization Based Selective Harmonic Elimination in a Cascaded Symmetric H-Bridge Inverter. Energies 2022, 15, 7682. https://doi.org/10.3390/en15207682
Ahmad S. Electromagnetic Field Optimization Based Selective Harmonic Elimination in a Cascaded Symmetric H-Bridge Inverter. Energies. 2022; 15(20):7682. https://doi.org/10.3390/en15207682
Chicago/Turabian StyleAhmad, Shafiq. 2022. "Electromagnetic Field Optimization Based Selective Harmonic Elimination in a Cascaded Symmetric H-Bridge Inverter" Energies 15, no. 20: 7682. https://doi.org/10.3390/en15207682
APA StyleAhmad, S. (2022). Electromagnetic Field Optimization Based Selective Harmonic Elimination in a Cascaded Symmetric H-Bridge Inverter. Energies, 15(20), 7682. https://doi.org/10.3390/en15207682
