Abstract
In this paper, the effects of three typical operation modes, namely short-circuit fault, load change, and chemical energy storage on the frequency of a regional power grid after photovoltaic asynchronous interconnection were studied with different penetration ratios, taking the power grid in Northern Henan Province as the research object. It was found that with an increase in the photovoltaic penetration ratio, the maximum value of the system frequency and the fluctuation amplitude gradually increased, and the power grid system in Northern Henan became less and less stable. With an increase in the penetration ratio, the peak value of the system frequency at the corresponding node gradually increased, and the valley value gradually decreased. With an increase in load, the peak value of the frequency curve gradually increased, and the valley value gradually decreased. When photoelectricity was connected to the grid through chemical energy storage, the system stability during a short-circuit fault and load change operation was significantly improved. Compared with that before energy storage, the frequency amplitude of the system after energy storage was reduced to approximately one tenth of the original. Compared with the case before energy storage, when the load changed, the frequency amplitude of the system decreased to approximately a quarter of the original.
1. Introduction
At present, China’s energy structure is still biased towards coal, and energy efficiency is low. In 2020, China’s clean energy generation accounted for 36% and coal consumption accounted for 57%, nearly 30 percentage points higher than the world average [1]. The development of new energy power-generation technology, represented by photovoltaics, and the construction of a new type of power system with new energy as the main component, are important means to achieve a carbon peak and carbon neutralization in China [2]. In recent years, taking advantage of the potential of “double carbon” target, China’s rapid development of new energy [3], the carbon peak, and carbon-neutral strategic objectives for the development of photovoltaic power generation, have created new momentum. The “14th Five-Year Plan for Renewable Energy Development” pointed out that photovoltaic power generation will double in 2025, while the total installed capacity of wind and photovoltaic power generation in 2030 will reach 1.7 × 109 kW [2]. To achieve the goal of “double carbon”, new energy will account for a high proportion of grid connections nationwide [4]. At present, in Henan Province, the installed capacity of new energy comprises 148 photovoltaic power plants. Taking February 2022 as an example, photovoltaic grid-connected power amounted to 1.021 billion kWh, accounting for 10.21% of the total power generation in the province for that month [5]. As a typical photovoltaic industry area in Henan, Northern Henan’s PV (photovoltaic power station) grid penetration will continue to increase in the future.
The impact of a large number of photovoltaic power stations incorporated into the distribution network cannot be ignored. While the penetration rate of new energy sources such as photovoltaic power generation is growing rapidly, the inertia level of the power system will be greatly reduced. The thermal power unit can maintain the stability of the grid frequency through the inertial response of the unit itself and the primary frequency modulation of the power system [6,7]. This is achieved mainly through the rapid adjustment of the load of the power grid unit to achieve frequency stability of the power grid when the frequency of the power grid changes. The primary frequency-modulation technology of the unit mainly includes the pre-throttle of the control valve, the adjustable regenerative-extraction steam frequency modulation, and the condensate-throttling frequency modulation. Photovoltaic power generation does not have the stability characteristics above.
With the high proportion of photovoltaic penetration and grid connection, the operation mode of the power grid, especially the stability of the power grid during fault operation, will change significantly. The question of how to improve the stability of power systems after photovoltaic grid connection is an important research direction at present. The existing literature includes research on photovoltaic grid-connected power grids, including relay protection, power quality, island detection, reliability, and so on [8,9]. Chen [10] proposed the influence of a photovoltaic grid-connected system on its relay protection and automatic safety device when the system fails. Xu [11] summarized the advantages and disadvantages of the power quality of the system after the distributed generation is connected to the grid. Based on the characteristics of the topology of the distribution network after grid connection, he analyzed the mechanism by which the distributed power supply influences traditional power quality problems, such as system voltage deviation, harmonic distortion, and voltage fluctuation, and proposed new power quality problems that may be caused. Tan [12] analyzed the impact of large-scale photovoltaic access on the power flow and power quality of the power grid. In addition, some scholars have used the reliability calculation function in DIgSILENT to analyze the impact of a distributed power supply on the reduction in reliability of the distribution network [13,14]. From the perspective of different stability strategies, and with the continuous dynamic adjustment of the proportion of new energy power generation, traditional control methods must be dynamically matched. New energy power-generation energy storage is the most promising scheme for power stability measures under the high proportion of dynamic penetration expected in the future. Among them, Kiaee M [15] proposed to connect a large alkaline electrolyzer to the system when the penetration ratio of new energy power generation increases, and to adjust the load according to the system frequency deviation value so as to maintain the system’s frequency stability. The current storage methods mainly include [16] mechanical energy storage, thermal energy storage, electrical energy storage, superconducting magnetic energy storage, chemical energy storage, etc. Among the above-mentioned energy storage technologies, chemical energy storage is currently the best potential energy storage method. This paper presents a chemical storage method of photovoltaic power generation—gas preparation—gas power generation based on P2G (Power to Gas) technology [17], and a hydrogen energy storage system of photovoltaic power generation is constructed, which is expected to solve the problem of grid stability regarding renewable energy.
At present, the research on the grid-connected operation characteristics of photovoltaic power generation and chemical energy storage mainly focuses on the power and capacity of each unit of the system through algorithms. There are few studies on the overall modeling of the optical storage system and the operation characteristics of different short-circuit faults and load changes. The establishment of a photovoltaic energy storage simulation model is of great significance for studying the real-time operation characteristics of photovoltaic energy storage systems and optimizing the advantages of operation control strategy under different conditions. To effectively guide future production operations and power planning, help avoid blind construction, and create conditions to improve the acceptance capacity of the photovoltaic power generation system. This paper researches the effects on frequency stability of power systems for photovoltaic high-penetration-ratio grid-connected power generation.
Firstly, a model of the photovoltaic grid-connected power system in Northern Henan is established by DIgSILENT power system simulation software in this study. Then, the tidal states of thermal power-generating units and substations in eight areas of the Northern Henan power grid system is simulated. The short-circuit fault, load change, and chemical storage after the asynchronous interconnection of photovoltaic power generation with different penetration ratios through power flow calculation are analyzed. Finally, the effects of three typical operation modes on the frequency adaptability of the regional power grid are analyzed.
2. DIgSILENT-Based Grid Model
2.1. Photovoltaic Grid Connection Methods
There are two methods to establish a photovoltaic power generation model in DIgSILENT. The two methods are a constant current source plus a PWM (Solar power control module) converter, and static motors. The basic components of a photovoltaic power generation device include a photovoltaic cell array, maximum power point-tracking controller, photovoltaic grid-connected inverter, step-up transformer, etc. In this paper, a single-stage grid-connected photovoltaic power generation system, which is widely used, was used for research and analysis. This paper uses static motors to simulate PV power systems. To balance practicality and accuracy at the same time, an equivalent circuit, such as that shown in Figure 1, is commonly used to describe the dynamic characteristics of PV arrays, while large-scale grid-connected PV systems utilize multiple such models in series and parallel [18]. As shown in Figure 1, because there are no rotating parts, the PV module array is integrated into the static motor with the inverter and other structures. When using this approach for the simulation of multiple large PV plants on the grid, the number of grid diagram elements is simplified.
Figure 1.
Photovoltaic cell equivalent circuit diagram. Notes: Iph, photocurrent generated by photovoltaic cell potential, A; ID, forward current of PN junction, A; Ish, Leakage current caused by PN junction defect, A; Rsh shunt resistor, Ω; I, current on load R, A; Rs, equivalent series resistance, Ω; R, equivalent resistance of load, Ω.
The practical mathematical model for PV module engineering is shown in Equation (1) [19]. The model only requires four important technical parameters, Isc, Voc, Im, Vm, provided by the PV module supplier; it can reproduce the I-V characteristics of the PV module with a high degree of accuracy. By varying the number of PV modules in series and parallel, a practical model of PV module engineering can be combined with Equation (1) to simulate a PV array of any capacity.
I—circuit current, A; V—circuit voltage, V: C1, C2—coefficient; Isc—short-circuit current, A; Voc—open-circuit voltage, V; Im—circuit current at maximum power, A; Vm—circuit voltage at maximum power, V.
By changing the number of photovoltaic cells in series and parallel, the practical model of photovoltaic cell engineering proposed by Equations (1)–(3) can simulate photovoltaic arrays of any capacity.
2.2. Control Framework for Photovoltaic Power Generation
The mathematical model of the main parts of the PV power generation system considered in this paper uses static motors in the DIgSILENT platform to simulate PV photovoltaic power-generation modelling and its access capacity to study the power generation system, whose main control structure consists of 11 modules [19]. The main control structure includes the working environment parameter module, the PV array providing light and temperature parameters, the active reduction control block, the stable DC (direct-current) bus voltage control module, the active control module, the active and reactive power inverter control module, the static motor module for active and reactive power, and a static motor module.
3. Frequency Response Analysis Method Based on DC Currents
3.1. Grid Model
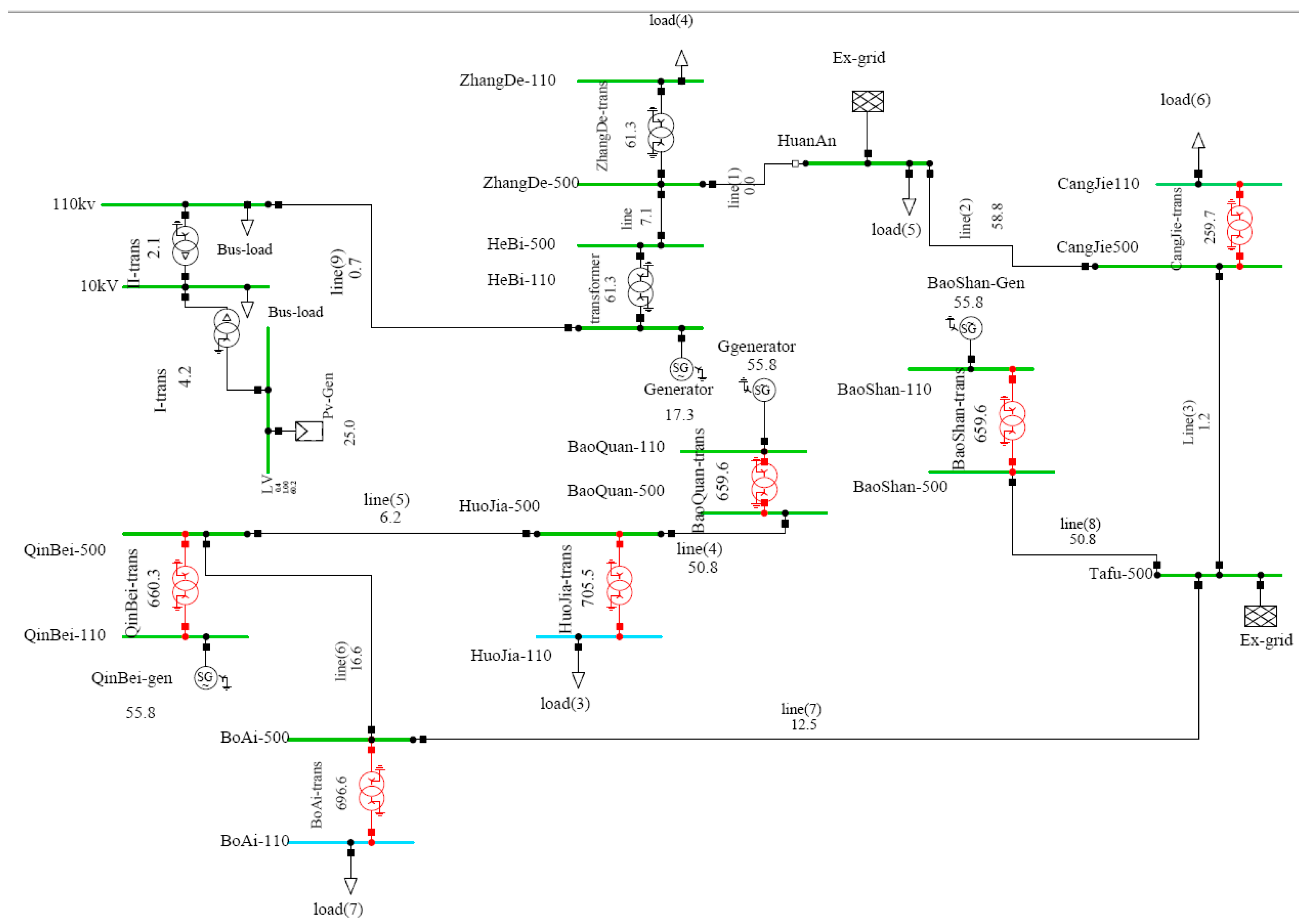
The grid-connected PV power generation system is built in the DIgSILENT platform, and the grid-connected wiring diagram for PV power generation in Yubei is shown in Figure 2. The PV system integrates PV module arrays with inverters and other structures in a static motor. The photovoltaic system consists of a static motor connected to a 0.4 kV low-voltage bus, stepped up to 10 kV via a primary transformer to a high-voltage bus, from where it connects to a 110 kV high-voltage bus via a section of the transmission line and is integrated into the distribution network. We simulate the tidal states of thermal power-generating units and substations in eight areas of the Northern Henan power grid system: Changde, Hebi, Baoshan, Cangjie, Baoquan, Huijia, Qinbei, and Boai. The transformers in these eight areas are two-winding transformers with a bus voltage of 550 kV on the high-voltage side and 110 kV on the low-voltage side, and the motors are all synchronous motors. In Tapu and Huanan, it connects to the external grid. The grid model is set up with two choices of grid-connected nodes for PV generators: Hebi and Changde.
Figure 2.
Yubei photovoltaic power generation grid connection diagram.
3.2. Analysis Methods
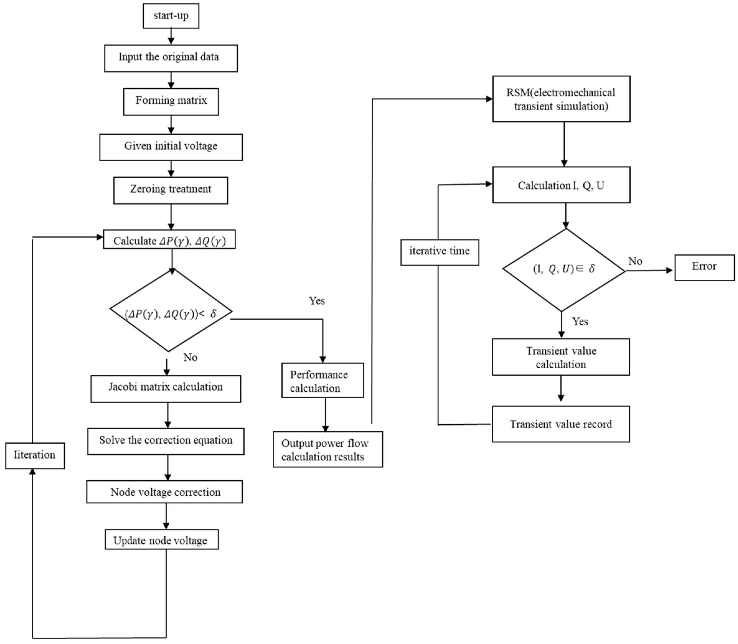
The analysis method used in this paper is shown in Figure 3. This paper focuses on tidal current calculations and electromechanical transient simulation, and the tide calculation used the Newton–Raphson power equation. The formula for power flow calculation for real and reactive power injections are as follows:
Figure 3.
Flow chart of calculation method.
Pi—real power, kW; Qi—reactive power, kW;
ei—real part of voltage in Cartesian coordinate system;
fi—reactive part of voltage in Cartesian coordinate system;
Gij—real part of voltage in the admittance matrix;
Bij—reactive part of voltage in the admittance matrix.
The transient simulation is carried out in the RSM simulation module, which in this case used electromechanical transient simulation. Therefore, RSM represents electromechanical transient simulation in this paper.
We set the tide error to 1 kVA and the iteration step-size was set to self-feed adaptation. The integration step for the electromechanical transient simulation was 0.001 s, with a maximum step of 0.01 s and start-up time of −0.1 s. This paper is based on the statistical and calculated data from the Henan power grid in the spring of 2022, adding 110 kV-and-below distribution grids and PV units in the northern part of Henan to simulate the tidal currents at the nodes of the external supply grid under different operating conditions, as follows:
- (1)
- The effect of short-circuit faults at photovoltaic generating units on grid frequency stability;
- (2)
- The effect of typical load changes on grid frequency stability;
- (3)
- The impact of chemical storage on grid frequency stability.
Moreover, we consider the following:
- (1)
- A single PV array with 10 kW of power;
- (2)
- A short-circuit fault/incident on the bus where the PV is located—a 0.3 s short-circuit and 0.32 s fault removed;
- (3)
- The nodes examined include the typical node of the external grid of Tapu; the nodes at other locations do not change significantly with the factors examined in this paper and so are not considered;
- (4)
- Chemical power storage is used, as shown in Figure 4. In this technology, photoelectricity can be used to produce H2 and O2, and the O2 can be stored directly after separation and can be used as a feedstock for oxygen-rich combustion in thermal power-generating units. Flue gas from combustion in thermal power plants is subjected to the variable power adsorption of CO2 to produce efficiently storable CH4 through methanation reactions. CH4 can be fed into the city’s natural gas network on the one hand and can be burned by gas turbines to generate electricity on the other, thus achieving a stable external power output. Regarding CH4, 60% of the electricity on the photovoltaic side is connected to the grid through this chemical storage conversion method.
Figure 4. Photovoltaic power generation—gas preparation—gas power generation technology process diagram.
4. System Simulation Analysis
4.1. Calculation of Grid-Connected PV Currents in Northern Henan
The tidal current calculation cloud-diagram for the grid-connected state of PV power generation in Yubei under the steady state of power generation is shown in Figure 5. The key tidal current calculation parameters at different nodes in different regions can be seen in this figure. Among them, the Baoshan substation has the highest power output ratio of 95.1%, and the Cangjie substation has the lowest power output ratio of 51.2%. The power output ratio is closely related to the power consumption and generation capacity. In the process of gradual growth of the electricity load, a direction for future development would be to gradually increase the proportion of photovoltaic power generation and thus reduce the energy consumption of traditional energy generation. The output ratio information of each node can be accurately predicted by the tide calculation cloud-map, and when the output ratio is too high, such as in Baoshan, Huijia, and Boai, PV grid connection can be considered to adapt to the local load changes.
Figure 5.
Yubei PV power generation grid-connected tide calculation cloud map.
4.2. Impact of Short-Circuit Events on the Power System Frequency Stability
The relationship between the number of PV array access stations, power, and penetration rate is shown in Table 1. The new energy power planning location is to be carried out in the Hebi node in the future. The enterprise will build a photovoltaic power generation system station in Hebi. It has good photovoltaic resources and good energy storage measures. The PV farm is connected to different numbers of PV arrays, the PV power penetration rate at the Hebi node grid varies within the range of 0% to 50%, and a change in frequency at the node is observed; after studying chemical power storage, the change in node frequency is observed when the PV penetration rate varies within the range of 0% to 30%.
Table 1.
Number of PV access arrays, power, and penetration ratio.
PV array short-circuit faults have a large impact on the stability of the power system. As the number of PV arrays connected to the grid continues to increase, the system frequency fluctuations due to short circuits become more and more significant. In this paper, the influence law of short-circuit accidents on node frequency stability under different PV penetration rates before and after energy storage was studied via the grid model, as shown in Figure 6 and Figure 7. The system has a short-circuit fault on the line at 0.3 s. The line is disconnected at 0.5 s, breaking the contact between the PV grid and the main network of the Yubei grid and forming an isolated network. As can be seen in Figure 5, the system frequency before the fault is 50 Hz. Due to the excessive active power, the system frequency rises to its highest value at approximately 0.35 s and falls to its lowest value at approximately 0.42 s. After this, the system frequency gradually decreased to the normal standard value under the adjustment of the generator set and remains stable after 0.8 s. The maximum value and frequency variation range are different for different penetration ratios. The maximum value of frequency and the range of frequency variation are different at different penetration ratios. With the increase in the PV penetration rate, the maximum value of the system frequency and the fluctuation range are gradually increased, and the stability of the grid system in the Northern Henan area becomes worse. As can be seen in Figure 6, chemical energy storage strongly improves the stability of the system frequency during short-circuit faults. The amplitudes of frequency fluctuations within the solitary network were 0.00142, 0.00154, 0.00241, 0.00405, and 0.00497 Hz for the five permeabilities, respectively. In the event of a short-circuit accident, the system frequency amplitude is reduced by a factor of approximately 10 compared to that before energy storage. With the increase in PV penetration, the highest value of the accident system frequency and the fluctuation amplitude are gradually increased, but they are within the frequency safety range.
Figure 6.
Effect of short-circuit events on node frequency.
Figure 7.
Effect of short-circuit events on node frequency after energy storage.
4.3. The Influence of Load Changes on Grid Frequency
The effects of different PV penetration rates and different load levels on grid frequency at the nodes are shown in Figure 8. The load changed at 0.3 s and the frequency gradually stabilized after 0.8 s. It can be seen that both the infiltration rate and load variation had a significant effect on the peak and valley values of frequency at the nodes. At the same load, the peak value of the system frequency at the corresponding node gradually increased, and the valley value gradually decreased as the infiltration rate increased. The peak and trough ranges of the grid frequency corresponding to a 10%, 30%, or 50% change in load were 49.993 to 50.009 Hz, 49.981 to 50.025 Hz, and 49.928 to 50.495 Hz, respectively. The system frequency variation amplitude was within ±0.5 Hz. At a 40% to 50% penetration ratio, the frequency variation intensified and the instability increased. The valleys of the frequency curves at a 50% penetration ratio were all minimal and the peaks were all maximal. At the same penetration ratio, the peaks and valleys of frequency at nodes corresponding to different loads were also different. As the load increased, the peak value of the frequency curve gradually increased and the valley value gradually decreased. The comparison shows that as the internal load level of the system increases and the outgoing power increases, the frequency fluctuation of the system will also increase, the peak frequency of the system will rise, and the frequency will gradually return to smoothness at approximately 0.7 s under the adjustment of the post-generator set.
Figure 8.
Influence of PV penetration rate and load change on grid frequency at nodes e: (a) load 10%; (b) load 30%; (c) load 50%.
After PV power generation is stored, the influence of different PV penetration rates and different load levels on the grid frequency at the nodes was as shown in Figure 9. After chemical storage, the stability of the power system significantly improved when the PV power is connected to the grid. The load changed at 0.3 s. Both the penetration rate and the load change affected the frequency peaks and valleys at the node to some extent. At the same load, the peak value of the grid frequency gradually increased and the valley value gradually decreased as the penetration ratio increased. At the same penetration rate, the peak and trough values of the system frequency at the nodes were different for different loads. As the load increased, the peak value of the frequency curve gradually increased and the valley value gradually decreased. The amplitude of the system frequency change after energy storage is within ±0.065 Hz.
Figure 9.
Influence of penetration rate and load change on grid frequency at nodes after PV storage: (a) load 10%; (b) load 30%; (c) load 50%.
Figure 10 and Figure 11 show the influence of the PV penetration rate and load change on the peak-to-valley amplitude difference of the grid frequency at the node before and after energy storage, respectively. It can be seen that with the increase in load, the peak-to-valley amplitude difference of the grid frequency showed a gradual linear increase; with the increase in the penetration rate, the peak-to-valley amplitude difference of the grid frequency changed exponentially, the rate of change in the peak-to-valley amplitude difference gradually increased, and the rate of change increased when the load changed to more than 30%. The peak-to-valley amplitude difference was within ±0.55 Hz at different penetration rates and load variations. Compared with the case before energy storage, the system frequency amplitude was reduced by around four times after energy storage. With the increase in PV penetration, the maximum value of the incident system frequency and the fluctuation amplitude both linearly and gradually increased, but were within the frequency safety range.
Figure 10.
Influence of PV penetration and load change on the difference between peak and valley amplitude of grid frequency at nodes.
Figure 11.
Influence of penetration rate and load change on node frequency peak-to-valley amplitude difference after photovoltaic storage.
5. Conclusions
After the asynchronous interconnection of photovoltaic power generation, the research on frequency stability control measures in the network has become a key technical problem. Based on the grid model of DIgSILENT, this paper calculates the power flow of the Northern Henan power grid and focuses on the influence of a short-circuit fault, load change, and chemical energy storage operation mode on the frequency stability of the power grid. The main conclusions are as follows:
- (1)
- In the case of a short-circuit fault, the frequency fluctuation amplitude in the isolated network was 0.010, 0.021, 0.032, 0.043, and 0.054 Hz, respectively, under five different penetration ratios. With the increase in the photovoltaic penetration ratio, the maximum frequency and fluctuation amplitude of the system gradually increased, and the power grid system in Northern Henan is became less and less stable.
- (2)
- The load changed at 0.3 s, and the frequency gradually stabilized after 0.8 s. At the same load, as the penetration ratio increased, the peak value of the system frequency at the corresponding node gradually increased, and the valley value gradually decreased. At the same penetration ratio, as the load increased, the peak value of the frequency curve gradually increased and the valley value gradually decreased.
- (3)
- When the photoelectric system is connected to the grid through chemical energy storage, the stability of the system is significantly improved during short-circuit faults and load changes. After energy storage, the frequency variation amplitude of short-circuit fault operation could be maintained within ±0.005 Hz, and the frequency variation amplitude could be maintained within ±0.15 Hz when the load changes. Compared with the case before energy storage, in the event of a short-circuit accident, the frequency stability of the system after energy storage increased approximately tenfold; compared to the case before energy storage, the system frequency stability was improved by approximately four times when the load changes.
Author Contributions
H.G. wrote the original draft of this manuscript; S.Z. and D.Z. provided the investigation data; P.G. and W.M. provided the software; Z.Z. was responsible for writing the manuscript. All authors provided critical feedback and helped to shape the research, analysis, and manuscript. All authors have read and agreed to the published version of the manuscript.
Funding
This research has been supported by the 2022 Science and Technology Think Tank Youth Talent Plan (20220615ZZ07110238), Open Project of Shanghai Engineering Research Center of Solid Waste Treatment and Resource Recovery (2021GFZX004), Open Fund Project Regulations of State Key Laboratory of Clean Energy Utilization (ZJUCEU2021020), and Science and Technology Project of Qingdao West Coast New Area (2020-35).
Data Availability Statement
The authors confirm that the data supporting the findings of this study are available within the article.
Conflicts of Interest
The authors declare no conflict of interest.
Abbreviations
| PV | Photovoltaic power station |
| DC | direct-current |
| PWM | Solar power control module |
| RSM | electromechanical transient simulation |
References
- Zhu, X.N.; Wang, S.R.; Wang, L. Life cycle analysis of greenhouse gas emissions of China’s power generation on spatial and temporal scale. Energy Sci. Eng. 2022, 10, 1083–1095. [Google Scholar] [CrossRef]
- National Bureau of Statistics. 2020 Statistical Bulletin of the People’s Republic of China on National Economic and Social Development; National Bureau of Statistics: Beijing, China, 2021. [Google Scholar]
- Luo, X.; Zhang, D.; Zhu, X. Combining transfer learning and constrained long short-term memory for power generation forecasting of newly-constructed photovoltaic plants. Renew. Energy 2022, 185, 1062–1077. [Google Scholar] [CrossRef]
- Shi, M.F.; Qu, J.X.; Luo, K.; Li, Q.M.; He, Y.J.; Wang, W.S. Research on high proportion of new energy grid connection and operation development. Chin. J. Eng. Sci. 2022, 24, 52–63. [Google Scholar] [CrossRef]
- Henan Regulatory Office of the National Energy Administration. Settlement of “Grid-Connected Operation and Management of New Energy Power Plants” in Henan Province in February 2022; Henan Regulatory Office of the National Energy Administration: Zhengzhou, China, 2022. [Google Scholar]
- Li, Z.H.; Wang, H.; Wu, C.H.; Zheng, C.; Wang, W. Influence of upturning of main transformer power flow caused by high proportion of new energy access on operation of Henan Power Grid. Henan Electr. Power 2020, S1, 25–29. [Google Scholar]
- Li, C.G.; Liu, Y.T.; Zhang, H.X.; Zhuang, K.Q.; Cao, L.; Huang, Z.L. Frequency response analysis method of power system based on dc power flow. Proc. CSEE 2009, 29, 36–41. [Google Scholar]
- Smith, O.; Cattell, O.; Farcot, E.; O’Dea, R.D.; Hopcraft, K.I. The effect of renewable energy incorporation on power grid stability and resilience. Sci. Adv. 2022, 8, eabj6734. [Google Scholar] [CrossRef] [PubMed]
- Jung, J.Y.; Cho, Y.S.; Min, J.H.; Song, H. An operation strategy of ESS for enhancing the frequency stability of the inverter-based jeju grid. Energies 2022, 15, 3086. [Google Scholar] [CrossRef]
- Chen, J. Influence of photovoltaic power generation on distribution network protection and countermeasures. Master’s Thesis, Shandong University of Technology, Zibo, China, 2014. [Google Scholar]
- Xu, Q. Influence analysis and evaluation of distributed power supply grid-connected on power quality. Master’s Thesis, North China Electric Power University, Beijing, China, 2012. [Google Scholar]
- Tan, T.Y.; Kirchen, S.D. Impact on the power system of a large penetration of photovoltaic generation. In Proceedings of the IEEE Power Engineering Society General Meeting, Tampa, FL, USA, 24–28 June 2007. [Google Scholar]
- Ma, Y.J.; Wei, C.C.; Zhou, X.S. Design of decoupled active disturbance rejection control for grid-connected photovoltaic inverter. Mod. Electron. Technol. 2022, 45, 175–181. [Google Scholar]
- Xue, F.; Li, X.T.; Li, H.Q.; Li, B. Research on Voltage Stability of grid-connected Photovoltaic System Based on Two-sided Voltage Feedback Control Strategy. China Power 2022, 55, 1–9. [Google Scholar]
- Kiaee, M.; Cruden, A.; Infield, D.; Chladek, P. Utilisation of alkaline electrolysers to improve power system frequency stability with a high penetration of wind power. Inst. Eng. Technol. 2014, 8, 529–536. [Google Scholar] [CrossRef]
- Tan, Z.Q.; Wang, Y.K.; Niu, Y.J.; Li, Y.H. Research progress of coal power depth peak regulation and frequency modulation technology under double carbon target. Therm. Energy Power Eng. 2022, 8, 1–8. [Google Scholar]
- Zhang, W.; Wang, R.; Niu, P.; Tian, G. Global research advances in the application of renewable energy electricity to methane. Prog. Chem. Ind. 2022, 8, 1–8. [Google Scholar]
- Baltas, P. The Arizona University Photovoltaic Designer Program. Ph.D. Thesis, Temp Arizona Arizona State University, Tempe, AZ, USA, 1996. [Google Scholar]
- Shi, R.G. Digsilent-Based Adaptation Analysis of Wind Power Access to Baoshan Grid under Asynchronous Interconnection. Master’s Thesis, Kunming University of Technology, Kunming, China, 2018. [Google Scholar]
Disclaimer/Publisher’s Note: The statements, opinions and data contained in all publications are solely those of the individual author(s) and contributor(s) and not of MDPI and/or the editor(s). MDPI and/or the editor(s) disclaim responsibility for any injury to people or property resulting from any ideas, methods, instructions or products referred to in the content. |
© 2023 by the authors. Licensee MDPI, Basel, Switzerland. This article is an open access article distributed under the terms and conditions of the Creative Commons Attribution (CC BY) license (https://creativecommons.org/licenses/by/4.0/).










