Reactive Power Optimization in Distribution Networks of New Power Systems Based on Multi-Objective Particle Swarm Optimization
Abstract
1. Introduction
2. Optimization Framework with Multiple Objectives for Distribution Networks
2.1. Objective Function
2.2. Constraint Conditions
3. Multi-Objective Particle Swarm Algorithm
3.1. Fundamental Particle Swarm Algorithm
3.2. Improved Multi-Objective Particle Swarm Algorithm
3.2.1. File Updates
3.2.2. Special Crowding Distances
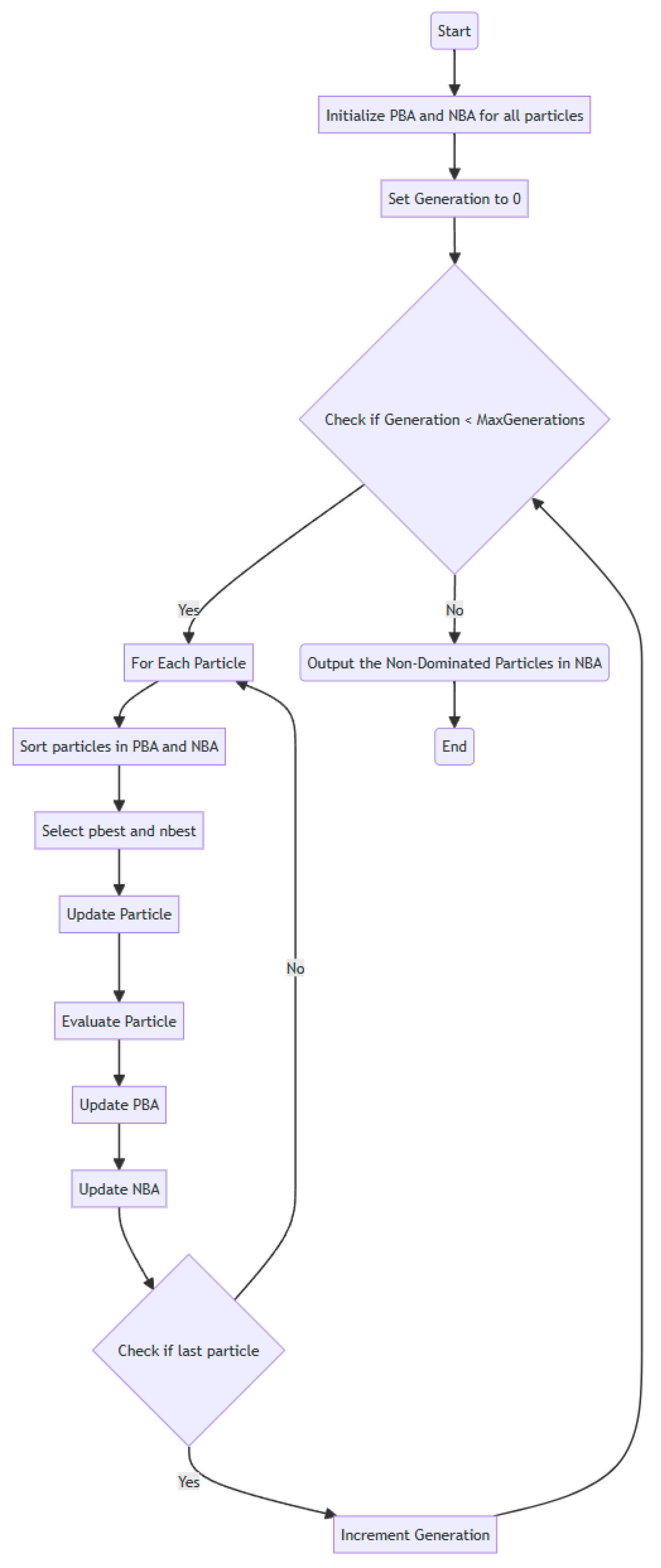
3.3. Algorithm Implementation Steps
- Initialization
- Initialize a population of particles P(0) where each particle represents a potential solution.
- Evaluate the particle population (calculate the fitness value for each particle).
- Initialize two archives, the PBA and the NBA, with each particle’s initial position being its personal and neighborhood best.
- 2.
- Main Loop
- 3.
- NBA Update
- 4.
- Output
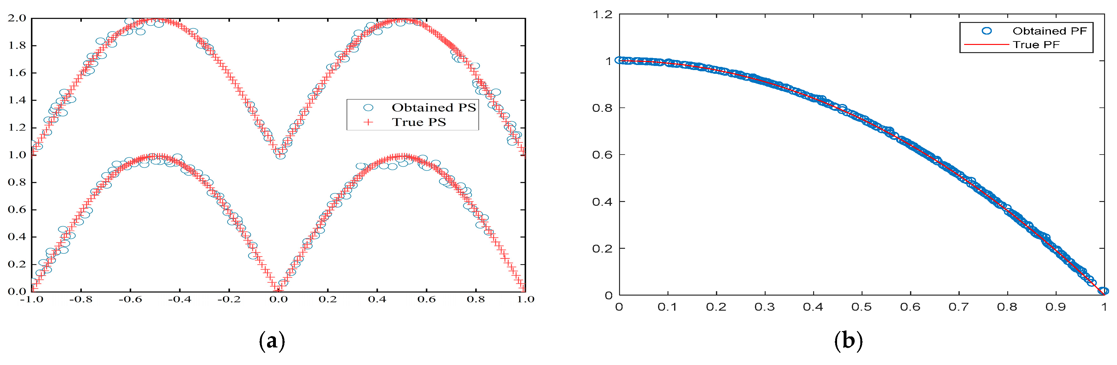
3.4. Algorithm Performance Verification
4. Simulation Analysis
4.1. Control Variables
4.2. Example of Reactive Power Optimization
5. Conclusions
- The performance of the algorithm was verified using the MMF multimodal multi-objective optimization family of test functions, where the solutions are uniformly distributed over the objective space and do not differ significantly from the ideal Pareto front.
- In the IEEE33 node network, this algorithm clearly showed that there is a contradictory relationship between the two objectives of network loss and voltage deviation. The improved algorithm can be effectively applied in reactive power optimization, and an effective reactive power optimization scheme can be obtained. After reactive power compensation, the system voltage was significantly supported, and the amounts of network loss and voltage quality were significantly improved.
- The uniformly distributed reactive power optimization scheme obtained after solving can also be used by users to choose flexibly according to their needs, which is more practical in the application of reactive power optimization.
Author Contributions
Funding
Data Availability Statement
Acknowledgments
Conflicts of Interest
Abbreviations
| MOPSO | multi-objective particle swarm optimization |
| STATCOM | static synchronous compensator |
| PBA | personal best archive |
| NBA | neighborhood best archive |
| DGs | distributed generations |
References
- Aljohani, T.M.; Saad, A.A.S.; Mohammed, O. Two-Stage Optimization Strategy for Solving the VVO Problem Considering High Penetration of Plug-In Electric Vehicles to Unbalanced Distribution Networks. IEEE Trans. Ind. Appl. 2021, 57, 3425–3440. [Google Scholar] [CrossRef]
- Wang, L.; Wang, X.; Jiang, C.; Yin, S.; Yang, M. Dynamic Coordinated Active–Reactive Power Optimization for Active Dis-tribution Network with Energy Storage Systems. Appl. Sci. 2019, 9, 1129. [Google Scholar] [CrossRef]
- Najafi, S.; Lakouraj, M.M.; Sedgh, S.A.; Livani, H.; Benidris, M.; Fadali, M.S. Chance-Constraint Volt-VAR Optimization in PV-Penetrated Distribution Networks. In Proceedings of the 2022 IEEE Kansas Power and Energy Conference (KPEC), Manhattan, KS, USA, 25–26 April 2022; pp. 1–6. [Google Scholar]
- Zhang, B.; Gao, Y. Data-driven voltage/var optimization control for active distribution network considering PV inverter reliability. Electr. Power Syst. Res. 2023, 224, 109800. [Google Scholar] [CrossRef]
- Deng, G.; Wang, D.; Gao, W. Active and Reactive Power Coordination Optimization of the Active Distribution Network. J. Phys. Conf. Ser. 2023, 2450, 012023. [Google Scholar] [CrossRef]
- Lee, H.-J.; Yoon, K.-H.; Shin, J.-W.; Kim, J.-C.; Cho, S.-M. Optimal Parameters of Volt–Var Function in Smart Inverters for Improving System Performance. Energies 2020, 13, 2294. [Google Scholar] [CrossRef]
- Stanelyte, D.; Radziukynas, V. Review of Voltage and Reactive Power Control Algorithms in Electrical Distribution Networks. Energies 2019, 13, 58. [Google Scholar] [CrossRef]
- Zhao, J.; Xu, H.; Li, Z.; Zhu, J.; Zhang, Y. Reactive Power Optimization of Distribution Network Considering the Reactive Power Regulation Ability of Distributed Power Generation Cluster. Mod. Electr. Power 2023, 40, 419–426. [Google Scholar]
- Mansouri, M.; Dhibi, K.; Nounou, H.; Nounou, M. An Effective Fault Diagnosis Technique for Wind Energy Conversion Systems Based on an Improved Particle Swarm Optimization. Sustainability 2022, 14, 11195. [Google Scholar] [CrossRef]
- El Sehiemy, R.A.; Selim, F.; Bentouati, B.; Abido, M. A novel multi-objective hybrid particle swarm and salp optimization algorithm for technical-economical-environmental operation in power systems. Energy 2020, 193, 1084–1101. [Google Scholar] [CrossRef]
- Singh, R.P.; Mukherjee, V.; Ghoshal, S. Optimal reactive power dispatch by particle swarm optimization with an aging leader and challengers. Appl. Soft Comput. 2015, 29, 298–309. [Google Scholar] [CrossRef]
- Zheng, W.; Wu, W.; Zhang, B.; Sun, H.; Liu, Y. A fully distributed reactive power optimization and control method for active distribution networks. IEEE Trans. Smart Grid 2015, 7, 1021–1033. [Google Scholar] [CrossRef]
- Ding, T.; Yang, Q.; Yang, Y.; Li, C.; Bie, Z.; Blaabjerg, F. A Data-Driven Stochastic Reactive Power Optimization Considering Uncertainties in Active Distribution Networks and Decomposition Method. IEEE Trans. Smart Grid 2017, 9, 4994–5004. [Google Scholar] [CrossRef]
- Sarkar, M.N.I.; Meegahapola, L.G.; Datta, M. Reactive Power Management in Renewable Rich Power Grids: A Review of Grid-Codes, Renewable Generators, Support Devices, Control Strategies and Optimization Algorithms. IEEE Access 2018, 6, 41458–41489. [Google Scholar] [CrossRef]
- Tang, Z.; Hill, D.J.; Liu, T. Fast Distributed Reactive Power Control for Voltage Regulation in Distribution Networks. IEEE Trans. Power Syst. 2019, 34, 802–805. [Google Scholar] [CrossRef]
- Diaz, P.; Perez-Cisneros, M.; Cuevas, E.; Camarena, O.; Martinez, F.A.F.; Gonzalez, A. A Swarm Approach for Improving Voltage Profiles and Reduce Power Loss on Electrical Distribution Networks. IEEE Access 2018, 6, 49498–49512. [Google Scholar] [CrossRef]
- Potter, A.; Haider, R.; Ferro, G.; Robba, M.; Annaswamy, A.M. A reactive power market for the future grid. Adv. Appl. Energy 2023, 9, 100114. [Google Scholar] [CrossRef]
- Lin, C.; Wu, W.; Zhang, B.; Wang, B.; Zheng, W.; Li, Z. Decentralized Reactive Power Optimization Method for Transmission and Distribution Networks Accommodating Large-Scale DG Integration. IEEE Trans. Sustain. Energy 2016, 8, 363–373. [Google Scholar] [CrossRef]
- Chen, S.; Hu, W.; Su, C.; Zhang, X.; Chen, Z. Optimal reactive power and voltage control in distribution networks with distributed generators by fuzzy adaptive hybrid particle swarm optimisation method. IET Gener. Transm. Distrib. 2015, 9, 1096–1103. [Google Scholar] [CrossRef]
- Zhang, X.; Yu, T.; Yang, B.; Cheng, L. Accelerating bio-inspired optimizer with transfer reinforcement learning for reactive power optimization. Knowl.-Based Syst. 2017, 116, 26–38. [Google Scholar] [CrossRef]
- Bawazir, R.O.; Cetin, N.S. Comprehensive overview of optimizing PV-DG allocation in power system and solar energy resource potential assessments. Energy Rep. 2020, 6, 173–208. [Google Scholar] [CrossRef]
- Jordehi, A.R. Allocation of distributed generation units in electric power systems: A review. Renew. Sustain. Energy Rev. 2016, 56, 893–905. [Google Scholar] [CrossRef]
- Huang, S.; Wu, Q.; Cheng, L.; Liu, Z. Optimal Reconfiguration-Based Dynamic Tariff for Congestion Management and Line Loss Reduction in Distribution Networks. IEEE Trans. Smart Grid 2016, 7, 1295–1303. [Google Scholar] [CrossRef]
- Babanezhad, M.; Nowdeh, S.A.; Abdelaziz, A.Y.; AboRas, K.M.; Kotb, H. Reactive power based capacitors allocation in dis-tribution network using mathematical remora optimization algorithm considering operation cost and loading conditions. Alex. Eng. J. 2022, 61, 10511–10526. [Google Scholar] [CrossRef]
- Chen, J.; Zhu, Q.; Li, H.; Zhu, L.; Shi, D.; Li, Y.; Duan, X.; Liu, Y. Learning Heterogeneous Features Jointly: A Deep End-to-End Framework for Multi-Step Short-Term Wind Power Prediction. IEEE Trans. Sustain. Energy 2020, 11, 1761–1772. [Google Scholar] [CrossRef]
- Zhang, C.; Zhang, H.; Qiao, J.; Yuan, D.; Zhang, M. Deep Transfer Learning for Intelligent Cellular Traffic Prediction Based on Cross-Domain Big Data. IEEE J. Sel. Areas Commun. 2019, 37, 1389–1401. [Google Scholar] [CrossRef]
- Zhou, Y.; Li, Z.; Wang, G. Study on leveraging wind farms’ robust reactive power range for uncertain power system reactive power optimization. Appl. Energy 2021, 298, 117130. [Google Scholar] [CrossRef]
- Kennedy, J.; Eberhart, R. Particle swarm optimization. In Proceedings of the ICNN’95—International Conference on Neural Networks, Perth, WA, Australia, 27 November–1 December 1995. [Google Scholar]
- Yue, C.; Qu, B.; Liang, J. A Multiobjective Particle Swarm Optimizer Using Ring Topology for Solving Multimodal Multiobjective Problems. IEEE Trans. Evol. Comput. 2018, 22, 805–817. [Google Scholar] [CrossRef]
- Yue, C.; Price, K.V.; Suganthan, P.N.; Liang, J.; Ali, M.Z.; Qu, B.; Awad, N.H.; Biswas, P.P. Problem Definitions and Evaluation Criteria for the CEC 2020 Special Session and Competition on Single Objective Bound Constrained Numerical Optimization; Technical Report; Zhengzhou University: Zhengzhou, China, 2019; p. 201911. [Google Scholar]










Disclaimer/Publisher’s Note: The statements, opinions and data contained in all publications are solely those of the individual author(s) and contributor(s) and not of MDPI and/or the editor(s). MDPI and/or the editor(s) disclaim responsibility for any injury to people or property resulting from any ideas, methods, instructions or products referred to in the content. |
© 2024 by the authors. Licensee MDPI, Basel, Switzerland. This article is an open access article distributed under the terms and conditions of the Creative Commons Attribution (CC BY) license (https://creativecommons.org/licenses/by/4.0/).
Share and Cite
Li, Z.; Xiong, J. Reactive Power Optimization in Distribution Networks of New Power Systems Based on Multi-Objective Particle Swarm Optimization. Energies 2024, 17, 2316. https://doi.org/10.3390/en17102316
Li Z, Xiong J. Reactive Power Optimization in Distribution Networks of New Power Systems Based on Multi-Objective Particle Swarm Optimization. Energies. 2024; 17(10):2316. https://doi.org/10.3390/en17102316
Chicago/Turabian StyleLi, Zeyu, and Junhua Xiong. 2024. "Reactive Power Optimization in Distribution Networks of New Power Systems Based on Multi-Objective Particle Swarm Optimization" Energies 17, no. 10: 2316. https://doi.org/10.3390/en17102316
APA StyleLi, Z., & Xiong, J. (2024). Reactive Power Optimization in Distribution Networks of New Power Systems Based on Multi-Objective Particle Swarm Optimization. Energies, 17(10), 2316. https://doi.org/10.3390/en17102316
