Particle Swarm Optimisation Algorithm-Based Renewable Energy Source Management for Industrial Applications: An Oil Refinery Case Study
Abstract
1. Introduction
Related Research Works
2. Materials and Methods
2.1. Theoretical Background of PSO
2.2. Rationale for the Use of Particle Swarm Optimisation
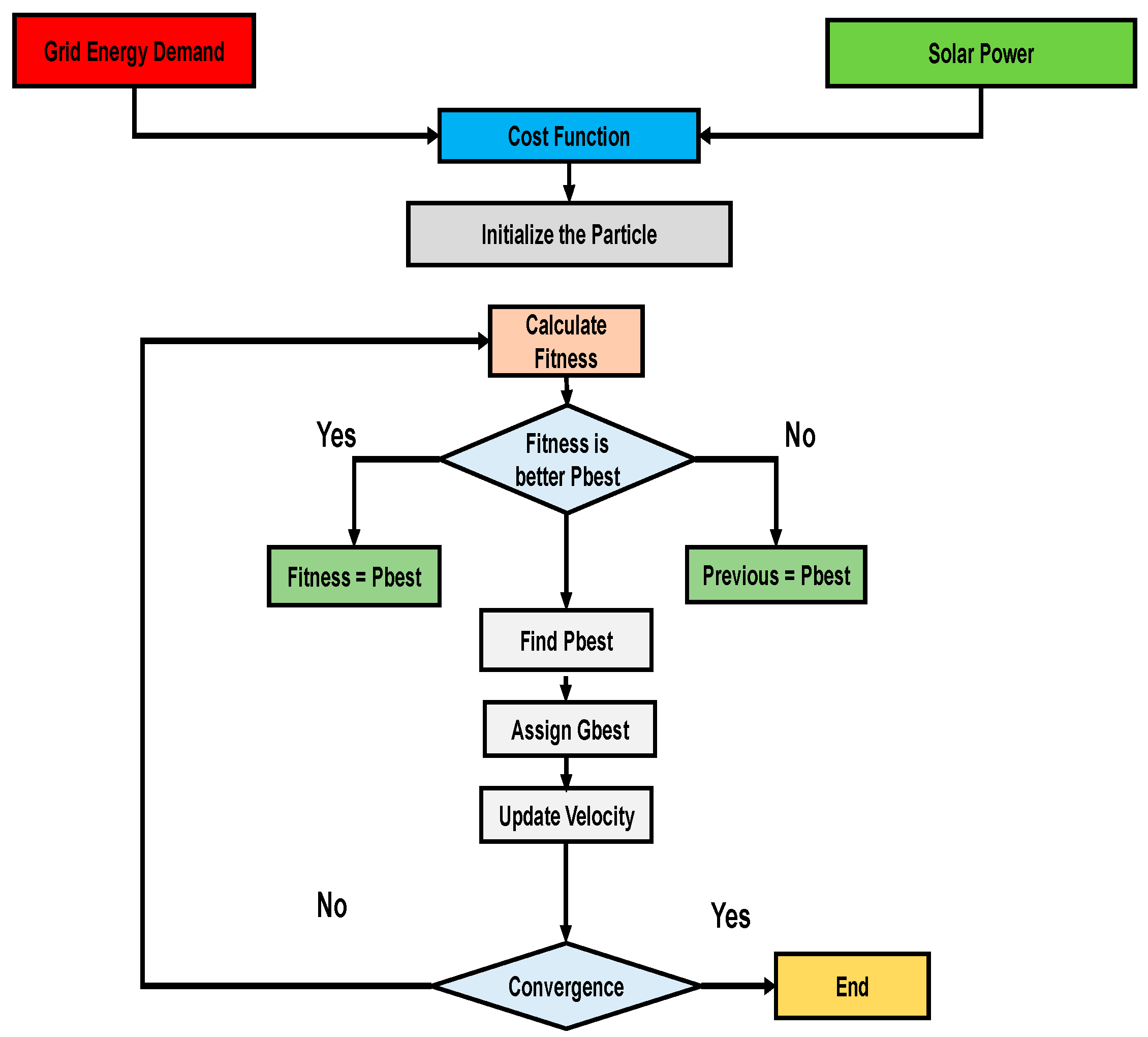
2.3. Model Background
2.3.1. Energy Balance Constraint
2.3.2. Capacity Constraint
2.3.3. Energy Efficiency Constraints
2.3.4. Renewable Energy Generation Limit
2.3.5. Energy Storage Constraints
2.3.6. State of Charge (SOC) Constraints
2.4. Model Development
2.4.1. Particle Swamp Optimisation
- Assign random values to the positions.
- Initialise the velocity with randomly generated values.
- Calculate the objective function of each particle.
- Denote the initial population as the local best position using Pbest.
- Save the optimal values for the global best position (Gbest) that you select from Pbest.
- Start the iteration counter and PSO loop.
- Determine the inertia weight of the particle, its velocity, and its position.
- Evaluate the cost function defined in Equation (3).
- Update Pbest and Gbest.
- Iterate over the numbers 7, 8, and 9 in each iteration until the stop condition is met.
- Print the Gbest values.
2.4.2. Methodology for Implementing the Linear Programming as a Baseline Model
3. Results
3.1. Data Gathering
3.2. Refinery’s Energy Consumption Profile
3.3. Refinery’s Geographic Location Profile
- PV solar potential: The Global Horizontal Irradiation (GHI) and Photovoltaic Power Potential (PVOUT) maps shown in Figure 6 depict the feasibility of directly harvesting solar energy in South Africa.
- Possibility of CSP: The Direct Normal Irradiation (DNI) map shown in Figure 6 illuminates the potential efficacy of Concentrator Solar Photovoltaic (CSP) technology in South Africa.
- Wind energy evaluation: The Wind Atlas for South Africa (WASA) map shown in Figure 6 informs the refinery’s appraisal of wind as a renewable energy source.
3.4. Refinery Landscape
- Building a rock-solid foundation for the seamless integration and optimisation of renewable energy down the line;
- Opening up a world of possibilities for exploring and evaluating a diverse range of renewable energy solutions and energy optimisation strategies; these, meticulously tailored to the specific needs of the inland oil refinery, guide the path towards identifying the most optimal approaches;
- Shining a light on the direct impact of identified renewable energy solutions on critical factors like electricity consumption rates, operational reliability, and overall cost effectiveness.
3.5. Model Implementation for Optimal Management of Renewable Energy Sources for an Oil Refinery
3.6. Baseline for Validating the Optimal Management of Renewable Energy Source Problem
- Average grid power tariff as expressed in Appendix A, which considers the average annual cost of grid power over the low- and high-demand seasons;
- Share of power contribution to the refinery is split between the grid and diesel generator at 85/15%; thus, the LCOE for grid/genset encompasses both the average cost of grid power and the diesel genset power;
- Solar PV System Performance Ratio = 85%;
- Annual Solar Panel Degradation = 0.5%;
- Solar Utilisation = 100%;
- Cost of Operation and Maintenance = R250/kWp;
- Future annual grid price increase (AGP) averaged at 10%;
- Future annual diesel price increase (ADP) at 3%.
3.7. Results and Analyses
4. Discussion
5. Conclusions
Author Contributions
Funding
Data Availability Statement
Acknowledgments
Conflicts of Interest
Appendix A
| Operation Hours per Day | No. of Hours/Day | 24.00 |
| No. of operation days per week | No. of days | 7.00 |
| Operation hours during power peaks, weekdays | No. of days | 5.00 |
| Operation hours during power standard, weekdays | No. of days | 11.00 |
| Operation hours during power off-peak, weekdays | No. of days | 8.00 |
| Operation hours during power standard, Saturday | No. of days | 7.00 |
| Operation hours during power off-peak, Saturday | No. of days | 17.00 |
| Operation hours, Sunday, off-peak | No. of days | 24.00 |
| Power Tariffs of Client | ||
| Tariff category | E | |
| Voltage | in V | 240/400 |
| High Demand (June–August): Qinter Season | No. of Months | 3.00 |
| Peak | ZAR/kWh | 7.70 |
| Standard | ZAR/kWh | 2.20 |
| Off-peak | ZAR/kWh | 1.30 |
| Ancillary service charge and network demand charge | ZAR/kWh | 0.42 |
| Low Demand (September–May): Summer Season | No. of Months | 9.00 |
| Peak | ZAR/kWh | 2.34 |
| Standard | ZAR/kWh | 1.54 |
| Off-peak | ZAR/kWh | 1.15 |
| Ancillary service charge and network demand charge | ZAR/kWh | 0.42 |
| Calculation of Weighted Power Costs | Unit | Value |
| High-Demand Season | ||
| Weighted average power tariff, weekdays | ZAR/kWh | 3.465 |
| Weighted average power tariff, Saturday | ZAR/kWh | 1.981 |
| Weighted average power tariff, Sunday | ZAR/kWh | 1.719 |
| Weighted average grid power tariff, high demand | ZAR/kWh | 3.003 |
| Low-Demand Season | ||
| Weighted average power tariff, weekdays | ZAR/kWh | 1.996 |
| Weighted average power tariff, Saturday | ZAR/kWh | 1.683 |
| Weighted average power tariff, Sunday | ZAR/kWh | 1.569 |
| Weighted average grid power tariff, low demand | ZAR/kWh | 1.890 |
| Weighted Average Grid Power Tariff, throughout the Year | ZAR/kWh | 2.168 |
References
- Anika, O.C.; Nnabuife, S.G.; Bello, A.; Okoroafor, E.R.; Kuang, B.; Villa, R. Prospects of low and zero-carbon renewable fuels in 1.5-degree net zero emission actualization by 2050: A critical review. Carbon Capture Sci. Technol. 2022, 5, 100072. [Google Scholar] [CrossRef]
- Chapungu, L.; Nhamo, G.; Chikodzi, D.; Maoela, M.A. BRICS and the Race to Net-Zero Emissions by 2050: Is COVID-19 a Barrier or an Opportunity? J. Open Innov. Technol. Mark. Complex. 2022, 8, 172. [Google Scholar] [CrossRef]
- Dragomir, V.D. The disclosure of industrial greenhouse gas emissions: A critical assessment of corporate sustainability reports. J. Clean. Prod. 2012, 29, 222–237. [Google Scholar] [CrossRef]
- Ma, S.; Lei, T.; Meng, J.; Liang, X.; Guan, D. Global oil refining’s contribution to greenhouse gas emissions from 2000 to 2021. Innovation 2023, 4, 100361. [Google Scholar] [CrossRef] [PubMed]
- Ning, K. Data Driven Artificial Intelligence Techniques in Renewable Energy System; Massachusetts Institute of Technology: Cambridge, MA, USA, 2021. [Google Scholar]
- Pasichnyi, O.; Levihn, F.; Shahrokni, H.; Wallin, J.; Kordas, O. Data-driven strategic planning of building energy retrofitting: The case of Stockholm. J. Clean. Prod. 2019, 233, 546–560. [Google Scholar] [CrossRef]
- Amer, M.; Namaane, A.; M’sirdi, N. Optimization of hybrid renewable energy systems (HRES) using PSO for cost reduction. Energy Procedia 2013, 42, 318–327. [Google Scholar] [CrossRef]
- Menzri, F.; Boutabba, T.; Benlaloui, I.; Khamari, D. Optimization of Energy management using a particle swarm optimization for hybrid renewable energy sources. In Proceedings of the 2022 2nd International Conference on Advanced Electrical Engineering (ICAEE), Constantine, Algeria, 29–31 October 2022; pp. 1–5. [Google Scholar]
- Liu, H.; Wu, B.; Maleki, A.; Pourfayaz, F. An improved particle swarm optimization for optimal configuration of standalone photovoltaic scheme components. Energy Sci. Eng. 2022, 10, 772–789. [Google Scholar] [CrossRef]
- Mohamed, M.A.; Eltamaly, A.M.; Alolah, A.I. PSO-based smart grid application for sizing and optimization of hybrid renewable energy systems. PLoS ONE 2016, 11, e0159702. [Google Scholar] [CrossRef] [PubMed]
- Ibrahim, A.Y.; Ashour, F.H.; Gadalla, M.A. Refining plant energy optimization. Alex. Eng. J. 2021, 60, 4593–4606. [Google Scholar] [CrossRef]
- Naz, M.; Bou-Rabee, M.; Shukrullah, S.; Ghaffar, A.; Gungor, A.; Sulaiman, S. A review of hybrid energy technologies tenets, controls and combinational strategies. Clean. Eng. Technol. 2021, 5, 100340. [Google Scholar] [CrossRef]
- Norouzi, N.; Kalantari, G.; Talebi, S. Combination of renewable energy in the refinery, with carbon emissions approach. Biointerface Res. Appl. Chem. 2020, 10, 5780–5786. [Google Scholar]
- Alhajri, I.H.; Taqvi, S. Mathematical Modeling and Analysis of Distributed Energy Systems for a Refinery in Kuwait. ACS Omega 2021, 6, 19778–19788. [Google Scholar] [CrossRef] [PubMed]
- Jahandideh-Tehrani, M.; Bozorg-Haddad, O.; Loáiciga, H.A. Application of particle swarm optimization to water management: An introduction and overview. Environ. Monit. Assess. 2020, 192, 281. [Google Scholar] [CrossRef] [PubMed]
- Eseye, A.T.; Zheng, D.; Zhang, J.; Wei, D. Optimal energy management strategy for an isolated industrial microgrid using a modified particle swarm optimization. In Proceedings of the 2016 IEEE International Conference on Power and Renewable Energy (ICPRE), Shanghai, China, 21–23 October 2016; pp. 494–498. [Google Scholar]
- Anh, H.P.H.; Kien, C.V. Optimal energy management of microgrid using advanced multi-objective particle swarm optimization. Eng. Comput. 2020, 37, 2085–2110. [Google Scholar] [CrossRef]
- Banos, R.; Manzano-Agugliaro, F.; Montoya, F.; Gil, C.; Alcayde, A.; Gómez, J. Optimization methods applied to renewable and sustainable energy: A review. Renew. Sustain. Energy Rev. 2011, 15, 1753–1766. [Google Scholar] [CrossRef]
- Haddad, M.; Nicod, J.M.; Varnier, C.; Peéra, M.-C. Mixed integer linear programming approach to optimize the hybrid renewable energy system management for supplying a stand-alone data center. In Proceedings of the 2019 Tenth International Green and Sustainable Computing Conference (IGSC), Alexandria, VA, USA, 21–24 October 2019; pp. 1–8. [Google Scholar]
- Mirbarati, S.H.; Heidari, N.; Nikoofard, A.; Danish, M.S.S.; Khosravy, M. Techno-economic-environmental energy management of a micro-grid: A mixed-integer linear programming approach. Sustainability 2022, 14, 15036. [Google Scholar] [CrossRef]
- Sigalo, M.B.; Pillai, A.C.; Das, S.; Abusara, M. An energy management system for the control of battery storage in a grid-connected microgrid using mixed integer linear programming. Energies 2021, 14, 6212. [Google Scholar] [CrossRef]
- Yang, Y.; Zhang, S.; Xiao, Y. An MILP (mixed integer linear programming) model for optimal design of district-scale distributed energy resource systems. Energy 2015, 90, 1901–1915. [Google Scholar] [CrossRef]
- Liu, H.; Zhang, X.-W.; Tu, L.-P. A modified particle swarm optimization using adaptive strategy. Expert Syst. Appl. 2020, 152, 113353. [Google Scholar] [CrossRef]
- Kennedy, J.; Eberhart, R. Particle swarm optimization. In Proceedings of the ICNN’95-International Conference on Neural Networks, Perth, WA, Australia, 27 November–1 December 1995; pp. 1942–1948. [Google Scholar]
- Clerc, M. Particle Swarm Optimization; John Wiley & Sons: Hoboken, NJ, USA, 2010. [Google Scholar]
- Ellabban, O.; Abu-Rub, H.; Blaabjerg, F. Renewable energy resources: Current status, future prospects and their enabling technology. Renew. Sustain. Energy Rev. 2014, 39, 748–764. [Google Scholar] [CrossRef]
- Farghali, M.; Osman, A.I.; Chen, Z.; Abdelhaleem, A.; Ihara, I.; Mohamed, I.M.; Yap, P.-S.; Rooney, D.W. Social, environmental, and economic consequences of integrating renewable energies in the electricity sector: A review. Environ. Chem. Lett. 2023, 21, 1381–1418. [Google Scholar] [CrossRef]
- Qazi, A.; Hussain, F.; Rahim, N.A.; Hardaker, G.; Alghazzawi, D.; Shaban, K.; Haruna, K. Towards sustainable energy: A systematic review of renewable energy sources, technologies, and public opinions. IEEE Access 2019, 7, 63837–63851. [Google Scholar] [CrossRef]
- Salvarli, M.S.; Salvarli, H. For Sustainable Development: Future Trends in Renewable Energy and Enabling Technologies, Renewable Energy-Resources, Challenges and Applications; IntechOpen: London, UK, 2020. [Google Scholar]
- Kennedy, J.; Eberhart, R.C. A discrete binary version of the particle swarm algorithm. In Proceedings of the 1997 IEEE International Conference on Systems, Man, and Cybernetics, Computational Cybernetics and Simulation, Orlando, FL, USA, 12–15 October 1997; pp. 4104–4108. [Google Scholar]
- Erero, J.L. Impact of loadshedding in South Africa: A CGE analysis. J. Econ. Political Econ. 2023, 10, 78–94. [Google Scholar]















| Step | Description | |
|---|---|---|
| 1 | Initialisation: The process begins by creating a swarm of particles, each assigned random positions and velocities within the given solution space. The particles should be assigned fitness values according to the objective function. The personal best position of each particle and the global best position discovered by any particle in the swarm are recorded. | |
| 2 | Iterative Update: To ensure the termination criterion is met, the subsequent steps are repeated for each particle in the swarm until either a maximum number of iterations is reached or sufficient convergence is achieved. | |
| 3 | Velocity Update: The new velocity for the particle can be determined by applying the given formula: | |
| (1) | ||
| where in the next iteration; —the inertia weight; —the cognitive and social learning rates; ; ; —the global best solution found by any particle. | ||
| 4 | Position Update: The particle’s position is updated by incorporating the new velocity. | |
| (2) | ||
| 5 | Fitness Evaluation: The level of suitability of the new position is assessed by utilising the objective function. When the fitness of the particle improves, it is necessary to update its personal best solution. If the solution is deemed the most optimal within the entire swarm, the global best solution must be updated. | |
| 6 | Termination Check: The termination criteria are examined. If the conditions are satisfied, the algorithm is terminated; otherwise, Step 3 is performed for the next iteration. | |
| 7 | Conclusion: The algorithm reaches its conclusion when the termination criteria are satisfied. At this point, the global best solution is determined, which represents the optimised solution to the given problem. | |
| Variable | Meaning |
|---|---|
| The optimisation of energy produced using renewable energy technologies in a certain time, denoted as , which is the focus of this study. | |
| The purchase of electricity from the power grid at a certain time interval . | |
| The energy that is either stored or released by storage technology within a certain time . | |
| The present level of energy storage technology ’s state of charge (SOC) throughout the period . |
| Refinery Input Parameters | Specification |
|---|---|
| Roof area available for renewable energy installations | 1198 m2 |
| Global Horizontal Irradiation | 1972 kWh/m2 |
| Municipality | Ekurhuleni |
| Diesel consumption | |
| Diesel tariff | R13/L |
| Area of each PV module | 2564 m2 |
| Power on each PV module | 540 W |
| Annual average grid power tariff | R2.168 |
| Levelised Cost of Electricity (LCOE) grid + genset | R5.98 |
| Levelised Cost of Electricity (LCOE) PV solar + BESS | R2.83 |
| Electricity Component | Cost (R) |
|---|---|
| Std TOU kWh/annum | 743,680.15 |
| Peak TOU kWh/annum | 288,422.15 |
| Off-peak TOU kWh/annum | 917,834.75 |
| Total TOU kWh/annum | 1,949,937.05 |
| LCOE (grid/genset) | R5.98 |
| Std TOU Cost/annum | R4,447,207.30 |
| Peak TOU Cost/annum | R1,724,764.46 |
| Off-peak TOU Cost/annum | R5,488,651.81 |
| Total Cost/annum | R11,660,623.56 |
| Post Solar System + BESS Electricity Profile | Cost (R) |
|---|---|
| Solar Std TOU kWh/annum | R281,601.60 |
| Grid Std TOU kWh/annum | R462,078.55 |
| Peak TOU kWh/annum | R288,422.15 |
| Off-peak TOU kWh/annum | R917,834.75 |
| Total TOU kWh/annum | 1,949,937.05 |
| LCOE (grid/genset) | R5.98 |
| LCOE (solar system + BESS) | R2.83 |
| Solar Std TOU cost/annum | R796,932.53 |
| Grid Std TOU cost/annum | R2,763,229,729 |
| Peak TOU cost/annum | R1,724,764.46 |
| Off-peak TOU cost/annum | R5,488,651.81 |
| Total cost/annum | R10,773,578.52 |
| 0.5 | 0.3 | 0.9 | 0.4 | 10 | 100 | 1 | 1.0 | Periodic |
Disclaimer/Publisher’s Note: The statements, opinions and data contained in all publications are solely those of the individual author(s) and contributor(s) and not of MDPI and/or the editor(s). MDPI and/or the editor(s) disclaim responsibility for any injury to people or property resulting from any ideas, methods, instructions or products referred to in the content. |
© 2024 by the authors. Licensee MDPI, Basel, Switzerland. This article is an open access article distributed under the terms and conditions of the Creative Commons Attribution (CC BY) license (https://creativecommons.org/licenses/by/4.0/).
Share and Cite
Mathebula, N.O.; Thango, B.A.; Okojie, D.E. Particle Swarm Optimisation Algorithm-Based Renewable Energy Source Management for Industrial Applications: An Oil Refinery Case Study. Energies 2024, 17, 3929. https://doi.org/10.3390/en17163929
Mathebula NO, Thango BA, Okojie DE. Particle Swarm Optimisation Algorithm-Based Renewable Energy Source Management for Industrial Applications: An Oil Refinery Case Study. Energies. 2024; 17(16):3929. https://doi.org/10.3390/en17163929
Chicago/Turabian StyleMathebula, Nelisiwe O., Bonginkosi A. Thango, and Daniel E. Okojie. 2024. "Particle Swarm Optimisation Algorithm-Based Renewable Energy Source Management for Industrial Applications: An Oil Refinery Case Study" Energies 17, no. 16: 3929. https://doi.org/10.3390/en17163929
APA StyleMathebula, N. O., Thango, B. A., & Okojie, D. E. (2024). Particle Swarm Optimisation Algorithm-Based Renewable Energy Source Management for Industrial Applications: An Oil Refinery Case Study. Energies, 17(16), 3929. https://doi.org/10.3390/en17163929

