Should We Have Selfish Microgrids?
Abstract
1. Introduction
2. Electricity Systems from a Supply Chain Perspective
3. Microgrids Versus Smart Grids
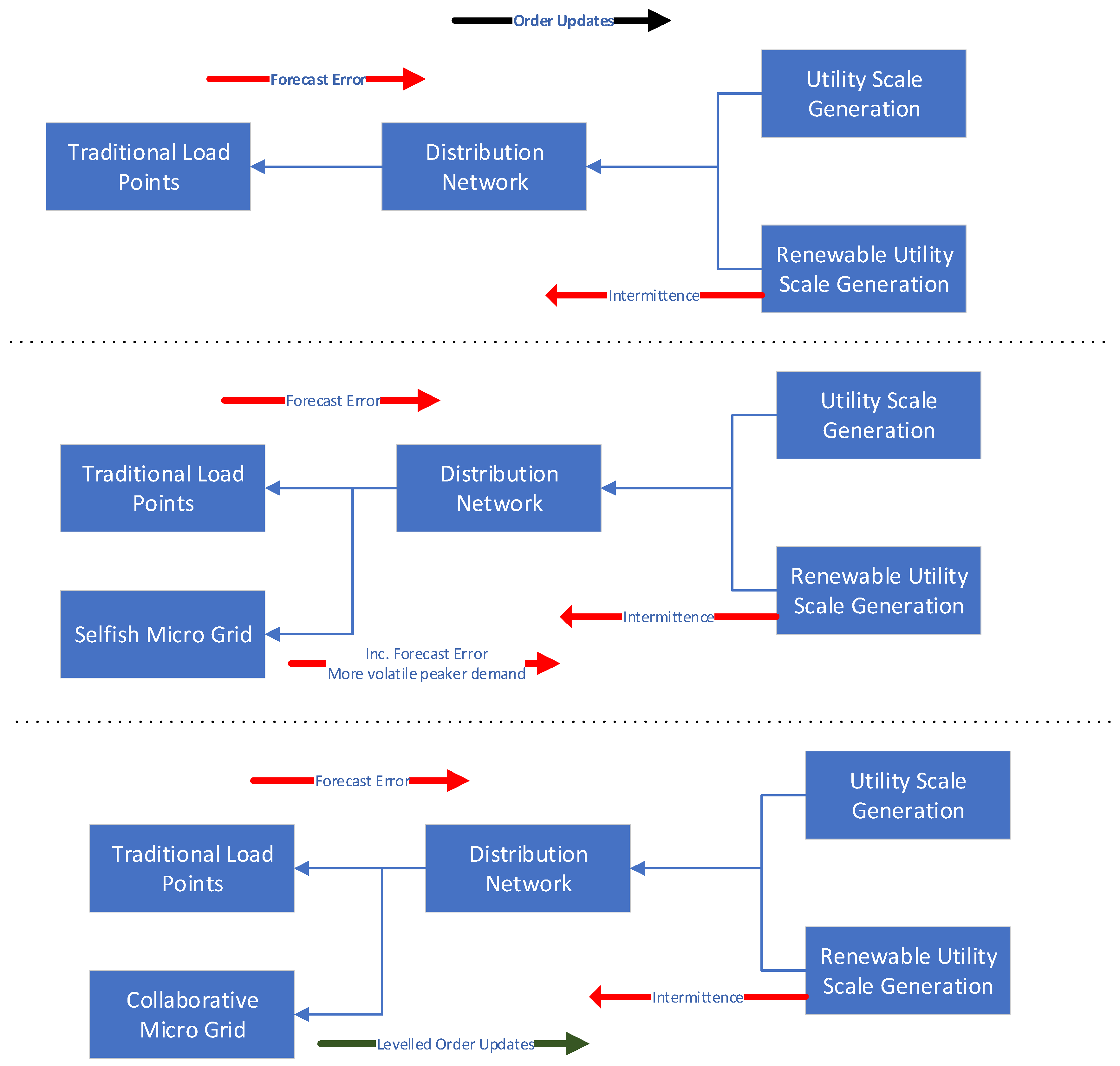
3.1. Classification of Various Grid Types
3.2. Motivations for Implementing Microgrids
3.3. Review of Microgrid Research
3.4. Microgrid Research from a Supply Chain Perspective
| Study Ref | Year | Key Objective | Approach | Risk Transfer to Utility Grid | Selfish Microgrid Focus | Supply Chain Interpretation |
|---|---|---|---|---|---|---|
| [62] | 2011 | Operational cost reduction | Matrix real-coded genetic algorithm | ✔ | ✔ | Single-echelon operational cost minimisation |
| [76] | 2011 | Operational cost reduction MG profit maximisation | NLP | — | ✔ | Single-echelon multiple objective |
| [77] | 2013 | Operational cost reduction | Approximate DP | — | ✔ | Single-echelon operational cost minimisation |
| [75] | 2014 | Total cost reduction | MILP | — | — | Multiechelon total cost minimisation |
| [92] | 2015 | Operational cost, pollutants emission cost, and power loss reduction | Imperialist competitive algorithm | ✔ | ✔ | Single-echelon multiple objective |
| [71] | 2016 | Operational cost reduction | MILP | ✔ | ✔ | Single-echelon operational cost minimisation |
| [82] | 2016 | Total electricity cost and emission reduction | Genetic algorithm | ✔ | ✔ | Single-echelon multiple objective |
| [74] | 2017 | Operational cost reduction | MILP and LP | ✔ | ✔ | Single-echelon operational cost minimisation |
| [72] | 2017 | Operational cost reduction promote self-consumption | MILP | — | ✔ | Single-echelon multiple objective |
| [52] | 2017 | Stabilising power supply operations into the MG | Simulation | ✔ | ✔ | Single echelon coordination constraint |
| [81] | 2017 | Operational and emission cost reduction | Particle swarm optimisation | — | ✔ | First, optimise performance at single echelon; second optimise multiechelon coordination |
| [73] | 2018 | Total electricity (from the utility grid) cost reduction | LP | ✔ | ✔ | Single-echelon electricity cost minimisation |
| [90] | 2018 | MG profit maximisation and energy balancing efficiency of home MGs | Multistage stochastic programming based on artificial bee colony algorithm | — | ✔ | Single echelon profit maximisation with coordination constraint |
| [91] | 2021 | Operational cost reduction Peak reduction | Quantum particle swarm optimisation | — | ✔ | Single-echelon multiple objective |
| [93] | 2022 | Operational cost reduction | Particle swarm optimisation | — | ✔ | Single-echelon operational cost minimisation |
| [94] | 2023 | Operational cost reduction | MILP | — | ✔ | Single-echelon operational cost minimisation |
| [95] | 2024 | Operational cost reduction | MILP | — | ✔ | Single-echelon operational cost minimisation |
4. Theory Development
5. Conclusions
Author Contributions
Funding
Data Availability Statement
Conflicts of Interest
Abbreviations
| APP | Aggregate production planning |
| CSCMP | Council Of Supply Chain Management Professionals |
| DC | Dynamic Containment |
| DESs | Distributed energy sources |
| DP | Dynamic programming |
| EMS | Energy management system |
| EOQ | Economic order quantity |
| ERGEG | European Regulators Group for Electricity and Gas |
| e-SCM | Electronic supply chain management |
| ESCs | Electricity supply chains |
| ESO | Energy System Operator |
| ESSs | Energy storage systems |
| IEA | International Energy Agency |
| JIT | Just in time |
| LP | Linear programming |
| MG | Microgrid |
| MILP | Mixed-integer linear programming |
| MIP | Mixed-integer programming |
| NLP | Nonlinear programming |
| PSO | Particle swarm optimisation |
| SCD | Supply chain design |
| SCM | Supply chain management |
| T-JIT | Total JIT |
| UKPN | UK Power Networks |
References
- Ungar, S. The rise and (relative) decline of global warming as a social problem. Sociol. Q. 1992, 33, 483–501. [Google Scholar] [CrossRef]
- Martins, F.; Felgueiras, C.; Smitkova, M.; Caetano, N. Analysis of Fossil Fuel Energy Consumption and Environmental Impacts in European Countries. Energies 2019, 12, 964. [Google Scholar] [CrossRef]
- Axon, C.J.; Darton, R.C. Sustainability and Risk—A Review of Energy Security. Sustain. Prod. Consum. 2021, 27, 1195–1204. [Google Scholar] [CrossRef]
- Hvelplund, F. Innovative Democracy and Renewable Energy Strategies: A Full-Scale Experiment in Denmark 1976–2010. In Energy, Policy, and the Environment. Studies in Human Ecology and Adaptation; Springer: New York, NY, USA, 2011; pp. 89–113. [Google Scholar] [CrossRef]
- Bryant, S.T.; Straker, K.; Wrigley, C. The Need for Sectoral Transition Design: A Case of the Shift to Renewable Energy. Technol. Forecast. Soc. Chang. 2024, 198, 122930. [Google Scholar] [CrossRef]
- Laugs, G.A.H.; Benders, R.M.J.; Moll, H.C. Balancing Responsibilities: Effects of Growth of Variable Renewable Energy, Storage, and Undue Grid Interaction. Energy Policy 2020, 139, 111203. [Google Scholar] [CrossRef]
- Hassanzadeh, H.; Mansouri, S.H. Efficiency of Ideal Fuel Cell and Carnot Cycle from a Fundamental Perspective. Proc. Inst. Mech. Eng. Part A J. Power Energy 2005, 219, 245–254. [Google Scholar] [CrossRef]
- Leseure, M. Key Concepts in Operations Management; SAGE Publications: Thousand Oaks, CA, USA, 2010; pp. 1–312. [Google Scholar]
- Gür, T.M. Review of Electrical Energy Storage Technologies, Materials and Systems: Challenges and Prospects for Large-Scale Grid Storage. Energy Environ. Sci. 2018, 11, 2696–2767. [Google Scholar] [CrossRef]
- Phan, M.T. Sales and Operation Planning—Optimizing and Scheduling Production Plans. Bachelor’s Thesis, Jamk University of Applied Sciences, Jyväskylä, Finland, 2018. [Google Scholar]
- Shi, V.G.; Koh, S.C.L.; Baldwin, J.; Cucchiella, F. Natural Resource Based Green Supply Chain Management. Supply Chain. Manag. 2012, 17, 54–67. [Google Scholar] [CrossRef]
- GB Fuel Type Power Generation Production as Percentages. Available online: https://gridwatch.co.uk/demand/percent (accessed on 19 February 2024).
- Global Electricity. Demand Is Growing Faster than Renewables, Driving Strong Increase in Generation from Fossil Fuels—News—IEA. Available online: https://www.iea.org/news/global-electricity-demand-is-growing-faster-than-renewables-driving-strong-increase-in-generation-from-fossil-fuels (accessed on 12 May 2024).
- Farmer, D. The Impact of Supply Markets on Corporate Planning; Elsevier: Amsterdam, The Netherlands, 1972; Long Range Planning; pp. 10–15. [Google Scholar] [CrossRef]
- Kraljic, P. HBR. Harvard Business Review. 1983. Available online: https://corsidilaurea.uniroma1.it/sites/default/files/kraljic_1983.pdf (accessed on 1 July 2023).
- Heckmann, P.; Shorten, D.; Engel, H. Supply chain management at 21. Transp. Distrib. 2003, 19, 1–9. Available online: https://wise.co.th/wise/References/Supply_Chain/Supply_Chain_Management_21_Century.pdf (accessed on 2 July 2023).
- Stevens, G.C. Integrating the Supply Chain. J. Phys. Distrib. Mater. Manag. 1989, 19, 3–8. [Google Scholar] [CrossRef]
- Christopher, M. Logistics & Supply Chain Management. 1992. Available online: https://uploads.laborx.com/cv/s90yiNqrQdWqr4oc-PYmyIJ_fbR-KDCm.pdf (accessed on 2 July 2023).
- Samuelson, P.; Varian, H.R. The “New Economy” and Information Technology Policy; Harvard University: Cambridge, MA, USA, 2001. [Google Scholar]
- OECD. Changing Strategies for Business R&D And Their Implications for Science and Technology Policy in Korea Phase 1 Report; OECD: Paris, France, 2001. [Google Scholar]
- Ross, D. Introduction to E-Supply Chain Management: Engaging Technology to Build Market-Winning Business Partnerships; CRC Press: Boca Raton, FL, USA, 2002. [Google Scholar]
- Dehgani, R.; Jafari, N.N. The Impact of Information Technology and Communication Systems on the Agility of Supply Chain Management Systems. Kybernetes 2019, 48, 2217–2236. [Google Scholar] [CrossRef]
- Cscmp.Org. Available online: https://cscmp.org/ (accessed on 5 May 2024).
- Kathawala, Y.; Abdou, K. Supply Chain Evaluation in the Service Industry: A Framework Development Compared to Manufacturing. Manag. Audit. J. 2003, 18, 140–149. [Google Scholar] [CrossRef]
- Sampson, S.E. Customer-Supplier Duality and Bidirectional Supply Chains in Service Organizations. Int. J. Serv. Ind. Manag. 2000, 11, 348–364. [Google Scholar] [CrossRef]
- Chicksand, D.; Watson, G.; Walker, H.; Radnor, Z.; Johnston, R. Theoretical Perspectives in Purchasing and Supply Chain Management: An Analysis of the Literature. Supply Chain. Manag. 2012, 17, 454–472. [Google Scholar] [CrossRef]
- Erlenkotter, D. Ford Whitman Harris and the Economic Order Quantity Model. Oper. Res. 1990, 38, 937–946. [Google Scholar] [CrossRef]
- Sculli, D.; Wu, S.Y. Stock Control with Two Suppliers and Normal Lead Times. J. Oper. Res. Soc. 1981, 32, 1003–1009. [Google Scholar] [CrossRef]
- Ganeshan, R. Managing Supply Chain Inventories: A Multiple Retailer, One Warehouse, Multiple Supplier Model. Int. J. Prod. Econ. 1999, 59, 341–354. [Google Scholar] [CrossRef]
- Clark, A.J. An Informal Survey of Multi-echelon Inventory Theory. Nav. Res. Logist. Q. 1972, 19, 621–650. [Google Scholar] [CrossRef]
- Ignall, E.; Veinott, A.F. Optimality of Myopic Inventory Policies for Several Substitute Products. Manag. Sci. 1969, 15, 284–304. [Google Scholar] [CrossRef]
- Schulz, T. A New Silver-Meal Based Heuristic for the Single-Item Dynamic Lot Sizing Problem with Returns and Remanufacturing. Int. J. Prod. Res. 2011, 49, 2519–2533. [Google Scholar] [CrossRef]
- Box, G.; Jenkins, G.; Reinsel, G.; Ljung, G. Time Series Analysis: Forecasting and Control; John Wiley & Sons: Hoboken, NJ, USA, 2015. [Google Scholar]
- Beyer, D.; Sethi, S.P.; Sridhar, R. Stochastic Multiproduct Inventory Models with Limited Storage. J. Optim. Theory Appl. 2001, 111, 553–588. [Google Scholar] [CrossRef]
- Vokurka, R.J.; Lummus, R.R. The Role of Just-In-Time in Supply Chain Management. Int. J. Logist. Manag. 2000, 11, 89–98. [Google Scholar] [CrossRef]
- Monden, Y. Toyota Production System: An Integrated Approach to Just-in-Time; CRC Press: Boca Raton, FL, USA, 2011. [Google Scholar]
- Handfield, R.; Linton, T. Flow: How the Best Supply Chains Thrive; University of Toronto Press: Toronto, ON, Canada, 2022. [Google Scholar]
- Green, K.W.; Inman, R.A.; Birou, L.M.; Whitten, D. Total JIT (T-JIT) and Its Impact on Supply Chain Competency and Organizational Performance. Int. J. Prod. Econ. 2013, 147, 125–135. [Google Scholar] [CrossRef]
- Sovacool, B.K. The Cultural Barriers to Renewable Energy and Energy Efficiency in the United States. Technol. Soc. 2009, 31, 365–373. [Google Scholar] [CrossRef]
- Sovacool, B.K.; Kivimaa, P.; Hielscher, S.; Jenkins, K. Vulnerability and Resistance in the United Kingdom’s Smart Meter Transition. Energy Policy 2017, 109, 767–781. [Google Scholar] [CrossRef]
- Hess, D.J. Smart Meters and Public Acceptance: Comparative Analysis and Governance Implications. Health Risk Soc. 2014, 16, 243–258. [Google Scholar] [CrossRef]
- Parhizi, S.; Lotfi, H.; Khodaei, A.; Bahramirad, S. State of the Art in Research on Microgrids: A Review. IEEE Access 2015, 3, 890–925. [Google Scholar] [CrossRef]
- Adetokun, B.B.; Ojo, J.O.; Muriithi, C.M. Application of Large-Scale Grid-Connected Solar Photovoltaic System for Voltage Stability Improvement of Weak National Grids. Sci. Rep. 2021, 11, 24526. [Google Scholar] [CrossRef] [PubMed]
- Lasseter, R.H. Microgrids and Distributed Generation. J. Energy Eng. 2007, 133, 144–149. [Google Scholar] [CrossRef]
- DOE. Microgrid Workshop Report; Office of Electricity Delivery and Energy Reliability Smart Grid R&D Program: Chicago, IL, USA, 2012.
- Danley, D.R. Defining a Microgrid Using IEEE 2030.7. Bus. Technol. Surveill. 2019. Available online: https://www.cooperative.com/programs-services/bts/documents/techsurveillance/surveillance-defining-microgrids-november-2019.pdf (accessed on 10 May 2024).
- Choudhury, S. A Comprehensive Review on Issues, Investigations, Control and Protection Trends, Technical Challenges and Future Directions for Microgrid Technology. Int. Trans. Electr. Energy Syst. 2020, 30, e12446. [Google Scholar] [CrossRef]
- Al-Saedi, W.; Lachowicz, S.W.; Habibi, D.; Bass, O. Power Flow Control in Grid-Connected Microgrid Operation Using Particle Swarm Optimization under Variable Load Conditions. Int. J. Electr. Power Energy Syst. 2013, 49, 76–85. [Google Scholar] [CrossRef]
- Mohammed, A.; Refaat, S.S.; Bayhan, S.; Abu-Rub, H. AC Microgrid Control and Management Strategies: Evaluation and Review. IEEE Power Electron. Mag. 2019, 6, 18–31. [Google Scholar] [CrossRef]
- Vasilakis, A.; Zafeiratou, I.; Lagos, D.T.; Hatziargyriou, N.D. The Evolution of Research in Microgrids Control. IEEE Open Access J. Power Energy 2020, 7, 331–343. [Google Scholar] [CrossRef]
- Fang, X.; Misra, S.; Xue, G.; Yang, D. Smart Grid—The New and Improved Power Grid: A Survey. IEEE Commun. Surv. Tutor. 2012, 14, 944–980. [Google Scholar] [CrossRef]
- Sato, T.; Murata, K.; Katayama, H. On Stability of Supply Performance by Work-in-Progress Management: A Case Analysis of Photovoltaics-Based Electricity Supply System with Storage Batteries. Procedia Manuf. 2017, 11, 1077–1084. [Google Scholar] [CrossRef]
- Smart Grids—IEA. Available online: https://www.iea.org/energy-system/electricity/smart-grids (accessed on 12 May 2024).
- Evans, G.; Vailati, R.; Brekke, K.; Friedl, W.; Schotman, H.; Steiner, M.; Bollen, M.; Kapetanovic, T.; Villa, F. European Energy Regulators’ Views on Regulation Smart Distribution Networks. 2011. Available online: https://www.diva-portal.org/smash/get/diva2:1013915/FULLTEXT01 (accessed on 12 May 2024).
- Vandoorn, T.L.; Vandevelde, L. Contribution of Microgrids to the Development of the Smart Grid. In Smart Grids; CRC Press: Boca Raton, FL, USA, 2018; pp. 191–211. [Google Scholar] [CrossRef]
- Dynamic Containment: What Is It, and Why Do We Need It?|ESO. Available online: https://www.nationalgrideso.com/news/dynamic-containment-what-it-and-why-do-we-need-it (accessed on 13 May 2024).
- Kulkarni, S.V.; Gaonkar, D.N. Operation and Control of a Microgrid in Isolated Mode with Multiple Distributed Generation Systems. In Proceedings of the 2017 IEEE International Conference on Technological Advancements in Power and Energy: Exploring Energy Solutions for an Intelligent Power Grid, TAP Energy, Kollam, India, 21–23 December 2017; pp. 1–6. [Google Scholar] [CrossRef]
- Gabbar, H.A.; Abdelsalam, A.A. Microgrid Energy Management in Grid-Connected and Islanding Modes Based on SVC. Energy Convers. Manag. 2014, 86, 964–972. [Google Scholar] [CrossRef]
- Joseph, V.; Thomas, P.C. Grid Connected Mode of Microgrid with Reactive Power Compensation. In Proceedings of the ICACCS 2013—2013 International Conference on Advanced Computing and Communication Systems: Bringing to the Table, Futuristic Technologies from around the Globe, Coimbatore, India, 19–21 December 2013. [Google Scholar] [CrossRef]
- Singh, A.; Surjan, B.S. Microgrid: A Review. J. Res. Eng. Technol. 2014, 3, 2321–7308. [Google Scholar]
- Uslar, M.; Schmedes, T.; Lucks, A.; Luhmann, T.; Winkels, L.; Appelrath, H.-J. Interaction of EMS Related Systems by Using the CIM Standard OFFIS; Business Information and Knowledge Management: Oldenburg, Germany, 2005. [Google Scholar]
- Chen, C.; Duan, S.; Cai, T.; Liu, B.; Hu, G. Smart Energy Management System for Optimal Microgrid Economic Operation. IET Renew. Power Gener. 2011, 5, 258–267. [Google Scholar] [CrossRef]
- Tao, L.; Schwaegerl, C. Advanced Architectures and Control Concepts for More Microgrids. Tech. Rep. 2009, 2, 1–145. [Google Scholar]
- Zia, M.F.; Elbouchikhi, E.; Benbouzid, M. Microgrids Energy Management Systems: A Critical Review on Methods, Solutions, and Prospects. Appl. Energy 2018, 222, 1033–1055. [Google Scholar] [CrossRef]
- Bhatti, M.Z.A.; Siddique, A.; Aslam, W.; Atiq, S. Design and Analysis of a Hybrid Stand-Alone Microgrid. Energies 2023, 17, 200. [Google Scholar] [CrossRef]
- Olivares, D.E.; Canizares, C.A.; Kazerani, M. A Centralized Energy Management System for Isolated Microgrids. IEEE Trans. Smart Grid 2014, 5, 1864–1875. [Google Scholar] [CrossRef]
- Fan, Z.; Wan, Z.; Gao, L.; Xiong, Y.; Song, G. A Multi-Objective Optimal Configuration Method for Microgrids Considering Zero-Carbon Operation. IEEE Access 2023, 11, 87366–87379. [Google Scholar] [CrossRef]
- Rousis, A.O.; Konstantelos, I.; Strbac, G. A Planning Model for a Hybrid AC-DC Microgrid Using a Novel GA/AC OPF Algorithm. IEEE Trans. Power Syst. 2020, 35, 227–237. [Google Scholar] [CrossRef]
- Kimutai, I.; Maina, P.; Makokha, A. Energy Optimization Model Using Linear Programming for Process Industry: A Case Study of Textile Manufacturing Plant in Kenya. Ph.D. Thesis, Udayana University, Bali, Indonezia, 2019. [Google Scholar] [CrossRef]
- Elgammal, A.; El-Naggar, M. Energy Management in Smart Grids for the Integration of Hybrid Wind–PV–FC–Battery Renewable Energy Resources Using Multi-Objective Particle Swarm Optimisation (MOPSO). J. Eng. 2018, 2018, 1806–1816. [Google Scholar] [CrossRef]
- Tian, P.; Xiao, X.; Wang, K.; Ding, R. A Hierarchical Energy Management System Based on Hierarchical Optimization for Microgrid Community Economic Operation. IEEE Trans. Smart Grid 2016, 7, 2230–2241. [Google Scholar] [CrossRef]
- Luna, A.C.; Diaz, N.L.; Graells, M.; Vasquez, J.C.; Guerrero, J.M. Mixed-Integer-Linear-Programming-Based Energy Management System for Hybrid PV-Wind-Battery Microgrids: Modeling, Design, and Experimental Verification. IEEE Trans. Power Electron. 2017, 32, 2769–2783. [Google Scholar] [CrossRef]
- Rahbar, K.; Chai, C.C.; Zhang, R. Energy Cooperation Optimization in Microgrids with Renewable Energy Integration. IEEE Trans. Smart Grid 2018, 9, 1482–1493. [Google Scholar] [CrossRef]
- Sukumar, S.; Mokhlis, H.; Mekhilef, S.; Naidu, K.; Karimi, M. Mix-Mode Energy Management Strategy and Battery Sizing for Economic Operation of Grid-Tied Microgrid. Energy 2017, 118, 1322–1333. [Google Scholar] [CrossRef]
- Igualada, L.; Corchero, C.; Cruz-Zambrano, M.; Heredia, F.J. Optimal Energy Management for a Residential Microgrid Including a Vehicle-to-Grid System. IEEE Trans. Smart Grid 2014, 5, 2163–2172. [Google Scholar] [CrossRef]
- Tsikalakis, A.G.; Hatziargyriou, N.D. Centralized Control for Optimizing Microgrids Operation. In Proceedings of the 2011 IEEE Power and Energy Society General Meeting, Detroit, MI, USA, 24–28 July 2011. [Google Scholar] [CrossRef]
- Střelec, M.; Berka, J. Microgrid Energy Management Based on Approximate Dynamic Programming. In Proceedings of the 2013 4th IEEE/PES Innovative Smart Grid Technologies Europe, ISGT Europe 2013, Lyngby, Denmark, 6–9 October 2013. [Google Scholar] [CrossRef]
- Gavrilas, M. Heuristic and Metaheuristic Optimization Techniques with Application to Power Systems. In Proceedings of the International Conference on Mathematical Methods and Computational Techniques in Electrical Engineering—Proceedings 2010, Timisoara, Romania, 21–23 October 2010; pp. 95–103. [Google Scholar]
- Santos-Ramos, J.E.; Saldarriaga-Zuluaga, S.D.; López-Lezama, J.M.; Muñoz-Galeano, N.; Villa-Acevedo, W.M. Microgrid Protection Coordination Considering Clustering and Metaheuristic Optimization. Energies 2023, 17, 210. [Google Scholar] [CrossRef]
- Papari, B.; Timilsina, L.; Moghassemi, A.; Khan, A.A.; Arsalan, A.; Ozkan, G.; Edrington, C.S. An Advanced Meta Metrics-Based Approach to Assess an Appropriate Optimization Method for Wind/PV/Battery Based Hybrid AC-DC Microgrid. e-Prime Adv. Electr. Eng. Electron. Energy 2024, 9, 100640. [Google Scholar] [CrossRef]
- Nikmehr, N.; Najafi-Ravadanegh, S.; Khodaei, A. Probabilistic Optimal Scheduling of Networked Microgrids Considering Time-Based Demand Response Programs under Uncertainty. Appl. Energy 2017, 198, 267–279. [Google Scholar] [CrossRef]
- Elsied, M.; Oukaour, A.; Youssef, T.; Gualous, H.; Mohammed, O. An Advanced Real Time Energy Management System for Microgrids. Energy 2016, 114, 742–752. [Google Scholar] [CrossRef]
- Mishra, S.; Anderson, K.; Miller, B.; Boyer, K.; Warren, A. Microgrid Resilience: A Holistic Approach for Assessing Threats, Identifying Vulnerabilities, and Designing Corresponding Mitigation Strategies. Appl. Energy 2020, 264, 114726. [Google Scholar] [CrossRef]
- Xiao, J.; Wang, P.; Setyawan, L. Hierarchical Control of Hybrid Energy Storage System in DC Microgrids. IEEE Trans. Ind. Electron. 2015, 62, 4915–4924. [Google Scholar] [CrossRef]
- Katsanevakis, M.; Stewart, R.A.; Lu, J. Aggregated Applications and Benefits of Energy Storage Systems with Application-Specific Control Methods: A Review. Renew. Sustain. Energy Rev. 2017, 75, 719–741. [Google Scholar] [CrossRef]
- Brahmendra Kumar, G.V.; Palanisamy, K. Review of Energy Storage System for Microgrid. In Microgrid Technologies; Wiley: Hoboken, NJ, USA, 2021; pp. 57–90. [Google Scholar] [CrossRef]
- Jing, W.; Lai, C.H.; Wong, W.S.H.; Wong, M.L.D. Dynamic Power Allocation of Battery-Supercapacitor Hybrid Energy Storage for Standalone PV Microgrid Applications. Sustain. Energy Technol. Assess. 2017, 22, 55–64. [Google Scholar] [CrossRef]
- Lin, X.; Zamora, R. Controls of Hybrid Energy Storage Systems in Microgrids: Critical Review, Case Study and Future Trends. J. Energy Storage 2022, 47, 103884. [Google Scholar] [CrossRef]
- Shezan, S.; Kamwa, I.; Ishraque, M.; Muyeen, S.M.; Hasan, K.N.; Saidur, R.; Rizvi, S.M.; Shafiullah, M.; Al-Sulaiman, F.A. Evaluation of Different Optimization Techniques and Control Strategies of Hybrid Microgrid: A Review. Energies 2023, 16, 1792. [Google Scholar] [CrossRef]
- Marzband, M.; Azarinejadian, F.; Savaghebi, M.; Pouresmaeil, E.; Guerrero, J.M.; Lightbody, G. Smart Transactive Energy Framework in Grid-Connected Multiple Home Microgrids under Independent and Coalition Operations. Renew. Energy 2018, 126, 95–106. [Google Scholar] [CrossRef]
- Kumar, R.S.; Raghav, L.P.; Raju, D.K.; Singh, A.R. Intelligent Demand Side Management for Optimal Energy Scheduling of Grid Connected Microgrids. Appl. Energy 2021, 285, 116435. [Google Scholar] [CrossRef]
- Nikmehr, N.; Najafi-Ravadanegh, S. Optimal Operation of Distributed Generations in Micro-Grids under Uncertainties in Load and Renewable Power Generation Using Heuristic Algorithm. IET Renew. Power Gener. 2015, 9, 982–990. [Google Scholar] [CrossRef]
- Shan, Y.; Hu, J.; Liu, H. A Holistic Power Management Strategy of Microgrids Based on Model Predictive Control and Particle Swarm Optimization. IEEE Trans. Ind. Inform. 2022, 18, 5115–5126. [Google Scholar] [CrossRef]
- Mollayousefi Zadeh, M.; MohammadAli Rezayi, P.; Ghafouri, S.; Alizadeh, M.H.; Gharehpetian, G.B. IoT-Based Stochastic EMS Using Multi-Agent System for Coordination of Grid-Connected Multi-Microgrids. Int. J. Electr. Power Energy Syst. 2023, 151, 109191. [Google Scholar] [CrossRef]
- Hemmati, M.; Bayati, N.; Ebel, T. Integrated Optimal Energy Management of Multi-Microgrid Network Considering Energy Performance Index: Global Chance-Constrained Programming Framework. Available online: https://doi.org/10.2139/SSRN.4783897 (accessed on 19 May 2024).
- Europe’s Largest Battery Creates a Buzz in Bedfordshire—Power Technology. Available online: https://www.power-technology.com/features/featureeuropes-largest-battery-creates-a-buzz-in-bedfordshire-4563310/ (accessed on 19 May 2024).
- UKPN Puts Landmark Leighton Buzzard Battery up for Sale—Solar Power Portal. Available online: https://www.solarpowerportal.co.uk/ukpn_puts_landmark_leighton_buzzard_battery_up_for_sale/ (accessed on 19 May 2024).









| Linear and Nonlinear Programming Methods | Dynamic Programming and Rule-Based Methods |
|---|---|
| Linear programming | Dynamic programming |
| Nonlinear programming | Approximate dynamic programming |
| Mixed-integer linear programming | Rule-based approach |
| Mixed-integer nonlinear programming | Battery SOC rule-based approach |
| EMS Based on Genetic and Swarm Optimisation | EMS Based on Other Meta-Heuristic Approaches |
|---|---|
| Genetic algorithm | Differential evolution |
| Memory-based genetic algorithm | Modified differential evolution |
| Matrix real-coded genetic algorithm | Ant colony optimisation |
| Particle swarm optimisation | Gravitational search algorithm |
| Regrouping PSO | Self-adaptive gravitational search algorithm |
| Guaranteed convergence PSO | Modified bacterial foraging |
| Particle swarm optimisation | Artificial bee colony |
| Self-adaptive modified θ-PSO | Modified artificial bee colony |
| Multiobjective PSO | Modified simulated annealing |
| Stochastic weight trade-off PSO | Modified crow search algorithm |
| Imperialist competitive algorithm |
| Traditional APP | Minimum Production APP | Current APP | Gap in the Literature | |
|---|---|---|---|---|
| Scope | Network of generators | Network of generators | Full network | Full network |
| Objective | Minimise cost subject to constraints | Minimise cost of baseload by maximising utilisation | Minimise cost of baseload and utilisation of green energy | Minimise volatility of orders to utility generators |
| Volatility | Is one of the constraints | Deals with responsive source | Deals with responsive source | Is part of the objective function |
| Principle | Produce electricity as cheaply as possible given demand | First, allocate baseload to nuclear. Allocate peak demand to gas. | First, maximise autonomy of microgrids. Second, use nuclear for baseload. Third, use gas for peaker demand and back up generation. | Optimise a portfolio of supply, storage, and demand nodes subject to constraints. Budget is a constraint. |
Disclaimer/Publisher’s Note: The statements, opinions and data contained in all publications are solely those of the individual author(s) and contributor(s) and not of MDPI and/or the editor(s). MDPI and/or the editor(s) disclaim responsibility for any injury to people or property resulting from any ideas, methods, instructions or products referred to in the content. |
© 2024 by the authors. Licensee MDPI, Basel, Switzerland. This article is an open access article distributed under the terms and conditions of the Creative Commons Attribution (CC BY) license (https://creativecommons.org/licenses/by/4.0/).
Share and Cite
Feleafel, H.; Radulovic, J.; Leseure, M. Should We Have Selfish Microgrids? Energies 2024, 17, 3969. https://doi.org/10.3390/en17163969
Feleafel H, Radulovic J, Leseure M. Should We Have Selfish Microgrids? Energies. 2024; 17(16):3969. https://doi.org/10.3390/en17163969
Chicago/Turabian StyleFeleafel, Hanaa, Jovana Radulovic, and Michel Leseure. 2024. "Should We Have Selfish Microgrids?" Energies 17, no. 16: 3969. https://doi.org/10.3390/en17163969
APA StyleFeleafel, H., Radulovic, J., & Leseure, M. (2024). Should We Have Selfish Microgrids? Energies, 17(16), 3969. https://doi.org/10.3390/en17163969

