Numerical Simulation of Turbulent Structure and Particle Deposition in a Three-Dimensional Heat Transfer Pipe with Corrugation
Abstract
1. Introduction
2. Numerical Methodology and Experimental Method
2.1. Gas-Phase Model
2.2. Particle-Phase Model
2.3. Particle Deposition Model
2.4. Discrete Random Walk (DRW) Model
2.5. Boundary Conditions
3. Case Description and Solution
3.1. Solution Method
3.2. Computational Grid and Grid Independence Study
4. Results and Analysis
4.1. Results Verification
4.1.1. Verification of the Turbulent Flow Field
4.1.2. Verification of Particle Deposition
4.2. Effect of Air Velocity on the Flow Field
4.2.1. Effect of Air Velocity on Turbulence
4.2.2. Vortex Identification and Analysis
4.3. Effect of Different Walls on the Flow Field
4.4. Deposition Characteristics of Micron Particles
4.4.1. Effect of Rebound on Particle Deposition
4.4.2. Effect of Air Velocity on Particle Deposition
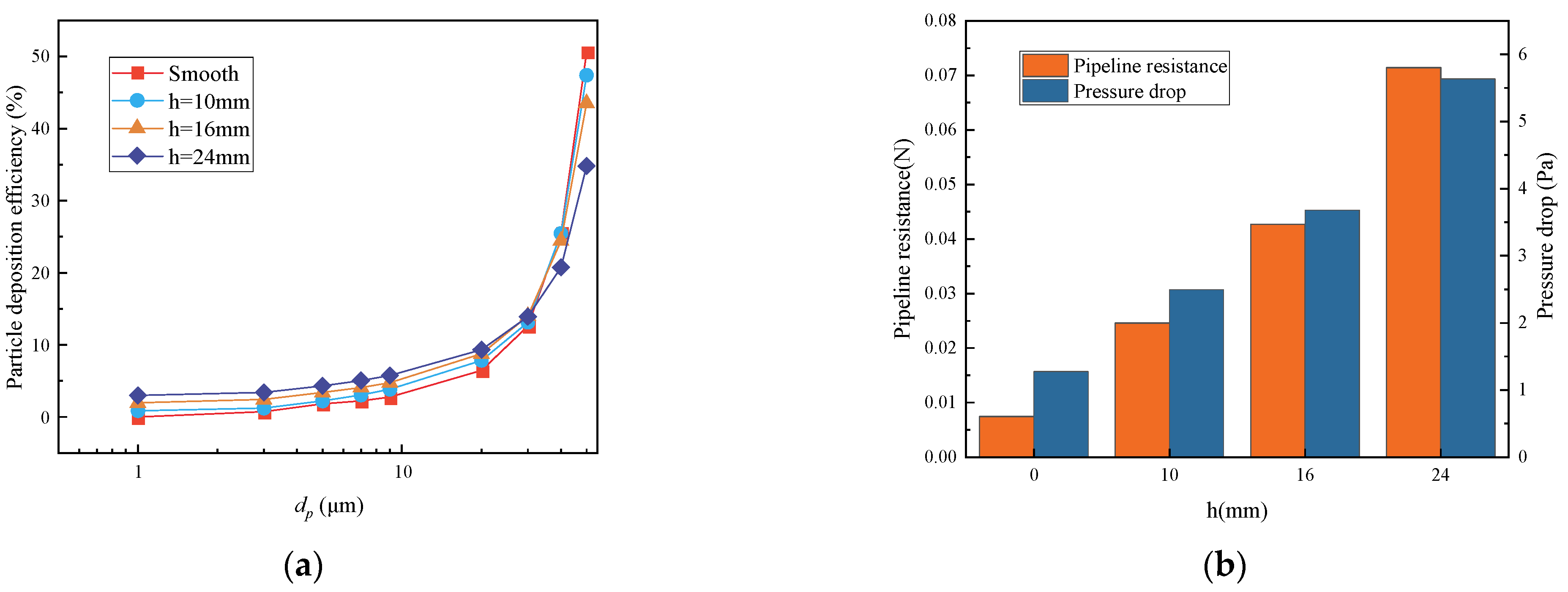
4.4.3. Effect of Corrugation Height on Particle Deposition
4.4.4. Effect of Corrugation Period on Particle Deposition
5. Conclusions
- The use of corrugated walls enhances the deposition efficiency of particles with particle sizes (dp) < 30 μm, and when the particle size (dp) > 30 μm, particles are more likely to bounce off the corrugated walls, which makes the particle deposition efficiency lower than that for smooth walls. The particle deposition efficiency shows a positive correlation with particle size. When the corrugation height is 24 mm and dp = 3 μm, the particle deposition efficiency on a corrugated wall is five times higher than that on a smooth wall.
- Air velocity is an important factor affecting this study. The maximum value of TKE near the corrugated wall surface occurs periodically at the crest and windward side. The value of TKE increases gradually with increase in inlet air velocity. Therefore, more secondary flow occurs at the crest and windward side with increasing velocity, which can lead to changes in particle deposition efficiency. As the air velocity increases, the rebound probability of large-size particles (dp > 10 μm) increases, so the deposition efficiency of large-size particles decreases. Regarding particle deposition location, the air velocity has a strong influence on the deposition location of large particles; as the air velocity increases, the dense area of particle deposition will gradually move from the inlet to the outlet, and eventually only a small portion of the particles will be deposited at the inlet and outlet due to the rebound.
- The shape of the corrugated wall surface is an important factor affecting this study. With the increase in the corrugation height, the TKE value at the crest of the corrugated wall will gradually increase, and the secondary flow will gradually move upward. When dp < 30 μm, the deposition characteristics are mainly determined by the flow vortices and mass inertia, so the particle deposition efficiency will gradually increase with the increase in the corrugation height. The particle deposition efficiency gradually increases with the decrease in the ripple period, and particles are deposited in every ripple period. At dp > 30 μm, the particle deposition efficiency is inversely correlated with the ripple height due to rebound. The particle deposition efficiency does not gradually increase with the decrease in the corrugation period. In this study, the highest particle deposition efficiency was observed for the corrugated plate with T = 6.5 mm, and with the increase in the corrugation period, a particle-free region appeared in the front section of the corrugated wall.
Author Contributions
Funding
Data Availability Statement
Conflicts of Interest
Nomenclature
| A | Pipe section area, m2 |
| A | Symmetric component of the velocity gradient tensor |
| B | Antisymmetric component of the gradient tensor |
| Drag coefficient of particle | |
| dp | Particle diameter, μm |
| Hydraulic diameter | |
| Young’s modulus of channel wall, GPa | |
| Young’s modulus of particle, GPa | |
| Fanning friction factor | |
| Drag force, N | |
| Gravity and buoyancy, N | |
| Brownian force, N | |
| Saffman lift, N | |
| Thermophoretic force, N | |
| Gravitational acceleration, m/s2 | |
| H | Pipe height, m |
| h | Corrugated wall height, mm |
| Number of particles deposited per unit time and unit area | |
| Turbulent kinetic energy (TKE), m2·s−1 | |
| Effective stiffness parameter | |
| Average roughness height | |
| Deposited particle number | |
| Released particle number | |
| Time-averaged pressure, Pa | |
| R | Kinematic restitution coefficient |
| Reynolds number | |
| S | The particle-to-fluid density ratio |
| The maximum deposition time of particles | |
| Inlet temperature, K | |
| Wall temperature, K | |
| Critical deposition velocity | |
| Friction velocity | |
| The component of the time-averaged velocity | |
| Mean flue gas velocity, m/s | |
| Particle deposition velocity | |
| Dimensionless particle deposition velocity | |
| Dimensionless distance from the wall | |
| Greek symbols | |
| Dissipation rate of turbulent kinetic energy | |
| Nondimensional particle relaxation time | |
| Kinematic viscosity | |
| Poisson’s ratio of the wall | |
| Poisson’s ratio of the particle | |
| Particle deposition efficiency | |
| Density, kg/m3 |
Abbreviation
| RSM | Reynolds stress model |
| DPM | Discrete particle model |
| UDF | User-defined function |
| HVAC | Heating, ventilation and air conditioning |
| IAQ | Indoor air quality |
| GFEM | Galerkin finite-element method |
| CCD | Central composite design |
| FVM | Finite volume method |
| RANS | Reynolds-averaged Navier–Stokes |
| DNS | Direct numerical simulation |
| LES | Large eddy simulation |
| LBM | Lattice Boltzmann method |
| EWF | Enhanced wall function |
| TKE | Turbulent kinetic energy |
References
- Dockery, D.W.; Stone, P.H. Cardiovascular risks from fine particulate air pollution. N. Engl. J. Med. 2007, 356, 511–513. [Google Scholar] [CrossRef] [PubMed]
- Marval, J.; Tronville, P. Ultrafine particles: A review about their health effects, presence, generation, and measurement in indoor environments. Build. Environ. 2022, 216, 108992. [Google Scholar] [CrossRef]
- Tian, L.; Ahmadi, G. Particle deposition in turbulent duct flows—Comparisons of different model predictions. J. Aerosol Sci. 2007, 38, 377–397. [Google Scholar] [CrossRef]
- Othmane, M.B.; Havet, M.; Gehin, E.; Solliec, C. Mechanisms of Particle Deposition in Ventilation Ducts for a Food Factory. Aerosol Sci. Technol. 2010, 44, 775–784. [Google Scholar] [CrossRef]
- Dehbi, A. A CFD model for particle dispersion in turbulent boundary layer flows. Nucl. Eng. Des. 2008, 238, 707–715. [Google Scholar] [CrossRef]
- Lai, A.C.; Byrne, M.A.; Goddard, A.J. Aerosol deposition in turbulent channel flow on a regular array of three-dimensional roughness elements. J. Aerosol Sci. 2001, 32, 121–137. [Google Scholar] [CrossRef]
- Lai, A.C.; Byrne, M.A.; Goddard, A.J. Particle deposition in ventilation duct onto three-dimensional roughness elements. Build. Environ. 2002, 37, 939–945. [Google Scholar] [CrossRef]
- Lu, H.; Lu, L. A numerical study of particle deposition in ribbed duct flow with different rib shapes. Build. Environ. 2015, 94, 43–53. [Google Scholar] [CrossRef]
- Lu, H.; Quan, Y. A CFD study of particle deposition in three-dimensional heat exchange channel based on an improved deposition model. Int. J. Heat Mass Transf. 2021, 178, 121633. [Google Scholar] [CrossRef]
- Bi, C.; Tang, G.H.; Tao, W.Q. Heat transfer enhancement in mini-channel heat sinks with dimples and cylindrical grooves. Appl. Therm. Eng. 2013, 55, 121–132. [Google Scholar] [CrossRef]
- Han, Z.; Lu, H. Numerical simulation of turbulent flow and particle deposition in heat transfer channels with concave dimples. Appl. Therm. Eng. 2023, 230, 120672. [Google Scholar] [CrossRef]
- Kooh Andaz, A.; Dal Maso, M. Effect of a deflector on deposition of particles with different diameters in a rib-roughened channel. Powder Technol. 2023, 428, 118831. [Google Scholar] [CrossRef]
- Launder, B.E.; Reece, G.J.; Rodi, W. Progress in the development of a Reynolds-stress turbulence closure. J. Fluid Mech. 1975, 68, 537–566. [Google Scholar] [CrossRef]
- Hamida, M.B.B.; Almeshaal, M.A.; Hajlaoui, K.; Rothan, Y.A. A three-dimensional thermal management study for cooling a square Light Edding Diode. Case Stud. Therm. Eng. 2021, 27, 101223. [Google Scholar] [CrossRef]
- Hamida, M.B.B.; Hatami, M. Investigation of heated fins geometries on the heat transfer of a channel filled by hybrid nanofluids under the electric field. Case Stud. Therm. Eng. 2021, 28, 101450. [Google Scholar] [CrossRef]
- Izadi, M.; Alshehri, H.M.; Hosseinzadeh, F.; Rad, M.S.; Hamida, M.B.B. Numerical study on forced convection heat transfer of TiO2/water nanofluid flow inside a double-pipe heat exchanger with spindle-shaped turbulators. Eng. Anal. Bound. Elem. 2023, 150, 612–623. [Google Scholar] [CrossRef]
- Azzouz, R.; Hamida, M.B.B. Natural Convection in a Circular Enclosure with Four Cylinders under Magnetic Field: Application to Heat Exchanger. Processes 2023, 11, 2444. [Google Scholar] [CrossRef]
- Massoudi, M.D.; Ben Hamida, M.B. Enhancement of MHD radiative CNT-50% water+ 50% ethylene glycol nanoliquid performance in cooling an electronic heat sink featuring wavy fins. Waves Random Complex Media 2022, 1–26. [Google Scholar] [CrossRef]
- Russ, G.; Beer, H. Heat transfer and flow field in a pipe with sinusoidal wavy surface—I. Numerical investigation. Int. J. Heat Mass Transf. 1997, 40, 1061–1070. [Google Scholar] [CrossRef]
- Heidary, H.; Kermani, M. Effect of nano-particles on forced convection in sinusoidal-wall channel. Int. Commun. Heat Mass Transf. 2010, 37, 1520–1527. [Google Scholar] [CrossRef]
- Barba, A.; Rainieri, S.; Spiga, M. Heat Transfer Enhancement in a Corrugated Tube. Int. Commun. Heat Mass Transf. 2002, 29, 313–322. [Google Scholar] [CrossRef]
- Andrade, F.; Moita, A.S.; Nikulin, A.; Moreira, A.L.N.; Santos, H. Experimental investigation on heat transfer and pressure drop of internal flow in corrugated tubes. Int. J. Heat Mass Transf. 2019, 140, 940–955. [Google Scholar] [CrossRef]
- Vicente, P.G.; Garcıa, A.; Viedma, A. Mixed convection heat transfer and isothermal pressure drop in corrugated tubes for laminar and transition flow. Int. Commun. Heat Mass Transf. 2004, 31, 651–662. [Google Scholar] [CrossRef]
- Kareem, Z.S.; Abdullah, S.; Lazim, T.M.; Jaafar, M.M.; Wahid, A.F.A. Heat transfer enhancement in three-start spirally corrugated tube: Experimental and numerical study. Chem. Eng. Sci. 2015, 134, 746–757. [Google Scholar] [CrossRef]
- Ağra, Ö.; Demir, H.; Atayılmaz, Ş.Ö.; Kantaş, F.; Dalkılıç, A.S. Numerical investigation of heat transfer and pressure drop in enhanced tubes. Int. Commun. Heat Mass Transf. 2011, 38, 1384–1391. [Google Scholar] [CrossRef]
- Cao, Q.; Liu, M.; Li, X.; Lin, C.H.; Wei, D.; Ji, S.; Zhang, T.T.; Chen, Q. Influencing factors in the simulation of airflow and particle transportation in aircraft cabins by CFD. Build. Environ. 2022, 207, 108413. [Google Scholar] [CrossRef] [PubMed]
- Boulbair, A.; Benabed, A.; Janssens, B.; Limam, K.; Bosschaerts, W. Numerical study of the human walking-induced fine particles resuspension. Build. Environ. 2022, 216, 109050. [Google Scholar] [CrossRef]
- Dehbi, A. Validation against DNS statistics of the normalized Langevin model for particle transport in turbulent channel flows. Powder Technol. 2010, 200, 60–68. [Google Scholar] [CrossRef]
- Ström, H.; Sasic, S.; Andersson, B. A novel multiphase DNS approach for handling solid particles in a rarefied gas. Int. J. Multiph. Flow 2011, 37, 906–918. [Google Scholar] [CrossRef]
- Agnihotri, V.; Ghorbaniasl, G.; Verbanck, S.; Lacor, C. On the multiple LES frozen field approach for the prediction of particle deposition in the human upper respiratory tract. J. Aerosol Sci. 2014, 68, 58–72. [Google Scholar] [CrossRef]
- Wu, P.; Feng, Z.; Cao, S.J. Fast and accurate prediction of airflow and drag force for duct ventilation using wall-modeled large-eddy simulation. Build. Environ. 2018, 141, 226–235. [Google Scholar] [CrossRef]
- Huang, W.; An, Y.; Pan, Y.; Li, J.; Chen, C. Predicting transient particle transport in periodic ventilation using Markov chain model with pre-stored transition probabilities. Build. Environ. 2022, 211, 108730. [Google Scholar] [CrossRef]
- Huang, W.; Chen, C. An improved Markov chain model with modified turbulence diffusion for predicting indoor particle transport. Build. Environ. 2022, 209, 108682. [Google Scholar] [CrossRef]
- Zeng, L.; Gao, J.; Lv, L.; Zhang, R.; Chen, Y.; Zhang, X.; Huang, Z.; Zhang, Z. Markov-chain-based inverse modeling to fast localize hazardous gaseous pollutant sources in buildings with ventilation systems. Build. Environ. 2020, 169, 106584. [Google Scholar] [CrossRef]
- Sajjadi, H.; Salmanzadeh, M.; Ahmadi, G.; Jafari, S. Simulations of indoor airflow and particle dispersion and deposition by the lattice Boltzmann method using LES and RANS approaches. Build. Environ. 2016, 102, 1–12. [Google Scholar] [CrossRef]
- Zheng, Z.; Yang, W.; Yu, P.; Cai, Y.; Zhou, H.; Boon, S.K.; Subbaiah, P. Simulating growth of ash deposit in boiler heat exchanger tube based on CFD dynamic mesh technique. Fuel 2020, 259, 116083. [Google Scholar] [CrossRef]
- Li, X.; Yan, Y.; Shang, Y.; Tu, J. An Eulerian–Eulerian model for particulate matter transport in indoor spaces. Build. Environ. 2015, 86, 191–202. [Google Scholar] [CrossRef]
- Han, Z.; Xu, Z.; Yu, X. CFD modeling for prediction of particulate fouling of heat transfer surface in turbulent flow. Int. J. Heat Mass Transf. 2019, 144, 118428.118421–118428.118429. [Google Scholar] [CrossRef]
- Lu, H.; Lu, L. Numerical investigation on particle deposition enhancement in duct air flow by ribbed wall. Build. Environ. 2015, 85, 61–72. [Google Scholar] [CrossRef]
- Lu, H.; Lu, L. CFD investigation on particle deposition in aligned and staggered ribbed duct air flows. Appl. Therm. Eng. 2016, 93, 697–706. [Google Scholar] [CrossRef]
- Lu, H.; Zhao, W. Numerical study of particle deposition in turbulent duct flow with a forward- or backward-facing step. Fuel 2018, 234, 189–198. [Google Scholar] [CrossRef]
- Han, Z.; Xu, Z.; Sun, A.; Yu, X. The deposition characteristics of micron particles in heat exchange pipelines. Appl. Therm. Eng. 2019, 158, 113732. [Google Scholar] [CrossRef]
- Chen, H.; Patel, V. Near-wall turbulence models for complex flows including separation. AIAA J. 1988, 26, 641–648. [Google Scholar] [CrossRef]
- Sun, K.; Lu, L.; Jiang, H. Modelling of particle deposition and rebound behaviour on ventilation ducting wall using an improved wall model. Indoor Built Environ. 2011, 20, 300–312. [Google Scholar] [CrossRef]
- Wolfshtein, M. The velocity and temperature distribution in one-dimensional flow with turbulence augmentation and pressure gradient. Int. J. Heat Mass Transf. 1969, 12, 301–318. [Google Scholar] [CrossRef]
- Lu, H.; Ma, T.; Lu, L. Deposition characteristics of particles in inclined heat exchange channel with surface ribs. Int. J. Heat Mass Transf. 2020, 161, 120289. [Google Scholar] [CrossRef]
- Han, Z.; Xu, Z.; Yu, X.; Sun, A.; Li, Y. Numerical simulation of ash particles deposition in rectangular heat exchange channel. Int. J. Heat Mass Transf. 2019, 136, 767–776. [Google Scholar] [CrossRef]
- Wang, F.-L.; He, Y.-L.; Tong, Z.-X.; Tang, S.-Z. Real-time fouling characteristics of a typical heat exchanger used in the waste heat recovery systems. Int. J. Heat Mass Transf. 2017, 104, 774–786. [Google Scholar] [CrossRef]
- Zhang, J.; Li, A. Study on particle deposition in vertical square ventilation duct flows by different models. Energy Convers. Manag. 2008, 49, 1008–1018. [Google Scholar] [CrossRef]
- Lo, C.; Bons, J.; Yao, Y.; Capecelatro, J. Assessment of stochastic models for predicting particle transport and deposition in turbulent pipe flows. J. Aerosol Sci. 2022, 162, 105954. [Google Scholar] [CrossRef]
- Zhao, B.; Chen, C.; Yang, X.; Lai, A.C.K. Comparison of Three Approaches to Model Particle Penetration Coefficient through a Single Straight Crack in a Building Envelope. Aerosol Sci. Technol. 2010, 44, 405–416. [Google Scholar] [CrossRef]
- Kim, J.; Moin, P.; Moser, R. Turbulence statistics in fully developed channel flow at low Reynolds number. J. Fluid Mech. 1987, 177, 133–166. [Google Scholar] [CrossRef]
- Kuzan, J.D. Velocity Measurements for Turbulent Separated and Near Separated Flow over Solid Waves (Fluid-Mechanics); University of Illinois at Urbana-Champaign: Champaign, IL, USA, 1986. [Google Scholar]
- Wood, N. A simple method for the calculation of turbulent deposition to smooth and rough surfaces. J. Aerosol Sci. 1981, 12, 275–290. [Google Scholar] [CrossRef]
- Zhang, Z.; Chen, Q. Prediction of particle deposition onto indoor surfaces by CFD with a modified Lagrangian method. Atmos. Environ. 2009, 43, 319–328. [Google Scholar] [CrossRef]
- Sippola, M.R. Particle Deposition in Ventilation Ducts; University of California: Berkeley, CA, USA, 2002. [Google Scholar]
- Liu, C.; Wang, Y.; Yang, Y.; Duan, Z. New omega vortex identification method. Sci. China Phys. Mech. Astron. 2016, 59, 1–9. [Google Scholar] [CrossRef]



























| Part | L | H | W | Lf | Lr |
|---|---|---|---|---|---|
| Length (mm) | 900 | 100 | 200 | 150 | 150 |
| Case No. | Air Velocity (m/s) | Air and Particle Temperature (K) | Wall Temperature (K) | Corrugated Heigh, h (mm) | Period of Ripples, T (mm) | Surface Type |
|---|---|---|---|---|---|---|
| 1 | 3.0 | 300 | 350 | / | / | Smooth |
| 2 | 0.6 | 300 | 350 | 24 | 6.5 | Corrugated |
| 3 | 1.6 | 300 | 350 | 24 | 6.5 | Corrugated |
| 4 | 3.0 | 300 | 350 | 24 | 6.5 | Corrugated |
| 5 | 7.0 | 300 | 350 | 24 | 6.5 | Corrugated |
| 6 | 3.0 | 300 | 350 | 16 | 6.5 | Corrugated |
| 7 | 3.0 | 300 | 350 | 10 | 6.5 | Corrugated |
| 8 | 3.0 | 300 | 350 | 24 | 5.7 | Corrugated |
| 9 | 3.0 | 300 | 350 | 24 | 9.7 | Corrugated |
Disclaimer/Publisher’s Note: The statements, opinions and data contained in all publications are solely those of the individual author(s) and contributor(s) and not of MDPI and/or the editor(s). MDPI and/or the editor(s) disclaim responsibility for any injury to people or property resulting from any ideas, methods, instructions or products referred to in the content. |
© 2024 by the authors. Licensee MDPI, Basel, Switzerland. This article is an open access article distributed under the terms and conditions of the Creative Commons Attribution (CC BY) license (https://creativecommons.org/licenses/by/4.0/).
Share and Cite
Lu, H.; Wang, Y.; Li, H.; Zhao, W. Numerical Simulation of Turbulent Structure and Particle Deposition in a Three-Dimensional Heat Transfer Pipe with Corrugation. Energies 2024, 17, 321. https://doi.org/10.3390/en17020321
Lu H, Wang Y, Li H, Zhao W. Numerical Simulation of Turbulent Structure and Particle Deposition in a Three-Dimensional Heat Transfer Pipe with Corrugation. Energies. 2024; 17(2):321. https://doi.org/10.3390/en17020321
Chicago/Turabian StyleLu, Hao, Yu Wang, Hongchang Li, and Wenjun Zhao. 2024. "Numerical Simulation of Turbulent Structure and Particle Deposition in a Three-Dimensional Heat Transfer Pipe with Corrugation" Energies 17, no. 2: 321. https://doi.org/10.3390/en17020321
APA StyleLu, H., Wang, Y., Li, H., & Zhao, W. (2024). Numerical Simulation of Turbulent Structure and Particle Deposition in a Three-Dimensional Heat Transfer Pipe with Corrugation. Energies, 17(2), 321. https://doi.org/10.3390/en17020321

