Prediction Accuracy of Stackelberg Game Model of Electricity Price in Smart Grid Power Market Environment
Abstract
1. Introduction
2. Model Building
2.1. Time Series Forecasting Models
2.1.1. Stackelberg Model
2.1.2. The Steps to Build the Stackelberg Model
- (1)
- In order to meet the requirements of the variance homogeneity assumption of the model, the logarithmic transformation of the original load series {xt} and the electricity price series {yt} is carried out first.
- (2)
- The stationarity of the logarithmic transformation sequence {ln yt} of electricity price series and logarithmic transformation sequence {ln xt} of load series is tested. If the stationarity of the sequence meets the established criteria, the next steps are continued. If the stationarity of the sequence does not meet the requirements, the logarithmic difference processing should be performed on the sequence and the stationarity test should be re-performed. If the test results show that the sequence still does not meet the stationarity criterion, second-order differential processing should be further performed until the stationarity of the sequence meets the established requirements.
- (3)
- A Stackelberg model is established for the input sequence after n-order difference {∇n ln xt}, as shown in Equation (4).
- (4)
- A Stackelberg model is established for the input sequence after nth order difference {∇n ln yt}, as shown in Equation (5).
- (5)
- The structure of the Stackelberg model is determined using Equation (6) by examining the correlation coefficients of the logarithmic sequences ∇n ln xt and ∇n ln yt that are stationary after NTH difference.
- (6)
- The residual sequence {εt} is fitted as follows:
3. Data and Parameters of the Stackelberg Model
3.1. Research and Analysis of Input Data
3.2. Correlation Checks
3.3. Parameters of the Stackelberg Model
3.3.1. Differential Order d and How It Is Determined
3.3.2. Methods for Determining the Lag Order p and q
3.3.3. AIC Guidelines
3.3.4. BIC Guidelines
3.3.5. Stationarity Test and White Noise Test
3.4. Determination of Stackelberg Model Parameters
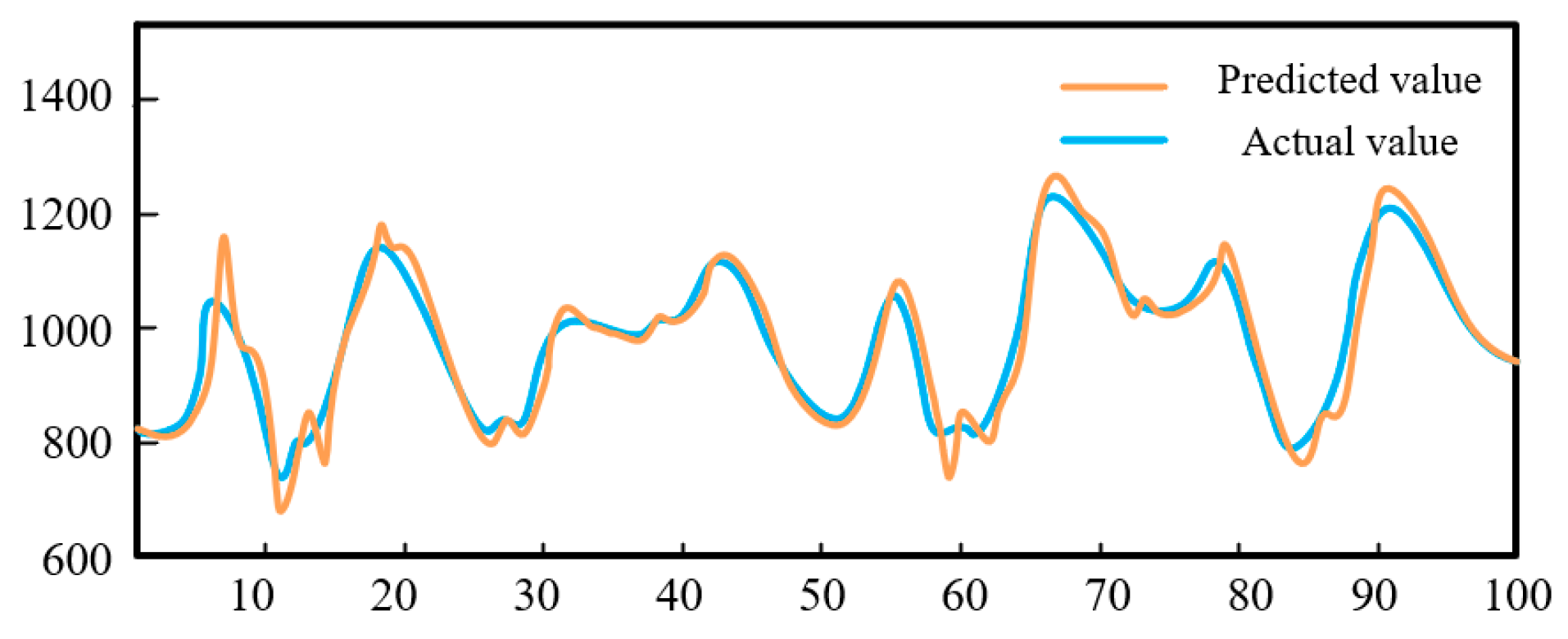
3.5. Prediction Results and Analysis
3.5.1. Stackelberg Model Prediction Results Data Table
3.5.2. Error Calculation and Analysis of the Prediction Results of the Stackelberg Model
4. Electricity Price Prediction Model for BP Neural Network Model
4.1. BP Neural Networks
4.1.1. BP Neural Network Model Prediction Results
4.1.2. Comparison of Forecast Results
4.2. Error Analysis
5. Conclusions
Author Contributions
Funding
Data Availability Statement
Conflicts of Interest
References
- Kostrzewski, M.; Kostrzewska, J. Probabilistic electricity price forecasting with Bayesian stochastic volatility models. Energy Econ. 2019, 80, 610–620. [Google Scholar] [CrossRef]
- Ziel, F.; Steinert, R. Probabilistic mid- and long-term electricity price forecasting. Renew. Sustain. Energy Rev. 2020, 94, 251–266. [Google Scholar] [CrossRef]
- Narajewski, M.; Ziel, F. Ensemble forecasting for intraday electricity prices: Simulating trajectories. Appl. Energy 2020, 279, 115801. [Google Scholar] [CrossRef]
- Agrawal, R.K.; Muchahary, F.; Tripathi, M.M. Ensemble of relevance vector machines and boosted trees for electricity price forecasting. Appl. Energy 2019, 250, 540–548. [Google Scholar] [CrossRef]
- Kostmann, M.; Härdle, W.K. Forecasting in blockchain-based local energy markets. Energies 2019, 12, 2718. [Google Scholar] [CrossRef]
- Alonso, A.M.; Bastos, G.; García-Martos, C. Electricity price forecasting by averaging dynamic factor models. Energies 2016, 9, 600. [Google Scholar] [CrossRef]
- Ugurlu, U.; Oksuz, I.; Tas, O. Electricity price forecasting using recurrent neural networks. Energies 2018, 11, 1255. [Google Scholar] [CrossRef]
- Janczura, J. Expectile regression averaging method for probabilistic forecasting of electricity prices. Comput. Stat. 2024, 1–18. [Google Scholar] [CrossRef]
- Grothe, O.; Kächele, F.; Krüger, F. From point forecasts to multivariate probabilistic forecasts: The Schaake shuffle for day-ahead electricity price forecasting. Energy Econ. 2023, 120, 106602. [Google Scholar] [CrossRef]
- Zhang, J.; Tan, Z.; Wei, Y. An adaptive hybrid model for short term electricity price forecasting. Appl. Energy 2020, 258, 114087. [Google Scholar] [CrossRef]
- Chen, Y.; Li, B. An adaptive functional autoregressive forecast model to predict electricity price curves. J. Bus. Econ. Stat. 2017, 35, 371–388. [Google Scholar] [CrossRef]
- Zhang, R.; Li, G.; Ma, Z. A deep learning based hybrid framework for day-ahead electricity price forecasting. IEEE Access 2020, 8, 143423–143436. [Google Scholar] [CrossRef]
- Cai, Q.; Zhu, Y.; Yang, X.; E, L. Alterable Electricity Pricing Mechanism Considering the Deviation of Wind Power Prediction. Sustainability 2020, 12, 1848. [Google Scholar] [CrossRef]
- Ding, Y.; Xu, Q.; Hao, L.; Xia, Y. A Stackelberg Game-based robust optimization for user-side energy storage configuration and power pricing. Energy 2023, 283, 128429. [Google Scholar] [CrossRef]
- Zheng, Z.; Zheng, C.; Wei, Z.; Xu, L. Analysis of charging tariffs for residential electric vehicle users based on Stackelberg game. Energy Rep. 2024, 12, 1765–1776. [Google Scholar] [CrossRef]
- Yi, M.; Xie, W.; Mo, L. Short-term electricity price forecasting based on bp neural network optimized by SAPSO. Energies 2021, 14, 6514. [Google Scholar] [CrossRef]

















| Delay Order | Chi-Square Statistic | p-Value |
|---|---|---|
| 6 | 112.962298 | 0 |
| 12 | 184.238581 | 0 |
| 18 | 231.174189 | 0 |
| Delay Order | Chi-Square Statistic | p-Value |
|---|---|---|
| 6 | 6.279953 | 0.392571 |
| 12 | 27.789030 | 0.005939 |
| 18 | 33.802861 | 0.013320 |
| Parameter | Parameter Estimates | t-Value | p-Value |
|---|---|---|---|
| μ | 1.294154 | 0.102799 | 0.000225244 |
| φ | 0.660288 | 5.35792 | 0.123236 |
| θ | −1 | −8.14426 | 0.122786 |
| Parameter | Parameter Estimates | t-Value | p-Value |
|---|---|---|---|
| μ | −20.2993 | −0.00920595 | 0.000571415 |
| φ | −0.0324844 | −0.353057 | 0.0920089 |
| θ | −1 | −13.7489 | 0.0727328 |
| Parameter | Parameter Estimates | t-Value | p-Value |
|---|---|---|---|
| μ | −4.8816 | −1.5915 | 0.1155 |
| φ | −0.7215 | −1.5874 | 0.1124 |
| θ | 0.6603 | 1.3907 | 0.1643 |
| Stackelberg Model | BP Neural Network Model | |
|---|---|---|
| Sum of squares of residuals SSE | 17.464 | 2528.064 |
| Mean square error MSE | 0.1782 | 25.797 |
| Coefficient of determination R2 | 0.984 | 0.555 |
| Mean absolute error MAE | 0.341 | 3.557 |
| Root mean square error RMSE | 0.422 | 5.079 |
Disclaimer/Publisher’s Note: The statements, opinions and data contained in all publications are solely those of the individual author(s) and contributor(s) and not of MDPI and/or the editor(s). MDPI and/or the editor(s) disclaim responsibility for any injury to people or property resulting from any ideas, methods, instructions or products referred to in the content. |
© 2025 by the authors. Licensee MDPI, Basel, Switzerland. This article is an open access article distributed under the terms and conditions of the Creative Commons Attribution (CC BY) license (https://creativecommons.org/licenses/by/4.0/).
Share and Cite
Zhang, Z.; Li, X.; Zhao, Y.; Zhang, Z.; Li, B. Prediction Accuracy of Stackelberg Game Model of Electricity Price in Smart Grid Power Market Environment. Energies 2025, 18, 501. https://doi.org/10.3390/en18030501
Zhang Z, Li X, Zhao Y, Zhang Z, Li B. Prediction Accuracy of Stackelberg Game Model of Electricity Price in Smart Grid Power Market Environment. Energies. 2025; 18(3):501. https://doi.org/10.3390/en18030501
Chicago/Turabian StyleZhang, Zhichao, Xue Li, Yanling Zhao, Zhaogong Zhang, and Bin Li. 2025. "Prediction Accuracy of Stackelberg Game Model of Electricity Price in Smart Grid Power Market Environment" Energies 18, no. 3: 501. https://doi.org/10.3390/en18030501
APA StyleZhang, Z., Li, X., Zhao, Y., Zhang, Z., & Li, B. (2025). Prediction Accuracy of Stackelberg Game Model of Electricity Price in Smart Grid Power Market Environment. Energies, 18(3), 501. https://doi.org/10.3390/en18030501
