A Starting Point on Recycling Land and Sea Snail Shell Wastes to Manufacture Quicklime, Milk of Lime, and Hydrated Lime
Abstract
1. Introduction
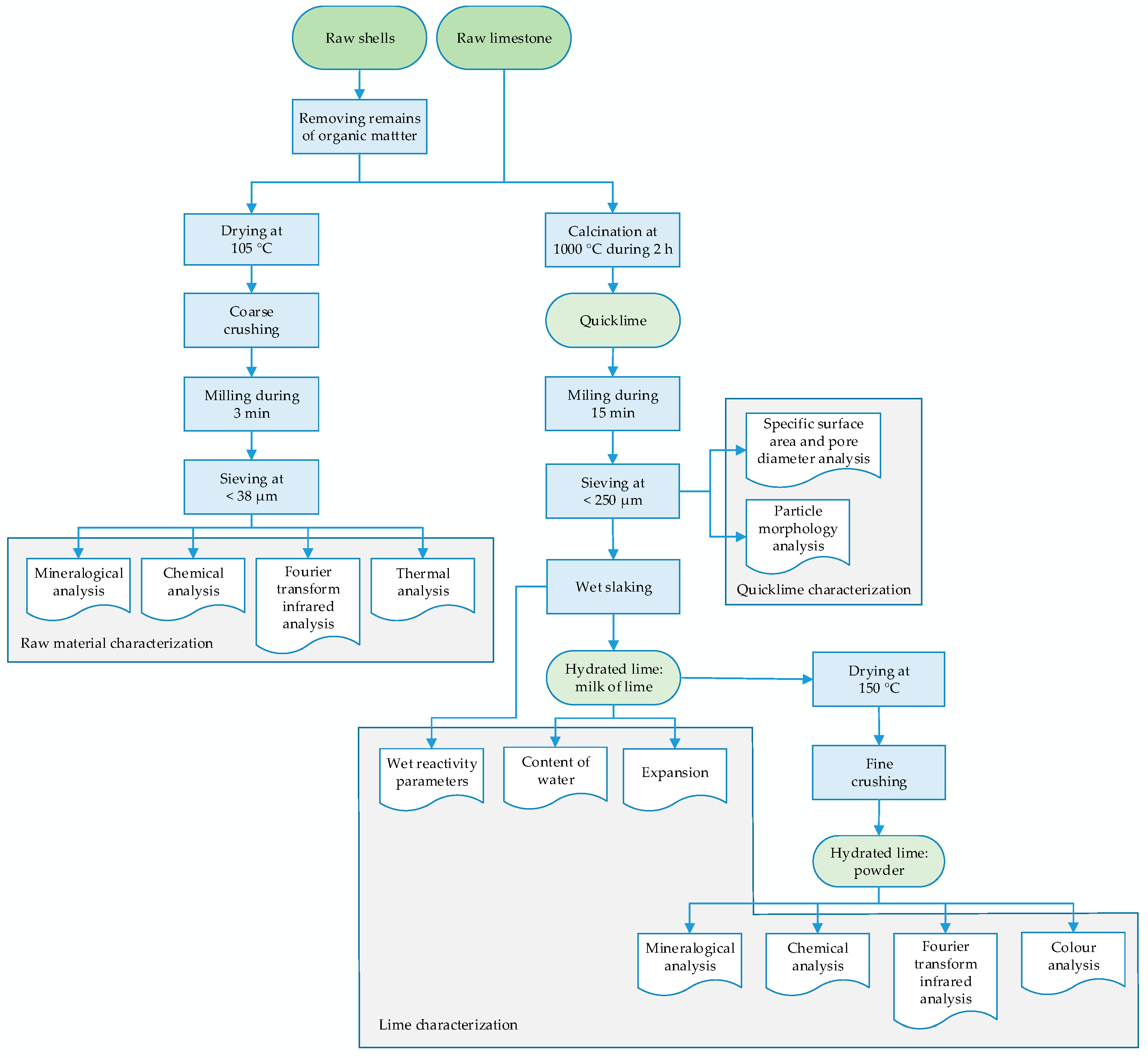
2. Materials and Methods
3. Results and Discussion
3.1. Characterization of the Raw Limestone and Raw Gastropod Shell Wastes
3.2. Characterization of the Quicklimes
3.3. Characterization of the Milks of Lime
3.4. Characterization of the Powder Hydrated Limes
4. Economic, Engineering, Industrial, Environmental, and Technological Implications
5. Conclusions
Author Contributions
Funding
Institutional Review Board Statement
Informed Consent Statement
Data Availability Statement
Acknowledgments
Conflicts of Interest
References
- Zhao, B.; Zhang, J.; Yan, W.; Kang, X.; Cheng, C.; Ouyang, Y. Removal of cadmium from aqueous solution using waste shells of golden apple snail. Desalin. Water Treat. 2016, 57, 23987–24003. [Google Scholar] [CrossRef]
- Oladoja, N.A.; Aliu, Y.D.; Ofomaja, A.E. Evaluation of snail shell as a coagulant aid in the alum precipitation of aniline blue from aqueous solution. Environ. Technol. 2011, 32, 639–652. [Google Scholar] [CrossRef]
- Oladoja, N.A.; Aliu, Y.D. Snail shell as coagulant aid in the alum precipitation of malachite green from aqua system. J. Hazard. Mater. 2009, 164, 1496–1502. [Google Scholar] [CrossRef]
- Suleiman, I.Y.; Aigbodion, V.S.; Obayi, C.O.; Mu’azu, K. Surface characterisation, corrosion and mechanical properties of polyester-polyester/snail shell powder coatings of steel pipeline for naval applications. Int. J. Adv. Manuf. Technol. 2019, 101, 2441–2447. [Google Scholar] [CrossRef]
- Gupta, J.; Agarwa, M. Preparation and characterization of highly active solid base catalyst from snail shell for biodiesel production. Biofuels 2019, 10, 315–324. [Google Scholar] [CrossRef]
- Xiong, J.B.; Qin, Y.; lslam, E. Adsorptive removal of phosphate from aqueous solutions by waste snail and clam shells. Environ. Eng. Manag. J. 2015, 14, 1053–1058. [Google Scholar] [CrossRef]
- Ferraz, E.; Gamelas, J.A.F.; Coroado, J.; Monteiro, C.; Rocha, F. Recycling Waste Seashells to Produce Calcitic Lime: Characterization and Wet Slaking Reactivity. Waste Biomass Valorization 2019, 10, 2397–2414. [Google Scholar] [CrossRef]
- Ferraz, E.; Gamelas, J.A.F.; Coroado, J.; Monteiro, C.; Rocha, F. Eggshell waste to produce building lime: Calcium oxide reactivity, industrial, environmental and economic implications. Mater. Struct. 2018, 51, 115. [Google Scholar] [CrossRef]
- Ferraz, E.; Gamelas, J.A.F.; Coroado, J.; Monteiro, C.; Rocha, F. Exploring the potential of cuttlebone waste to produce building lime. Mater. Constr. 2020, 70, e225. [Google Scholar] [CrossRef]
- NP EN 459-2; Building Lime. Part 2: Test Methods. Instituto Português da Qualidade: Caparica, Portugal, 2011. (In Portuguese)
- Medakovic, D.; Slapnik, R.; Grzeta, B.; Popovic, S. The shell mineralogy of subterranean snails Zospeum alpestre (Freyer 1855) and Zospeu isselianum (Pollonera 1886) (Mollusca: Gastropoda: Carychiidae). Period. Biol. 1999, 101, 143–149. [Google Scholar]
- Medakovic, D.; Slapnik, R.; Popovic, S.; Grzeta, B. Mineralogy of shells from two freshwater snails Belgrandiella fontinalis and B-kuesteri. Comp. Biochem. Physiol. A Mol. Integr. Physiol. 2003, 134, 123–129. [Google Scholar] [CrossRef] [PubMed]
- Iglikowska, A.; Przytarska, J.; Humphreys-Williams, E.; Najorka, J.; Chełchowski, M.; Sowa, A.; Hop, H.; Włodarska-Kowalczuk, M.; Kuklińsk, P. Mineralogical and chemical composition of Arctic gastropods shells. Prog. Oceanogr. 2023, 218, 103134. [Google Scholar] [CrossRef]
- Lorrain, A.; Gillikin, D.P.; Paulet, Y.-M.; Chauvaud, L.; Mercier, A.L.; Navez, J.; André, L. Strong kinetic effects on Sr/Ca ratios in the calcitic bivalve Pecten maximus. Geology 2005, 33, 965–968. [Google Scholar] [CrossRef]
- Füllenbach, C.S.; Schöne, B.R.; Shirai, K.; Takahata, N.; Ishida, A.; Sano, Y. Minute co-variations of Sr/Ca ratios and microstructures in the aragonitic shell of Cerastoderma edule (Bivalvia)—Are geochemical variations at the ultra-scale masking potential environmental signals? Geochim. Cosmochim. Acta 2017, 205, 256–271. [Google Scholar] [CrossRef]
- Galván-Ruiz, M.; Hernández, J.; Baños, L.; Noriega-Montes, J.; Rodríguez-García, M.E. Characterization of calcium carbonate, calcium oxide, and calcium hydroxide as starting point to the improvement of lime for their use in construction. J. Mater. Civ. Eng. 2009, 21, 694–698. [Google Scholar] [CrossRef]
- Gunasekaran, S.; Anbalagan, G.; Pandi, S. Raman and infrared spectra of carbonates of calcite structure. J. Raman Spectrosc. 2006, 37, 892–899. [Google Scholar] [CrossRef]
- Boynton, R.S. Chemistry and Technology of Lime and Limestone, 2nd ed.; John Wiley & Sons, Inc.: New York, NY, USA, 1980; pp. 334–358. [Google Scholar]
- Commandré, J.-M.; Salvador, S.; Nzihou, A. Reactivity of laboratory and industrial limes. Chem. Eng. Res. Des. 2007, 85, 473–480. [Google Scholar] [CrossRef]
- Adams, F.W. Effect of particle size on the hydration of lime. Ind. Eng. Chem. 1927, 19, 589–591. [Google Scholar] [CrossRef]
- Tadros, M.E.; Skalny, J.; Kalyoncu, R.S. Kinetics of calcium hydroxide crystal growth from solution. J. Colloid. Interface Sci. 1976, 55, 20–24. [Google Scholar] [CrossRef]
- Ritchie, I.M.; Xu, B.-A. The kinetics of lime slaking. Hydrometallurgy 1990, 23, 377–396. [Google Scholar] [CrossRef]
- Giles, D.E.; Ritchie, I.M.; Xu, B.-A. The kinetics of dissolution of slaked lime. Hydrometallurgy 1993, 32, 119–128. [Google Scholar] [CrossRef]
- Wolter, A.; Luger, S.; Schaefer, G. The kinetics of the hydration of quicklime. ZKG Int. 2004, 57, 60–68. [Google Scholar]
- Rodriguez-Navarro, C.; Ruiz-Agudo, E.; Ortega-Huertas, M.; Hansen, E. Nanostructure and irreversible colloidal behavior of Ca(OH)2: Implications in cultural heritage conservation. Langmuir 2005, 21, 10948–10957. [Google Scholar] [CrossRef] [PubMed]
- Kemperl, J.; Maček, J. Precipitation of calcium carbonate from hydrated lime of variable reactivity, granulation and optical properties. Int. J. Miner. Process. 2009, 93, 84–88. [Google Scholar] [CrossRef]
- NP EN 459-1; Building Lime. Part 1: Definitions, Specifications and Conformity Criteria. Instituto Português da Qualidade: Caparica, Portugal, 2011. (In Portuguese)
- Busing, W.R.; Morgan, H.W. Infrared Spectrum of Ca(OH)2. J. Chem. Phys. 1958, 28, 998–999. [Google Scholar] [CrossRef]
- Bellamy, L.J. The Infrared Spectra of Complex Molecules, 3rd ed.; Chapman & Hall: London, UK, 1975; pp. 385–393. [Google Scholar]
- ISO/CIE 11664-6; Colorimetry Part 6: CIEDE2000 Colour-Difference Formula. International Organization for Standardization: Vernier, Switzerland, 2014.
- Luo, M.R.; Cui, G.; Rigg, B. The Development of the CIE 2000 Colour-Difference Formula: CIEDE2000. Color Res. Appl. 2001, 26, 340–350. [Google Scholar] [CrossRef]







| CaO (%) | MgO (%) | SO3 (%) | SiO2 (%) | Al2O3 (%) | Fe2O3 (%) | Na2O (%) | K2O (%) | P2O5 (%) | LOI (%) a | |
|---|---|---|---|---|---|---|---|---|---|---|
| Raw material | ||||||||||
| Raw limestone b | 55.25 | 0.38 | 0.06 | 0.20 | 0.12 | 0.06 | 0.04 | 0.01 | 0.01 | 43.88 |
| Raw land snail shell | 55.23 | 0.03 | 0.02 | 0.05 | 0.02 | 0.01 | 0.23 | 0.09 | 0.01 | 44.31 |
| Raw sea snail shell | 53.04 | 0.05 | 0.27 | 0.15 | 0.07 | 0.03 | 0.59 | 0.02 | 0.06 | 45.72 |
| Powder hydrated lime | ||||||||||
| Lime b | 81.73 | 1.25 | 0.16 | 0.22 | 0.11 | 0.17 | 0.09 | 0.04 | 0.01 | 16.24 |
| Land snail shell lime | 76.10 | 0.07 | 0.07 | 0.21 | 0.07 | 0.01 | 0.20 | 0.01 | 0.07 | 23.20 |
| Sea snail shell lime | 74.16 | 0.13 | 0.42 | 0.54 | 0.13 | 0.04 | 0.20 | 0.01 | 0.06 | 24.32 |
| Element | Raw Material | Powder Hydrated Lime | ||||
|---|---|---|---|---|---|---|
| (ppm) | Limestone a | Land Snail Shell | Sea Snail Shell | Lime a | Land Snail Shell Lime | Sea Snail Shell Lime |
| Cl | nd | 178.4 | 190.4 | 185.4 | 70.0 | 50.0 |
| Sc | 9.4 | 16.1 | 12.5 | 8.4 | 7.7 | 7.7 |
| Cr | 6.6 | 6.7 | 10.2 | 8.2 | 11.4 | 10.7 |
| Mn | 27.0 | 17.5 | 6.1 | 60.6 | 28.0 | 9.4 |
| Co | 8.3 | 9.5 | nd | nd | nd | nd |
| Ni | nd | 6.9 | nd | nd | nd | 3.4 |
| Cu | 10.8 | 10.7 | 9.6 | 11.5 | 20.0 | 20.0 |
| Zn | 2.8 | 4.7 | 11.5 | nd | 30.0 | 50.0 |
| Ga | nd | 1.3 | nd | nd | nd | nd |
| As | nd | 38.9 | 4.4 | nd | nd | nd |
| Se | nd | 7.2 | nd | nd | nd | 1.8 |
| Br | nd | 6.3 | 43.4 | 0.9 | nd | 1.0 |
| Rb | 4.4 | 3.2 | 6.6 | 2.9 | 4.3 | 6.5 |
| Sr | 101.3 | 400.1 | 1347.5 | 160.4 | 480.0 | 1970.0 |
| Y | 1.2 | nd | nd | 2.7 | 0.9 | nd |
| Nb | nd | 1.2 | nd | nd | nd | nd |
| Mo | 2.1 | 2.0 | 1.7 | 2.2 | 2.5 | 2.7 |
| Cd | nd | nd | nd | nd | 8.2 | nd |
| Sn | nd | 5.1 | nd | nd | nd | nd |
| I | nd | nd | 15.6 | nd | nd | nd |
| Cs | 8.6 | 8.4 | 8.5 | nd | 6.7 | 7.3 |
| Ba | nd | nd | nd | nd | 14.9 | nd |
| La | 14.6 | nd | 10.9 | 11.3 | 17.6 | 11.4 |
| Ce | 30.8 | 18.9 | 36.6 | 46.0 | 50.0 | 60.0 |
| Nd | 15.5 | 17.9 | 17.9 | 24.6 | 29.0 | 28.0 |
| Ta | nd | 9.0 | nd | nd | nd | nd |
| W | 11.2 | 51.7 | 5.1 | nd | nd | nd |
| Tl | nd | 16.0 | 4.0 | nd | nd | nd |
| Pb | 8.9 | 18.0 | 3.8 | 3.9 | 40 | 10 |
| Bi | nd | 15.9 | nd | nd | nd | nd |
| Th | nd | nd | 7.7 | nd | 5.3 | 29.4 |
| U | 2.5 | 3.8 | 5.6 | 1.4 | 2.2 | 5.5 |
| Yb, Hf, Sm, Sb, Te, Ag, Zr, Ge, V, and Ti | nd | nd | nd | nd | nd | nd |
| Quicklime | t60 (min:s) a | Reactivity Class | T′ Maximum (°C) b | T Maximum (°C) c | Tu, 80% Reaction (°C) d | tu, 80% Reaction (min:s) e | Content of Water (%) | Expansion [Yes or No] |
|---|---|---|---|---|---|---|---|---|
| Limestone f | 00:25 ± 00:02 | R5 | 76.6 ± 1.4 | 82.3 ± 1.5 | 65.3 ± 1.1 | 00:28 ± 00:02 | 72.0 ± 1.1 | No |
| Land snail shell | 04:49 ± 00:15 | 79.9 ± 2.2 | 85.8 ± 2.5 | 67.9 ± 1.9 | 05:18 ± 00:19 | 73.0 ± 0.5 | ||
| Sea snail shell | 13:57 ± 01:09 | R4 | 75.9 ± 1.9 | 81.5 ± 2.1 | 64.8 ± 1.5 | 15:10 ± 01:01 | 73.4 ± 1.0 |
| Powder Hydrated Lime | L* | a* | b* | ΔL* | Δa* | Δb* | ΔE00 (1:1:1) |
|---|---|---|---|---|---|---|---|
| Lime a | 97.39 ± 0.62 | −0.02 ± 0.01 | 1.21 ± 0.09 | - | - | - | - |
| Land snail shell lime | 97.17 ± 0.40 | −0.14 ± 0.04 | 0.62 ± 0.09 | −0.22 | −0.12 | −0.59 | 0.6 |
| Sea snail shell lime | 97.61 ± 0.91 | −0.01 ± 0.04 | 0.51 ± 0.15 | 0.22 | 0.01 | −0.70 | 0.7 |
Disclaimer/Publisher’s Note: The statements, opinions and data contained in all publications are solely those of the individual author(s) and contributor(s) and not of MDPI and/or the editor(s). MDPI and/or the editor(s) disclaim responsibility for any injury to people or property resulting from any ideas, methods, instructions or products referred to in the content. |
© 2024 by the authors. Licensee MDPI, Basel, Switzerland. This article is an open access article distributed under the terms and conditions of the Creative Commons Attribution (CC BY) license (https://creativecommons.org/licenses/by/4.0/).
Share and Cite
Ferraz, E.; Terroso, D.; Sequeira, M.C.; Azevedo, M.C.; Coroado, J.; Monteiro, C.; Rocha, F.; Gamelas, J.A.F. A Starting Point on Recycling Land and Sea Snail Shell Wastes to Manufacture Quicklime, Milk of Lime, and Hydrated Lime. Materials 2024, 17, 5683. https://doi.org/10.3390/ma17235683
Ferraz E, Terroso D, Sequeira MC, Azevedo MC, Coroado J, Monteiro C, Rocha F, Gamelas JAF. A Starting Point on Recycling Land and Sea Snail Shell Wastes to Manufacture Quicklime, Milk of Lime, and Hydrated Lime. Materials. 2024; 17(23):5683. https://doi.org/10.3390/ma17235683
Chicago/Turabian StyleFerraz, Eduardo, Denise Terroso, Maria Cristina Sequeira, Maria Celeste Azevedo, João Coroado, Carlos Monteiro, Fernando Rocha, and José A. F. Gamelas. 2024. "A Starting Point on Recycling Land and Sea Snail Shell Wastes to Manufacture Quicklime, Milk of Lime, and Hydrated Lime" Materials 17, no. 23: 5683. https://doi.org/10.3390/ma17235683
APA StyleFerraz, E., Terroso, D., Sequeira, M. C., Azevedo, M. C., Coroado, J., Monteiro, C., Rocha, F., & Gamelas, J. A. F. (2024). A Starting Point on Recycling Land and Sea Snail Shell Wastes to Manufacture Quicklime, Milk of Lime, and Hydrated Lime. Materials, 17(23), 5683. https://doi.org/10.3390/ma17235683

