Emerging 6G/B6G Wireless Communication for the Power Infrastructure in Smart Cities: Innovations, Challenges, and Future Perspectives
Abstract
1. Introduction
1.1. Basics of the Smart City
1.1.1. The Smart Grid
1.1.2. Smart Education
1.1.3. Smart Transportation
1.1.4. Smart Healthcare
1.1.5. Smart Farming
1.1.6. Smart Social Networking
1.1.7. Smart Factory and Smart Warehouse
1.1.8. Smart Environment
1.2. Basic Principles of the Smart Grid
1.3. Overview of 6G Wireless Communication
1.4. Related Literature Overview and Key Motivations
1.5. Key Contributions of the Paper
- Section 2 is a description of the novel technologies of 6G for the respective KPI improvements for the considered smart grid applications.
- Section 3 represents the major applications of the smart grid that can be served by 6G wireless communication.
- Section 4 expresses the main challenges along with the potential future research pathways in the realm of 6G wireless communication for the considered smart grid applications.
- This study provides its conclusions in Section 5, and it also provides a concise overview of the key discoveries.
2. Novel Technologies of 6G for Smart Grid Applications
2.1. Massive MIMO (mMIMO)
2.2. Non-Orthogonal Multiple Access (NOMA)
2.3. Energy Harvesting (EH) by Wireless Power Transfer (WPT)
2.4. mmWave and THz Communication
2.5. AI-Based Ultra-Dense Networks (UDNs)
2.6. Intelligent Reflecting Surface (IRS)
2.7. Beamforming
2.8. AI-Based Secured Edge/Cloud Computing
2.9. Device-to-Device (D2D) Communication
2.10. Key Findings of the Novel Technologies and Their Relation to the Smart Grid
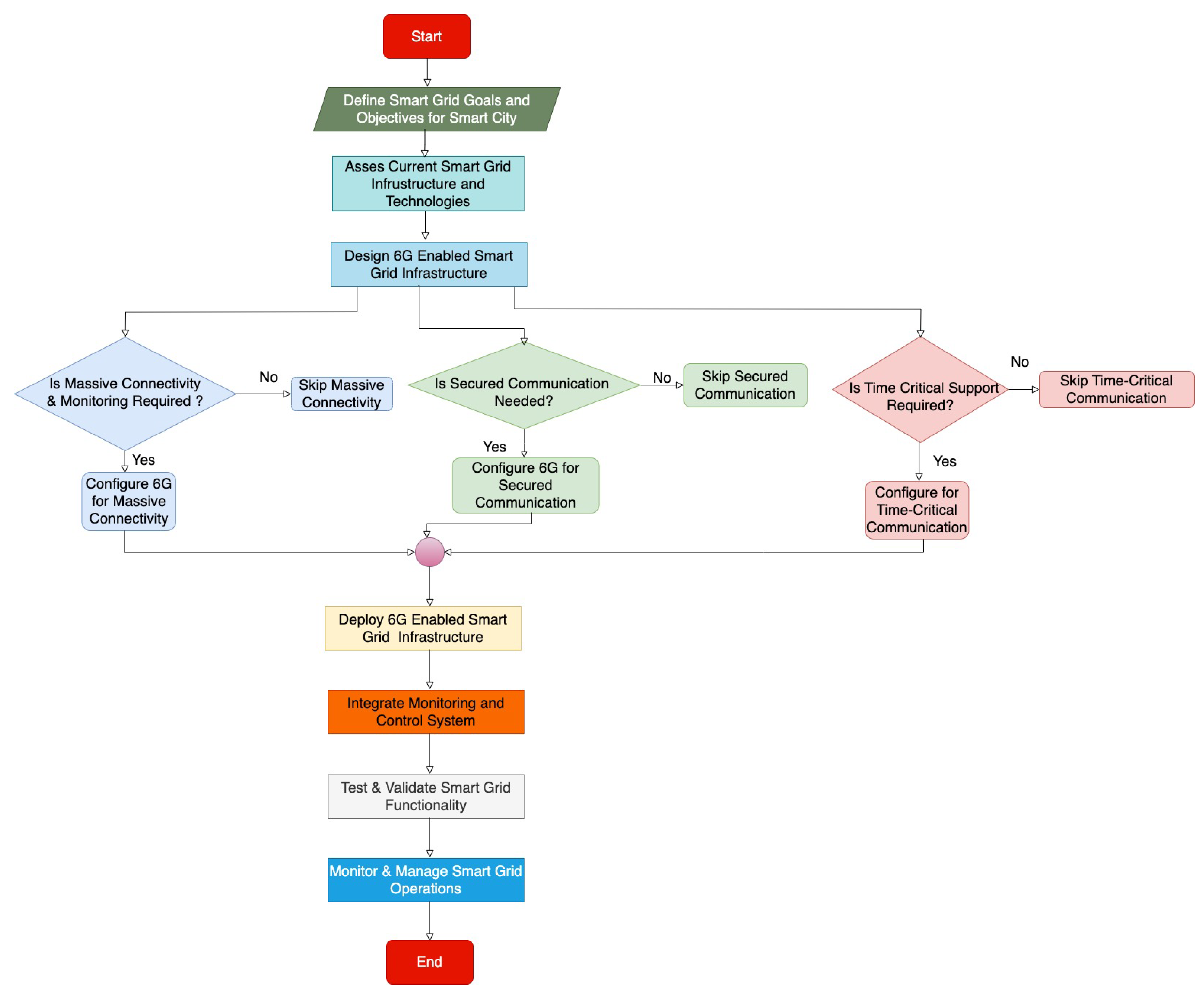
3. Major Applications of the Smart Grid Served by 6G
3.1. Massive Connectivity and Monitoring
3.2. Secured Communication for Operations & Resource Management
3.3. Time-Critical Operations
4. Challenges and Future Research Directions
4.1. THz and mmWave Communication Challenges
4.2. Energy Consumption and Low-Carbon Emission Challenges
4.3. Network Management and Orchestration
4.4. 3D Network Coverage for UAVs and Monitoring Robots
4.5. Ultra-High Capacity Backhaul Link
4.6. Appropriate Channel Estimation Techniques
4.7. Suitable Physical Layer Security
4.8. Challenges of Interference and Effective Spectrum Management
4.9. Challenges for Energy Optimization Algorithms, Energy Flow, and Traffic Flow Algorithms
5. Conclusions
Author Contributions
Funding
Data Availability Statement
Conflicts of Interest
Abbreviations
| ACD | Autonomous connected devices |
| 6G | Sixth generation |
| BSs | Base stations |
| KPIs | Key performance indicators |
| IoT | Internet of things |
| IoE | Internet of everything |
| AI | Artificial intelligence |
| CPS | Cyber physical system |
| UAV | Unmanned aerial vehicle |
| OSN | Online social networking |
| mMIMO | Massive multiple-input–multiple-output |
| mmWave | Millimeter wave |
| NOMA | Non-orthogonal multiple access |
| EH | Energy harvesting |
| WPT | Wireless power transfer |
| Green IoT | Green Internet of things |
| FAN | Field area network |
| THz | Terahertz |
| IRS | Intelligent reflecting surface |
| D2D | Device-to-device |
| SWIPT | Simultaneous wireless information and power transfer |
| RF | Radio frequency |
| UDNs | Ultra-dense networks |
| LOS | Line of sight |
| AR | Augmented reality |
| FL | Fedarated learning |
| VR | Virtual reality |
| UAVs | Unmanned aerial vehicles |
| PD-NOMA | Power domain non-orthogonal multiple access |
| SIC | Successive interference cancellation |
| PMU | Phasor measurement unit |
| PLeC | Path length constraint |
| AB-PLeC | Application-level betweenness and path length constraint |
| FIB | Flow Interference and bandwidth constraint |
| BW-PLeC | Bandwidth and path length constraint |
| QoS | Quality of service |
| EDOs | Energy data owners |
| FSI | False state injection |
| CPS | Cyber physical system |
| LSTMKF | Long short-term memory Kalman filter |
| FSPL | Free space path loss |
| NLOS | Non-line-of-sight |
| FSO | Free space optical communication |
| OAM | Orbital angular momentum |
| OPEX | Operational expenses |
| CO2 | Carbon dioxide |
| V2V | Vehicle-to-vehicle |
| V2I | Vehicle-to-infrastructure |
| V2X | Vehicle-to-everything |
| V2G | Vehicle-to-grid |
| V2P | Vehicle-to-pedestrian |
| V2C | Vehicle-to-cloud |
| V2D | Vehicle-to-device |
References
- Cui, J.; Ding, Z.; Fan, P. Beamforming Design for MISO Non-Orthogonal Multiple Access Systems. IET Commun. 2016, 11, 720–725. [Google Scholar] [CrossRef]
- Shehab, M.; Khattab, T.; Kucukvar, M.; Trinchero, D. The Role of 5G/6G Networks in Building Sustainable and Energy-Efficient Smart Cities. In Proceedings of the 2022 IEEE 7th International Energy Conference (ENERGYCON), Riga, Latvia, 9–12 May 2022; pp. 1–7. [Google Scholar] [CrossRef]
- Ma, R.; Chen, H.-H.; Huang, Y.-R.; Meng, W. Smart Grid Communication: Its Challenges and Opportunities. IEEE Trans. Smart Grid 2013, 4, 36–46. [Google Scholar] [CrossRef]
- Panda, D.K.; Das, S. Smart Grid Architecture Model for Control, Optimization and Data Analytics of Future Power Networks with More Renewable Energy. J. Clean. Prod. 2021, 301, 126877. [Google Scholar] [CrossRef]
- Fadel, E.; Gungor, V.C.; Nassef, L.; Akkari, N.; Malik, M.A.; Almasri, S.; Akyildiz, I.F. A Survey on Wireless Sensor Networks for Smart Grid. Comput. Commun. 2015, 71, 22–33. [Google Scholar] [CrossRef]
- van der Kam, M.; Bekkers, R. Mobility in the Smart Grid: Roaming Protocols for EV Charging. IEEE Trans. Smart Grid 2023, 14, 810–822. [Google Scholar] [CrossRef]
- NIST Framework 2.0. Roadmap for Smart Grid Interoperability Standards [online]; National Institute of Standards and Technology. 2010. Available online: https://www.nist.gov/system/files/documents/smartgrid/NIST_Framework_Release_2-0_corr.pdf (accessed on 3 October 2023).
- Alwis, C.D.; Kalla, A.; Pham, Q.V.; Kumar, P.; Dev, K.; Hwang, W.J.; Liyanage, M. Survey on 6G Frontiers: Trends, Applications, Requirements, Technologies and Future Research. IEEE Open J. Commun. Soc. 2021, 2, 836–886. [Google Scholar] [CrossRef]
- Wang, C.-X.; You, X.; Gao, X.; Zhu, X.; Li, Z.; Zhang, C.; Hanzo, L. On the Road to 6G: Visions, Requirements, Key Technologies, and Testbeds. IEEE Commun. Surv. Tutor. 2023, 25, 905–974. [Google Scholar] [CrossRef]
- Chowdhury, M.Z.; Shahjalal, M.; Ahmed, S.; Jang, Y.M. 6G Wireless Communication Systems: Applications, Requirements, Technologies, Challenges, and Research Directions. IEEE Open J. Commun. Soc. 2020, 1, 957–975. [Google Scholar] [CrossRef]
- Song, Y.; Wan, C.; Hu, X.; Qin, H.; Lao, K. Resilient Power Grid for Smart City. iEnergy 2022, 1, 325–340. [Google Scholar] [CrossRef]
- Konstantinou, C. Toward a Secure and Resilient All-Renewable Energy Grid for Smart Cities. IEEE Consum. Electron. Mag. 2022, 11, 33–41. [Google Scholar] [CrossRef]
- Masera, M.; Bompard, E.F.; Profumo, F.; Hadjsaid, N. Smart (Electricity) Grids for Smart Cities: Assessing Roles and Societal Impacts. Proc. IEEE 2018, 106, 613–625. [Google Scholar] [CrossRef]
- Kizilkaya, B.; Zhao, G.; Sambo, Y.A.; Li, L.; Imran, M.A. 5G-Enabled Education 4.0: Enabling Technologies, Challenges and Solutions. IEEE Access 2021, 9, 166962–166969. [Google Scholar] [CrossRef]
- Hu, S.; Chen, X.; Ni, W.; Wang, X.; Hossain, E. Modeling and Analysis of Energy Harvesting and Smart Grid-Powered Wireless Communication Networks: A Contemporary Survey. IEEE Trans. Green Commun. Netw. 2020, 4, 461–496. [Google Scholar] [CrossRef]
- Smart Vehicles and 5G Mobile Transport-Use Case. Available online: https://www.ericsson.com/en/cases/2016/smart-vehicles-and-transport (accessed on 3 October 2023).
- Hobert, L.; Festag, A.; Llatser, I.; Altomare, L.; Visintainer, F.; Kovacs, A. Enhancements of V2X Communication in Support of Cooperative Autonomous Driving. IEEE Commun. Mag. 2015, 53, 64–70. [Google Scholar] [CrossRef]
- Gupta, N.; Juneja, P.K.; Sharma, S.; Garg, U. Future Aspect of 5G-IoT Architecture in Smart Healthcare System. In Proceedings of the 2021 5th International Conference on Intelligent Computing and Control Systems (ICICCS), Madurai, India, 6–8 May 2021; pp. 406–411. [Google Scholar]
- Saad, M.M.; Khan, M.T.R.; Shah, S.H.A.; Kim, D. Advancements in Vehicular Communication Technologies: C-V2X and NR-V2X Comparison. IEEE Commun. Mag. 2021, 59, 107–113. [Google Scholar] [CrossRef]
- Kaiser, M.S.; Ray, K.; Bandyopadhyay, A.; Jacob, K.; Long, K.S. (Eds.) Proceedings of the Third International Conference on Trends in Computational and Cognitive Engineering: TCCE 2021, Parit Raja, Malaysia, 21–22 October 2022; Springer Nature: Berlin/Heidelberg, Germany, 2022. [Google Scholar]
- Neirotti, P.; De Marco, A.; Cagliano, A.C.; Mangano, G.; Scorrano, F. Current Trends in Smart City Initiatives: Some Stylised Facts. Cities 2014, 38, 25–36. [Google Scholar] [CrossRef]
- Kunzmann, K.R. Smart Cities after COVID-19: Ten Narratives. disP-Plan. Rev. 2020, 56, 20–31. [Google Scholar] [CrossRef]
- Zygiaris, S. Smart City Reference Model: Assisting Planners to Conceptualize the Building of Smart City Innovation Ecosystems. J. Knowl. Econ. 2013, 4, 217–231. [Google Scholar] [CrossRef]
- Esenogho, E.; Djouani, K.; Kurien, A.M. Integrating Artificial Intelligence Internet of Things and 5G for Next-Generation Smartgrid: A Survey of Trends Challenges and Prospect. IEEE Access 2022, 10, 4794–4831. [Google Scholar] [CrossRef]
- Neffati, O.S.; Sengan, S.; Thangavelu, K.D.; Kumar, S.D.; Setiawan, R.; Elangovan, M.; Mani, D.; Velayutham, P. Migrating from Traditional Grid to Smart Grid in Smart Cities Promoted in Developing Country. Sustain. Energy Technol. Assess. 2021, 45, 101125. [Google Scholar]
- Dileep, G.J. A Survey on Smart Grid Technologies and Applications. Renew. Energy 2020, 146, 2589–2625. [Google Scholar] [CrossRef]
- Adnan, M.; Ghadi, Y.; Ahmed, I.; Ali, M. Transmission Network Planning in Super Smart Grids: A Survey. IEEE Access 2023, 11, 77163–77227. [Google Scholar] [CrossRef]
- Embarak, O. An Adaptive Paradigm for Smart Education Systems in Smart Cities using the Internet of Behaviour (IoB) and Explainable Artificial Intelligence (XAI). In Proceedings of the 2022 8th International Conference on Information Technology Trends (ITT), Dubai, United Arab Emirates, 25–26 May 2022; pp. 74–79. [Google Scholar] [CrossRef]
- Cheung, S.K.S.; Kwok, L.F.; Phusavat, K.; Yang, H.H. Shaping the Future Learning Environments with Smart Elements: Challenges and Opportunities. Int. J. Educ. Technol. High. Educ. 2021, 18, 16. [Google Scholar] [CrossRef] [PubMed]
- Burlacu, M.; Boboc, R.G.; Butilă, E.V. Smart Cities and Transportation: Reviewing the Scientific Character of the Theories. Sustainability 2022, 14, 8109. [Google Scholar] [CrossRef]
- Iyer, L.S. AI Enabled Applications Towards Intelligent Transportation. Transp. Eng. 2021, 5, 100083. [Google Scholar] [CrossRef]
- Rocha, N.P.; Dias, A.; Santinha, G.; Rodrigues, M.; Queirós, A.; Rodrigues, C. Smart Cities and Public Health: A Systematic Review. Procedia Comput. Sci. 2019, 164, 516–523. [Google Scholar] [CrossRef]
- Wielicka-Gańczarczyk, K.; Jonek-Kowalska, I. Involvement of Local Authorities in the Protection of Residents’ Health in the Light of the Smart City Concept on the Example of Polish Cities. Smart Cities 2023, 6, 744–763. [Google Scholar] [CrossRef]
- Ruiz-Vanoye, J.A.; Barrera-Cámara, R.A.; Díaz-Parra, O.; Ramos-Fernández, J.C.; Fuentes-Penna, A.; Ochoa-Zezzatti, A.; Hernández-Aguilar, J.A.; Campero-Jurado, I. Surveying Smart Farming for Smart Cities. In AI, Edge and IoT-Based Smart Agriculture; Academic Press: Cambridge, MA, USA, 2022; pp. 241–262. [Google Scholar]
- Vermesan, O.; Friess, P. (Eds.) Digitising the Industry Internet of Things Connecting the Physical, Digital and Virtual Worlds; CRC Press: Boca Raton, FL, USA, 2022. [Google Scholar]
- Wolfert, S.; Ge, L.; Verdouw, C.; Bogaardt, M.J. Big Data in Smart Farming—A Review. Agric. Syst. 2017, 153, 69–80. [Google Scholar] [CrossRef]
- Bacco, M.; Barsocchi, P.; Ferro, E.; Gotta, A.; Ruggeri, M. The Digitisation of Agriculture: A Survey of Research Activities on Smart Farming. Array 2019, 3, 100009. [Google Scholar] [CrossRef]
- Moustaka, V.; Theodosiou, Z.; Vakali, A.; Kounoudes, A.; Anthopoulos, L.G. Enhancing Social Networking in Smart Cities: Privacy and Security Borderlines. Technol. Forecast. Soc. Chang. 2019, 142, 285–300. [Google Scholar] [CrossRef]
- Bianchini, D.; Avila, I. Smart Cities and Their Smart Decisions: Ethical Considerations. IEEE Technol. Soc. Mag. 2014, 33, 33–40. [Google Scholar] [CrossRef]
- Efstathiades, H.; Antoniades, D.; Pallis, G.; Dikaiakos, M.-D. Identification of Key Locations Based on Online Social Network Activity. In Proceedings of the IEEE/ACM International Conference on Advances in Social Networks Analysis and Mining, Paris, France, 25–28 August 2015. [Google Scholar] [CrossRef]
- Doran, D.; Severin, K.; Gokhale, S.; Dagnino, A. Social Media Enabled Human Sensing for Smart Cities. AI Commun. 2016, 29, 57–75. Available online: http://knoesis.wright.edu/sites/default/files/aic14.pdf (accessed on 28 December 2017). [CrossRef]
- Osterrieder, P.; Budde, L.; Friedli, T. The Smart Factory as a Key Construct of Industry 4.0: A Systematic Literature Review. Int. J. Prod. Econ. 2020, 221, 107476. [Google Scholar] [CrossRef]
- Lasi, H.; Fettke, P.; Kemper, H.G.; Feld, T.; Hoffmann, M. Industry 4.0. Bus. Inf. Syst. Eng. 2014, 6, 239–242. [Google Scholar] [CrossRef]
- Silva, B.N.; Khan, M.; Han, K. Towards Sustainable Smart Cities: A Review of Trends, Architectures, Components, and Open Challenges in Smart Cities. Sustain. Cities Soc. 2018, 38, 697–713. [Google Scholar] [CrossRef]
- Jabbar, H. The Visible Hand: Markets, Politics, and Regulation in Post-Katrina New Orleans. Harv. Educ. Rev. 2016, 86, 1–26. [Google Scholar] [CrossRef]
- Salleh, M.S.M.; Fahmy-Abdullah, M.; Sufahani, S.F.; Bin Ali, M.K. Smart Cities with Smart Environment. In Proceedings of the Third International Conference on Trends in Computational and Cognitive Engineering, Parit Raja, Malaysia, 21–22 October 2022; Lecture Notes in Networks and Systems; Springer: Singapore, 2022; Volume 348. [Google Scholar] [CrossRef]
- Aletà, N.B.; Alonso, C.M.; Ruiz, R.M.A. Smart Mobility and Smart Environment in the Spanish Cities. Transp. Res. Procedia 2017, 24, 163–170. [Google Scholar] [CrossRef]
- Stone, M.; Knapper, J.; Evans, G.; Aravopoulou, E. Information Management in the Smart City. Bottom Line 2018, 31, 234–249. [Google Scholar] [CrossRef]
- Owa, F.D. Water Pollution: Sources, Effects, Control and Management. Mediterr. J. Soc. Sci. 2013, 4, 65–68. [Google Scholar] [CrossRef]
- Jha, A.V.; Appasani, B.; Ghazali, A.N.; Luqman, A.; Rajahputra, N.Z. Smart Grid Cyber-Physical Systems: Communication Technologies, Standards and Challenges. Wirel. Netw. 2021, 27, 2595–2613. [Google Scholar] [CrossRef]
- Available online: https://www.youtube.com/watch?v=X2i7EBRmkaY (accessed on 3 July 2023).
- Chehri, A.; Jeon, G.; Fofana, I.; Imran, A.; Saadane, R. Accelerating Power Grid Monitoring with Flying Robots and Artificial Intelligence. IEEE Commun. Stand. Mag. 2021, 5, 48–54. [Google Scholar] [CrossRef]
- Stuhne, D.; Hoang, V.D.; Vasiljevic, G.; Bogdan, S.; Kovacic, Z.; Ollero, A.; Ebeid, E.S.M. Design of a Wireless Drone Recharging Station and a Special Robot End Effector for Installation on a Power Line. IEEE Access 2022, 10, 88719–88737. [Google Scholar] [CrossRef]
- Fang, X.; Misra, S.; Xue, G.; Yang, D. Smart grid—The new and improved power grid: A survey. IEEE Commun. Surv. Tutor. 2012, 14, 944–980. [Google Scholar] [CrossRef]
- Von Dollen, D. Report to NIST on the Smart Grid Interoperability Standards Roadmap. Electric Power Research Institute (EPRI) and National Institute of Standards and Technology. 2009. Available online: https://www.energy.gov/sites/prod/files/oeprod/DocumentsandMedia/Report_to_NIST_August10_2.pdf (accessed on 3 October 2023).
- Alharthi, S.; Johnson, P.; Alharthi, M.; Jose, C. IoT/CPS Ecosystem for Efficient Electricity Consumption: Invited Paper. In Proceedings of the 2019 Tenth International Green and Sustainable Computing Conference (IGSC), Alexandria, VA, USA, 21–24 October 24 2019; pp. 1–7. [Google Scholar] [CrossRef]
- Paul, S.; Rabbani, M.S.; Kundu, R.K.; Zaman, S.M.R. A review of smart technology (Smart Grid) and its features. In Proceedings of the 2014 1st International Conference on Non Conventional Energy (ICONCE 2014), Kalyani, India, 16–17 January 2014; pp. 200–203. [Google Scholar] [CrossRef]
- Isern, J.; Jimenez-Perera, G.; Medina-Valdes, L.; Chaves, P.; Pampliega, D.; Ramos, F.; Barranco, F. A Cyber-Physical System for Integrated Remote Control and Protection of Smart grid Critical Infrastructures. J. Sign Process. Syst. 2023, 95, 1127–1140. [Google Scholar] [CrossRef]
- IMT traffic estimates for the years 2020 to 2030, Jul. 2015. Available online: https://www.itu.int/pub/R-REP-M.2370-2015 (accessed on 3 October 2023).
- Sharma, P.; Liu, H.; Wang, H.; Zhang, S. Securing wireless communications of connected vehicles with artificial intelligence. In Proceedings of the 2017 IEEE International Symposium on Technologies for Homeland Security, Waltham, MA, USA, 25–26 April 2017; pp. 1–7. [Google Scholar]
- Nawaz, S.J.; Sharma, S.K.; Wyne, S.; Patwary, M.N.; Asaduzzaman, M. Quantum machine learning for 6G communication networks: State-of-the-art and vision for the future. IEEE Access 2019, 7, 46317–46350. [Google Scholar] [CrossRef]
- Tariq, M.; Ali, M.; Naeem, F.; Poor, H.V. Vulnerability Assessment of 6G-Enabled Smart Grid Cyber–Physical Systems. IEEE Internet Things J. 2021, 8, 5468–5475. [Google Scholar] [CrossRef]
- Ahammed, T.B.; Patgiri, R.; Nayak, S. A vision on the artificial intelligence for 6G communication. ICT Express 2023, 9, 197–210. [Google Scholar] [CrossRef]
- Mao, B.; Tang, F.; Kawamoto, Y.; Kato, N. Artificial-intelligence-enabled intelligent 6G networks. IEEE Commun. Surv. Tutor. 2021, 24, 210–247. [Google Scholar] [CrossRef]
- Niu, Z.; Zhou, S.; Crespi, N. Greening 6G. In Shaping Future 6G Networks; Bertin, E., Crespi, N., Magedanz, T., Eds.; Wiley: New York, NY, USA, 2021. [Google Scholar] [CrossRef]
- Hajam, S.S.; Sofi, S.A. IoT-Fog architectures in smart city applications: A survey. China Commun. 2021, 18, 117–140. [Google Scholar] [CrossRef]
- Joudaki, M.; Zadeh, P.T.; Olfati, H.R.; Deris, S. A Survey on Deep Learning Methods for Security and Privacy in Smart Grid. In Proceedings of the 2020 15th International Conference on Protection and Automation of Power Systems (IPAPS), Shiraz, Iran, 30–31 December 2020; pp. 153–159. [Google Scholar] [CrossRef]
- Gajanan, L.S.; Kirar, M.; Raju, M. Cyber-Attacks on Smart Grid System: A Review. In Proceedings of the 2022 IEEE 10th Power India International Conference (PIICON), New Delhi, India, 25–27 November 2022; IEEE: Piscataway, NJ, USA, 2022; pp. 1–6. [Google Scholar]
- Ho, T.M.; Tran, T.D.; Nguyen, T.T.; Kazmi, S.; Le, L.B.; Hong, C.S.; Hanzo, L. Next-generation wireless solutions for the smart factory, smart vehicles, the smart grid and smart cities. arXiv 2019, arXiv:1907.10102. [Google Scholar]
- Khare, U.; Malviya, A.; Gawre, S.K.; Arya, A. Cyber Physical Security of a Smart Grid: A Review. In Proceedings of the 2023 IEEE International Students’ Conference on Electrical, Electronics and Computer Science (SCEECS), Bhopal, India, 18–19 February 2023; pp. 1–6. [Google Scholar]
- Zhao, Y.; Zhai, W.; Zhao, J.; Zhang, T.; Sun, S.; Niyato, D.; Lam, K.Y. A comprehensive survey of 6G wireless communications. arXiv 2020, arXiv:2101.03889. [Google Scholar]
- Braud, T.; Chatzopoulos, D.; Hui, P. Machine Type Communications in 6G. In 6G Mobile Wireless Networks; Wu, Y., Ed.; Springer: Berlin/Heidelberg, Germany, 2021; pp. 153–167. [Google Scholar] [CrossRef]
- Saad, W.; Bennis, M.; Chen, M. A vision of 6G wireless systems: Applications, trends, technologies, and open research problems. IEEE Netw. 2020, 34, 134–142. [Google Scholar] [CrossRef]
- Tariq, F.; Khandaker, M.; Wong, K.K.; Imran, M.; Bennis, M.; Debbah, M. A speculative study on 6G. arXiv 2019, arXiv:1902.06700. [Google Scholar] [CrossRef]
- Nayak, S.; Patgiri, R. 6G communication technology: A vision on intelligent healthcare. In Health Informatics: A Computational Perspective in Healthcare; Springer: Berlin/Heidelberg, Germany, 2021; pp. 1–18. [Google Scholar]
- Manogaran, G.; Rawal, B.S.; Saravanan, V.; Kumar, P.M.; Martínez, O.S.; Crespo, R.G.; Montenegro-Marin, C.E.; Krishnamoorthy, S. Blockchain based integrated security measure for reliable service delegation in 6G communication environment. Comput. Commun. 2020, 161, 248–256. [Google Scholar] [CrossRef]
- Hewa, T.; Gur, G.; Kalla, A.; Ylianttila, M.; Bracken, A.; Liyanage, M. The role of blockchain in 6G: Challenges opportunities and research directions. In Proceedings of the 2nd 6G Wireless Summit (6G SUMMIT), Porto, Portugal, 17–20 March 2020; pp. 1–5. [Google Scholar]
- Tomkos, I.; Klonidis, D.; Pikasis, E.; Theodoridis, S. Toward the 6G network era: Opportunities and challenges. IT Prof. 2020, 22, 34–38. [Google Scholar] [CrossRef]
- Gao, H.; Su, Y.; Zhang, S.; Diao, M. Antenna selection and power allocation design for 5G massive MIMO uplink networks. China Commun. 2019, 16, 1–15. [Google Scholar]
- Attarifar, M.; Abbasfar, A.; Lozano, A. Modified conjugate beam-forming for cell-free massive MIMO. IEEE Wirel. Commun. Lett. 2019, 8, 616–619. [Google Scholar] [CrossRef]
- Vlachos, E.; Thompson, J. Energy-Efficiency Maximization of Hybrid Massive MIMO Precoding with Random-Resolution DACs via RF Selection. IEEE Trans. Wirel. Commun. 2021, 20, 1093–1104. [Google Scholar] [CrossRef]
- Ghafoor, U.; Ali, M.; Khan, H.Z.; Siddiqui, A.M.; Naeem, M. NOMA and future 5G & B5G wireless networks: A paradigm. J. Netw. Comput. Appl. 2022, 204, 103413. [Google Scholar] [CrossRef]
- Amin, A.A.; Shin, S.Y. Channel Capacity Analysis of Non-Orthogonal Multiple Access with OAM-MIMO System. IEEE Wirel. Commun. Lett. 2020, 9, 1481–1485. [Google Scholar] [CrossRef]
- Al Amin, A.; Shin, S.Y. Capacity Enhancement of NOMA-MIMO with OAM-IM. IEEE Wirel. Commun. Lett. 2021, 10, 924–928. [Google Scholar] [CrossRef]
- Al Amin, A.; Shin, S.Y. Capacity Analysis of Cooperative NOMA-OAM-MIMO Based Full-Duplex Relaying for 6G. IEEE Wirel. Commun. Lett. 2021, 10, 1395–1399. [Google Scholar] [CrossRef]
- Al Amin, A.; Shin, S.Y. Investigate the Dominating Factor of Hybrid SWIPT Protocol by Performance Analysis of the Far User of Hybrid SWIPT based CNOMA Downlink Transmission. In Proceedings of the 2019 International Conference on Electrical, Computer and Communication Engineering (ECCE), Cox’sBazar, Bangladesh, 7–9 February 2019; pp. 1–6. [Google Scholar] [CrossRef]
- Al Amin, A.; Shin, S.Y. Performance analysis of cooperative nonorthogonal multiple access with improved time switching simultaneous wireless information and power transfer protocol. Trans. Emerg. Telecommun. Technol. 2020, 31, e4433. [Google Scholar] [CrossRef]
- Al Amin, A.; Shin, S.Y. Performance evaluation of cooperative-nonorthogonal multiple access-based improved hybrid simultaneous wireless information and power transfer protocol. Trans. Emerg. Telecommun. Technol. 2023, 34, e4662. [Google Scholar] [CrossRef]
- Kader, M.F.; Uddin, M.B.; Islam, A.; Shin, S.Y. Cooperative non-orthogonal multiple access with SWIPT over Nakagami-m fading channels. Trans. Emerg. Telecommun. Technol. 2019, 30, e3571. [Google Scholar] [CrossRef]
- Uddin, M.B.; Kader, M.F.; Shin, S.Y. Exploiting NOMA in D2D assisted full-duplex cooperative relaying. Phys. Commun. 2020, 38, 100914. [Google Scholar] [CrossRef]
- Aswathi, V.; Babu, A.V. Full/half duplex cooperative relaying NOMA network under power splitting based SWIPT: Performance analysis and optimization. Phys. Commun. 2021, 46, 101335. [Google Scholar]
- Adila, A.S.; Husam, A.; Husi, G. Towards the self-powered Internet of Things (IoT) by energy harvesting: Trends and technologies for green IoT. In Proceedings of the 2018 2nd International Symposium on Small-scale Intelligent Manufacturing Systems (SIMS), Cavan, Ireland, 16–18 April 2018; pp. 1–5. [Google Scholar] [CrossRef]
- Hawasli, M.; Çolak, S.A. Toward green 5G heterogeneous small-cell networks: Power optimization using load balancing technique. AEU-Int. J. Electron. Commun. 2017, 82, 474–485. [Google Scholar] [CrossRef]
- Zhang, H.; Feng, M.; Long, K.; Karagiannidis, G.K.; Nallanathan, A. Artificial Intelligence-Based Resource Allocation in Ultradense Networks: Applying Event-Triggered Q-Learning Algorithms. IEEE Veh. Technol. Mag. 2019, 14, 56–63. [Google Scholar] [CrossRef]
- Björnson, E.; Özdogan, Ö.; Larsson, E.G. Reconfigurable Intelligent Surfaces: Three Myths and Two Critical Questions. IEEE Commun. Mag. 2020, 58, 90–96. [Google Scholar] [CrossRef]
- Chen, J.C. Capacity improvement for intelligent reflecting surface-assisted wireless systems with a small portion of active elements. IEEE Access 2022, 10, 100438–100445. [Google Scholar] [CrossRef]
- Lin, T.; Zhu, Y. Beamforming Design for Large-Scale Antenna Arrays Using Deep Learning. IEEE Wirel. Commun. Lett. 2020, 9, 103–107. [Google Scholar] [CrossRef]
- Wang, M.; Zhu, T.; Zhang, T.; Zhang, J.; Yu, S.; Zhou, W. Security and Privacy in 6G Networks: New Areas and New Challenges. Digit. Commun. Netw. 2020, 6, 281–291. [Google Scholar] [CrossRef]
- Islam, A.; Al Amin, A.; Shin, S.Y. FBI: A Federated Learning-Based Blockchain-Embedded Data Accumulation Scheme Using Drones for Internet of Things. IEEE Wirel. Commun. Lett. 2022, 11, 972–976. [Google Scholar] [CrossRef]
- Nguyen, V.L.; Lin, P.C.; Cheng, B.C.; Hwang, R.H.; Lin, Y.D. Security and privacy for 6G: A survey on prospective technologies and challenges. IEEE Commun. Surv. Tutor. 2021, 23, 2384–2428. [Google Scholar] [CrossRef]
- Kar, U.N.; Sanyal, D.K. An overview of device-to-device communication in cellular networks. ICT Express 2018, 4, 203–208. [Google Scholar] [CrossRef]
- Abrahamsen, F.E.; Ai, Y.; Cheffena, M. Communication technologies for smart grid: A comprehensive survey. Sensors 2021, 21, 8087. [Google Scholar] [CrossRef] [PubMed]
- Huang, Y.; Sun, Q.; Li, Y.; Sun, C.; Chen, Z. Damping technique empowered robust energy flow calculation for integrated energy systems. Appl. Energy 2023, 343, 121168. [Google Scholar] [CrossRef]
- Jayachandran, M.; Kalaiarasy, C. Power-domain NOMA for massive connectivity in smart grid communication networks. In Proceedings of the International Conference on Power Electronics and Renewable Energy Systems: ICPERES 2021, Chennai, India, 25–25 March 2021; Springer: Singapore, 2022; pp. 205–212. [Google Scholar]
- Ding, Z.; Fan, P.; Poor, H.V. Impact of user pairing on 5G nonorthogonal multiple-access downlink transmissions. IEEE Trans. Veh. Technol. 2016, 65, 6010–6023. [Google Scholar] [CrossRef]
- Bhatia, V.; Swami, P.; Sharma, S.; Mitra, R. Non-orthogonal multiple access as an enabler for massive connectivity for 5G and beyond networks. arXiv 2019, arXiv:1912.07077. [Google Scholar]
- Qin, Z.; Yue, X.; Liu, Y.; Ding, Z.; Nallanathan, A. User Association and Resource Allocation in Unified NOMA Enabled Heterogeneous Ultra Dense Networks. IEEE Commun. Mag. 2018, 56, 86–92. [Google Scholar] [CrossRef]
- Yang, B.; Katsaros, K.V.; Chai, W.K.; Pavlou, G. Cost-efficient low latency communication infrastructure for synchrophasor applications in smart grids. IEEE Syst. J. 2016, 12, 948–958. [Google Scholar] [CrossRef]
- Katsaros, K.V.; Yang, B.; Chai, W.K.; Pavlou, G. Low latency communication infrastructure for synchrophasor applications in distribution networks. In Proceedings of the 2014 IEEE International Conference on Smart Grid Communications (SmartGridComm), Venice, Italy, 3–6 November 2014; pp. 392–397. [Google Scholar] [CrossRef]
- Xenofontos, C.; Zografopoulos, I.; Konstantinou, C.; Jolfaei, A.; Khan, M.K.; Choo, K.K.R. Consumer commercial and industrial iot (in) security: Attack taxonomy and case studies. IEEE Internet Things J. 2021, 9, 199–221. [Google Scholar] [CrossRef]
- Hossain, M.T.; Islam, S.; Badsha, S.; Shen, H. Desmp: Differential privacy-exploited stealthy model poisoning attacks in federated learning. arXiv 2021, arXiv:2109.11141. [Google Scholar]
- Hossain, M.T.; Badsha, S.; Shen, H. Privacy security and utility analysis of differentially private cpes data. arXiv 2021, arXiv:2106.11225. [Google Scholar]
- Zografopoulos, I.; Konstantinou, C. Detection of malicious attacks in autonomous cyber-physical inverter-based microgrids. IEEE Trans. Ind. Inform. 2021, 18, 5815–5826. [Google Scholar] [CrossRef]
- Liu, T.; Tan, Z.; Xu, C.; Chen, H.; Li, Z. Study on deep reinforcement learning techniques for building energy consumption forecasting. Energy Build. 2020, 208, 109675. [Google Scholar] [CrossRef]
- Islam, S.; Zografopoulos, I.; Hossain, M.T.; Badsha, S.; Konstantinou, C. A Resource Allocation Scheme for Energy Demand Management in 6G-enabled Smart Grid. In Proceedings of the 2023 IEEE Power & Energy Society Innovative Smart Grid Technologies Conference (ISGT), Washington, DC, USA, 16–19 January 2023; pp. 1–5. [Google Scholar] [CrossRef]
- Bouzinis, P.S.; Diamantoulakis, P.D.; Karagiannidis, G.K. Wireless Federated Learning (WFL) for 6G Networks Part I: Research Challenges and Future Trends. IEEE Commun. Lett. 2022, 26, 3–7. [Google Scholar] [CrossRef]
- Su, Z.; Tan, C.L.; Kong, Y.; Nallanathan, A. Secure and Efficient Federated Learning for Smart Grid with Edge-Cloud Collaboration. IEEE Trans. Ind. Inform. 2022, 18, 1333–1344. [Google Scholar] [CrossRef]
- Borenius, S.; Hämmäinen, H.; Lehtonen, M.; Ahokangas, P. Smart grid evolution and mobile communications—Scenarios on the Finnish power grid. Electr. Power Syst. Res. 2021, 199, 107367. [Google Scholar] [CrossRef]
- Albogamy, F.R.; Khan, S.A.; Hafeez, G.; Murawwat, S.; Khan, S.; Haider, S.I.; Basit, A.; Thoben, K.-D. Real-Time Energy Management and Load Scheduling with Renewable Energy Integration in Smart Grid. Sustainability 2022, 14, 1792. [Google Scholar] [CrossRef]
- Guddanti, K.P.; Matavalam, A.R.R.; Weng, Y. PMU-Based Distributed Non-Iterative Algorithm for Real-Time Voltage Stability Monitoring. IEEE Trans. Smart Grid 2020, 11, 5203–5215. [Google Scholar] [CrossRef]
- US-Canada Power System Outage Task Force. Final Report on the August 14 2003 Blackout in the United States and Canada. 2004. Available online: https://cybercemetery.unt.edu/archive/energyreport/20090701154100/https://reports.energy.gov/ (accessed on 3 October 2023).
- Zhao, Y.; Chen, J.; Poor, H.V. A Learning-to-Infer Method for Real-Time Power Grid Multi-Line Outage Identification. IEEE Trans. Smart Grid 2020, 11, 555–564. [Google Scholar] [CrossRef]
- Shukla, A.; Dutta, S.; Sadhu, P.K. An island detection approach by μ-PMU with reduced chances of cyber attack. Int. J. Electr. Power Energy Syst. 2021, 126, 106599. [Google Scholar] [CrossRef]
- Serghiou, D.; Khalily, M.; Brown, T.W.C.; Tafazolli, R. Terahertz Channel Propagation Phenomena, Measurement Techniques and Modeling for 6G Wireless Communication Applications: A Survey, Open Challenges and Future Research Directions. IEEE Commun. Surv. Tutor. 2022, 24, 1957–1996. [Google Scholar] [CrossRef]
- Kokkoniemi, J.; Rintanen, P.; Lehtomaki, J.; Juntti, M. Diffraction effects in terahertz band—Measurements and analysis. In Proceedings of the IEEE Global Communications Conference (GLOBECOM), Washington, DC, USA, 4–8 December 2016; pp. 1–6. [Google Scholar] [CrossRef]
- Gandotra, P.; Jha, R.K.; Jain, S. Green Communication in Next Generation Cellular Networks: A Survey. IEEE Access 2017, 5, 11727–11758. [Google Scholar] [CrossRef]
- Mwashita, W.; Odhiambo, M.O. Base station energy efficiency improvement for next generation mobile networks. Int. J. Electron. Telecommun. 2017, 63, 187–194. [Google Scholar] [CrossRef][Green Version]
- Alamu, O.; Gbenga-Ilori, A.; Adelabu, M.; Imoize, A.; Ladipo, O. Energy efficiency techniques in ultra-dense wireless heterogeneous networks: An overview and outlook. Eng. Sci. Technol. Int. J. 2020, 23, 1308–1326. [Google Scholar] [CrossRef]
- Chergui, H.; Ksentini, A.; Blanco, L.; Verikoukis, C. Toward Zero-Touch Management and Orchestration of Massive Deployment of Network Slices in 6G. IEEE Wirel. Commun. 2022, 29, 86–93. [Google Scholar] [CrossRef]
- Zhang, S.; Zhang, H.; Song, L. Beyond D2D: Full Dimension UAV-to-Everything Communications in 6G. IEEE Trans. Veh. Technol. 2020, 69, 6592–6602. [Google Scholar] [CrossRef]
- Lombardi, R. Wireless backhaul for IMT 2020/5G: Overview and introduction. In Proceedings of the Workshop on Evolution of Fixed Service in Backhaul Support of IMT 2020/5G, Geneva, Switzerland, 29 April 2019. [Google Scholar]
- Lee, S.-H.; Al Amin, A.; Shin, S.-Y. Orbital Angular Momentum-Based Multiple-Input-Multiple-Output with Receive Antenna Shift Keying for 6G. Electronics 2021, 10, 1567. [Google Scholar] [CrossRef]
- Shaddad, R.Q.; Saif, E.M.; Saif, H.M.; Mohammed, Z.Y.; Farhan, A.H. Channel Estimation for Intelligent Reflecting Surface in 6G Wireless Network via Deep Learning Technique. In Proceedings of the 2021 1st International Conference on Emerging Smart Technologies and Applications (eSmarTA), Sana’a, Yemen, 10–12 August 2021; pp. 1–5. [Google Scholar] [CrossRef]
- Mucchi, L.; Giannetti, F.; Foschini, G.J.; Chiani, M. Physical-Layer Security in 6G Networks. IEEE Open J. Commun. Soc. 2021, 2, 1901–1914. [Google Scholar] [CrossRef]
- Ahmad, I.; Shahabuddin, S.; Kumar, T.; Okwuibe, J.; Gurtov, A.; Ylianttila, M. Security for 5G and Beyond. IEEE Commun. Surv. Tutor. 2019, 21, 3682–3722. [Google Scholar] [CrossRef]
- Mohsan, S.A.H.; Li, Y.; Shvetsov, A.V.; Varela-Aldás, J.; Mostafa, S.M.; Elfikky, A. A Survey of Deep Learning Based NOMA: State of the Art, Key Aspects, Open Challenges and Future Trends. Sensors 2023, 23, 2946. [Google Scholar] [CrossRef]



| KPIs | 5G | 6G |
|---|---|---|
| Peak Data Rate | 20 Gbps | 1 Tbps |
| Peak Spectral Efficiency | 30 bps/Hz | 60 bps/Hz |
| Experienced Data Rate | 0.1 Gbps | 1 Gbps |
| Energy Efficiency | 0.5 pJ/b | 1 pJ/b |
| Area Traffic Capacity | 10 Mbps/m2 | 1 Gbps/m2 |
| Latency | 1 ms | 10–100 μs |
| Jitter | Not Specified | 1 μs |
| Connection Density | 106 devices/Km2 | 107 devices/Km2 |
| Reliability | 10−5 | 10−7 |
| Methodologies | Limitations | Ref. |
|---|---|---|
| IoT-Fog architectures for smart cities | Focus on security and latency | [66] |
| DL based security for SG networks | Focus on security | [67] |
| Cyberattacks in SG components | Focus on cyberattacks and security | [68] |
| The role of 5G/6G in SC | Unexplored major 6G-enabled SG applications | [2] |
| Research trends of SG | Unexplored 6G-SG applications | [24,69] |
| Vulnerability assessment of SG | Security-centric SG applications | [70] |
| 6G-based SG applications | Latency and security-centric SG applications | [71] |
| 6G incorporated ACDs | SG applications were not deeply studied | [72] |
| Novel Technologies | Achieved KPIs | References |
|---|---|---|
| mMIMO | Improved SE, capacity, EE | [79,80,81] |
| NOMA | Improved connection density, data rate, SE | [82,83,84,85] |
| EH by WPT | Environmentally friendly, improved SE, EE | [1,86,87,88,89] |
| mmWave and THz | Improved data rate, capacity, SE, EE, low latency | [1,93] |
| AI-based UDNs | Improved network efficiency, EE, SE, low jitter | [1,94] |
| IRS | Improved SE, EE, area capacity | [95,96] |
| Beamforming | Improved SE, EE, less power consumption | [81,97] |
| AI-based secured edge/cloud computing | Improved EE, enhanced security | [8,76,99] |
| D2D communication | Improved SE and EE | [1,101,102] |
| Major Applications | Techniques |
|---|---|
| Massive connectivity | D2D/cooperative PD-NOMA with IRS, beamforming, THz, AI-based edge computing, Q-learning |
| Monitoring | PMU/PLeC/AB-PLeC/FIB/BW-PLeC |
| Energized massive connected devices | NOMA-SWIPT |
| Security and privacy | FL and blockchain |
| Reducing vulnerabilities | Edge-cloud-assisted FL, the blockchain, and LSTMKF |
| Energized edge/cloud devices | NOMA-SWIPT |
| Time-critical communication | D2D/cooperative PD-NOMA with IRS, beamforming, THz, AI-enabled network slicing, AI-based edge computing |
| Real-time energy load balancing | EDGE algorithm |
| Unsupervised voltage stability | PMU-based index |
| Real-time island detection | Phase-angle based detection |
| Real-time line outage detection and recovery | Learning-to-infer approach |
| Energized edge/cloud devices | NOMA-SWIPT |
Disclaimer/Publisher’s Note: The statements, opinions and data contained in all publications are solely those of the individual author(s) and contributor(s) and not of MDPI and/or the editor(s). MDPI and/or the editor(s) disclaim responsibility for any injury to people or property resulting from any ideas, methods, instructions or products referred to in the content. |
© 2023 by the authors. Licensee MDPI, Basel, Switzerland. This article is an open access article distributed under the terms and conditions of the Creative Commons Attribution (CC BY) license (https://creativecommons.org/licenses/by/4.0/).
Share and Cite
Al Amin, A.; Hong, J.; Bui, V.-H.; Su, W. Emerging 6G/B6G Wireless Communication for the Power Infrastructure in Smart Cities: Innovations, Challenges, and Future Perspectives. Algorithms 2023, 16, 474. https://doi.org/10.3390/a16100474
Al Amin A, Hong J, Bui V-H, Su W. Emerging 6G/B6G Wireless Communication for the Power Infrastructure in Smart Cities: Innovations, Challenges, and Future Perspectives. Algorithms. 2023; 16(10):474. https://doi.org/10.3390/a16100474
Chicago/Turabian StyleAl Amin, Ahmed, Junho Hong, Van-Hai Bui, and Wencong Su. 2023. "Emerging 6G/B6G Wireless Communication for the Power Infrastructure in Smart Cities: Innovations, Challenges, and Future Perspectives" Algorithms 16, no. 10: 474. https://doi.org/10.3390/a16100474
APA StyleAl Amin, A., Hong, J., Bui, V.-H., & Su, W. (2023). Emerging 6G/B6G Wireless Communication for the Power Infrastructure in Smart Cities: Innovations, Challenges, and Future Perspectives. Algorithms, 16(10), 474. https://doi.org/10.3390/a16100474

