Expression of the Heterotrimeric GP2/GP3/GP4 Spike of an Arterivirus in Mammalian Cells
Abstract
:1. Introduction
2. Materials and Methods
2.1. Cells and Media
2.2. Construction of Plasmids, Cloning
2.3. Transient Expression in Mammalian Cells
2.4. SDS-PAGE and Western Blotting
2.5. Glycosidase Treatment
2.6. Immunoprecipitation
2.7. Immunofluorescence Assay
2.8. Co-Localization Assay
3. Results
3.1. GP4 Cannot Be Expressed with FLAG Tag but Is Expressed with V5 Tag Separated with a Linker Sequence. Each EAV Spike Component Is Expressed under CAG Promoter
3.2. No Effect of Co-Expression of GP2, GP3, and GP4 on N-Glycosylation
3.3. In Transiently Expressing Cells, GP2 and GP4 Form Complexes with Each Other While GP3 Might Also Form Complexes with GP2 and GP4, but the Evidence Is Less Strong
3.4. The Components of the Trimer Are Highly Colocalized with Each Other
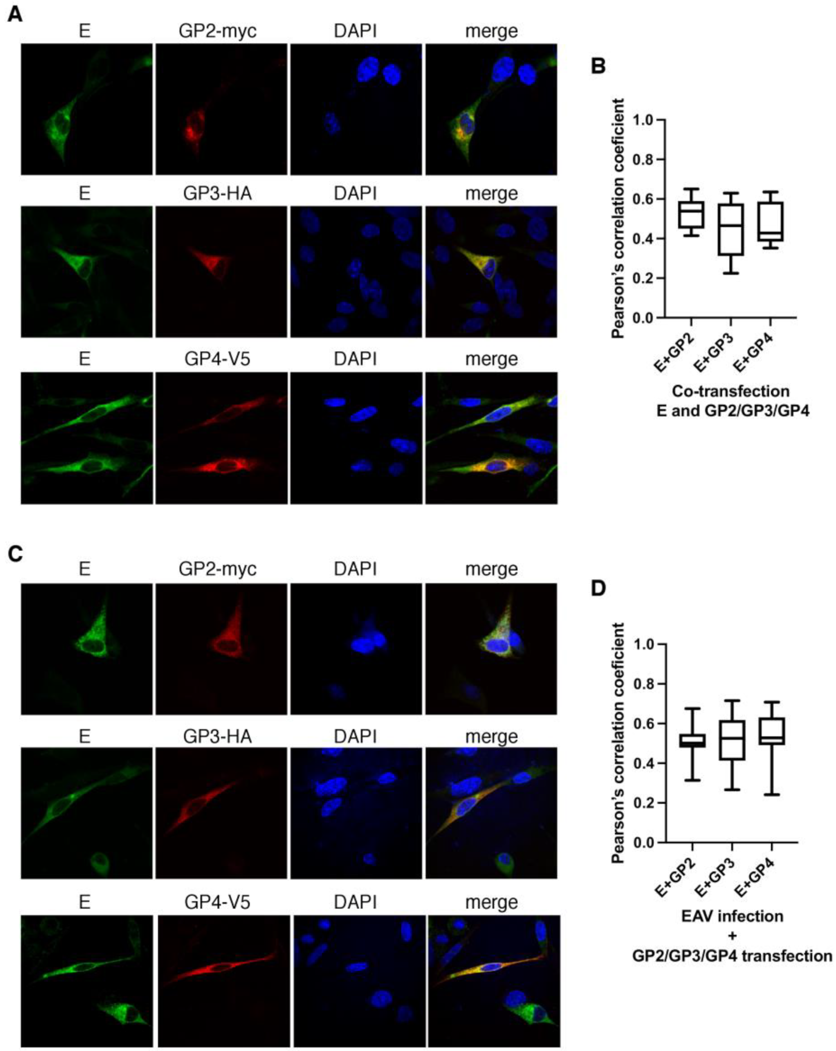
3.5. Components of the Trimer Partially Co-Localize with E Protein
3.6. In Cells Transiently Expressing the EAV Spike, GP2-Myc Localizes to ER, Cis-Golgi, and ERGIC While GP3-HA Localizes Mainly in ER, to Some Extent in Cis-Golgi, and Minimally in ERGIC
4. Discussion
5. Conclusions
Supplementary Materials
Author Contributions
Funding
Institutional Review Board Statement
Informed Consent Statement
Acknowledgments
Conflicts of Interest
References
- Snijder, E.J.; Kikkert, M.; Fang, Y. Arterivirus molecular biology and pathogenesis. J. Gen. Virol. 2013, 94, 2141–2163. [Google Scholar] [CrossRef]
- MacLachlan, N.J.; Balasuriya, U.B. Equine Viral Arteritis. Perlman, S., Holmes, K.V., Eds.; In Proceedings of the The Nidoviruses; Springer: Boston, MA, USA, 2006; pp. 429–433. [Google Scholar]
- Veit, M.; Matczuk, A.K.; Sinhadri, B.C.; Krause, E.; Thaa, B. Membrane proteins of arterivirus particles: Structure, topology, processing and function. Virus Res. 2014, 194, 16–36. [Google Scholar] [CrossRef]
- De Vries, A.A.; Post, S.M.; Raamsman, M.J.; Horzinek, M.C.; Rottier, P.J. The two major envelope proteins of equine arteritis virus associate into disulfide-linked heterodimers. J. Virol. 1995, 69, 46684674. [Google Scholar] [CrossRef] [Green Version]
- Wieringa, R.; de Vries, A.A.F.; van der Meulen, J.; Godeke, G.-J.; Onderwater, J.J.M.; van Tol, H.; Koerten, H.K.; Mommaas, A.M.; Snijder, E.J.; Rottier, P.J.M. Structural Protein Requirements in Equine Arteritis Virus Assembly. J. Virol. 2004, 78, 13019–13027. [Google Scholar] [CrossRef] [Green Version]
- Wieringa, R.; de Vries, A.A.F.; Rottier, P.J.M. Formation of Disulfide-Linked Complexes between the Three Minor Envelope Glycoproteins (GP2b, GP3, and GP4) of Equine Arteritis Virus. J. Virol. 2003, 77, 6216–6226. [Google Scholar] [CrossRef] [Green Version]
- Tian, D.; Wei, Z.; Zevenhoven-Dobbe, J.C.; Liu, R.; Tong, G.; Snijder, E.J.; Yuan, S. Arterivirus Minor Envelope Proteins Are a Major Determinant of Viral Tropism in Cell Culture. J. Virol. 2012, 86, 3701–3712. [Google Scholar] [CrossRef] [Green Version]
- Lee, C.; Yoo, D. The small envelope protein of porcine reproductive and respiratory syndrome virus possesses ion channel protein-like properties. Virology 2006, 355, 30–43. [Google Scholar] [CrossRef] [PubMed] [Green Version]
- Firth, A.E.; Zevenhoven-Dobbe, J.C.; Wills, N.M.; Go, Y.Y.; Balasuriya, U.B.R.; Atkins, J.F.; Snijder, E.J.; Posthuma, C.C. Discovery of a small arterivirus gene that overlaps the GP5 coding sequence and is important for virus production. J. Gen. Virol. 2011, 92, 1097–1106. [Google Scholar] [CrossRef] [PubMed]
- Thaa, B.; Kabatek, A.; Zevenhoven-Dobbe, J.C.; Snijder, E.J.; Herrmann, A.; Veit, M. Myristoylation of the arterivirus E protein: The fatty acid modification is not essential for membrane association but contributes significantly to virus infectivity. J. Gen. Virol. 2009, 90, 2704–2712. [Google Scholar] [CrossRef] [PubMed]
- Matczuk, A.K.; Kunec, D.; Veit, M. Co-translational Processing of Glycoprotein 3 from Equine Arteritis Virus: N-glycosylation adjacent to the signal peptide prevents cleavage. J. Biol. Chem. 2013, 288, 35396–35405. [Google Scholar] [CrossRef] [Green Version]
- Matczuk, A.K.; Veit, M. Signal peptide cleavage from GP3 enabled by removal of adjacent glycosylation sites does not impair replication of equine arteritis virus in cell culture, but the hydrophobic C-terminus is essential. Virus Res. 2014, 183, 107–111. [Google Scholar] [CrossRef]
- Wieringa, R.; de Vries, A.A.F.; Raamsman, M.J.B.; Rottier, P.J.M. Characterization of Two New Structural Glycoproteins, GP3 and GP4, of Equine Arteritis Virus. J. Virol. 2002, 76, 10829–10840. [Google Scholar] [CrossRef] [Green Version]
- Das, P.B.; Dinh, P.X.; Ansari, I.H.; de Lima, M.; Osorio, F.A.; Pattnaik, A.K. The Minor Envelope Glycoproteins GP2a and GP4 of Porcine Reproductive and Respiratory Syndrome Virus Interact with the Receptor CD163. J. Virol. 2010, 84, 1731–1740. [Google Scholar] [CrossRef] [Green Version]
- Sarkar, S.; Chelvarajan, L.; Go, Y.Y.; Cook, F.; Artiushin, S.; Mondal, S.; Anderson, K.; Eberth, J.; Timoney, P.J.; Kalbfleisch, T.S.; et al. Equine Arteritis Virus Uses Equine CXCL16 as an Entry Receptor. J. Virol. 2016, 90, 3366–3384. [Google Scholar] [CrossRef] [Green Version]
- Snijder, E.J.; van Tol, H.; Pedersen, K.W.; Raamsman, M.J.B.; de Vries, A.A.F. Identification of a Novel Structural Protein of Arteriviruses. J. Virol. 1999, 73, 6335–6345. [Google Scholar] [CrossRef] [Green Version]
- Matczuk, A.K.; Chodaczek, G.; Ugorski, M. Production of Recombinant EAV with Tagged Structural Protein Gp3 to Study Artervirus Minor Protein Localization in Infected Cells. Viruses 2019, 11, 735. [Google Scholar] [CrossRef] [Green Version]
- Braakman, I.; Hebert, D.N. Protein Folding in the Endoplasmic Reticulum. Cold Spring Harb. Perspect. Biol. 2013, 5, a013201. [Google Scholar] [CrossRef] [Green Version]
- Van den Born, E.; Posthuma, C.C.; Knoops, K.; Snijder, E.J. An infectious recombinant equine arteritis virus expressing green fluorescent protein from its replicase gene. J. Gen. Virol. 2007, 88, 1196–1205. [Google Scholar] [CrossRef]
- Stanley, P. Golgi Glycosylation. Cold Spring Harb. Perspect. Biol. 2011, 3, a005199. [Google Scholar] [CrossRef]
- Le Maire, M.; Champeil, P.; Møller, J. V Interaction of membrane proteins and lipids with solubilizing detergents. Biochim. Biophys. Acta Biomembr. 2000, 1508, 86–111. [Google Scholar] [CrossRef] [Green Version]
- Möller, I.R.; Merkle, P.S.; Calugareanu, D.; Comamala, G.; Schmidt, S.G.; Loland, C.J.; Rand, K.D. Probing the conformational impact of detergents on the integral membrane protein LeuT by global HDX-MS. J. Proteom. 2020, 225, 103845. [Google Scholar] [CrossRef]
- Beniac, D.R.; Andonov, A.; Grudeski, E.; Booth, T.F. Architecture of the SARS coronavirus prefusion spike. Nat. Struct. Mol. Biol. 2006, 13, 751–752. [Google Scholar] [CrossRef] [Green Version]
- Zhang, P.; Gao, Q.; Wang, T.; Ke, Y.; Mo, F.; Jia, R.; Liu, W.; Liu, L.; Zheng, S.; Liu, Y.; et al. Development and evaluation of a serological test for diagnosis of COVID-19 with selected recombinant spike proteins. Eur. J. Clin. Microbiol. Infect. Dis. 2021, 40, 921–928. [Google Scholar] [CrossRef]
- Watanabe, Y.; Berndsen, Z.T.; Raghwani, J.; Seabright, G.E.; Allen, J.D.; Pybus, O.G.; McLellan, J.S.; Wilson, I.A.; Bowden, T.A.; Ward, A.B.; et al. Vulnerabilities in coronavirus glycan shields despite extensive glycosylation. Nat. Commun. 2020, 11, 2688. [Google Scholar] [CrossRef]
- Keech, C.; Albert, G.; Cho, I.; Robertson, A.; Reed, P.; Neal, S.; Plested, J.S.; Zhu, M.; Cloney-Clark, S.; Zhou, H.; et al. Phase 1–2 Trial of a SARS-CoV-2 Recombinant Spike Protein Nanoparticle Vaccine. N. Engl. J. Med. 2020, 383, 2320–2332. [Google Scholar] [CrossRef]
- Corless, C.L.; Matzuk, M.M.; Ramabhadran, T.V.; Krichevsky, A.; Boime, I. Gonadotropin beta subunits determine the rate of assembly and the oligosaccharide processing of hormone dimer in transfected cells. J. Cell Biol. 1987, 104, 1173–1181. [Google Scholar] [CrossRef] [Green Version]
- Genzel, Y.; Dietzsch, C.; Rapp, E.; Schwarzer, J.; Reichl, U. MDCK and Vero cells for influenza virus vaccine production: A one-to-one comparison up to lab-scale bioreactor cultivation. Appl. Microbiol. Biotechnol. 2010, 88, 461–475. [Google Scholar] [CrossRef]
- Ecker, J.W.; Kirchenbaum, G.A.; Pierce, S.R.; Skarlupka, A.L.; Abreu, R.B.; Cooper, R.E.; Taylor-Mulneix, D.; Ross, T.M.; Sautto, G.A. High-Yield Expression and Purification of Recombinant Influenza Virus Proteins from Stably-Transfected Mammalian Cell Lines. Vaccines 2020, 8, 462. [Google Scholar] [CrossRef] [PubMed]
- Xiong, X.; Qu, K.; Ciazynska, K.A.; Hosmillo, M.; Carter, A.P.; Ebrahimi, S.; Ke, Z.; Scheres, S.H.W.; Bergamaschi, L.; Grice, G.L.; et al. A thermostable, closed SARS-CoV-2 spike protein trimer. Nat. Struct. Mol. Biol. 2020, 27, 934–941. [Google Scholar] [CrossRef] [PubMed]
- Horndler, L.; Delgado, P.; Abia, D.; Balabanov, I.; Martínez-Fleta, P.; Cornish, G.; Llamas, M.A.; Serrano-Villar, S.; Sánchez-Madrid, F.; Fresno, M.; et al. Flow cytometry multiplexed method for the detection of neutralizing human antibodies to the native SARS-CoV-2 spike protein. EMBO Mol. Med. 2021, 13, e13549. [Google Scholar] [CrossRef] [PubMed]
- Kerrigan, J.J.; Xie, Q.; Ames, R.S.; Lu, Q. Production of protein complexes via co-expression. Protein Expr. Purif. 2011, 75, 1–14. [Google Scholar] [CrossRef]
- Kriz, A.; Schmid, K.; Baumgartner, N.; Ziegler, U.; Berger, I.; Ballmer-Hofer, K.; Berger, P. A plasmid-based multigene expression system for mammalian cells. Nat. Commun. 2010, 1, 120. [Google Scholar] [CrossRef] [Green Version]
- Copeland, C.S.; Zimmer, K.-P.; Wagner, K.R.; Healey, G.A.; Mellman, I.; Helenius, A. Folding, trimerization, and transport are sequential events in the biogenesis of influenza virus hemagglutinin. Cell 1988, 53, 197–209. [Google Scholar] [CrossRef]
- Delmas, B.; Laude, H. Assembly of coronavirus spike protein into trimers and its role in epitope expression. J. Virol. 1990, 64, 5367–5375. [Google Scholar] [CrossRef] [Green Version]
- Zhang, C.-Y.; Zhao, S.-Q.; Zhang, S.-L.; Luo, L.-H.; Liu, D.-C.; Ding, W.-H.; Fu, D.-J.; Deng, X.-D.; Yin, D.-C. Database Study on the Expression and Purification of Membrane Proteins. Protein Pept. Lett. 2021, 28, 1. [Google Scholar] [CrossRef]
- Pajęcka, K.; Nielsen, C.W.; Hauge, A.; Zaganas, I.; Bak, L.K.; Schousboe, A.; Plaitakis, A.; Waagepetersen, H.S. Glutamate Dehydrogenase Isoforms with N-Terminal (His)6- or FLAG-Tag Retain Their Kinetic Properties and Cellular Localization. Neurochem. Res. 2014, 39, 487–499. [Google Scholar] [CrossRef]
- Dou, Y.; Lin, Y.; Wang, T.-Y.; Wang, X.-Y.; Jia, Y.-L.; Zhao, C.-P. The CAG promoter maintains high-level transgene expression in HEK293 cells. FEBS Open Bio 2021, 11, 95–104. [Google Scholar] [CrossRef]
- Miszczak, F.; Legrand, L.; Balasuriya, U.B.R.; Ferry-Abitbol, B.; Zhang, J.; Hans, A.; Fortier, G.; Pronost, S.; Vabret, A. Emergence of novel equine arteritis virus (EAV) variants during persistent infection in the stallion: Origin of the 2007 French EAV outbreak was linked to an EAV strain present in the semen of a persistently infected carrier stallion. Virology 2012, 423, 165–174. [Google Scholar] [CrossRef] [Green Version]
- Stoian, A.M.M.; Rowland, R.R.R. Challenges for Porcine Reproductive and Respiratory Syndrome (PRRS) Vaccine Design: Reviewing Virus Glycoprotein Interactions with CD163 and Targets of Virus Neutralization. Vet. Sci. 2019, 6, 9. [Google Scholar] [CrossRef] [Green Version]
- Wang, A.; Chen, Q.; Wang, L.; Madson, D.; Harmon, K.; Gauger, P.; Zhang, J.; Li, G. Recombination between Vaccine and Field Strains of Porcine Reproductive and Respiratory Syndrome Virus. Emerg. Infect. Dis. 2019, 25, 2335–2337. [Google Scholar] [CrossRef] [Green Version]








Publisher’s Note: MDPI stays neutral with regard to jurisdictional claims in published maps and institutional affiliations. |
© 2022 by the authors. Licensee MDPI, Basel, Switzerland. This article is an open access article distributed under the terms and conditions of the Creative Commons Attribution (CC BY) license (https://creativecommons.org/licenses/by/4.0/).
Share and Cite
Matczuk, A.K.; Zhang, M.; Veit, M.; Ugorski, M. Expression of the Heterotrimeric GP2/GP3/GP4 Spike of an Arterivirus in Mammalian Cells. Viruses 2022, 14, 749. https://doi.org/10.3390/v14040749
Matczuk AK, Zhang M, Veit M, Ugorski M. Expression of the Heterotrimeric GP2/GP3/GP4 Spike of an Arterivirus in Mammalian Cells. Viruses. 2022; 14(4):749. https://doi.org/10.3390/v14040749
Chicago/Turabian StyleMatczuk, Anna Karolina, Minze Zhang, Michael Veit, and Maciej Ugorski. 2022. "Expression of the Heterotrimeric GP2/GP3/GP4 Spike of an Arterivirus in Mammalian Cells" Viruses 14, no. 4: 749. https://doi.org/10.3390/v14040749
APA StyleMatczuk, A. K., Zhang, M., Veit, M., & Ugorski, M. (2022). Expression of the Heterotrimeric GP2/GP3/GP4 Spike of an Arterivirus in Mammalian Cells. Viruses, 14(4), 749. https://doi.org/10.3390/v14040749

