Next Article in Journal
Research on Core Competency Indicators for Battery Electric Vehicle Sales Personnel: Aligning with SDG Goals for Sustainable Mobility and Workforce Development
Next Article in Special Issue
The Soft Fixed Route Hybrid Electric Aircraft Charging Problem with Variable Speed
Previous Article in Journal
Research on Active Avoidance Control of Intelligent Vehicles Based on Layered Control Method
Previous Article in Special Issue
Feasibility Study of Current and Emerging Battery Chemistries for Electric Vertical Take-Off and Landing Aircraft (eVTOL) Applications
 
 
Font Type:
Arial Georgia Verdana
Font Size:
Aa Aa Aa
Line Spacing:
Column Width:
Background:
Article

Hybrid Electric Propulsion Design and Analysis Based on Regional Aircraft Mission

1
Shanghai Aircraft Design and Research Institute, Shanghai 201210, China
2
College of Energy and Power Engineering, Nanjing University of Aeronautics and Astronautics, Nanjing 210016, China
3
Integrated Energy Institute, Nanjing University of Aeronautics and Astronautics, Nanjing 210016, China
*
Author to whom correspondence should be addressed.
World Electr. Veh. J. 2025, 16(4), 212; https://doi.org/10.3390/wevj16040212
Submission received: 20 March 2025 / Revised: 27 March 2025 / Accepted: 31 March 2025 / Published: 3 April 2025
(This article belongs to the Special Issue Electric and Hybrid Electric Aircraft Propulsion Systems)

Abstract

Hybrid propulsion systems have become a focal point of low-carbon aviation research due to their advantages in energy savings, emissions reduction, and noise abatement. This study develops an integrated design methodology for hybrid propulsion systems for aircraft, incorporating multidisciplinary algorithms to establish an overall performance model. Building on this model, a comprehensive aircraft design platform was constructed, and its simulation capabilities were validated. Focusing on the mission requirements of a 180-seat narrow-body airliner, this study analyzed and compared the characteristics of three hybrid propulsion architectures, optimized their design schemes, and evaluated the key technologies for each architecture. A sensitivity analysis was conducted for critical technologies within the turboelectric architecture. The results indicate that, based on current data and future projections, a turboelectric system featuring batteries with a specific energy of 500 Wh/kg and installed motor power of 3 MW demonstrates superior performance, reduced fuel consumption, and no additional energy storage burden, making it the preferred propulsion solution. Furthermore, enhancing the utilization of aft-mounted fans and increasing the power blending coefficient can improve system performance. However, the maximum power blending coefficient is constrained to 27.25% by the specific motor power capacity.

1. Introduction

As environmental concerns intensify [1,2,3], stringent requirements for reducing fuel consumption, controlling noise, and lowering pollutant emissions have been imposed on the aviation industry by major players such as the United States, Europe, and China. Strategic development plans have been formulated to meet these challenges [4,5]. However, conventional aviation engine technologies are increasingly unable to fulfill the performance demands of next-generation aircraft [6]. In this context, electric propulsion has emerged as a transformative technology due to its high efficiency, low emissions, and flexible integration capabilities [7,8,9,10], making hybrid electric aircraft a critical direction for innovation in aviation technology [11,12].
Based on this, many experts and scholars have carried out certain research on the application of hybrid propulsion systems in aircraft. NASA’s Subsonic Ultra Green Aircraft Research (SUGAR) [13] and STARC-ABL [14,15,16] projects have demonstrated the potential of hybrid propulsion architectures to reduce fuel consumption and carbon emissions. Similarly, academic studies employing simulation experiments have evaluated the application of hybrid propulsion systems across various aircraft models, revealing significant potential for fuel savings and weight optimization [17,18,19].
However, although hybrid electric aircraft have demonstrated advantages in aspects such as fuel consumption and carbon emissions, they still face certain challenges in the development process. Hybrid electric aircraft utilize electric motors to assist or replace conventional fuel engines [20,21,22], requiring power output to be optimized across different flight phases such as takeoff, climb, and cruise. This necessitates seamless integration of electric motors, battery packs, control systems, and conventional fuel engines to ensure coordinated operation of all components [23]. Furthermore, electric motors and batteries generate heat during operation, underscoring the importance of effective thermal management systems to maintain stability and extend service life. Therefore, integrated aircraft-engine design is crucial for optimizing hybrid electric aircraft performance.
Integrated aircraft-engine design facilitates data exchange between propulsion systems and other aircraft disciplines, enabling a coupled optimization process where both systems meet mutual constraints. This unified design approach ensures convergence while balancing propulsion and aircraft performance to achieve a state of equilibrium that meets design objectives. By emphasizing interactions and coordination between the aircraft and its engines, this approach enhances aerodynamic performance, propulsion efficiency, and fuel economy, contributing to environmental sustainability. As such, integrated design has become a research priority. For example, significant advancements have been made in the United States, as demonstrated by NASA’s X-57 Maxwell project [24], which uses an electric propulsion system to optimize aircraft performance.
Therefore, building an overall aircraft design platform based on integrated aircraft and engine technology is a key link in the development of hybrid electric aircraft. While international efforts in hybrid propulsion systems and aircraft design platforms began earlier and have resulted in mature digital design tools, domestic progress in integrated aircraft-engine design platforms for hybrid electric aircraft requires further development. Current design methodologies and evaluation frameworks must be refined to fully capture the impact of hybrid propulsion architectures and their design parameters on overall aircraft performance.
To address these challenges, this study focuses on the design of hybrid propulsion systems for a 180-seat narrow-body airliner. The primary contributions of this work are as follows:
(1)
The characteristics of three hybrid propulsion architectures are analyzed and compared.
(2)
Performance evaluations are conducted on the propulsion systems and flight mission capabilities, summarizing the effects of different architectures and design parameters on aircraft performance.
(3)
Finally, sensitivity analyses of critical technologies within the most advantageous architecture are performed, establishing their relevance to the development of hybrid propulsion systems and aircraft.

2. Physical Model

This study establishes a multidisciplinary hybrid electric aircraft design model that integrates propulsion system considerations with the requirements of aircraft-engine integration. The model encompasses multiple disciplines, including aircraft geometric configuration, aerodynamic performance analysis, weight estimation, mission performance simulation, propulsion system design, and cost estimation. This model mainly consists of nine modules, namely geometry, mission, propulsion specifications, mass breakdown, aerodynamics, propulsion, packaging, performance, and stability and control. Among them, geometry, mission, and propulsion specifications constitute the design input module, which performs mass breakdown, aerodynamics, and propulsion. Based on the design and simulation results, packaging, performance, stability, and control are calculated. The entire design platform achieves interdisciplinary coupling through data exchange and transmission among various modules, thus realizing integrated design. The model can be used for functional requirements such as performance analysis of hybrid aircraft, evaluation of existing solutions, or targeted optimization design. In this study, only the mission, mass breakdown, propulsion, and performance modules are used, and the parameters in the other modules remain unchanged. In addition to the above, emissions testing and cost estimation, which are more important for hybrid aircraft, are also taken into consideration, enabling a more comprehensive assessment of the overall benefits brought by hybrid aircraft.

2.1. Mission

This section mainly discusses the parameter inputs of the mission module in the model. The design input module comprises geometric configuration, top-level mission requirements, and propulsion system configurations. It calculates weight, aerodynamics, and propulsion performance while determining the internal layout, mission performance, and stability characteristics based on the design and simulation results. Through data exchange between modules, the design platform achieves multidisciplinary coupling, enabling integrated aircraft-engine design. The model supports performance analysis of hybrid electric aircraft, evaluation of existing designs, and target-based optimization.
Key parameters such as maximum takeoff weight, range, payload, takeoff and landing distance, and mission profile design are determined based on the top-level mission requirements. Critical technologies include performance metrics for batteries, motors, and electrical systems.
Electric motor performance is characterized by parameters such as power density, installed power, and efficiency. Drawing on ongoing research from various organizations and NASA’s roadmap [25] for hybrid electric aircraft motor development, the selected motor efficiency ranges from 95% to 99%, with power densities between 5.4 kW/kg and 16 kW/kg. It is projected that total installed motor power could reach 3 MW by 2035.
An essential metric for battery performance is specific energy, representing the energy output per unit mass. Current battery energy densities are approximately 300 Wh/kg. Based on optimistic projections, this study considers specific energy values ranging from 300 Wh/kg to 1000 Wh/kg.

2.2. Propulsion

This section mainly discusses the calculation of hybrid power system performance by the propulsion module in the model. Due to the particularity of the hybrid propulsion system, the performance evaluation methods for conventional engines, such as thrust and fuel consumption rate, are not applicable to hybrid systems. Therefore, this section mainly discusses the performance calculations of the hybrid propulsion system in the model, which primarily include the calculations of thrust and specific power consumption, with corresponding formulas provided. The results calculated from these formulas will be output from the power module and input into the profile performance module to serve as the basis for calculating the profile performance of hybrid aircraft.
The hybrid electric propulsion system combines gas turbine engines and electric propulsion modules, jointly driving ducted fans or propellers to generate thrust, as shown in Equation (1). The thrust produced by the electric propulsion system, T F a n [N], is calculated using Equation (2).
T t = T E n g i n e + T F a n
T F a n = m F a n V o u t V i n
In the propulsion system, thrust T E n g i n e   [ N ] is generated by the gas turbine engine, calculated through thermodynamic cycle analysis. V i n   [ m / s ] represents the inlet velocity of airflow passing through the ducted fan, V o u t   [ m / s ] is the outlet velocity, and m F a n   [ k g / s ] denotes the mass flow rate of air.
The fuel consumption rate of conventional engines is calculated using Equation (3), while the corresponding energy consumption rate s e c   [ J / N s ] is determined by Equation (4). For hybrid electric aircraft, the total energy consumption is evaluated as the combined energy usage of batteries and fuel.
s f c = 3600 m f u e l T E n g i n e
s e c = s f c × H V + E m o t o r
Here, m f u e l   [ k g / s ] refers to the fuel flow rate, H V   [ J / k g ] represents the calorific value of aviation fuel, and E m o t o r   [ J / N s ] denotes the electrical energy consumption rate.
The total power consumption of the hybrid propulsion system corresponds to the power required to generate thrust. This power is supplied by integrating the output of the gas turbine engine and the electric motor. By adjusting the power distribution ratio between the two, the aircraft’s overall energy utilization can be optimized, reducing fuel consumption and improving the overall efficiency of the propulsion system. The specific power consumption of the propulsion system spc [kW/N] is calculated as shown in Equation (5):
s p c = P b T t = P t u r + P m T t
where P b   [ W ] is the total power of the propulsion system, P t u r   [ W ] is the mechanical shaft power output from the gas turbine engine, and P m   [ W ] is the electrical power supplied by the battery to drive the motor. The electrical power is calculated using Equation (6):
P m = e T h r o t t l e × P I n s E M
Here, e T h r o t t l e   [ % ] denotes the electric throttle setting and P I n s E M   [ W ] represents the installed power of the motor.
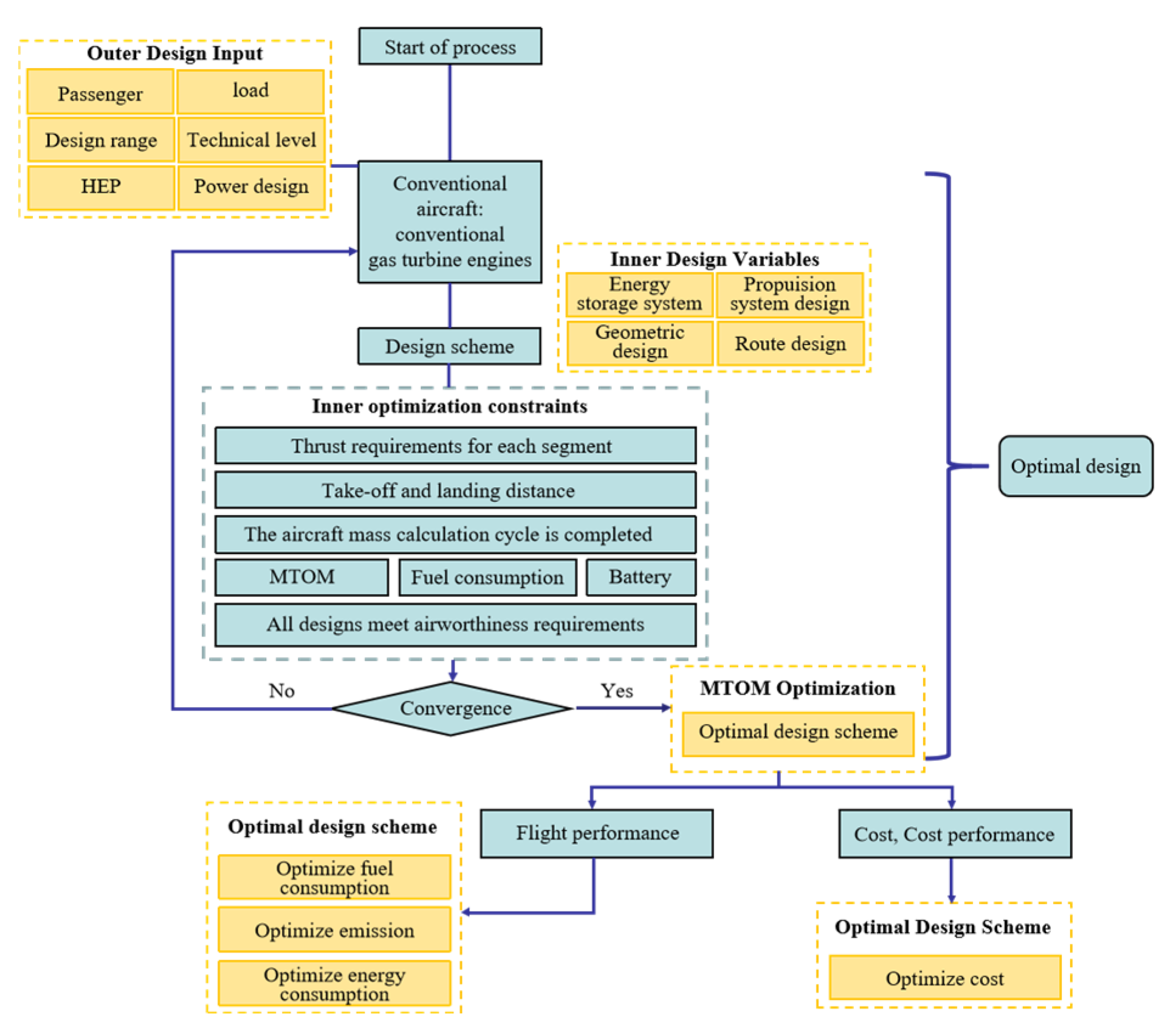
To design a lighter and more efficient hybrid electric propulsion system, optimization algorithms are integrated into the model, with the optimization logic illustrated in Figure 1. The propulsion system design parameters include key technology levels, design point operating conditions, and component characteristics such as dimensions, materials, efficiencies, and pressure ratios. The thrust requirements across the entire flight profile are treated as constraints, while the objectives of the optimization are to minimize the propulsion system’s mass or energy consumption rate. The optimization process thus seeks to achieve the most efficient and effective propulsion system design. The optimization calculation methods in this section are more detailed in another reference [26].
In addition, the initial values and ranges of the optimization objective and optimization variables in the optimization process shown in Figure 1 are given in Table 1, and many constraints applied in the optimization process are also presented. Meanwhile, in this paper, the hybrid propulsion system was optimized by matching the design of experiments with the gradient optimization algorithm, and the resulting optimization convergence curve is shown in Figure 2.

2.3. Mass Calculation

This section mainly discusses the calculation of hybrid aircraft weight by the mass breakdown module in the model. Compared with conventional aircraft, the mass calculation of hybrid aircraft needs to additionally consider the impact of battery mass. Therefore, this section provides the formulas in the model for calculating the maximum takeoff weight, energy storage system mass, and battery mass of hybrid aircraft. The formulas in this section calculate the maximum takeoff weight and other parameters of hybrid aircraft based on the input parameters of the geometric and mission modules in the model. The calculation results of this section are used as performance outputs of the aircraft and provide constraints for the subsequent optimization design process.
The maximum takeoff weight M T O W of a hybrid electric aircraft is composed of three primary components: the operating empty weight O E W , payload weight W p a y l o a d , and energy storage weight W s t o r , as expressed by Equation (7):
M T O W = O E W + W p a y l o a d + W s t o r
The O E W comprises the structural weight of the aircraft and the weight of the propulsion system. The propulsion system includes both the gas turbine engine and the electric propulsion system, which consists of components such as the electric motor, rectifier, thermal management system, control system, and cables.
The energy sources for the hybrid electric system are derived from two parts: the chemical energy of aviation fuel and the electrical energy stored in the batteries. The energy storage system weight M S t o r is the sum of the fuel weight M F u e l and the battery weight M B a t t , calculated by Equation (8):
M S t o r = M B a t t + M F u e l
The fuel weight includes both block fuel and reserve fuel. Block fuel is calculated as cumulative fuel consumption across all flight segments, while reserve fuel accounts for the fuel required for 45 min of additional flight endurance.
The battery weight M B a t t is determined based on cumulative electrical energy consumption E B a t t during the flight profile and the battery’s key technological parameters, using Equation (9):
M B a t t = E B a t t σ B a t t × B a t t D O D
Here, σ B a t t   [ J / k g ] is the specific energy of the battery, and B a t t D O D   [ % ] represents the depth of discharge of the battery.

2.4. Profile Performance

This section mainly discusses the calculation of hybrid aircraft profile performance by the performance module in the model. Based on the characteristics and requirements of the designed aircraft, the flight mission profile is parameterized by dividing it into several independent flight segments, each of which undergoes separate optimization (as illustrated in Figure 3). The flight profile design must comply with airworthiness regulations, such as those outlined in the Civil Aviation Regulations of China—Part 25, which serve as design constraints. These constraints include limits on takeoff and landing distances, aircraft return capability following single-engine failure, and climb gradient requirements.
The profile performance module calculates segment-level performance metrics, including thrust, fuel consumption, and energy mix ratio, by defining the initial and final flight states for each segment, estimating flight times, and specifying energy management strategies. These segment performances are then integrated to evaluate the overall profile performance.
Besides, this paper also estimates the emission characteristics of hybrid aircraft along the entire route. Referring to the International Civil Aviation Organization (ICAO) emissions database [27], the CO2 emissions can be calculated based on the amount of fuel consumed during each flight segment and the CO2 emission index EI (Emission Index). The CO2 EI during the flight represents the amount of CO2 released per 1 kWh of energy consumed, which is a constant. Equation (10) calculates the CO2 emissions during the flight of hybrid aircraft.
E C O 2 , m = E I C O 2 , s e g W f u e l , i × H V 3.6 × 10 6
Here, E C O 2 , m [kg] is the CO2 emission during the flight process; E I C O 2 , s e g is the CO2 emission index during the flight process, with E I C O 2 , s e g = 0.26 [kg/kWh]; W f u e l , i [kg] is the fuel consumption for each flight segment; and H V is the heating value of the fuel, with H V = 43.1 [MJ/kg].
In addition to CO2, the nitrogen oxides (NOX) produced by fuel combustion also contribute to the greenhouse effect. Therefore, it is necessary to evaluate the NOX emissions along the flight route. This paper uses the “P3-T3” method [28] to assess the NOX emission performance, with the calculation expressions shown in Equations (11) and (12).
E I N O X , i = 0.0041 P 3 439 0.37 e T 3 1471 345 T 4
E N O X = E I N O X , i × W f u e l , i
Here, E N O X [kg] is the NOX emission during the flight process; E I N O X , i [g/kg] is the NOX emission index for each flight segment; P 3 [Psia] is the inlet pressure of the combustion chamber; T 3 [R] is the inlet temperature of the combustion chamber; and T 4 [R] is the outlet temperature of the combustion chamber.

2.5. Cost

This section mainly focuses on the economic performance calculation of hybrid electric aircraft. Based on the calculation results of the propulsion module and profile performance module in the model, the flight cost of hybrid electric aircraft is estimated, and the corresponding formulas are provided.
The model assesses the economic performance of the aircraft by estimating direct operating costs (DOC), cost per seat-kilometer, and the cost of distance traveled per unit price C O S A R   [ m / ] . The relationship between DOC and cost per seat-kilometer is expressed as follows:
DOC comprises flight costs, maintenance costs, and fixed costs. Flight costs ( F O C ) include battery expenses ( C b a t t e r y ), energy costs, crew operation costs ( C c r e w ) and airport operation costs. For hybrid electric aircraft, energy costs are divided into fuel costs ( C f u e l ) and electricity costs ( C e l e c t r i c i t y ). The flight cost expression is given by Equations (13) and (14):
F O C = C b a t t e r y + C f u e l + C e l e c t r i c i t y + C c r e w
C O S A R = V × L D S P C f u e × c f u e + S P C e l e c × c e l e c × W
Here, V   [ m / s ] is the flight speed, L / D is the lift-to-drag ratio, S P C f u e   [ W / N ] is the specific power consumption for fuel, S P C e l e c   [ W / N ] is the specific power consumption for electricity, c f u e   [ / k w h ] is the fuel price, c e l e c   [ / k w h ] is the electricity price, W k g is the aircraft weight. The cost model used in this article is derived from another article [26].

2.6. Optimization

The aircraft design model integrates genetic and gradient-based optimization algorithms, with the optimization framework illustrated in Figure 4. Based on conventional aircraft as the design benchmark, first input the required parameter values for each module of the model, including mission requirements such as maximum takeoff weight (MTOW), range, and passenger capacity, as well as key technology levels, and determine the energy management strategy for the entire route, design parameters for conventional gas turbine engines, and performance parameters for motors and electrical components. The input parameters of the energy storage system, including the amount of fuel and batteries carried, should also be determined. Then, it is necessary to select optimization variables and their optimization ranges.
The model internally calculates thrust for each flight segment, takeoff and landing distances, MTOW, fuel consumption, and electricity consumption. Optimization algorithms are used in combination with constraint conditions to screen for the optimal solution, to enhance hybrid electric aircraft performance, such as fuel consumption, emissions, and energy efficiency, or improve economic factors. The optimization design process is a continuous iterative process. The parameter values are updated after each iteration to obtain a design plan. If the model’s calculation results do not meet the constraint conditions, it returns to re-iterate until the iterative results meet all constraint conditions, that is, the results are within the allowable error range, thereby completing the design of the hybrid aircraft plan.

2.7. Validation

To ensure the accuracy and reliability of the hybrid propulsion system and aircraft design, the power and mission performance of hybrid electric aircraft was validated using three aircraft configurations with varying propulsion systems and technological maturity levels [14]: SUGAR Free: A wing-loaded, twin-turbofan aircraft representative of 2008 technology levels. SUGAR High: A wing-loaded, twin-turbofan aircraft with advanced 2030 technology levels. SUGAR Volt: A hybrid electric aircraft incorporating 2030-level technology.
For each aircraft, the power and mission performance was calculated and validated according to its respective designed mission profile, where the thrust represents the power performance of the aircraft while fuel, electricity, and energy consumption represents mission performance of the aircraft. The results, as shown in Table 2, Table 3 and Table 4, indicate that the maximum absolute error in power and mission performance calculations for all three aircraft remains below 10%. This demonstrates the model’s capability to meet the requirements for hybrid electric aircraft design.

3. Hybrid Electric Scheme

3.1. Key Technologies and Comparison Benchmark

In the design of the hybrid propulsion system, the performance of the ducted fan primarily focuses on three key technologies: the design size of the ducted fan, the ducted fan propulsion efficiency, and the boundary layer ingestion (BLI) efficiency. CFD modeling shows that the upper limit for fan size is 4 feet [29]. The BLI efficiency must take into account the power saving coefficient (PSC) and the fan pressure ratio. The PSC is a coefficient based on power considerations, used to assess the impact of BLI on the propulsion system configuration. Its definition is given by Equation (15). In this design, the selected value for the ducted fan pressure ratio is 1.25, and the PSC is set at 10%.
P S C = P s h a f t P s h a f t B L I P s h a f t
where P s h a f t represents the shaft power, P s h a f t B L I denotes the reduction in power demand due to the implementation of boundary layer ingestion (BLI) technology.
Given the current limitations of battery and motor power density, the application of a hybrid propulsion system on a narrow-body airliner is constrained by mass, preventing the realization of an integrated aircraft-engine design. This study aims to design a hybrid propulsion system based on key technologies expected to advance in the next 5–10 years. The current technologies will be used to evaluate future targets, with key parameters including total motor installed power, motor power density, battery energy density, battery specific energy, electric system power density, cable density, and electric power transmission efficiency. The specific parameters are listed in Table 5.
In addition, to ensure the scientific reliability of the scheme comparison, a unified benchmark needs to be established before performance evaluation. This article is based on the mission planning of B737-900 (Table 6), following the principle of reducing peak load of turbofan engines through electrical systems, and optimizing the design of hybrid propulsion systems at the same key technology in Table 5. Based on B737-900, the power system and route design requirements of hybrid electric aircraft are shown in Table 7 and Table 8.

3.2. Propulsion Schemes

3.2.1. Series Hybrid Electric Powertrain

The turbine–electric architecture is illustrated in Figure 5. In this configuration, two wing-mounted turbofan engines drive generators on their low-pressure shafts to produce electricity. This electricity powers a rear-mounted electric motor, which drives a ducted fan to provide thrust. Simultaneously, the wing-mounted engines continue to contribute partial thrust through jet propulsion. Equations (16)–(19) provide the mathematical model for the series hybrid electric powertrain.
T t = T b + T j e t
P b = P m = P t u r
E t = E f
F t = F T t o M
Here, T t [N] is the total thrust of the propulsion system; T b [N] is the bypass thrust generated by the fan; T j e t [N] is the thrust generated by the turbine engine; P b [W] is the total power passed to the fan; P m [W] is the power transferred from the electric motor to the main shaft; P t u r [W] is the power transferred from the turbine engine to the main shaft; E t [J] is the total energy consumption; E f [J] is the total kerosene energy consumption; F t [kg] is the total fuel consumption; and F T t o M [kg] is the fuel used to charge the battery.
Compared to conventional propulsion systems, this architecture introduces a rear fan and electric propulsion system. The aerodynamic benefits of boundary layer ingestion by the ducted fan reduce drag and improve fuel efficiency. The electric propulsion system also alleviates the load on the wing-mounted engines, enabling smaller engine sizes and higher energy efficiency. Additionally, the electric propulsion system features a simple, independent structure, reducing design complexity while maintaining high safety standards.
In comparison with series–parallel turbine–electric and electrically assisted turbofan configurations, this design eliminates the need for additional battery energy storage. The high specific energy of the system allows for increased fuel storage or payload capacity. However, the architecture requires additional generators, which increase the overall system weight.

3.2.2. Parallel Hybrid Electric Powertrain

The enhanced turbine–electric architecture, illustrated in Figure 6, builds upon Configuration 1 by incorporating additional battery energy storage. During peak thrust demands, the battery supplies power to the rear-mounted electric motor, effectively reducing the peak load on the wing-mounted engines. Equations (20)–(23) provide the mathematical model for the parallel hybrid electric powertrain.
T t = T b + T j e t
P b = P m + P t u r
E t = E e + E f
F t = F T t o P
Here, E e [J] is the total electricity consumption; F T t o P [kg] is the fuel used to drive the fan.
Like Configuration 1, this architecture leverages the aerodynamic benefits of boundary layer ingestion by the ducted fan and the high efficiency of electrical energy conversion to enhance both aerodynamic and propulsion performance.
However, the key difference lies in the inclusion of a supplementary battery system. This addition enables the rear electric motor to operate independently of the wing-mounted engines, further reducing their load and allowing for smaller and lighter turbofan engines and cores. The availability of additional electrical energy also introduces greater flexibility in power allocation strategies. These strategies can be optimized to meet performance goals across varying flight requirements and stages.
Despite its advantages, the inclusion of the battery system also presents notable drawbacks. The relatively low specific energy of current battery technologies imposes a significant weight penalty. Compared to Configuration 1, under the same maximum takeoff weight, this hybrid architecture reduces the aircraft’s effective payload capacity.

3.2.3. Series–Parallel Hybrid Electric Powertrain

Configuration 3, as shown in Figure 7, features a parallel hybrid architecture that integrates batteries as an additional power source. The battery system drives two electric motors on the low-pressure shaft of the wing-mounted turbofan engines, providing extra electrical power to the engines. Equations (24)–(27) provide the mathematical model for the series–parallel hybrid electric powertrain.
T t = T b + T j e t
P b = P t u r P c
E t = E e + E f
F t = F T t o P + F T t o M
Here, P c [W] is the power transferred from the turbine engine to charge the battery.
In comparison to conventional propulsion systems, this configuration offers a significant advantage during high-thrust demands. By supplying additional electrical power, it reduces the load on the wing-mounted turbofan engines, enabling the core engine to operate closer to its optimal efficiency, thus lowering the overall fuel consumption.
Unlike previous configurations, this system does not use a ducted fan. Instead, it employs a unified propulsion setup, shortening the energy pathway and minimizing losses. By omitting components such as generators and rectifiers, the system complexity and weight are reduced. The energy storage unit enhances power distribution flexibility, broadening the range of operational scenarios.
However, connecting the electric motors directly to the low-pressure shaft of the turbofan increases design complexity. Additionally, the integration of electrical power with the engine’s power system reduces the fault tolerance capacity of the system.

3.3. Propulsion Evaluation

The propulsion system is a key factor influencing aircraft performance. The integration of electric propulsion with conventional propulsion offers significant advantages, but it also comes with certain drawbacks: the battery storage system imposes considerable challenges on the overall mass of the energy storage system. Furthermore, it is essential to perform a detailed performance analysis of aircraft equipped with different propulsion systems across various flight segments and the entire flight profile, based on the completion of a full flight mission.

3.3.1. Performance Evaluation

Based on the characteristics of the hybrid architecture, fuel efficiency, energy efficiency, and power consumption were selected as evaluation criteria. A comparative analysis of fuel efficiency, energy efficiency, and power consumption was conducted under two conditions: maximum takeoff (Ma = 0, H = 0 km) and maximum cruise (Ma = 0.8, H = 11 km), while ensuring that thrust requirements were met. The results are shown in Figure 8, Figure 9 and Figure 10, with the conventional configuration serving as the baseline.
In terms of fuel consumption, the results indicate that all three hybrid powertrain systems reduce fuel consumption under different operating conditions. The series–parallel, series, and parallel hybrid architectures reduce fuel consumption by 56.6%, 46.3%, and −9.6%, respectively, under takeoff conditions. Under cruise conditions, the reductions are 14.9%, 12.4%, and 17.8%. Thanks to the aerodynamic advantages of boundary layer ingestion (BLI) and the high efficiency of electric propulsion, the series and series–parallel hybrid configurations perform significantly better. Moreover, under high thrust demands, the series–parallel hybrid architecture benefits from additional power supplied by the battery, allowing the core engine to be further downsized compared to the series hybrid, resulting in lower fuel consumption under the same conditions.
In terms of energy consumption, the results show that all three hybrid configurations reduce energy consumption. The series–parallel, series, and parallel hybrid architectures reduce energy consumption by 47.0%, 52.2%, and 52.2%, respectively, under maximum takeoff conditions. Under maximum cruise conditions, energy consumption is reduced by 11.4%, 17.5%, and 13.2%. Due to the superior aerodynamic performance of the ducted fan at the rear, the configuration without a battery-powered tail fan results in lower total energy consumption.
In terms of power consumption, taking into account the combined aerodynamic advantages and high electric power conversion efficiency, the results show that the series hybrid architecture offers the most advantages compared to the conventional configuration. The series–parallel architecture also shows clear benefits, while the parallel hybrid configuration does not demonstrate a significant advantage in power consumption, increasing by 18.2% and 29.0%, respectively, under maximum takeoff and maximum cruise conditions.

3.3.2. Propulsion Mass Evaluation

Under the application of new technologies, the wing-mounted engine size of hybrid aircraft increases, and the low energy-density batteries and electric systems add additional weight. In Figure 11, among the three hybrid configurations, the series configuration benefits from the ducted tail fan, which reduces the load and results in a relatively smaller wing-mounted engine size, giving the overall powertrain system a weight advantage. The series–parallel configuration, with its tail fan propulsion and added electric power supply, achieves the smallest wing-mounted engine weight, which increases by only 35%, resulting in the lightest overall powertrain mass. In contrast, the parallel configuration, due to the positioning of the electric motor and the loss of the aerodynamic advantages provided by the ducted tail fan, has the heaviest wing-mounted engine, with a relative weight increase of as much as 110.02%. Since there is no ducted tail fan and no additional electric system components, the powertrain’s mass consists solely of the wing-mounted engine.
Although the series–parallel hybrid architecture significantly reduces the powertrain mass compared to the other two configurations, the additional weight introduced by the battery cannot be overlooked. A comprehensive consideration of the energy storage system and the flight mission performance is needed to fully assess its impact.

3.4. Energy Storage

The performance evaluation metrics for the energy storage system include average specific energy and the total mass of the energy storage system. The energy storage mass of the hybrid propulsion system consists of both fuel and battery mass. Due to the current low energy density of batteries, it is difficult to alleviate fuel consumption pressure, and this leads to additional weight penalties and energy consumption impacts on design and commercial viability. Therefore, it is necessary to evaluate the performance of the energy storage system.
The storage mass is influenced by the power management strategy (PMS). In this study, a peak shaving strategy is adopted, where both the wing-mounted engine and the battery provide power during takeoff to relieve the peak load on the gas turbine engine. Since the battery’s own weight remains unchanged, only the wing-mounted engine is used to provide power during cruise, reducing the total energy storage mass along the flight profile. As shown in Figure 12, the series–parallel hybrid configuration has the largest battery mass, and its low specific energy reduces the overall energy density, increasing the aircraft’s weight and consequently the energy storage mass. In contrast, the series hybrid configuration does not involve battery weight, and although it does not exhibit a significant advantage in fuel consumption, it has the smallest overall energy storage mass.

3.5. Profile Performance Evaluation

The evaluation of flight profile performance primarily involves analyzing the performance of aircraft with different propulsion systems along the same profile. This includes refining the mission profile, calculating flight time for each segment, average thrust, fuel consumption rate, fuel usage, and total fuel consumption. The design uses average thrust and fuel consumption rates for each segment as the main performance evaluation metrics.
As shown in Figure 13 and Figure 14, compared to the conventional propulsion system, all three hybrid configurations show a reduction in fuel consumption rate. The series hybrid configuration demonstrates an increase in thrust across all flight segments. Notably, as flight altitude increases, the fuel consumption difference between the series and parallel hybrid configurations widens, peaking during the cruise phase. The reason for this is that, at high altitudes and high speeds, the impact of the electric propulsion system’s intake is minimal, while the boundary layer ingestion effect of the nacelle-mounted tail fan becomes significant, improving fuel efficiency. Therefore, the parallel hybrid configuration exhibits higher fuel consumption during cruise, while the series hybrid configuration achieves a 29.69% reduction in fuel consumption rate compared to the conventional configuration, offering a greater advantage over the parallel hybrid configuration.
The cruise phase is the longest and most fuel-consuming phase in air transportation. Research has shown that, compared to conventional propulsion systems, hybrid electric aircraft achieve a reduction in overall fuel consumption along the entire profile. Among the hybrid configurations, the series–parallel hybrid system performs the best, reducing fuel consumption by 34.97%. In contrast, the purely parallel hybrid configuration shows a smaller improvement, primarily due to the absence of the nacelle-mounted tail fan and its aerodynamic advantages. During the cruise phase, hybrid configurations equipped with a nacelle-mounted tail fan exhibit significant fuel savings, with the series hybrid and series–parallel hybrid configurations saving 29.69% and 40.87% of fuel, respectively.

4. Results and Discussion

4.1. Power Hybridization

In the series hybrid propulsion system, power is provided by the turbofan engine and the tail-mounted electric motor, with the electric motor receiving its energy from the low-pressure shaft of the turbofan engine. A key focus of the power management strategy is to efficiently allocate the low-pressure shaft power to enhance energy utilization and reduce fuel consumption.
In this design, the degree of hybridization (DoH) is used to represent the proportion of power distribution. The hybridization coefficient H p is defined as the ratio of the power P E supplied to the electric system from the low-pressure shaft to the total power P G T output from either the low-pressure or high-pressure shaft, as shown in Equation (28):
H P = P E P G T
Integrating the boundary layer ingestion (BLI) with electric propulsion technology, the research finds that an increase in the hybridization coefficient can enhance propulsion efficiency and reduce fuel consumption. Based on this analysis, a sensitivity study at the conditions of Ma = 0 and H = 0 km reveals that total thrust increases with the hybridization coefficient, while the fuel consumption rate decreases as the hybridization coefficient increases as shown in Figure 15 and Figure 16. The strategy to maximize the hybridization coefficient reduces fuel consumption by 29.30% and increases total thrust by 41.44% compared to the conventional system, making it the optimal solution. Therefore, maximizing the utilization of the tail-mounted fan becomes a key element of the power management strategy.
The increase in the hybridization coefficient improves the performance of the power system but is limited by the motor’s installed power capacity. As the hybridization coefficient increases, the input power to the electric motor also increases. Once the motor’s installed power is reached, the hybridization coefficient ceases to increase and reaches its maximum value. In the high-temperature takeoff condition, if the motor’s installed power is 3 MW, the maximum hybridization coefficient is 27.25%.

4.2. Installed Power

Based on the analysis, the installed power of the electric motor influences the system’s power distribution. A sensitivity analysis was conducted on the motor’s installed power in light of technological advancements. The study compares the impact of motor installed powers ranging from 2 to 6 MW on the performance parameters of the power system, with the optimization goal being the minimization of the system’s total mass, while ensuring that the required thrust for the mission is met. To ensure the reliability and scientific rigor of the comparison, the maximum hybridization coefficient was kept constant during the analysis, and the design parameters for each system were optimized to achieve the lowest possible mass. The results are shown in Figure 17 and Figure 18.
The analysis reveals that the maximum hybridization coefficient increases with higher motor installed power. Compared to the baseline configuration, under the trends of key technological advancements, a 5 MW motor installed power was found to be the optimal solution, resulting in a 22.28% reduction in the total mass of the power system. Over the 2 MW to 6 MW range, each additional MW of installed power reduces the fuel consumption rate by 26.5% to 40.6%. However, the total mass of the power system is not solely influenced by the installed power; while an increase in motor installed power leads to an increase in motor weight, the optimized core engine mass decreases. Therefore, the overall mass of the power system needs to be considered as a trade-off between these competing factors.

4.3. Specific Power of Electric System Components

A sensitivity analysis was conducted based on the projected range of specific power for electrical systems between 2025 and 2035. This analysis examined the impact of the specific power of various electrical system components—including the electric motor, rectifier, power controller, and thermal management system—on the overall mass of the power system, as shown in Table 9 and Table 10.
The comparative analysis indicates that between 2025 and 2035, the specific power of the electric motor increases by 18%, resulting in a 1.64% reduction in the overall mass of the power system. In contrast, the specific power of the electrical system as a whole increases by 137%, leading to a 2.76% decrease in system mass. The study shows that while the specific power of the electrical system has a relatively limited impact on system mass, it is recommended to prioritize the development of other technologies with a more significant influence.

5. Conclusions

This study integrates multidisciplinary algorithms to establish a hybrid electric propulsion integrated aircraft design model, verifying the model’s simulation capability. The performance of various hybrid propulsion architectures is analyzed based on mission requirements, and the technical characteristics and sensitivity of key technologies of three architectures are evaluated. The key conclusions of the study are as follows:
(1)
Hybrid Electric Integrated Aircraft Design Methodology: A comprehensive performance model for hybrid aircraft was established, which includes sub-models for mission requirements, power systems, mass allocation, flight performance, and cost estimation. A hybrid electric aircraft design platform based on the integrated aircraft propulsion technology was developed using these models.
(2)
Model Validation: The validation of the hybrid electric aircraft performance model and the hybrid propulsion system performance calculations shows that the hybrid system and aircraft design accuracy meet the required standards. The model’s precision in calculating hybrid engine fuel consumption, thrust, and other performance parameters satisfies the needs of subsequent applications. Furthermore, the performance validation of the hybrid aircraft model demonstrates that the simulation error for aircraft with different power system configurations and key technology levels is minimal, meeting the design requirements for hybrid aircraft flight performance.
(3)
Comparison of Hybrid Propulsion System Architectures: With the same design constraints, key technologies, and mission profiles, a comparative analysis of three hybrid propulsion system architectures reveals that the battery-equipped architecture offers weight reduction and overall energy-saving advantages. However, due to the low current energy density of batteries, it cannot alleviate fuel consumption pressures, leading to significant penalties in aircraft mass and energy consumption. The turbine–electric hybrid architecture, on the other hand, improves system efficiency and reduces fuel consumption without imposing additional burdens from the energy storage system. It is more feasible under current technology levels and could become a key focus for future application research.
(4)
Performance Sensitivity Analysis: Based on the design model, the turbine–electric hybrid architecture was selected for further analysis. Sensitivity analyses of power hybridization factors, motor power rating, and electric system specific power were conducted. The results indicate that total thrust and fuel consumption rate increase monotonically with the hybridization factor. When the power allocated to the electric system equals the motor power rating, the hybridization factor reaches its feasible maximum. Maximizing the hybridization factor as a power management strategy reduces fuel consumption by 29.30% and increases total thrust by 41.44%. The hybridization factor and motor power rating are directly proportional, and within the range of 2 MW to 6 MW motor power, each 1 MW increase in motor power reduces fuel consumption by 26.5% to 40.6%. From 2025 to 2030, the impact of specific power on the mass of the electric system will be limited. An 18% increase in specific power results in a 1.64% reduction in system mass, while a 137% increase in specific power leads to a 2.76% decrease in system mass.

Author Contributions

Conceptualization, W.S. and L.K.; methodology, L.K.; software, W.S.; validation, W.S., S.B. and S.L.; formal analysis, W.S.; investigation, S.B.; resources, W.S.; data curation, S.L.; writing—original draft preparation, W.S.; writing—review and editing, L.K.; visualization, S.B.; supervision, L.K.; project administration, L.K.; funding acquisition, L.K. All authors have read and agreed to the published version of the manuscript.

Funding

This research was funded by [China Postdoctoral Science Foundation], grant number [NO. 2023M741676]; [Basic Strengthening Program Technical Area Fund of China], grant number [NO. 2021-JCJQ-JJ-0332]; [Low-Carbon Aviation Power Engineering Research Center Development Project of the Ministry of Education], grant number [NO. CEPE2020020]. And The APC was funded by [The Science and Technology Commission of the Central Military Commission of China].

Data Availability Statement

The original contributions presented in this study are included in the article. Further inquiries can be directed to the corresponding author.

Conflicts of Interest

The authors declare no conflicts of interest.

References

  1. Yin, F.; Rao, A.G.; Bhat, A.; Chen, M. Performance assessment of a multi-fuel hybrid engine for future aircraft. Aerosp. Sci. Technol. 2018, 77, 217–227. [Google Scholar]
  2. Kroyan, Y.; Wojcieszyk, M.; Kaario, O.; Larmi, M. Modeling the impact of sustainable aviation fuel properties on end-use performance and emissions in aircraft jet engines. Energy 2022, 255, 124470. [Google Scholar]
  3. Bravo-Mosquera, P.D.; Catalano, F.M.; Zingg, D.W. Unconventional aircraft for civil aviation: A review of concepts and design methodologies. Prog. Aerosp. Sci. 2022, 131, 100813. [Google Scholar]
  4. Darecki, M.; Edelstenne, C.; Fernandez, E.; Hartman, P.; Herteman, J.-P.; Kerkloch, M.; King, I.; Ky, P.; Mathieu, M.; Orsi, G. Flightpath 2050: Europe’s Vision for Aviation; Maintaining Global Leadership and Serving Society’s Needs; European Commission, Ed.; Report of the High-Level Group on Aviation Research; European Commission: Luxembourg, 2011. [Google Scholar]
  5. Abu Salem, K.; Palaia, G.; Quarta, A.A. Impact of Figures of Merit Selection on Hybrid–Electric Regional Aircraft Design and Performance Analysis. Energies 2023, 16, 7881. [Google Scholar] [CrossRef]
  6. Chen, Z.; Liang, F.; Mao, J.; Wang, Z.; Jiang, X. Optimization Design of SOFC-GT Hybrid Power System for Aviation Application. Energies 2024, 17, 3681. [Google Scholar] [CrossRef]
  7. Epstein, A.H.; O’Flarity, S.M. Considerations for reducing aviation’s CO2 with aircraft electric propulsion. J. Propuls. Power 2019, 35, 572–582. [Google Scholar] [CrossRef]
  8. Hospodka, J.; Bínová, H.; Pleninger, S. Assessment of all-electric general aviation aircraft. Energies 2020, 13, 6206. [Google Scholar] [CrossRef]
  9. Karadotcheva, E.; Nguyen, S.N.; Greenhalgh, E.S.; Shaffer, M.S.; Kucernak, A.R.; Linde, P. Structural power performance targets for future electric aircraft. Energies 2021, 14, 6006. [Google Scholar] [CrossRef]
  10. Ansell, P.J.; Haran, K.S. Electrified airplanes: A path to zero-emission air travel. IEEE Electrif. Mag. 2020, 8, 18–26. [Google Scholar]
  11. Pettes-Duler, M.; Roboam, X.; Sareni, B. Integrated optimal design for hybrid electric powertrain of future aircrafts. Energies 2022, 15, 6719. [Google Scholar] [CrossRef]
  12. Pornet, C.; Isikveren, A.T. Conceptual design of hybrid-electric transport aircraft. Prog. Aerosp. Sci. 2015, 79, 114–135. [Google Scholar]
  13. Bradley, M. Identification and descriptions of fuel cell architectures for aircraft applications. In Proceedings of the 2022 IEEE Transportation Electrification Conference & Expo (ITEC), Long Beach, CA, USA, 15 June 2022; IEEE: Piscataway, NJ, USA, 2022; pp. 1047–1050. [Google Scholar]
  14. Bradley, M.K.; Droney, C.K. Subsonic Ultra Green Aircraft Research: Phase II–Volume II–Hybrid Electric Design Exploration; NASA CR-218704; Boeing Research and Technology: Huntington Beach, CA, USA, 2015; p. 378. [Google Scholar]
  15. Kratz, J.L.; Thomas, G.L. Dynamic analysis of the STARC-ABL propulsion system. In Proceedings of the AIAA Propulsion and Energy 2019 Forum, Indianapolis, IN, USA, 19–22 August 2019; p. 4182. [Google Scholar]
  16. Welstead, J.; Felder, J.L. Conceptual design of a single-aisle turboelectric commercial transport with fuselage boundary layer ingestion. In Proceedings of the 54th AIAA Aerospace Sciences Meeting, San Diego, CA, USA, 4–8 January 2016; p. 1027. [Google Scholar]
  17. Friedrich, C.; Robertson, P.A. Hybrid-electric propulsion for aircraft. J. Aircr. 2015, 52, 176–189. [Google Scholar]
  18. Vankan, W.; Lammen, W. Parallel Hybrid Electric Propulsion Architecture for Single Aisle Aircraft-Powertrain Investigation; NLR–Netherlands Aerospace Centre: Amsterdam, The Netherlands, 2019. [Google Scholar]
  19. Hoogreef, M.; Vos, R.; de Vries, R.; Veldhuis, L.L. Conceptual assessment of hybrid electric aircraft with distributed propulsion and boosted turbofans. In Proceedings of the AIAA Scitech 2019 Forum, San Diego, CA, USA, 7–11 January 2019; p. 1807. [Google Scholar]
  20. Riboldi, C.E. An optimal approach to the preliminary design of small hybrid-electric aircraft. Aerosp. Sci. Technol. 2018, 81, 14–31. [Google Scholar] [CrossRef]
  21. Hoelzen, J.; Liu, Y.; Bensmann, B.; Winnefeld, C.; Elham, A.; Friedrichs, J.; Hanke-Rauschenbach, R. Conceptual design of operation strategies for hybrid electric aircraft. Energies 2018, 11, 217. [Google Scholar] [CrossRef]
  22. Warwick, G. Staying power: Hybrid gasoline-electric propulsion gives new multicopter drones more endurance. Aviat. Week Space Technol. 2017, 179, 50. [Google Scholar]
  23. Thauvin, J. Exploring the Design Space for a Hybrid-Electric Regional Aircraft with Multidisciplinary Design Optimisation Methods; Institut National Polytechnique de Toulouse-INPT: Toulouse, France, 2018. [Google Scholar]
  24. Li, S.; Gu, C.; Xu, M.; Li, J.; Zhao, P.; Cheng, S. Optimal power system design and energy management for more electric aircrafts. J. Power Sources 2021, 512, 230473. [Google Scholar]
  25. Des Marais, D.J.; Allamandola, L.J.; Benner, S.A.; Boss, A.P.; Deamer, D.; Falkowski, P.G.; Farmer, J.D.; Hedges, S.B.; Jakosky, B.M.; Knoll, A.H. The NASA astrobiology roadmap. Astrobiology 2003, 3, 219–235. [Google Scholar] [PubMed]
  26. Kang, L.; Sun, Y.; Smith, H. MDAO method and optimum designs of hybrid-electric civil airliners. J. Aerosp. Eng. 2022, 35, 04022032. [Google Scholar] [CrossRef]
  27. Wayson, R.L.; Fleming, G.G.; Iovinelli, R. Methodology to estimate particulate matter emissions from certified commercial aircraft engines. J. Air. Waste. Manag. 2009, 59, 91–100. [Google Scholar]
  28. Lefebvre, A.H. The Role of Fuel Preparation in Low-Emission Combustion. J. Eng. Gas Turbines Power 1995, 117, 617–654. [Google Scholar]
  29. Gray, J.S.; Mader, C.A.; Kenway, G.K.; Martins, J.R. Approach to modeling boundary layer ingestion using a fully coupled propulsion-RANS model. In Proceedings of the 58th AIAA/ASCE/AHS/ASC Structures, Structural Dynamics, and Materials Conference, Grapevine, TX, USA, 9–13 January 2017; p. 1753. [Google Scholar]
Figure 1. Flowchart for optimization design of hybrid propulsion system.
Figure 1. Flowchart for optimization design of hybrid propulsion system.
Wevj 16 00212 g001
Figure 2. Optimization convergence curve of the hybrid propulsion system.
Figure 2. Optimization convergence curve of the hybrid propulsion system.
Wevj 16 00212 g002
Figure 3. Profile division diagram.
Figure 3. Profile division diagram.
Wevj 16 00212 g003
Figure 4. Optimization design flowchart for hybrid aircraft.
Figure 4. Optimization design flowchart for hybrid aircraft.
Wevj 16 00212 g004
Figure 5. Schematic diagram of series hybrid architecture.
Figure 5. Schematic diagram of series hybrid architecture.
Wevj 16 00212 g005
Figure 6. Schematic diagram of parallel hybrid architecture.
Figure 6. Schematic diagram of parallel hybrid architecture.
Wevj 16 00212 g006
Figure 7. Schematic diagram of series-parallel hybrid architecture.
Figure 7. Schematic diagram of series-parallel hybrid architecture.
Wevj 16 00212 g007
Figure 8. Comparison of fuel consumption for three schemes.
Figure 8. Comparison of fuel consumption for three schemes.
Wevj 16 00212 g008
Figure 9. Comparison of energy consumption for three schemes.
Figure 9. Comparison of energy consumption for three schemes.
Wevj 16 00212 g009
Figure 10. Comparison of power consumption for three schemes.
Figure 10. Comparison of power consumption for three schemes.
Wevj 16 00212 g010
Figure 11. Comparison of propulsion system mass for three schemes.
Figure 11. Comparison of propulsion system mass for three schemes.
Wevj 16 00212 g011
Figure 12. Comparison of energy storage mass for three schemes.
Figure 12. Comparison of energy storage mass for three schemes.
Wevj 16 00212 g012
Figure 13. Comparison chart of thrust changes in various flight segments.
Figure 13. Comparison chart of thrust changes in various flight segments.
Wevj 16 00212 g013
Figure 14. Comparison chart of SFC changes in various flight segments.
Figure 14. Comparison chart of SFC changes in various flight segments.
Wevj 16 00212 g014
Figure 15. Sensitivity analysis chart of hybridization coefficient to thrust.
Figure 15. Sensitivity analysis chart of hybridization coefficient to thrust.
Wevj 16 00212 g015
Figure 16. Sensitivity analysis chart of hybridization coefficient to SFC.
Figure 16. Sensitivity analysis chart of hybridization coefficient to SFC.
Wevj 16 00212 g016
Figure 17. Comparison chart of SFC changes under different installed powers.
Figure 17. Comparison chart of SFC changes under different installed powers.
Wevj 16 00212 g017
Figure 18. Comparison chart of propulsion system’s mass changes under different installed powers.
Figure 18. Comparison chart of propulsion system’s mass changes under different installed powers.
Wevj 16 00212 g018
Table 1. Initial values and ranges of optimization objective and variables and optimization constraints.
Table 1. Initial values and ranges of optimization objective and variables and optimization constraints.
ParameterInitial ValueUpper BoundaryLower Boundary
ObjectiveMinimize MTOM [kg]68,000160,00044,000
VariableWingspan 1 [m]17.524.514
Wingspan 2 [m]912.67.2
Wing chord 1 [m]3.354.692.68
Wing chord 2 [m]2.73.782.16
Fuel fraction0.050.10.01
Battery fraction0.050.30.01
BPR152010
ConstraintMTOM error | E s t M T O M C a l M T O M | / E s t M T O M < 0.03
Takeoff distance error 1.15 × E s t T O D i s t a n c e < 3000
Landing distance error E s t L a n D i s t a n c e < 3000 × 0.6
1st climb velocity error C a l v 35 f t > 1.2 × v s t a l l
2nd climb thrust error C a l T c l i m b 2 > R e q T c l i m b 2
Missed approach thrust error C a l T a p p r o a c h > R e q T a p p r o a c h
Cruise thrust error C a l T c r u i s e > R e q T c r u i s e
Fuel mass error ( C a l M f u e l E s t M f u e l ) / E s t M f u e l < 0
Fuel volume error ( C a l V f u e l V t a n k ) / V t a n k < 0
Battery mass error ( C a l M b a t t E s t M b a t t ) / E s t M b a t t < 0
Battery volume error ( C a l V b a t t M a x V b a t t ) / M a x V b a t t < 0
Table 2. SUGAR Free validation results.
Table 2. SUGAR Free validation results.
SUGAR FreeModelError
Thrust [N]121,436111,487−8.19%
Fuel Consumption [kg]639263970.08%
Table 3. SUGAR High validation results.
Table 3. SUGAR High validation results.
SUGAR HighModelError
Thrust [N]86,29586,7830.57%
Fuel Consumption [kg]296630793.81%
Table 4. SUGAR Volt validation results.
Table 4. SUGAR Volt validation results.
SUGAR VoltModelError
Thrust [N]80,06885,7447.09%
Fuel Consumption [kg]255427377.17%
Electricity Consumption [J]1.71 × 10101.56 × 1010−8.77%
Energy Consumption [J]1.27 × 10111.34 × 10114.87%
Table 5. Key technology values.
Table 5. Key technology values.
ParameterValues
Total Installed Power of Electric Motor [MW]3
Specific Power of Electric Motor [kW/kg]5.55
Battery Specific Energy [wh/kg]500
Specific Power of Electrical System [kW/kg]7.5
Battery Specific Power [kW/kg]0.5
Battery Energy Density [MJ/m3]5400
Electric Transmission Efficiency89.1%
Power Transmission Efficiency89%
BLI Efficiency90%
Tail Fan Efficiency93%
Table 6. Performance of B737-900.
Table 6. Performance of B737-900.
ParameterValuesUnit
MTOM79,000[kg]
OEM37,163[kg]
Cruise Mach0.79[-]
Cruise Altitude10,668[m]
Passenger180[seats]
Range1000[nm]
Block fuel14,152[kg]
Block energy6.10 × 1011[J]
N O X emission72.97[kg]
C O 2 emission43,588[kg]
Table 7. Propulsion design requirements of hybrid electric aircraft.
Table 7. Propulsion design requirements of hybrid electric aircraft.
ParameterValuesUnit
Design Mach0.79[-]
Design altitude10,668[M]
Pressure ratio32.8[-]
Bypass ratio of GTE5.1[-]
Installed power of motor7.5[MW]
Sea Level Thrust Requirement120[kN]
Table 8. Flight design of hybrid electric aircraft.
Table 8. Flight design of hybrid electric aircraft.
ParameterValuesUnit
Taxing out time5[min]
Maximum takeoff distance3000[M]
1st Climb gradient0.024[-]
2nd Climb gradient0.024[-]
3rd Climb time5[min]
Continuous climb time25[min]
Cruise Mach0.79[-]
Cruise altitude10,668[m]
Descend angle3[°]
Maximum landing distance3000[m]
Taxing in5[min]
Table 9. Sensitivity analysis of specific power of various components in the electrical system (0 m, 0 Ma condition).
Table 9. Sensitivity analysis of specific power of various components in the electrical system (0 m, 0 Ma condition).
YearRectifier Specific
Power [Watt/kg]
Power Controller
Specific Power [Watt/kg]
Thermal Management System
Specific Power [Watt/kg]
Propulsion
System Mass [kg]
20257500750037506635.89
203011,25011,25011,2506540.07
203517,80017,80017,8006452.51
Table 10. Sensitivity analysis of motor specific power (0 m, 0 Ma condition).
Table 10. Sensitivity analysis of motor specific power (0 m, 0 Ma condition).
YearSpecific Power of
Electric Motor [Watt/kg]
Propulsion
System Mass [kg]
202555006635.89
203060006576.80
203565006526.80
Disclaimer/Publisher’s Note: The statements, opinions and data contained in all publications are solely those of the individual author(s) and contributor(s) and not of MDPI and/or the editor(s). MDPI and/or the editor(s) disclaim responsibility for any injury to people or property resulting from any ideas, methods, instructions or products referred to in the content.

Share and Cite

MDPI and ACS Style

Shan, W.; Bao, S.; Lin, S.; Kang, L. Hybrid Electric Propulsion Design and Analysis Based on Regional Aircraft Mission. World Electr. Veh. J. 2025, 16, 212. https://doi.org/10.3390/wevj16040212

AMA Style

Shan W, Bao S, Lin S, Kang L. Hybrid Electric Propulsion Design and Analysis Based on Regional Aircraft Mission. World Electric Vehicle Journal. 2025; 16(4):212. https://doi.org/10.3390/wevj16040212

Chicago/Turabian Style

Shan, Wenjuan, Shengze Bao, Shixuan Lin, and Le Kang. 2025. "Hybrid Electric Propulsion Design and Analysis Based on Regional Aircraft Mission" World Electric Vehicle Journal 16, no. 4: 212. https://doi.org/10.3390/wevj16040212

APA Style

Shan, W., Bao, S., Lin, S., & Kang, L. (2025). Hybrid Electric Propulsion Design and Analysis Based on Regional Aircraft Mission. World Electric Vehicle Journal, 16(4), 212. https://doi.org/10.3390/wevj16040212

Article Metrics

Back to TopTop