Abstract
With the rapid development of the container shipping industry, the mitigation of carbon dioxide (CO2) emissions from container seaport activities have become an urgent problem. Therefore, the purpose of this research is to investigate dynamic problems in mitigation strategies at a container seaport. As a result, a system dynamics model for CO2 mitigation strategies at a container seaport was established. Three methods were combined to construct the system dynamics model: the activity-based method to estimate CO2 emissions; the representation of a container seaport as a system with several sub-systems; the system dynamics modeling for strategic decision-making in CO2 mitigation strategies. The key model component was the amount of CO2 emissions produced by container seaport activities. The other components represented container seaport operations and the main spots of CO2 concentration at berth, yard, gates, and region areas. Several CO2 mitigation strategies were included in the model to be simulated. The real case of Qingdao Port in China was used to simulate the scenarios of the current situation with CO2 emission amounts and the increasing container throughput. The other scenarios demonstrate the effects from CO2 mitigation strategies, such as operating time optimization, spatial measures, equipment modernization, and modal shift. The obtained results enable container seaport executives to evaluate which mitigation scenario is more effective for every container seaport area. The system dynamics model serves as a useful decision-making mechanism providing flexibility and variability in strategic planning.
1. Introduction
This research addresses the problem of CO2 emission dynamics at a container seaport from the strategic decision-making perspective. It combines the fields of the carbon foot-printing (CF) process, container seaport (CS) system, and system dynamics (SD) modeling into one integrative mechanism. The SD model for CO2 emission dynamics at a CS is established. It provides the simulation scenarios of CO2 emission mitigation strategies for a real case by varying the model parameters. The model enables strategic decision-makers to compare the effects from several mitigation strategies and to evaluate them in perspective.
A CS, as a key node in maritime transportation, is faced with the social and economic challenges caused by climate change [1]. Air pollution, caused by CS activities, is created not only at the CS, but also at the coastal region [2]. Carbon foot printing serves as an assessment tool to manage CO2 emissions [3]. However, only few instructions might be found on how to develop CF for CS activities, especially with dynamic perspectives. In the industry sector, we can just refer to World Ports Climate Initiative guidance [4] and to the open reports of progressive low-carbon seaports, like the Port of Los Angeles [5] or Port of Rotterdam [6]. In the academic sector, research is generally focused on the particular seaport area, like vessel emissions [7] or cargo-handling equipment emissions [8]. Therefore, the research that integrates all the areas and steps of CF at a CS and enables decision-makers to evaluate CO2 mitigation strategies in dynamics is needed.
This research contributes to the literature in the following aspects. It represents a CS as a system with several sub-systems and suggests the SD model of CO2 emission dynamics at a CS. It provides the scenarios simulation of CO2 emission mitigation strategies for a real case and evaluates their effectiveness.
The paper is organized as follows. The next section provides a literature review. The third section introduces the research methodology. Section 4 describes the SD model architecture. The model simulation results are provided in Section 5, Section 6 contains the results and discussion, and Section 7 concludes the paper.
2. Literature Review
A CS could be represented as a system with several sub-systems—berth, yard, and gates [9,10]. The sources of CO2 emissions at a CS might be divided into five groups—ocean going vessels (OGVs), harbor craft (HC), cargo handling equipment (CHE), heavy duty vehicles (HDVs), and railroad locomotives (RLs) according to the equipment used for CS operations [11]. The most common approaches to estimate the emissions from CS operations are fuel-based and activity-based approaches [12,13]. The last one is regarded to be more accurate [14].
2.1. The Integrity and Dynamic Aspects
One of the scientific gaps in the research about CF for CS is the integrity aspect [15,16]. Though quite extensive research exists about each CS area, there has been little attempt to specify and comprehensively integrate all aspects of CF, including the sequence of methodology and strategy. Some researchers have tried to integrate all aspects of CF into one mechanism. Cantillo [17] provided a framework for the evaluation of particulate matter emissions in bulk terminals by modeling terminal operations. Acciaro et al. [18] suggested the framework to analyze the effectiveness of seaport innovations in environmental sustainability. Lam and Notteboom [19] conducted the empirical study of European and Asian seaports and introduced a management tools framework to stimulate green port development.
Another gap in the research about CF for CS is the dynamic aspect [20]. The sustainability concept has a dynamic nature and is supposed to be achieved over time [21]. The current practice of CS emission inventories can provide executives with data for a period in the past. Such inventories are usually out of date, since the equipment fleet and operating conditions at a CS might change. Therefore, it is difficult to forecast the situation in the dynamic aspect based just on the inventory results.
2.2. The CO2 EmissionsSystem Dynamics Modeling
The SD method is a useful decision-making tool on the strategic level [22]. It has been applied in academic research to study different systems—industrial, social, environmental. Oztanriseven et al. [23] conducted a comprehensive literature review of SD applications in maritime transportation. They indicated that SD could be applied for many components of maritime transportation, including port-related studies.
At present, just several studies that combine three scientific fields—the CF, the CS system, and the SD modeling together—maybe found. Sim [24] applied the SD method to perform a sensitivity analysis of the container volume impact on total CO2 emissions. The study counted CO2 emissions that are produced by two processes: berth operations of a container ship and receiving and delivery operations of a container trailer. To estimate CO2 emissions, the electric energy consumption and the emission density values were used, considering the specifics of Korean ports. Hou and Geerlings [21] analyzed the dynamic relationships between GDP, port-related transport, and sustainability. They simulated four different options that contribute to a more sustainable transport system. The authors focused on the economic component of the port–city interaction by choosing GDP as a key stock variable of the SD model. Xiaoqiao et al. [25] established the SD model to mitigate regional ship emissions for Qingdao Port. They simulated different scenarios of sustainable development measures including their economic benefits.
2.3. Managerial Perspective of CO2 Emissions Estimation
The academic research concerning effective managerial instruments to measure, evaluate, and monitor sustainable development at a CS is still scarce, especially on the strategic level of decision-making. The majority of the suggested instruments in academic and industrial sources is related to the operational and technical level [26]. In addition, the situation has become more complicated because of the lack of the necessary data and practices about CS sustainable performance indicators [27]. At the same time, the sustainability concept has gained increasing interest and sustainable management courses have become an important part of education in European and American universities [28].
Our previous research was devoted to the accurate estimation of CO2 emissions at a CS by developing the integrated framework with the detailed equations of emissions calculation for five groups of equipment, operating in five areas of a CS [11]. The suggested framework mainly addressed the problem on the operational level. This paper develops the research scope on a strategic level. Once the emissions are estimated, the proper mitigation strategies have to be developed and their effects need to be evaluated.
3. Methodology
The sources of greenhouse gas (GHG) emissions at a CS can be divided into two groups—stationary and mobile sources. Mobile sources, in their turn, include ocean going vessels, cargo handling equipment, heavy duty vehicles and railroad locomotives. The majority of the mentioned mobile sources use fuel-burning engines, although some may use electrical power. Carbon dioxide is the predominant GHG from fuel-burning mobile sources. Therefore, the amount of fuel consumption is the key data that are necessary to estimate emissions from these sources. Alternatively, energy output (in terms of kW-h) can also be used [4].
We chose the SD method because it corresponds to the strategic management goals of CS sustainable development. To construct the SD model, we combined three fields of CF process, CS system, and SD method into one integrative mechanism. The sequence of the methodological approaches is represented in Figure 1. Below the structure of each field will be briefly described.
Figure 1.
The sequence of the methodological approaches.
3.1. The Carbon Foot-Printing Process
The CF process consists of four steps: (1) boundary definition; (2) data collection; (3) footprint calculations; (4) results interpretation and mitigation strategies (Figure 1). For the system boundary, we set the coastal area from the CS berth to the initial hub, located beyond the city.
We refer to the activity-based method of the emissions estimation. The emissions amount is evaluated according to the following general formula:
where,
Act—activity of the emission source, measured in hp-h or kW-h for energy, in gallons or kg for fuel consumption. The sources activity is expressed mainly in the indicators of the engine rated power (Rp) and load factor (Lf).
Ot —operating time of the source, hours per year.
Ef—emission factor reflects emission output characteristics per unit of energy consumption; measured in grams/hp-h or grams/kW-hr for energy, in lb/gal or g/kg for fuel consumption.
E—the amount of carbon emissions, tons.
The source data and some activity data (for example, hours of operation) can be obtained from the owner or operator. In our case, they were obtained from Qingdao Port. The missing data may be substituted by the data from another CS, considering the similarity of the equipment’s technical parameters. Other types of activity data (equipment load factors or emission factors) can be obtained from published reports (for example, the Port of Los Angeles emission inventory report) [5].
The process of CF calculations (CS emission sources, formulas, input parameters, etc.) was described in detail in our previous research [11]. We separated five sources of emissions—OGVs, HC, CHE, HDVs, and RLs and detailed the formulas for each group to estimate their emissions. In this research we used the estimation formulas from our previous research.
3.2. The Container Seaport System
We represent a CS as a system that consists of four sub-systems: a berth sub-system, a yard sub-system, a gate sub-system, and a region sub-system (Figure 1). The sub-systems were separated based on the types of the equipment used. For the berth sub-system, we united OGVs and HC activities. For the yard sub-system, we considered CHE for lifting and storage operations. The gates sub-system included both trucks’ and locomotives’ idling and running modes. It might also include waterways, depending on the specifics of the seaport. The region’s sub-system included trucks’ and locomotives’ running modes (a moving state when an engine is started up) during containers regional transportation. It is limited by the initial hub that is located beyond the city.
3.3. The System Dynamics Method
The SD method is a very useful tool for strategic decision-making [29]. It is applicable for modeling and simulation of complex systems to analyze how a system changes overtime. The main aim of the SD method is to understand the structural causes of the system’s behavior [22]. System dynamics models are designed based on causal loop diagrams (CLDs). A CLD is the basic technique of SD modeling to investigate qualitative relationships between system elements [30].
Figure 2 demonstrates the causal loop diagrams of a CS activity, environmental pollution, and emissions mitigation strategies.
Figure 2.
Causal loop diagrams of a container seaport activity.
The intensification of CS activity causes the container throughput to increase and the CS territory to expand for storage operations and container hub servicing (positive effect). This tendency leads to the increase in equipment exploitation. Correspondingly, operating time and equipment deterioration are increased (positive effect). In its turn, the intensification of CS activity causes the environmental pollution of coastal water, air, and soil. In this research, we focused only on air pollution. The more equipment is used, the more pollution is produced (positive effect). The increasing amount of CO2 emissions forces CS executives to work out CO2 emissions mitigation strategies to decrease pollution (negative effect). In general, the effect of emissions mitigation strategies on CS activity is negative. It might cause economic transformations, changes in technological and operational processes, spatial changes, etc. Some strategies, like taxes and clean fuels restrictions, could arouse stakeholders’ conflicts.
4. System Dynamics Model
The SD model demonstrates the dynamics of CO2 emissions at a CS. The model hypotheses might be summarized as follows:
- 1)
- Taking into consideration international trade growth, container throughput will constantly increase during the next decade. It is not possible to decrease CO2 emissions merely by decreasing container throughput.
- 2)
- Container throughput increases will intensify CS operations such as hoteling, loading, storage, and road and rail transportation. The number of equipment will increase correspondingly.
- 3)
- Container throughput increases also result in territory expansion and the exploitation of the road–rail infrastructure in the region; CS executives will need the additional space for the yard storage and the initial hub location might be changed. CS executives will also plan to develop multimodal transportation by increasing the share of the railway mode.
- 4)
- CS executives will plan to implement several mitigation strategies such as spatial measures, operating time optimization, equipment modernization, and modal shift to decrease CO2 emissions from CS activity.
- 5)
- They will need to evaluate the effectiveness of the mitigation strategies according to the following criteria: the amount of CO2 emissions they decrease; technological and operational availability; and financial estimation. CS executives will need to use some mechanisms to evaluate the mitigation strategies. The suggested model provides the simulation of one criterion—the amount of CO2 emissions.
- 6)
- The amount of CO2 emissions is limited by the CS’s maximum capacity.
- 7)
- CS executives will set the target: to decrease the amount of CO2 emissions up to 20% by the year 2026.
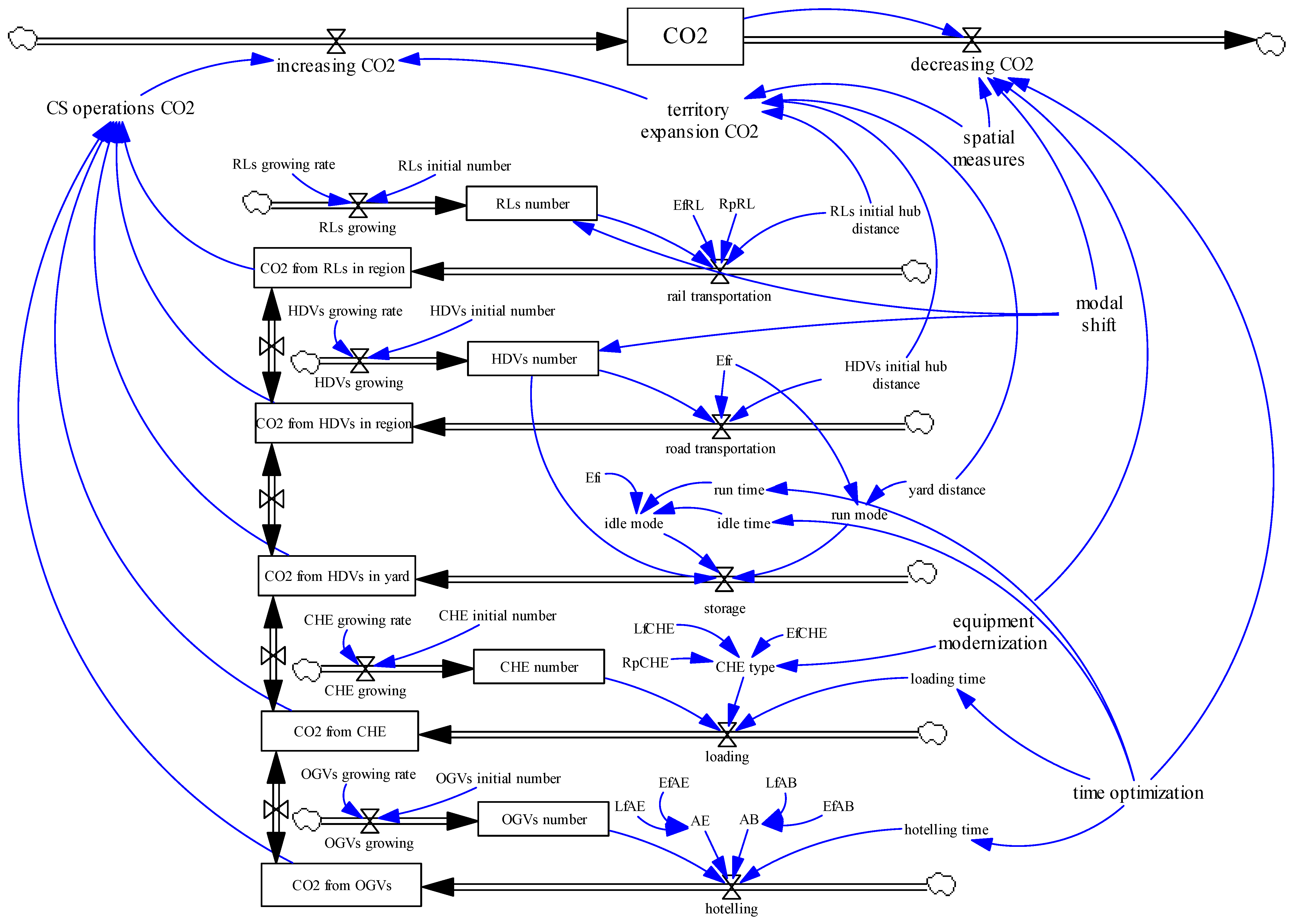
The SD model is represented in Figure 3. We used Vensim software to build the model. The simulation period was ten years, from 2016 to 2026, and the time step 0.0625. The description of the variables’ abbreviations and major model equations are represented in Table 1; Table 2. The SD model consists of state variables, rate variables, auxiliary variables, and constants.
Figure 3.
The system dynamics model for CO2 mitigation strategies at a container seaport.
Table 1.
Model variables’ abbreviations.
Table 2.
Model major equations.
The state variables function acts as stocks and indicate the state of a system. The key state variable is CO2 that represents the total CO2 emissions amount from CS activities. The other state variables—CO2 from OGVs, CO2 from CHE, CO2 from HDVs in the yard, CO2 from HDVs in the region, and CO2 from RL in the region represent the spots of CO2 emissions concentration at every CS area—berth, yard, gates, and region. The rest of the state variables—the number of OGVs, CHE, HDVs, and RLs indicate the growth of the equipment amount for container transportation, since the model hypotheses state that the container throughput will constantly increase.
Rate variables change the state of a system and play the role of flows. The key rate variables in the model are increasing CO2 and decreasing CO2. The other rate variables mainly reflect CS operations: hoteling, loading, storage, and road and rail transportation. The rest rate variables include the growth of equipment—OGVs, CHE, HDVs, and RLs.
Auxiliary variables make the system structure more clear and detailed. In our model they reflect CO2 mitigation strategies, such as spatial measures, time optimization, equipment modernization, and modal shift. Also, we included the auxiliary variables that influence the increasing rate of CO2 emissions—CS operations and territory expansion. The rest of auxiliary variables include the equipment characteristics (engine parameters, operating mode, etc.).
Constants describe the system parameters that do not change with time. In our model, emission factors, load factors, rated power, operating time, initial number, and growing rate of equipment are considered as constants.
5. Scenarios Simulation
To demonstrate how the model performs, we used the case study of Qingdao Port in China and completed several scenarios. At first, we simulated the current situation with the total amount of CO2 emissions. The results of the other scenarios represent the behavior of CO2 emissions affected by an increase in container throughput, operating time optimization, spatial measures, equipment modernization, and modal shift.
Scenario 1: Current input parameters. The scenario shows how CO2 emissions will progress in the next decade if no emission mitigation strategies are taken. Environmental pollution has a cumulative nature. Even if a CS’ performance conditions do not change, CO2 emissions will still increase. Therefore, the results of scenario 1 will demonstrate the amount and tendency of increasing CO2 emissions.
Scenario 2: Increasing container throughput. The scenario demonstrates how the changes in container throughput influence CO2 emissions amounts. The model hypotheses assume that container throughput will increase in the next decade and it will provoke the intensification of CS operations and regional transportation. Consequently, CO2 emissions amounts will increase. In this case, CS executives have to develop mitigation strategies. We simulated these strategies and analyzed the effects of their implementation.
Scenario 3: Operating time optimization. The activity-based approach of CO2 emissions estimation considers the operating time—the period when vessels, equipment, and vehicles complete hoteling, loading, storage, and transportation operations. The reduction of the operating time results in CO2 emissions reduction. The third scenario can provide us with results on how operating time optimization influences CO2 emissions at CS areas.
Scenario 4: Spatial measures. Distance parameter influences the amount of CO2 emissions both at a CS and a regional level when containers are transported by HDVs and RLs. We simulated the scenario of different initial hub locations. In particular, executives plan to cut the distance of containers’ inland transportation and to move the initial hub closer to the CS. The simulation results might help CS executives in effective coastal territory planning and transportation infrastructure development, when considering the factor of environmental pollution.
Scenario 5: Equipment modernization. Rated power is one of equipment’s primary technical parameters and is used to calculate CO2 emissions from CHE (for example, forklifts, cranes, etc.). It varies depending on the engine standard and the year of production. The older the engine is, the larger its emission factor. Therefore, CS executives work out programs on equipment modernization, namely, the replacement of CHE with engines meeting cleaner standards and using clean fuels. We simulated the situation when the share of new equipment increased.
Scenario 6: Modal shift. Rail transportation is considered to be eco-friendlier than road transportation. The amount of CO2emissions from a rail–electric transport unit is 18 g/t/km and from a rail–diesel unit it is 17 g/t/km, which is more than twice as smaller in comparison to trucks—50 g/t/km [5]. Therefore, using more RLs in the share of total inland transportation may decrease CO2 emissions. We simulated the scenario when the share of rail transportation is increased.
5.1. Qingdao Port Case
Qingdao Port is located between the Bohai Rim port region and the Yangtze River Delta port region in China, occupying a central position among the ports in northeast Asia (Figure 4).
Figure 4.
The location of Qingdao Port in China.
Qingdao Port is an important hub for international trade and transportation in the West Pacific. Qingdao Qianwan Container Terminal Ltd. (QQCT), as the core container terminal in Qingdao Port, performs loading, storage, transfer, refrigeration, and packing operations [31]. Qingdao Port executives plan to implement several CO2 emission mitigation strategies to decrease environmental pollution.
The container throughput of QQCT in 2016 was 18.05 million TEUs. The yard distance at QQCT is 2 km. Data about the initial amount of CO2 from OGVs, CHE, HDVs, and RLs were taken from QQCT internal inventory reports. The data about the equipment numbers and operating time were taken from the QQCT Operation Department. For the equipment’s technical characteristics, we chose some typical representatives and their average parameters (for CHE—yard forklift, for HDVs—container trucks, etc.). Also, we needed to know the emission factors for the particular equipment mode that operates at each CS sub-system. The emission factors and the load factors were taken from Port of Los Angeles (2016) environmental reports because of the similarity of the equipment’s technical characteristics (Table 3).
Table 3.
Model input parameters.
5.2. Scenarios’Results and Analysis
The simulation results are represented in Figure 5, Figure 6, Figure 7, Figure 8, Figure 9 and Figure 10. In scenario 1, we simulated CO2 emissions amounts for a decade if no mitigation strategies are taken. We used the current input parameters. The results show that CO2 emissions amounts will constantly increase by 28%, from 1.437 million tCO2E to 1.844 million tCO2E (Figure 5). The CO2 from HDVs in the region had the biggest share—52.3% in comparison with other emission sources (OGVs—14.3%, CHE—19.1%, HDVs in yard—5.4%, RLs in region—8.9%, respectively). Thus, QQCT executives have to pay more attention to the mitigation strategies to decrease emissions from HDVs.
Figure 5.
Scenario 1: current input parameters.
Figure 6.
Scenario 2: container throughput growth.
Figure 7.
Scenario 3: operating time optimization.
Figure 8.
Scenario 4: spatial measures.
Figure 9.
Scenario 5: equipment modernization.
Figure 10.
Scenario 6: modal shift.
In scenario 2, we assumed the growth of QQCT container throughput. We simulated it consistently for 10%, 15%, and 20% of growth. The container throughput growth will increase the demand of the equipment for container transportation. Therefore, the growing rate and the number of OGVs, CHE, HDVs, and RLs will increase. In this case, the total amount of CO2 emissions from the CS will grow from 1.844 million tCO2E to 1.873 million tCO2E, 1.888 million tCO2E and 1.904 million tCO2E, respectively (Figure 6). Thus, if the container throughput increases 20%, it causes the increase of CO2 emissions by 3.3% in the case of the QQCT. Executives have to consider these results when they plan container throughput for a decade.
In scenario 3, QQCT executives decide to reduce the operating time at berth, yard, and gate areas. Thus, the time for hoteling, loading, idling, and running decreases by 10%, 20%, and 30%, respectively. The simulation results show how the amount of CO2 emissions is sensitive to the mitigation strategy of time optimization. If the operating time is reduced by 30%, CO2 emissions amount decrease by 2.7% (Figure 7).
In scenario 4, QQCT executives plan to move the initial hub of HDVs and RLs closer to the CS. We simulated the distance cutting for 20%, 30%, and 50% for both HDV and RL hubs. The spatial measures helped to decrease QQCT CO2 emissions by 2.8%, 4.3%, and 7.1%, respectively (Figure 8). This mitigation strategy supposes the strategic cooperation of CS executives and coastal city authorities when they develop sustainable transportation projects and plan the initial hubs location.
In scenario 5, QQCT executives implement an equipment modernization strategy. The more CHE are equipped with newer engines, the less pollution is produced by their activity. We simulated the situation when 20%, 30%, and 50% of CHE are changed to newer models. Correspondingly, the emission factor of CHE will decrease. If 50% of the CHE is modernized, it reduces emissions by 1.6% (Figure 9).
In scenario 6, QQCT executives plan to use more RLs for container transportation. The emissions factor of RLs is smaller than the emissions factor of HDVs in run mode. We simulated the scenario when the number of RLs increased by 10%, 20%, and 30%. If CS executives used 30% more RLs, it would reduce emissions by 1.8% (Figure 10).
The most effective mitigation strategy for QQCT is spatial measures (Table 4). However, it is also the most difficult one to implement from the technological and organizational point of view.
Table 4.
QQCT CO2 emissions mitigation effects up to the year 2026 (simulated).
Spatial measures were also closely connected with the modal shift. The denser the road-rail regional infrastructure and initial hubs are, the easier it will be to implement the modal shift strategy. The mitigation strategies of operating time optimization and equipment modernization are within the jurisdiction of QQCT authorities. They suppose the organizational changes and investments in CHE modernization. If we assume the most positive scenario when maximum efforts are taken to mitigate CO2 emissions (time optimization and modal shift—30%, spatial measures and equipment modernization—50%), it will reduce emissions by 13.2%, and reduce CO2 by 244 tCO2E within a decade.
In general, the obtained results demonstrate the cumulative nature of CO2 emissions in the long-term. They increase exponentially even if the input parameters do not change. QQCT’s activities will contribute to the coastal area pollution even if container throughput remains constant next decade. We concluded that sustainable container transportation is a long-term objective. The mitigation strategies provided quite a small effect over 10 years (2.3% reduction in emissions on average), which is because we chose quite a short simulation period (usually the simulation period is 30–50 years). Mitigation strategies should be provided on both the strategic and operational levels, as well as in cooperation with different stakeholders to reach the goal of 20% CO2 emissions reduction by 2026.
To provide the comparison of CO2 emissions dynamics, we can refer to the Port of Los Angeles (Table 5).
Table 5.
CO2 emissions dynamics at POLA and QQCT for a decade.
The Port of Los Angeles (POLA)began to estimate and mitigate their emissions in the 2005 year. Ten years of emissions mitigation strategies enabled POLA to decrease CO2 emissions by 9.4%, from 1031 tCO2E to 934 tCO2E. Unfortunately, it is hardly possible to provide an adequate comparison between the real effects from the mitigation strategies in POLA and the simulated effects in QQCT, because of the different methodologies for estimating emissions. Nevertheless, the data in Table 4 could be representative and show us the general tendencies in CO2 emissions dynamics for two seaports.
6. Results and Discussion
This discussion provides an analysis of the academic and managerial aspects of the conducted research as well as the possible directions of the model extrapolations and future applications.
6.1. Academic Implications
We developed the SD model by combining three methodological approaches: (1) the activity-based approach of CO2 emissions estimation; (2) the system approach to the CS industry; and (3) SD modeling for the strategic decision-making of the mitigation policies. The applied approaches combination represented the principles of systemic management, standardization, and strategic integration. They enabled us to provide the integrity of the CF process at a CS including its dynamic perspective.
The verification of the SD model for a real case detected the problem of precise data collection [27]. The CS authorities should pay thorough attention to the accuracy of the input data (operating time, equipment number, technical characteristics, etc.). For example, POLA developed a Vessel Boarding Program that is focused on the gathering of specific vessel characteristics and operational data. Activity data and technical characteristics have to be used with the latest emission factors, obtained from the latest emission testing datasets.
6.2. Managerial Implications
The suggested SD model could serve as a useful decision support system on the strategic level since it optimizes the decision-making process, considers the variety of factors, and provides the sustainable management at a CS [32]. The application of the SD model as a decision support system can involve the evaluation of mitigation strategies according to a variety of factors such as container throughput growth, etc. The model is a useful decision-making mechanism on the strategic level for CS executives to forecast CO2 emissions and to evaluate the effectiveness of the mitigation strategies. In addition, the model might be applied by both CS and city authorities when evaluating the coastal infrastructure projects in their environmental aspects (for example, CS area expansion, final hubs location, etc.).
CS executives could apply the SD model to simulate the environmental effects from different emissions mitigation strategies by changing the model parameters and time period. The simulated results enable CS executives to evaluate which mitigation scenario is more effective for every CS area. The SD model might be calibrated according to the concrete CS infrastructure specifics and long-term goals.
6.3. Model Extrapolation and Future Applications
The SD model could be extrapolated if we expand the system boundary into two directions—seaside and landside. The seaside direction could include OGVs maneuvering and transit modes. The mitigation strategies for reduction of OGV speed could be simulated. Also, in the current SD model we did not consider harbor craft since the share of its emissions is not big, but a harbor craft component might be included as well. The landside direction might be developed by adding a waterway transportation component along with road and rail transportation in the region’s sub-system.
The SD model could be extrapolated to the scope of port–city interactions by including the components of GDP, equipment modernization investments, taxes, and city transport infrastructure. It will make it possible to evaluate strategic decisions on investment projects, infrastructure modernization, and port–city sustainable development [33].
The components with other mitigation strategies might be added, for example, clean fuels, emission control technologies, idle-reduction technologies, etc.
In further research, the SD model will be enlarged by the extending CS boundaries and including the component of port–city interactions. Waterway transportation might also be added to simulate the waterway mode choice and to estimate its environmental effects.
7. Conclusions
The main aim of this paper is to fill in the integrity and dynamic gaps in CO2 research at a CS. With the representation of a CS as a system that consists of several sub-systems and the application of the SD modeling, we constructed the model of CO2 emission dynamics at CS areas. By simulating CO2 emissions mitigation strategies for a real case, we analyzed the effectiveness of each strategy. Conceptually, the suggested SD model is universal in application and might be calibrated for any type of a CS according to its specifics. Thus, the SD model serves as a useful decision-making mechanism for a CS and city executives, providing flexibility and variability in strategic planning of a CS and coastal infrastructure sustainable development.
Author Contributions
Introduction and References Summary, Y.M. and X.C.; Methodology, Y.M., C.J. and X.C.; Software and Modeling, Y.M., Y.H. and C.J.; Data Sourcing, Y.H. and X.C.; Results Analysis, Y.M. and Y.H.; Concluding Remarks, Y.H. and C.J.; Funding Acquisition, Y.H. and C.J.; Writing–Original Draft Preparation, Y.M.
Funding
This research was partially supported by the Natural Science Foundation of Fujian Province for Youths, China (grant No. 2017J05116), the Natural Science Foundation of Fujian Province, China (grant No. 2015J01286), the JK class project in Fujian Province Department of Education (grant No. JK2014037), and the Education Research Project of Fujian Province for Young and Middle-Aged Teachers (grant No. JAS150448). We deeply appreciate the organizations mentioned above.
Conflicts of Interest
The authors declare no conflict of interest.
Glossary
| CS | Container seaport |
| CF | Carbon foot-printing |
| GHG | Greenhouse gas |
| CO2 | Carbon dioxide |
| CO2E | Carbon dioxide equivalent |
| SD | System dynamics |
| OGV | Ocean going vessel |
| HC | Harbor craft |
| CHE | Cargo-handling equipment |
| HDV | Heavy-duty vehicle |
| RL | Railroad locomotive |
| CLD | Causal loop diagram |
| SDM | System dynamics model |
| TEU | Twenty-foot equivalent unit |
References
- Yang, Z.; Lun, V.; Lagoudis, I.N.; Lee, P.T.W. Container transportation: Resilience and sustainability. Transp. Res. Part D 2018, 61, 420–422. [Google Scholar] [CrossRef]
- Mamatok, Y.; Chun, J. The Influence of Seaport Operations on the Coastal City Environment. Low-Carbon City and New-Type Urbanization. In Environmental Scienceand Engineering; Springer: Berlin, Germany, 2015; pp. 177–193. [Google Scholar] [CrossRef]
- Stechemesser, K.; Guenther, E. Carbon accounting: A systematic literature review. J. Clean. Prod. 2012, 36, 17–38. [Google Scholar] [CrossRef]
- World Ports Climate Initiative. Carbon Footprinting for Ports. Guidance Document. Prepared by Carbon Footprint Working Group, LosAngeles. 2010. Available online: http://wpci.iaphworldports.org/data/docs/carbon-footprinting/PV_DRAFT_WPCI_Carbon_Footprinting_Guidance_Doc-June-30-2010_scg.pdf (accessed on 5 December 2018).
- Portof Los Angeles. Inventory of Air Emissions. Starcrest Consulting Group, Los Angeles. 2016. Available online: https://kentico.portoflosangeles.org/getmedia/644d6f4c-77f7-4eb0-b05b-df4c0fea1295/2016_Air_Emissions_Inventory (accessed on 7 January 2019).
- Portof Rotterdam. Building the Sustainable Future. Portof Rotterdam Authority Annual Report, Rotterdam. 2016. Available online: https://www.portofrotterdam.com/sites/default/files/highlights-annual-report-2016-port-of-rotterdam-authority.pdf?token=ZgdJkJy7 (accessed on 29 January 2019).
- Chang, Y.T.; Song, Y.; Roh, Y. Assessing greenhouse gas emissions from port vessel operations at the Portof Incheon. Transp. Res. Part D 2013, 25, 1–4. [Google Scholar] [CrossRef]
- Yang, Y.C.; Lin, C.L. Performance analysis of cargo-handling equipment from a green container terminal perspective. Transp. Res. Part D 2013, 23, 9–11. [Google Scholar] [CrossRef]
- Carlo, H.J.; Vis, I.F.A.; Roodbergen, K.J. Transport operations in container terminals: Literature overview, trends, research directions and classification scheme. Eur. J. Oper. Res. 2014, 236, 1–13. [Google Scholar] [CrossRef]
- Caballini, C.; Sacone, S.; Siri, S. The port as a system of systems: A System Dynamics simulation approach. In Proceedings of the 2012 7th International Conference on System of Systems Engineering (SoSE), Genova, Italy, 16–19 July 2013; pp. 191–196. [Google Scholar] [CrossRef]
- Mamatok, Y.; Chun, J. An integrated framework for carbon footprinting at container seaports: The case study of a Chinese port. Marit. Policy Manag. 2017, 44, 1–19. [Google Scholar] [CrossRef]
- Vuuren, D.P.V.; Hoogwijk, M.; Barker, T.; Riahi, K.; Boeters, S.; Chateau, J.; Scrieciu, S.; van Vliet, J.; Masui, T.; Blok, K.; et al. Comparison of top-down and bottom-up estimates of sectoral and regional greenhouse gas emission reduction potentials. Energy Policy 2009, 37, 5125–5139. [Google Scholar] [CrossRef]
- Song, D.P.; Xu, J. An operational activity-based method to estimate CO2 emissions from container shipping considering empty container repositioning. Transp. Res. Part D 2012, 17, 91–96. [Google Scholar] [CrossRef]
- Rao, N.; Mcm, A.F.; Martins, F.G.; Siv, S. The activity-based methodology to assess ship emissions—A view. Environ. Pollut. 2017, 231, 87. [Google Scholar] [CrossRef]
- Nunhes, T.V.; Vilamitjana, M.B.; Oliveira, O.J. Guiding principles of integrated management systems: Towards unifying a starting point for researchers and practitioners. J. Clean. Prod. 2018, 210, 977–993. [Google Scholar] [CrossRef]
- Urbaniec, K.; Mikulčić, H.; Wang, Y.; Duić, N. System integration is a necessity for sustainable development. J. Clean. Prod. 2018, 195. [Google Scholar] [CrossRef]
- Cantillo, V. A framework to evaluate particulate matter emissions in bulk material ports: Case study of Colombian coal terminals. Marit. Policy Manag. 2015, 42, 335–361. [Google Scholar] [CrossRef]
- Acciaro, M.; Vanelslander, T.; Sys, C.; Ferrari, C.; Roumboutsos, A.; Giuliano, G.; Siu Lee Jasmine, L.; Kapros, S. Environmental sustainability in seaports: A framework for successful innovation. Marit. Policy Manag. 2014, 41, 480–500. [Google Scholar] [CrossRef]
- Lam, J.S.L.; Notteboom, T. The greening of ports: A comparison of port management tools used by leading ports in Asia and Europe. Transp. Rev. 2014, 34, 169–189. [Google Scholar] [CrossRef]
- Shepherd, S.P. A review of system dynamics models applied in transportation. Transp. B Transp. Dyn. 2014, 2, 83–105. [Google Scholar] [CrossRef]
- Hou, L.; Geerlings, H. Dynamics in sustainable port and hinterland operations: A conceptual framework and simulation of sustainability measures and their effectiveness, based on an application to the Port of Shanghai. J. Clean. Prod. 2016, 135, 449–456. [Google Scholar] [CrossRef]
- Mena-Nieto, A.; Meñaca-Guerrero, C.; Osa, B.R.D.L.; Bellido-Odriozola, M. Application of the System Dynamics Methodology for Modeling and Simulation of the Greenhouse gas Emissions (GHG) in Cartagena de Indias (Colombia); Asociación Española De Ingeniería De ProyectosAeipro: Badajoz, Spain, 2010; pp. 260–277. [Google Scholar]
- Oztanriseven, F.; Pérez-Lespier, L.; Long, S.; Nachtmann, H. A Review of System Dynamics in Maritime Transportation. In Proceedings of the 2014 Industrial and Systems Engineering Research Conference, Montréal, QC, Canada, 31 May–3 June 2014. [Google Scholar]
- Sim, J. A carbon emission evaluation model for a container terminal. J. Clean. Prod. 2018, 186, 526–533. [Google Scholar] [CrossRef]
- Geng, X.; Wen, Y.; Zhou, C.; Xiao, C. Establishment of the Sustainable Ecosystem for the Regional Shipping Industry Based on System Dynamics. Sustainability 2017, 9, 742. [Google Scholar] [CrossRef]
- Di Vaio, A.; Varriale, L.; Trujillo, L. Key performance indicators for developing environmentally sustainable and energy efficient ports: Evidence from Italy. Energy Policy 2018, 122, 229–240. [Google Scholar] [CrossRef]
- Di Vaio, A.; Varriale, L.; Alvino, F. Management Control Systems in port waste management: Evidence fromItaly. Util. Policy 2019, 56, 127–135. [Google Scholar] [CrossRef]
- Di Vaio, A.; Varriale, L. Management Innovation for Environmental Sustainability in Seaports: Managerial Accounting Instruments and Training for Competitive Green Ports beyond the Regulation. Sustainability 2018, 10, 783. [Google Scholar] [CrossRef]
- Abdel-Fattah, A.K.; El-Tawil, A.B.; Harraz, N.A. An Integrated Operational Research and System Dynamics Approach for Planning Decisions in Container Terminals. World Acad. Sci. Eng. Technol. Int. J. Ind. Sci. Eng. 2013, 7, 459–465. [Google Scholar]
- Linton, C.; Grantmuller, S.; Gale, W.F. Approaches and techniques for modelling CO2 emissions from road transport. Transp. Rev. 2015, 35, 533–553. [Google Scholar] [CrossRef]
- Qingdao Qianwan Container Terminal. Safety Environment Management Publications, QQCT Ltd. 2017. Available online: http://en.qqct.com.cn/companyprofile/index.jhtml (accessed on 30 October 2018).
- Kazak, J.K.; Hoof, J.V. Decision Support Systems for a sustainable management of the indoor and built environment. Indoor Built Environ. 2018, 27, 1303–1306. [Google Scholar] [CrossRef]
- Schipper, C.A.; Vreugdenhil, H.; Jong, M.P.C. A sustainability assessment of ports and port-city plans: Comparing ambitions with achievements. Transp. Res. Part D 2017, 57, 84–111. [Google Scholar] [CrossRef]
© 2019 by the authors. Licensee MDPI, Basel, Switzerland. This article is an open access article distributed under the terms and conditions of the Creative Commons Attribution (CC BY) license (http://creativecommons.org/licenses/by/4.0/).









