Explorations of Charm Factors and Development of Fishing in Southern Taiwan Based on Miryoku Engineering and the Analytic Network Process
Abstract
1. Introduction
2. Literature Review
2.1. Related Studies
2.2. Miryoku Engineering and Evaluation Grid Method
2.3. Analytic Network Process (ANP)
3. Research and Analysis
3.1. Interviews with Evaluation Grid Method
3.2. Focus Groups
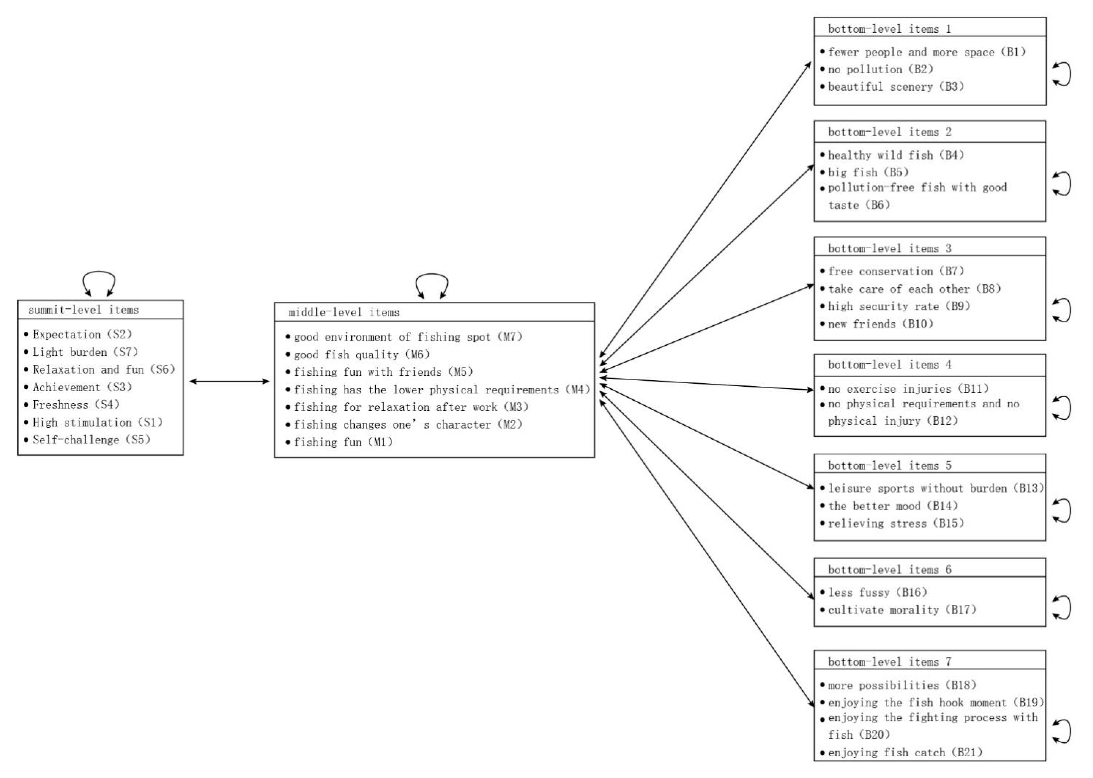
3.3. Theoretical Model of Recreational Fishing Development in Southern Taiwan Based on Miryoku Engineering
3.4. Establishment of Relative Weights with ANP
3.5. Pairwise Comparison Matrix
3.6. Super-Matrix
4. Results and Discussion
4.1. Abstract Factors
4.2. Miryoku Characteristics
4.3. Physical Characteristics
4.4. Management Strategy of Charm Factors and Fishing Development in Southern Taiwan
4.4.1. Environmental Sustainability
4.4.2. New Recreational Fishing Model
4.4.3. Convenient and Fast Fishing Mode
5. Conclusions
Author Contributions
Funding
Conflicts of Interest
Appendix A. Pairwise Comparison Matrices
| S1 | S4 | S5 | |
| S4 | 1 | 1 | |
| S5 | 1 |
| S2 | M5 | M6 | M7 |
| M5 | 1 | 5 | 4 |
| M6 | 1 | 2 | |
| M7 | 1 |
| S4 | S1 | S5 | |
| S1 | 1 | 1 | |
| S5 | 1 |
| S5 | S1 | S4 | |
| S1 | 1 | 1 | |
| S4 | 1 |
| S6 | M1 | M3 | |
| M1 | 1 | 3 | |
| M3 | 1 |
| B18 | M1 | M7 | |
| M1 | 1 | 6 | |
| M7 | 1 |
| B19 | B18 | B20 | B21 |
| B18 | 1 | 1 | 2 |
| B20 | 1 | 2 | |
| B21 | 1 |
| B20 | B18 | B19 | B21 |
| B18 | 1 | 1 | 2 |
| B19 | 1 | 2 | |
| B21 | 1 |
| B21 | B18 | B19 | B20 |
| B18 | 1 | 1 | 1 |
| B19 | 1 | 1 | |
| B20 | 1 |
| B13 | B14 | B15 | |
| B14 | 1 | 2 | |
| B15 | 1 |
| B14 | B13 | B15 | |
| B13 | 1 | 2 | |
| B15 | 1 |
| B15 | B13 | B14 | |
| B13 | 1 | 3 | |
| B14 | 1 |
| B7 | B8 | B9 | B10 |
| B8 | 1 | 2 | 2 |
| B9 | 1 | 3 | |
| B10 | 1 |
| B8 | B7 | B9 | B10 |
| B7 | 1 | 1 | 3 |
| B9 | 1 | 3 | |
| B10 | 1 |
| B9 | B7 | B8 | B10 |
| B7 | 1 | 2 | 3 |
| B8 | 1 | 2 | |
| B10 | 1 |
| B10 | B7 | B8 | B9 |
| B7 | 1 | 2 | 1 |
| B8 | 1 | 2 | |
| B9 | 1 |
| B4 | B5 | B6 | |
| B5 | 1 | 3 | |
| B6 | 1 |
| B5 | B4 | B6 | |
| B4 | 1 | 2 | |
| B6 | 1 |
| B6 | B4 | B5 | |
| B4 | 1 | 2 | |
| B5 | 1 |
| B1 | B2 | B3 | |
| B2 | 1 | 3 | |
| B3 | 1 |
| B2 | B1 | B3 | |
| B1 | 1 | 2 | |
| B3 | 1 |
| B3 | B1 | B2 | |
| B1 | 1 | 2 | |
| B2 | 1 |
| M2 | B16 | B17 | |
| B16 | 1 | 1 | |
| B17 | 1 |
| M3 | B13 | B14 | B15 |
| B13 | 1 | 3 | 2 |
| B14 | 1 | 2 | |
| B15 | 1 |
| M4 | B11 | B12 | |
| B11 | 1 | 2 | |
| B12 | 1 |
| M5 | B14 | B15 | |
| B14 | 1 | 2 | |
| B15 | 1 |
| M6 | B4 | B5 | B6 |
| B4 | 1 | 2 | 2 |
| B5 | 1 | 3 | |
| B6 | 1 |
| M7 | B4 | B5 | B6 |
| B4 | 1 | 2 | 2 |
| B5 | 1 | 3 | |
| B6 | 1 |
| S1 | S4 | S5 | |
| S4 | 1 | 1 | |
| S5 | 1 |
| B18 | B19 | B20 | B21 |
| B19 | 1 | 1 | 2 |
| B20 | 1 | 2 | |
| B21 | 1 |
| B13 | M3 | M4 | |
| M3 | 1 | 3 | |
| M4 | 1 |
| B14 | B13 | B15 |
| B13 | 1 | 2 |
| B15 | 1 |
| B15 | M2 | M3 | M5 |
| M2 | 1 | 2 | 3 |
| M3 | 1 | 2 | |
| M5 | 1 |
| B7 | B8 | B9 | B10 |
| B8 | 1 | 2 | 2 |
| B9 | 1 | 3 | |
| B10 | 1 |
| B4 | M6 | M7 | |
| M6 | 1 | 2 | |
| M7 | 1 |
| B5 | B4 | B6 | |
| B4 | 1 | 2 | |
| B6 | 1 |
| B6 | M6 | M7 | |
| M6 | 1 | 2 | |
| M7 | 1 |
| B2 | M6 | M7 | |
| M6 | 1 | 2 | |
| M7 | 1 |
| M2 | M3 | M5 | |
| M3 | 1 | 2 | |
| M5 | 1 |
| M3 | B11 | B12 | |
| B11 | 1 | 2 | |
| B12 | 1 |
| M3 | B13 | B14 | B15 |
| B13 | 1 | 3 | 2 |
| B14 | 1 | 2 | |
| B15 | 1 |
| M7 | B1 | B2 | B3 |
| B1 | 1 | 2 | 2 |
| B2 | 1 | 3 | |
| B3 | 1 |
| M7 | M1 | M5 | M6 |
| M1 | 1 | 2 | 7 |
| M5 | 1 | 6 | |
| M6 | 1 |
| M1 | S1 | S4 | S5 | S6 |
| S1 | 1 | 1 | 1 | 3 |
| S4 | 1 | 1 | 3 | |
| S5 | 1 | 3 | ||
| S6 | 1 |
| M1 | B18 | B19 | B20 | B21 |
| B18 | 1 | 1 | 1 | 2 |
| B19 | 1 | 1 | 2 | |
| B20 | 1 | 2 | ||
| B21 | 1 |
| M5 | B7 | B8 | B9 | B10 |
| B7 | 1 | 2 | 1 | 3 |
| B8 | 1 | 2 | 2 | |
| B9 | 1 | 3 | ||
| B10 | 1 |
References
- Ditton, R.B. Human dimensions of fisheries. In Society and Natural Resources: A Summary of Knowledge Prepared for the 10th International Symposium on Society and Resource Management; Manfredo, M.J., Vaske, J.J., Bruyere, B.L., Field, D.R., Brown, P.J., Eds.; Modern Litho: Jefferson, MO, USA, 2004; pp. 199–208. [Google Scholar]
- Post, J.R.; Sullivan, M.; Cox, S.; Lester, N.P.; Walters, C.J.; Parkinson, E.A.; Paul, A.J.; Jackson, L.; Shuter, B.J. Canada’s Recreational Fisheries: The Invisible Collapse? Fisheries 2002, 27, 6–17. [Google Scholar] [CrossRef]
- Poudel, J.; Munn, I.A.; Henderson, J.E. An input-output analysis of recreational fishing expenditures (2006 & 2011) across the southern United States. Int. J. Environ. Stud. 2018, 75, 650–672. [Google Scholar] [CrossRef]
- Ditton, R.B.; Holland, S.M.; Anderson, D.K. Recreational Fishing as Tourism. Fisheries 2011, 27, 17–24. [Google Scholar] [CrossRef]
- Fedler, A.J.; Ditton, R.B. Understanding angler motivations in fisheries management. Fisheries 1994, 19, 6–13. [Google Scholar] [CrossRef]
- Hendee, J.C. A multiple-satisfaction approach to game management. Wildl. Soc. B 1974, 2, 104–113. [Google Scholar]
- Driver, B.L.; Knopf, R.C. Temporary escape: One product of sport fisheries management. Fisheries 1976, 1, 21–29. [Google Scholar] [CrossRef]
- Driver, B.L.; Cooksey, R.W. Preferred psychological outcomes of recreational fishing. In Catch-And-Release Fishing as a Management Tool; Barnhart, R.A., Roelofs, T.D., Eds.; California Cooperative Fishery Research Unit, Humboldt State University: Arcata, CA, USA, 1977; pp. 27–40. [Google Scholar]
- Bryan, H. Leisure value systems and recreation specialization: The case of trout fishermen. J. Leisure Res. 1977, 9, 174–187. [Google Scholar] [CrossRef]
- Fedler, A.J.; Ditton, R.B. A framework for understanding the consumptive orientation of recreational fishermen. Environ. Manag. 1986, 10, 221–227. [Google Scholar] [CrossRef]
- Ditton, R.B.; Loomis, D.K.; Choi, S. Recreation specialization: Reconceptualization from a social world perspective. J. Leisure Res. 1992, 24, 33–51. [Google Scholar] [CrossRef]
- Aas, Ø.; Kaltenborn, B.P. Consumptive orientation of anglers in Engerdal, Norway. Environ. Manag. 1995, 19, 751–761. [Google Scholar] [CrossRef]
- Fisher, M.R. Segmentation of the angler population by catch preference, participation, and experience: A management-oriented application of recreational specialization. N. Am. J. Fish. Manag. 1997, 17, 1–10. [Google Scholar] [CrossRef]
- Wilde, G.R.; Riechers, R.K.; Ditton, R.B. Differences in attitudes, fishing motives, and demographic characteristics between tournament and nontournament black bass anglers in Texas. N. Am. J. Fish. Manag. 1998, 18, 422–431. [Google Scholar] [CrossRef]
- Curtis, J.; Breen, B. Irish coarse and game anglers’ preferences for fishing site attributes. Fish. Res. 2017, 190, 103–112. [Google Scholar] [CrossRef]
- Shen, K.S. Measuring the sociocultural appeal of SNS games in Taiwan. J. Med. Internet Res. 2013, 23, 372–392. [Google Scholar] [CrossRef]
- Arlinghaus, R.; Cooke, S.J.; Lyman, J.; Policansky, D.; Schwab, A.; Suski, C.; Sutton, S.G.; Thorstad, E.B. Understanding the Complexity of Catch-andRelease in Recreational Fishing: An Integrative Synthesis of Global Knowledge from Historical, Ethical, Social, and Biological Perspectives. Rev. Fish. Sci. 2007, 15, 75–167. [Google Scholar] [CrossRef]
- Policansky, D. Catch-and-release recreational fishing: A historical perspective. In Recreational Fisheries: Ecological, Economic and Social Evaluation; Pitcher, T.J., Hollingworth, C.E., Eds.; Blackwell Science: Oxford, UK, 2002; pp. 74–93. [Google Scholar]
- Quinn, S.P. Trends in regulatory and voluntary catch-and-release fishing. Am. Fish. Soc. Symp. 1996, 16, 152–162. [Google Scholar]
- Cooke, S.J.; Cowx, I.G. The role of recreational fisheries in global fish crises. Bioscience 2004, 54, 857–859. [Google Scholar] [CrossRef]
- Arlinghaus, R. On the Apparently Striking Disconnect between Motivation and Satisfaction in Recreational Fishing: The Case of Catch Orientation of German Anglers. N. Am. J. Fish. Manag. 2006, 26, 592–605. [Google Scholar] [CrossRef]
- Hutt, C.P.; Hunt KM & Anderson, D.K. Measurement of Angler Catch-Related Attitudes: An Assessment of Model Structure and Metric Invariance. Leisure Sci. 2013, 35, 382–398. [Google Scholar] [CrossRef]
- Kelly, G.A. Vol. 1. A theory of personality. Vol. 2. Clinical diagnosis and psychotherapy. In The Psychology of Personal Constructs; W. W. Norton: Oxford, UK, 1955. [Google Scholar]
- Sanui, J. Visualization of users’ requirements: Introduction of the Evaluation Grid Method. In Proceedings of the 3rd Design & Decision Support Systems in Architecture & Urban Planning Conference, Spa, Belgium, 18–21 August 1996; pp. 365–374. [Google Scholar]
- Shen, K.S.; Chen, K.H.; Liang, C.C.; Pu, W.P.; Ma, M.Y. Measuring the Functional and Usable Appeal of Crossover B-Car Interiors. Hum. Factor Ergon. Manuf. 2012, 25, 106–122. [Google Scholar] [CrossRef]
- Ho, C.H.; Hou, K.C. Exploring the Attractive Factors of App Icons. KSII Trans. Internet Inf. Syst. 2015, 9, 2251–2270. [Google Scholar] [CrossRef]
- Liu, S.F.; Zhang, Y.; Lai, Y.C.; Wang, M.H. A novel method of design elements based on EGM and fuzzy QFD. Int. J. Prod. Dev. 2018, 22, 408–420. [Google Scholar] [CrossRef]
- Kang, X.H.; Yang, M.G.; Wu, Y.X.; Ni, B.Q. Integrating Evaluation Grid Method and Fuzzy Quality Function Deployment to New Product Development. Math. Probl. Eng. 2018, 2451470. [Google Scholar] [CrossRef]
- Saaty, T.L. A scaling method for priorities in hierarchical structures. J. Math. Psychol. 1977, 15, 234–281. [Google Scholar] [CrossRef]
- Golcuk, I.; Baykasoglu, A. An analysis of DEMATEL approaches for criteria interaction handling within ANP. Expert Syst. Appl. 2016, 46, 346–366. [Google Scholar] [CrossRef]
- Zaim, S.; Sevkli, M.; Camgöz-Akdag, H.; Demirel, O.F.; Yayla, A.Y.; Delen, D. Use of ANP weighted crisp and fuzzy QFD for product development. Expert Syst. Appl. 2014, 41, 4464–4474. [Google Scholar] [CrossRef]
- Saaty, T.L. Decision Making with Dependence and Feedback: The Analytic Network Process, 2nd ed.; RWS Publications: Pittsburgh, PA, USA, 2001. [Google Scholar]
- Anand, G.; Kodali, R. Selection of lean manufacturing systems using the analytic network process—A case study. J. Manuf. Technol. Manag. 2009, 20, 258–289. [Google Scholar] [CrossRef]
- Sarkis, J.; Talluri, S. Efficiency measurement of hospitals: Issues and extensions. Int. J. Oper. Prod. Manuf. 2002, 22, 306–313. [Google Scholar] [CrossRef]
- Uygun, O.; Kacamak, H.; Kahraman, U.A. An integrated DEMATEL and Fuzzy ANP techniques for evaluation and selection of outsourcing provider for a telecommunication company. Comput. Ind. Eng. 2015, 86, 137–146. [Google Scholar] [CrossRef]
- Liu, S.F.; Zhang, Y.; Jiang, M. ANP-based analysis of design strategy, customer demand, and firm performance of the elderly motorized mobility scooter. J. Interdiscip. Math. 2018, 21, 431–437. [Google Scholar] [CrossRef]
- Pan, J.N.; Nguyen, H.T.N. Achieving customer satisfaction through product-service systems. Eur. J. Oper. Res. 2015, 247, 179–190. [Google Scholar] [CrossRef]
- Gao, L.; Hailu, A. Ranking management strategies with complex outcomes: An AHP-fuzzy evaluation of recreational fishing using an integrated agent-based model of a coral reef ecosystem. Environ. Model. Softw. 2012, 31, 3–18. [Google Scholar] [CrossRef]
- Pascoe, S.; Dichmont, C.M.; Brooks, K.; Pears, R.; Jsbreen, E. Management objectives of Queensland fisheries: Putting the horse before the cart. Mar. Policy 2013, 37, 115–122. [Google Scholar] [CrossRef]
- Mardle, S.; Pascoe, S.; Herrero, I. Management Objective Importance in Fisheries: An Evaluation Using the Analytic Hierarchy Process (AHP). Environ. Manag. 2004, 33, 1–11. [Google Scholar] [CrossRef] [PubMed]
- Ko, Y.C.; Lo, C.H.; Chen, C.C. Influence of Personality Traits on Consumer Preferences: The Case of Office Chair Selection by Attractiveness. Sustainability 2018, 10, 4183. [Google Scholar] [CrossRef]
- Li, S.R.; Chen, Y.C.; Chen, K.S.; Ho, C.H. Appeal of Running Games in Mobile Devices. J. Kansei 2016, 4, 28–55. [Google Scholar]
- Saaty, T.L. Axiomatic foundation of the analytic hierarchy process. Manag. Sci. 1986, 32, 841–855. [Google Scholar] [CrossRef]
- Palmisano, G.O.; Loisi, R.V.; Ruggiero, G.; Rocchi, L.; Boggia, A.; Roma, R.; Dal Sasso, P. Using Analytic Network Process and Dominance-based Rough Set Approach for sustainable requalification of traditional farm buildings in Southern Italy. Land Use Policy 2016, 59, 95–110. [Google Scholar] [CrossRef]
- Lyach, R.; Čech, M. A new trend in Central European recreational fishing: More fishing visits but lower yield and catch. Fish. Res. 2018, 201, 131–137. [Google Scholar] [CrossRef]
- Salmi, P. Post-productivist transformation as a challenge for small-scale fisheries: Changing preconditions and adaptation strategies in the Finnish Archipelago Sea Region. Reg. Stud. Mar. Sci. 2018, 21, 67–73. [Google Scholar] [CrossRef]
- Aprahamian, M.W.; Hickley, P.; Shields, B.A.; Mawle, G.W. Examining changes in participation in recreational fisheries in England and Wales. Fish. Manag. Ecol. 2010, 17, 93–105. [Google Scholar] [CrossRef]





| No. | Nature | Education | Age | Fishing years | Average Weekly Fishing Times |
|---|---|---|---|---|---|
| 1 | Fishing enthusiasts | Bachelor Degree | 35 | 9 | 3 |
| 2 | Fishing enthusiasts | Master Degree | 37 | 6 | 2 |
| 3 | Fishing enthusiasts | Bachelor Degree | 53 | 20 | 5 |
| 4 | Fishing enthusiasts | Bachelor Degree | 44 | 12 | 3 |
| 5 | Tourism Research Specialist | Doctor Degree | 40 | 10 |
| No. | Affecting | |||||||||||
|---|---|---|---|---|---|---|---|---|---|---|---|---|
| S1 | S4 | S5 | M1 | |||||||||
| S2 | M5 | M6 | M7 | |||||||||
| S3 | M2 | |||||||||||
| S4 | S1 | S5 | M1 | |||||||||
| S5 | S1 | S4 | M1 | |||||||||
| S6 | M1 | M3 | ||||||||||
| S7 | M4 | |||||||||||
| M1 | S1 | S4 | S5 | S6 | M7 | B18 | B19 | B20 | B21 | |||
| M2 | S3 | M3 | M5 | B16 | B17 | B15 | ||||||
| M3 | S6 | M2 | M4 | B13 | B14 | B15 | B11 | B12 | ||||
| M4 | S7 | M3 | B13 | B11 | B12 | |||||||
| M5 | S2 | M3 | B14 | B15 | B7 | B8 | B9 | B10 | ||||
| M6 | S2 | M7 | B4 | B5 | B6 | B2 | ||||||
| M7 | S2 | M1 | M5 | M6 | B18 | B7 | B4 | B5 | B6 | B1 | B2 | B3 |
| B1 | B2 | B3 | M7 | |||||||||
| B2 | B1 | B3 | M6 | M7 | ||||||||
| B3 | B1 | B2 | M7 | |||||||||
| B4 | B5 | B6 | M6 | M7 | ||||||||
| B5 | B4 | B6 | M6 | M7 | ||||||||
| B6 | B4 | B5 | M6 | M7 | ||||||||
| B7 | B8 | B9 | B10 | M5 | M7 | |||||||
| B8 | B7 | B9 | B10 | M5 | ||||||||
| B9 | B7 | B8 | B10 | M5 | ||||||||
| B10 | B7 | B8 | B9 | M5 | ||||||||
| B11 | B12 | M4 | ||||||||||
| B12 | B11 | M4 | ||||||||||
| B13 | B14 | B15 | M3 | M4 | ||||||||
| B14 | B13 | B15 | M3 | M5 | ||||||||
| B15 | B13 | B14 | M2 | M3 | M5 | |||||||
| B16 | B17 | M2 | ||||||||||
| B17 | B16 | M2 | ||||||||||
| B18 | B19 | B20 | B21 | M1 | M7 | |||||||
| B19 | B18 | B20 | B21 | |||||||||
| B20 | B18 | B19 | B21 | M1 | ||||||||
| B21 | B18 | B19 | B20 | M1 |
| Importance | Definition |
|---|---|
| 1 | Equal importance |
| 3 | Moderate importance |
| 5 | Strong importance |
| 7 | Very strong importance |
| 9 | Absolute (extreme) importance |
| 2, 4, 6, 8 | Intermediate values |
| M5 | B7 | B8 | B9 | B10 |
|---|---|---|---|---|
| B7 | 1 | 2 | 1 | 3 |
| B8 | 1 | 2 | 2 | |
| B9 | 1 | 3 | ||
| B10 | 1 |
| Factors | Normalized by Cluster | Rank | Limiting |
|---|---|---|---|
| S1 high stimulation | 0.051 | 5 | 0.009 |
| S2 expectation | 0.339 | 1 | 0.060 |
| S3 achievement | 0.099 | 4 | 0.018 |
| S4 freshness | 0.051 | 5 | 0.009 |
| S5 self-challenge | 0.051 | 5 | 0.009 |
| S6 relaxation and fun | 0.294 | 2 | 0.052 |
| S7 light burden | 0.115 | 3 | 0.020 |
| M1 fishing fun | 0.179 | 3 | 0.097 |
| M2 fishing changes one’s character | 0.104 | 6 | 0.057 |
| M3 fishing for relaxation after work | 0.202 | 2 | 0.110 |
| M4 fishing has the lower physical requirements | 0.121 | 5 | 0.066 |
| M5 fishing fun with friends | 0.214 | 1 | 0.116 |
| M6 good fish quality | 0.028 | 7 | 0.015 |
| M7 good environment of fishing spot | 0.153 | 4 | 0.083 |
| B1 fewer people and more space | 0.297 | 11 | 0.006 |
| B2 no pollution | 0.532 | 2 | 0.010 |
| B3 beautiful scenery | 0.172 | 17 | 0.003 |
| B4 healthy wild fish | 0.327 | 10 | 0.006 |
| B5 big fish | 0.190 | 16 | 0.004 |
| B6 pollution-free fish with good taste | 0.484 | 4 | 0.009 |
| B7 free conservation | 0.471 | 5 | 0.021 |
| B8 take care of each other | 0.165 | 18 | 0.007 |
| B9 high security rate | 0.269 | 12 | 0.112 |
| B10 new friends | 0.095 | 20 | 0.004 |
| B11 no exercise injuries | 0.583 | 1 | 0.025 |
| B12 no physical requirements and no physical injury | 0.417 | 6 | 0.018 |
| B13 leisure sports without burden | 0.235 | 14 | 0.020 |
| B14 the better mood | 0.404 | 8 | 0.035 |
| B15 relieving stress | 0.361 | 9 | 0.031 |
| B16 less fussy | 0.500 | 3 | 0.007 |
| B17 cultivate morality | 0.500 | 3 | 0.007 |
| B18 more possibilities | 0.414 | 7 | 0.023 |
| B19 enjoying the fish hook moment | 0.202 | 15 | 0.011 |
| B20 enjoying the fighting process with fish | 0.250 | 13 | 0.014 |
| B21 enjoying fish catch | 0.134 | 19 | 0.007 |
| Factors | Normalized by Cluster | Rank | Limiting |
|---|---|---|---|
| S1 high stimulation | 0.051 | 5 | 0.009 |
| S2 expectation | 0.339 | 1 | 0.060 |
| S3 achievement | 0.099 | 4 | 0.018 |
| S4 freshness | 0.051 | 5 | 0.009 |
| S5 self-challenge | 0.051 | 5 | 0.009 |
| S6 relaxation and fun | 0.294 | 2 | 0.052 |
| S7 light burden | 0.115 | 3 | 0.020 |
| Factors | Normalized by Cluster | Rank | Limiting |
|---|---|---|---|
| M1 fishing fun | 0.179 | 3 | 0.097 |
| M2 fishing changes one’s character | 0.104 | 6 | 0.057 |
| M3 fishing for relaxation after work | 0.202 | 2 | 0.11 |
| M4 fishing has the lower physical requirements | 0.121 | 5 | 0.066 |
| M5 fishing fun with friends | 0.214 | 1 | 0.116 |
| M6 good fish quality | 0.028 | 7 | 0.015 |
| M7 good environment of fishing spot | 0.153 | 4 | 0.083 |
| Factors | Normalized by Cluster | Rank | Limiting |
|---|---|---|---|
| B1 fewer people and more space | 0.297 | 11 | 0.006 |
| B2 no pollution | 0.532 | 2 | 0.010 |
| B3 beautiful scenery | 0.172 | 17 | 0.003 |
| B4 healthy wild fish | 0.327 | 10 | 0.006 |
| B5 big fish | 0.190 | 16 | 0.004 |
| B6 pollution-free fish with good taste | 0.484 | 4 | 0.009 |
| B7 free conservation | 0.471 | 5 | 0.021 |
| B8 take care of each other | 0.165 | 18 | 0.007 |
| B9 high security rate | 0.269 | 12 | 0.112 |
| B10 new friends | 0.095 | 20 | 0.004 |
| B11 no exercise injuries | 0.583 | 1 | 0.025 |
| B12 no physical requirements and no physical injury | 0.417 | 6 | 0.018 |
| B13 leisure sports without burden | 0.235 | 14 | 0.020 |
| B14 the better mood | 0.404 | 8 | 0.035 |
| B15 relieving stress | 0.361 | 9 | 0.031 |
| B16 less fussy | 0.500 | 3 | 0.007 |
| B17 cultivate morality | 0.500 | 3 | 0.007 |
| B18 more possibilities | 0.414 | 7 | 0.023 |
| B19 enjoying the fish hook moment | 0.202 | 15 | 0.011 |
| B20 enjoying the fighting process with fish | 0.250 | 13 | 0.014 |
| B21 enjoying fish catch | 0.134 | 19 | 0.007 |
© 2019 by the authors. Licensee MDPI, Basel, Switzerland. This article is an open access article distributed under the terms and conditions of the Creative Commons Attribution (CC BY) license (http://creativecommons.org/licenses/by/4.0/).
Share and Cite
Zhang, Y.; Liu, S.-F.; Wang, K. Explorations of Charm Factors and Development of Fishing in Southern Taiwan Based on Miryoku Engineering and the Analytic Network Process. Sustainability 2019, 11, 737. https://doi.org/10.3390/su11030737
Zhang Y, Liu S-F, Wang K. Explorations of Charm Factors and Development of Fishing in Southern Taiwan Based on Miryoku Engineering and the Analytic Network Process. Sustainability. 2019; 11(3):737. https://doi.org/10.3390/su11030737
Chicago/Turabian StyleZhang, Yang, Shuo-Fang Liu, and Kun Wang. 2019. "Explorations of Charm Factors and Development of Fishing in Southern Taiwan Based on Miryoku Engineering and the Analytic Network Process" Sustainability 11, no. 3: 737. https://doi.org/10.3390/su11030737
APA StyleZhang, Y., Liu, S.-F., & Wang, K. (2019). Explorations of Charm Factors and Development of Fishing in Southern Taiwan Based on Miryoku Engineering and the Analytic Network Process. Sustainability, 11(3), 737. https://doi.org/10.3390/su11030737
