Abstract
Phytomining has attracted widespread attention as a technique for harvesting “bio-ore.” This technology has potential applications in the metal and minerals industry for low-grade metal and mineral mining as well as metal recycling from polluted soil. The hotspots and future trends of this technology deserve in-depth exploration. This paper presents a systematic review of the phytomining research area through the scientometrics method based on the citation data collected from the Web of Science Core Collection (WoSCC). The results show that the earliest phytomining-related research was published in 1997. Between 1997 and 2019, 232 publications were published in 109 journals. Plant and Soil, the International Journal of Phytoremediation, and the Journal of Geochemical Exploration were the top three most prolific journals and accounted for 18.1% of these publications. Guillaume Echevarria, J.L. Morel, and Antony Van der Ent were the top three most prolific authors, and their work accounted for 40.1% of these publications. The cluster results of document co-citation analysis revealed that the hotspots in phytomining research area mainly includes “nickel accumulation,” “heavy metal uptake,” “mining site,” “heavy metal,” “hyperaccumulation yield,” “growth effect,” and “alternative method.” Keyword burst detection results find that the hot topics have changed over time from “phytomining” to “agromining”; from “contaminated soil” to “serpentine soil”; and from “mechanism” to “phytomining process” and “commercial phytoextraction.” This study describes the intellectual landscape of research and provides future research directions for phytomining research so that researchers can identify future research topics and partners.
1. Introduction
The rapid development of urbanization and industrialization has induced a scarcity of metal and mineral resources as well as environmental pollution [1]. These factors pose serious challenges to sustainable urban development. To conserve resources and protect the environment, sub- or low-grade ore exploitation and secondary metal resource recovery are critical. Phytomining is a mining technology that uses accumulator or hyperaccumulator plants to accumulate soil metals into plant shoots where they can be easily harvested and used as “bio-ore” for metals [2,3,4,5]. This technology can recover metal from sub- or low-grade ore bodies, mineralized (ultramafic) soils, metal-contaminated soils, mine tailings, or industrial sludge. Similar to phytomining, agromining harvests bio-ore from the “crops” that grow on the degraded lands [6]. These two technologies have different sources of bio-ore raw materials. In the phytomining process, the plants used to harvest metals are accumulators or hyperaccumulators, which accumulate high concentrations of metals in the plant. The plants used in agromining are crops that have high biomass yields and a particular metal uptake ability. Agromining can be considered a variant of phytomining [7]; in this paper, it is included in the concept of phytomining. Due to the depletion of metal and mineral resources and the increase in global demand for metals, phytomining has attracted global attention. In recent years, with the depletion of metal and mineral resources and the increasing demand for metals in the world, phytomining has attracted global attention. As phytomining can harvest high-grade, sulfide-free or low-sulfide bio-ore, it has potential applications in the mineral industry as an environmentally friendly and economical mining technology [8,9,10].
To date, few review papers related to phytomining research have been published. In particular, few scholars have conducted long-term, worldwide reviews of this topic. Sheoran summarized the mechanism of metal enrichment by hyperaccumulators and the main factors influencing the process of phytomining [11]. To reveal the potential commercial application of gold phytomining, Sheoran reviewed the mechanism of gold uptake in hyperaccumulators and the methodology of gold extraction from plant biomass [12].
CiteSpace is a scientometric visualization software that was developed by Dr. Chen Chaomei and is widely employed to systematically assess the progress of a specific scientific field [13,14]. CiteSpace has been frequently used to evaluate the academic outputs of countries, institutions and authors, popular journals, research hotspots, and research trends in a specific scientific field by co-occurrence analysis, co-citation analysis, and burst detection [15,16,17]. Using Citespace, Li et al. discovered the main research hotspots in the phytoremediation of heavy metals [18], while Zhang et al. analyzed the research trends and future research directions in groundwater remediation [19].
Unfortunately, most publications focus only on one aspect of phytomining, such as phytomining for a particular metal (gold or nickel) [12] and metal hyperaccumulators [20]. Also, few efforts have been made to review phytomining-related studies systematically, and none of them have been reviewed in a visualizing way through scientometrics method. Under these circumstances, the purpose of this project was undertaken to review existing phytomining publications and evaluate the academic output characteristics, the academic cooperation characteristics, the intellectual structure, research hotspots, and research trends in the phytomining research area. The findings of this research provide valuable insights to phytomining practitioners and reveal future research directions for phytomining research. The whole paper consists of four sections; introduction, data and method, results and discussions, and conclusion.
2. Data and Methods
2.1. Data Materials
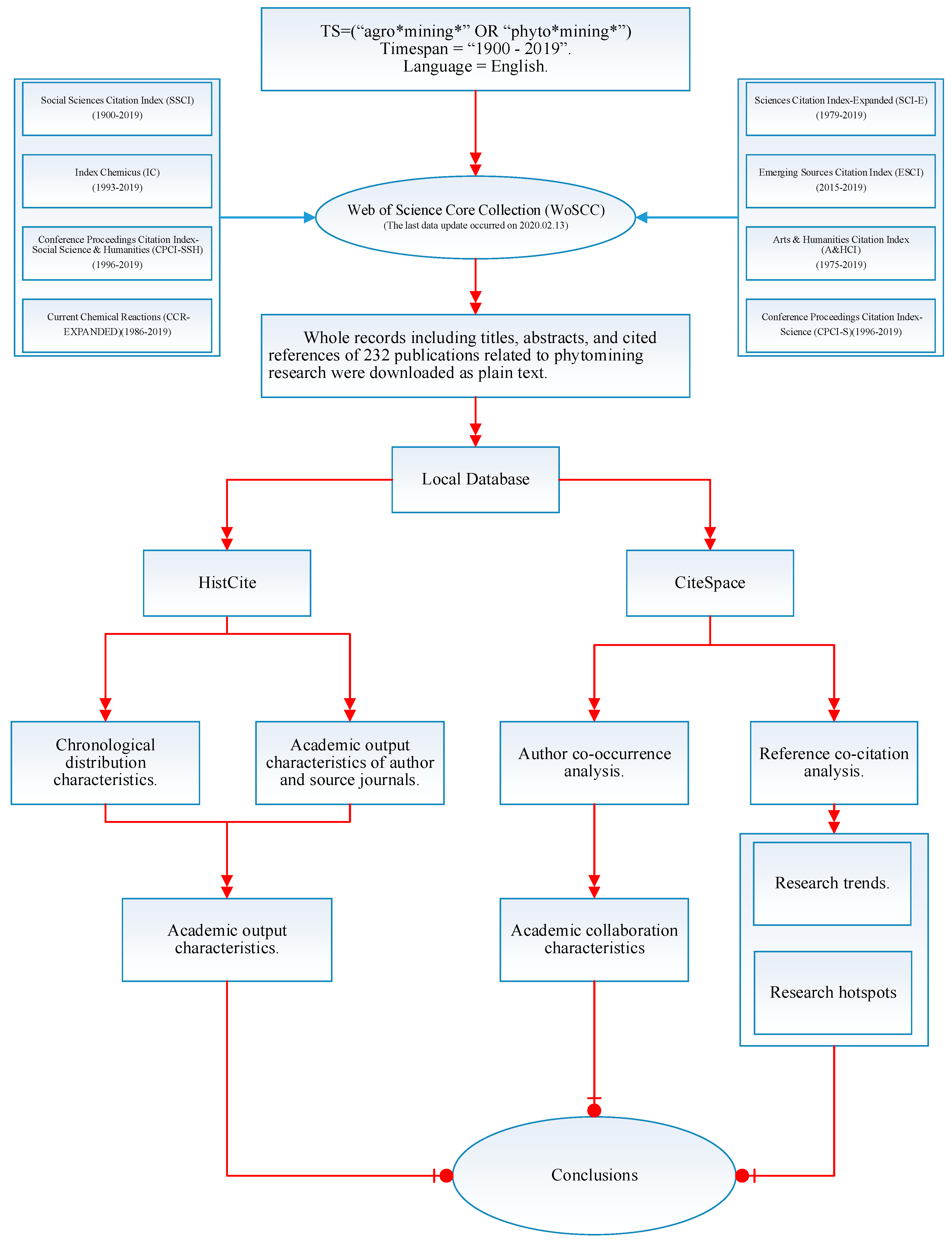
Web of Science (WoS) is considered as one of the most important and commonly used academic databases in the field of natural science, and its literature records are much more consistent, internationalized, and standardized than other databases such as Scopus, arXiv, and CNKI [21]. Thus, in this research, all records including titles, abstracts, and cited references of the publication related to phytomining from 1997 to 2019 were derived from WoS for visualization and bibliometric analysis. According to our previous research [18], the detailed research plan is shown in Figure 1.
Figure 1.
Outline of research design.
2.2. Methods
CiteSpace (5.5.R2) is a Java-based scientific visualization software for visualizing patterns and trends in the scientific literature [22]. In CiteSpace, the co-occurrence analysis and co-citation analysis functions were used to outline the intellectual landscape, research hotspots, and research trends in the phytomining knowledge domain [13]. In this research, author co-occurrence was used to determine the research collaboration network, keyword co-occurrence was used to identify the research hotspots, and reference co-citations were used to reveal the research trends in phytomining. HistCite (Thomson Reuters Co., Philadelphia, PA, USA) is a powerful software tool for literature citation analysis. In this research, the data used to describe the publication output characteristics were extracted from the search records of the Web of Science Core Collection (WoSCC) with HistCite (V12.03.17).
3. Results and Discussions
3.1. Academic Output Characteristics
In this research, a total of 232 publications related to phytomining research were retrieved from WoSCC. Figure 1, Table 1, and Table 2 describe the chronological distribution of the publications related to phytomining research and the top 10 journals and categories with the highest publications, respectively. In this section, the data in the table were directly derived from HistCite according to the analysis results of the local database based on the data collected from the WoSCC.
Table 1.
Top 10 most prolific Web of Science journals (sort by records).
Table 2.
Top 10 most prolific Web of Science categories (sort by records).
The chronological distribution of the publications related to phytomining research is shown in Figure 2. In 1997, B. H. Robinson and his colleagues published two phytomining-related papers in the Journal of Geochemical Exploration [4,5]. These two papers were recognized as the first research into metal phytomining. These two papers reported the application potential of a high-concentration nickel hyperaccumulator (Alyssum bertolonii) and a high-biomass nickel hyperaccumulator (Berkheya coddii) for nickel phytomining. The research on phytomining shows a sharp upward trend; the number of publications since 2015 accounts for 52.5% of the 232 total publications, and the highest number of annual publications occurred in 2018 with a total of 36 publications, accounting for 15.5%.
Figure 2.
Chronological distribution of phytomining research publications in Web of Science Core Collection (1997–2019).
With respect to the source journals, these phytomining-related publications were published in 109 journals. Among all 109 journals, 70 journals published only one article on phytomining during the research period. Table 1 shows the top 10 most prolific journals, accounting for 38.4% of the total journals. Plant and Soil, the International Journal of Phytoremediation, and the Journal of Geochemical Exploration were the top three most prolific journals, with a total of 42 articles accounting for 18.1% of the total publications. With respect to the Web of Science categories, these phytomining-related publications cover a total of 38 WoS Categories. In 25 of the 38 WoS categories, fewer than 10 articles were published during the research period. Table 2 shows the top 10 most prolific WoS categories. “Environmental Sciences,” “Plant Sciences,” and “Soil Science” were the top three most prolific WoS categories. The sum of the records in Table 2 is far higher than the number of phytomining publications, which can be attributed to the interdisciplinary characteristics of phytomining.
In total, 636 authors published phytomining-related papers. Table 3 shows the top 11 most prolific authors. Guillaume Echevarria (Echevarria G), Professor of University of Lorraine (France) and Institut National de la Recherche Agronomique (INRA), was the most prolific author, publishing 43 papers related to phytomining research. J. L. Morel (Morel JL) published 28 papers, ranking second. Antony Van der Ent (Van der Ent A) published 22 papers. These top three authors had 93 articles in total. However, most authors (95.13% of all authors) contributed fewer than five articles, indicating that only a few researchers contributed substantively to this field. It is worth mentioning that the sum of the authors’ publication records exceeds the total number of phytomining publications, which is due to scientific cooperation among authors.
Table 3.
Top 11 most prolific authors with more than 10 contributions (sort by records).
3.2. Academic Cooperation Characteristics
The academic cooperation characteristics of publications related to phytomining research can be visualized through a cooperation network generated from an author co-occurrence analysis. Figure 3 shows an 86-node and 142-edge author cooperation network for phytomining-related research. In Figure 3, each node represents an author. The node size is proportional to the publication capacity of the author. Each link between two nodes represents the cooperative publication relationship between two authors, as indicated by their co-authored papers. The thickness of the links is proportional to the cooperation frequency between two authors. The colors of the lines reflect the time of the first cooperation between them. In this research, the node/link colors in the networks correspond to the timeline on the top of the network map, and the gray color from light to dark corresponds from 1997–2009, while purple to red corresponds to 2010–2019.
Figure 3.
Author cooperation network.
It is clear that the research network in phytomining is relatively loosely organized, and only several main clusters show close academic collaboration. Globally, the Guillaume Echevarria (Echevarria G) group from the Université de Lorraine in France and the Antony Van der Ent (Van der Ent A) and Peter D Erskine (Erskine PD) group from the University of Queensland in Australia collaborated closely. The members of the group work closely together and form a stable research team; there is also a deep collaboration between the groups. However, collaboration among other academics needs to be strengthened.
3.3. Intellectual Structure
In CiteSpace, document co-citation analysis is usually used to construct a co-citation network and visualized to reveal the underlying intellectual structure of a given scientific field [30]. Members of the same cluster are usually a group of references co-cited by newly published papers; thus, these members are generally closely related and serve as the knowledge base for the new publication. Clusters in the network of co-cited documents can show the intellectual structure of a certain domain [13].
The top 2% of most cited references from each year were selected to generate a co-citation network and used to explore the relationships among the references of phytomining-related publications. Based on this co-citation network, cluster analysis was carried out, and a timeline view was generated to reveal the intellectual structure of phytomining research area. In Figure 4, each node represents a cited paper, and the node size is proportional to the number of times it has been cited. Each link between two nodes indicates that they were both cited in a third paper; the thickness of the link is proportional to the number of times they were co-cited. The color of the link represents their first co-cited year and corresponds to the color on the timeline [22]. A node with strong burstiness is marked with a red center, indicating a sharp increase in its citation frequency over one year or multiple years [30].
Figure 4.
Clusters of the document co-citation network.
The document co-citation network consists of 121 nodes and 398 edges. Based on the log-likelihood ratio (LLR) cluster algorithm of CiteSpace and according to the title of the citing document, the document co-citation network was divided into seven clusters and labeled with the format “# + number + Label” (Figure 4). Detailed information on these co-citation clusters is shown in Table 4.
Table 4.
The seven clusters sorted by size.
Furthermore, the evolution of each cluster is shown in Figure 5 in a timeline format. During cluster analysis of the co-cited network, parameters such as the mean “modularity,” mean “silhouette,” and size of the cluster are used to measure the cluster quality and reveal the “overall structural properties” and scale of the clusters. “Modularity” and “silhouette” range from 0 to 1. Larger modularity values indicate closer clusters of nodes, and a “modularity” >0.3 denotes that the community structure of the network is significant. Larger silhouette values indicate higher homogenization of nodes in the cluster, and “silhouette” >0.7 generally suggests that the cluster has high credibility [13,31].
Figure 5.
Timeline view of the clusters of the co-citation network.
In this research, the mean modularity and silhouette score of these seven clusters are 0.7439 and 0.9272, respectively. This indicates that the literature with related research content is accurately classified into corresponding clusters [32,33], and the clustering results can describe the intellectual structure in the field of phytomining well. The top three most actively cited and citing papers in each cluster were identified separately and listed in Table 5, used to obtain the intellectual structure of this research area.
Table 5.
The three most active cited and citing publications in each cluster.
Figure 4 and Table 4 show that there are noteworthy differences in the sizes of the clusters; the largest cluster (#0) has 23 members, approximately 19% of the total nodes in the co-citation network. Conversely, the smallest cluster (cluster #6) contains eight nodes, only approximately 6.6% of the total nodes in the co-citation network.
The largest cluster (#0), labeled “nickel accumulation,” contains 23 member references. The average year of publication is 2011. The homogeneity of the cluster, measured by the silhouette score, is 0.927, which is very close to the highest value of 1.00, suggesting a reliable quality. The three most actively cited publications in the cluster (#0) are focused on metal hyperaccumulators. Hyperaccumulators are an essential concept in metal phytoremediation research. The standardization of relevant terms is the basis for clear communication in academia. Van der Ent et al. reviewed and sorted out the common uses of the term “hyperaccumulator” and (re)defined some terms that use different descriptions for the same content [35]. This research may lay a solid foundation for further research and academic exchanges related to phytomining. Barbaroux et al. studied the feasibility of phytomining with A. murale. The content of nickel in the incineration crystallization product of a nickel hyperaccumulator was as high as 13.2% and produced a high-grade bio-ore [34]. The results of five-year field experiments on nickel harvesting from the soil in ultramafic areas with A. murale show that reasonable agricultural strategies (fertilizer and herbicides) can effectively promote the nickel-to-plant yield ratio by increasing the biomass yield or nickel content in the plant; the nickel yield can reach 105 kg/ha [36]. The three articles with the most citations were closely related to phytomining. Leitenmaier and Küpper reviewed the metal compartmentation and complexation mechanisms in hyperaccumulator plants [37]. Maturity and economic benefits are the key factors limiting the commercial application of phytomining technology. Based on introducing the application of phytomining/agromining for nickel bio-ore harvesting, Van den et al. point out that phytomining/agromining has potential application prospects in the field of pollution restoration at mine sites and the sustainable exploitation of metals and minerals [7]. Phytomining is a technology derived from metal phytoremediation. According to the mechanism of metal transport used, phytoremediation is divided into phytoexclusion, phytostabilization, and phytoextraction. The main difference among them is the bioavailability of the metals in soil. Therefore, Tang et al. believe that through the establishment of different cropping systems (especially of different soil types, plant species/cultivars, agronomic practices, etc.), the transfer of metals through the food chain can be effectively controlled (plant exclusion, plant stability) and the phytomining of metals with non-edible crops can be realized (phytoextraction) [38].
Labeled “heavy metal uptake”, the second-largest cluster (#1) contains 18 member references, with a mean year of 1996 and a silhouette value of 0.996. All three of the most actively cited publications in cluster #1 are focused on nickel phytomining. In 1997, Robinson published two papers in the Journal of Geochemical Exploration on the phytoremediation of Ni-contaminated soils with Ni hyperaccumulators (B. coddii and A. bertolonii) through potted experiments and in situ experiments exploring the feasibility of nickel phytomining [4,5]. In the WoS database, these two publications first proposed the concept of phytomining. These studies are the pioneering works in phytomining research, with a total global citation score of 279. Then, in 1998, Brooks published a systematic introduction to phytomining technology in Trends in Plant Science [39]. This paper achieved a global citation score of 221. The three authors with the most citations focused on phytomining with hyperaccumulators. Anderson summarized the process of phytomining for nickel, thallium, and gold with hyperaccumulators. By growing nickel-hyperaccumulating plant species (Streptanthus polygaloides, A. bertolonii and B. coddii), 100, 120.6, and 374 kg/ha sulfur-free Ni was harvested, respectively. In addition, 57 g/t (dry weight) gold was accumulated in Indian mustard (Brassica juncea). The thallium content in whole Iberis intermedia and Biscutella laevigata (Brassicaceae) plants reached 4 and 15 kg/t (dry weight), respectively. These results reveal the potential application of phytomining to future low-grade metal ore mining [2]. Reeves reviewed the contributions of Professor Robert Brooks and his coworkers’ studies on Ni hyperaccumulators from tropical soils of ultramafic origin and summarized the planting conditions of the discovered tropical heavy metal hyperaccumulators and their potential for phytoremediation and phytomining [41]. Li’s greenhouse and field experiments found that soil and crop management (such as soil pH, water, and fertilizer management) had a great impact on the efficiency of Ni phytoextraction in two Alyssum species (A. murale and A. corsicum) and suggested that soil and crop management may be effective measures for improving the commercial efficiency of phytomining [40].
The third cluster (#2), labeled “mining site,” has a mean year of 2004, a silhouette value of 0.907, and a total of 17 member references. All three of the most actively cited publications in cluster #2 are focused on the accumulation mechanisms of hyperaccumulators. The micro-distribution of heavy metals in plants can reflect their accumulation mechanism. In B. coddii, nickel mainly concentrates in the shoots, especially in the leaves, and is mainly distributed in the cuticle of the upper epidermis of the leaves; this is significantly different from the accumulation patterns of other nickel-hyperaccumulator species, which may indicate differences in the mechanism of nickel uptake among different plant species [44]. Robinson pointed out the shortcomings of phytoremediation in heavy metal-contaminated soil (such as low metal extraction rates, site heterogeneity in different areas, limited plant rooting depths, and the presence of contaminant mixtures) and proposed that the comprehensive application of phytomanagement techniques can make up for these shortcomings (e.g., the combined use of phytoextraction, phytostabilization and the production of valuable biomass). However, there are still some knowledge gaps in phytomanagement research, such as the processes that affect plant–metal interactions and the biophysical processes that affect the flux of metals in the root area, especially in the microenvironment of the inter-root system. Filling these knowledge gaps through extensive basic research on these topics is the basis for the commercial application of phytoremediation and phytomining [43]. High-resolution scanning electron microscopy (SEM) results showed that nickel was highly enriched in epidermal cell vacuoles of nickel hyperaccumulators (different species/ecotypes of A. murale—Kotodesh and AJ9); the main nickel compartments were the trichome pedicles and the epidermal tissue, while a small amount of nickel was found in palisade and spongy mesophyll and guard/substomatal cells [42]. The three articles with the most citations drew particular attention to technology for phytoremediation enhancement. The ideal plant for plant extraction should have strong environmental adaptability, fast growth, high biomass, easy harvesting, and the ability to tolerate and accumulate a variety of metals in its harvestable parts. Currently, no plant can meet all the above requirements. With the help of gene transformation, agronomic management, and other measures, crops may be able to obtain most of the above characteristics. However, these practices must be based on in-depth, detailed, systematic research on the mechanisms behind the phytoextraction of heavy metals in plants. According to Sheoran et al. (2011), the main approaches for the hyperaccumulation of heavy metals in hyperaccumulator plants are continuous or natural hyperaccumulation and chemically enhanced or induced hyperaccumulation. Therefore, both gene cloning technology that leads to crops with rapid growth and large biomass and agronomic management measures (physical, chemical, and microbial enhancement approaches) to improve the performance of metal hyperaccumulators are expected to obtain satisfactory phytoremediation effects. Arbuscular mycorrhizal fungi (AMF) are ubiquitous soil organisms that can form symbiotic relationships with the roots of more than 80% of terrestrial plants. They can promote plant growth and metal uptake by improving metal tolerance, increasing nutrient uptake, and improving plant resistance to pathogens and drought. For example, AMF can effectively promote the growth and survival of Ni-hyperaccumulating plants (e.g., B. coddii) and increase their biomass yield. In one study, the total nickel content was up to 20 times higher in mycorrhizal plants than in nonmycorrhizal plants [47]. Rascio and Navari-Izzo outlined the ability of metal-accumulating species to perform remediation on metal-contaminated soil, the feasibility of harvesting metals by growing metal-accumulating species in metal-rich soils (such as metal-contaminated soil, metal tailings, and low-grade metal ore areas), and the prospect of producing functional foods fortified with essential trace elements (e.g., selenium) with metal-accumulating species [45].
The fourth cluster (#3), labeled “heavy metal,” had a mean year of 2007, a silhouette value of 0.775, and a total of 16 member references. The commercial application of technology is limited by its maturity but is also controlled by its economic benefits. Researchers have carried out extensive research on increasing the cost advantages of phytoremediation. The top three most actively cited publications in cluster #3 are all related to phytomining and its economic benefits. Harris reported that the indicative profitability was approximately 11,500 AU$/ha/harvest for phytomining nickel with B. coddii and 26,000 AU$/ha/harvest for gold phytomining with B. juncea. However, the indicative profitability was significantly affected by the price and the extractable content of metal [49]. A decision support system (DSS) for the commercial operation of enterprises has been developed to prejudge the economic benefits of phytomining and can prevent investment risks to companies to some extent [50]. Chaney et al. reviewed the commercial application process of nickel phytomining with A. murale in detail and noted that an unreasonable enhanced remediation technology might reduce the cost advantage of phytoremediation (e.g., chelating agents that cause unacceptable contaminant leaching and are cost-prohibitive). They also pointed out that the economic benefits of phytoremediation can be increased through biomass energy utilization and bio-ore recovery [48]. The articles with the most citations drew particular attention to the economic benefits of phytoremediation from the perspective of metal recovery.
Koptsik reviewed the application of phytoextraction and phytostabilization technology in the remediation of heavy metal contaminated soil [51]. Sheoran et al. reviewed the potential applications of high-biomass crops (such as forage plants) in phytomining. These crops usually harvest metals through their huge biomass capacity, while hyperaccumulator plants through their excessive accumulation capacity on heavy metals. This concept has greatly expanded the research field of phytoremediation and phytomining. Compared with phytomining with metal hyperaccumulators, phytomining with crops may be more economical, as it harvests not only metals but also biomass energy [11].
Cluster #4, called “hyperaccumulation yield,” has 15 member references, a silhouette value of 0.836, and a mean year of 2001. The actively cited publications in this cluster are mainly about metal hyperaccumulators. In nickel hyperaccumulators (A. bertolonii (Desv), A. lesbiacum (Candargy), and Thlaspi goesingense (Halacsy)), nickel was mainly distributed in the epidermal cells of the stems and leaves, followed by the boundary cells between the cortical parenchyma and the vascular cylinder. Cellular compartmentation can effectively reduce nickel toxicity to these hyperaccumulators [52]. Articles with the most citations in cluster #4 are about the enhancement of heavy metal phytoremediation. Existing studies have confirmed that the use of biotechnology (such as protein engineering or genetic engineering) to obtain genetically modified plants with strong tolerance, high hyperaccumulation, and large biomass could be a promising direction for phytoremediation [53]. Therefore, scarce genetic information (seeding and genetic resources) on metal hyperaccumulators needs to be preserved and increased [54].
Cluster #5 is about the “growth effect” and has a mean year of 2015, a silhouette value of 0.978, and 15 member references. The three most actively cited publications in cluster #5 mainly focus on the application of phytomining. Nkrumah et al. emphasized the positive role of phytomanagement in nickel phytomining [55]. Van der Ent et al. (2013) point out that nickel phytomining can not only harvest nickel and biomass energy but also positively affect biodiversity and vegetation restoration. In “Agromining: Farming for metals in the future?”, Antony Van Der Ent et al. describe the original research into phytomining and suggest farming nickel instead of food crops in ultramafic soils, which not only provides better economic benefits but can also restore the farmland. This technology is defined as agromining, a variant of phytomining [7]. The three articles with the most citations were closely related to research on metal hyperaccumulators. Cluster #5 drew particular attention to the commercial application of nickel phytomining with hyperaccumulators. With the help of portable X-ray fluorescence spectroscopy instruments, Nkrumah et al. found four new nickel hyperaccumulators in the genus Antidesma [56]. At present, more than 450 species of nickel hyperaccumulators have been identified. These studies have laid a solid foundation for nickel phytomining. Currently, nickel phytomining has been commercialized in Albania, Austria, Greece, and Spain. First, the nickel in ultramafic soils is harvested with nickel hyperaccumulators, and then high-grade nickel bio-ore is obtained by pyrometallurgical analysis. The appropriate fertilization regimes, crop selection, cropping patterns, bioaugmentation with plant-associated microorganisms, and biomass energy recovery can significantly improve the economic benefits of this process [28]. Similarly, a nickel “metal farm” was built in the ultramafic soil area of Sabah, Malaysia, and has generated economic benefits. Sustainable agronomic management and the recovery of biomass and valuable products are the keys to profitability [24].
Labeled “alternative method,” cluster #6 has eight member references, a silhouette value of 0.853, and a mean year of 2007. The most actively cited publications focus on the process of phytomining in detail and its extended application. Systematic research on precious metal phytomining has laid a solid foundation for the development of this technology. Based on strategic considerations, Bozhkov and Tzvetkova studied the feasibility of harvesting rare-earth elements (rhenium) with phytomining. In addition, rhenium levels in alfalfa and clover were as high as 35.090 and 46.586 mg/kg (dry weight), respectively. Eventually, 95% of rhenium-containing leachate can be harvested. This may become a new clean production process for rare-earth elements [58]. Incineration is very important in bio-ore phytomining. At 1200 °C in a horizontal tubular furnace, bio-ore with 82% nickel can be obtained from A. bertolonii with a biomass Ni concentration of 1.9%–7.7% (dry weight). Bio-ore with 8.6% nickel can be obtained from B. coddii with a biomass Ni concentration of 0.49% (dry weight). Sufficient oxidation is beneficial for improving the grade of nickel bio-ore, while the bioaccumulation of calcium in B. coddii reduces its grade [57]. The articles with the most citations mainly focused on the phytomining of other metals. For example, aquatic plants such as Houttuynia cordata Thunb. and Pteris vittata L. were used to harvest arsenic in a lead-zinc mine area, and their arsenic concentrations reached 1140 and 3750 mg/kg (dry weight), respectively. In addition, Ageratum houstonianum Mill., Potamogeton oxyphyllus Miq., and P. vittata accumulated 1130, 4210, and 1020 mg/kg (dry weight), respectively, of lead [59]. Furthermore, a variety of precious metals (indium, silver, lead, copper, cadmium, and zinc) can be simultaneously harvested by Eleocharis acicularis, and the accumulated concentration can reach 477 mg/kg (dry weight) of indium in the roots and 326, 1120, 575, 195, and 213 mg/kg (dry weight) of Ag, Pb, Cu, Cd, and Zn, respectively, in the shoots [60].
3.4. Research Trends
In the CiteSpace co-occurrence analysis, bursty keywords usually reflect topics that have attracted the attention of peer scientists and are often used to explore the hotspots and research frontiers of a research field [61,62]. Keywords burst detection was carried out to tracking the research hotspots and determine the research trends in phytomining. In this research, a total of 25 bursty keywords were identified in the keyword co-occurrence network, and keywords with high burstiness were identified and are listed in Table 6.
Table 6.
Top 25 keywords with strong citation bursts.
Phytomining is a new mining technology that obtains valuable metals from a contaminated environment with the use of specific plants. Therefore, gold, as a high-value metal, was detected as the first keyword, with a strong citation burst and a burst strength of 1.6139 in the period 1999 to 2007. Later, resource-related keywords such as zinc, biomass, metals, heavy metals, nickel, trace elements, and nickel hyperaccumulation also became hot research topics in 2000, 2003, 2003, 2006, 2011, 2016, and 2017, respectively. The main reason is that resource recovery is the target of phytomining. As they are tools to harvest resources from polluted environments, plant species were sure to be hot research topics in phytomining. B. coddii, as an essential Ni-hyperaccumulator, became a hot topic from 2003 to 2004, with a burst strength of 2.3504. Keywords related to plants such as Arabidopsis helleri, plants, flora, and Brassicaceae also became hot research topics in 2004, 2012, 2013, and 2017, respectively. Plants harvest metals in various ways, and phytoextraction, phytoremediation, phytomining, extraction, and agromining have also naturally become hot spots in phytomining research. In particular, agromining, as it has greatly expanded the application of phytomining, has attracted wide attention in the past three years (2016–2019) and has become the latest research hot spot, with the second strongest burst strength of 4.5717. In addition, there are also some research hotspots in phytoremediation mechanisms and metal sources, such as tolerance mechanisms, cellular compartmentation, contaminated soil, and serpentine soil. The ultimate goal of phytomining is the commercial utilization of metals, biomass, and other resources. With the gradual maturation of phytoremediation and phytomining technology, consequently, the commercial phytoextraction of metals and the integrated phytomining process will continue to be hot topics in the field of phytomining.
4. Conclusions
Phytomining has been implemented globally, which not only contributes to pollution remediation but also provides additional beneficial mineral resources. In the past two decades, researchers have carried out systematic research within this subject area. To summarize the existing research and reveal future trends in phytomining, this study conducted a scientometric review of the relevant literature published between 1997 and 2019. The results show that 232 publications were published in total. The number of publications showed a trend of drastically increasing each year, reflecting global interest in this topic. These publications were distributed in 109 journals, indicating publication diversity. Plant and Soil, the International Journal of Phytoremediation, and the Journal of Geochemical Exploration were ranked as the top three most prolific journals and accounted for 18.1% of these publications. In total, 636 authors published phytomining-related publications. Echevarria G, Morel JL, and Van der Ent A were ranked as the three most prolific authors, and their work accounted for 40.1% of these publications. Collaboration in phytomining research is not frequent between different research groups, and these groups tend to cooperate within their own research teams. The most active collaboration group includes the Echevarria G team from the Université de Lorraine in France and the Van der Ent A team and the Erskine PD team from the University of Queensland in Australia. This reflects the urgent need for greater academic cooperation among different academic teams researching phytomining. The co-citation cluster analysis revealed the underlying intellectual structure of phytomining research. The document co-citation network was divided into seven clusters: “Nickel accumulation,” “heavy metal uptake,” “mining site,” “heavy metal,” “hyperaccumulation yield,” “growth effect,” and “alternative method.” The intellectual bases and research fronts of all the clusters were analyzed based on the publications with the most active co-citation networks. Finally, burst detection of keyword co-occurrence was carried out to reveal the hot topics and research trends in phytomining. The hot topics have changed over time from “phytomining technology that increases metal accumulation in hyperaccumulators” to “agromining technology that extracts trace elements (heavy metals, precious metals, rare earth elements) with high-biomass crops”; from “contaminated soil” to “serpentine soil”; and from “mechanism” to “phytomining process” and “commercial phytoextraction.” In general, this study provides valuable insights and future research directions for phytomining research, and researchers can use this study to identify their research topics better and seek academic collaborators.
Author Contributions
Conceptualization, C.L. and X.L.; methodology, X.J.; software, C.L.; validation, C.L., X.J. and X.L.; formal analysis, C.L.; investigation, X.J.; resources, X.L.; data curation, C.L.; writing—original draft preparation, C.L.; writing—review and editing, X.L.; visualization, C.L.; supervision, X.L.; project administration, X.L.; funding acquisition, X.L. All authors have read and agreed to the published version of the manuscript.
Funding
This research was funded by the Defense Basic Scientific Research Project, China [16ZG6101, JCKY2016404C002]; the open plan of Incubation State Key Laboratory of Qin-Ba Biological Resources and Ecological Environment, China [SLGPT2019KF04-01]; the Natural Science Project of the Collaborative Innovation Center for Bioresource Comprehensive Development in the Qinling-Bashan area, Shaanxi Province [QBXT-Z(P)-18-2]. And The APC was funded by [16ZG6101, JCKY2016404C002].
Conflicts of Interest
The authors declare no conflict of interest.
References
- Advences in Industrial and Hazardous wastes treatment. In Heavy Metals in the Environment; Wang, L.K., Chen, J.P., Hung, Y.-T., Shammas, N.K., Eds.; CRC Press: New York, NY, USA, 2009; p. 489. [Google Scholar]
- Anderson, C.W.N.; Brooks, R.R.; Chiarucci, A.; Lacoste, C.J.; Leblanc, M.; Robinson, B.H.; Simcock, R.; Stewart, R.B. Phytomining for nickel, thallium and gold. J. Geochem. Explor. 1999, 67, 407–415. [Google Scholar] [CrossRef]
- Van der Ent, A.; Echevarria, G.; Baker, A.J.M.; Morel, J.L. Agromining: Farming for Metals. In Agromining: Farming for Metals; Springer: Cham, Switzerland, 2018; pp. 75–92. ISBN 978-3-319-61898-2. [Google Scholar]
- Robinson, B.H.; Brooks, R.R.; Howes, A.W.; Kirkman, J.H.; Gregg, P.E.H. The potential of the high-biomass nickel hyperaccumulator Berkheya coddii for phytoremediation and phytomining. J. Geochem. Explor. 1997, 60, 115–126. [Google Scholar] [CrossRef]
- Robinson, B.H.; Chiarucci, A.; Brooks, R.R.; Petit, D.; Kirkman, J.H.; Gregg, P.E.H.; De Dominicis, V. The nickel hyperaccumulator plant Alyssum bertolonii as a potential agent for phytoremediation and phytomining of nickel. J. Geochem. Explor. 1997, 59, 75–86. [Google Scholar] [CrossRef]
- Jiang, C.A.; Wu, Q.T.; Goudon, R.; Echevarria, G.; Morel, J.L. Biomass and metal yield of co-cropped Alyssum murale and Lupinus albus. Aust. J. Bot. 2015, 63, 159–166. [Google Scholar] [CrossRef]
- Van Der Ent, A.; Baker, A.J.M.; Reeves, R.D.; Chaney, R.L.; Anderson, C.W.N.; Meech, J.A.; Erskine, P.D.; Simonnot, M.O.; Vaughan, J.; Morel, J.L.; et al. Agromining: Farming for metals in the future? Environ. Sci. Technol. 2015, 49, 4773–4780. [Google Scholar] [CrossRef]
- Rosenkranz, T.; Hipfinger, C.; Ridard, C.; Puschenreiter, M. A nickel phytomining field trial using Odontarrhena chalcidica and Noccaea goesingensis on an Austrian serpentine soil. J. Environ. Manag. 2019, 242, 522–528. [Google Scholar] [CrossRef]
- Svanbäck, A.; Ulén, B.; Bergström, L.; Kleinman, P.J.A. Long-term trends in phosphorus leaching and changes in soil phosphorus with phytomining. J. Soil Water Conserv. 2015, 70, 121–132. [Google Scholar] [CrossRef]
- Maluckov, B.S. Bioassisted phytomining of gold. JOM 2015, 67, 1075–1078. [Google Scholar] [CrossRef]
- Sheoran, V.; Sheoran, A.S.; Poonia, P. Phytomining: A review. Miner. Eng. 2009, 22, 1007–1019. [Google Scholar] [CrossRef]
- Sheoran, V.; S.Sheoran, A.; Poonia, P. Phytomining of gold: A review. J. Geochem. Explor. 2013, 128, 42–50. [Google Scholar] [CrossRef]
- Chen, C. Science Mapping: A Systematic Review of the Literature. J. Data Inf. Sci. 2017, 2, 1–40. [Google Scholar] [CrossRef]
- Chen, C. Searching for intellectual turning points: Progressive knowledge domain visualization. Proc. Natl. Acad. Sci. USA 2004, 101, 5303–5310. [Google Scholar] [CrossRef] [PubMed]
- Wei, J.; Liang, G.; Alex, J.; Zhang, T.; Ma, C. Research progress of energy utilization of agricultural waste in China: Bibliometric analysis by citespace. Sustainability 2020, 12, 812. [Google Scholar] [CrossRef]
- Liu, H.; Zhao, S.; Xin, O. Analysis on the evolution path and hotspot of knowledge innovation study based on knowledge map. Sustainability 2019, 11, 5528. [Google Scholar] [CrossRef]
- Zhang, C.; Xu, T.; Feng, H.; Chen, S. Greenhouse gas emissions from landfills: A review and bibliometric analysis. Sustainability 2019, 11, 2282. [Google Scholar] [CrossRef]
- Li, C.; Ji, X.; Luo, X. Phytoremediation of heavy metal pollution: A bibliometric and scientometric analysis from 1989 to 2018. Int. J. Environ. Res. Public Health 2019, 16, 4755. [Google Scholar] [CrossRef]
- Zhang, S.; Mao, G.; Crittenden, J.; Liu, X.; Du, H. Groundwater remediation from the past to the future: A bibliometric analysis. Water Res. 2017, 119, 114–125. [Google Scholar] [CrossRef]
- Wilson-Corral, V.; Anderson, C.W.N.N.; Rodriguez-lopez, M. Gold phytomining. A review of the relevance of this technology to mineral extraction in the 21st century. J. Environ. Manag. 2012, 111, 249–257. [Google Scholar] [CrossRef] [PubMed]
- Bartol, T.; Mackiewicz-Talarczyk, M. Bibliometric Analysis of Publishing Trends in Fiber Crops in Google Scholar, Scopus, and Web of Science. J. Nat. Fibers 2015, 12, 531–541. [Google Scholar] [CrossRef]
- Synnestvedt, M.B.; Chen, C.; Holmes, J.H. CiteSpace II: Visualization and knowledge discovery in bibliographic databases. AMIA Annu. Symp. Proc. 2005, 57, 724–728. [Google Scholar]
- Nkrumah, P.N.; Echevarria, G.; Erskine, P.D.; Chaney, R.L.; Sumail, S.; van der Ent, A. Effect of nickel concentration and soil pH on metal accumulation and growth in tropical agromining ‘metal crops’. Plant Soil 2019, 443, 27–39. [Google Scholar] [CrossRef]
- Nkrumah, P.N.; Tisserand, R.; Chaney, R.L.; Baker, A.J.M.; Morel, J.L.; Goudon, R.; Erskine, P.D.; Echevarria, G.; van der Ent, A. The first tropical ‘metal farm’: Some perspectives from field and pot experiments. J. Geochem. Explor. 2019, 198, 114–122. [Google Scholar] [CrossRef]
- Rue, M.; Rees, F.; Simonnot, M.O.; Morel, J.L. Phytoextraction of Ni from a toxic industrial sludge amended with biochar. J. Geochem. Explor. 2019, 196, 173–181. [Google Scholar] [CrossRef]
- Lopez, S.; Benizri, E.; Erskine, P.D.; Cazes, Y.; Morel, J.L.; Lee, G.; Permana, E.; Echevarria, G.; van der Ent, A. Biogeochemistry of the flora of Weda Bay, Halmahera Island (Indonesia) focusing on nickel hyperaccumulation. J. Geochem. Explor. 2019, 202, 113–127. [Google Scholar] [CrossRef]
- Guilpain, M.; Laubie, B.; Zhang, X.; Morel, J.L.; Simonnot, M.O. Speciation of nickel extracted from hyperaccumulator plants by water leaching. Hydrometallurgy 2018, 180, 192–200. [Google Scholar] [CrossRef]
- Kidd, P.S.; Bani, A.; Benizri, E.; Gonnelli, C.; Hazotte, C.; Kisser, J.; Konstantinou, M.; Kuppens, T.; Kyrkas, D.; Laubie, B.; et al. Developing sustainable agromining systems in agricultural ultramafic soils for nickel recovery. Front. Environ. Sci. 2018, 6, 44. [Google Scholar] [CrossRef]
- Robinson, B.H.; Anderson, C.W.N.; Dickinson, N.M. Phytoextraction: Where’s the action? J. Geochem. Explor. 2015, 151, 34–40. [Google Scholar] [CrossRef]
- Chen, C. The centrality of pivotal points in the evolution of scientific networks. In Proceedings of the 10th International Conference on Intelligent User Interfaces, San Diego, CA, USA, 10 January 2005; pp. 98–105. [Google Scholar]
- Chen, C. Eugene Garfield’s scholarly impact: A scientometric review. Scientometrics 2018, 114, 489–516. [Google Scholar] [CrossRef]
- Chen, C.; Dubin, R.; Kim, M.C. Orphan drugs and rare diseases: A scientometric review (2000–2014). Expert Opin. Orphan Drugs 2014, 2, 709–724. [Google Scholar] [CrossRef]
- Chen, C.; Hu, Z.; Liu, S.; Tseng, H. Emerging trends in regenerative medicine: A scientometric analysis in CiteSpace. Expert Opin. Biol. Ther. 2012, 12, 593–608. [Google Scholar] [CrossRef]
- Barbaroux, R.; Plasari, E.; Mercier, G.; Simonnot, M.O.; Morel, J.L.; Blais, J.F. A new process for nickel ammonium disulfate production from ash of the hyperaccumulating plant Alyssum murale. Sci. Total Environ. 2012, 423, 111–119. [Google Scholar] [CrossRef]
- Van der Ent, A.; Baker, A.J.M.; Reeves, R.D.; Pollard, A.J.; Schat, H. Hyperaccumulators of metal and metalloid trace elements: Facts and fiction. Plant Soil 2013, 362, 319–334. [Google Scholar] [CrossRef]
- Bani, A.; Echevarria, G.; Sulçe, S.; Morel, J.L. Improving the Agronomy of Alyssum murale for Extensive Phytomining: A Five-Year Field Study. Int. J. Phytoremediation 2015, 17, 117–127. [Google Scholar] [CrossRef]
- Leitenmaier, B.; Küpper, H. Compartmentation and complexation of metals in hyperaccumulator plants. Front. Plant Sci. 2013, 4, 374. [Google Scholar] [CrossRef] [PubMed]
- Tang, Y.T.; Deng, T.H.B.; Wu, Q.H.; Wang, S.Z.; Qiu, R.L.; Wei, Z.B.; Guo, X.F.; Wu, Q.T.; Lei, M.; Chen, T.B.; et al. Designing Cropping Systems for Metal-Contaminated Sites: A Review. Pedosphere 2012, 22, 470–488. [Google Scholar] [CrossRef]
- Brooks, R.R.; Chambers, M.F.; Nicks, L.J.; Robinson, B.H. Phytomining. Trends Plant Sci. 1998, 3, 359–362. [Google Scholar] [CrossRef]
- Li, Y.M.; Chaney, R.; Brewer, E.; Roseberg, R.; Angle, J.S.; Baker, A.; Reeves, R.; Nelkin, J. Development of a technology for commercial phytoextraction of nickel: Economic and technical considerations. Plant Soil 2003, 249, 107–115. [Google Scholar] [CrossRef]
- Roger, D. Reeves Tropical hyperaccumulators of metals and their potential for phytoextraction. Plant Soil 2003, 249, 57–65. [Google Scholar]
- Broadhurst, C.L.; Chaney, R.L.; Angle, J.S.; Erbe, E.F.; Maugel, T.K. Nickel localization and response to increasing Ni soil levels in leaves of the Ni hyperaccumulator Alyssum murale. Plant Soil 2004, 265, 225–242. [Google Scholar] [CrossRef]
- Robinson, B.H.; Bañuelos, G.; Conesa, H.M.; Evangelou, M.W.H.; Schulin, R. The phytomanagement of trace elements in soil. Crc. Crit. Rev. Plant Sci. 2009, 28, 240–266. [Google Scholar] [CrossRef]
- Robinson, B.H.; Lombi, E.; Zhao, F.J.; McGrath, S.P. Uptake and distribution of nickel and other metals in the hyperaccumulator Berkheya coddii. New Phytol. 2003, 158, 279–285. [Google Scholar] [CrossRef]
- Rascio, N.; Navari-Izzo, F. Heavy metal hyperaccumulating plants: How and why do they do it? And what makes them so interesting? Plant Sci. 2011, 180, 169–181. [Google Scholar] [CrossRef] [PubMed]
- Sheoran, V.; Sheoran, A.S.; Poonia, P. Role of hyperaccumulators in phytoextraction of metals from contaminated mining sites: A review. Crit. Rev. Environ. Sci. Technol. 2011, 41, 168–214. [Google Scholar] [CrossRef]
- Orłowska, E.; Przybyłowicz, W.; Orlowski, D.; Turnau, K.; Mesjasz-Przybyłowicz, J. The effect of mycorrhiza on the growth and elemental composition of Ni-hyperaccumulating plant Berkheya coddii Roessler. Environ. Pollut. 2011, 159, 3730–3738. [Google Scholar] [CrossRef] [PubMed]
- Chaney, R.L.; Angle, J.S.; Broadhurst, C.L.; Peters, C.A.; Tappero, R.V.; Sparks, D.L. Improved Understanding of Hyperaccumulation Yields Commercial Phytoextraction and Phytomining Technologies. J. Environ. Qual. 2007, 36, 1429–1443. [Google Scholar] [CrossRef]
- Harris, A.T.; Naidoo, K.; Nokes, J.; Walker, T.; Orton, F. Indicative assessment of the feasibility of Ni and Au phytomining in Australia. J. Clean. Prod. 2009, 17, 194–200. [Google Scholar] [CrossRef]
- Robinson, B.; Fernández, J.E.; Madejón, P.; Marañón, T.; Murillo, J.M.; Green, S.; Clothier, B. Phytoextraction: An assessment of biogeochemical and economic viability. Plant Soil 2003, 249, 117–125. [Google Scholar] [CrossRef]
- Koptsik, G.N. Problems and prospects concerning the phytoremediation of heavy metal polluted soils: A review. Eurasian Soil Sci. 2014, 47, 923–939. [Google Scholar] [CrossRef]
- Küpper, H.; Lombi, E.; Zhao, F.J.; Wieshammer, G.; McGrath, S.P. Cellular compartmentation of nickel in the hyperaccumulators Alyssum lesbiacum, Alyssum bertolonii and Thlaspi goesingense. J. Exp. Bot. 2001, 52, 2291–2300. [Google Scholar] [CrossRef]
- Shah, K.; Nongkynrih, J.M. Metal hyperaccumulation and bioremediation. Biol. Plant. 2007, 51, 618–634. [Google Scholar] [CrossRef]
- Whiting, S.N.; Reeves, R.D.; Richards, D.; Johnson, M.S.; Cooke, J.A.; Malaisse, F.; Paton, A.; Smith, J.A.C.; Angle, J.S.; Chaney, R.L.; et al. Research priorities for conservation of metallophyte biodiversity and its sustainable uses in ecological restoration and site remediation. Restor. Ecol. 2004, 12, 106–116. [Google Scholar] [CrossRef]
- Nkrumah, P.N.; Baker, A.J.M.; Chaney, R.L.; Erskine, P.D.; Echevarria, G.; Morel, J.L.; van der Ent, A. Current status and challenges in developing nickel phytomining: An agronomic perspective. Plant Soil 2016, 406, 55–69. [Google Scholar] [CrossRef]
- Nkrumah, P.N.; Echevarria, G.; Erskine, P.D.; van der Ent, A. Nickel hyperaccumulation in Antidesma montis-silam: From herbarium discovery to collection in the native habitat. Ecol. Res. 2018, 33, 675–685. [Google Scholar] [CrossRef]
- Boominathan, R.; Saha-Chaudhury, N.M.; Sahajwalla, V.; Doran, P.M. Production of Nickel Bio-Ore from Hyperaccumulator Plant Biomass: Applications in Phytomining. Biotechnol. Bioeng. 2004, 86, 243–250. [Google Scholar] [CrossRef]
- Bozhkov, O.; Tzvetkova, C. Advantages of rhenium phytomining by lucerne and clover from ore dressing soils. In Proceedings of the 7th WSEAS International Conference on Environment, Ecosystems and Development (EED ‘09), Canary Islands, Spain, 14–16 December 2009; pp. 127–131. [Google Scholar] [CrossRef]
- Ha, N.T.H.; Sakakibara, M.; Sano, S.; Nhuan, M.T. Uptake of metals and metalloids by plants growing in a lead-zinc mine area, Northern Vietnam. J. Hazard. Mater. 2011, 186, 1384–1391. [Google Scholar] [CrossRef]
- Ha, N.T.H.; Sakakibara, M.; Sano, S. Accumulation of Indium and other heavy metals by Eleocharis acicularis: An option for phytoremediation and phytomining. Bioresour. Technol. 2011, 102, 2228–2234. [Google Scholar] [CrossRef]
- Zhang, Y.; Li, C. The knowledge domain and emerging trends in phytoremediation: A scientometric analysis with CiteSpace. Environ. Sci. Pollut. Res. 2020, 26. [Google Scholar] [CrossRef]
- Zhang, L.; Zhong, Y.; Geng, Y. A bibliometric and visual study on urban mining. J. Clean. Prod. 2019, 239, 118067. [Google Scholar] [CrossRef]
© 2020 by the authors. Licensee MDPI, Basel, Switzerland. This article is an open access article distributed under the terms and conditions of the Creative Commons Attribution (CC BY) license (http://creativecommons.org/licenses/by/4.0/).




