The Impact of Individual Motivations and Social Capital on the Continuous Usage Intention of Mobile Social Apps
Abstract
1. Introduction
2. Literature Review
2.1. Individual Motivations and Social Capital for Adopting Mobile Social Apps
2.2. Service Usefulness as Service Factor for Adopting Mobile Social Apps
2.3. Relationship Quality and Attitude toward Mobile Social Apps
3. Research Model
3.1. Individual Motivations
3.2. Social Capital
4. Methods
4.1. Sampling
4.2. Data Collection
5. Results
5.1. Reliability and Validity of Measures
5.2. Test of Hypotheses
6. Discussions
7. Conclusions and Implications
7.1. Implications for Researchers
7.2. Implications for Practitioners
Author Contributions
Funding
Conflicts of Interest
References
- Statista, Number of Monthly Active Facebook Users Worldwide as of 2nd Quarter 2020 (In Millions). Available online: https://www.statista.com/statistics/264810/number-of-monthly-active-facebook-users-worldwide/ (accessed on 13 September 2020).
- Colbert, A.E.; Bono, J.E.; Purvanova, R.K. Flourishing via workplace relationships: Moving beyond instrumental support. Acad. Manag. J. 2016, 59, 1199–1223. [Google Scholar] [CrossRef]
- CNBC PEAK SOCIAL? The Major Social Platforms are Showing a Significant Slowdown in Users. 2018. Available online: https://www.cnbc.com/2018/08/08/social-media-active-users-around-the-world.html (accessed on 1 September 2020).
- Blau, P.M. Exchange and Power in Social Life; Wiley: New York, NY, USA, 1964. [Google Scholar]
- Lee, S.; Kim, B.G. The impact of qualities of social network service on the continuance usage intention. Manag. Decis. 2017, 55, 701–729. [Google Scholar] [CrossRef]
- Han, S.; Min, J.; Lee, H. Antecedents of social presence and gratification of social connection needs in SNS: A study of Twitter users and their mobile and non-mobile. Int. J. Inf. Manag. 2015, 35, 459–471. [Google Scholar] [CrossRef]
- Huang, L.-Y.; Hsieh, Y.-J.; Wu, Y.-C.J. Gratifications and social network service usage: The mediating role of online experience. Inf. Manag. 2014, 51, 774–782. [Google Scholar] [CrossRef]
- Investopedia, Social Capital. Available online: https://www.investopedia.com/terms/s/socialcapital.asp (accessed on 11 September 2020).
- Neves, B.B.; Fonseca, J.R.S.; Amaro, F.; Pasqualotti, A. Social capital and Internet use in an age-comparative perspective with a focus on later life. PLoS ONE 2018, 13, e0192119. [Google Scholar]
- Hyun, H.; Gunn, F.; Park, J. The influence of social capital through social media: A study of the creation of value in shopping behavior. Int. Rev. Retail. Consum. Res. 2019, 29, 160–177. [Google Scholar] [CrossRef]
- Chang, H.H.; Chuang, S.-S. Social capital and individual motivations on knowledge sharing: Participant involvement as a moderator. Inf. Manag. 2011, 48, 9–18. [Google Scholar] [CrossRef]
- Keenfolks, Why Social Capital Should be Central to Your Digital Transformation Strategy. Available online: https://thekeenfolks.com/keensights/social-capital/ (accessed on 11 September 2020).
- Kwon, S.-W.; Asler, P.S. Social capital: Maturation of a field of research. Acad. Manag. Rev. 2014, 39, 412–422. [Google Scholar] [CrossRef]
- Khoros, How Understanding Social Capital Will Boost Your Social Media Efforts. Available online: https://khoros.com/blog/how-understanding-social-capital-will-boost-your-social-media-efforts (accessed on 11 September 2020).
- Krishen, A.S.; Leenders, M.A.A.M.; Muthaly, S.; Ziółkowska, M.; LaTour, M.S. Social networking from a social capital perspective: A cross-cultural analysis. Eur. J. Mark. 2019, 53, 1234–1253. [Google Scholar] [CrossRef]
- Bush, C.L. Online Social Capital: Social Networking Sites’ Influence on Civic and Political Engagement. Master’s Thesis, Sociology/Criminal Justice. Old Dominion University, Norfolk, VA, USA, 2018. Available online: https://digitalcommons.odu.edu/sociology_criminaljustice_etds/18 (accessed on 15 September 2020). [CrossRef]
- Naseri, S. Online social network sites and social capital: A case of Facebook. Int. J. Appl. Sociol. 2017, 7, 13–19. [Google Scholar]
- Sawyer, J.M.; Sallnow, L.; Kupeli, N.; Stone, P.; Sampson, E.L. Social networks, social capital and end-of-life care for people with dementia: A realist review. BMJ Open 2019, 9, e030703. [Google Scholar] [CrossRef] [PubMed]
- Williams, J.R. The use of online social networking sites to nurture and cultivate bonding social capital: A systematic review of the literature from 1997 to 2018. New Media Soc. 2019, 21, 2710–2729. [Google Scholar] [CrossRef]
- Management Study Guide, Impact of Social Networking Sites on Social Capital. Available online: https://www.managementstudyguide.com/social-networking-sites-and-social-capital.htm (accessed on 12 September 2020).
- Premiere People—Part of the Cordant Group, Power of Social Media. Available online: http://www.premierepeople-ni.com/resources/power-of-social-media (accessed on 12 September 2020).
- Faraj, S.; Kudaravalli, S.; Wasko, M. Leading collaboration in online communities. Mis Q. 2015, 39, 393–412. [Google Scholar] [CrossRef]
- Kang, S.; Na, Y.K. The effect of the relationship characteristics and social capital of the sharing economy business on the social network, relationship competitive advantage, and continuance commitment. Sustainability 2018, 10, 2203. [Google Scholar] [CrossRef]
- Chow, W.; Shi, S. Investigating customers’ satisfaction with brand pages in social networking sites. J. Comput. Inf. Syst. 2015, 55, 48–58. [Google Scholar] [CrossRef]
- Wang, X.; Li, Y. Users’ satisfaction with social network sites: A self-determination perspective. J. Comput. Inf. Syst. 2015, 56, 48–54. [Google Scholar] [CrossRef]
- Hossain, M.A.; Kim, M.; Jahan, N. Can “Liking” behavior lead to usage intention on Facebook? Uses and gratification theory perspective. Sustainability 2019, 11, 1166. [Google Scholar] [CrossRef]
- Kim, S.H.; Bae, J.B.; Jeon, H.M. Continuous intention on accommodation apps: Integrated value-Based adoption and expectation–confirmation model analysis. Sustainability 2019, 11, 1578. [Google Scholar] [CrossRef]
- Lee, S.W.; Sung, H.J.; Jeon, H.M. Determinants of continuous intention on food delivery apps: Extending UTAUT2 with information quality. Sustainability 2019, 11, 3141. [Google Scholar] [CrossRef]
- Ruangkanjanases, A.; Hsu, S.-L.; Wu, Y.J.; Chen, S.-C.; Chang, J.-Y. What drives continuance Intention towards social media? Social influence and identity perspectives. Sustainability 2020, 12, 7081. [Google Scholar] [CrossRef]
- Zhang, J.; Luximon, Y.; Song, Y. The role of consumers’ perceived security, perceived control, interface design features, and conscientiousness in continuous use of mobile payment services. Sustainability 2019, 11, 6843. [Google Scholar] [CrossRef]
- Zhou, T.; Li, H.X.; Liu, Y. The effect of flow experience on mobile SNS users’ loyalty. Ind. Manag. Data Syst. 2010, 110, 930–946. [Google Scholar] [CrossRef]
- Lin, K.-Y.; Lu, H.-P. Why people use social networking sites: An empirical study integrating network externalities and motivation theory. Comput. Hum. Behav. 2011, 27, 1152–1161. [Google Scholar] [CrossRef]
- Lankton, N.K.; McKnight, D.H.; Thatcher, J.B. The moderating effects of privacy restrictiveness and experience on trusting beliefs and habit: An empirical test of intention to continue using a social networking website. IEEE Trans. Eng. Manag. 2012, 59, 654–665. [Google Scholar] [CrossRef]
- McKnight, D.H.; Choudhury, V.; Kacmar, C. Developing and validating trust measures for e-commerce: An integrative typology. Inf. Syst. Res. 2002, 13, 334–359. [Google Scholar] [CrossRef]
- Alarcon-del-Amo, M.-C.; Lorenzo-Romero, C.; Gomez-Borja, M.-Á.C. Classifying and profiling social networking site users: A latent segmentation approach. Cyberpsychol. Behav. Soc. Netw. 2011, 14, 547–553. [Google Scholar] [CrossRef]
- Martínez-López, F.J.; Pla-García, C.; Gázquez-Abad, J.C.; Rodríguez-Ardura, I. Utilitarian motivations in online consumption: Dimensional structure and scales. Electron. Commer. Res. Appl. 2014, 13, 188–204. [Google Scholar] [CrossRef]
- Lin, H.; Fan, W.; Chau, P. Determinants of users’ continuance of social networking sites: A self-regulation perspective. Inf. Manag. 2014, 51, 595–603. [Google Scholar] [CrossRef]
- Putnam, R. Tuning in, tuning out: The strange disappearance of social capital in America. Political Sci. Politics 1995, 28, 664–683. [Google Scholar] [CrossRef]
- Wang, Y.L.; Meister, D.B.; Gray, P.H. Social influence and knowledge management systems use: Evidence from panel data. Mis Q. 2013, 37, 299–313. [Google Scholar] [CrossRef]
- Ku, Y.-C.; Chen, R.; Zhang, H. Why do users continue using social networking sites? An exploratory study of members in the United States and Taiwan. Inf. Manag. 2013, 50, 571–581. [Google Scholar] [CrossRef]
- Baker, R.K.; White, K.M. Predicting adolescents’ use of social networking sites from an extended theory of planned behaviour perspective. Comput. Hum. Behav. 2010, 26, 1591–1597. [Google Scholar] [CrossRef]
- Lin, N. Social Capital; Cambridge University Press: Cambridge, UK, 2001. [Google Scholar]
- Coleman, J.S. Foundations of Social Theory; Belknap Press: Cambridge, MA, USA, 1990. [Google Scholar]
- Madhavaram, S.; Hunt, S.D. Customizing business-to-business (B2B) professional services: The role of intellectual capital and internal social capital. J. Bus. Res. 2017, 74, 38–46. [Google Scholar] [CrossRef]
- Pillai, K.G.; Hodgkinson, G.P.; Kalyanaram, G.; Nair, S.R. The negative effects of social capital in organizations: A review and extension. Int. J. Manag. Rev. 2017, 19, 97–124. [Google Scholar] [CrossRef]
- Waters, E.; Sroufe, L. Social competence as a developmental construct. Dev. Rev. 1983, 3, 79–97. [Google Scholar] [CrossRef]
- Carnabuci, G.; Diószegi, B. Social networks, cognitive style, and innovative performance: A contingency perspective. Acad. Manag. J. 2015, 58, 881–905. [Google Scholar] [CrossRef]
- Park, S.Y.; Cha, S.-B.; Lim, K.; Jung, S.-H. The relationship between university student learning outcomes and participation in social network services, social acceptance and attitude towards school life. Br. J. Educ. Technol. 2014, 45, 97–111. [Google Scholar] [CrossRef]
- Tajfel, H. Human Groups and Social Categories: Studies in Social Psychology; Cambridge University Press: Cambridge, UK, 1981; p. 369. [Google Scholar]
- Schau, H.J.; Gilly, M.C. We are what we post? Self-presentation in personal web space. J. Consum. Res. 2003, 30, 385–404. [Google Scholar] [CrossRef]
- Short, J.; Williams, E.; Christie, B. The Social Psychology of Telecommunications; John Wiley: London, UK, 1976. [Google Scholar]
- Li, G.; Liu, H.; Li, G. Payment willingness for VIP subscription in social networking sites. J. Bus. Res. 2014, 67, 2179–2184. [Google Scholar] [CrossRef]
- Wang, H.Y.; Wang, S.H. Predicting mobile hotel reservation adoption: Insight from a perceived value standpoint. Int. J. Hosp. Manag. 2010, 29, 598–608. [Google Scholar] [CrossRef]
- Heim, G.R.; Field, J.M. Process drivers of e-service quality: Analysis of data from an online rating site. J. Oper. Manag. 2007, 25, 962–984. [Google Scholar] [CrossRef]
- Benlian, A.; Koufaris, M.; Hess, T. Service quality in software-as-a-service: Developing the SaaS-Qual measure and examining its role in usage continuance. J. Manag. Inf. Syst. 2011, 28, 85–126. [Google Scholar] [CrossRef]
- Athanasopoulou, P. Relationship quality: A critical literature review and research agenda. Eur. J. Mark. 2009, 43, 583–610. [Google Scholar] [CrossRef]
- Sanchez-Franco, M.J.; Ramos, A.F.V.; Velicia, F.A.M. The moderating effect of gender on relationship quality and loyalty toward Internet service providers. Inf. Manag. 2009, 46, 96–202. [Google Scholar] [CrossRef]
- Xu, C.; Ryan, S.; Prybutok, V.; Wen, C. It is not for fun: An examination of social network site usage. Inf. Manag. 2012, 49, 210–217. [Google Scholar] [CrossRef]
- Gustafsson, A.; Johnson, M.D.; Roos, I. The effects of customer satisfaction, relationship commitment dimensions, and triggers on customer retention. J. Mark. 2005, 69, 210–218. [Google Scholar] [CrossRef]
- Chen, J.; Zhang, C.; Xu, Y. The role of mutual trust in building members’ loyalty to a C2C platform provider. Int. J. Electron. Commer. 2009, 14, 147–171. [Google Scholar] [CrossRef]
- Teo, T.S.; Srivastava, S.C.; Jiang, L. Trust and electronic government success: An empirical study. J. Manag. Inf. Syst. 2009, 25, 99–132. [Google Scholar] [CrossRef]
- Zhou, T.; Li, H. Understanding mobile SNS continuance usage in China from the perspectives of social influence and privacy concern. Comput. Hum. Behav. 2014, 37, 283–289. [Google Scholar] [CrossRef]
- Chiu, C.M.; Chiu, C.S.; Chang, H.C. Examining the integrated influence of fairness and quality on learners’ satisfaction and Web-based learning continuance intention. Inf. Syst. J. 2007, 17, 271–287. [Google Scholar] [CrossRef]
- Liang, T.-P.; Ho, Y.-T.; Li, Y.-W.; Turban, E. What drives social commerce: The role of social support and relationship quality. Int. J. Electron. Commer. 2011, 16, 69–90. [Google Scholar] [CrossRef]
- Lin, H. Determinants of successful virtual communities: Contributions from system characteristics and social factors. Inf. Manag. 2008, 45, 522–527. [Google Scholar] [CrossRef]
- Lin, H.; Fan, W.; Wallace, L. The effects of social and technical factors on user satisfaction, sense of belonging and knowledge community usage. Int. J. E-Collab. 2013, 5, 13–30. [Google Scholar] [CrossRef]
- Chu, S.; Kim, Y. Determinants of consumer engagement in electronic word-of-mouth in social networking sites. Int. J. Advert. 2011, 30, 47–75. [Google Scholar] [CrossRef]
- Yoon, C.; Rolland, E. Understanding continuance use in social networking services. J. Comput. Inf. Syst. 2015, 55, 1–9. [Google Scholar] [CrossRef]
- Ellison, N.B.; Steinfield, C.; Lampe, C. Connecting strategies: Social capital implications of Facebook-enabled communication practices. New Media Soc. 2011, 13, 873–892. [Google Scholar] [CrossRef]
- Nahapiet, J.; Ghoshal, S. Social capital, intellectual capital, and the organizational advantage. Acad. Manag. Rev. 1998, 23, 242–266. [Google Scholar] [CrossRef]
- Lewicki., R.J.; Bunker, B.B. Developing and maintaining trust in work relationships. In Trust in Organizations; Kramer, R.M., Tyler, T.R., Eds.; Sage Publications: London, UK, 1996. [Google Scholar]
- Putnam, R. Bowling alone: America’s declining social capital. J. Democr. 1995, 6, 65–78. [Google Scholar] [CrossRef]
- Leana, C.R.; Van Buren, H.J. Organizational social capital and employment practices. Acad. Manag. Rev. 1999, 24, 538–555. [Google Scholar] [CrossRef]
- Wasko., M.; Faraj, S. It is what one does: Why people participate and help others in electronic communities of practice. J. Strateg. Inf. Syst. 2000, 9, 155–173. [Google Scholar]
- Wasko, M.M.; Faraj, S. Why should I share? Examining social capital and knowledge contribution in electronic networks of practice. MIS Q. 2005, 29, 35–57. [Google Scholar] [CrossRef]
- Constant, D.; Sproull, L.; Kiesler, S. The kindness of strangers: The usefulness of electronic weak ties for technical advice. Organ. Sci. 1996, 7, 119–135. [Google Scholar] [CrossRef]
- Jones, C.; Hesterly, W.S.; Borgatti, S.P. A general theory of network governance: Exchange conditions and social mechanisms. Acad. Manag. Rev. 1997, 22, 911–945. [Google Scholar] [CrossRef]
- Lakhani, K.; von Hippei, E. How open source software works: Free’ user-to-user assistance. Res. Policy 2003, 32, 923–943. [Google Scholar] [CrossRef]
- Shiau, W.; Chau, P. Does altruism matter on online group buying perspectives from egotistic and altruistic behavior. In Proceedings of the PACIS, Jeju Island, Korea, 18–22 June 2013; p. 229. [Google Scholar]
- Chen, K.K. Plan your burn, burn your plan: How decentralization, storytelling, and communication can support participatory practices. Sociol. Q. 2016, 57, 71–97. [Google Scholar] [CrossRef]
- Osterloh, M.; Frey, B. Motivation, knowledge transfer, and organization forms. Organ. Sci. 2000, 11, 538–550. [Google Scholar] [CrossRef]
- Kwon, O.B.; Wen, Y. An empirical study of the factors affecting social network service use. Comput. Hum. Behav. 2010, 26, 254–263. [Google Scholar] [CrossRef]
- Kollock, P. The economies of online cooperation: Gifts, and public goods in cyberspace. In Communities in Cyberspace; Smith, M.A., Kollock, P., Eds.; Routledge: New York, NY, USA, 1999; pp. 220–239. [Google Scholar]
- Agarwal, R.; Prasad, J.Y. A conceptual and operational definition of personal innovativeness in the domain of information technology. Inf. Syst. Res. 1998, 9, 204–215. [Google Scholar] [CrossRef]
- Rogers, E.M. Diffusion of Innovations, 5th ed.; Free Press: New York, NY, USA, 2003. [Google Scholar]
- Moore, G.; Benbasat, I. Development of an instrument to measure the perceptions of adopting an information technology innovation. Inf. Syst. Res. 1991, 2, 192–221. [Google Scholar] [CrossRef]
- Cialdini, R.B.; Goldstein, N.J. Social influence: Compliance and conformity. Annu. Rev. Psychol. 2004, 55, 591–621. [Google Scholar] [CrossRef]
- Huang, Q.; Davison, R.M.; Liu, H. An exploratory study of buyers’ participation intentions in reputation systems: The relationship quality perspective. Inf. Manag. 2014, 51, 952–963. [Google Scholar] [CrossRef]
- Koniordos, S.M. (Ed.) Networks, Trust and Social Capital: Theoretical and Empirical Investigations from Europe; Routledge: New York, NY, USA, 2017. [Google Scholar]
- Zhou, Z.; Fang, Y.; Vogel, D.R.; Jin, X.L.; Zhang, X. Attracted to or locked in? Predicting continuance intention in social virtual world services. J. Manag. Inf. Syst. 2012, 29, 273–306. [Google Scholar] [CrossRef]
- Ji, Y.G.; Hwangbo, H.; Yi, J.S.; Rau, P.L.; Fang, X.; Ling, C. The influence of cultural differences on the use of social network service and the formation of social capital. Int. J. Hum. Comput. Interact. 2010, 21, 1100–1121. [Google Scholar] [CrossRef]
- Humberd, B.L.; Rouse, E.D. Seeing you in me and me in you: Personal identification in the phases of mentoring relationships. Acad. Manag. Rev. 2016, 41, 435–455. [Google Scholar] [CrossRef]
- Ragins, B.R. Relational mentoring: A positive approach to mentoring at work. In The Oxford Handbook of Positive Organizational Scholarship; Cameron, K., Spreitzer, G., Eds.; Oxford University Press: New York, NY, USA, 2012; pp. 519–536. [Google Scholar]
- Clement, R.; Noels, K.; Doeneault, B. Interethnic contact, identity, and psychological adjustments in the mediating and moderating roles of communication. J. Soc. Issues 2001, 57, 559–577. [Google Scholar] [CrossRef]
- Song, J.; Kim, Y. Social influence process in the acceptance of a virtual community service. Inf. Syst. Front. 2006, 8, 241–252. [Google Scholar] [CrossRef]
- Norris, P. The bridging and bonding role of on-line communities. Press/Politics 2002, 7, 3–13. [Google Scholar]
- Steinfield, C.; Ellison, N.B.; Lampe, C. Social capital, self-esteem, and use of online social network sites: A longitudinal analysis. J. Appl. Dev. Psychol. 2008, 29, 434–445. [Google Scholar] [CrossRef]
- Martínez-López, F.J.; Anaya-Sánchez, R.; Molinillo, S.; Aguilar-Illescas, R.; Esteban-Millat, I. Consumer engagement in an online brand community. Electron. Commer. Res. Appl. 2017, 23, 24–37. [Google Scholar] [CrossRef]
- Dominick, J.R. Who do you think you are? Personal home pages and self-presentation on the world wide web. Journal. Mass Commun. Q. 1999, 76, 646–658. [Google Scholar] [CrossRef]
- Hoffman, D.L.; Novak, T.P. Marketing in hypermedia computer-mediated environments: Conceptual foundations. J. Mark. 1996, 60, 50–68. [Google Scholar] [CrossRef]
- Cyr, D.; Hassanein, K.; Head, M.; Ivanov, A. The role of social presence in establishing loyalty in e-service environment. Interact. Comput. 2007, 19, 43–56. [Google Scholar] [CrossRef]
- Hassanein, K.; Head, M. Manipulating perceived social presence through the web interface and its impact on attitude towards online shopping. Int. J. Hum. Comput. Stud. 2007, 65, 689–708. [Google Scholar] [CrossRef]
- Zhang, L.; Zhu, J.; Liu, Q. A meta-analysis of mobile commerce adoption and the moderating effect of culture. Comput. Hum. Behav. 2012, 28, 1902–1911. [Google Scholar] [CrossRef]
- Chai, S.; Kim, M. What makes bloggers share knowledge? An investigation on the role of trust. Int. J. Inf. Manag. 2010, 30, 408–415. [Google Scholar] [CrossRef]
- Hsu, M.-H.; Ju, T.L.; Yen, C.-H.; Chang, C.-M. Knowledge sharing behavior in virtual communities: The relationship between trust, self-efficacy, and outcome expectations. Int. J. Hum. Comput. Stud. 2007, 65, 153–169. [Google Scholar] [CrossRef]
- Fang, Y.; Chiu, C. In justice we trust: Exploring knowledge-sharing continuance intention in virtual communities of practice. Comput. Hum. Behav. 2010, 26, 235–246. [Google Scholar] [CrossRef]
- Chiu, C.M.; Huang, H.Y.; Yen, C.H. Antecedents of trust in online auctions. Electron. Commer. Res. Appl. 2010, 9, 148–159. [Google Scholar] [CrossRef]
- Shabbir, H.; Palihawadana, D.; Thwaites, D. Determining the antecedents and consequences of donor-perceived relationship quality—A dimensional qualitative research approach. Psychol. Mark. 2007, 24, 271–293. [Google Scholar] [CrossRef]
- Lin, H.; Wang, Y. An examination of processes and consumer evaluations in product usage. J. Bus. Res. 1985, 13, 235–246. [Google Scholar]
- Davis, F.D. Perceived usefulness, perceived ease of use, and user acceptance of information technology. Mis Q. 1989, 13, 319–339. [Google Scholar] [CrossRef]
- Lin, C.A.; Jeffer, L.W. Factors influencing the adoption of multimedia cable technology. J. Mass Commun. Q. 1998, 75, 341–352. [Google Scholar] [CrossRef]
- Bearden, W.O.; Rose, R.L. Attention to social comparison information: An individual difference factor affecting consumer conformity. J. Consum. Res. 1990, 16, 461–471. [Google Scholar] [CrossRef]
- Kohli, A.K.; Jaworski, B.J. The influence of coworker feedback on salespeople. J. Mark. 1994, 58, 82–94. [Google Scholar] [CrossRef]
- Solomon, D.; Knobloch, L. Information seeking beyond initial interaction. Hum. Commun. Res. 2002, 28, 243–257. [Google Scholar]
- Kraut, R.; Patterson, M.; Lundmark, V.; Kiesler, S.; Mukopadhyay, T.; Scherlis, W. Internet paradox: A social technology that reduces social involvement and psychological well-being? Am. Psychol. 1998, 53, 1017–1031. [Google Scholar] [CrossRef]
- McKenna, K.; Green, A.; Gleason, M. Relationship formation on the internet: What’s the big attraction? J. Soc. Issues 2002, 58, 9–31. [Google Scholar] [CrossRef]
- Uslaner, E.M. Social capital and the Net. Commun. Acm 2000, 43, 60–64. [Google Scholar] [CrossRef]
- Brown, J.; Reingen, P. Social ties and word-of-mouth referral behavior. J. Consum. Res. 1987, 14, 350–362. [Google Scholar] [CrossRef]
- Norman, A.; Russell, C. The pass-along effect: Investigating word-of-mouth effects on online survey procedures. J. Comput. -Mediat. Commun. 2006, 11, 1085–1103. [Google Scholar] [CrossRef]
- Aragon, S.R. Creating social presence in online environments. New Dir. Adult Contin. Educ. 2003, 100, 57–68. [Google Scholar] [CrossRef]
- Fortin, D.R.; Dholakia, R.R. Interactivity and Vividness Effects on Social Presence and Involvement with a Web-Based Advertisement. J. Bus. Res. 2005, 58, 387–396. [Google Scholar] [CrossRef]
- Koufaris, M.; Hampton, S. The development of initial trust in an online company by new customers. Inf. Manag. 2004, 41, 377–397. [Google Scholar] [CrossRef]
- Te’eni, D. Review: A cognitive-affective model of organizational communication for design IT. MIS Q. 2001, 25, 251–312. [Google Scholar] [CrossRef]
- Jarvenpaa, S.L.; Tractinsky, N.; Vitale, M. Consumer Trust in an Internet Store. Inf. Technol. Manag. 2000, 1, 45–71. [Google Scholar] [CrossRef]
- Collier, J.E.; Bienstock, C.C. Measuring service quality in e-retailing. J. Serv. Res. 2006, 8, 260–275. [Google Scholar] [CrossRef]
- De Wulf, F.; Schillewaert, N.; Muylle, S.; Rangarajan, D. The role of pleasure in website success. Inf. Manag. 2006, 43, 434–446. [Google Scholar] [CrossRef]
- Ducoffe, R.H. Advertising value and advertising on the web. J. Advert. Res. 1996, 36, 21–36. [Google Scholar]
- Fishbein, M.; Ajzen, L. Belief, Attitude, Intention, and Behavior: An Introduction to Theory and Research Reading; Addison-Wesley: Boston, MA, USA, 1975. [Google Scholar]
- Schnake, M.E.; Dumler, M.P.; Cochran, D.S., Jr.; Barnett, T.R. Effects of differences in superior and subordinate perceptions of superiors’ communication practices. J. Bus. Commun. 1990, 27, 37–50. [Google Scholar] [CrossRef]
- Liu, H.; Maes, P.; Davenport, G. Unraveling the taste fabric of social networks. Int. J. Semant. Web Inf. Syst. 2006, 2, 42–71. [Google Scholar] [CrossRef]
- Ha, S.; Stoel, L. Consumer e-shopping acceptance: Antecedents in a technology acceptance model. J. Bus. Res. 2009, 62, 565–571. [Google Scholar] [CrossRef]
- Thong, J.Y.L.; Hong, S.J.; Tam, K.Y. The effects of post-adoption beliefs on the expectation-confirmation model for information technology continuance. Int. J. Hum. Comput. Stud. 2006, 64, 799–810. [Google Scholar] [CrossRef]
- Hair, J.F.; Anderson, R.E.; Tatham, R.L.; Grablowsky, B.J. Multivariate Data Analysis; PPC Books: Tulsa, OK, USA, 1979. [Google Scholar]
- Nunnally, J.C. Psychometric Theory; McGraw-Hill: New York, NY, USA, 1978. [Google Scholar]
- Anderson, J.; Gerbing, D. Structural equation modeling in practice: A review and recommended two-step approach. Psychol. Bull. 1988, 103, 411–423. [Google Scholar] [CrossRef]


| Research Variables | Items | Sources | |
|---|---|---|---|
| Promotional motivation | REP1 | I like to have a reputation from others. | [75] |
| REP2 | I like to be recognized by others. | ||
| REP3 | I like to be elevated by others. | ||
| REP4 | I like to become popular by others. | ||
| Altruism | ALT1 | I console others in trouble. | [75,81] |
| ALT2 | I am good at answering others’ questions. | ||
| ALT3 | I am good at helping others who need help. | ||
| ALT4 | I am good at providing favors to others. | ||
| Innovativeness | INN1 | I am favorable to new information technology more than others. | [84,85,111] |
| INN2 | I tend to try to use new technology more than others. | ||
| INN3 | I am familiar with new technology more than others. | ||
| Conformity | CON1 | I tend to be somewhat sensitive to what others think about me. | [112,113,114] |
| CON2 | I tend to be following others’ opinions. | ||
| CON3 | I like to know what others think about me. | ||
| CON4 | I take a look at others to have a hint in determining next actions in certain contexts when I am unsure about actions. | ||
| Maintaining relational enhancement | RLT1 | I feel strong bonds with others through mobile social apps. | [115,116,117] |
| RLT2 | I maintain close relationship with others around me through mobile social apps. | ||
| RLT3 | I make friends who become closer through mobile social apps. | ||
| RLT4 | Through mobile social apps, I become closer to people who I already know. | ||
| Social homogeneity | HOM1 | I think in a similar way with friends in mobile social apps. | [67,118,119] |
| HOM2 | I am acting in a similar way with friends in mobile social apps. | ||
| HOM3 | My hobby and habits are similar to friends in mobile social apps. | ||
| Social identity | IDE1 | My position in mobile social apps which I am using is very important. | [82] |
| IDE2 | I like to post letters or pictures in mobile social apps which I am using. | ||
| IDE3 | My activities in mobile social apps are important parts of my life. | ||
| Social presence | PRE1 | Mobile social apps provide experience of reality from location based service of mobile social apps. | [102,120,121] |
| PRE2 | Mobile social apps provides a realistic group meeting in group function. | ||
| PRE3 | Mobile social apps provides experience of reality in invitation function. | ||
| PRE4 | Mobile social apps enables realistic conversation from chatting function. | ||
| Service usefulness | USE1 | Mobile social apps is useful in the service of finding friends. | [110,122] |
| USE2 | Mobile social apps is useful in messaging function service. | ||
| USE3 | Mobile social apps is useful in group function service. | ||
| USE4 | Mobile social apps is useful in invitation function service. | ||
| Trust toward mobile social apps | TRU1 | The information from mobile social apps is reliable. | [106,107,123,124] |
| TRU2 | Mobile social apps which I am using has a high reputation. | ||
| TRU3 | Mobile social apps which I am using provides a quality service. | ||
| TRU4 | Mobile social apps which I am using is trustable. | ||
| TRU5 | I have overall trust in information and service from mobile social apps. | ||
| Satisfaction with mobile social apps | SAT1 | I am overall satisfied with mobile social apps use. | [125,126,127] |
| SAT2 | I am satisfied with information provided from mobile social apps. | ||
| SAT3 | I am satisfied with service provided from mobile social apps. | ||
| SAT4 | Mobile social apps satisfies my expectation. | ||
| Attitude toward use of mobile social apps | ATT1 | I feel OK with mobile social apps which I am using. | [128,129] |
| ATT2 | I am positive to mobile social apps which I am using. | ||
| ATT3 | I feel favorable to mobile social apps which I am using. | ||
| ATT4 | I like using mobile social apps which I am using. | ||
| ATT5 | Mobile social apps is familiar to me. | ||
| ATT6 | Mobile social apps is helpful to me. | ||
| Continuance usage intention to use mobile social apps | CIN1 | I continue to use mobile social apps at the same pace with current use. | [130,131,132] |
| CIN2 | I will continuously use mobile social apps without interruption. | ||
| CIN3 | I have an intent to increase usage frequency of mobile social apps in the future. | ||
| CIN4 | I will continuously use mobile social apps to share information with my acquaintances. | ||
| CIN5 | I will use mobile social apps more than the other alternative medium. | ||
| CIN6 | I have an intent to diverse mobile social apps if possible. | ||
| CIN7 | I think that it is meaningful to continuously use mobile social apps in the future. | ||
| Frequency | Percentage (%) | ||
|---|---|---|---|
| Gender | Female | 132 | 41.25 |
| Male | 188 | 58.75 | |
| Age | 20s | 270 | 84.38 |
| 30s | 23 | 7.19 | |
| 40s | 22 | 6.87 | |
| Older than 40 | 5 | 1.56 | |
| Education | Middle school graduates | 11 | 3.44 |
| College student | 227 | 70.93 | |
| College graduates | 72 | 22.50 | |
| Having master degree or doctoral degree | 10 | 3.13 | |
| Job | Student | 233 | 72.81 |
| Office employee | 19 | 5.94 | |
| Specialized work | 35 | 10.94 | |
| Sales/service | 9 | 2.81 | |
| Technical/production | 10 | 3.12 | |
| House wife | 7 | 2.19 | |
| Self employed | 3 | 0.94 | |
| Others | 4 | 1.25 | |
| Mobile social apps usage time per day | Less than 30 min | 53 | 16.56 |
| 30 min~one hour | 90 | 28.13 | |
| One hour~two hours | 89 | 27.81 | |
| More than two hours | 88 | 27.50 | |
| Current mobile social apps usage duration | Less than six months | 12 | 3.75 |
| Six months~one year | 20 | 6.25 | |
| One year~two years | 59 | 18.44 | |
| More than two years | 229 | 71.56 | |
| Variables | Items | Factor Loadings | Communality | ||||||||
|---|---|---|---|---|---|---|---|---|---|---|---|
| 1 | 2 | 3 | 4 | 5 | 6 | 7 | 8 | 9 | |||
| Promotional motivation | REP1 | 0.721 | 0.198 | 0.127 | −0.017 | −0.172 | 0.039 | 0.114 | −0.018 | 0.137 | 0.639 |
| REP2 | 0.808 | 0.149 | −0.056 | 0.166 | 0.139 | 0.019 | −0.02 | 0.082 | 0.059 | 0.737 | |
| REP3 | 0.816 | 0.097 | 0.098 | 0.21 | 0.004 | 0.083 | 0.182 | 0.151 | −0.019 | 0.791 | |
| REP4 | 0.798 | 0.064 | −0.001 | 0.209 | 0.059 | 0.111 | 0.148 | 0.062 | 0.113 | 0.739 | |
| Altruism | ALT1 | 0.18 | 0.665 | −0.058 | 0.132 | 0.161 | 0.112 | −0.178 | −0.014 | 0.086 | 0.573 |
| ALT2 | 0.226 | 0.665 | 0.071 | −0.053 | 0.19 | −0.016 | 0.07 | 0.071 | −0.025 | 0.548 | |
| ALT3 | 0.038 | 0.838 | −0.006 | 0.021 | 0.089 | 0.013 | 0.044 | 0.091 | 0.049 | 0.725 | |
| ALT4 | 0.056 | 0.753 | 0.02 | 0.08 | 0.027 | 0.039 | 0.119 | 0.172 | 0.157 | 0.647 | |
| Innovativeness | INN1 | 0.011 | −0.011 | 0.823 | −0.004 | 0.014 | 0.023 | −0.045 | 0.087 | −0.022 | 0.688 |
| INN2 | 0.04 | 0.01 | 0.906 | 0.026 | 0.024 | 0.005 | 0.067 | 0.045 | −0.057 | 0.834 | |
| INN3 | 0.069 | 0.028 | 0.878 | −0.014 | −0.018 | −0.022 | 0.053 | 0.006 | 0.045 | 0.783 | |
| Conformity | CON1 | 0.26 | −0.001 | −0.026 | 0.686 | 0.147 | 0.067 | −0.021 | 0.103 | 0.127 | 0.593 |
| CON2 | −0.269 | −0.031 | −0.068 | 0.658 | −0.135 | 0.022 | 0.237 | 0.211 | −0.053 | 0.634 | |
| CON3 | 0.304 | 0.131 | −0.056 | 0.768 | 0.003 | 0.031 | −0.016 | 0.034 | 0.045 | 0.707 | |
| CON4 | 0.207 | 0.069 | 0.138 | 0.642 | 0.067 | 0.133 | −0.053 | −0.066 | 0.103 | 0.52 | |
| Maintaining relational enhancement | RLT1 | 0.055 | 0.029 | 0.03 | 0.121 | 0.667 | 0.111 | 0.215 | 0.257 | 0.121 | 0.604 |
| RLT2 | −0.045 | 0.116 | −0.069 | −0.013 | 0.802 | −0.003 | 0.112 | 0.093 | 0.223 | 0.735 | |
| RLT3 | 0.003 | 0.15 | 0.057 | −0.067 | 0.702 | 0.156 | 0.247 | 0.164 | 0.118 | 0.649 | |
| RLT4 | 0.042 | 0.218 | 0.022 | 0.09 | 0.755 | 0.222 | 0.048 | 0.088 | 0.03 | 0.687 | |
| Social homogeneity | HOM1 | 0.109 | 0.111 | 0.04 | 0.164 | 0.226 | 0.78 | 0.136 | 0.075 | 0.017 | 0.737 |
| HOM2 | 0.018 | 0.044 | −0.052 | 0.1 | 0.153 | 0.857 | 0.181 | 0.127 | 0.01 | 0.821 | |
| HOM3 | 0.094 | −0.021 | 0.015 | −0.011 | 0.043 | 0.808 | 0.095 | 0.187 | 0.121 | 0.722 | |
| Social identity | IDE1 | 0.129 | 0.002 | 0.064 | 0.067 | 0.097 | 0.078 | 0.696 | 0.162 | −0.106 | 0.563 |
| IDE2 | 0.115 | 0.051 | 0.014 | 0.003 | 0.18 | −0.007 | 0.774 | 0.134 | 0.157 | 0.691 | |
| IDE3 | 0.104 | 0.028 | −0.007 | 0.094 | 0.14 | −0.004 | 0.77 | 0.092 | 0.264 | 0.711 | |
| Social presence | PRE1 | 0.106 | 0.041 | −0.049 | 0.095 | 0.176 | 0.003 | 0.01 | 0.707 | 0.193 | 0.592 |
| PRE2 | 0.029 | 0.11 | 0.065 | 0.088 | 0.109 | 0.177 | 0.07 | 0.8 | 0.162 | 0.739 | |
| PRE3 | 0.075 | 0.047 | 0.052 | −0.069 | 0.168 | 0.038 | 0.141 | 0.809 | 0.137 | 0.739 | |
| PRE4 | 0.028 | 0.159 | 0.105 | 0.106 | 0.063 | 0.249 | 0.062 | 0.632 | 0.045 | 0.52 | |
| Service usefulness | USE1 | 0.073 | 0.188 | −0.003 | 0.047 | 0.041 | 0.216 | −0.023 | 0.036 | 0.647 | 0.511 |
| USE2 | 0.068 | 0.013 | −0.043 | 0.133 | 0.229 | 0.066 | −0.051 | 0.057 | 0.818 | 0.756 | |
| USE3 | 0.045 | 0.017 | −0.049 | 0.031 | 0.122 | −0.103 | 0.059 | 0.254 | 0.771 | 0.694 | |
| USE4 | 0.115 | 0.066 | 0.078 | 0.025 | 0.07 | −0.011 | 0.191 | 0.356 | 0.611 | 0.566 | |
| Eigen Value | 2.958 | 2.436 | 2.384 | 2.174 | 2.647 | 2.356 | 2.122 | 2.739 | 2.379 | ||
| Variance explained (%) | 8.964 | 7.382 | 7.225 | 6.588 | 8.02 | 7.139 | 6.429 | 8.3 | 7.21 | ||
| Cronbach’s Alpha | 0.856 | 0.759 | 0.85 | 0.685 | 0.816 | 0.839 | 0.74 | 0.802 | 0.756 | ||
| Variables | Items | Factor Loadings | Communality | |||
|---|---|---|---|---|---|---|
| 1 | 2 | 3 | 4 | |||
| Trust | TRU1 | 0.726 | 0.158 | 0.006 | 0.153 | 0.575 |
| TRU3 | 0.669 | 0.113 | 0.234 | 0.193 | 0.553 | |
| TRU4 | 0.812 | 0.161 | 0.053 | 0.118 | 0.703 | |
| TRU5 | 0.822 | 0.155 | 0.168 | 0.102 | 0.738 | |
| Satisfaction | SAT1 | 0.1 | 0.824 | 0.225 | 0.17 | 0.768 |
| SAT2 | 0.431 | 0.677 | 0.109 | 0.096 | 0.666 | |
| SAT3 | 0.187 | 0.826 | 0.18 | 0.09 | 0.758 | |
| Attitude toward use of mobile social apps | ATT1 | 0.158 | 0.353 | 0.625 | 0.161 | 0.566 |
| ATT3 | 0.051 | 0.146 | 0.719 | 0.175 | 0.571 | |
| ATT4 | 0.044 | 0.078 | 0.812 | 0.109 | 0.68 | |
| ATT6 | 0.249 | 0.1 | 0.631 | 0.28 | 0.549 | |
| Continuance usage intention to use mobile social apps | CIN1 | 0.056 | 0.109 | 0.054 | 0.794 | 0.648 |
| CIN2 | 0.044 | 0.07 | 0.102 | 0.812 | 0.677 | |
| CIN4 | 0.157 | 0.186 | 0.228 | 0.739 | 0.658 | |
| CIN5 | 0.243 | −0.017 | 0.21 | 0.664 | 0.544 | |
| CIN7 | 0.273 | 0.145 | 0.305 | 0.615 | 0.567 | |
| Eigen Value | 2.796 | 2.143 | 2.347 | 2.934 | ||
| Variance explained (%) | 17.472 | 13.393 | 14.67 | 18.341 | ||
| Cronbach’s Alpha | 0.81 | 0.794 | 0.797 | 0.829 | ||
| Variables | Items | Factor Loadings | t-Value | Average Variance Extracted | Internal Composite Reliability |
|---|---|---|---|---|---|
| Promotional motivation | REP1 | 0.626 | 10.041 | 0.586 | 0.848 |
| REP2 | 0.774 | 13.111 | |||
| REP3 | 0.867 | 14.953 | |||
| REP4 | 0.824 | - | |||
| Altruism | ALT1 | 0.606 | 7.855 | 0.585 | 0.83 |
| ALT2 | 0.604 | 7.84 | |||
| ALT3 | 0.785 | 9.26 | |||
| ALT4 | 0.7 | - | |||
| Innovativeness | INN1 | 0.695 | 11.323 | 0.684 | 0.865 |
| INN2 | 0.927 | 13.151 | |||
| INN3 | 0.81 | - | |||
| Conformity | CON1 | 0.654 | 7.24 | 0.594 | 0.76 |
| CON3 | 0.848 | 7.607 | |||
| CON4 | 0.568 | - | |||
| Maintaining relational enhancement | RLT1 | 0.708 | 9.739 | 0.57 | 0.841 |
| RLT2 | 0.727 | 9.961 | |||
| RLT3 | 0.758 | 10.318 | |||
| RLT4 | 0.717 | - | |||
| Social homogeneity | HOM1 | 0.792 | 11.195 | 0.695 | 0.871 |
| HOM2 | 0.89 | 11.685 | |||
| HOM3 | 0.708 | - | |||
| Social identity | IDE2 | 0.724 | 9.282 | 0.58 | 0.733 |
| IDE3 | 0.855 | - | |||
| Social presence | PRE1 | 0.677 | 7.602 | 0.562 | 0.811 |
| PRE2 | 0.837 | 9.565 | |||
| PRE3 | 0.772 | 9.215 | |||
| PRE4 | 0.633 | - | |||
| Service usefulness | USE1 | 0.525 | 6.377 | 0.531 | 0.816 |
| USE2 | 0.81 | 9.065 | |||
| USE3 | 0.729 | 7.798 | |||
| USE4 | 0.71 | - | |||
| Trust | TRU1 | 0.665 | 10.339 | 0.614 | 0.863 |
| TRU3 | 0.631 | 9.728 | |||
| TRU4 | 0.77 | 12.186 | |||
| TRU5 | 0.824 | - | |||
| Satisfaction | SAT1 | 0.793 | 11.418 | 0.716 | 0.883 |
| SAT2 | 0.686 | 10.2 | |||
| SAT3 | 0.784 | - | |||
| Attitude toward use of mobile social apps | ATT1 | 0.696 | 9.115 | 0.522 | 0.845 |
| ATT3 | 0.606 | 8.098 | |||
| ATT4 | 0.61 | 8.14 | |||
| ATT6 | 0.693 | - | |||
| Continuance usage intention to use mobile social apps | CIN1 | 0.602 | 8.411 | 0.589 | 0.865 |
| CIN2 | 0.637 | 8.905 | |||
| CIN4 | 0.801 | 10.936 | |||
| CIN5 | 0.671 | 9.397 | |||
| CIN7 | 0.727 | - | |||
| Second order construct | |||||
| Relationship quality | Trust | 0.831 | 23.37 | 0.727 | 0.813 |
| User Satisfaction | 0.865 | 16.72 |
| Variables | (1) | (2) | (3) | (4) | (5) | (6) | (7) | (8) | (9) | (10) | (11) | (12) | (13) |
|---|---|---|---|---|---|---|---|---|---|---|---|---|---|
| Promotional motivation (1) | 0.766 | ||||||||||||
| Altruism (2) | 0.341 | 0.744 | |||||||||||
| Innovativeness (3) | 0.115 | 0.041 | 0.827 | ||||||||||
| Conformity (4) | 0.558 | 0.268 | 0.019 | 0.721 | |||||||||
| Maintaining relational enhancement (5) | 0.181 | 0.402 | 0.038 | 0.137 | 0.755 | ||||||||
| Social homogeneity (6) | 0.246 | 0.201 | 0.015 | 0.244 | 0.445 | 0.834 | |||||||
| Social identity (7) | 0.307 | 0.182 | 0.084 | 0.101 | 0.528 | 0.435 | 0.762 | ||||||
| Social presence (8) | 0.246 | 0.319 | 0.126 | 0.205 | 0.472 | 0.366 | 0.325 | 0.721 | |||||
| Service usefulness (9) | 0.278 | 0.251 | 0.001 | 0.264 | 0.434 | 0.19 | 0.271 | 0.49 | 0.729 | ||||
| Trust (10) | 0.18 | 0.231 | 0.1 | 0.089 | 0.438 | 0.485 | 0.577 | 0.323 | 0.238 | 0.783 | |||
| Satisfaction (11) | 0.325 | 0.237 | 0.087 | 0.24 | 0.451 | 0.341 | 0.462 | 0.326 | 0.417 | 0.494 | 0.846 | ||
| Attitude toward use of mobile social apps (12) | 0.144 | 0.218 | −0.069 | 0.101 | 0.437 | 0.291 | 0.412 | 0.344 | 0.279 | 0.482 | 0.627 | 0.722 | |
| Continuance usage intention to use mobile social apps (13) | 0.2 | 0.249 | 0.035 | 0.246 | 0.481 | 0.387 | 0.49 | 0.356 | 0.283 | 0.482 | 0.465 | 0.648 | 0.751 |
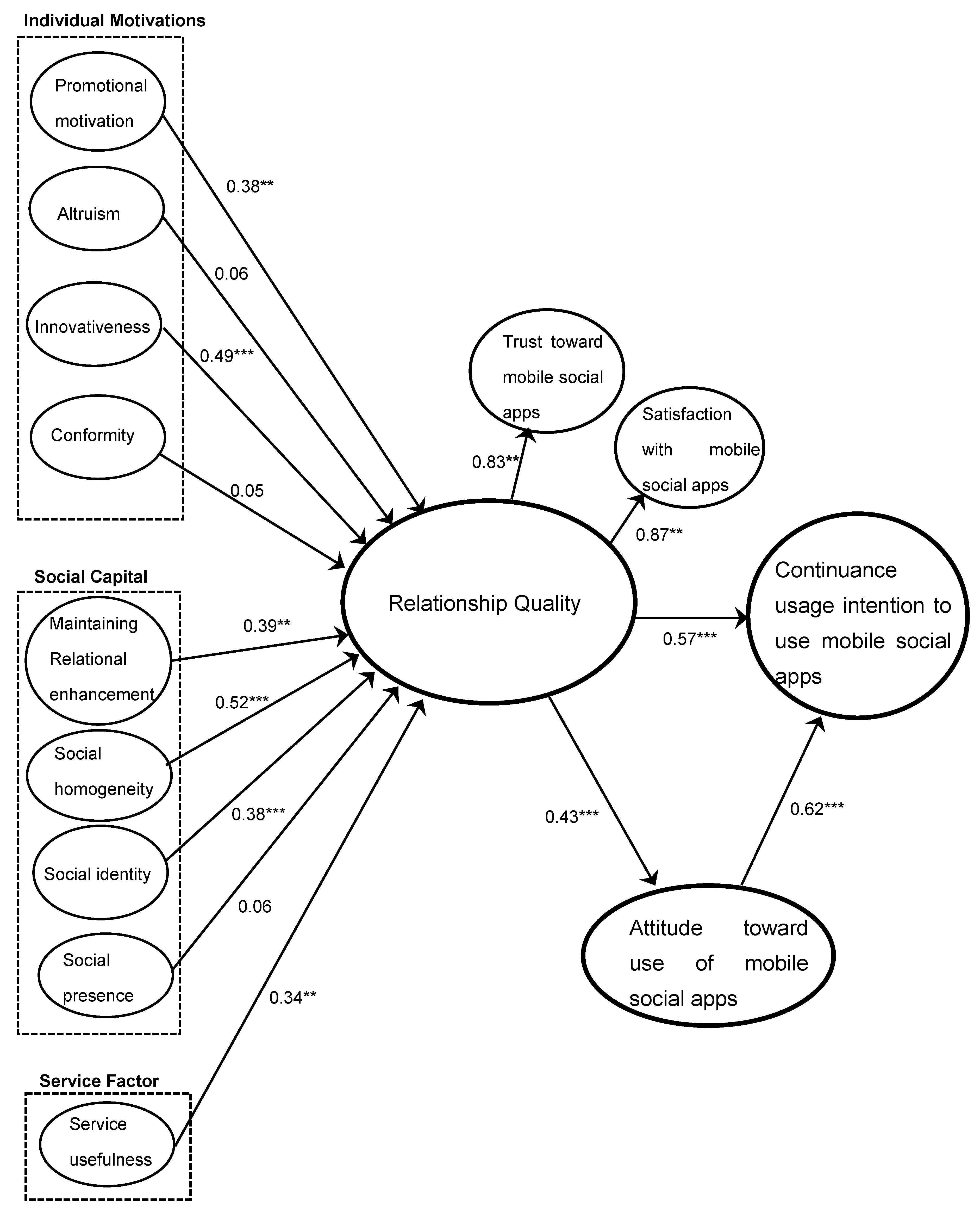
| Hypothesis | Path | Coefficient | t-Value | p-Value | Test Result |
|---|---|---|---|---|---|
| H1-1 | Promotional motivation ⟶ Relationship quality | 0.375 ** | 3.073 | 0.006 | Accept |
| H1-2 | Altruism ⟶ Relationship quality | 0.059 | 1.247 | 0.154 | Reject |
| H1-3 | Innovativeness ⟶ Relationship quality | 0.485 *** | 3.761 | 0 | Accept |
| H1-4 | Conformity ⟶ Relationship quality | 0.047 | 0.862 | 0.269 | Reject |
| H2-1 | Maintaining relational enhancement ⟶ Relationship quality | 0.392 ** | 2.675 | 0.003 | Accept |
| H2-2 | Social homogeneity ⟶ Relationship quality | 0.516 *** | 3.86 | 0 | Accept |
| H2-3 | Social identity ⟶ Relationship quality | 0.379 *** | 3.892 | 0 | Accept |
| H2-4 | Social presence ⟶ Relationship quality | 0.058 | 1.48 | 0.371 | Reject |
| H3 | Service usefulness ⟶ Relationship quality | 0.336 ** | 4.852 | 0.008 | Accept |
| H4 | Relationship quality ⟶ Attitude toward mobile social apps use | 0.427 *** | 3.395 | 0 | Accept |
| H5 | Relationship quality ⟶ Continuance usage intention to use mobile social apps | 0.568 *** | 4.482 | 0 | Accept |
| H6 | Attitude toward mobile social apps use ⟶ Continuance usage intention to use mobile social apps | 0.623 *** | 5.235 | 0 | Accept |
© 2020 by the authors. Licensee MDPI, Basel, Switzerland. This article is an open access article distributed under the terms and conditions of the Creative Commons Attribution (CC BY) license (http://creativecommons.org/licenses/by/4.0/).
Share and Cite
Lee, S.; Kim, B.G. The Impact of Individual Motivations and Social Capital on the Continuous Usage Intention of Mobile Social Apps. Sustainability 2020, 12, 8364. https://doi.org/10.3390/su12208364
Lee S, Kim BG. The Impact of Individual Motivations and Social Capital on the Continuous Usage Intention of Mobile Social Apps. Sustainability. 2020; 12(20):8364. https://doi.org/10.3390/su12208364
Chicago/Turabian StyleLee, Sangjae, and Byung Gon Kim. 2020. "The Impact of Individual Motivations and Social Capital on the Continuous Usage Intention of Mobile Social Apps" Sustainability 12, no. 20: 8364. https://doi.org/10.3390/su12208364
APA StyleLee, S., & Kim, B. G. (2020). The Impact of Individual Motivations and Social Capital on the Continuous Usage Intention of Mobile Social Apps. Sustainability, 12(20), 8364. https://doi.org/10.3390/su12208364

