Technical Sustainability of Cloud-Based Blockchain Integrated with Machine Learning for Supply Chain Management
Abstract
:1. Introduction
2. Sustainability of Blockchains in Supply Chain
3. Literature Review
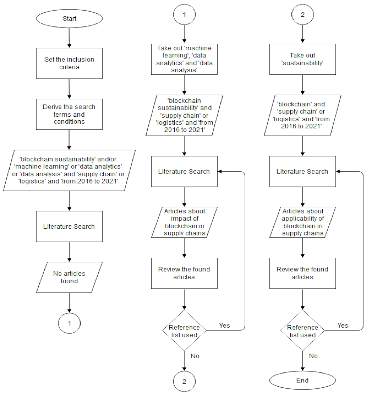
3.1. Literature Search
- Studies related to the sustainability of blockchains in supply chains.
- Studies about machine learning or data analysis on blockchain records in supply chains.
3.2. Search Results
3.2.1. Literature about Impact of Blockchain in Supply Chains
3.2.2. Literature about Applicability of Blockchain in Supply Chains
3.2.3. Insights from the Literature
4. Research Methodology
4.1. Technical Review and Design
4.1.1. Cloud Infrastructure for Blockchains
4.1.2. Designing Blockchain Architecture on Cloud
4.1.3. Data Analytics Architecture for Supply Chain Management with Blockchains on Cloud
4.1.4. Machine Learning for Supply Chain Management with Blockchains on Cloud
4.1.5. Integrating Machine Learning into Data Analytics for Supply Chain Management with Blockchains on Cloud
4.2. Case Study
4.2.1. Background
4.2.2. Implementation
4.2.3. Data Collection and Analysis
5. Findings and Discussion
6. Conclusions and Implications
Author Contributions
Funding
Institutional Review Board Statement
Informed Consent Statement
Data Availability Statement
Acknowledgments
Conflicts of Interest
References
- Seebacher, S.; Schüritz, R. Blockchain technology as an enabler of service systems: A structured literature review. In Proceedings of the International Conference on Exploring Services Science, Rome, Italy, 24–26 May 2017; pp. 12–23. [Google Scholar]
- Tijan, E.; Aksentijević, S.; Ivanić, K.; Jardas, M. Blockchain technology implementation in logistics. Sustainability 2019, 11, 1185. [Google Scholar] [CrossRef] [Green Version]
- Nakamoto, S. Bitcoin: A Peer-to-Peer Electronic Cash System. Bitcoin.org 2008. Available online: https://bitcoin.org/bitcoin.pdf (accessed on 12 July 2016).
- Grech, A.; Camilleri, A.F. Blockchain in Education, JRC Science for Policy Report. 2017. Available online: http://publications.jrc.ec.europa.eu/repository/handle/JRC108255 (accessed on 27 May 2019).
- Gupta, Y.; Shorey, R.; Kulkarni, D.; Tew, J. The applicability of blockchain in the Internet of Things. In Proceedings of the 10th International Conference on Communication Systems and Networks, Bangalore, India, 3–7 January 2018; pp. 561–564. [Google Scholar]
- Lone, A.H.; Naaz, R. Applicability of blockchain smart contracts in securing Internet and IoT: A systematic literature review. Comput. Sci. Rev. 2021, 39, 100360. [Google Scholar] [CrossRef]
- Eddy, N. Providence St. Joseph Health Acquires Lumedic for Blockchain Tech. Healthcare IT News. 2019. Available online: https://www.healthcareitnews.com/news/providence-st-joseph-health-acquires-lumedic-blockchain-tech (accessed on 20 August 2020).
- Kawaguchi, N. Application of blockchain to supply chain: Flexible blockchain technology. Procedia Comput. Sci. 2019, 164, 143–148. [Google Scholar] [CrossRef]
- Zhang, P.; White, J.; Schmidt, D.C.; Lenz, G.; Rosenbloom, S.T. FHIRChain: Applying blockchain to securely and scalably share clinical data. Comput. Struct. Biotechnol. J. 2018, 16, 267–278. [Google Scholar] [CrossRef]
- Yeung, J.; Wong, S.; Chan, H.H. Cloud Infrastructure for Public Health Blockchain. In Routledge Handbook of Public Health and the Community; Fong, B.Y.F., Wong, M.C.S., Eds.; Routledge: Singapore, 2021; in press. [Google Scholar]
- Park, A.; Li, H. The effect of blockchain technology on supply chain sustainability performances. Sustainability 2021, 13, 1726. [Google Scholar] [CrossRef]
- Ho, G.T.S.; Tang, Y.M.; Tsang, K.Y.; Tang, V.; Chau, K.Y. A blockchain-based system to enhance aircraft parts traceability and trackability for inventory management. Expert Syst. Appl. 2021, 179, 11510. [Google Scholar] [CrossRef]
- Allen, D.W.E.; Berg, C.; Davidson, S.; Novak, M.; Potts, J. International policy coordination for blockchain supply chains. Asia Pac. Policy Stud. 2019, 6, 367–380. [Google Scholar] [CrossRef]
- Durach, C.F.; Blesik, T.; Von Düring, M.; Bick, M. Blockchain applications in supply chain transactions. J. Bus. Logist. 2021, 42, 7–24. [Google Scholar] [CrossRef] [Green Version]
- Hald, K.S.; Kinra, A. How the blockchain enables and constraints supply chain performance. Int. J. Phys. Distrib. Logist. Manag. 2019, 49, 376–397. [Google Scholar] [CrossRef]
- Lim, M.K.; Li, Y.; Wang, C.; Tseng, M.-L. A literature review of blockchain technology applications in supply chains: A comprehensive analysis of themes, methodologies and industries. Comput. Ind. Eng. 2021, 154, 107133. [Google Scholar] [CrossRef]
- Iansiti, M.; Lakhani, K.R. The truth about blockchain. Harv. Bus. Rev. 2017, 95, 118–127. [Google Scholar]
- Carter, C.R.; Rogers, D.S.; Choi, T.Y. Toward the theory of the supply chain. J. Supply Chain Manag. 2015, 51, 89–97. [Google Scholar] [CrossRef]
- Treiblmaier, H. The impact of the blockchain on the supply chain: A theory-based research framework and a call for action. Supply Chain Manag. Int. J. 2018, 23, 545–559. [Google Scholar] [CrossRef] [Green Version]
- Varriale, V.; Cammarano, A.; Michelino, F.; Caputo, M. The unknown potential of blockchain for sustainable supply chains. Sustainability 2020, 12, 9400. [Google Scholar] [CrossRef]
- Manupati, V.K.; Schoenherr, T.; Ramkumar, M.; Wagner, S.M.; Pabba, S.K.; Inder Raj Singh, R. A blockchain-based approach for a multi-echelon sustainable supply chain. Int. J. Prod. Res. 2020, 58, 2222–2241. [Google Scholar] [CrossRef]
- Esmaeilian, B.; Sarkis, J.; Lewis, K.; Behdad, S. Blockchain for the future of sustainable supply chain management in Industry 4.0. Resour. Conserv. Recycl. 2020, 163, 105064. [Google Scholar] [CrossRef]
- Bai, C.; Sarkis, J. A supply chain transparency and sustainability technology appraisal model for blockchain technology. Int. J. Prod. Res. 2020, 58, 2142–2162. [Google Scholar] [CrossRef]
- Saberi, S.; Kouhizadeh, M.; Sarkis, J.; Shen, L. Blockchain technology and its relationships to sustainable supply chain management. Int. J. Prod. Res. 2019, 57, 2117–2135. [Google Scholar] [CrossRef] [Green Version]
- Mercuri, F.; della Corte, G.; Ricci, F. Blockchain technology and sustainable business models: A case study of Devoleum. Sustainability 2021, 13, 5619. [Google Scholar] [CrossRef]
- Cottrill, K. The Benefits of Blockchain: Fact or wishful thinking. Supply Chain Manag. Rev. 2018, 22, 20–25. [Google Scholar]
- Cottrill, K. Can we trust the “trust machine”? Supply Chain Manag. Rev. 2018, 22, 7–9. [Google Scholar]
- Tapscott, D.; Euchner, J. Blockchain and the Internet of Value. Res. Technol. Manag. 2019, 62, 12–19. [Google Scholar] [CrossRef]
- Tseng, C.-T.; Shang, S.S.C. Exploring the sustainability of the intermediary role in blockchain. Sustainability 2021, 13, 1936. [Google Scholar] [CrossRef]
- Choi, T.-M. Blockchain-technology-supported platforms for diamond authentication and certification in luxury supply chains. Transp. Res. Part E Logist. Transp. Rev. 2019, 128, 17–29. [Google Scholar] [CrossRef]
- Rosen, M.A. Engineering sustainability: A technical approach to sustainability. Sustainability 2012, 4, 2270–2292. [Google Scholar] [CrossRef] [Green Version]
- Koot, M.; Mes, M.R.K.; Iacob, M.E. A systematic literature review of supply chain decision making supported by the Internet of things and big data analytics. Comput. Ind. Eng. 2020, 154, 107076. [Google Scholar] [CrossRef]
- Helo, P.; Hao, Y. Blockchains in operations and supply chains: A model and reference implementation. Comput. Ind. Eng. 2019, 136, 242–251. [Google Scholar] [CrossRef]
- Zhao, G.; Liu, S.; Lopez, C.; Lu, H.; Elgueta, S.; Chen, H.; Boshkoska, B.M. Blockchain technology in agri-food value chain management: A synthesis of applications, challenges and future research directions. Comput. Ind. 2019, 109, 83–99. [Google Scholar] [CrossRef]
- Liu, Z.Y.; Li, Z.P. A blockchain-based framework of cross-border e-commerce supply chain. Int. J. Inf. Manag. 2020, 52, 102059. [Google Scholar] [CrossRef]
- Tama, B.A.; Kweka, B.J.; Park, Y.; Rhee, K.H. A critical review of blockchain and its current applications. In Proceedings of the 2017 International Conference on Electrical Engineering and Computer Science, Palembang, Indonesia, 22–23 August 2017; pp. 109–113. [Google Scholar]
- Merkle, R.C. A digital signature based on a conventional encryption function. In Advances in Cryptology-CRYPTO ’87; Lecture Notes in Computer Science; Pomerance, C., Ed.; Springer: Berlin/Heidelberg, Germany, 1988; Volume 293, pp. 369–378. [Google Scholar]
- Azzi, R.; Chamoun, R.K.; Sokhn, M. The power of a blockchain-based supply chain. Comput. Ind. Eng. 2019, 135, 582–592. [Google Scholar] [CrossRef]
- Pandey, P.; Litoriya, R. Implementing healthcare services on a large scale: Challenges and remedies based on blockchain technology. Health Policy Technol. 2020, 9, 69–79. [Google Scholar] [CrossRef]
- Hughes, A.; Park, A.; Kietzmann, J.; Archer-Brown, C. Beyond bitcoin: What blockchain and distributed ledger technologies mean for firms. Bus. Horiz. 2019, 62, 373–381. [Google Scholar] [CrossRef]
- Zhao, J.L.; Fan, S.; Yan, J. Overview of business innovations and research opportunities in blockchain and introduction to the special issue. Financ. Innov. 2016, 2, 1–7. [Google Scholar] [CrossRef] [Green Version]
- Feng, J.; Zhao, X.; Chen, K.; Zhao, F.; Zhang, G. Towards random-honest miners selection and multi-blocks creation: Proof-of-negotiation consensus mechanism in blockchain networks. Future Gener. Comput. Syst. Int. J. Escience 2020, 105, 248–258. [Google Scholar] [CrossRef]
- Tapscott, D.; Tapscott, A. Blockchain Revolution: How the Technology behind Bitcoin Is Changing Money, Business and the World; Penguin Random House: New York, NY, USA, 2016. [Google Scholar]
- Rana, R.L.; Giungato, P.; Tarabella, A.; Tricase, C. Blockchain applications and sustainability issues. Amfiteatru Econ. 2019, 21, 861–870. [Google Scholar]
- Zheng, Z.; Xie, S.; Dai, H.; Chen, X.; Wang, H. Blockchain challenges and opportunities: A survey. Int. J. Web Grid Serv. 2018, 14, 352–375. [Google Scholar] [CrossRef]
- Hughes, A. On Premise vs. Cloud: Key Differences, Benefits and Risks. Cleo Blog. 2018. Available online: https://www.cleo.com/blog/knowledge-base-on-premise-vs-cloud (accessed on 21 February 2019).
- Rabetski, P.; Schneider, G. Migration of an on-premise application to the cloud: Experience report. In Service-Oriented and Cloud Computing: European Conference on Service-Oriented and Cloud Computing; Lau, K.K., Lamersdorf, W., Pimentel, E., Eds.; Springer: Berlin/Heidelberg, Germany, 2013. [Google Scholar]
- Alfaro, A.; Carlson, E.; Jarrett, K. Cost Management in the AWS Cloud. AWS Whitepaper. 2018. Available online: https://docs.aws.amazon.com/aws-technical-content/latest/cost-management/cost-management.pdf (accessed on 12 February 2019).
- Yeung, J.; Wong, S.; Tam, A.; So, J. Integrating machine learning technology to data analytics for e-commerce on cloud. In Proceedings of the 2019 Third World Conference on Smart Trends in Systems, Security and Sustainability, London, UK, 30–31 January 2019; pp. 105–109. [Google Scholar]
- Jia, C.; Cai, Y.; Yu, Y.T.; Tse, T.H. 5W+1H pattern: A perspective of systematic mapping studies and a case study on cloud software testing. J. Syst. Softw. 2016, 116, 206–219. [Google Scholar] [CrossRef] [Green Version]
- Apte, S.; Petrovsky, N. Will blockchain technology revolutionize excipient supply chain management? J. Excip. Food Chem. 2016, 31, 15–41. [Google Scholar]
- Tian, F. An agri-food supply chain traceability system China based on RFID and BCT technology. In Proceedings of the 13th International Conference on Service Systems and Service Management, Kunming, China, 24–26 June 2016; pp. 1–6. [Google Scholar]
- Christidis, K.; Devetsikiotis, M. Blockchains and smart contracts for the internet of things. IEEE Access 2016, 4, 2292–2303. [Google Scholar] [CrossRef]
- Cakić, S.; Ismailisufi, A.; Popović, T.; Krčo, S.; Gligorić, N.; Kuprešanin, S.; Maras, V. Digital transformation and trans-parency in wine supply chain using OCR and DLT. In Proceedings of the 25th International Conference on Information Technology, Žabljak, Montenegro, 16–20 February 2021; pp. 1–5. [Google Scholar]
- Benčić, F.M.; Skočir, P.; Žarko, I.P. DL-Tags: DLT and smart tags for decentralized, privacy-preserving, and verifiable supply chain management. IEEE Access 2019, 7, 46198–46209. [Google Scholar] [CrossRef]
- Zhang, A.; Zhong, R.Y.; Farooque, M.; Kang, K.; Venkatesh, V.G. Blockchainbased life cycle assessment: An implemen-tation framework and system architecture. Resour. Conserv. Recycl. 2020, 152, 104512. [Google Scholar] [CrossRef]
- Müßigmann, B.; von der Gracht, H.; Hartmann, E. Blockchain technology in logistics and supply chain management-a bibliometric literature review from 2016 to January 2020. IEEE Trans. Eng. Manag. 2020, 67, 988–1007. [Google Scholar] [CrossRef]
- Paliwal, V.; Chandra, S.; Sharma, S. Blockchain technology for sustainable supply chain management: A systematic literature review and a classification framework. Sustainability 2020, 12, 7638. [Google Scholar] [CrossRef]
- Kshetri, N. 1 Blockchain’s roles in meeting key supply chain management objectives. Int. J. Inf. Manag. 2018, 39, 80–89. [Google Scholar] [CrossRef] [Green Version]
- Davis, F.D. Perceived usefulness, perceived ease of use, and user acceptance of information technology. MIS Q. 1989, 13, 319–340. [Google Scholar] [CrossRef] [Green Version]
- Yang, C.-S. Maritime shipping digitalization: Blockchain-based technology applications, future improvements, and intention to use. Transp. Res. Part E Logist. Transp. Rev. 2019, 131, 108–117. [Google Scholar] [CrossRef]
- Queiroz, M.M.; Wamba, S.F. Blockchain adoption challenges in supply chain: An empirical investigation of the main drivers in India and the USA. Int. J. Inf. Manag. 2019, 46, 70–82. [Google Scholar] [CrossRef]
- Venkatesh, V.; Morris, M.G.; Davis, G.B.; Davis, F.D. User acceptance of information technology: Toward a unified View. MIS Q. 2003, 27, 425–478. [Google Scholar] [CrossRef] [Green Version]
- Wong, L.W.; Tan, G.W.H.; Lee, V.H.; Ooi, K.B.; Sohal, A. Unearthing the determinants of blockchain adoption in supply chain management. Int. J. Prod. Res. 2020, 58, 2100–2123. [Google Scholar] [CrossRef] [Green Version]
- Martinez, V.; Zhao, M.; Blujdea, C.; Han, X.; Neely, A.; Albores, P. Blockchain-driven customer order management. Int. J. Oper. Prod. Manag. 2019, 29, 993–1022. [Google Scholar] [CrossRef]
- Varriale, V.; Cammarano, A.; Michelino, F.; Caputo, M. Sustainable supply chains with blockchain, IoT and RFID: A simulation on order management. Sustainability 2021, 13, 6372. [Google Scholar] [CrossRef]
- Li, Y.; Wang, B.; Yang, D. Research on supply chain coordination based on blockchain technology and customer random demand. Discret. Dyn. Nat. Soc. 2019, 4769870. [Google Scholar] [CrossRef]
- Wang, M.; Wu, Y.; Chen, B.; Evans, M. Blockchain and supply chain management: A new paradigm for supply chain integration and collaboration. Oper. Supply Chain Manag. 2021, 14, 111–122. [Google Scholar]
- Dolgui, A.; Ivanov, D.; Potryasaev, S.; Sokolov, B.; Ivanova, M.; Werner, F. Blockchain-oriented dynamic modelling of smart contract design and execution in the supply chain. Int. J. Prod. Res. 2020, 58, 2184–2199. [Google Scholar] [CrossRef]
- Hasan, H.; AlHadhrami, E.; AlDhaheri, A.; Salah, K.; Jayaraman, R. Smart contract-based approach for efficient shipment management. Comput. Ind. Eng. 2019, 136, 149–159. [Google Scholar] [CrossRef]
- Liu, L.; Li, F.; Qi, E. Research on risk avoidance and coordination of supply chain subject based on blockchain technology. Sustainability 2019, 11, 2182. [Google Scholar] [CrossRef] [Green Version]
- Min, H. Blockchain technology for enhancing check for updates supply chain resilience. Bus. Horiz. 2019, 62, 35–45. [Google Scholar] [CrossRef]
- Zhao, Q.; Tsai, P.-H.; Wang, J.-L. Improving financial service innovation strategies for enhancing China’s banking industry competitive advantage during the fintech revolution: A hybrid MCDM model. Sustainability 2019, 11, 1419. [Google Scholar] [CrossRef] [Green Version]
- Chang, S.E.; Chen, Y.-C.; Lu, M.-F. Supply chain re-engineering using blockchain technology: A case of smart contract based tracking process. Technol. Forecast. Soc. Chang. 2019, 144, 11. [Google Scholar] [CrossRef]
- Han, D.; Zhang, C.; Ping, J.; Yan, Z. Smart contract architecture for decentralized energy trading and management based on blockchains. Energy 2020, 199, 117417. [Google Scholar] [CrossRef]
- Salmeron-Manzano, E.; Manzano-Agugliaro, F. The role of smart contracts in sustainability: Worldwide research trends. Sustainability 2019, 11, 3049. [Google Scholar] [CrossRef] [Green Version]
- Schmidt, C.G.; Wagner, S.M. Blockchain and supply chain relations: A transaction cost theory perspective. J. Purch. Supply Manag. 2019, 25, 100552. [Google Scholar] [CrossRef]
- Lu, Y. Blockchain and the related issues: A review of current research topics. J. Manag. Anal. 2018, 5, 231–255. [Google Scholar] [CrossRef]
- Singh, M.; Kim, S. Branch based blockchain technology in intelligent vehicle. Comput. Netw. 2018, 145, 219–231. [Google Scholar] [CrossRef]
- Wang, M.; Jie, F.; Abareshi, A. Improving logistics performance for one belt one road: A conceptual framework for supply chain risk management in Chinese third-party logistics providers. Int. J. Agil. Syst. Manag. 2018, 11, 364–380. [Google Scholar] [CrossRef]
- Chen, T.; Wang, D.R. Combined application of blockchain technology in fractional calculus model of supply chain financial system. Chaos Solitons Fractals 2020, 131, 109461. [Google Scholar] [CrossRef]
- Feng, H.H.; Wang, X.; Duan, Y.Q.; Zhang, J.; Zhang, X.S. Applying blockchain technology to improve agri-food traceability: A review of development methods, benefits and challenges. J. Clean. Prod. 2020, 260, 121031. [Google Scholar] [CrossRef]
- Liu, J.; Zhang, H.; Zhen, L. Blockchain technology in maritime supply chains: Applications, architecture and challenges. Int. J. Prod. Res. 2021. [Google Scholar] [CrossRef]
- O’Reilly Media. Designing for the Internet of Things; O’Reilly: Sebastopol, CA, USA, 2015. [Google Scholar]
- Stigler, M. Beginning Serverless Computing: Developing with Amazon Web Services, Microsoft Azure, and Google Cloud; Apress: New York, NY, USA, 2018. [Google Scholar]
- Vyas, U. Mastering AWS Development: Develop and Migrate Your Enterprise Application to the Amazon Web Services Platform; Packt Publishing: Birmingham, UK, 2015. [Google Scholar]
- West, J.; Andrews, J.; Dean, T. Network+ Guide to Networks, 8th ed.; Cengage: Boston, MA, USA, 2019. [Google Scholar]
- Zaman, F.U.; Khan, A.H.; Owais, M. Performance evaluation Of Amazon’s, Google’s, and Microsoft’s serverless functions: A comparative study. Int. J. Sci. Technol. Res. 2021, 10, 189–192. [Google Scholar]
- Hepp, T.; Sharinghousen, M.; Ehret, P.; Schoenhals, A.; Gipp, B. On-chain vs off-chain storage for supply- and blockchain integration. It-Inf. Technol. 2018, 60, 283–291. [Google Scholar] [CrossRef]
- Codd, E.F. A relational model of data for large shared data banks. Commun. ACM 1970, 13, 378–387. [Google Scholar] [CrossRef]
- Brown, S. Machine Learning, Explained. Ideas Made to Matter. MIT Management Sloan School. 2021. Available online: https://mitsloan.mit.edu/ideas-made-to-matter/machine-learning-explained (accessed on 27 May 2021).
- Li, H. Which Machine Learning Algorithm Should I Use? The SAS Data Science Blog. 2017. Available online: https://www.sas.com/en_us/insights/analytics/machine-learning.html (accessed on 12 December 2018).
- Di Vaio, A.; Varriale, L.; Alvino, F. Key performance indicators for developing environmentally sustainable and energy efficient ports: Evidence from Italy. Energy Policy 2018, 122, 229–240. [Google Scholar] [CrossRef]
- Eisenhardt, K.M. Building theories from case study research. Acad. Manag. Rev. 1989, 14, 532–550. [Google Scholar] [CrossRef]
- Gibbert, M.; Ruigrok, W.; Wicki, B. What passes as a rigorous case study? Strateg. Manag. J. 2008, 29, 1465–1474. [Google Scholar] [CrossRef]
- Scapens, R.W. Doing case study research. In The Real Life Guide to Accounting Research: A Behind-the-Scenes View of Using Qualitative Research Methods; Humphrey, C., Lee, B., Eds.; Elsevier: Oxford, UK, 2004; pp. 257–279. [Google Scholar]
- Yin, R.K. Discovering the future of the case study method in evaluation research. Eval. Pract. 1994, 15, 283–290. [Google Scholar]
- Yin, R.K. Case Study Research: Design and Methods, 5th ed.; Sage: Thousand Oaks, CA, USA, 2013. [Google Scholar]
- Gil, M.A. Concept of critical safety area applicable for an obstacle-avoidance process for manned and autonomous ships. Reliab. Eng. Syst. Saf. 2021, 214, 107806. [Google Scholar] [CrossRef]
- Fu, X.; Ng, A.K.Y.; Lau, Y.Y. The impacts of maritime piracy on global economic development: The case of Somalia. Marit. Policy Manag. 2010, 37, 677–697. [Google Scholar] [CrossRef]
- Uckelmann, D. A definition approach to smart logistics. In Next Generation Teletraffic and Wired/Wireless Advanced Networking; Lecture Notes in Computer Science; Balandin, S., Moltchanov, D., Koucheryavy, Y., Eds.; Springer: Berlin/Heidelberg, Germany, 2008; pp. 273–284. [Google Scholar]








| Category | Search Term and Condition |
|---|---|
| Who | Any (no restriction) |
| Which | Supply chain, logistics |
| What | Blockchain sustainability, machine learning, data analytics, data analysis |
| Where | Books, conference papers, journals, websites, whitepapers |
| When | The year 2016 (in which blockchain technology was first applied to supply chain [51,52,53] to the current year 2021 |
| How | Any (no restriction) |
Publisher’s Note: MDPI stays neutral with regard to jurisdictional claims in published maps and institutional affiliations. |
© 2021 by the authors. Licensee MDPI, Basel, Switzerland. This article is an open access article distributed under the terms and conditions of the Creative Commons Attribution (CC BY) license (https://creativecommons.org/licenses/by/4.0/).
Share and Cite
Wong, S.; Yeung, J.-K.-W.; Lau, Y.-Y.; So, J. Technical Sustainability of Cloud-Based Blockchain Integrated with Machine Learning for Supply Chain Management. Sustainability 2021, 13, 8270. https://doi.org/10.3390/su13158270
Wong S, Yeung J-K-W, Lau Y-Y, So J. Technical Sustainability of Cloud-Based Blockchain Integrated with Machine Learning for Supply Chain Management. Sustainability. 2021; 13(15):8270. https://doi.org/10.3390/su13158270
Chicago/Turabian StyleWong, Simon, John-Kun-Woon Yeung, Yui-Yip Lau, and Joseph So. 2021. "Technical Sustainability of Cloud-Based Blockchain Integrated with Machine Learning for Supply Chain Management" Sustainability 13, no. 15: 8270. https://doi.org/10.3390/su13158270
APA StyleWong, S., Yeung, J.-K.-W., Lau, Y.-Y., & So, J. (2021). Technical Sustainability of Cloud-Based Blockchain Integrated with Machine Learning for Supply Chain Management. Sustainability, 13(15), 8270. https://doi.org/10.3390/su13158270

