Influence of Wind Turbines on Farmlands’ Value: Exploring the Behaviour of a Rural Community through the Decision Tree
Abstract
1. Introduction
2. Materials and Methods
2.1. Data Collection
- Part 1: Demographic, social, and economic features of the respondents. This section aimed to obtain specific information regarding gender, age, education level, category of employment, type of knowledge on wind energy, and the perception about the attention paid by the energy companies to public opinion before the installation of wind turbines. Furthermore, this section investigated if the respondents own farmland and if this land accommodates wind turbines.
- Part 2: Effects of wind turbines on rural community. This section aimed to investigate both the positive and negative effects of wind turbines declared by the local rural community. Among the positive effects, the possible job increase in the study area, the income increase of farmland owners, and the opportunities of recovery of marginal areas (e.g., rural areas that cannot be used for cost-effective agriculture) were investigated. On the contrary, the analysis of negative effects regarded the impacts of wind turbines on human health, the impacts on the landscape and agroecosystems, the cultivation and building constraints arising from the easement, the presence of maintenance workmen in the farmland, and the depreciation of the farmland also caused by the easement.
- Part 3: Willingness to pay farmland owners subject to wind turbines. The last section of the questionnaire looked to get the WTP of the respondents for 7 types of farmland: sowable crops, vineyard, olive grove, orchard, livestock farm, rural facilities, and woodland. These farmlands reflect the features of the study area, which include extensive farming of sowable crops and orchards; specialized viticulture and olive growing; small livestock farms; woodlands with deciduous trees and Mediterranean scrub; rural facilities, such as small houses, sheds, warehouses for machinery and equipment.
2.2. The Decision Tree
3. Results
3.1. Description of the Sample
3.2. Decision Tree Classification
4. Discussion
5. Conclusions
Author Contributions
Funding
Institutional Review Board Statement
Informed Consent Statement
Data Availability Statement
Acknowledgments
Conflicts of Interest
Appendix A







References
- European Commission; Joint Research Centre. Territorial Facts and Trends in the EU Rural Areas within 2015–2030; Publications Office of the European Union: Luxembourg, 2018. [Google Scholar]
- Poggi, F.; Firmino, A.; Amado, M. Planning Renewable Energy in Rural Areas: Impacts on Occupation and Land Use. Energy 2018, 155, 630–640. [Google Scholar] [CrossRef]
- OECD. Linking Renewable Energy to Rural Development; Green Growth Studies; OECD Publishing: Paris, France, 2012; ISBN 978-92-64-18042-0. [Google Scholar]
- Wind Europe. Wind Energy in Europe in 2019. Trends and Statistics; Wind Europe: Brussels, Belgium, 2020. [Google Scholar]
- Serri, L.; Colle, L.; Vitali, B.; Bonomi, T. Floating Offshore Wind Farms in Italy beyond 2030 and beyond 2060: Preliminary Results of a Techno-Economic Assessment. Appl. Sci. 2020, 10, 8899. [Google Scholar] [CrossRef]
- European Commission. Communication from the Commission to the European Parliament, the Council, the European Economic and Social Committee and the Committee of the Regions. Stepping up Europe’s 2030 Climate Ambition. Investing in a Climate-Neutral Future for the Benefit of Our People; European Commission: Brussels, Belgium, 2020. [Google Scholar]
- Morano, P.; Tajani, F.; Locurcio, M. GIS Application and Econometric Analysis for the Verification of the Financial Feasibility of Roof-Top Wind Turbines in the City of Bari (Italy). Renew. Sustain. Energy Rev. 2017, 70, 999–1010. [Google Scholar] [CrossRef]
- Pellerin-Carlin, T.; Vinois, J.A.; Rubio, E.; Fernandes, S.; Delors, J.; Letta, E. Making the Energy Transition a European Success. Tackling the Democratic, Innovation, Financing and Social Challenges of the Energy Union; Notre Europe Jacques Delors Institut, Studies & Reports: Paris, France, 2017. [Google Scholar]
- Liebe, U.; Dobers, G.M. Decomposing Public Support for Energy Policy: What Drives Acceptance of and Intentions to Protest against Renewable Energy Expansion in Germany? Energy Res. Soc. Sci. 2019, 47, 247–260. [Google Scholar] [CrossRef]
- Azarova, V.; Cohen, J.; Friedl, C.; Reichl, J. Designing Local Renewable Energy Communities to Increase Social Acceptance: Evidence from a Choice Experiment in Austria, Germany, Italy, and Switzerland. Energy Policy 2019, 132, 1176–1183. [Google Scholar] [CrossRef]
- Diógenes, J.R.F.; Claro, J.; Rodrigues, J.C.; Loureiro, M.V. Barriers to Onshore Wind Energy Implementation: A Systematic Review. Energy Res. Soc. Sci. 2020, 60, 101337. [Google Scholar] [CrossRef]
- Sadorsky, P. Wind Energy for Sustainable Development: Driving Factors and Future Outlook. J. Clean. Prod. 2021, 289, 125779. [Google Scholar] [CrossRef]
- Toke, D. Explaining Wind Power Planning Outcomes. Energy Policy 2005, 33, 1527–1539. [Google Scholar] [CrossRef]
- Myrna, O.; Odening, M.; Ritter, M. The Influence of Wind Energy and Biogas on Farmland Prices. Land 2019, 8, 19. [Google Scholar] [CrossRef]
- Mulvaney, K.K.; Woodson, P.; Prokopy, L.S. Different Shades of Green: A Case Study of Support for Wind Farms in the Rural Midwest. Environ. Manag. 2013, 51, 1012–1024. [Google Scholar] [CrossRef]
- Wheeler, R. Reconciling Windfarms with Rural Place Identity: Exploring Residents’ Attitudes to Existing Sites. Sociol. Rural. 2017, 57, 110–132. [Google Scholar] [CrossRef]
- Copena, D.; Simón, X. Wind Farms and Payments to Landowners: Opportunities for Rural Development for the Case of Galicia. Renew. Sustain. Energy Rev. 2018, 95, 38–47. [Google Scholar] [CrossRef]
- Mills, S. Wind Energy and Rural Community Sustainability. In Handbook of Sustainability and Social Science Research; Leal Filho, W., Marans, R.W., Callewaert, J., Eds.; Springer International Publishing: Berlin, Germany, 2018; pp. 215–225. [Google Scholar]
- Bergmann, A.; Colombo, S.; Hanley, N. Rural versus Urban Preferences for Renewable Energy Developments. Ecol. Econ. 2008, 65, 616–625. [Google Scholar] [CrossRef]
- Williams, K. Relative Acceptance of Traditional and Non-Traditional Rural Land Uses: Views of Residents in Two Regions, Southern Australia. Landsc. Urban Plan. 2011, 103, 55–63. [Google Scholar] [CrossRef]
- Guan, J.; Zepp, H. Factors Affecting the Community Acceptance of Onshore Wind Farms: A Case Study of the Zhongying Wind Farm in Eastern China. Sustainability 2020, 12, 6894. [Google Scholar] [CrossRef]
- Van der Horst, D.; Toke, D. Exploring the Landscape of Wind Farm Developments; Local Area Characteristics and Planning Process Outcomes in Rural England. Land Use Policy 2010, 27, 214–221. [Google Scholar] [CrossRef]
- D’Souza, C.; Yiridoe, E.K. Social Acceptance of Wind Energy Development and Planning in Rural Communities of Australia: A Consumer Analysis. Energy Policy 2014, 74, 262–270. [Google Scholar] [CrossRef]
- Groth, T.M.; Vogt, C.A. Rural Wind Farm Development: Social, Environmental and Economic Features Important to Local Residents. Renew. Energy 2014, 63, 1–8. [Google Scholar] [CrossRef]
- Phimister, E.; Roberts, D. The Role of Ownership in Determining the Rural Economic Benefits of On-Shore Wind Farms: The Rural Economic Benefits of Wind Farms. J. Agric. Econ. 2012, 63, 331–360. [Google Scholar] [CrossRef]
- Cowell, R.; Bristow, G.; Munday, M. Acceptance, Acceptability and Environmental Justice: The Role of Community Benefits in Wind Energy Development. J. Environ. Plan. Manag. 2011, 54, 539–557. [Google Scholar] [CrossRef]
- Cerroni, S.; Venzi, L. Rural Communities and Wind Farms: A Contingent Valuation Investigation. Riv. Econ. Agrar. 2013, 23–40. [Google Scholar] [CrossRef]
- Sutherland, L.-A.; Holstead, K.L. Future-Proofing the Farm: On-Farm Wind Turbine Development in Farm Business Decision-Making. Land Use Policy 2014, 36, 102–112. [Google Scholar] [CrossRef]
- Milbrandt, A.R.; Heimiller, D.M.; Perry, A.D.; Field, C.B. Renewable Energy Potential on Marginal Lands in the United States. Renew. Sustain. Energy Rev. 2014, 29, 473–481. [Google Scholar] [CrossRef]
- Rudolph, D.; Kirkegaard, J.K. Making Space for Wind Farms: Practices of Territorial Stigmatisation in Rural Denmark. Antipode 2019, 51, 642–663. [Google Scholar] [CrossRef]
- Vecchiato, D. How Do You like Wind Farms? Understanding People’s Preferences about New Energy Landscapes with Choice Experiments. Aestimum 2014, 15–37. [Google Scholar] [CrossRef]
- Caporale, D.; De Lucia, C. Social Acceptance of On-Shore Wind Energy in Apulia Region (Southern Italy). Renew. Sustain. Energy Rev. 2015, 52, 1378–1390. [Google Scholar] [CrossRef]
- Bernetti, I.; Bambi, L.; Barbierato, E.; Borghini, T.; Capecchi, I. A Decision Support System for Assessing the Perception and Acceptance of WTs in High-Value Landscapes: The Case of Chianti Classico (Italy). Aestimum 2020, 19–42. [Google Scholar] [CrossRef]
- De Sousa, A.J.G.; Kastenholz, E. Wind Farms and the Rural Tourism Experience–Problem or Possible Productive Integration? The Views of Visitors and Residents of a Portuguese Village. J. Sustain. Tour. 2015, 23, 1236–1256. [Google Scholar] [CrossRef]
- Silva, L.; Delicado, A. Wind Farms and Rural Tourism: A Portuguese Case Study of Residents’ and Visitors’ Perceptions and Attitudes. Morav. Geogr. Rep. 2017, 25, 248–256. [Google Scholar] [CrossRef]
- Mordue, T.; Moss, O.; Johnston, L. The Impacts of Onshore-Windfarms on a UK Rural Tourism Landscape: Objective Evidence, Local Opposition, and National Politics. J. Sustain. Tour. 2020, 28, 1882–1904. [Google Scholar] [CrossRef]
- Shaw, H.; Ashworth, P.; Hall, N. Exploring Community Acceptance of Rural Wind Farms in Australia: A Snapshot; CSIRO: Camberra, Australia, 2012. [Google Scholar] [CrossRef]
- European Commission; Joint Research Centre. The Social Acceptance of Wind Energy: Where We Stand and the Path Ahead; Publications Office of the European Union: Luxembourg, 2016. [Google Scholar]
- Leiren, M.D.; Aakre, S.; Linnerud, K.; Julsrud, T.E.; Di Nucci, M.-R.; Krug, M. Community Acceptance of Wind Energy Developments: Experience from Wind Energy Scarce Regions in Europe. Sustainability 2020, 12, 1754. [Google Scholar] [CrossRef]
- Farboud, A.; Crunkhorn, R.; Trinidade, A. ‘Wind Turbine Syndrome’: Fact or Fiction? J. Laryngol. Otol. 2013, 127, 222–226. [Google Scholar] [CrossRef]
- Jeffery, R.D.; Krogh, C.; Horner, B. Adverse Health Effects of Industrial Wind Turbines. Can. Fam. Physician 2013, 59, 473–475. [Google Scholar] [PubMed]
- Simos, J.; Cantoreggi, N.; Christie, D.; Forbat, J. Wind Turbines and Health: A Review with Suggested Recommendations. Environ. Risques Santé 2019, 18, 1–11. [Google Scholar]
- McCarthy, I.; Balli, H.O. Windfarms and Residential Property Values. Int. J. Strateg. Prop. Manag. 2014, 18, 116–124. [Google Scholar] [CrossRef][Green Version]
- Gibbons, S. Gone with the Wind: Valuing the Visual Impacts of Wind Turbines through House Prices. J. Environ. Econ. Manag. 2015, 72, 177–196. [Google Scholar] [CrossRef]
- Sunak, Y.; Madlener, R. The Impact of Wind Farm Visibility on Property Values: A Spatial Difference-in-Differences Analysis. Energy Econ. 2016, 55, 79–91. [Google Scholar] [CrossRef]
- Jensen, C.U.; Panduro, T.E.; Lundhede, T.H.; Nielsen, A.S.E.; Dalsgaard, M.; Thorsen, B.J. The Impact of On-Shore and off-Shore Wind Turbine Farms on Property Prices. Energy Policy 2018, 116, 50–59. [Google Scholar] [CrossRef]
- Sims, S.; Dent, P. Property Stigma: Wind Farms Are Just the Latest Fashion. J. Prop. Investig. Financ. 2007, 25, 626–651. [Google Scholar] [CrossRef]
- Sims, S.; Dent, P.; Oskrochi, G.R. Modelling the Impact of Wind Farms on House Prices in the UK. Int. J. Strateg. Prop. Manag. 2008, 12, 251–269. [Google Scholar] [CrossRef]
- Heintzelman, M.D.; Tuttle, C.M. Values in the Wind: A Hedonic Analysis of Wind Power Facilities. Land Econ. 2012, 88, 571–588. [Google Scholar] [CrossRef]
- Vyn, R.J.; McCullough, R.M. The Effects of Wind Turbines on Property Values in Ontario: Does Public Perception Match Empirical Evidence? Can. J. Agric. Econ. Can. Agroecon. 2014, 62, 365–392. [Google Scholar] [CrossRef]
- Munday, M.; Bristow, G.; Cowell, R. Wind Farms in Rural Areas: How Far Do Community Benefits from Wind Farms Represent a Local Economic Development Opportunity? J. Rural Stud. 2011, 27, 1–12. [Google Scholar] [CrossRef]
- Kotu, V.; Deshpande, B. Classification. In Data Science Conceps and Practice; Morgan Kaufmann: Burlington, MA, USA, 2018; pp. 65–163. ISBN 978-0-12-814761-0. [Google Scholar]
- Smith, C. Decision Trees and Random Forests: A Visual Introduction for Beginners; Blue Windmill Media: Sheffield, UK, 2017. [Google Scholar]
- Rokach, L.; Maimon, O. Data Mining with Decision Trees: Theory and Applications, 2nd ed.; World Scientific: Hackensack, NJ, USA, 2015; ISBN 978-981-4590-07-5. [Google Scholar]
- Song, Y.; Lu, Y. Decision Tree Methods: Applications for Classification and Prediction. Shanghai Arch. Psychiatry 2015, 27, 130–135. [Google Scholar] [PubMed]
- Gorsevski, P.V.; Cathcart, S.C.; Mirzaei, G.; Jamali, M.M.; Ye, X.; Gomezdelcampo, E. A Group-Based Spatial Decision Support System for Wind Farm Site Selection in Northwest Ohio. Energy Policy 2013, 55, 374–385. [Google Scholar] [CrossRef]
- Villacreses, G.; Gaona, G.; Martínez-Gómez, J.; Jijón, D.J. Wind Farms Suitability Location Using Geographical Information System (GIS), Based on Multi-Criteria Decision Making (MCDM) Methods: The Case of Continental Ecuador. Renew. Energy 2017, 109, 275–286. [Google Scholar] [CrossRef]
- Sagbansua, L.; Balo, F. Decision Making Model Development in Increasing Wind Farm Energy Efficiency. Renew. Energy 2017, 109, 354–362. [Google Scholar] [CrossRef]
- Frew, E.J.; Whynes, D.K.; Wolstenholme, J.L. Eliciting Willingness to Pay: Comparing Closed-Ended with Open-Ended and Payment Scale Formats. Med. Decis. Mak. 2003, 23, 150–159. [Google Scholar] [CrossRef]
- Ben Amor, N.; Benferhat, S.; Elouedi, Z. Qualitative classification and evaluation with possibilistic decision trees. In Modem Information Processing: From Theory to Applications; Bouchon-Meunier, B., Coletti, G., Yager, R.R., Eds.; Elsevier: Amsterdam, The Netherlands, 2006; pp. 159–169. [Google Scholar]
- Kotu, V.; Deshpande, B. Predictive Analytics and Data Mining: Concepts and Practice with RapidMiner; Morgan Kaufmann: Amsterdam, The Netherlands, 2015; ISBN 978-0-12-801460-8. [Google Scholar]
- Cherfi, A.; Nouira, K.; Ferchichi, A. Very Fast C4.5 Decision Tree Algorithm. Appl. Artif. Intell. 2018, 32, 119–137. [Google Scholar] [CrossRef]
- Singh, S.; Gini, M. Comparative Study Id3, Cart And C4.5 Decision Tree Algorithm: A Survey. Int. J. Adv. Inf. Sci. Technol. 2014, 3, 47–52. [Google Scholar]
- Tan, P.N.; Steinbach, M.; Kumar, V. Classification: Basic Concepts, Decision Trees, and Model Evaluation. In Introduction to Data Mining; Pearson Education Limited: London, UK, 2014. [Google Scholar]
- Rokach, L.; Maimon, O. (Eds.) Decision Trees. In Data Mining and Knowledge Discovery Handbook; Springer: New York, NY, USA, 2005; pp. 165–192. ISBN 978-0-387-24435-8. [Google Scholar]
- Hssina, B.; Merbouha, A.; Ezzikouri, H.; Erritali, M. A Comparative Study of Decision Tree ID3 and C4.5. Int. J. Adv. Comput. Sci. Appl. 2014, 4. [Google Scholar] [CrossRef]
- Witten, I.H.; Witten, I.H. Data Mining: Practical Machine Learning Tools and Techniques, 4th ed.; Elsevier: Amsterdam, The Netherlands, 2017; ISBN 978-0-12-804291-5. [Google Scholar]
- Kass, G.V. An Exploratory Technique for Investigating Large Quantities of Categorical Data. Appl. Stat. 1980, 29, 119. [Google Scholar] [CrossRef]
- Breiman, L.; Friedman, J.H.; Olshen, R.A.; Stone, C.J. Classification And Regression Trees, 1st ed.; Routledge: London, UK, 2017; ISBN 978-1-315-13947-0. [Google Scholar]
- Quinlan, J.R. Induction of Decision Trees. Mach. Learn. 1986, 1, 81–106. [Google Scholar] [CrossRef]
- Quinlan, J.R. Improved Use of Continuous Attributes in C4.5. J. Artif. Intell. Res. 1996, 4, 77–90. [Google Scholar] [CrossRef]
- Salzberg, S.L. C4.5: Programs for Machine Learning by J. Ross Quinlan. Morgan Kaufmann Publishers, Inc., 1993. Mach. Learn. 1994, 16, 235–240. [Google Scholar] [CrossRef]
- Hothorn, T.; Hornik, K.; Zeileis, A. Unbiased Recursive Partitioning: A Conditional Inference Framework. J. Comput. Graph. Stat. 2006, 15, 651–674. [Google Scholar] [CrossRef]
- Wu, X.; Kumar, V.; Ross Quinlan, J.; Ghosh, J.; Yang, Q.; Motoda, H.; McLachlan, G.J.; Ng, A.; Liu, B.; Yu, P.S.; et al. Top 10 Algorithms in Data Mining. Knowl. Inf. Syst. 2008, 14, 1–37. [Google Scholar] [CrossRef]
- Berthold, M.R.; Cebron, N.; Dill, F.; Di Fatta, G.; Gabriel, T.R.; Georg, F.; Meinl, T.; Ohl, P.; Sieb, C.; Wiswedel, B. KNIME: The Konstanz Information Miner. In Proceedings of the 4th Annual Industrial Simulation Conference (ISC), Palermo, Italy, 5–7 June 2006; pp. 58–61. [Google Scholar]
- Quinlan, J.R. Simplifying Decision Trees. Int. J. Man-Mach. Stud. 1987, 27, 221–234. [Google Scholar] [CrossRef]
- Ting, K.M. Confusion Matrix. In Encyclopedia of Machine Learning; Sammut, C., Webb, G.I., Eds.; Springer International Publishing: Berlin, Germany, 2011. [Google Scholar]
- Li, Y.; Zhu, X.; Pan, Y.; Gu, J.; Zhao, A.; Liu, X. A Comparison of Model-Assisted Estimators to Infer Land Cover/Use Class Area Using Satellite Imagery. Remote Sens. 2014, 6, 8904–8922. [Google Scholar] [CrossRef]
- Fürnkranz, J. Decision Tree. In Encyclopedia of Machine Learning and Data Mining; Sammut, C., Webb, G.I., Eds.; Springer: New York, NY, USA, 2017; pp. 330–334. [Google Scholar]
- Graham, J.B.; Stephenson, J.R.; Smith, I.J. Public Perceptions of Wind Energy Developments: Case Studies from New Zealand. Energy Policy 2009, 37, 3348–3357. [Google Scholar] [CrossRef]
- Dugstad, A.; Grimsrud, K.; Kipperberg, G.; Lindhjem, H.; Navrud, S. Acceptance of Wind Power Development and Exposure–Not-in-Anybody’s-Backyard. Energy Policy 2020, 147, 111780. [Google Scholar] [CrossRef]
- Oikonomou, E.K.; Kilias, V.; Goumas, A.; Rigopoulos, A.; Karakatsani, E.; Damasiotis, M.; Papastefanakis, D.; Marini, N. Renewable Energy Sources (RES) Projects and Their Barriers on a Regional Scale: The Case Study of Wind Parks in the Dodecanese Islands, Greece. Energy Policy 2009, 37, 4874–4883. [Google Scholar] [CrossRef]
- Cousse, J.; Wüstenhagen, R.; Schneider, N. Mixed Feelings on Wind Energy: Affective Imagery and Local Concern Driving Social Acceptance in Switzerland. Energy Res. Soc. Sci. 2020, 70, 101676. [Google Scholar] [CrossRef]
- Szulecki, K.; Overland, I. Energy Democracy as a Process, an Outcome and a Goal: A Conceptual Review. Energy Res. Soc. Sci. 2020, 69, 101768. [Google Scholar] [CrossRef]
- Brinkman, J.T.; Hirsh, R.F. Welcoming Wind Turbines and the PIMBY (“Please in My Backyard”) Phenomenon: The Culture of the Machine in the Rural American Midwest. Technol. Cult. 2017, 58, 335–367. [Google Scholar] [CrossRef]
- Khatri, M. Impact of Wind Farms on the Value of Residential Property and Agricultural Land; Royal Institute of Chartered Surveyors: London, UK, 2004. [Google Scholar]
- Dimitropoulos, A.; Kontoleon, A. Assessing the Determinants of Local Acceptability of Wind-Farm Investment: A Choice Experiment in the Greek Aegean Islands. Energy Policy 2009, 37, 1842–1854. [Google Scholar] [CrossRef]
- Du Preez, M.; Menzies, G.; Sale, M.C.; Hosking, S.G. Measuring the indirect costs associated with the establishment of a wind farm: An application of the Contingent Valuation Model. J. Energy S. Afr. 2012, 23, 1–9. [Google Scholar] [CrossRef]
- Ladenburg, J.; Dahlgaard, J.-O. Attitudes, Threshold Levels and Cumulative Effects of the Daily Wind-Turbine Encounters. Appl. Energy 2012, 98, 40–46. [Google Scholar] [CrossRef]
- Devine-Wright, P. Local Aspects of UK Renewable Energy Development: Exploring Public Beliefs and Policy Implications. Local Environ. 2005, 10, 57–69. [Google Scholar] [CrossRef]
- Zaunbrecher, B.S.; Arning, K.; Özalay, B.; Natemeyer, H.; Ziefle, M. Pitfalls when placing electricity pylons—The influence of age on acceptance. In Human Aspects of IT for the Aged Population. Design for Aging; ITAP, Lecture Notes in Computer Science; Zhou, J., Salvendy, G., Eds.; Springer International Publishing: Berlin, Germany, 2015; Volume 9193, pp. 282–283. [Google Scholar]
- Martin, C.L. Your Guide to Wind Turbine Syndrome … a Roadmap to This Complicated Subject; National Wind Watch, Inc.: Pittsfield, MA, USA, 2010. [Google Scholar]
- Bowdler, D. Acoustics Australia; Springer International Publishing: Berlin, Germany, 2012; pp. 67–71. [Google Scholar]
- Knopper, L.D.; Ollson, C.A.; McCallum, L.C.; Whitfield Aslund, M.L.; Berger, R.G.; Souweine, K.; McDaniel, M. Wind Turbines and Human Health. Front. Public Health 2014, 2. [Google Scholar] [CrossRef]
- Firestone, J.; Bates, A.; Knapp, L.A. See Me, Feel Me, Touch Me, Heal Me: Wind Turbines, Culture, Landscapes, and Sound Impressions. Land Use Policy 2015, 46, 241–249. [Google Scholar] [CrossRef]
- Tautz-Weinert, J.; Yürüşen, N.Y.; Melero, J.J.; Watson, S.J. Sensitivity Study of a Wind Farm Maintenance Decision-A Performance and Revenue Analysis. Renew. Energy 2019, 132, 93–105. [Google Scholar] [CrossRef]
- Tanaka, A.M.; Anastasopoulos, P.C.; Carboneau, N.; Fricker, J.D.; Habermann, J.A.; Haddock, J.E. Policy Considerations for Construction of Wind Farms and Biofuel Plant Facilities: A Guide for Local Agencies. State Local Gov. Rev. 2012, 44, 140–149. [Google Scholar] [CrossRef]
- Leary, J.; Schaube, P.; Clementi, L. Rural Electrification with Household Wind Systems in Remote High Wind Regions. Energy Sustain. Dev. 2019, 52, 154–175. [Google Scholar] [CrossRef]
| Feature and Code | Scale of Measurement | Frequency (%) |
|---|---|---|
| Gender (GENDER) | F = Female | 64% |
| M = Male | 36% | |
| Age (AGE) | 1 = 18–40 years old | 39% |
| 2 = 41–60 years old | 48% | |
| 3 = >60 years old | 13% | |
| Education level (EDUCATION) | 1 = Elementary school | 11% |
| 2 = Secondary school | 31% | |
| 3 = High school | 33% | |
| 4 = University degree or postgraduate | 25% | |
| Employment (EMPLOYMENT) | 1 = Freelance professional in agriculture | 16% |
| 2 = Farmer or agricultural entrepreneur | 16% | |
| 3 = Worker in agriculture | 68% | |
| Knowledge on wind energy (KNOWLEDGE) | 1 = None | 57% |
| 2 = Autonomous | 36% | |
| 3 = Public meetings or debates | 7% | |
| Attention to public opinion (ATTENTION) | NO = No attention | 96% |
| YES = attention | 4% | |
| Owner of farmland (OWNER) | NO = Not owner | 27% |
| YES = Owner | 73% | |
| Owner of farmland subject to wind turbines (EASEMENT) | NO = Not owner | 92% |
| YES = Owner | 8% |
| Positive Effect and Code | Scale of Measurement | Frequency (%) |
| Job increase (JOB) | NO = No increase | 98% |
| YES = Increase | 2% | |
| Income increase (INCOME) | NO = No increase | 88% |
| YES = Increase | 12% | |
| Recovery of marginal areas (MARGINAL AREAS) | NO = No recovery | 4% |
| YES = Recovery | 96% | |
| Negative Effect and Code | Scale of Measurement | Frequency (%) |
| Impacts on human health (HEALTH) | NO = No impacts | 87% |
| YES = Impacts | 13% | |
| Impacts on landscape and agroecosystem (LANDSCAPE&AGRO) | NO = No impacts | 67% |
| YES = Impacts | 33% | |
| Cultivation and/or building constraints (CONSTRAINTS) | NO = No constraints | 62% |
| YES = Constraints | 38% | |
| Concerns on maintenance workmen (WORKMEN) | NO = No concerns | 78% |
| YES = Concerns | 22% | |
| Concerns on depreciation of farmland (DEPRECIATION) | NO = No concerns | 69% |
| YES = Concerns | 31% |
| Farmland and Code | Average WTP (%) | Most Frequent WTP (%) |
|---|---|---|
| Sowable crops (SC) | 65.7% | 60% |
| Vineyard (VY) | 64.0% | 60% |
| Olive grove (OG) | 64.3% | 50% |
| Orchard (OR) | 64.2% | 50% |
| Livestock farm (LF) | 65.6% | 60% |
| Rural facilities (RF) | 63.1% | 60% |
| Woodland (WO) | 66.5% | 60% |
| Objects Per Farmland (No.) | Average % | |||||||
|---|---|---|---|---|---|---|---|---|
| SC | VY | OG | OR | LF | RF | WO | ||
| Demographic, Social and Economic Features | ||||||||
| GENDER | 0 | 27 | 27 | 27 | 21 | 0 | 21 | 17.6% |
| AGE | 20 | 16 | 16 | 16 | 10 | 23 | 10 | 15.9% |
| EDUCATION | 88 | 95 | 88 | 88 | 88 | 78 | 88 | 87.6% |
| EMPLOYMENT | 0 | 0 | 0 | 12 | 62 | 17 | 28 | 17.0% |
| KNOWLEDGE | 17 | 40 | 27 | 41 | 32 | 23 | 41 | 31.6% |
| ATTENTION | 0 | 0 | 0 | 0 | 0 | 0 | 0 | 0% |
| OWNER | 34 | 25 | 30 | 9 | 0 | 29 | 27 | 22.0% |
| EASEMENT | 0 | 100 | 0 | 0 | 0 | 100 | 0 | 28.6% |
| Positive Effects | ||||||||
| JOB | 0 | 0 | 0 | 0 | 0 | 0 | 0 | 0% |
| INCOME | 100 | 92 | 100 | 100 | 100 | 92 | 100 | 97.7% |
| MARGINAL AREAS | 0 | 0 | 0 | 0 | 0 | 0 | 0 | 0% |
| Negative Effects | ||||||||
| HEALTH | 37 | 39 | 40 | 40 | 58 | 0 | 40 | 36.3% |
| LANDSCAPE & AGRO | 0 | 0 | 0 | 0 | 29 | 73 | 16 | 16.9% |
| CONSTRAINTS | 0 | 0 | 0 | 0 | 0 | 87 | 0 | 12.4% |
| WORKMEN | 88 | 48 | 48 | 48 | 21 | 0 | 0 | 36.1% |
| DEPRECIATION | 20 | 0 | 0 | 0 | 20 | 36 | 0 | 10.9% |
| Classification Rule | Farmland Code |
|---|---|
| If Age = 2 AND Knowledge = 1 AND Depreciation = NO AND Employment = 3 AND Health = NO AND Education = 3 AND Workmen = NO AND Income = NO then WTP = 60% | SC |
| If Knowledge = 2 AND Depreciation = NO AND Employment = 3 AND Health = NO AND Education = 3 AND Workmen = NO AND Income = NO then WTP = 100% | SC |
| If Owner = YES AND Knowledge = 1 AND Gender = M AND Workmen = NO AND Education = 4 AND Income = NO AND Easement = NO then WTP = 60% | VY |
| If Income = YES AND Easement = NO then WTP = 100% | VY |
| If Gender = F AND Age = 2 AND Knowledge = 1 AND Health = NO AND Education = 3 AND Income = NO then WTP = 50% | OG |
| If Employment = 3 AND Income = YES then WTP = 100% | OG |
| If Gender = F AND Age = 2 AND Knowledge = 1 AND Health = NO AND Education = 3 AND Income = NO then WTP = 50% | OR |
| If Employment = 3 AND Income = YES then WTP = 100% | OR |
| If Landscape&Agro = NO AND Knowledge = 1 AND Employment = 3 AND Health = NO AND Education = 2 AND Income = NO then WTP = 60% | LF |
| If Knowledge = 2 AND Depreciation = NO AND Employment = 3 AND Health = NO AND Education = 3 AND Income = NO then WTP = 100% | LF |
| If Age = 2 AND Knowledge = 1 AND Education = 3 AND Landscape&Agro = NO AND Constraints = NO AND Income = NO AND Easement = NO then WTP = 60% | RF |
| If Age = 1 AND Knowledge = 2 AND Education = 3 AND Landscape&Agro = NO AND Constraints = NO AND Income = NO AND Easement = NO then WTP = 100% | RF |
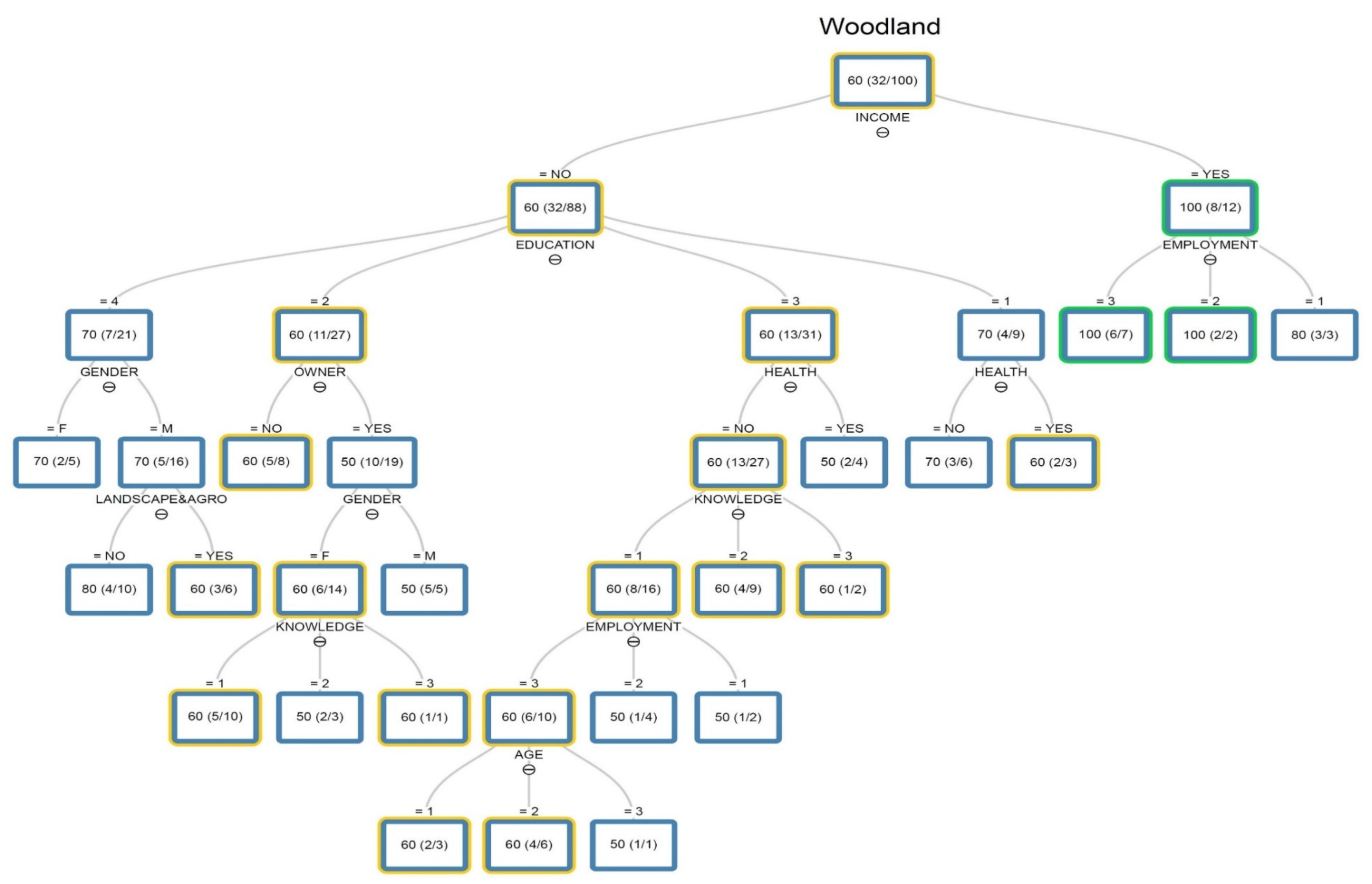
| If Age = 2 AND Employment = 3 AND Knowledge = 1 AND Health = NO AND Education = 3 AND Income = NO then WTP = 60% | WO |
| If Employment = 3 AND Income = YES then WTP = 100% | WO |
| Farmland and Code | Objects (No.) | Overall Accuracy (%) | |
|---|---|---|---|
| Correctly Classified | Wrongly Classified | ||
| Sowable crops (SC) | 65 | 35 | 65% |
| Vineyard (VY) | 65 | 35 | 65% |
| Olive grove (OG) | 63 | 37 | 63% |
| Orchard (OR) | 64 | 36 | 64% |
| Livestock farm (LF) | 60 | 40 | 60% |
| Rural facilities (RF) | 61 | 39 | 61% |
| Woodland (WO) | 59 | 41 | 59% |
Publisher’s Note: MDPI stays neutral with regard to jurisdictional claims in published maps and institutional affiliations. |
© 2021 by the authors. Licensee MDPI, Basel, Switzerland. This article is an open access article distributed under the terms and conditions of the Creative Commons Attribution (CC BY) license (https://creativecommons.org/licenses/by/4.0/).
Share and Cite
Ottomano Palmisano, G.; De Boni, A.; Roma, R.; Acciani, C. Influence of Wind Turbines on Farmlands’ Value: Exploring the Behaviour of a Rural Community through the Decision Tree. Sustainability 2021, 13, 9630. https://doi.org/10.3390/su13179630
Ottomano Palmisano G, De Boni A, Roma R, Acciani C. Influence of Wind Turbines on Farmlands’ Value: Exploring the Behaviour of a Rural Community through the Decision Tree. Sustainability. 2021; 13(17):9630. https://doi.org/10.3390/su13179630
Chicago/Turabian StyleOttomano Palmisano, Giovanni, Annalisa De Boni, Rocco Roma, and Claudio Acciani. 2021. "Influence of Wind Turbines on Farmlands’ Value: Exploring the Behaviour of a Rural Community through the Decision Tree" Sustainability 13, no. 17: 9630. https://doi.org/10.3390/su13179630
APA StyleOttomano Palmisano, G., De Boni, A., Roma, R., & Acciani, C. (2021). Influence of Wind Turbines on Farmlands’ Value: Exploring the Behaviour of a Rural Community through the Decision Tree. Sustainability, 13(17), 9630. https://doi.org/10.3390/su13179630

