A Periodic Assessment System for Urban Safety and Security Considering Multiple Hazards Based on WebGIS
Abstract
1. Introduction
2. Framework for the Assessment System
2.1. System Architecture
2.2. Development Framework
2.3. Theoretical Framework
3. Development and Implementation of the Assessment System
3.1. System Function Module
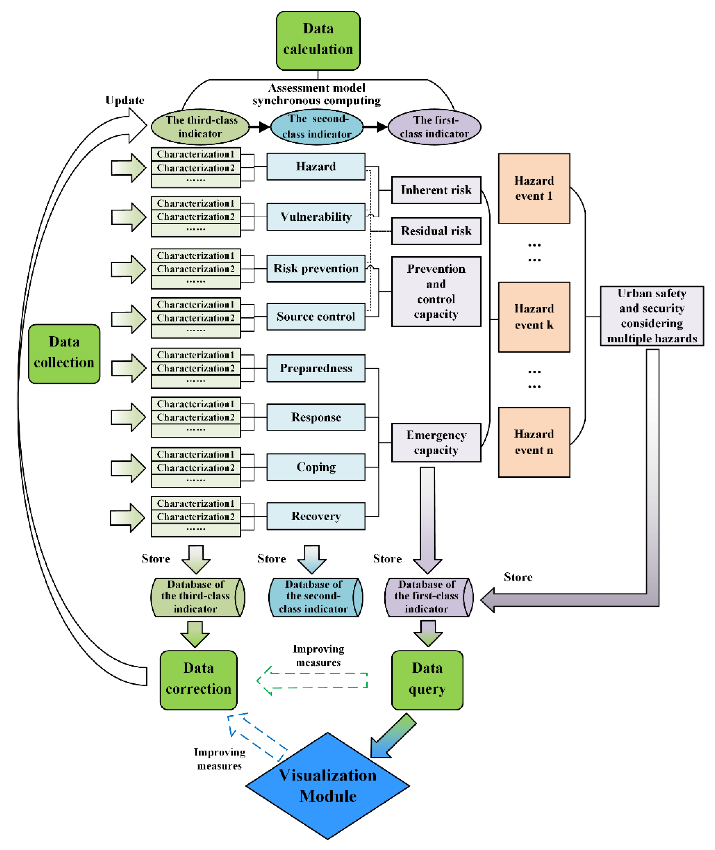
3.2. Assessment Module
3.2.1. Data Collection
3.2.2. Data Calculation
3.2.3. Data Query
3.2.4. Data Correction
3.3. Visualization Module
3.3.1. Thematic Map Rendering
3.3.2. Statistical Graph Drawing
3.4. Assistant Module
4. Application and Results
4.1. Overview of Application Area
4.2. Data Processing and Assessment Results
4.3. Visualization of the Assessment Result
5. Discussion
6. Conclusions
Author Contributions
Funding
Institutional Review Board Statement
Informed Consent Statement
Data Availability Statement
Acknowledgments
Conflicts of Interest
References
- United Nations Department of Economic and Social Affairs. World Urbanization Prospects The 2018 Revision. 2019. Available online: https://population.un.org/wup/Publications/Files/WUP2018-Report.pdf (accessed on 1 May 2021).
- Wang, J.; Weng, W. Discrimination on concept of multi-hazard and review of research on relationship between disasters and accidents. J. Saf. Sci. Technol. 2019, 15, 57–64. [Google Scholar]
- Ghosh, A.; Kar, S.K. Application of analytical hierarchy process (AHP) for flood risk assessment: A case study in Malda district of West Bengal, India. Nat. Hazards 2018, 94, 349–368. [Google Scholar] [CrossRef]
- Kim, J.; Son, K.; Yum, S.; Ahn, S. Typhoon Vulnerability Analysis in South Korea Utilizing Damage Record of Typhoon Maemi. Adv. Civ. Eng. 2020, 2020, 8885916. [Google Scholar] [CrossRef]
- Lin, A.; Zhang, M. Risk assessment of mountain torrents in mountain scenic spots of Fujian Province. J. Jilin Norm Univ. Nat. Sci. Ed. 2020, 41, 132–140. [Google Scholar]
- Boukri, M.; Farsi, M.N.; Mebarki, A.; Belazougui, M.; Ait-Belkacem, M.; Yousfi, N.; Guessoum, N.; Benamar, D.A.; Naili, M.; Mezouar, N.; et al. Seismic vulnerability assessment at urban scale: Case of Algerian buildings. Int. J. Disaster Risk Reduct. 2018, 31, 555–575. [Google Scholar] [CrossRef]
- Akinola, O.V.; Adegoke, J. Assessment of forest fire vulnerability zones in Missouri, United States of America. Int. J. Sustain. Dev. World Ecol. 2019, 26, 251–257. [Google Scholar] [CrossRef]
- Dabanli, I. Drought hazard, vulnerability, and risk assessment in Turkey. Arab. J. Geosci. 2018, 11, 1–12. [Google Scholar] [CrossRef]
- Granda, S.; Ferreira, T.M. Assessing Vulnerability and Fire Risk in Old Urban Areas: Application to the Historical Centre of Guimarães. Fire Technol. 2019, 55, 105–127. [Google Scholar] [CrossRef]
- Lee, H.J.; Kim, J.Y.; Kim, M.Y.; Sung, H.P. Risk Assessment of Chemical Accidents Using Atmospheric Dispersion Modeling. J. Korean Soc. Environ. Technol. 2018, 19, 305–313. [Google Scholar] [CrossRef]
- Basheer, A.; Tauseef, S.M.; Abbasi, T.; Abbasi, S.A. A template for quantitative risk assessment of facilities storing hazardous chemicals. Int. J. Syst. Assur. Eng. Manag. 2019, 10, 1158–1172. [Google Scholar] [CrossRef]
- Bondžić, J.; Sremački, M.; Popov, S.; Mihajlović, I.; Vujić, B.; Petrović, M. Exposure to hazmat road accidents—Toxic release simulation and GIS-based assessment method. J. Environ. Manag. 2021, 293, 112941. [Google Scholar] [CrossRef]
- Guinet, A.; Faccincani, R. Hospital’s vulnerability assessment. In Proceedings of the 2015 International Conference on Industrial Engineering and Systems Management (IESM), Seville, Spain, 21–23 October 2015; IEEE: New York, NY, USA, 2015. [Google Scholar]
- Azari, P.; Karimi, M. Extracting spatial patterns of urban gas pipeline risk considering social and structural parameters of urban blocks. J. Nat. Gas. Sci. Eng. 2018, 55, 16–29. [Google Scholar] [CrossRef]
- Gromek, P.; Sobolewski, G. Risk-Based Approach for Informing Sustainable Infrastructure Resilience Enhancement and Potential Resilience Implication in Terms of Emergency Service Perspective. Sustainability 2020, 12, 4530. [Google Scholar] [CrossRef]
- Moradi, A.; Bidhendi, G.R.A.N.; Safavi, Y. Efective environment indicators on improving the resilience of Mashhad neighborhoods. Int. J. Environ. Sci. Technol. 2021, 18, 2441–2458. [Google Scholar] [CrossRef]
- Feofilovs, M.; Romagnoli, F. Dynamic assessment of urban resilience to natural hazards. Int. J. Disaster Risk Reduct. 2021, 62, 102328. [Google Scholar] [CrossRef]
- Cardoso, M.A.; Brito, R.S.; Pereira, C.; Gonzalez, A.; Stevens, J.; Telhado, M.J. RAF Resilience Assessment Framework—A Tool to Support Cities’ Action Planning. Sustainability 2020, 12, 2349. [Google Scholar] [CrossRef]
- Ottai, N.B. Capacity Assessment Framework to Enhance Disaster Resilience within Kingdom of Saudi Arabia; University of Salford: Manchester, UK, 2017. [Google Scholar]
- Yang, Y.; Yan, A.; Wang, G.; Hou, R.; Cheng, B. Study on Urban Emergency Response Capacity Evaluation Index System. China Emerg. Rescue 2019, 6, 32–35. [Google Scholar]
- Arambepola, N.M.S.I.; Rahman, M.A.; Tawhid, K. Planning Needs Assessment for Responding to Large Disaster Events in Cities: Case Study from Dhaka, Bangladesh. Procedia Econ. Financ. 2014, 18, 684–692. [Google Scholar] [CrossRef][Green Version]
- Chisty, M.A.; Rahman, M.M. Coping capacity assessment of urban fire disaster: An exploratory study on ward no: 30 of Old Dhaka area. Int. J. Disaster Risk Reduct. 2020, 51, 101878. [Google Scholar] [CrossRef]
- Anantsuksomsri, S.; Tontisirin, N. Assessment of Natural Disaster Coping Capacity from Social Capital Perspectives: A Case Study of Bangkok. J. Disaster Res. 2020, 15, 571–578. [Google Scholar] [CrossRef]
- Zhao, D.; Chen, C.; Yi, L. Research on multi-hazard comprehensive risk assessment of public safety in regional urban agglomerations. J. Saf. Sci. Technol. 2020, 16, 30–36. [Google Scholar]
- Zhou, S.; Zhai, G.; Shi, Y.; Lu, Y. A Literature Review of Urban Natrual Disaster Risk Assessment. J. Catastr. 2020, 35, 180–186. [Google Scholar]
- Tiepolo, M.; Bacci, M.; Braccio, S.; Bechis, S. Multi-Hazard Risk Assessment at Community Level Integrating Local and Scientific Knowledge in the Hodh Chargui, Mauritania. Sustainability 2019, 11, 5063. [Google Scholar] [CrossRef]
- Khatakho, R.; Gautam, D.; Aryal, K.R.; Pandey, V.P.; Rupakhety, R.; Lamichhane, S.; Liu, Y.; Abdouli, K.; Talchabhadel, R.; Thapa, B.R.; et al. Multi-Hazard Risk Assessment of Kathmandu Valley, Nepal. Sustainability 2021, 13, 5369. [Google Scholar] [CrossRef]
- Gallina, V.; Torresan, S.; Zabeo, A.; Critto, A.; Glade, T.; Marcomini, A. A Multi-Risk Methodology for the Assessment of Climate Change Impacts in Coastal Zones. Sustainability 2020, 12, 3697. [Google Scholar] [CrossRef]
- Barría, P.; Cruzat, M.L.; Cienfuegos, R.; Gironás, J.; Escauriaza, C.; Bonilla, C.; Moris, R.; Ledezma, C.; Guerra, M.; Rodríguez, R.; et al. From Multi-Risk Evaluation to Resilience Planning: The Case of Central Chilean Coastal Cities. Water 2019, 11, 572. [Google Scholar] [CrossRef]
- Depietri, Y.; Dahal, K.; McPhearson, T. Multi-hazard risks in New York City. Nat. Hazards Earth Syst. Sci. 2018, 18, 3363–3381. [Google Scholar] [CrossRef]
- Bixler, R.P.; Yang, E.; Richter, S.M.; Coudert, M. Boundary crossing for urban community resilience: A social vulnerability and multi-hazard approach in Austin, Texas, USA. Int. J. Disaster Risk Reduct. 2021, 66, 102613. [Google Scholar] [CrossRef]
- Araya-Muñoz, D.; Metzger, M.J.; Stuart, N.; Wilson, A.M.W.; Carvajal, D. A spatial fuzzy logic approach to urban multi-hazard impact assessment in Concepción, Chile. Sci. Total Environ. 2017, 576, 508–519. [Google Scholar] [CrossRef]
- Tang, L.; Chen, X. Development Techniques of Enterprise WebGIS Application. China Data Commun. 2005, 7, 28–34. [Google Scholar]
- Dolce, M.; Speranza, E.; Giordano, F.; Borzi, B.; Bocchi, F.; Conte, C.; Meo, A.D.; Faravelli, M.; Pascale, V. Observed damage database of past Italian earthquakes: The Da.D.O. WebGIS. Bull. Geophys. Oceanogr. 2019, 60, 141–164. [Google Scholar]
- Abdalla, R.; Elawad, Y.; Chen, Z.; Han, S.S.; Xia, R. A GIS-supported fuzzy-set approach for flood risk assessment. Can. Water Resour. J. 2014, 39, 3–14. [Google Scholar] [CrossRef]
- Cui, B.; Zhou, Z.; Wang, X.; Sun, M.; Sun, X. System Development for Storm Surge Hazard Assessment Based on WebGIS for Tianjin Binhai New Area. Trans. Tianjin Univ. 2016, 22, 50–56. [Google Scholar] [CrossRef]
- Azevedo, A.; Fortunato, A.B.; Epifânio, B.; den Boer, S.; Oliveira, E.R.; Alves, F.L.; de Jesus, G.; Gomes, J.L.; Oliveira, A. An oil risk management system based on high-resolution hazard and vulnerability calculations. Ocean. Coast. Manag. 2017, 136, 1–18. [Google Scholar] [CrossRef]
- Giovinazzi, S.; Marchili, C.; Di Pietro, A.; Giordano, L.; Costanzo, A.; Porta, L.L.; Pollino, M.; Rosato, V.; Lückerath, D.; Milde, K.; et al. Assessing Earthquake Impacts and Monitoring Resilience of Historic Areas: Methods for GIS Tools. ISPRS Int. J. Geo-Inf. 2021, 10, 461. [Google Scholar] [CrossRef]
- Coletti, A.; De Nicola, A.; Di Pietro, A.; La Porta, L.; Pollino, M.; Rosato, V.; Vicoli, G.; Villani, M.L. A comprehensive system for semantic spatiotemporal assessment of risk in urban areas. J. Conting. Crisis Manag. 2020, 28, 178–193. [Google Scholar] [CrossRef]
- Chen, G.; Yang, Q.; Chen, X.; Huang, K.; Zeng, T.; Yuan, Z. Methodology of Urban Safety and Security Assessment Based on the Overall Risk Management Perspective. Sustainability 2021, 13, 6560. [Google Scholar] [CrossRef]
- Kolios, S.; Stylios, C.; Petunin, A. A WebGIS platform to monitor environmental conditions in ports and their surroundings in South Eastern Europe. Environ. Monit. Assess. 2015, 187, 574. [Google Scholar] [CrossRef]
- Singh, A.; Chawla, P.; Singh, K.; Singh, A.K. Formulating an MVC Framework for Web Development in JAVA. In Proceedings of the 2018 2nd International Conference on Trends in Electronics and Informatics (ICOEI), Tirunelveli, India, 11–12 May 2018; IEEE: New York, NY, USA, 2018. [Google Scholar]
- United Nations Office for Disaster Risk Reduction. Global Assessment Report on Disaster Risk Reduction. 2019. Available online: https://gar.undrr.org/report-2019 (accessed on 10 May 2021).
- United Nations Office for Disaster Risk Reduction. Sendai Framework for Disaster Risk Reduction 2015–2030. 2015. Available online: http://www.cma.gov.cn/en2014/20150311/20151010/2015101002/201510/P020151012525690375817.pdf (accessed on 10 May 2021).
- United Nations Office for Disaster Risk Reduction. Open-Ended Intergovernmental Expert Working Group on Indicators and Terminology Relating to Disaster Risk Reduction. 2016. Available online: https://www.unisdr.org/files/47136_reportsecondsessionoiewg.pdf (accessed on 10 May 2021).





















| Code | Description |
|---|---|
| gir1 | Inherent risk of typhoons |
| gir2 | Inherent risk of earthquakes |
| gir3 | Inherent risk of thunder and lightning |
| gir4 | Inherent risk of flooding |
| gir5 | Inherent risk of fire and explosion accidents related to hazardous chemical production and storage enterprises |
| gir6 | Inherent risk of road transportation accidents related to hazardous chemicals |
| gir7 | Inherent risk of accidents in crowded places |
| gir8 | Inherent risk of accidents regarding urban gas pipelines |
| grr1 | Residual risk of typhoons |
| grr2 | Residual risk of earthquakes |
| grr3 | Residual risk of thunder and lightning |
| grr4 | Residual risk of flooding |
| grr5 | Residual risk of fire and explosion accidents related to hazardous chemical production and storage enterprises |
| grr6 | Residual risk of road transportation accidents related to hazardous chemicals |
| grr7 | Residual risk of accidents in crowded places |
| grr8 | Residual risk of accidents regarding urban gas pipelines |
| ge1 | Emergency capacity of typhoons |
| ge2 | Emergency capacity of earthquakes |
| ge3 | Emergency capacity of thunder and lightning |
| ge4 | Emergency capacity of flooding |
| ge5 | Emergency capacity of fire and explosion accidents related to hazardous chemical production and storageenterprises |
| ge6 | Emergency capacity of road transportation accidents related to hazardous chemicals |
| ge7 | Emergency capacity of accidents in crowded places |
| ge8 | Emergency capacity of accidents regarding urban gas pipelines |
| gs | Urban safety and security considering multiple hazards |
| Gra-de | g ir1 | g ir2 | g ir3 | g ir4 | g ir5 | g ir6 | g ir7 | g ir8 | grr1 | grr2 | grr3 | grr4 | grr5 | grr6 | grr7 | grr8 | ge1 | ge2 | ge3 | ge4 | ge5 | ge6 | ge7 | ge8 | gs |
|---|---|---|---|---|---|---|---|---|---|---|---|---|---|---|---|---|---|---|---|---|---|---|---|---|---|
| P1 | 2 1 | 3 | 2 | 3 | 4 | 5 | 5 | 3 | 2 | 2 | 2 | 3 | 4 | 5 | 5 | 3 | 3 | 3 | 2 | 3 | 4 | 5 | 4 | 4 | 3 |
| P2 | 2 | 3 | 2 | 5 | 3 | 4 | 4 | 3 | 2 | 3 | 2 | 5 | 3 | 4 | 4 | 3 | 2 | 4 | 2 | 2 | 3 | 2 | 3 | 4 | 3 |
| P3 | 2 | 3 | 2 | 3 | 3 | 3 | 5 | 5 | 2 | 3 | 2 | 3 | 2 | 3 | 5 | 5 | 2 | 3 | 2 | 2 | 2 | 2 | 2 | 3 | 2 |
| P4 | 3 | 3 | 3 | 3 | 3 | 4 | 3 | 4 | 2 | 2 | 3 | 3 | 3 | 4 | 3 | 4 | 3 | 3 | 2 | 2 | 3 | 3 | 3 | 3 | 3 |
| P5 | 2 | 3 | 3 | 3 | 4 | 3 | 4 | 4 | 2 | 3 | 3 | 3 | 4 | 3 | 4 | 4 | 4 | 2 | 3 | 2 | 3 | 2 | 3 | 2 | 2 |
| P6 | 2 | 3 | 3 | 4 | 3 | 4 | 4 | 5 | 1 | 3 | 3 | 4 | 3 | 3 | 3 | 4 | 3 | 2 | 2 | 2 | 2 | 3 | 2 | 2 | 2 |
| P7 | 2 | 3 | 3 | 3 | 3 | 3 | 3 | 3 | 2 | 3 | 3 | 3 | 2 | 3 | 3 | 3 | 4 | 3 | 3 | 3 | 3 | 4 | 2 | 3 | 3 |
| P8 | 3 | 3 | 3 | 5 | 2 | 4 | 3 | 4 | 3 | 3 | 2 | 4 | 2 | 4 | 3 | 4 | 3 | 3 | 2 | 1 | 3 | 1 | 3 | 3 | 2 |
| P9 | 5 | 2 | 4 | 3 | 2 | 2 | 4 | 2 | 5 | 1 | 4 | 3 | 2 | 2 | 4 | 2 | 3 | 3 | 3 | 3 | 2 | 3 | 3 | 3 | 3 |
| P10 | 5 | 2 | 4 | 4 | 1 | 1 | 4 | 2 | 4 | 2 | 4 | 3 | 1 | 1 | 4 | 2 | 5 | 3 | 3 | 3 | 2 | 3 | 4 | 3 | 3 |
| P11 | 5 | 2 | 4 | 3 | 2 | 2 | 4 | 3 | 5 | 2 | 3 | 3 | 2 | 2 | 4 | 2 | 4 | 3 | 3 | 3 | 1 | 3 | 5 | 4 | 3 |
| P12 | 4 | 1 | 3 | 4 | 3 | 5 | 3 | 5 | 4 | 1 | 3 | 4 | 3 | 4 | 3 | 4 | 4 | 4 | 5 | 4 | 3 | 4 | 3 | 3 | 3 |
| P13 | 5 | 2 | 4 | 5 | 5 | 5 | 4 | 5 | 5 | 2 | 4 | 5 | 5 | 5 | 4 | 5 | 1 | 3 | 1 | 1 | 2 | 2 | 2 | 1 | 1 |
| P14 | 4 | 1 | 3 | 5 | 4 | 4 | 3 | 3 | 4 | 1 | 3 | 4 | 4 | 4 | 3 | 3 | 3 | 3 | 3 | 2 | 2 | 4 | 3 | 4 | 3 |
| P15 | 5 | 1 | 3 | 4 | 2 | 3 | 2 | 2 | 4 | 1 | 3 | 4 | 2 | 3 | 2 | 2 | 3 | 4 | 3 | 3 | 3 | 3 | 2 | 3 | 3 |
| P16 | 5 | 1 | 2 | 4 | 2 | 2 | 2 | 1 | 5 | 1 | 2 | 3 | 2 | 2 | 2 | 1 | 5 | 4 | 4 | 5 | 2 | 2 | 4 | 2 | 4 |
| P17 | 5 | 1 | 2 | 2 | 1 | 1 | 2 | 1 | 5 | 1 | 1 | 2 | 1 | 1 | 2 | 1 | 4 | 4 | 3 | 3 | 3 | 3 | 2 | 2 | 3 |
| P18 | 3 | 2 | 2 | 2 | 1 | 1 | 3 | 2 | 3 | 2 | 2 | 2 | 1 | 1 | 2 | 1 | 3 | 3 | 3 | 2 | 3 | 2 | 4 | 3 | 4 |
| P19 | 4 | 3 | 3 | 4 | 4 | 3 | 2 | 3 | 3 | 3 | 2 | 4 | 4 | 3 | 2 | 3 | 2 | 3 | 4 | 3 | 2 | 3 | 4 | 5 | 3 |
| P20 | 4 | 3 | 3 | 5 | 3 | 1 | 3 | 3 | 4 | 2 | 3 | 5 | 2 | 1 | 3 | 3 | 4 | 2 | 2 | 4 | 2 | 2 | 3 | 2 | 3 |
| P21 | 4 | 3 | 2 | 5 | 2 | 2 | 4 | 3 | 4 | 3 | 2 | 4 | 2 | 2 | 4 | 3 | 3 | 3 | 3 | 2 | 2 | 3 | 1 | 4 | 3 |
| P22 | 4 | 2 | 2 | 3 | 1 | 1 | 2 | 1 | 4 | 1 | 2 | 3 | 1 | 1 | 2 | 1 | 3 | 4 | 2 | 3 | 2 | 2 | 3 | 3 | 3 |
| P23 | 5 | 1 | 2 | 3 | 2 | 2 | 2 | 2 | 4 | 1 | 2 | 3 | 2 | 2 | 2 | 2 | 3 | 2 | 3 | 3 | 2 | 4 | 5 | 3 | 3 |
| P24 | 2 | 3 | 2 | 4 | 5 | 4 | 5 | 4 | 2 | 3 | 1 | 4 | 5 | 4 | 5 | 4 | 3 | 2 | 2 | 4 | 2 | 4 | 4 | 2 | 2 |
| P25 | 2 | 3 | 2 | 5 | 5 | 4 | 4 | 4 | 1 | 3 | 2 | 5 | 4 | 4 | 4 | 3 | 3 | 2 | 3 | 5 | 4 | 4 | 2 | 2 | 3 |
| P26 | 4 | 3 | 4 | 4 | 3 | 2 | 5 | 3 | 4 | 3 | 4 | 3 | 3 | 2 | 5 | 3 | 4 | 3 | 3 | 2 | 3 | 2 | 4 | 2 | 3 |
| P27 | 4 | 3 | 3 | 3 | 3 | 2 | 2 | 1 | 3 | 3 | 3 | 3 | 3 | 1 | 2 | 1 | 2 | 1 | 3 | 2 | 2 | 3 | 2 | 3 | 2 |
(blue),
(green),
(yellow),
(orange), and
(red) to represent the first to fifth grades of inherent risk and residual risk, while using
(red),
(orange),
(yellow),
(green), and
(blue) to represent the first to fifth grades of emergency capacity and urban safety and security considering multiple hazards.| Gra-de | g ir1 | g ir2 | g ir3 | g ir4 | g ir5 | g ir6 | g ir7 | g ir8 | grr1 | grr2 | grr3 | grr4 | grr5 | grr6 | grr7 | grr8 | ge1 | ge2 | ge3 | ge4 | ge5 | ge6 | ge7 | ge8 | gs |
|---|---|---|---|---|---|---|---|---|---|---|---|---|---|---|---|---|---|---|---|---|---|---|---|---|---|
| P1 | 3 1 | 3 | 2 | 3 | 4 | 5 | 5 | 4 | 2 | 2 | 2 | 3 | 3 | 4 | 4 | 3 | 5 | 3 | 2 | 5 | 4 | 5 | 4 | 4 | 4 |
| P2 | 3 | 3 | 2 | 5 | 4 | 4 | 5 | 4 | 2 | 3 | 2 | 3 | 2 | 3 | 4 | 3 | 4 | 4 | 3 | 2 | 3 | 3 | 3 | 4 | 3 |
| P3 | 2 | 3 | 2 | 3 | 3 | 3 | 5 | 5 | 2 | 3 | 2 | 3 | 1 | 2 | 4 | 4 | 2 | 3 | 3 | 2 | 2 | 3 | 3 | 3 | 3 |
| P4 | 3 | 3 | 2 | 3 | 4 | 4 | 4 | 5 | 2 | 2 | 2 | 3 | 3 | 2 | 3 | 3 | 5 | 3 | 2 | 2 | 4 | 3 | 3 | 4 | 4 |
| P5 | 3 | 3 | 3 | 3 | 4 | 4 | 5 | 4 | 2 | 2 | 3 | 2 | 3 | 2 | 3 | 3 | 4 | 2 | 4 | 2 | 3 | 2 | 5 | 4 | 4 |
| P6 | 2 | 3 | 3 | 4 | 3 | 3 | 5 | 5 | 1 | 3 | 2 | 3 | 2 | 3 | 5 | 4 | 3 | 2 | 2 | 2 | 2 | 3 | 2 | 2 | 2 |
| P7 | 2 | 3 | 3 | 3 | 3 | 3 | 3 | 4 | 2 | 3 | 3 | 3 | 2 | 2 | 3 | 3 | 5 | 3 | 4 | 3 | 3 | 4 | 2 | 3 | 3 |
| P8 | 3 | 3 | 3 | 5 | 2 | 4 | 3 | 4 | 2 | 3 | 2 | 3 | 2 | 3 | 3 | 3 | 3 | 4 | 2 | 4 | 3 | 2 | 3 | 3 | 3 |
| P9 | 5 | 2 | 4 | 3 | 2 | 2 | 4 | 2 | 4 | 1 | 3 | 3 | 2 | 2 | 3 | 2 | 3 | 3 | 3 | 4 | 2 | 3 | 3 | 3 | 3 |
| P10 | 5 | 2 | 4 | 5 | 1 | 2 | 5 | 2 | 3 | 2 | 2 | 3 | 1 | 1 | 3 | 2 | 5 | 3 | 4 | 5 | 2 | 3 | 4 | 4 | 4 |
| P11 | 5 | 2 | 4 | 3 | 2 | 2 | 5 | 3 | 4 | 2 | 3 | 3 | 2 | 2 | 4 | 2 | 4 | 4 | 3 | 3 | 3 | 3 | 5 | 4 | 3 |
| P12 | 4 | 1 | 3 | 4 | 4 | 5 | 4 | 5 | 2 | 1 | 3 | 3 | 3 | 4 | 3 | 4 | 4 | 4 | 5 | 4 | 4 | 4 | 3 | 4 | 4 |
| P13 | 5 | 2 | 4 | 5 | 5 | 5 | 4 | 5 | 5 | 2 | 4 | 4 | 4 | 5 | 4 | 4 | 2 | 3 | 1 | 2 | 2 | 2 | 2 | 1 | 1 |
| P14 | 4 | 2 | 3 | 5 | 4 | 4 | 4 | 3 | 3 | 1 | 2 | 4 | 3 | 2 | 3 | 2 | 3 | 4 | 3 | 2 | 3 | 4 | 4 | 4 | 4 |
| P15 | 5 | 2 | 3 | 4 | 2 | 4 | 2 | 2 | 3 | 1 | 2 | 3 | 1 | 2 | 2 | 2 | 4 | 4 | 5 | 3 | 3 | 4 | 3 | 3 | 4 |
| P16 | 4 | 1 | 2 | 4 | 2 | 2 | 2 | 2 | 2 | 1 | 1 | 2 | 2 | 2 | 2 | 1 | 5 | 5 | 5 | 5 | 2 | 3 | 5 | 2 | 5 |
| P17 | 5 | 1 | 2 | 2 | 1 | 2 | 2 | 2 | 3 | 1 | 1 | 2 | 1 | 1 | 2 | 1 | 4 | 4 | 4 | 3 | 3 | 4 | 2 | 2 | 4 |
| P18 | 3 | 2 | 2 | 2 | 1 | 1 | 3 | 2 | 2 | 1 | 2 | 2 | 1 | 1 | 2 | 1 | 5 | 5 | 4 | 5 | 3 | 2 | 5 | 4 | 5 |
| P19 | 4 | 3 | 3 | 4 | 4 | 3 | 2 | 3 | 3 | 3 | 2 | 3 | 3 | 3 | 2 | 3 | 2 | 4 | 4 | 3 | 3 | 3 | 4 | 5 | 3 |
| P20 | 4 | 3 | 3 | 4 | 3 | 1 | 3 | 3 | 3 | 2 | 2 | 3 | 2 | 1 | 3 | 3 | 4 | 2 | 3 | 4 | 2 | 2 | 4 | 3 | 3 |
| P21 | 4 | 3 | 2 | 5 | 2 | 2 | 5 | 3 | 3 | 3 | 2 | 3 | 2 | 2 | 3 | 2 | 3 | 3 | 3 | 3 | 2 | 3 | 2 | 4 | 3 |
| P22 | 4 | 2 | 2 | 3 | 1 | 1 | 2 | 2 | 3 | 1 | 2 | 3 | 1 | 1 | 2 | 1 | 5 | 4 | 3 | 3 | 2 | 2 | 3 | 4 | 4 |
| P23 | 5 | 1 | 2 | 3 | 2 | 2 | 3 | 2 | 3 | 1 | 2 | 3 | 2 | 2 | 2 | 2 | 3 | 2 | 3 | 3 | 2 | 4 | 5 | 4 | 4 |
| P24 | 2 | 3 | 3 | 4 | 4 | 5 | 5 | 4 | 2 | 2 | 1 | 2 | 4 | 4 | 3 | 3 | 3 | 3 | 2 | 4 | 2 | 4 | 4 | 4 | 4 |
| P25 | 2 | 3 | 2 | 4 | 5 | 4 | 5 | 4 | 2 | 3 | 2 | 3 | 3 | 3 | 4 | 3 | 3 | 2 | 4 | 5 | 4 | 4 | 2 | 3 | 3 |
| P26 | 4 | 3 | 4 | 4 | 3 | 2 | 4 | 4 | 3 | 3 | 3 | 3 | 2 | 2 | 4 | 3 | 4 | 5 | 3 | 4 | 3 | 4 | 4 | 4 | 4 |
| P27 | 4 | 3 | 4 | 3 | 2 | 3 | 2 | 3 | 3 | 3 | 3 | 3 | 1 | 3 | 1 | 2 | 2 | 1 | 2 | 2 | 3 | 2 | 3 | 3 | 2 |
(blue),
(green),
(yellow),
(orange), and
(red) to represent the first to fifth grades of inherent risk and residual risk, while using
(red),
(orange),
(yellow),
(green), and
(blue) to represent the first to fifth grades of emergency capacity and urban safety and security considering multiple hazards.Publisher’s Note: MDPI stays neutral with regard to jurisdictional claims in published maps and institutional affiliations. |
© 2021 by the authors. Licensee MDPI, Basel, Switzerland. This article is an open access article distributed under the terms and conditions of the Creative Commons Attribution (CC BY) license (https://creativecommons.org/licenses/by/4.0/).
Share and Cite
Chen, X.; Chen, G.; Yang, Q.; Li, J.; Yuan, Z.; Jiang, S. A Periodic Assessment System for Urban Safety and Security Considering Multiple Hazards Based on WebGIS. Sustainability 2021, 13, 13993. https://doi.org/10.3390/su132413993
Chen X, Chen G, Yang Q, Li J, Yuan Z, Jiang S. A Periodic Assessment System for Urban Safety and Security Considering Multiple Hazards Based on WebGIS. Sustainability. 2021; 13(24):13993. https://doi.org/10.3390/su132413993
Chicago/Turabian StyleChen, Xuexi, Guohua Chen, Qin Yang, Jialing Li, Zhi Yuan, and Saihua Jiang. 2021. "A Periodic Assessment System for Urban Safety and Security Considering Multiple Hazards Based on WebGIS" Sustainability 13, no. 24: 13993. https://doi.org/10.3390/su132413993
APA StyleChen, X., Chen, G., Yang, Q., Li, J., Yuan, Z., & Jiang, S. (2021). A Periodic Assessment System for Urban Safety and Security Considering Multiple Hazards Based on WebGIS. Sustainability, 13(24), 13993. https://doi.org/10.3390/su132413993
