Community-Based Adaptation to Climate Change: The Case of a Community University Workshop in Taiwan
Abstract
1. Introduction
1.1. Changes in the Climate System and Responses to Be Made
1.2. Defining Community-Based Adaptation (CBA)
- (1)
- Huq and Reid (2004) argue that community adaptation is community-based and propose the most effective way to manage risks with climate change adaptation as it encourages the community to achieve the goal of sustainable development [4].
- (2)
- Verner (2012) further concludes that all CBA to climate change literature stresses the need for adequate financing. Simple financial services play a critical role and can have a great impact, especially for poor people, allowing them to increase their asset base, widen their economic possibilities, and reduce their vulnerability to climate change. Local governments and municipalities have developed a very low capacity to adapt to climate change [5].
- (3)
- Forsyth (2013) points out that community adaptation is a formal adaptation that aims to reduce the risks of climate change for the world’s poorest people [6].
- (4)
- Dodman and Mitlin (2013) argue that community adaptation is based on the premise that local communities have the skills, experience, knowledge, and networks to adapt to local activities, increase environmental tolerance, and reduce the impact of climate change vulnerability [7].
- (5)
- Magee (2013) argues that community-based adaptation to community-based climate change can lead communities to progress based on their strengths, needs, knowledge, and skills. These are sufficient to enable residents to adapt and plan for the effects of climate change. It must make local residents the core of its planning and make plans within the capabilities of the residents [8].
- (6)
- Ensor et al. (2014) point out that a “community” refers to a group of people who have common goals and is generally used to describe those who live in the same village or region. This particular group of people faces challenges together at specific locations and will therefore work together to address these challenges. In the future, in community planning against a changing climate, we must think together about ecosystem services and governance, economy, society, culture, land and resources, health, and infrastructure construction [9].
- (7)
- Uitto et al. (2107) point out that adaptation and mitigation are two different but linked dimensions of social, economic, and environmental sustainability. Adaptation concerns how the social and economic domains are "ready" for change in the environmental domain, and includes the resulting actions. Mitigation focuses on the particular ways society and the economy use natural resources and aims to make these more environmentally sustainable [10].
- (8)
- Morgan (2017) points out that “Community-based adaptation” is receiving growing attention from NGOs, climate change initiatives, and researchers worldwide [11].
1.3. Workshops Developed in Community Universities to Empower Adaptation to Climate Change
- (1)
- Concerning the adaptation of water resources and agricultural production in Northern Taiwan: mainly issues related to life-supporting systems (food) and economic development (water demand).
- (2)
- Concerning adaptation sectors of land use and energy supply in Central Taiwan: mainly issues related to power generation and scientific park development for the ICT industry.
- (3)
- Concerning adaptation sectors of public health and disaster in Southern Taiwan: mainly issues related to natural disasters (such as flooding, debris flow, and drought) and pollution emitted by heavy industries.
2. Framework for Designing and Assessing the CBA Workshop
2.1. Rigor and Relevance (R&R) Framework
- (1)
- awareness/knowledge;
- (2)
- comprehension;
- (3)
- application;
- (4)
- analysis;
- (5)
- synthesis;
- (6)
- evaluation.
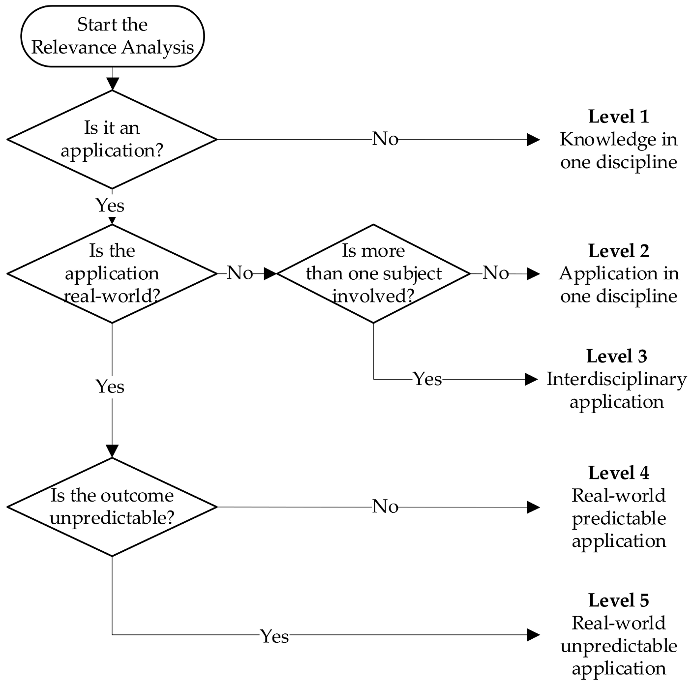
- (1)
- knowledge in one discipline;
- (2)
- apply within the discipline;
- (3)
- apply across disciplines;
- (4)
- apply to real-world predictable situations;
- (5)
- apply to real-world unpredictable situations.
- Quadrant A—Acquisition: Students collect and store all kinds of knowledge and information, in the hope that they will remember or understand the acquired knowledge.
- Quadrant B—Application: Students solve problems, design solutions, and complete tasks by applying appropriate knowledge to new and unpredictable situations.
- Quadrant C—Assimilation: Students can automatically and naturally apply the knowledge to solve and analyze problems, and conceive unique solutions.
- Quadrant D—Adaptation: Students conduct high-level and complex thinking, and use their knowledge and skills to create solutions. When they adopt solutions, they can also give feedback and improve their knowledge and skills.
2.2. Development of the Water Resource CBA Workshop
3. Designing the CBA Workshop—The Case Study
3.1. Introduction to the Dahan River Basin
- (1)
- Typhoons, bringing in torrential rainfall, may cause floods, soil erosion, and more severe debris flows or landslides;
- (2)
- Subsistence infrastructure may be damaged by the abovementioned disasters;
- (3)
- The utilization and management of water resources becomes more and more difficult;
- (4)
- Hydrologic hazards and malmanagement of water resources may impose threats to food security and loss of biodiversity;
- (5)
- Societal vulnerability and environmental sensitivity may be strengthened by these issues and hazards.
- (1)
- Water supply problems in the Greater Taipei Metropolitan Area, such as the management of Shihmen Reservoir; water collection and distribution; and the balance between the public water supply, industrial water demands, and irrigation;
- (2)
- The assurance of food security and public health, such as agricultural production; the conservation of biodiversity; heat island problems; and the control of infectious diseases;
- (3)
- The planning and implementation of disaster prevention and rescue systems, such as the urban atypical utilization and development; sediment detention pond and flood detention basins; and emergency response planning.
3.2. Review of Adaptation Sectors of Concern in the Dahan River Basin
- (1)
- Disasters
- (2)
- Infrastructure
- (3)
- Water Resources
- (4)
- Agricultural Production and Biodiversity
3.3. CBA Workshop: Adaptation to Climate Change in Dahan River Basin
- (1)
- Disasters: Explore the waterfront space planning site of the Dahan River in the metropolitan area to discuss with local people issues of disaster prevention and rescue and riverside park use so that people who participate can reflect on the relationship between the utilization of waterfront green space and climate change adaptation.
- (2)
- Infrastructure: Through visiting the catchment area of the Pan-Hsin Water Purification Plant, located in New Taipei City, the workshop will explore the relationship between climate change and water resources planning to allow participants to reflect on the water price calculation, water resources costs, and other issues, to cultivate environmental citizenship awareness.
- (3)
- Water Resources: To enhance public awareness of the history of river change and water culture, the workshop could enable participants to value nature and think about how it might coexist with the economy to adapt to climate change. It also can enable participants to change their daily water use habits and advance their sense of environmental responsibility.
- (4)
- Agricultural Production and Biodiversity: The workshop plans to visit organic farms located in water conservation areas around the watershed. Through the practices or experience activities of water cycling, friendly farming, and the food and kitchen waste cycle, the workshop can enable participants to understand the relationship between food safety and the “edible landscape” and henceforth to establish a low-carbon, sustainable home.
4. Assessment and Discussion
4.1. Six Levels of Rigor and the Application Level of the Dahan Watershed CBA Workshop
4.2. Four Quadrants of the R&R Framework Pinpointing the Dahan Watershed CBA Workshop
- Task 1. Understanding the causes and impacts of climate change.
- Task 2. Uncovering the societal vulnerability to climate change.
- Task 3. Making reports on-site visits to facilities related to adaptation.
- Task 4. Drawing concept maps to plan for adaptations to climate change.
- Task 5. Relating the geographic and hydrologic features of a river basin.
- Task 6. Applying tools to delineate the environmental aspects of a river.
- Task 7. Arguing about the management of water resources of a watershed.
- Task 8. Debating future trends of regional and global climate change.
- Quadrant A—Acquisition
- Quadrant B—Application
- Quadrant C—Assimilation
- Quadrant D—Adaptation
5. Conclusions
Author Contributions
Funding
Institutional Review Board Statement
Informed Consent Statement
Acknowledgments
Conflicts of Interest
References
- Munasinghe, M. Global Analytical Applications. In Sustainability in the Twenty-First Century: Applying Sustainomics to Implement the Sustainable Development Goals; Cambridge University Press: Cambridge, UK, 2019. [Google Scholar]
- Chang, T.Y.; Hsieh, J.J. The Development of Community Universities in Taiwan and Their Roles in Social Capital Accumulation. In Proceedings of the Fourth Annual Conference in Political Economy, International Initiative for Promoting Political Economy, The Hague, The Netherlands, 9–11 July 2013; Available online: http://iippe.org/wp-content/uploads/2013/06/community-university-and-social-capitalTe-Yung-Chang-Taiwan.pdf (accessed on 31 January 2021).
- Reid, H.; Canon, T.; Berger, R.; Alam, M.; Milligan, A. Community-based Adaptation to Climate Change: An Overview. In Community-based Adaptation to Climate Change; Participatory Learning and Action (PLA) Series, 60; International Institute for Environment and Development (IIED); Russell Press: Nottingham, UK, 2009. [Google Scholar]
- Huq, S.; Reid, H. Mainstreaming Adaptation in Development. Inst. Develop. Stud. Bull. 2004, 35, 15–21. [Google Scholar] [CrossRef]
- Verner, D. Adaptation to a Changing Climate in the Arab Countries: A Case for Adaptation Governance and Leadership in Building Climate Resilience; MENA Development Report; World Bank: Washington, DC, USA, 2012. [Google Scholar]
- Forsyth, T. Community-based Adaptation: A Review of Past and Future Challenges. Wiley Interdiscip. Rev. Clim. Change 2013, 45, 439–446. [Google Scholar] [CrossRef]
- Dodman, D.; Mitlin, D. Challenges for Community-Based Adaptation: Discovering the Potential for Transformation. J. Int. Develop. 2013, 25, 640–659. [Google Scholar] [CrossRef]
- Magee, T. A Field Guide to Community Based Adaptation; Earthscan-Routledge: New York, NY, USA, 2013. [Google Scholar]
- Ensor, J. Emerging Lessons for Community-based Adaptation. In Community-based Adaptation to Climate Change: Emerging Lessons; Ensor, J., Berger, R., Huq, S., Eds.; Practical Action Publishing: Rugby, UK, 2014. [Google Scholar]
- Uitto, J.I.; Puri, J.; van den Berg, R.D. Introduction. In Evaluating Climate Change Action for Sustainable Development; Springer: Cham, Switzerland, 2017. [Google Scholar]
- Morgan, E.A. The Challenges and Opportunities for Higher Education Institutions at the Science—Policy Interface. In Climate Change Research at Universities—Addressing the Mitigation and Adaptation Challenges; Leal Filho, W., Ed.; Springer: Cham, Switzerland, 2017. [Google Scholar]
- Environmental Protection Administration. Taiwan Adaptation Platform, TAP. Available online: https://adapt.epa.gov.tw/eng/index_en.html (accessed on 30 December 2020).
- Ministry of Education. Information Web-Site for Community universities in Taiwan. Available online: https://ewncu.moe.edu.tw/Default.aspx (accessed on 30 December 2020).
- National Association for the Promotion of Community Universities (NAPCU). Localization, Participation, and Adaptation to Climate Change. Available online: https://sites.google.com/a/napcu.org.tw/twcba/dong-tai-shi-jian (accessed on 30 December 2020).
- International Center for Leadership in Education (ICLE). Using the Rigor/Relevance Framework for Planning and Instruction; ICLE: New York, NY, USA, 2005. [Google Scholar]
- International Center for Leadership in Education (ICLE). Rigor and Relevance Framework; ICLE: New York, NY, USA, 2010. [Google Scholar]
- Center for Online Learning, Research and Service. Online Teaching & Technology Blog—The Rigor Relevance Framework. Available online: https://blogs.uis.edu/colrs/2018/01/12/the-rigor-relevance-framework/ (accessed on 30 December 2020).
- Anderson, L.W.; Krathwohl, D.R.; Bloom, B.S. (Eds.) . A Taxonomy for Learning, Teaching, and Assessing: A Revision of Bloom’s Taxonomy of Educational Objectives; Longman: New York, NY, USA, 2001. [Google Scholar]
- International Center for Leadership in Education (ICLE). Rigor and Relevance Handbook, 2nd ed.; ICLE: New York, NY, USA, 2010. [Google Scholar]
- International Center for Leadership in Education (ICLE). A Handbook for Teachers-Using Rigor and Relevance to Create Effective Instruction, 3rd ed.; ICLE: New York, NY, USA, 2012. [Google Scholar]





| Learning Subjects/Practicing Topics | Type of Activities | Hours |
|---|---|---|
| Mitigation and Adaptation of Climate Change | Lecturing/Discussion | 2 |
| Introduction to Community-Based Adaptation | Lecturing/Discussion | 2 |
| Geographic and Cultural Aspects of the Dahan River Basin | Lecturing/Discussion | 4 |
| Adaptation in the Disaster Sector | Site-Visiting/Debate | 2 |
| Adaptation in the Infrastructure Sector | Site-Visiting/Discussion | 2 |
| Adaptation in the Water Resource Sector | Site-Visiting/Discussion | 4 |
| Adaptation in Agricultural Production and Biodiversity | Site-Visiting/Practicing | 2 |
| Utilization of Water Resources under Climate Change | Discussion/Debate | 2 |
| Impacts of Climate Change on Taiwan’s Environment | Concept Mapping/Debate | 2 |
| Debate on Trends of Regional and Global Climate Change | Concept Mapping/Debate | 2 |
| Quadrant A—Acquisition (Low Rigor/Low Relevance) | |
| □Yes □No | Use verbs synonymous with recall and understanding. |
| □Yes □No | Call for the explanation of knowledge or skill but not the application. |
| □Yes ■ No | Focus is primarily on the conductor. |
| □Yes ■ No | Require all participants to complete the same work, usually at the same time and speed. |
| Quadrant B—Application (Low Rigor/High Relevance) | |
| □Yes □No | Use verbs synonymous with recall, understanding, or application. |
| ■Yes □No | Call for the application of knowledge to real-world problems. |
| □Yes □No | Allow participants to work at their own speed. |
| □Yes ■ No | Require all participants to complete the same work. |
| Quadrant C—Assimilation (High Rigor/Low Relevance) | |
| ■Yes □No | Use verbs synonymous with analysis, synthesis, or evaluation. |
| □Yes □No | Call for the explanation of knowledge or skill, but not the real-world application. |
| ■ Yes □No | Focus primarily on the participants. |
| □Yes ■ No | Require original participant work. |
| Quadrant D—Adaptation (High Rigor/High Relevance) | |
| □Yes □No | Use verbs synonymous with analysis, synthesis, or evaluation. |
| ■ Yes □No | Call for the application of knowledge to real-world problems. |
| □Yes ■ No | Require original participant work. |
| □Yes ■ No | Are complex tasks requiring participants to work independently of the conductors. |
Publisher’s Note: MDPI stays neutral with regard to jurisdictional claims in published maps and institutional affiliations. |
© 2021 by the authors. Licensee MDPI, Basel, Switzerland. This article is an open access article distributed under the terms and conditions of the Creative Commons Attribution (CC BY) license (http://creativecommons.org/licenses/by/4.0/).
Share and Cite
Hsieh, T.-F.; Lee, Y.-M. Community-Based Adaptation to Climate Change: The Case of a Community University Workshop in Taiwan. Sustainability 2021, 13, 1729. https://doi.org/10.3390/su13041729
Hsieh T-F, Lee Y-M. Community-Based Adaptation to Climate Change: The Case of a Community University Workshop in Taiwan. Sustainability. 2021; 13(4):1729. https://doi.org/10.3390/su13041729
Chicago/Turabian StyleHsieh, Ting-Fang, and Yuh-Ming Lee. 2021. "Community-Based Adaptation to Climate Change: The Case of a Community University Workshop in Taiwan" Sustainability 13, no. 4: 1729. https://doi.org/10.3390/su13041729
APA StyleHsieh, T.-F., & Lee, Y.-M. (2021). Community-Based Adaptation to Climate Change: The Case of a Community University Workshop in Taiwan. Sustainability, 13(4), 1729. https://doi.org/10.3390/su13041729

