Does Perceived Advertising Value Alleviate Advertising Avoidance in Mobile Social Media? Exploring Its Moderated Mediation Effects
Abstract
1. Introduction
- Do ubiquity, personalization, customization, information richness, entertainment, social interaction, and social integration affect perceived intrusiveness and privacy concerns?
- How do perceived intrusiveness and privacy concerns mediated by irritation influence advertising avoidance in mobile social media?
- Considering the effects of demographic characteristics, does perceived advertising value effectively alleviate advertising avoidance in mobile social media?
2. Literature Review
2.1. Advertising Avoidance in Mobile Social Media
2.2. Advertising in Mobile Social Media
3. Theoretical Background and Hypotheses
3.1. Irritation and Advertising Avoidance
3.2. Perceived Intrusiveness, Privacy Concerns, and Irritation
3.3. Privacy Concerns
3.4. Perceived Advertising Value
3.5. Ubiquity, Personalization, and Customization
3.6. Informativeness and Entertainment
3.7. Social Interaction and Social Integration
4. Methodology and Research Design
4.1. Data Collection
4.2. Measures
5. Results
5.1. Measurement Model
5.2. Common Method Variance and Response Bias
5.3. Hierarchical Regression Analysis with OLS
5.4. Moderating Effects of Perceived Advertising Value
6. Conclusions
7. Contributions, Discussions and Implications
8. Limitations and Future Study
Author Contributions
Funding
Institutional Review Board Statement
Informed Consent Statement
Data Availability Statement
Conflicts of Interest
References
- Celebi, S.I. How do motives affect attitudes and behaviors toward internet advertising and Facebook advertising? Comput. Hum. Behav. 2015, 51, 312–324. [Google Scholar] [CrossRef]
- Cheng, Y.; Liang, J.; Leung, L. Social network service use on mobile devices: An examination of gratifications, civic attitudes and civic engagement in China. New Media Soc. 2015, 17, 1096–1116. [Google Scholar] [CrossRef]
- Duffett, R.G. The influence of Facebook advertising on cognitive attitudes amid Generation Y. Electron. Commer. Res. 2015, 15, 243–267. [Google Scholar] [CrossRef][Green Version]
- Ho, K.K.; See-To, E.W. The impact of the uses and gratifications of tourist attraction fan page. Internet Res. 2018, 28, 587–603. [Google Scholar] [CrossRef]
- Kim, Y.J.; Han, J. Why smartphone advertising attracts customers: A model of Web advertising, flow, and personalization. Comput. Hum. Behav. 2014, 33, 256–269. [Google Scholar] [CrossRef]
- Ko, H.; Cho, C.H.; Roberts, M.S. Internet uses and gratifications: A structural equation model of interactive advertising. J. Advert. 2005, 34, 57–70. [Google Scholar] [CrossRef]
- Lee, J.; Ahn, J.H. Attention to Banner Ads and Their Effectiveness: An Eye-Tracking Approach. Int. J. Electron. Commer. 2012, 17, 119–137. [Google Scholar] [CrossRef]
- Li, Y.M.; Lee, Y.L.; Lien, N.J. Online Social Advertising via Influential Endorsers. Int. J. Electron. Commer. 2012, 16, 119–154. [Google Scholar] [CrossRef]
- Li, Y.; Lin, L.; Chiu, S. Enhancing Targeted Advertising with Social Context Endorsement. Int. J. Electron. Commer. 2014, 19, 99–128. [Google Scholar] [CrossRef]
- Lo, S.K.; Hsieh, A.Y.; Chiu, Y.P. Keyword advertising is not what you think: Clicking and eye movement behaviors on keyword advertising. Electron. Commer. Res. Appl. 2014, 13, 221–228. [Google Scholar] [CrossRef]
- Okazaki, S. Lessons learned from i-mode: What makes consumers click wireless banner ads? Comput. Hum. Behav. 2007, 23, 1692–1719. [Google Scholar] [CrossRef][Green Version]
- Ozcelik, A.B.; Varnali, K. Effectiveness of online behavioral targeting: A psychological perspective. Electron. Commer. Res. Appl. 2019, 33, 100819. [Google Scholar] [CrossRef]
- Sanz-Blas, S.; Ruiz-Mafé, C.; Martí-Parreño, J. Message-driven factors influencing opening and forwarding of mobile advertising messages. Int. J. Mob. Commun. 2015, 13, 339–357. [Google Scholar] [CrossRef]
- Sinkovics, R.R.; Pezderka, N.; Haghirian, P. Determinants of consumer perceptions toward mobile advertising—A comparison between Japan and Austria. J. Interact. Mark. 2012, 26, 21–32. [Google Scholar]
- Taylor, D.G.; Lewin, J.E.; Strutton, D. Friends, fans, and followers: Do ads work on social networks? J. Advert. Res. 2011, 51, 258–275. [Google Scholar] [CrossRef]
- Tran, G.A.; Strutton, D. What Factors Affect Consumer Acceptance Of In-Game Advertisements? J. Advert. Res. 2013, 53, 455–469. [Google Scholar] [CrossRef]
- Tsang, M.M.; Shu-Chun, H.; Ting-Peng, L. Consumer Attitudes Toward Mobile Advertising: An Empirical Study. Int. J. Electron. Commer. 2004, 8, 65–78. [Google Scholar] [CrossRef]
- Tseng, F.C.; Teng, C.I. Carefulness Matters: Consumer Responses to Short Message Service Advertising. Int. J. Electron. Commer. 2016, 20, 525–550. [Google Scholar] [CrossRef]
- van Noort, G.; van Reijmersdal, E.A. Branded Apps: Explaining Effects of Brands’ Mobile Phone Applications on Brand Responses. J. Interact. Mark. 2019, 45, 16–26. [Google Scholar] [CrossRef]
- Varnali, K.; Yilmaz, C.; Toker, A. Predictors of attitudinal and behavioral outcomes in mobile advertising: A field experiment. Electron. Commer. Res. Appl. 2012, 11, 570–581. [Google Scholar] [CrossRef]
- Rayport, J.F.; Jaworski, B.J. Introduction to E-Commerce; McGraw-Hill/Irwin marketspaceU: New York, NY, USA, 2002. [Google Scholar]
- Gironda, J.T.; Korgaonkar, P.K. iSpy? Tailored versus invasive ads and consumers’ perceptions of personalized advertising. Electron. Commer. Res. Appl. 2018, 29, 64–77. [Google Scholar] [CrossRef]
- Toch, E.; Wang, Y.; Cranor, L.F. Personalization and privacy: A survey of privacy risks and remedies in personalization-based systems. User Modeling User-Adapt. Interact. 2012, 22, 203–220. [Google Scholar] [CrossRef]
- Ha, Y.W.; Kim, J.; Libaque-Saenz, C.F.; Chang, Y.; Park, M.C. Use and gratifications of mobile SNSs: Facebook and KakaoTalk in Korea. Telemat. Inform. 2015, 32, 425–438. [Google Scholar] [CrossRef]
- Castañeda, J.A.; Montoro, F.J. The effect of Internet general privacy concern on customer behavior. Electron. Commer. Res. 2007, 7, 117–141. [Google Scholar] [CrossRef]
- Smit, E.G.; Van Noort, G.; Voorveld, H.A. Understanding online behavioural advertising: User knowledge, privacy concern and online coping behaviour in Europe. Comput. Hum. Behav. 2014, 32, 15–22. [Google Scholar] [CrossRef]
- Okazaki, S.; Molina, F.J.; Hirose, M. Mobile avoidance of advertising: Exploring the role of ubiquity. Electron. Mark. 2012, 22, 169–183. [Google Scholar] [CrossRef]
- Smith, R.; Shao, J. Privacy and e-commerce: A consumer-centric perspective. Electron. Commer. Res. 2007, 7, 89–116. [Google Scholar] [CrossRef]
- Wei, R.; Xiaoming, H.; Pan, J. Examining user behavioral response to SMS ads: Implications for the evolution of the mobile phone as a bona-fide medium. Telemat. Inform. 2010, 27, 32–41. [Google Scholar] [CrossRef]
- Kim, J.; Lee, J.; Jo, S.; Jung, J.; Kang, J. Magazine reading experience and advertising engagement: A uses and gratifications perspective. J. Mass Commun. Q. 2015, 92, 179–198. [Google Scholar] [CrossRef]
- Edwards, S.M.; Li, H.; Lee, J.H. Forced exposure and psychological reactance: Antecedents and consequences of the perceived intrusiveness of pop-up ads. J. Advert. 2002, 80, 83–95. [Google Scholar] [CrossRef]
- Bae, S.; Lee, T. Gender differences in consumers’ perception of online consumer reviews. Electron. Commer. Res. 2011, 11, 201–214. [Google Scholar] [CrossRef]
- Doong, H.S.; Wang, H.C. Do males and females differ in how they perceive and elaborate on agent-based recommendations in Internet-based selling? Electron. Commer. Res. Appl. 2011, 10, 595–604. [Google Scholar] [CrossRef]
- Mukherjee, P.; Jansen, B.J. Performance analysis of keyword advertising campaign using gender-brand effect of search queries. Electron. Commer. Res. Appl. 2014, 13, 139–149. [Google Scholar] [CrossRef]
- Agante, L.; Pascoal, A. How much is “too much” for a brand to use an advergame with children? J. Prod. Brand Manag. 2019, 28, 287–299. [Google Scholar] [CrossRef]
- Burton, J.L.; Gollins, J.; McNeely, L.E.; Walls, D.M. Revisiting the Relationship between Ad Frequency and Purchase Intentions: How Affect and Cognition Mediate Outcomes At Different Levels of Advertising Frequency. J. Advert. Res. 2019, 59, 27–39. [Google Scholar] [CrossRef]
- Catalán, S.; Martínez, E.; Wallace, E. Analysing mobile advergaming effectiveness: The role of flow, game repetition and brand familiarity. J. Prod. Brand Manag. 2019, 28, 502–514. [Google Scholar] [CrossRef]
- Ducoffe, R.H. How consumers assess the value of advertising. J. Curr. Issues Res. Advert. 1995, 17, 1–18. [Google Scholar] [CrossRef]
- Speck, P.S.; Elliott, M.T. Predictors of avoidance of advertising in print and broadcast media. J. Advert. 1997, 26, 61–76. [Google Scholar] [CrossRef]
- Cho, C.H. Why do people avoid advertising on the internet? J. Advert. 2004, 33, 89–97. [Google Scholar] [CrossRef]
- Kelly, L.; Kerr, G.; Drennan, J. Avoidance of advertising in social networking sites: The teenage perspective. J. Interact. Advert. 2010, 10, 16–27. [Google Scholar] [CrossRef]
- Li, X.; Wang, C.; Zhang, Y. The dilemma of social commerce: Why customers avoid peer-generated advertisements in mobile social networks. Internet Res. 2020, 30, 1059–1080. [Google Scholar] [CrossRef]
- Chen, Y.L.; Tang, K.; Wu, C.C.; Jheng, R.Y. Predicting the influence of users’ posted information for eWOM advertising in social networks. Electron. Commer. Res. Appl. 2014, 13, 431–439. [Google Scholar] [CrossRef]
- Zhang, K.Z.; Benyoucef, M.; Zhao, S.J. Building brand loyalty in social commerce: The case of brand microblogs. Electron. Commer. Res. Appl. 2016, 15, 14–25. [Google Scholar] [CrossRef]
- Zywica, J.; Danowski, J. The faces of Facebookers: Investigating social increasement and social compensation hypotheses; predicting Facebook™ and offline popularity from sociability and self-esteem, and mapping the meanings of popularity with semantic networks. J. Comput. Mediat. Commun. 2008, 14, 1–34. [Google Scholar] [CrossRef]
- Hartemo, M. Conversions on the rise–modernizing e-mail marketing practices by utilizing volunteered data. J. Res. Interact. Mark. 2021. [Google Scholar] [CrossRef]
- Pagani, M.; Mirabello, A. The influence of personal and social-interactive engagement in social TV web sites. Int. J. Electron. Commer. 2011, 16, 41–68. [Google Scholar] [CrossRef]
- Zhang, Y.; Li, X.; Hamari, J. How does mobility affect social media advertising effectiveness? A study in WeChat. Ind. Manag. Data Syst. 2020, 120, 2081–2101. [Google Scholar] [CrossRef]
- Holiday, S.; Hayes, J.L.; Britt, B.C.; Lyu, Y. The cause effect: The impact of corporate social responsibility advertising on cause consumer engagement behavior after Brand affiliation ceases. Int. J. Advert. 2021, 40, 199–224. [Google Scholar] [CrossRef]
- Sreejesh, S.; Paul, J.; Strong, C.; Pius, J. Consumer response towards social media advertising: Effect of media interactivity, its conditions and the underlying mechanism. Int. J. Inf. Manag. 2020, 54, 102155. [Google Scholar]
- Dardis, F.; Schmierbach, M.; Sherrick, B.; Luckman, B. How game difficulty and ad framing influence memory of in-game advertisements. J. Consum. Mark. 2019, 36, 1–11. [Google Scholar] [CrossRef]
- Richard, J.E.; Meuli, P.G. Exploring and modeling digital natives’ intention to use permission-based location-aware mobile advertising. J. Mark. Manag. 2013, 29, 698–719. [Google Scholar] [CrossRef]
- Malhotra, N.K.; Kim, S.S.; Agarwal, J. Internet users’ information privacy concern (IUIPC): The construct, the scale, and a causal model. Inf. Syst. Res. 2004, 15, 336–355. [Google Scholar] [CrossRef]
- Seyedghorban, Z.; Tahernejad, H.; Matanda, M.J. Reinquiry into avoidance of advertising on the internet: A conceptual replication and extension. J. Advert. 2016, 45, 120–129. [Google Scholar] [CrossRef]
- Chi, H.H. Interactive digital advertising vs. virtual brand community: Exploratory study of user motivation and social media marketing responses in Taiwan. J. Interact. Advert. 2011, 12, 44–61. [Google Scholar] [CrossRef]
- Balasubramanian, S.; Peterson, R.A.; Jarvenpaa, S.L. Exploring the implications of m-commerce for markets and marketing. J. Acad. Mark. Sci. 2002, 30, 348–361. [Google Scholar] [CrossRef]
- Sundar, S.S.; Marathe, S.S. Personalization versus customization: The importance of agency, privacy, and power usage. Human Commun. Res. 2010, 36, 298–322. [Google Scholar] [CrossRef]
- Rotzoll, K.B.; Haefner, J.E.; Hall, S.R. Advertising in Contemporary Society: Perspectives toward Understanding; University of Illinois Press: Champaign, IL, USA, 1996. [Google Scholar]
- Ajzen, I. The theory of planned behavior. Organ. Behav. Hum. Decis. Process. 1991, 50, 179–211. [Google Scholar] [CrossRef]
- Peters, S.; Leshner, G. Get in the game: The effects of game-product congruity and product placement proximity on game players’ processing of brands embedded in advergames. J. Advert. 2013, 42, 113–130. [Google Scholar] [CrossRef]
- Brehm, J.W.; Burke, W.W.; Lake, D.G.; Paine, J.V. A theory of psychological reactance. Organ. Chang. A Compr. Read. 2009, 377–390. [Google Scholar]
- Gao, S.; Zang, Z. An empirical examination of users’ adoption of mobile advertising in China. Inf. Dev. 2016, 32, 203–215. [Google Scholar] [CrossRef]
- Edwards, J.R.; Lambert, L.S. Methods for integrating moderation and mediation: A general analytical framework using moderating path analysis. Psychol. Methods 2007, 12, 1. [Google Scholar] [CrossRef] [PubMed]
- Galanxhi, H.; Nah, F.F.H. Privacy issues in the era of ubiquitous commerce. Electron. Mark. 2006, 16, 222–232. [Google Scholar] [CrossRef]
- Olsen, G.D.; Pracejus, J.W. Customized advertising: Allowing consumers to directly tailor messages leads to better outcomes for the brand. J. Bus. Res. 2020, 116, 245–257. [Google Scholar] [CrossRef]
- Taylor, D.G.; Davis, D.F.; Jillapalli, R. Privacy concern and online personalization: The moderating effects of information control and compensation. Electron. Commer. Res. 2009, 9, 203–223. [Google Scholar] [CrossRef]
- Dhar, S.; Varshney, U. Challenges and business models for mobile location-based services and advertising. Commun. ACM 2011, 54, 121–128. [Google Scholar] [CrossRef]
- Hayes, A.F. Introduction to Mediation, Moderation, and Conditional Process Analysis: A Regression-Based Approach; Guilford Publications: New York, NY, USA, 2017. [Google Scholar]
- Swanson, D.L. Political communication research and the uses and gratifications model a critique. Commun. Res. 1979, 6, 37–53. [Google Scholar] [CrossRef]
- Ellison, N.B.; Steinfield, C.; Lampe, C. The benefits of Facebook “friends:” Social capital and college students’ use of online social network sites. J. Comput. Mediat. Commun. 2007, 12, 1143–1168. [Google Scholar] [CrossRef]
- Katz, E.; Blumler, J.G.; Gurevitch, M. Uses and gratifications research. Public Opin. Q. 1973, 37, 509–523. [Google Scholar] [CrossRef]
- Okazaki, S. How do Japanese consumers perceive wireless ads? A multivariate analysis. Int. J. Advert. 2004, 23, 429–454. [Google Scholar] [CrossRef]
- Quan-Haase, A.; Young, A.L. Uses and gratifications of social media: A comparison of Facebook and instant messaging. Bull. Sci. Technol. Soc. 2010, 30, 350–361. [Google Scholar] [CrossRef]
- Chen, H.T.; Kim, Y. Problematic use of social network sites: The interactive relationship between gratifications sought and privacy concern. Cyberpsychol. Behav. Soc. Netw. 2013, 16, 806–812. [Google Scholar] [CrossRef]
- Coleman, J.S. Social capital in the creation of human capital. Am. J. Sociol. 1988, 94, S95–S120. [Google Scholar] [CrossRef]
- Cleff, E.B. Effective approaches to regulate mobile advertising: Moving towards a coordinated legal, self-regulatory and technical response. Comput. Law Secur. Rev. 2010, 26, 158–169. [Google Scholar] [CrossRef]
- Fornell, C.; Larcker, D.F. Evaluating structural equation models with unobservable variables and measurement error. J. Mark. Res. 1981, 18, 39–50. [Google Scholar] [CrossRef]
- Podsakoff, P.M.; MacKenzie, S.B.; Lee, J.Y.; Podsakoff, N.P. Common method biases in behavioral research: A critical review of the literature and recommended remedies. J. Appl. Psychol. 2003, 88, 879. [Google Scholar] [CrossRef]
- Armstrong, J.S.; Overton, T.S. Estimating nonresponse bias in mail surveys. J. Mark. Res. 1977, 14, 396–402. [Google Scholar] [CrossRef]
- Kalyanaraman, S.; Sundar, S.S. The psychological appeal of personalized content in web portals: Does customization affect attitudes and behavior? J. Commun. 2006, 56, 110–132. [Google Scholar] [CrossRef]
- Lee, S.; Kim, K.J.; Sundar, S.S. Customization in location-based advertising: Effects of tailoring source, locational congruity, and product involvement on ad attitudes. Comput. Hum. Behav. 2015, 51, 336–343. [Google Scholar] [CrossRef]
- Lewis, K.; Kaufman, J.; Christakis, N. The taste for privacy: An analysis of college student privacy settings in an online social network. J. Comput. Mediat. Commun. 2008, 14, 79–100. [Google Scholar] [CrossRef]


| Demographics | Percentage (%) | Demographics | Percentage (%) |
|---|---|---|---|
| Gender | Mobile Social Application * | ||
| Male | 52.10 | KaKao Talk | 82.40 |
| Female | 47.90 | 29.90 | |
| 6.40 | |||
| Age | 1.30 | ||
| 20s | 93.30 | Line | 2.10 |
| 30s | 4.30 | Others | 6.70 |
| 40s | 1.30 | ||
| Over 50s | 1.10 | Advertisement Types * | |
| Message or Text Ads | 35.60 | ||
| Educational Background | Banner Ads | 33.40 | |
| High School Graduate | 11.30 | Brand App Ads | 25.90 |
| College Undergraduate | 81.20 | Video Ads | 16.60 |
| Master | 1.90 | Others | 1.60 |
| Doctor | 3.20 | ||
| Others | 2.40 | Perceived Advertising Exposure Frequency | |
| One Time | 4.00 | ||
| Mobile Social Media Use Time | 2–3 Times | 16.00 | |
| Within One Hour | 14.20 | 4–5 Times | 23.80 |
| Over 1–Within 3 h | 55.40 | Over 6 Times | 56.10 |
| Over 3–Within 5 h | 21.00 | ||
| Over 5 h | 9.90 | Sharing Experience | |
| Yes | 47.00 | ||
| No | 53.00 |
| Constructs | Measurement Items | Total Sample in 2019 (n = 374) | ||
|---|---|---|---|---|
| Factor Loadings | Eigenvalues | Cumulative % | ||
| Ubiquity-Time saving | Using mobile social media can be an efficient way to manage my time. | 0.895 | 4.136 | 11.178 |
| Using mobile social media makes my life easier. | 0.604 | |||
| Using mobile social media can easily fit my schedule. | 0.898 | |||
| Ubiquity- Spatial Flexibility | Using mobile social media enables me to find information from any place. | 0.665 | 3.933 | 21.807 |
| Using mobile social media gives me an ability to overcome spatial limitations. | 0.676 | |||
| Using mobile social media fits any location, wherever I go. | 0.715 | |||
| Ubiquity-Contextual Flexibility | Using mobile social media provides immediate access to others anywhere anytime conveniently. | 0.734 | 3.759 | 31.966 |
| Mobile social media is convenient to use. | 0.807 | |||
| Using mobile social media can help me get what I want for less effort. | 0.819 | |||
| Mobile social media is easier to use. | 0.835 | |||
| Using mobile social media can help me obtain the information I want without any delay. | 0.726 | |||
| Personalization | Advertising in mobile social media is relevant to my job and activities. | 0.809 | 3.397 | 41.146 |
| Advertising displayed in mobile social media is interesting to me. | 0.859 | |||
| Advertising in mobile social media is relevant to my needs. | 0.717 | |||
| Customization | Advertising provided in mobile social media is related to me when in a specific location. | 0.802 | 2.756 | 48.595 |
| Advertising provided in mobile social media is related to me when in a specific time. | 0.751 | |||
| Advertising in mobile social media allows me to choose ad categories by my preferences. | 0.604 | |||
| Informativeness | Advertising in mobile social media is a valuable information source of a product/service. | 0.673 | 2.664 | 55.796 |
| Advertising in mobile social media is a convenient information source of a product/service. | 0.725 | |||
| Advertising in mobile social media makes information immediately accessible. | 0.621 | |||
| Advertising in mobile social media keeps me up-to-date for free. | 0.768 | |||
| Entertainment | Advertising in mobile social media is enjoyable, amusing, and entertaining. | 0.696 | 2.206 | 61.758 |
| Advertising in mobile social media is pleasant. | 0.806 | |||
| Seeing advertising in mobile social media gives me a more enjoyable and relaxing time. | 0.820 | |||
| Seeing advertising in mobile social media derives fun and enjoyment. | 0.811 | |||
| Seeing advertising in mobile social media entertains and stimulates my mind. | 0.584 | |||
| Social Interaction | I will recommend advertising in mobile social media to others. | 0.762 | 2.199 | 67.702 |
| I will say positive things about advertising in mobile social media to others. | 0.745 | |||
| I need to interact with people through mobile social media or advertising in it to make myself interested in things that happen outside. | 0.745 | |||
| To feel like a part of a larger community, I need to interact with people through mobile social media or advertising in it. | 0.710 | |||
| I need to spend time supporting general online community activity through mobile social media or advertising in it. | 0.555 | |||
| Social Integration | The brands advertised in mobile social network advertising are consistent with how I see myself. | 0.652 | 1.748 | 72.427 |
| The brands advertised in mobile social network advertising cater to people like me. | 0.675 | |||
| The brands advertised in mobile social network advertising reflect who I am. | 0.725 | |||
| Interactions through mobile social network advertising can expand my personal/social networks. | 0.744 | |||
| Interactions through mobile social network advertising can help me derive gratification from influencing others. | 0.653 | |||
| Interactions through mobile social network advertising can reinforce my credibility/authority or status/reputation. | 0.729 | |||
| Constructs | Measurement Items | Total Sample in 2019 (n = 374) | ||
|---|---|---|---|---|
| Factor Loadings | Eigenvalues | Cumulative % | ||
| Perceived Intrusiveness | Advertising in mobile social media is invasive. | 0.813 | 3.506 | 20.622 |
| Advertising in mobile social media is interfering. | 0.843 | |||
| Advertising in mobile social media is forceful. | 0.810 | |||
| Privacy Concerns | It usually bothers me when advertisers ask for my personal information in mobile social media. | 0.811 | 2.805 | 37.124 |
| I am concerned about the potential misuse of personal data in mobile social media. | 0.855 | |||
| Perceived Advertising Value | Advertising in mobile social media is useful. | 0.880 | 2.681 | 52.896 |
| Advertising in mobile social media is valuable. | 0.924 | |||
| Advertising in mobile social media is important. | 0.884 | |||
| Irritation | Advertising in mobile social media is irritating, annoying, intrusive, deceptive, and confusing. | 0.649 | 2.399 | 67.008 |
| Advertising in mobile social media disturbs my use of mobile social media. | 0.696 | |||
| Advertising in mobile social media is not enjoyable, and I don’t like it. | 0.773 | |||
| I am not satisfied with the service provided by advertising in mobile social media. | 0.800 | |||
| I feel uncomfortable in surfing through advertising in mobile social media, and doing that is not a good way to spend my time. | 0.791 | |||
| Advertising Avoidance | I will neglect or not pay attention to advertising in mobile social media. | 0.620 | 1.616 | 76.514 |
| I will delete the messages from my smartphone if I think it is advertising. | 0.814 | |||
| I will cancel the notice about advertising messages in mobile social media. | 0.826 | |||
| I don’t see any advertising in mobile social media and will pass right by them. | 0.748 | |||
| Factors | Measures | Estimate | Standardized Estimate | S.E. | T | P | AVE | Composite Reliability | Cronbach α |
|---|---|---|---|---|---|---|---|---|---|
| Ubiquity | Time saving | 0.837 | 0.474 | 0.113 | 7.389 | *** | 0.537 | 0.697 | 0.537 |
| Spatial flexibility | 1.000 | 0.813 | |||||||
| Context flexibility | 0.851 | 0.851 | 0.098 | 8.675 | *** | ||||
| Time Saving | UBts1 | 0.822 | 0.796 | 0.051 | 15.994 | *** | 0.646 | 0.757 | 0.825 |
| UBts2 | 0.513 | 0.589 | 0.043 | 11.893 | *** | ||||
| UBts3 | 1.000 | 0.978 | |||||||
| Spatial Flexibility | UBsf1 | 0.952 | 0.773 | 0.065 | 14.589 | *** | 0.587 | 0.739 | 0.805 |
| UBsf2 | 1.000 | 0.827 | |||||||
| UBsf3 | 0.917 | 0.693 | 0.070 | 13.139 | *** | ||||
| Context Flexibility | UBcf1 | 1.022 | 0.688 | 0.074 | 13.839 | *** | 0.561 | 0.838 | 0.869 |
| UBcf2 | 1.000 | 0.808 | |||||||
| UBcf3 | 1.072 | 0.760 | 0.069 | 15.635 | *** | ||||
| UBcf4 | 1.043 | 0.818 | 0.061 | 17.072 | *** | ||||
| UBcf5 | 0.988 | 0.658 | 0.075 | 13.121 | *** | ||||
| Personalization | TAps1 | 0.845 | 0.786 | 0.048 | 17.768 | *** | 0.688 | 0.723 | 0.865 |
| TAps2 | 1.000 | 0.893 | |||||||
| TAps3 | 0.842 | 0.805 | 0.046 | 18.479 | *** | ||||
| Customization | TAct1 | 0.922 | 0.780 | 0.058 | 15.784 | *** | 0.602 | 0.655 | 0.81 |
| TAct2 | 1.000 | 0.865 | |||||||
| TAct3 | 0.832 | 0.670 | 0.062 | 13.499 | *** | ||||
| Informativeness | IMif1 | 0.914 | 0.750 | 0.057 | 16.141 | *** | 0.597 | 0.732 | 0.852 |
| IMif3 | 1.000 | 0.855 | |||||||
| IMif4 | 0.950 | 0.774 | 0.056 | 16.840 | *** | ||||
| IMif5 | 0.850 | 0.705 | 0.057 | 14.874 | *** | ||||
| Entertainment | IMen1 | 0.825 | 0.689 | 0.050 | 16.528 | *** | 0.686 | 0.739 | 0.909 |
| IMen2 | 0.927 | 0.871 | 0.035 | 26.374 | *** | ||||
| IMen3 | 0.985 | 0.913 | 0.033 | 29.841 | *** | ||||
| IMen4 | 1.000 | 0.928 | |||||||
| IMen5 | 0.857 | 0.710 | 0.049 | 17.368 | *** | ||||
| Social Interaction | SCsi2 | 0.843 | 0.632 | 0.064 | 13.095 | *** | 0.566 | 0.847 | 0.868 |
| SCsi3 | 0.824 | 0.672 | 0.058 | 14.214 | *** | ||||
| SCsi4 | 0.934 | 0.833 | 0.049 | 19.187 | *** | ||||
| SCsi5 | 1.000 | 0.863 | |||||||
| SCsi6 | 0.776 | 0.734 | 0.048 | 16.065 | *** | ||||
| Social Integration | SCst1 | 0.871 | 0.775 | 0.049 | 17.850 | *** | 0.581 | 0.731 | 0.891 |
| SCst2 | 0.961 | 0.827 | 0.049 | 19.739 | *** | ||||
| SCst3 | 1.000 | 0.861 | |||||||
| SCst4 | 0.935 | 0.732 | 0.057 | 16.430 | *** | ||||
| SCst5 | 0.873 | 0.731 | 0.062 | 14.091 | *** | ||||
| SCst6 | 0.792 | 0.624 | 0.061 | 13.095 | *** |
| Factors | Measures | Estimate | Standardized Estimate | S.E. | T | P | AVE | Composite Reliability | Cronbach α |
|---|---|---|---|---|---|---|---|---|---|
| Perceived Intrusiveness | PI1 | 0.621 | 0.606 | 0.050 | 12.515 | *** | 0.647 | 0.717 | 0.833 |
| PI2 | 1.000 | 0.914 | |||||||
| PI3 | 0.950 | 0.861 | 0.050 | 18.866 | *** | ||||
| Privacy Concerns | PC3 | 1.000 | 0.819 | 0.537 | 0.555 | 0.648 | |||
| PC4 | 0.751 | 0.635 | 0.116 | 6.453 | *** | ||||
| Perceived Advertising Value | AL1 | 0.887 | 0.879 | 0.034 | 26.154 | *** | 0.792 | 0.851 | 0.917 |
| AL2 | 1.000 | 0.954 | |||||||
| AL3 | 0.854 | 0.832 | 0.037 | 23.318 | *** | ||||
| Irritation | AI1 | 0.736 | 0.734 | 0.044 | 16.587 | *** | 0.629 | 0.828 | 0.896 |
| AI2 | 0.869 | 0.824 | 0.043 | 20.079 | *** | ||||
| AI3 | 1.000 | 0.878 | |||||||
| AI4 | 0.877 | 0.802 | 0.045 | 19.322 | *** | ||||
| AI5 | 0.830 | 0.716 | 0.051 | 16.158 | *** | ||||
| Advertising Avoidance | AA1 | 1.000 | 0.780 | 0.590 | 0.771 | 0.863 | |||
| AA2 | 0.963 | 0.777 | 0.064 | 14.972 | *** | ||||
| AA3 | 0.844 | 0.712 | 0.063 | 13.495 | *** | ||||
| AA4 | 0.982 | 0.800 | 0.063 | 15.556 | *** |
| Factors | Mean | S.D. | UBts | UBsf | UBcf | Taps | TAct | IMif | IMen | SCsi | SCst | AL | PI | PC | AI | AA |
|---|---|---|---|---|---|---|---|---|---|---|---|---|---|---|---|---|
| UBts | 4.959 | 1.176 | 0.803 | |||||||||||||
| UBsf | 5.398 | 1.032 | 0.410 ** | 0.766 | ||||||||||||
| UBcf | 5.598 | 0.911 | 0.416 ** | 0.641 ** | 0.749 | |||||||||||
| TAps | 3.837 | 1.421 | 0.034 | 0.136 ** | 0.114 * | 0.829 | ||||||||||
| TAct | 3.860 | 1.275 | 0.126 * | 0.193 ** | 0.166 ** | 0.546 ** | 0.776 | |||||||||
| IMif | 4.037 | 1.223 | 0.094 | 0.213 ** | 0.190 ** | 0.502 ** | 0.566 ** | 0.773 | ||||||||
| IMen | 3.092 | 1.237 | −0.037 | 0.021 | −112 * | 0.403 ** | 0.453 ** | 0.595 ** | 0.828 | |||||||
| SCsi | 3.727 | 1.226 | 0.047 | 0.147 ** | 0.033 | 0.286 ** | 0.410 ** | 0.512 ** | 0.606 ** | 0.752 | ||||||
| SCst | 3.456 | 1.118 | 0.102 * | 0.178 ** | 0.078 | 0.412 ** | 0.500 ** | 0.526 ** | 0.613 ** | 0.666 ** | 0.762 | |||||
| AL | 3.938 | 1.316 | 0.130 * | 0.127 * | 0.015 | 0.362 ** | 0.301 ** | 0.513 ** | 0.541 ** | 0.535 ** | 0.509 ** | 0.804 | ||||
| PI | 4.595 | 1.285 | 0.034 | 0.172 ** | 0.207 ** | −143 ** | 0.025 | −0.097 | −0.092 | −0.025 | −0.013 | −0.166 ** | 0.733 | |||
| PC | 5.607 | 1.187 | 0.152 ** | 0.199 ** | 0.256 ** | −0.024 | −0.022 | 0.028 | −113 * | −0.016 | −166 ** | −0.049 | 0.296 ** | 0.890 | ||
| AI | 4.868 | 1.114 | 0.076 | 0.116 * | 0.209 ** | −296 ** | −178 ** | −345 ** | −439 ** | −327 ** | −310 ** | −453 ** | 0.494 ** | 0.273 ** | 0.793 | |
| AA | 5.474 | 1.105 | 0.145 ** | 0.187 ** | 0.359 ** | −199 ** | −170 ** | −247 ** | −436 ** | −283 ** | −292 ** | −315 ** | 0.386 ** | 0.375 ** | 0.671 ** | 0.768 |
| Variables | Perceived Intrusiveness | Privacy Concerns | Privacy Concerns | Irritation | Advertising Avoidance | Advertising Avoidance |
|---|---|---|---|---|---|---|
| Model 1 | Model 2 | Model 3 | Model 4 | Model 5 | Model 6 | |
| Intercept | 3.560 | 3.970 | 3.054 | 3.625 | 1.459 | 3.238 |
| Ubiquity | 0.290 *** | 0.380 *** | 0.305 *** | 0.130 ** | 0.209 *** | 0.273 *** |
| Personalization | −0.174 *** | 0.012 | 0.057 | −0.077 * | 0.032 | −0.005 |
| Customization | 0.160 ** | −0.014 | −0.055 | 0.067 | −0.046 | −0.013 |
| Informativeness | −0.150 * | 0.090 | 0.129 * | −0.108 ** | 0.019 | −0.033 |
| Entertainment | −0.021 | −0.046 | −0.041 | −0.205 *** | −0.151 *** | −0.251 *** |
| Social Interaction | 0.006 | 0.160 ** | 0.159 ** | −0.104 ** | −0.014 | −0.065 |
| Social Integration | 0.051 | −0.351 *** | −0.364 *** | −0.021 | −0.021 | −0.031 |
| Perceived Intrusiveness | 0.257 *** | 0.343 *** | 0.052 | 0.220 *** | ||
| Privacy Concerns | 0.096 ** | 0.148 *** | 0.195 *** | |||
| Irritation | 0.491 *** | |||||
| R2 | 0.079 | 0.128 | 0.199 | 0.440 | 0.541 | 0.404 |
| Adjusted R2 | 0.062 | 0.111 | 0.182 | 0.426 | 0.529 | 0.398 |
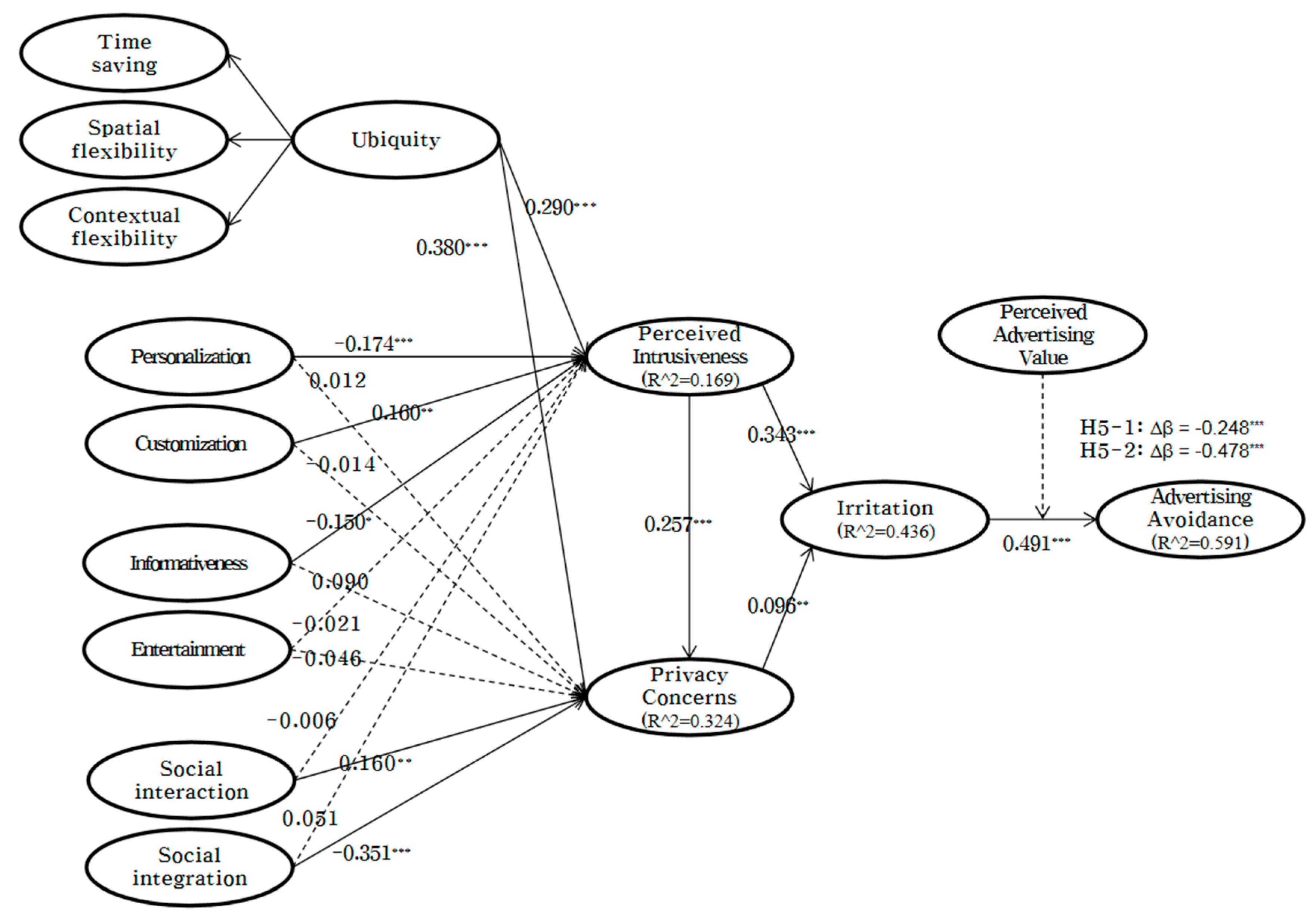
| Hypotheses | Paths | β Coefficients | Standard β Coefficients | S.E. | T | p | Results |
|---|---|---|---|---|---|---|---|
| H1 | Irritation > Advertising Avoidance | 0.491 | 0.495 | 0.047 | 10.421 | *** | Accepted |
| H2 | Perceived Intrusiveness > Irritation | 0.343 | 0.395 | 0.037 | 9.258 | *** | Accepted |
| H3 | Perceived Intrusiveness > Privacy Concerns | 0.257 | 0.278 | 0.045 | 5.705 | *** | Accepted |
| H4 | Privacy Concerns > Irritation | 0.096 | 0.103 | 0.041 | 2.341 | 0.020 | Accepted |
| H6a | Ubiquity > Perceived Intrusiveness | 0.290 | 0.187 | 0.083 | 3.484 | 0.001 | Accepted |
| H6b | Ubiquity > Privacy Concerns | 0.380 | 0.265 | 0.075 | 5.073 | *** | Accepted |
| H7a | Personalization > Perceived Intrusiveness | −0.174 | −0.192 | 0.057 | −3.035 | 0.003 | Accepted |
| H7b | Personalization > Privacy Concerns | 0.012 | 0.015 | 0.051 | 0.236 | 0.813 | Rejected |
| H7c | Customization > Perceived Intrusiveness | 0.160 | 0.159 | 0.068 | 2.338 | 0.020 | Accepted |
| H7d | Customization > Privacy Concerns | −0.061 | −0.069 | 0.091 | −0.663 | 0.507 | Rejected |
| H8a | Informativeness > Perceived Intrusiveness | −0.150 | −0.143 | 0.077 | −1.956 | 0.051 | Accepted |
| H8b | Informativeness > Privacy Concerns | 0.090 | 0.093 | 0.069 | 1.310 | 0.191 | Rejected |
| H8c | Entertainment > Perceived Intrusiveness | −0.021 | −0.020 | 0.078 | −0.271 | 0.787 | Rejected |
| H8d | Entertainment > Privacy Concerns | −0.046 | −0.048 | 0.070 | −0.659 | 0.510 | Rejected |
| H9a | Social Interaction > Perceived Intrusiveness | −0.006 | −0.005 | 0.076 | −0.074 | 0.941 | Rejected |
| H9b | Social Interaction > Privacy Concerns | 0.160 | 0.165 | 0.068 | 2.345 | 0.020 | Rejected |
| H9c | Social Integration > Perceived Intrusiveness | 0.051 | 0.044 | 0.087 | 0.586 | 0.558 | Rejected |
| H9d | Social Integration > Privacy Concerns | −0.351 | −0.331 | 0.078 | −4.496 | *** | Accepted |
| Perceived Intrusiveness (X) → Irritation(M) → Advertising Avoidance (Y) | |||||
|---|---|---|---|---|---|
| Moderator Variable: Perceived Advertising Value | Stage | Effect | |||
| Gender | First | Second | Direct | Indirect | Total |
| Male-195 | PMX | PYM | PYX | (PYM × PMX) | (PYX + PYMPMX) |
| Low perceived advertising value (−1 s.d.) | 0.455 *** | 0.784 *** | 0.029 | 0.357 *** | 0.386 *** |
| High perceived advertising value (+1 s.d.) | 0.307 *** | 0.670 *** | −0.005 | 0.206 *** | 0.201 ** |
| Differences between low and high | −0.148 | −0.114 | −0.034 | −0.151 | −0.185 |
| Female-179 | PMX | PYM | PYX | (PYM × PMX) | (PYX + PYMPMX) |
| Low perceived advertising value (−1 s.d.) | 0.278 *** | 0.660 *** | 0.058 | 0.183 *** | 0.242 *** |
| High perceived advertising value (+1 s.d.) | 0.446 *** | 0.412 *** | 0.146 * | 0.184 *** | 0.329 *** |
| Differences between low and high | 0.169 | −0.248 *** | 0.087 | 0.001 | 0.088 |
| H5a: Accepted | |||||
| Exposure Frequency | First | Second | Direct | Indirect | Total |
| Low exposure-164 | PMX | PYM | PYX | (PYM × PMX) | (PYX + PYMPMX) |
| Low perceived advertising value (−1 s.d.) | 0.381 *** | 0.918 *** | −0.025 | 0.350 *** | 0.325 *** |
| High perceived advertising value (+1 s.d.) | 0.437 *** | 0.440 *** | 0.059 | 0.192 *** | 0.251 *** |
| Differences between low and high | 0.055 | −0.478 *** | 0.084 | −0.158 ** | −0.073 |
| High exposure-210 | PMX | PYM | PYX | (PYM × PMX) | (PYX + PYMPMX) |
| Low perceived advertising value (−1 s.d.) | 0.391 *** | 0.505 *** | 0.052 | 0.197 *** | 0.249 *** |
| High perceived advertising value (+1 s.d.) | 0.325 *** | 0.623 *** | 0.052 | 0.203 *** | 0.255 *** |
| Differences between low and high | −0.066 | 0.119 | 0.000 | 0.068 | 0.050 |
| H5b: Accepted | |||||
| Use Time | First | Second | Direct | Indirect | Total |
| Low use time-237 | PMX | PYM | PYX | (PYM × PMX) | (PYX + PYMPMX) |
| Low perceived advertising value (−1 s.d.) | 0.387 *** | 0.678 *** | 0.075 | 0.263 *** | 0.338 *** |
| High perceived advertising value (+1 s.d.) | 0.345 *** | 0.528 *** | 0.025 | 0.182 *** | 0.207 ** |
| Differences between low and high | −0.042 | −0.150 | −0.050 | −0.081 | −0.131 |
| High use time-137 | PMX | PYM | PYX | (PYM × PMX) | (PYX + PYMPMX) |
| Low perceived advertising value (−1 s.d.) | 0.361 *** | 0.786 *** | 0.010 | 0.283 *** | 0.293 *** |
| High perceived advertising value (+1 s.d.) | 0.421 *** | 0.606 *** | 0.126 | 0.255 *** | 0.382 *** |
| Differences between low and high | 0.061 | −0.180 | 0.116 | −0.028 | 0.088 |
| H5c: Rejected | |||||
| Total Sample (374) | First | Second | Direct | Indirect | Total |
| PMX | PYM | PYX | (PYM × PMX) | (PYX + PYMPMX) | |
| Low perceived advertising value (−1 s.d.) | 0.38 *** | 0.723 *** | 0.049 | 0.275 *** | 0.323 *** |
| High perceived advertising value (+1 s.d.) | 0.366 *** | 0.557 *** | 0.051 | 0.204 *** | 0.255 *** |
| Differences between low and high | −0.013 | −0.166 | 0.003 | −0.070 | −0.068 |
Publisher’s Note: MDPI stays neutral with regard to jurisdictional claims in published maps and institutional affiliations. |
© 2021 by the authors. Licensee MDPI, Basel, Switzerland. This article is an open access article distributed under the terms and conditions of the Creative Commons Attribution (CC BY) license (https://creativecommons.org/licenses/by/4.0/).
Share and Cite
Wei, X.; Ko, I.; Pearce, A. Does Perceived Advertising Value Alleviate Advertising Avoidance in Mobile Social Media? Exploring Its Moderated Mediation Effects. Sustainability 2022, 14, 253. https://doi.org/10.3390/su14010253
Wei X, Ko I, Pearce A. Does Perceived Advertising Value Alleviate Advertising Avoidance in Mobile Social Media? Exploring Its Moderated Mediation Effects. Sustainability. 2022; 14(1):253. https://doi.org/10.3390/su14010253
Chicago/Turabian StyleWei, Xiaolong, Ilsang Ko, and Alison Pearce. 2022. "Does Perceived Advertising Value Alleviate Advertising Avoidance in Mobile Social Media? Exploring Its Moderated Mediation Effects" Sustainability 14, no. 1: 253. https://doi.org/10.3390/su14010253
APA StyleWei, X., Ko, I., & Pearce, A. (2022). Does Perceived Advertising Value Alleviate Advertising Avoidance in Mobile Social Media? Exploring Its Moderated Mediation Effects. Sustainability, 14(1), 253. https://doi.org/10.3390/su14010253

