An Evolutionary Game Analysis on Green Technological Innovation of New Energy Enterprises under the Heterogeneous Environmental Regulation Perspective
Abstract
:1. Introduction
2. Methods
2.1. Analysis of the Influence Mechanism of Heterogeneous Environmental Regulation and Green Technology Innovation
2.2. Evolutionary Game Theory
2.3. Evolutionary Game Model Construction
2.4. Evolutionary Equilibrium Analysis
2.4.1. Single-Population Evolutionary Stabilization Strategy
- (1)
- The expected utility and group utility of new energy enterprises choosing to implement green technology innovation and not to implement green technology innovation are denoted as E11, E12, E1:
- (2)
- The expected utility and group utility of government environmental regulation and no environmental regulation are denoted as E21, E22, :
- (3)
- (Evolutionary stability conditions for new energy companies
- (4)
- Evolutionary stability conditions for government
2.4.2. Stability Analysis of the Government: Firm Evolutionary Game Replication Dynamics System
3. Evolutionary Simulation Analysis and Results
3.1. Heterogeneous Effects of Three Types of Environmental Regulations on the Strategies of New Energy Companies
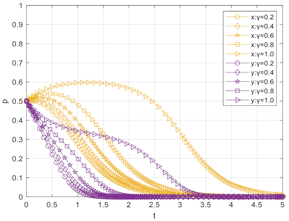
3.1.1. Only Implementing the Command-Control Environmental Regulation Policy
3.1.2. Only Implementing Market-Incentive Environmental Regulation Policy
3.1.3. Only Implementing Social-Will Environmental Regulation Policy
3.2. Impact of Two Combinations of Environmental Regulations on the Strategy of New Energy Enterprises
3.2.1. Combination of Command-Control and Market-Incentive Environmental Regulation
3.2.2. Combination of Command-Control and Social-Will Environmental Regulation
3.2.3. Combination of Market-Incentive and Social-Will Environmental Regulation
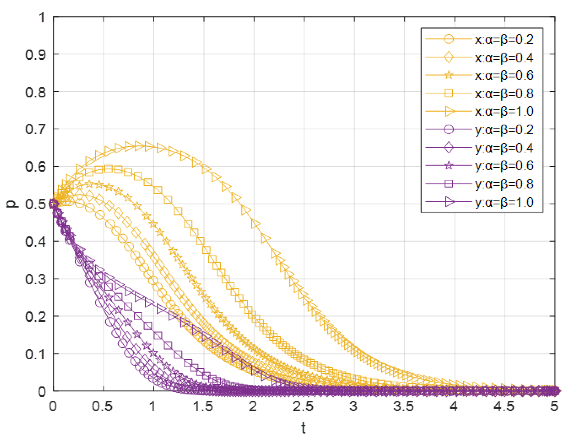
3.3. The Impact of the Combination of Three Environmental Regulations on the Strategy of New Energy Enterprises
3.4. Summary
4. Conclusions and Recommendations
Author Contributions
Funding
Institutional Review Board Statement
Informed Consent Statement
Data Availability Statement
Acknowledgments
Conflicts of Interest
References
- Lu, Y.; Zhang, Y.; Cao, X.; Wang, C.; Wang, Y.; Zhang, M.; Ferrier, R.C.; Jenkins, A.; Yuan, J.; Bailey, M.J. Forty years of reform and opening up: China’s progress toward a sustainable path. Sci. Adv. 2019, 5, eaau9413. [Google Scholar] [CrossRef] [PubMed] [Green Version]
- Guo, M.; Nowakowska-Grunt, J.; Gorbanyov, V.; Egorova, M. Green technology and sustainable development: Assessment and green growth frameworks. Sustainability 2020, 12, 6571. [Google Scholar] [CrossRef]
- Cai, X.; Zhu, B.; Zhang, H.; Li, L.; Xie, M. Can direct environmental regulation promote green technology innovation in heavily polluting industries? Evidence from Chinese listed companies. Sci. Total Environ. 2020, 746, 140810. [Google Scholar] [CrossRef] [PubMed]
- Wang, M.Y.; Li, Y.M.; Wang, Z.T. Heterogeneity Analysis of the Impact of Environmental Regulation on Green Technology Innovation of Enterprises——Based on Large Sample Data of Industrial Enterprises in China. Inq. Econ. Issues 2022, 2, 67–81. [Google Scholar]
- Hong, Y.X.; Liu, W.; Gao, P.Y.; Jin, B.; Yan, K.; Gao, S.J.; Li, Z.J. The Conversation in Writing on “Xi Jinping’s Economic Thought on Socialism with Chinese Characteristics for a New Era”. Soc. Sci. China 2018, 9, 4–73. [Google Scholar]
- Yu, K.X.; Hu, Y.Q.; Song, Z. Environmental Regulation, Government Support and Green Technological Innovation: An Empirical Study Based on Resource-based Enterprises. J. Yunnan Univ. Financ. Econ. 2019, 35, 100–112. [Google Scholar]
- Kriechel, B.; Ziesemer, T. The environmental Porter hypothesis: Theory, evidence, and a model of timing of adoption. Econ. Innov. New Technol. 2009, 18, 267–294. [Google Scholar] [CrossRef] [Green Version]
- Ren, S.; Li, X.; Yuan, B.; Li, D.; Chen, X. The effects of three types of environmental regulation on eco-efficiency: A cross-region analysis in China. J Clean. Prod. 2018, 173, 245–255. [Google Scholar] [CrossRef]
- Sheng, J.; Zhou, W.; Zhu, B. The coordination of stakeholder interests in environmental regulation: Lessons from China’s environmental regulation policies from the perspective of the evolutionary game theory. J. Clean. Prod. 2020, 249, 119385. [Google Scholar] [CrossRef]
- Gollop, F.M.; Roberts, M.J. Environmental regulations and productivity growth: The case of fossil-fueled electric power generation. J. Political Econ. 1983, 91, 654–674. [Google Scholar] [CrossRef]
- Barbera, A.J.; McConnell, V.D. The impact of environmental regulations on industry productivity: Direct and indirect effects. J. Environ. Manag. 1990, 18, 50–65. [Google Scholar] [CrossRef]
- Gray, W.B.; Shadbegian, R.J. Plant vintage, technology, and environmental regulation. J. Environ. Manag. 2003, 46, 384–402. [Google Scholar] [CrossRef] [Green Version]
- Shadbegian, R.J.; Gray, W.B. Pollution abatement expenditures and plant-level productivity: A production function approach. Ecol. Econ. 2005, 54, 196–208. [Google Scholar] [CrossRef] [Green Version]
- Wagner, M. On the relationship between environmental management, environmental innovation and patenting: Evidence from German manufacturing firms. Res. Policy 2007, 36, 1587–1602. [Google Scholar] [CrossRef]
- Brulhart, F.; Gherra, S.; Quelin, B.V. Do stakeholder orientation and environmental proactivity impact firm profitability? J. Bus. Ethics 2019, 158, 25–46. [Google Scholar] [CrossRef]
- van Leeuwen, G.; Mohnen, P. Revisiting the Porter hypothesis: An empirical analysis of Green innovation for the Netherlands. Econ. Innov. New Technol. 2016, 26, 63–77. [Google Scholar] [CrossRef] [Green Version]
- Zhao, X.; Sun, B. The influence of Chinese environmental regulation on corporation innovation and competitiveness. J. Clean. Prod. 2016, 112, 1528–1536. [Google Scholar] [CrossRef]
- Zhao, X.; Zhao, Y.; Zeng, S.; Zhang, S. Corporate behavior and competitiveness: Impact of environmental regulation on Chinese firms. J. Clean. Prod. 2015, 86, 311–322. [Google Scholar] [CrossRef]
- Linde, P. Toward a New Conception of the Environment-Competitiveness Relationship. J. Econ. Perspect 1995, 9, 97–118. [Google Scholar]
- Li, W.; Sun, H.; Tran, D.K.; Taghizadeh-Hesary, F. The Impact of Environmental Regulation on Technological Innovation of Resource-Based Industries. Sustainability 2020, 12, 6837. [Google Scholar] [CrossRef]
- Peuckert, J. What shapes the impact of environmental regulation on competitiveness? Evidence from Executive Opinion Surveys. Environ. Innov. Soc. Transit. 2014, 10, 77–94. [Google Scholar] [CrossRef]
- Pickman, H.A. The effect of environmental regulation on environmental innovation. Bus Strategy Environ. 1998, 7, 223–233. [Google Scholar] [CrossRef]
- Popp, D. Pollution control innovations and the Clean Air Act of 1990. J. Environ. Plan Manag 2003, 22, 641–660. [Google Scholar] [CrossRef]
- Rassier, D.G.; Earnhart, D. Effects of environmental regulation on actual and expected profitability. Ecol. Econ. 2015, 112, 129–140. [Google Scholar] [CrossRef]
- Jaffe, A.B.; Palmer, K. Environmental regulation and innovation: A panel data study. Rev. Econ. Stat. 1997, 79, 610–619. [Google Scholar] [CrossRef]
- Wang, F.; Feng, L.; Li, J.; Wang, L. Environmental Regulation, Tenure Length of Officials, and Green Innovation of Enterprises. Int. J. Environ. Res. Public Health 2020, 17, 2284. [Google Scholar] [CrossRef] [Green Version]
- Chen, Y.L.; Shi, H. How Does the Environmental Regulations Influence Industrial Economic Development Quality? Testing the Strong-Version of Porter Hypothesis in China with Provincial Panel Data during 2004–2013. J. Public Adm. 2017, 10, 4–25+215. [Google Scholar]
- He, Y.M.; Luo, Q. Environmental Regulation, Technological Innovation and Industrial Total Factor Productivity of China—Reexamination of the “Strong Potter Hypothesis”. Soft Sci. 2018, 32, 20–25. [Google Scholar]
- Yuan, Y.J.; Xie, R.H. Environmental Regulation and the ‘Green’ Productivity Growth of China’s Industry. China Soft Sci. 2016, 7, 144–154. [Google Scholar]
- Fang, J.; Gao, C.; Lai, M. Environmental regulation and firm innovation: Evidence from National Specially Monitored Firms program in China. J. Clean. Prod. 2020, 271, 122599. [Google Scholar] [CrossRef]
- Bian, C.; Chu, Z.P.; Sun, Z.J. A Policy Simulation Analysis on the Effects of Environmental Regulation on Enterprise’s Green Innovation in Technology. J. Ind. Technol. Econ. 2021, 40, 12–22. [Google Scholar]
- Pan, X.; Ai, B.; Li, C.; Pan, X.; Yan, Y. Dynamic relationship among environmental regulation, technological innovation and energy efficiency based on large scale provincial panel data in China. Technol. Forecast. Soc. Chang. 2019, 144, 428–435. [Google Scholar] [CrossRef]
- Wang, Y.; Sun, X.; Guo, X. Environmental regulation and green productivity growth: Empirical evidence on the Porter Hypothesis from OECD industrial sectors. Energy Policy 2019, 132, 611–619. [Google Scholar] [CrossRef]
- Shan, D.; Shan, C. Research on the Impact of Environmental Regulation on Technological Innovation of Paper Industry Based on Gray Analysis Method. Appl. Sci. 2020, 5, 75. [Google Scholar] [CrossRef]
- Yi, M.; Fang, X.; Wen, L.; Guang, F.; Zhang, Y. The Heterogeneous Effects of Different Environmental Policy Instruments on Green Technology Innovation. Int. J. Environ. Res. Public Health 2019, 16, 4660. [Google Scholar] [CrossRef] [Green Version]
- Zhang, Y.; Wang, J.; Xue, Y.; Yang, J. Impact of environmental regulations on green technological innovative behavior: An empirical study in China. J. Clean. Prod. 2018, 188, 763–773. [Google Scholar] [CrossRef]
- Du, L.Z.; Zhao, Y.H.; Tao, K.T.; Lin, W.F. Compound Effects of Environmental Regulation and Governance Transformation in Enhancing Green Competitiveness. Econ. Res. J. 2019, 54, 106–120. [Google Scholar]
- Fan, F.; Lian, H.; Liu, X.; Wang, X. Can environmental regulation promote urban green innovation Efficiency? An empirical study based on Chinese cities. J. Clean. Prod. 2021, 287, 125060. [Google Scholar] [CrossRef]
- Fan, J.; Hu, J.; Jiang, W.M. Research on the Correlation Between Environmental Regulation and Technological Innovation—A Test of the Porter Hypothesis. J. Ind. Technol. Econ. 2021, 40, 75–81. [Google Scholar]
- Song, M.; Wang, S.; Zhang, H. Could environmental regulation and R&D tax incentives affect green product innovation? J. Clean. Prod. 2020, 258, 120849. [Google Scholar]
- Kang, P.H.; Ru, S.F. Bilateral effects of environmental regulation on green innovation. China Popul. Resour. Environ. 2020, 30, 93–104. [Google Scholar]
- Lambertini, L.; Poyago-Theotoky, J.; Tampieri, A. Cournot competition and “green” innovation: An inverted-U relationship. Energy Econ. 2017, 68, 116–123. [Google Scholar] [CrossRef] [Green Version]
- Leyva-de la Hiz, D.I.; Bolívar-Ramos, M.T. The inverted U relationship between green innovative activities and firms’ market-based performance: The impact of firm age. Technovation 2022, 110, 102372. [Google Scholar] [CrossRef]
- Liu, C.J.; Zhao, X.M. Does strong porter hypothesis have industrial heterogeneity?—The perspective from segmentation of industrial carbon intensity. China Popul. Resour. Environ. 2017, 27, 1–9. [Google Scholar]
- Ju, K.Y.; Zhou, D.J.; Wu, J.M. Can Environmental Regulation a “Win-win” Strategy?—Strong Porter Hypothesis Research on China’s Industry. J. Beijing Inst. Technol. Soc. Sci. Ed. 2020, 22, 21–28. [Google Scholar]
- Xie, R.-H.; Yuan, Y.-J.; Huang, J.-J. Different types of environmental regulations and heterogeneous influence on “green” productivity: Evidence from China. Ecol. Econ. 2017, 132, 104–112. [Google Scholar] [CrossRef]
- Smith, J.M. The theory of games and the evolution of animal conflicts. J. Mol. Biol. 1974, 47, 209–221. [Google Scholar]
- Sandholm, W.H. Evolutionary Game Theory. In Encyclopedia of Complexity and Systems Science Series; Springer: New York, NY, USA, 2020; pp. 573–608. [Google Scholar] [CrossRef]
- Samuelson, L. Evolution and game theory. J. Econ. Perspect. 2002, 16, 47–66. [Google Scholar] [CrossRef] [Green Version]
- Friedman, D. On economic applications of evolutionary game theory. J. Evol. Econ. 1998, 8, 15–43. [Google Scholar] [CrossRef] [Green Version]














| Symbols | Measure | Symbols | Measure |
|---|---|---|---|
| J | Government incentive subsidies for business innovation | α | Government subsidy implementation intensity factor for enterprises |
| T | Government imposes environmental protection tax on enterprises | β | Government taxation of business enforcement intensity factor |
| F | Government penalties for businesses | γ | Government punishment intensity factor for firms |
| K | Government outreach to the public | η | Government-to-public publicity enforcement intensity factor |
| P | Benefits when companies adopt traditional technologies | ΔP1 | Increased revenue when companies innovate green technologies |
| ΔP2 | Increased benefits to businesses when government imposes environmental regulations | C1 | The cost of inputs when a company engages in green technology innovation |
| C2 | Input costs when the government conducts environmental regulation | x, y | The choice of behavioral strategies for both government and business |
| Pm | Perceived benefits to the government of green innovation by firms when the government regulates | Sm | Losses perceived by the government when firms do not engage in green technology innovation when the government implements environmental regulation |
| Government | |||||
|---|---|---|---|---|---|
| Environmental Regulation (y) | No Environmental Regulation (1 − y) | ||||
| Government Payoff | Enterprises Payoff | Government Payoff | Enterprises Payoff | ||
| Enterprises | Green technology innovation (x) | −αJ − ηK + Pm − C2 | P + ΔP1 + ΔP2 + αJ− C1 | 0 | P + ΔP1 − C1 |
| No green technology innovation (1 − x) | βT + γF − Sm − C2 | P – βT − γF | 0 | P | |
| Equilibrium Points | λ1 | λ2 |
|---|---|---|
| E1 = (0, 0) | ΔP1 − C1 | βT + γF − Sm − C2 |
| E2 = (0, 1) | ΔP2 + αJ + βT + γF + ΔP1 − C1 | −(βT + γF − Sm − C2) |
| E3 = (1, 0) | C1 − ΔP1 | Pm – αJ − ηK − C2 |
| E4 = (1, 1) | −(ΔP2 + αJ + βT + γF + ΔP1 − C1) | −(Pm – αJ – ηK − C2) |
| E5 = (x*, y*) | Saddle point | |
| Situation I: ΔP1 − C1 > 0, βT + γF − Sm − C2 > 0 | Situation II: ΔP1 − C1 > 0, βT + γF − Sm − C2 < 0 | |||||
|---|---|---|---|---|---|---|
| Equilibrium points | λ1 | λ2 | State | λ1 | λ2 | State |
| (0, 0) | + | + | Saddle point | + | − | Instability point |
| (0, 1) | + | − | Instability point | + | + | Saddle point |
| (1, 0) | − | + | Instability point | − | + | Instability point |
| (1, 1) | − | − | ESS | − | − | ESS |
| (x*, y*) | DetJ < 0 ∩ TrJ = 0 | Saddle point | DetJ < 0 ∩ TrJ = 0 | Saddle point | ||
| Situation III: ΔP1−C1 < 0, βT + γF−Sm−C2 > 0 | Situation IV: ΔP1−C1 < 0, βT + γF−Sm−C2 < 0 | |||||
| Equilibrium points | λ1 | λ2 | State | λ1 | λ2 | State |
| (0, 0) | − | + | Instability point | − | − | ESS |
| (0, 1) | + | − | Instability point | + | + | Saddle point |
| (1, 0) | − | + | Instability point | + | + | Saddle point |
| (1, 1) | − | − | ESS | − | − | ESS |
| (x*, y*) | DetJ < 0 ∩ TrJ = 0 | Saddle point | DetJ < 0 ∩ TrJ = 0 | Saddle point | ||
| Type of Environmental Regulation | α | β | γ | η | Final Corporate Strategy |
|---|---|---|---|---|---|
| Command-control | 0 | 0 | 0.2 | 0 | Traditional Technology |
| 0 | 0 | 0.4 | 0 | Traditional Technology | |
| 0 | 0 | 0.6 | 0 | Traditional Technology | |
| 0 | 0 | 0.8 | 0 | Traditional Technology | |
| 0 | 0 | 1.0 | 0 | Traditional Technology | |
| Market-incentive | 0.2 | 0.2 | 0 | 0 | Traditional Technology |
| 0.4 | 0.4 | 0 | 0 | Traditional Technology | |
| 0.6 | 0.6 | 0 | 0 | Traditional Technology | |
| 0.8 | 0.8 | 0 | 0 | Traditional Technology | |
| 1.0 | 1.0 | 0 | 0 | Traditional Technology | |
| Social-will | 0 | 0 | 0 | 0.2 | Traditional Technology |
| 0 | 0 | 0 | 0.4 | Traditional Technology | |
| 0 | 0 | 0 | 0.6 | Traditional Technology | |
| 0 | 0 | 0 | 0.8 | Traditional Technology | |
| 0 | 0 | 0 | 1.0 | Traditional Technology |
| Type of Environmental Regulation | α | β | γ | η | Corporate Strategy | α | β | γ | η | Corporate Strategy |
|---|---|---|---|---|---|---|---|---|---|---|
| Command-control and market-incentive | (1) | (2) | ||||||||
| 0.4 | 0.4 | 0.2 | 0 | Traditional Technology | 0.2 | 0.2 | 0.4 | 0 | Traditional Technology | |
| 0.4 | 0.4 | 0.4 | 0 | Traditional Technology | 0.4 | 0.4 | 0.4 | 0 | Traditional Technology | |
| 0.4 | 0.4 | 0.6 | 0 | Traditional Technology | 0.6 | 0.6 | 0.4 | 0 | Traditional Technology | |
| 0.4 | 0.4 | 0.8 | 0 | Traditional Technology | 0.8 | 0.8 | 0.4 | 0 | Green Technology | |
| 0.4 | 0.4 | 1.0 | 0 | Traditional Technology | 1.0 | 1.0 | 0.4 | 0 | Green Technology | |
| (3) | (4) | |||||||||
| 0.2 | 0.4 | 0.4 | 0 | Traditional Technology | 0.4 | 0.2 | 0.4 | 0 | Traditional Technology | |
| 0.4 | 0.4 | 0.4 | 0 | Traditional Technology | 0.4 | 0.4 | 0.4 | 0 | Traditional Technology | |
| 0.6 | 0.4 | 0.4 | 0 | Traditional Technology | 0.4 | 0.6 | 0.4 | 0 | Traditional Technology | |
| 0.8 | 0.4 | 0.4 | 0 | Traditional Technology | 0.4 | 0.8 | 0.4 | 0 | Green Technology | |
| 1.0 | 0.4 | 0.4 | 0 | Traditional Technology | 0.4 | 1.0 | 0.4 | 0 | Green Technology | |
| Command-control and social-will | (1) | (2) | ||||||||
| 0 | 0 | 0.2 | 0.4 | Traditional Technology | 0 | 0 | 0.4 | 0.2 | Traditional Technology | |
| 0 | 0 | 0.4 | 0.4 | Traditional Technology | 0 | 0 | 0.4 | 0.4 | Traditional Technology | |
| 0 | 0 | 0.6 | 0.4 | Traditional Technology | 0 | 0 | 0.4 | 0.6 | Traditional Technology | |
| 0 | 0 | 0.8 | 0.4 | Traditional Technology | 0 | 0 | 0.4 | 0.8 | Traditional Technology | |
| 0 | 0 | 1.0 | 0.4 | Traditional Technology | 0 | 0 | 0.4 | 1.0 | Traditional Technology | |
| Market-incentive and social-will | (1) | (2) | ||||||||
| 0.2 | 0.2 | 0 | 0.4 | Traditional Technology | 0.4 | 0.4 | 0 | 0.2 | Traditional Technology | |
| 0.4 | 0.4 | 0 | 0.4 | Traditional Technology | 0.4 | 0.4 | 0 | 0.4 | Traditional Technology | |
| 0.6 | 0.6 | 0 | 0.4 | Traditional Technology | 0.4 | 0.4 | 0 | 0.6 | Traditional Technology | |
| 0.8 | 0.8 | 0 | 0.4 | Traditional Technology | 0.4 | 0.4 | 0 | 0.8 | Traditional Technology | |
| 1.0 | 1.0 | 0 | 0.4 | Traditional Technology | 0.4 | 0.4 | 0 | 1.0 | Traditional Technology | |
| (3) | (4) | |||||||||
| 0.2 | 0.4 | 0 | 0.4 | Traditional Technology | 0.4 | 0.2 | 0 | 0.4 | Traditional Technology | |
| 0.4 | 0.4 | 0 | 0.4 | Traditional Technology | 0.4 | 0.4 | 0 | 0.4 | Traditional Technology | |
| 0.6 | 0.4 | 0 | 0.4 | Traditional Technology | 0.4 | 0.6 | 0 | 0.4 | Traditional Technology | |
| 0.8 | 0.4 | 0 | 0.4 | Traditional Technology | 0.4 | 0.8 | 0 | 0.4 | Traditional Technology | |
| 1.0 | 0.4 | 0 | 0.4 | Traditional Technology | 0.4 | 1.0 | 0 | 0.4 | Traditional Technology | |
| (1) | (2) | (3) | |||||||||||||
|---|---|---|---|---|---|---|---|---|---|---|---|---|---|---|---|
| Type of Environmental Regulation | α | β | γ | η | Corporate Strategy | α | β | γ | η | Corporate Strategy | α | β | γ | η | Corporate Strategy |
| Command-control, market-incentive and social-will | 0.2 | 0.2 | 0.2 | 0.2 | Traditional Technology | 0.5 | 0.5 | 0.2 | 0.2 | Traditional Technology | 0.8 | 0.8 | 0.2 | 0.2 | Traditional Technology |
| 0.2 | 0.2 | 0.2 | 0.5 | Traditional Technology | 0.5 | 0.5 | 0.2 | 0.5 | Traditional Technology | 0.8 | 0.8 | 0.2 | 0.5 | Traditional Technology | |
| 0.2 | 0.2 | 0.2 | 0.8 | Traditional Technology | 0.5 | 0.5 | 0.2 | 0.8 | Traditional Technology | 0.8 | 0.8 | 0.2 | 0.8 | Traditional Technology | |
| 0.2 | 0.2 | 0.5 | 0.2 | Traditional Technology | 0.5 | 0.5 | 0.5 | 0.2 | Traditional Technology | 0.8 | 0.8 | 0.5 | 0.2 | Green Technology | |
| 0.2 | 0.2 | 0.5 | 0.5 | Traditional Technology | 0.5 | 0.5 | 0.5 | 0.5 | Traditional Technology | 0.8 | 0.8 | 0.5 | 0.5 | Traditional Technology | |
| 0.2 | 0.2 | 0.5 | 0.8 | Traditional Technology | 0.5 | 0.5 | 0.5 | 0.8 | Traditional Technology | 0.8 | 0.8 | 0.5 | 0.8 | Traditional Technology | |
| 0.2 | 0.2 | 0.8 | 0.2 | Traditional Technology | 0.5 | 0.5 | 0.8 | 0.2 | Green Technology | 0.8 | 0.8 | 0.8 | 0.2 | Green Technology | |
| 0.2 | 0.2 | 0.8 | 0.5 | Traditional Technology | 0.5 | 0.5 | 0.8 | 0.5 | Traditional Technology | 0.8 | 0.8 | 0.8 | 0.5 | Green Technology | |
| 0.2 | 0.2 | 0.8 | 0.8 | Traditional Technology | 0.5 | 0.5 | 0.8 | 0.8 | Traditional Technology | 0.8 | 0.8 | 0.8 | 0.8 | Traditional Technology | |
Publisher’s Note: MDPI stays neutral with regard to jurisdictional claims in published maps and institutional affiliations. |
© 2022 by the authors. Licensee MDPI, Basel, Switzerland. This article is an open access article distributed under the terms and conditions of the Creative Commons Attribution (CC BY) license (https://creativecommons.org/licenses/by/4.0/).
Share and Cite
Shi, Y.; Li, Y. An Evolutionary Game Analysis on Green Technological Innovation of New Energy Enterprises under the Heterogeneous Environmental Regulation Perspective. Sustainability 2022, 14, 6340. https://doi.org/10.3390/su14106340
Shi Y, Li Y. An Evolutionary Game Analysis on Green Technological Innovation of New Energy Enterprises under the Heterogeneous Environmental Regulation Perspective. Sustainability. 2022; 14(10):6340. https://doi.org/10.3390/su14106340
Chicago/Turabian StyleShi, Yi, and Yan Li. 2022. "An Evolutionary Game Analysis on Green Technological Innovation of New Energy Enterprises under the Heterogeneous Environmental Regulation Perspective" Sustainability 14, no. 10: 6340. https://doi.org/10.3390/su14106340
APA StyleShi, Y., & Li, Y. (2022). An Evolutionary Game Analysis on Green Technological Innovation of New Energy Enterprises under the Heterogeneous Environmental Regulation Perspective. Sustainability, 14(10), 6340. https://doi.org/10.3390/su14106340

