Impact of Business Model Innovation on Sustainable Performance of Processed Marine Food Product SMEs in Thailand—A PLS-SEM Approach
Abstract
1. Introduction
2. Literature Review
2.1. Latent Variables
2.1.1. Business Model Innovation (BMI)
2.1.2. Sustainable Competitive Advantage (SCA)
2.1.3. Sustainable Performance (SP)
2.1.4. Environmental Turbulence (ET)
2.2. Concept Models and Hypotheses Development
2.2.1. The Causal Relationship between BMI and SP
2.2.2. The Causal Relationship between BMI and SCA
2.2.3. The Causal Relationship between SCA and SP
2.2.4. The Mediating Role of SCA in the Causal Relationship between (a) BMI and SP; and (b) ET and SP
2.2.5. The Moderating Role of ET in the Causal Relationship between (a) BMI & SP and (b) BMI and SCA
2.2.6. The Causal Relationship between ET and BMI
2.2.7. The Causal Relationship between ET and SCA
2.2.8. The Mediating Role of Business Model Innovation (BMI) in the Causal Relationship between (a) Environmental Turbulence (ET) and Sustainable Competitive Advantage (SCA); and (b) Environmental Turbulence (ET) and Sustainable Performance (SP)
2.2.9. The Causal Relationship between ET and SP
3. Methodology
3.1. Target Population and Sample
3.2. Measurement Scale Constructs
3.3. Content Validity and Pilot Study
4. Data Analysis and Interpretation
4.1. Measurement Scale Assessment (Stage-1)
4.1.1. Reliability
4.1.2. Convergent Validity
4.1.3. Discriminant Validity
4.2. Structural Models Assessment (Stage-2)
4.2.1. Concept Model A
4.2.2. Concept Model B
4.2.3. Concept Model C
4.2.4. Conceptual Model D
5. Findings and Discussion
6. Limitations and Directions for Future Research
7. Implications
7.1. Theoretical Implications
7.2. Practical Implications
8. Conclusions
Author Contributions
Funding
Institutional Review Board Statement
Informed Consent Statement
Data Availability Statement
Acknowledgments
Conflicts of Interest
References
- CMU-MOOC|Maritime Clusters and International Digital Marketing. Available online: https://mooc.cmu.ac.th/th/course/848f0dce-2604-47c2-9f98-fafab4b510d4?fbclid=IwAR0HoNaoLIHZJoInH5rru-XR3DM6kBAEGh0JIn7iCjuWXMFpiJoQ2X3zFIg (accessed on 29 July 2022).
- Sowcharoensuk, C. Industry Outlook 2019–2021: Processed Seafood. Available online: https://www.krungsri.com/en/research/industry/industry-outlook/Food-Beverage/Processed-Seafood/IO/io-frocessed-seafood-20-th (accessed on 16 June 2022).
- OSMEP. Chapter 6 SMEs and Entering ASEAN Community. Available online: https://www.sme.go.th/upload/mod_download/Eng_06-20171024121054-20171031132700.pdf (accessed on 16 June 2022).
- MSME Profile. Available online: https://www.sme.go.th/en/page.php?modulekey=365 (accessed on 16 June 2022).
- Board of Investment. Thailand: The Kitchen of the World; Thailand Board of Investment: Chatuchak, Thailand, 2018; pp. 1–7. [Google Scholar]
- Intarakumnerd, P.; Chairatana, P.; Kamondetdacha, R. Innovation system of the seafood industry in Thailand. Asian J. Technol. Innov. 2015, 23, 271–287. [Google Scholar] [CrossRef]
- Sharafuddin, M.A.; Madhavan, M.; Chaichana, T. The effects of innovation adoption and social factors between sustainable supply chain management practices and sustainable firm performance: A moderated mediation model. Sustainability 2022, 14, 9099. [Google Scholar] [CrossRef]
- Office of the National Economic and Social Development Board. The Twelfth National Economic and Social Development Plan (2017–2021). Available online: https://www.nesdc.go.th/nesdb_en/ewt_w3c/ewt_dl_link.php?filename=develop_issue&nid=4345 (accessed on 17 June 2022).
- OSMEP. Chapter 5 Study on Consumer Behavior in ASEAN +6 Phrase. 2014. Available online: https://www.sme.go.th/upload/mod_download/Execusive%20Summary%20Part%203.pdf (accessed on 17 June 2022).
- European Union European Regional Development Fund. Guidelines and Methodological Tools for the Identification of New Expansion Areas. Available online: https://projects2014-2020.interregeurope.eu/fileadmin/user_upload/tx_tevprojects/library/file_1570195771.pdf (accessed on 17 June 2022).
- Teece, D.J. Business models, business strategy and innovation. Long Range Plan. 2010, 43, 172–194. [Google Scholar] [CrossRef]
- Amit, R.; Zott, C. Value creation in E-business. Strateg. Manag. J. 2001, 22, 493–520. [Google Scholar] [CrossRef]
- Sjödin, D.; Parida, V.; Jovanovic, M.; Visnjic, I. Value creation and value capture alignment in business model innovation: A process view on outcome-based business models. J. Prod. Innov. Manag. 2020, 37, 158–183. [Google Scholar] [CrossRef]
- Rask, M. Internationalization through business model innovation: In search of relevant design dimensions and elements. J. Int. Entrep. 2014, 12, 146–161. [Google Scholar] [CrossRef]
- Rego, L.; Brady, M.; Leone, R.; Roberts, J.; Srivastava, C.; Srivastava, R. Brand response to environmental turbulence: A framework and propositions for resistance, recovery and reinvention. Int. J. Res. Mark. 2022, 39, 583–602. [Google Scholar] [CrossRef]
- Anwar, M. Business model innovation and SMEs performance—Does competitive advantage mediate? Int. J. Innov. Manag. 2018, 22, 1850057. [Google Scholar] [CrossRef]
- Latifi, M.-A.; Nikou, S.; Bouwman, H. Business model innovation and firm performance: Exploring causal mechanisms in SMEs. Technovation 2021, 107, 102274. [Google Scholar] [CrossRef]
- Chen, J.; Liu, L.; Wang, Y. Business model innovation and growth of manufacturing SMEs: A social exchange perspective. J. Manuf. Technol. Manag. 2020, 32, 290–312. [Google Scholar] [CrossRef]
- Danarahmanto, P.A.; Primiana, I.; Azis, Y.; Kaltum, U. The sustainable performance of the digital start-up company based on customer participation, innovation, and business model. Bus. Theory Pract. 2020, 21, 115–124. [Google Scholar] [CrossRef]
- Cheah, S.; Ho, Y.-P.; Li, S. Business Model Innovation for Sustainable Performance in Retail and Hospitality Industries. Sustainability 2018, 10, 3952. [Google Scholar] [CrossRef]
- Khouroh, U.; Sudiro, A.; Rahayu, M.; Indrawati, N.K. The mediating effect of entrepreneurial marketing in the relationship between environmental turbulence and dynamic capability with sustainable competitive advantage: An empirical study in Indonesian MSMEs. Manag. Sci. Lett. 2020, 10, 709–720. [Google Scholar] [CrossRef]
- Haseeb, M.; Hussain, H.I.; Kot, S.; Androniceanu, A.; Jermsittiparsert, K. Role of social and technological challenges in achieving a sustainable competitive advantage and sustainable business performance. Sustainability 2019, 11, 3811. [Google Scholar] [CrossRef]
- Purvis, B.; Mao, Y.; Robinson, D. Three pillars of sustainability: In search of conceptual origins. Sustain. Sci. 2019, 14, 681–695. [Google Scholar] [CrossRef]
- Das, M.; Rangarajan, K. Impact of policy initiatives and collaborative synergy on sustainability and business growth of Indian SMEs. Indian Growth Dev. Rev. 2020, 13, 607–627. [Google Scholar] [CrossRef]
- Asad, M.; Rizwan, A.; Shah, M.; Munir, A. Impact of innovation practices on sustainable performance SMEs. Her. Natl. Acad. Manag. Staff. Cult. Arts 2018, 3, 537–546. [Google Scholar]
- Khan, E.A.; Quaddus, M. Development and validation of a scale for measuring sustainability factors of informal microenterprises—A qualitative and quantitative approach. Entrep. Res. J. 2015, 5, 347–372. [Google Scholar] [CrossRef]
- Burawat, P. The relationships among transformational leadership, sustainable leadership, lean manufacturing and sustainability performance in Thai SMEs manufacturing industry. Int. J. Qual. Reliab. Manag. 2019, 36, 1014–1036. [Google Scholar] [CrossRef]
- Cuc, J.E. Trends in business model research: A bibliometric analysis. J. Bus. Models 2019, 7, 24. [Google Scholar]
- Foss, N.J.; Saebi, T. Fifteen years of research on business model innovation: How far have we come, and where should we go? J. Manag. 2017, 43, 200–227. [Google Scholar] [CrossRef]
- Zott, C.; Amit, R.; Massa, L. The business model: Recent developments and future research. J. Manag. 2011, 37, 1019–1042. [Google Scholar] [CrossRef]
- Zott, C.; Amit, R. Business model design and the performance of entrepreneurial firms. Organ. Sci. 2007, 18, 181–199. [Google Scholar] [CrossRef]
- Mitchell, D.; Coles, C. The ultimate competitive advantage of continuing business model innovation. J. Bus. Strategy 2003, 24, 15–21. [Google Scholar] [CrossRef]
- Magretta, J. Why Business Models Matter; Harvard Business School: Boston, MA, USA, 2002; Volume 8. [Google Scholar]
- Girotra, K.; Netessine, S. The Risk-Driven Business Model: Four Questions That will Define your Company; Harvard Business Review Press: Boston, MA, USA, 2014. [Google Scholar]
- Guo, H.; Tang, J.; Su, Z.; Katz, J.A. Opportunity recognition and SME performance: The mediating effect of business model innovation. RD Manag. 2017, 47, 431–442. [Google Scholar] [CrossRef]
- Zott, C.; Amit, R. Business model design: An activity system perspective. Long Range Plan. 2010, 43, 216–226. [Google Scholar] [CrossRef]
- George, G.; Bock, A.J. The business model in practice and its implications for entrepreneurship research. Entrep. Theory Pract. 2011, 35, 83–111. [Google Scholar] [CrossRef]
- Zott, C.; Amit, R. The fit between product market strategy and business model: Implications for firm performance. Strat. Mgmt. J. 2008, 29, 1–26. [Google Scholar] [CrossRef]
- Karimi, J.; Walter, Z. Corporate Entrepreneurship, Disruptive Business Model Innovation Adoption, and Its Performance: The Case of the Newspaper Industry. Long Range Plan. 2016, 49, 342–360. [Google Scholar] [CrossRef]
- Porter, M.E. Competitive Advantage: Creating and Sustaining Superior Performance; Free Press: New York, NY, USA, 1985; ISBN 978-0-02-925090-7. [Google Scholar]
- Barney, J. Firm resources and sustained competitive advantage. J. Manag. 1991, 17, 99–120. [Google Scholar] [CrossRef]
- Papula, J.; Volna, J. Core Competence for Sustainable Competitive Advantage. 2013. Available online: https://www.academia.edu/6739647/Core_Competence_for_Sustainable_Competitive_Advantage (accessed on 21 June 2022).
- Quaye, D.; Mensah, I. Marketing innovation and sustainable competitive advantage of manufacturing SMEs in Ghana. Manag. Decis. 2018, 57, 1535–1553. [Google Scholar] [CrossRef]
- Barney, J.B. Looking inside for Competitive Advantage. Acad. Manag. Exec. 1995, 9, 49–61. [Google Scholar] [CrossRef]
- Arsawan, I.W.E.; Koval, V.; Rajiani, I.; Rustiarini, N.W.; Supartha, W.G.; Suryantini, N.P.S. Leveraging knowledge sharing and innovation culture into SMEs sustainable competitive advantage. Int. J. Product. Perform. Manag. 2020, 71, 405–428. [Google Scholar] [CrossRef]
- Aaltonen, S.; Heinze, A.; Ielpa, G.; De Tommaso, D. Enterprise Cultural Heritage: The source for sustainable competitive advantage and survival for food sector SMEs. Int. J. Entrep. Innov. 2015, 16, 73–83. [Google Scholar] [CrossRef]
- Thongpoon, S.; Ahmad, N.; Yahya, S. Sustainable performance of Thai SMEs: Investigating the role of entrepreneurial competencies. Asia Pac. J. Manag. Entrep. Res. 2011, 1, 5–21. [Google Scholar]
- OECD. Available online: https://www.oecd.org/environment/outreach/Greening-SMEs-policy-manual-eng.pdf (accessed on 21 June 2022).
- Condon, L. Sustainability and small to medium sized enterprises—How to engage them. Aust. J. Environ. Educ. 2004, 20, 57–67. [Google Scholar] [CrossRef]
- Zhu, Q.; Sarkis, J.; Lai, K. Confirmation of a measurement model for green supply chain management practices implementation. Int. J. Prod. Econ. 2008, 111, 261–273. [Google Scholar] [CrossRef]
- Ciemleja, G.; Lace, N. The model of sustainable performance of small and medium-sized enterprise. Eng. Econ. 2011, 22, 501–509. [Google Scholar] [CrossRef]
- Abdulaziz-al-Humaidan, A.; Ahmad, N.-H.; Islam, M.S. Investigating the mediating relationship between sustainability orientations and sustainable performance in the SME context of Tunisia. Vision 2021. [Google Scholar] [CrossRef]
- Jayasundara, J.; Rajapakshe, P.; Prasanna, R.; Gamage, S.K.N.; Abeyrathne, G. The nature of sustainability challenge in small and medium enterprises and its management. Munich Pers. RePEc Arch. 2019. Available online: https://mpra.ub.uni-muenchen.de/98418/ (accessed on 21 June 2022).
- Rahman, S.; Laosirihongthong, T.; Sohal, A.S. Impact of lean strategy on operational performance: A study of Thai manufacturing companies. J. Manuf. Technol. Manag. 2010, 21, 839–852. [Google Scholar] [CrossRef]
- De Giovanni, P. Do internal and external environmental management contribute to the triple bottom line? Int. J. Oper. Prod. Manag. 2012, 32, 265–290. [Google Scholar] [CrossRef]
- Ahmad, N.H. A Cross Cultural Study of Entrepreneurial Competencies and Entrepreneurial Success in SMEs in Australia and Malaysia. Ph.D. Thesis, Universiti Sains Malaysia, George Town, Malaysia, 2007. [Google Scholar]
- Kipley, D.H.; Lewis, A.O. The scalability of H. Igor Ansoff’s strategic management principles for small and medium sized firms. J. Manag. Res. 2008, 3, 77–94. [Google Scholar] [CrossRef][Green Version]
- Kohli, A.K.; Jaworski, B.J. Market orientation: The construct, research propositions, and managerial implications. J. Mark. 1990, 54, 1–18. [Google Scholar] [CrossRef]
- Jaworski, B.J.; Kohli, A.K. Market orientation: Antecedents and consequences. J. Mark. 1993, 57, 53–70. [Google Scholar] [CrossRef]
- Gyedu, S.; Tang, H.; Ntarmah, A.H.; Manu, E.K. The moderating effect of environmental turbulence on the relationship between innovation capability and business performance. Int. J. Innov. Sci. 2021, 13, 456–476. [Google Scholar] [CrossRef]
- Hery Pratono, A.; Mahmood, R. The moderating effect of environmental turbulence in the relationship between entrepreneurial management and firm performance. Univ. J. Manag. 2014, 2, 285–292. [Google Scholar] [CrossRef]
- Turulja, L.; Bajgoric, N. Innovation, firms’ performance and environmental turbulence: Is there a moderator or mediator? Eur. J. Innov. Manag. 2018, 22, 213–232. [Google Scholar] [CrossRef]
- Bodlaj, M.; Čater, B. The impact of environmental turbulence on the perceived importance of innovation and innovativeness in SMEs. J. Small Bus. Manag. 2019, 57, 417–435. [Google Scholar] [CrossRef]
- Sajjad, A.; Ibrahim, Y.; Shamsuddin, J. The moderating role of environmental turbulence between learning orientation and SME performance in the manufacturing sector of Pakistan. J. Distrib. Sci. 2022, 20, 1–11. [Google Scholar] [CrossRef]
- Zott, C.; Amit, R. Business Model Innovation. Available online: https://www.oxfordhandbooks.com/view/10.1093/oxfordhb/9780199927678.001.0001/oxfordhb-9780199927678-e-30 (accessed on 24 June 2022).
- Clauss, T.; Bouncken, R.B.; Laudien, S.; Kraus, S. Business model reconfiguration and innovation in smes: A mixed-method analysis from the electronics industry. Int. J. Innov. Mgt. 2020, 24, 2050015. [Google Scholar] [CrossRef]
- Ma, H. Competitive advantage and firm performance. Compet. Rev. Int. Bus. J. Inc. J. Glob. Compet. 2000, 10, 15–32. [Google Scholar] [CrossRef]
- Clauss, T.; Abebe, M.; Tangpong, C.; Hock, M. Strategic agility, business model innovation, and firm performance: An empirical investigation. IEEE Trans. Eng. Manag. 2021, 68, 767–784. [Google Scholar] [CrossRef]
- Fu, Q.; Sial, M.S.; Arshad, M.Z.; Comite, U.; Thu, P.A.; Popp, J. The inter-relationship between innovation capability and SME performance: The moderating role of the external environment. Sustainability 2021, 13, 9132. [Google Scholar] [CrossRef]
- Larbi-Siaw, O.; Xuhua, H.; Owusu, E.; Owusu-Agyeman, A.; Fulgence, B.E.; Frimpong, S.A. Eco-innovation, sustainable business performance and market turbulence moderation in emerging economies. Technol. Soc. 2022, 68, 101899. [Google Scholar] [CrossRef]
- Pucihar, A.; Lenart, G.; Kljajić Borštnar, M.; Vidmar, D.; Marolt, M. Drivers and outcomes of business model innovation—Micro, small and medium-sized enterprises perspective. Sustainability 2019, 11, 344. [Google Scholar] [CrossRef]
- Khan, S.Z.; Yang, Q.; Khan, N.U. Impact of intellectual capital management on sustainable competitive advantage via business model innovation. In Proceedings of the 2019 3rd International Conference on Management Engineering, Software Engineering and Service Sciences, Wuhan, China, 12–14 January 2019; Association for Computing Machinery: New York, NY, USA, 2019; pp. 212–216. [Google Scholar]
- Asemokha, A.; Musona, J.; Torkkeli, L.; Saarenketo, S. Business model innovation and entrepreneurial orientation relationships in SMEs: Implications for international performance. J. Int. Entrep. 2019, 17, 425–453. [Google Scholar] [CrossRef]
- Al-Nimer, M.; Abbadi, S.S.; Al-Omush, A.; Ahmad, H. Risk management practices and firm performance with a mediating role of business model innovation. observations from Jordan. J. Risk Financ. Manag. 2021, 14, 113. [Google Scholar] [CrossRef]
- Fachrudin, D.H.; Rahayu, A.; Wibowo, L.A.; Sultan, H. Exploring the effect between environmental turbulence and firm performance on the geographic searching of business model innovation and dynamic capabilities: A literature review. Rev. Int. Geogr. Educ. Online 2021, 11, 651–660. [Google Scholar]
- Mahmoud Hamad, Z.M. A structural equation model for analyzing the impact of environmental turbulence on non-financial performance. JMS 2016, 7, 53–72. [Google Scholar] [CrossRef][Green Version]
- Hair, J.F.; Hult, G.T.M.; Ringle, C.M.; Sarstedt, M.; Danks, N.P.; Ray, S. Partial least squares structural equation modeling (PLS-SEM) using R: A workbook. In Classroom Companion: Business; Springer International Publishing: Cham, Switzerland, 2021; ISBN 978-3-030-80518-0. [Google Scholar]
- Cohen, J. Statistical Power Analysis for the Behavioral Sciences, 2nd ed.; Lawrence Erlbaum Associates: Hillsdale, NJ, USA, 1988; ISBN 978-0-8058-0283-2. [Google Scholar]
- Wilson Van Voorhis, C.R.; Morgan, B.L. Understanding power and rules of thumb for determining sample sizes. TQMP 2007, 3, 43–50. [Google Scholar] [CrossRef]
- Faul, F.; Erdfelder, E.; Lang, A.-G.; Buchner, A. G*Power 3: A flexible statistical power analysis program for the social, behavioral, and biomedical sciences. Behav. Res. Methods 2007, 39, 175–191. [Google Scholar] [CrossRef]
- Sekaran, U.; Bougie, R. Research Methods for Business: A Skill-Building Approach; Wiley: Hoboken, NJ, USA, 2016; ISBN 978-1-119-26684-6. [Google Scholar]
- Clauss, T. Measuring business model innovation: Conceptualization, scale development, and proof of performance. RD Manag. 2017, 47, 385–403. [Google Scholar] [CrossRef]
- Ibarra, D.; Bigdeli, A.Z.; Igartua, J.I.; Ganzarain, J. Business model innovation in established SMEs: A configurational approach. J. Open Innov. Technol. Mark. Complex. 2020, 6, 76. [Google Scholar] [CrossRef]
- Iqbal, Q.; Ahmad, N.H.; Ahmad, B. Enhancing sustainable performance through job characteristics via workplace spirituality: A study on SMEs. J. Sci. Technol. Policy Manag. 2018, 12, 463–490. [Google Scholar] [CrossRef]
- Rao, P.; Holt, D. Do green supply chains lead to competitiveness and economic performance? Int. J. Oper. Prod. Manag. 2005, 25, 898–916. [Google Scholar] [CrossRef]
- Chiu, J.-Z.; Hsieh, C.-C. The impact of restaurants’ green supply chain practices on firm performance. Sustainability 2016, 8, 42. [Google Scholar] [CrossRef]
- Lopes, C.; Leitão, J.; Rengifo-Gallego, J. Place-branded foods with responsible and sustainable management: A la carte serving in regional restaurants. Sustainability 2022, 14, 6615. [Google Scholar] [CrossRef]
- Julious, S.A. Sample Size of 12 per Group Rule of Thumb for a Pilot Study. Pharmaceutical Statistics 2005, 4, 287–291. [Google Scholar] [CrossRef]
- Ray, S.; Danks, N.P.; Valdez, A.C. Seminr: Building and Estimating Structural Equation Models, version 2.3.1; R Core Team: Vienna, Austria, 2022. [Google Scholar]
- R Core Team. R: A Language and Environment for Statistical Computing; R Foundation for Statistical Computing: Vienna, Austria, 2022. [Google Scholar]
- Hulland, J. Use of partial least squares (PLS) in strategic management research: A review of four recent studies. Strateg. Manag. J. 1999, 20, 195–204. [Google Scholar] [CrossRef]
- Chin, W.; Newsted, P. Structural equation modeling analysis with small samples using partial least square. Stat. Strateg. Small Sample Res. 1999, 1, 307–341. [Google Scholar]
- Henseler, J.; Ringle, C.M.; Sinkovics, R.R. The use of partial least squares path modeling in international marketing. In Advances in International Marketing; Sinkovics, R.R., Ghauri, P.N., Eds.; Emerald Group Publishing Limited: Bingley, UK, 2009; Volume 20, pp. 277–319. ISBN 978-1-84855-468-9. [Google Scholar]
- Hair, J.F.; Black, B.; Babin, B.J.; Anderson, R.E. Multivariate Data Analysis: Global Edition, 7th ed.; Pearson: London, UK, 2010; Available online: https://www.pearson.com/uk/educators/higher-education-educators/program/Hair-Multivariate-Data-Analysis-Global-Edition-7th-Edition/PGM916641.html (accessed on 5 July 2022).
- Nunnally, J.C.; Bernstein, I.H. Psychometric Theory, 3rd ed.; McGraw-Hill: New York, NY, USA, 1994; ISBN 978-0-07-047849-7. [Google Scholar]
- Fornell, C.; Larcker, D.F. Evaluating structural equation models with unobservable variables and measurement error. J. Mark. Res. 1981, 18, 39–50. [Google Scholar] [CrossRef]
- Hair, J.F.; Risher, J.J.; Sarstedt, M.; Ringle, C.M. When to use and how to report the results of PLS-SEM. Eur. Bus. Rev. 2019, 31, 2–24. [Google Scholar] [CrossRef]
- Henseler, J.; Ringle, C.M.; Sarstedt, M. A new criterion for assessing discriminant validity in variance-based structural equation modeling. J. Acad. Mark. Sci. 2015, 43, 115–135. [Google Scholar] [CrossRef]
- Rigdon, E.E. Rethinking partial least squares path modeling: In praise of simple methods. Long Range Plan. 2012, 45, 341–358. [Google Scholar] [CrossRef]
- Hair, J.F.; Sarstedt, M. Explanation plus prediction—The logical focus of project management research. Proj. Manag. J. 2021, 52, 319–322. [Google Scholar] [CrossRef]
- Hair, J.F.; Ringle, C.M.; Sarstedt, M. PLS-SEM: Indeed a silver bullet. J. Mark. Theory Pract. 2011, 19, 139–152. [Google Scholar] [CrossRef]
- Kenny, D.A. Moderator Variables. Available online: http://davidakenny.net/cm/moderation.htm (accessed on 13 July 2022).
- Sarstedt, M.; Hair, J.F.; Cheah, J.-H.; Becker, J.-M.; Ringle, C.M. How to specify, estimate, and validate higher-order constructs in PLS-SEM. Australas. Mark. J. 2019, 27, 197–211. [Google Scholar] [CrossRef]
- Ramadan, M.; Shuqqo, H.; Qtaishat, L.; Asmar, H.; Salah, B. Sustainable competitive advantage driven by big data analytics and innovation. Appl. Sci. 2020, 10, 6784. [Google Scholar] [CrossRef]
- Gregurec, I.; Tomičić Furjan, M.; Tomičić-Pupek, K. The impact of COVID-19 on sustainable business models in SMEs. Sustainability 2021, 13, 1098. [Google Scholar] [CrossRef]
- Biloslavo, R.; Bagnoli, C.; Massaro, M.; Cosentino, A. Business model transformation toward sustainability: The impact of legitimation. Manag. Decis. 2020, 58, 1643–1662. [Google Scholar] [CrossRef]












| Constructs | Items | Indicator Loadings | Cronbach’s Alpha | Composite Reliability Rhoc | Rhoa | AVE |
|---|---|---|---|---|---|---|
| BMI | BMI1 | 0.641 | 0.892 | 0.912 | 0.898 | 0.509 |
| BMI2 | 0.708 | |||||
| BMI3 | 0.682 | |||||
| BMI4 | 0.779 | |||||
| BMI5 | 0.705 | |||||
| BMI6 | 0.661 | |||||
| BMI7 | 0.745 | |||||
| BMI8 | 0.679 | |||||
| BMI10 | 0.773 | |||||
| BMI11 | 0.746 | |||||
| SCA | SCA1 | 0.738 | 0.864 | 0.894 | 0.88 | 0.519 |
| SCA2 | 0.634 | |||||
| SCA3 | 0.584 | |||||
| SCA5 | 0.647 | |||||
| SCA7 | 0.642 | |||||
| SCA8 | 0.773 | |||||
| SCA9 | 0.869 | |||||
| SCA10 | 0.826 | |||||
| ET | ET1 | 0.809 | 0.861 | 0.897 | 0.904 | 0.635 |
| ET2 | 0.859 | |||||
| ET3 | 0.822 | |||||
| ET4 | 0.778 | |||||
| ET5 | 0.709 | |||||
| EP | EP1 | 0.637 | 0.908 | 0.923 | 0.917 | 0.548 |
| EP2 | 0.739 | |||||
| EP3 | 0.748 | |||||
| EP4 | 0.755 | |||||
| EP5 | 0.65 | |||||
| EP6 | 0.714 | |||||
| EP8 | 0.79 | |||||
| EP9 | 0.811 | |||||
| EP10 | 0.798 | |||||
| EP11 | 0.739 | |||||
| SOP | SP1 | 0.74 | 0.906 | 0.93 | 0.929 | 0.729 |
| SP2 | 0.932 | |||||
| SP3 | 0.916 | |||||
| SP4 | 0.833 | |||||
| SP5 | 0.835 | |||||
| ENP | ENP1 | 0.711 | 0.905 | 0.927 | 0.916 | 0.682 |
| ENP2 | 0.884 | |||||
| ENP3 | 0.888 | |||||
| ENP4 | 0.81 | |||||
| ENP5 | 0.868 | |||||
| ENP6 | 0.778 | |||||
| OP | OP1 | 0.661 | 0.903 | 0.921 | 0.913 | 0.565 |
| OP2 | 0.637 | |||||
| OP3 | 0.728 | |||||
| OP4 | 0.752 | |||||
| OP6 | 0.728 | |||||
| OP7 | 0.879 | |||||
| OP8 | 0.812 | |||||
| OP9 | 0.775 | |||||
| OP10 | 0.764 |
| HTMT | |||||||
|---|---|---|---|---|---|---|---|
| Constructs | BMI | SCA | ET | EP | SOP | ENP | OP |
| BMI | NA | NA | NA | NA | NA | NA | NA |
| SCA | 0.775 | NA | NA | NA | NA | NA | NA |
| ET | 0.527 | 0.488 | NA | NA | NA | NA | NA |
| EP | 0.468 | 0.562 | 0.377 | NA | NA | NA | NA |
| SOP | 0.340 | 0.428 | 0.299 | 0.383 | NA | NA | NA |
| ENP | 0.285 | 0.419 | 0.379 | 0.593 | 0.663 | NA | NA |
| OP | 0.375 | 0.462 | 0.323 | 0.607 | 0.794 | 0.755 | NA |
| Hypotheses | Proposed Structural Paths |
|---|---|
| Hypothesis 1 | BMI→ SP (positive impact) |
| Hypothesis 2 | BMI→ SCA (positive impact) |
| Hypothesis 3 | SCA→ SP (positive impact) |
| Hypothesis 4 | BMI→ SCA→ SP (positive impact & SCA-mediator) Indirect effects |
| Model A | |||||||
|---|---|---|---|---|---|---|---|
| Paths | Original Estimates | Bootstrap Mean | Bootstrap SD | T Statistic | 5% CI | 95% CI | Hypothesis Support |
| H1: BMI -> SP | 0.117 | 0.126 | 0.142 | 0.827 | −0.118 | 0.352 | Not Supported |
| H2: BMI -> SCA | 0.699 | 0.708 | 0.063 | 11.073 | 0.597 | 0.802 | Supported |
| H3: SCA -> SP | 0.452 | 0.485 | 0.115 | 3.940 | 0.301 | 0.668 | Supported |
| H4: BMI -> SCA -> SP | 0.316 | 0.345 | 0.093 | 3.396 | 0.196 | 0.502 | Supported |
| Hypotheses | Proposed Structural Paths |
|---|---|
| Hypothesis 1 | BMI→ SP (positive impact) |
| Hypothesis 2 | BMI→ SCA (positive impact) |
| Hypothesis 3 | SCA→ SP (positive impact) |
| Hypothesis 6 | BMI*ET→ SP (positive impact & ET-moderator) |
| Hypothesis 7 | BMI*ET→ SCA (positive impact & ET-moderator) |
| Model B | |||||||
|---|---|---|---|---|---|---|---|
| Paths | Original Estimates | Bootstrap Mean | Bootstrap SD | T Statistic | 5% CI | 95% CI | Hypothesis Support |
| H1: BMI -> SP | 0.159 | 0.145 | 0.13 | 1.219 | −0.078 | 0.347 | Not Supported |
| H2: BMI -> SCA | 0.627 | 0.606 | 0.114 | 5.502 | 0.411 | 0.781 | Supported |
| H3: SCA -> SP | 0.246 | 0.359 | 0.134 | 1.844 | 0.132 | 0.579 | Not Supported |
| H6: BMI*ET -> SP | 0.238 | 0.189 | 0.138 | 1.73 | −0.078 | 0.372 | Not Supported |
| H7: BMI*ET -> SCA | 0.221 | 0.142 | 0.171 | 1.293 | −0.157 | 0.385 | Not Supported |
| Hypotheses | Proposed Structural Paths |
|---|---|
| Hypothesis 1 | BMI→ SP (positive impact) |
| Hypothesis 2 | BMI→ SCA (positive impact) |
| Hypothesis 3 | SCA→ SP (positive impact) |
| Hypothesis 4 | BMI→ SCA→ SP (positive impact & SCA-mediator) Indirect effects |
| Hypothesis 9 | ET→ SCA (positive impact) |
| Hypothesis 12 | ET→ SP (positive impact) |
| Hypothesis 5 | ET→ SCA→ SP (positive impact & SCA-mediator) Indirect effects |
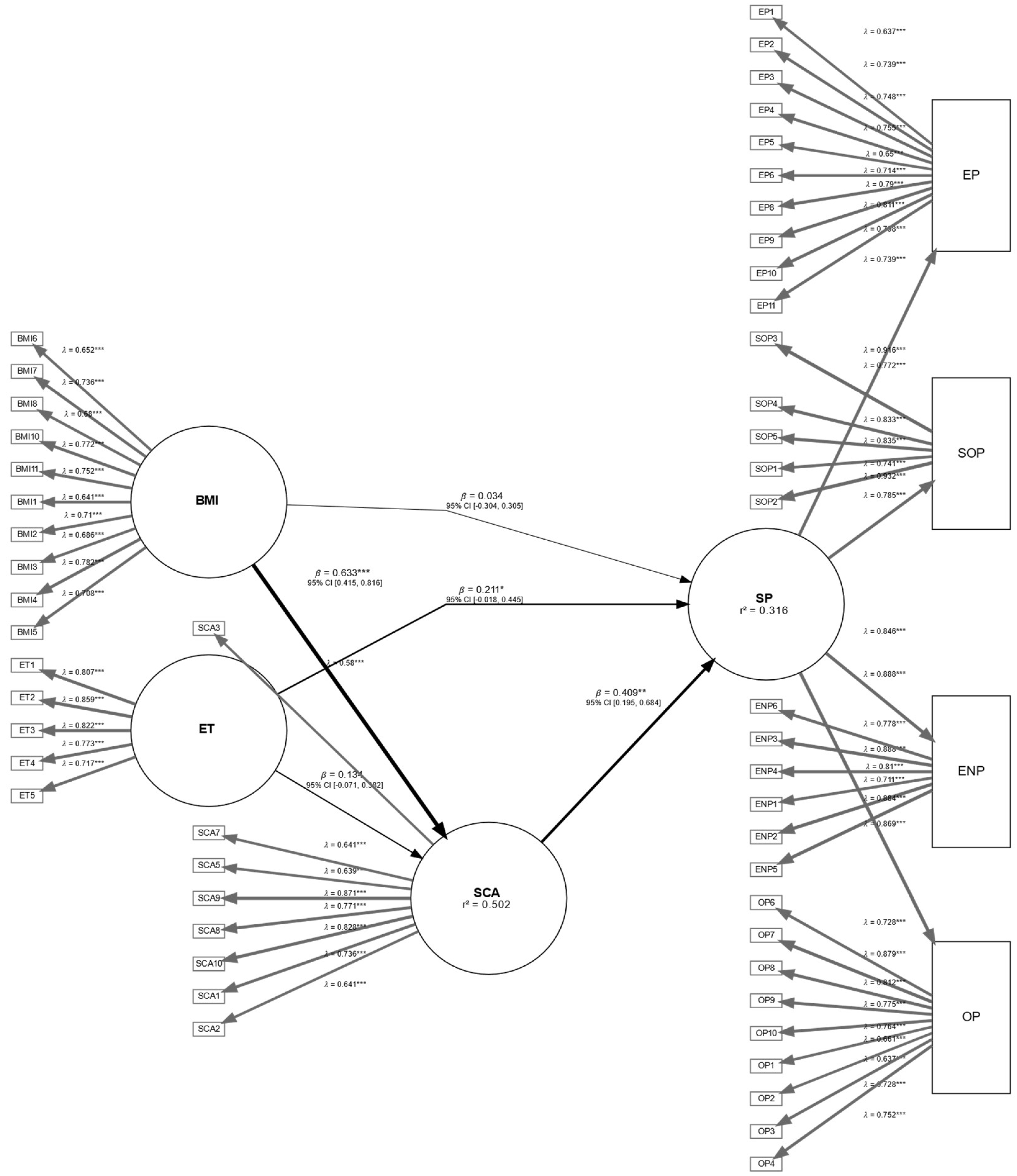
| Model C | |||||||
|---|---|---|---|---|---|---|---|
| Paths | Original Estimates | Bootstrap Mean | Bootstrap SD | T Statistic | 5% CI | 95% CI | Hypothesis Support |
| H1: BMI -> SP | 0.034 | 0.031 | 0.156 | 0.216 | −0.238 | 0.269 | Not Supported |
| H2: BMI -> SCA | 0.633 | 0.632 | 0.100 | 6.325 | 0.462 | 0.780 | Supported |
| H3: SCA -> SP | 0.409 | 0.438 | 0.130 | 3.154 | 0.227 | 0.654 | Supported |
| H4: BMI -> SCA -> SP | 0.259 | 0.279 | 0.102 | 2.538 | 0.129 | 0.456 | Supported |
| H9: ET -> SCA | 0.134 | 0.147 | 0.114 | 1.173 | −0.039 | 0.340 | Not Supported |
| H12: ET -> SP | 0.211 | 0.217 | 0.116 | 1.827 | 0.013 | 0.400 | Not Supported |
| H5: ET -> SCA -> SP | 0.055 | 0.063 | 0.055 | 0.986 | −0.016 | 0.164 | Not Supported |
| Hypotheses | Proposed Structural Paths |
|---|---|
| Hypothesis 1 | BMI→SP (positive impact) |
| Hypothesis 2 | BMI→SCA (positive impact) |
| Hypothesis 3 | SCA→SP (positive impact) |
| Hypothesis 4 | BMI→SCA→SP (positive impact & SCA-mediator) Indirect effects |
| Hypothesis 8 | ET→BMI (positive impact) |
| Hypothesis 9 | ET→SCA (positive impact) |
| Hypothesis 10 | ET→BMI→SCA (positive impact & BMI-mediator) Indirect effects |
| Hypothesis 11 | ET→BMI→SP (positive impact & BMI-mediator) Indirect effects |
| Hypothesis 12 | ET→SP (positive impact) |
| Hypothesis 5 | ET→SCA→SP (positive impact & SCA-mediator) Indirect effects |
| Hypothesis 13 | ET→BMI→SCA→SP (positive impact & BMI and SCA-mediator) Serial mediation/Indirect effects of ET on SP |
| Model D | |||||||
|---|---|---|---|---|---|---|---|
| Paths | Original Estimate | Bootstrap Mean | Bootstrap SD | T Statistic | 5% CI | 95% CI | Hypothesis Support |
| H1: BMI -> SP | 0.031 | 0.035 | 0.146 | 0.216 | −0.220 | 0.257 | Not Supported |
| H2: BMI -> SCA | 0.633 | 0.636 | 0.100 | 6.298 | 0.458 | 0.786 | Supported |
| H3: SCA -> SP | 0.412 | 0.444 | 0.125 | 3.305 | 0.244 | 0.652 | Supported |
| H4: BMI -> SCA -> SP | 0.261 | 0.284 | 0.098 | 2.662 | 0.138 | 0.457 | Supported |
| H8: ET -> BMI | 0.496 | 0.506 | 0.090 | 5.503 | 0.355 | 0.651 | Supported |
| H9: ET -> SCA | 0.129 | 0.130 | 0.111 | 1.160 | −0.043 | 0.318 | Not Supported |
| H10: ET -> BMI -> SCA | 0.314 | 0.322 | 0.078 | 4.035 | 0.198 | 0.457 | Supported |
| H11: ET -> BMI -> SP | 0.016 | 0.015 | 0.076 | 0.206 | −0.117 | 0.125 | Not Supported |
| H12: ET -> SP | 0.209 | 0.210 | 0.117 | 1.780 | 0.024 | 0.404 | Not Supported |
| H5: ET -> SCA -> SP | 0.053 | 0.057 | 0.054 | 0.991 | −0.02 | 0.152 | Not Supported |
| H13: ET -> BMI -> SCA -> SP | 0.129 | 0.145 | 0.061 | 2.111 | 0.061 | 0.256 | Supported |
Publisher’s Note: MDPI stays neutral with regard to jurisdictional claims in published maps and institutional affiliations. |
© 2022 by the authors. Licensee MDPI, Basel, Switzerland. This article is an open access article distributed under the terms and conditions of the Creative Commons Attribution (CC BY) license (https://creativecommons.org/licenses/by/4.0/).
Share and Cite
Madhavan, M.; Sharafuddin, M.A.; Chaichana, T. Impact of Business Model Innovation on Sustainable Performance of Processed Marine Food Product SMEs in Thailand—A PLS-SEM Approach. Sustainability 2022, 14, 9673. https://doi.org/10.3390/su14159673
Madhavan M, Sharafuddin MA, Chaichana T. Impact of Business Model Innovation on Sustainable Performance of Processed Marine Food Product SMEs in Thailand—A PLS-SEM Approach. Sustainability. 2022; 14(15):9673. https://doi.org/10.3390/su14159673
Chicago/Turabian StyleMadhavan, Meena, Mohammed Ali Sharafuddin, and Thanapong Chaichana. 2022. "Impact of Business Model Innovation on Sustainable Performance of Processed Marine Food Product SMEs in Thailand—A PLS-SEM Approach" Sustainability 14, no. 15: 9673. https://doi.org/10.3390/su14159673
APA StyleMadhavan, M., Sharafuddin, M. A., & Chaichana, T. (2022). Impact of Business Model Innovation on Sustainable Performance of Processed Marine Food Product SMEs in Thailand—A PLS-SEM Approach. Sustainability, 14(15), 9673. https://doi.org/10.3390/su14159673

