Abstract
The growth of Indonesia’s automotive sector has increased the number of end-of-life vehicles (ELVs), making ELV waste management a major issue. Most countries, such as Japan, China, and Europe, manage ELV waste well, but developing countries still do not. In developing countries, little is known about ELV social admissions. This study analyzes ELV management social acceptance in developing countries. Three hundred nine respondents from Jakarta, Bogor, Depok, Tangerang, and Bekasi (the district in Indonesia) were surveyed in a cross-sectional. A set of questions was designed to determine social acceptance (attitude, knowledge, social influence, institutional trust, health issues, and acceptance). After passing validity and reliability tests, the hypothesized research model was estimated using structural equitation. According to this study, social influence, attitude, knowledge, institutional trust, and health issues influenced public acceptance. The health issues variable was also a good moderator (Adj. R2 = 0.173, p < 0.001, average path coefficient = 0.299). The analysis of social acceptance models related to ELV management found that social influence, attitude, knowledge, and institutional trust play a role in one’s desire to accept a new rule, and health issues can strengthen a person in the admission process.
1. Introduction
Due to the rapid growth of the automotive industry in Indonesia, environmental pollution has become one of the biggest problems today. The Organization for Economic Cooperation and Development (OECD) states that the automotive sector grows by 4% every year. This increase in the automotive sector also contributes to environmental degradation by contributing to 5% of industrial waste worldwide [1]. Seeing the negative impact of the growth rate of the automotive industry, end-of-life vehicle (ELV) recycling is a mandatory thing that the Indonesian government must do, not only to overcome the impact on the environment but also to become a new source for industry finance.
Although vehicle sales in Indonesia are increasing slowly, the country has a higher rate of vehicle sales than Malaysia, as evidenced by the Organization Internationale des Constructeurs d’Automobiles’ record production of automobiles (OICA) [2]. From 2012 through 2021, Indonesia ranked fourth in overall automobile production after the United States and South Korea (see Figure 1). This shows that Indonesia has the highest automotive industry level in ASEAN (Association of South-East Asian Nations).
Figure 1.
Automobile production in the selected countries in the world (OICA [2]).
ELV is one of the most common household hazardous wastes [3,4,5]. ELV is considered dangerous because it can pollute the environment if not properly managed [6,7,8,9]. It is not easy to manage ELV because it has a complex structure [10]. ELV itself is expected to continue to increase, and it is estimated that by 2020 there will be 80 million units that fall into the ELV category. Kaminska [11], in her paper, explained that ELV waste contributes to human carcinogenic toxicity; this affects refraction and forms fine particles that can interfere with the lungs. Because oil waste, coolant, and gear oil are disposed of, ELV can have an impact on water quality [12,13,14]. Table 1 shows some components of ELV and their content.
Table 1.
Hazardous ELV waste/components and their main characteristics [15].
The significance of implementing effective ELV management is to create a healthy environment and improve the automotive industry, which is not always accepted. In developing countries such as Indonesia, where most people prefer to use older or pre-owned vehicles for financial reasons, the implementation of ELV policies faces a formidable obstacle. Low environmental awareness is a significant contributor to the government’s difficulties in formulating ELV management policies.
The Indonesian government attempted to implement periodic emission test regulations, but these regulations were immediately rescinded due to widespread community opposition. The Euro 4 standardization has also been attempted, but it has not been successful in Indonesia. The high number of community rejections has always impeded stakeholders’ efforts to resolve this issue. In addition, social studies on the acceptance of regulations have never been conducted in Indonesia.
This article presents the findings of a survey conducted in Indonesia to determine the various factors that can predict public acceptance of ELV policy. Vehicles classified as ELVs are identified in this study based on their age (>15 years) and whether they can be used or repaired for a variety of reasons (accidents, natural disasters, absence of spare parts, and finances). The parameters employed are adaptations of existing acceptance models, such as the theory of planned behavior, the theory of reasoned action, and the theory of interpersonal behavior, in which we attempt to investigate internal factors such as knowledge, attitude, and institutional trust, as well as external factors (social influence) and health issues as moderator variables [16,17,18,19,20,21]. The study’s primary objective was to identify potential predictors of policy acceptance from a series of social influence, attitude, knowledge, institutional trust, and health issue constructs. The study’s second objective was to encourage policymakers to consider the fundamental aspects of social acceptance before making decisions.
1.1. End-of-Life Vehicles Practice
In 2000, the EU enacted a directive on ELV waste management by introducing the ELV Directive (2000/53/EC) [22]. It is intended to reduce waste coming from ELV. The recovery of ELV vehicles itself is targeted to reach 85% of the weight of the vehicle, with a maximum energy recovery of 5%, and 80% will be used as reusable and recyclable materials [23].
Recycling involves several processes. 1. Users deliver their vehicles to collection facilities; 2. Collection facilities are dealers or repair shops that collect ELVs; 3. An authorized ELV processing company disposes of hazardous vehicle parts in landfills, such as fuel, oil, tires, batteries, or air conditioning cooling gas, as well as reusable parts (referred to as “other components” in Figure 1), such as starters, suspensions, or engines; 4. Crushing plants receive the decontaminated ELV and crush it to separate it into three fractions using magnetic processes: ferrous metals, non-ferrous metals, and the rest (a mixture of rubber, foam, and plastic known as ASR); 5. The post-crushing plant receives non-ferrous metal fractions from crushing plants and separates primarily aluminum, zinc, and copper using vortex currents and density processes (see Figure 2) [22,23,24].
Figure 2.
Processes involved in the treatment of ELVs [24].
1.2. End-of-Life Vehicles Practices in Indonesia
The lack of regulations on automobiles and motorcycle recycling in Indonesia has negatively impacted the high number of ELVs on urban roads [25]. In addition, issues surrounding the waste management sector in Indonesia have not had a serious impact on increasing public awareness. The Yano Research Institute [26] stated that 248,676 ELVs were still operating and not properly managed in Indonesia in 2020 (see Table 2).
Table 2.
Number of ELV in Indonesia [22].
The informal sector manages ELV in Indonesia. They collect and recycle without establishing clear guidelines [27,28]. The informal sector handles industrial and B3 waste and then delivers it to the formal sector. This waste is collected by mobile scavengers and crews that are, on average, filled by the surrounding communities, and is then sold to collectors along with other recyclables that have economic value (cans, plastic); collectors play the role of intermediaries between collectors and “Bandar” who reach other formal and informal recycling plants. Collectors are responsible for collecting, selecting, separating, cleaning, and pre-maintaining, all of which is done manually with no training or occupational safety standards [26].
Although the car demolition industry in Indonesia is still unrecognized, some local companies have opened places to dismantle vehicles. The company buys used vehicles from junk collectors until it works with insurance companies to buy vehicles that can no longer be repaired. This disassembling practice carries out metal picking by performing open combustion for wire harnesses. The car’s body is also cut manually and used as pieces of steel. Informal recyclers only focus on recycling iron from vehicles, while other materials such as glass, tires, and plastic parts are processed separately.
This is an out-of-ordinary practice that has resulted in several mantlings of car bodies with a crowbar and other equipment, frequently resulting in employee accidents in the form of hand and foot injuries. Broken glasses are also common causes of employee injuries [29]. Workers have developed skin disorders because of the remaining oil, which is always thrown away carelessly [30]. As a result, they frequently experience respiratory issues or ISPA [31,32,33,34].
1.3. Dumpsites in Indonesia
Like other developing countries, Indonesia still does not have a recycling or vehicle waste recovery program. Vehicle waste is still dumped in landfills just like other solid waste. There are very few landfills in Indonesia, because of which these landfills can be overcapacitated. The Indonesian government has issued rule No. 18/2018 regarding waste management to combat this issue, but this regulation is ineffective against existing waste.
In Indonesia, waste management is commonly referred to as TPST (integrated waste management place). A TPST is a waste collection, sorting, reusing, recycling, and processing facility. After the TPST has processed waste, it is transferred to the TPA (landfill). A TPA is a safe location for humans and the environment to process and return waste to the environment. The significant distinction between TPST and TPA is the waste management system’s policy.
There are several TPSTs in Indonesia. These include Bantargebang in Bekasi, Suwung Landfill in Denpasar, Sarimukti Landfill in Bandung, Piyungan Landfill in Yogyakarta, and TPA Terjun in Medan. The number of landfills in Indonesia is insufficient to solve the country’s waste problem. As a result, vehicle waste (ELV) is still classified as solid waste and waste management has not yet been properly sorted. In Indonesia, scrap metal dealers typically dismantle vehicle waste by hand, with the intention of disposing of it in the existing landfills. In light of this, it can be asserted that the absence of landfills and waste management in Indonesia makes waste production a pressing issue.
2. Materials and Methods
2.1. Study Subjects
The study was conducted in JABODETABEK (Jakarta, Bogor, Depok, Tangerang, and Bekasi), Indonesia. This study involved a total of 309 adults over 18 years old who have vehicles such as motorcycles or cars. Sampling is a problem during the COVID-19 pandemic, so researchers have difficulties in getting larger samples. The selection of JABODETABEK itself as a sampling place is because JABODETABEK is a metropolitan city in Indonesia with a large population and the most populous number of vehicles in Indonesia.
2.2. Study Design
The current study is a cross-sectional survey conducted in Jakarta from November 2021 to February 2022. The study used self-administered questionnaires given to randomly selected respondents.
2.3. Participant
Cross-sectional studies using surveys were conducted on adult respondents. A total of 309 (213 male and 96 female) people in Jakarta participated in this study and completed the survey between November 2021 and February 2022. A simple random sampling technique selected participants. The participants’ attitude, knowledge, social influence, institutional trust, health issues, and acceptance of ELVs were investigated. All questionnaires that were filled out were then scored in detail.
2.4. Data Collection
Two researchers were assigned to administer the questionnaire. The selected volunteers were those who agreed to fill out the questionnaire. The participants were explained the purpose of research and provided a guide regarding how to fill out the questionnaire. The set of questions was self-managed and structured based on previous research. Twenty respondents took part in the questionnaire trial, and the results were used to make revisions. The questionnaires were written in Indonesian under the Enhanced Spelling System (EYD) so that all respondents could easily understand them. In the survey, 64 questions were divided into six main areas. In order to obtain valid data, those who participated in the survey were instructed to choose as many relevant criteria as they could. Demographic data such as gender, employment, income, and place of residence were provided in the first part of the study.
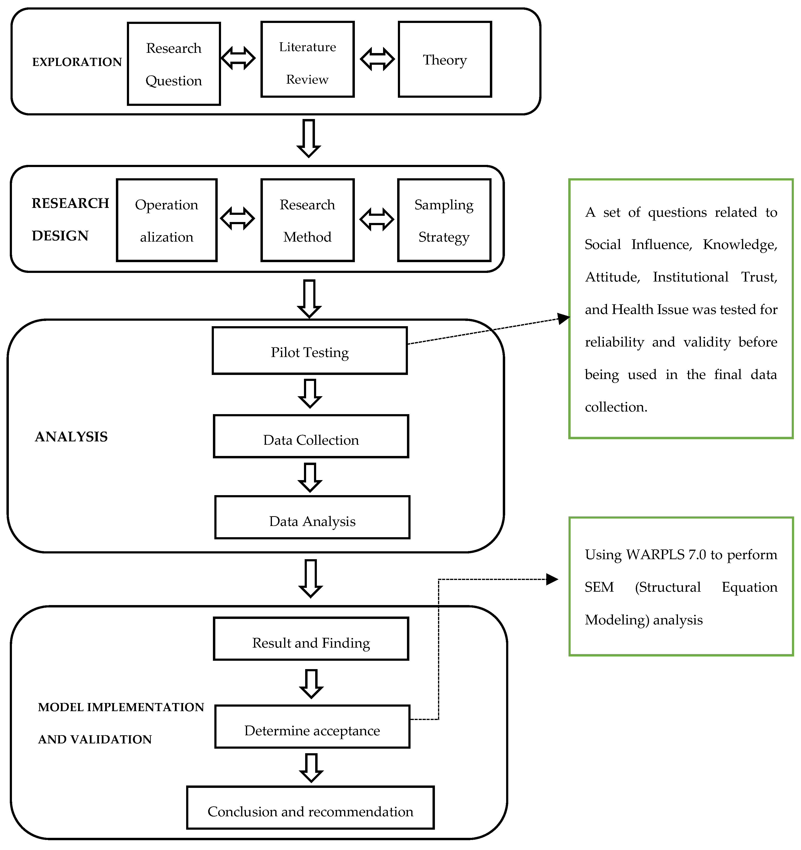
The second section delves into the participants’ perspectives on ELVs. The question section is designed to elicit public knowledge about ELV management. The fourth section contains a series of questions designed to elicit social influence, while the fifth section contains questions designed to elicit institutional trust. The sixth section is a series of statements about health issues caused by ELVs, and the final question was created to determine public acceptance of ELV management. Figure 3 provides a flowchart of the research process.
Figure 3.
Flowchart of the research methodology.
3. Results
3.1. Demographic Characteristic
As shown in Table 3, 395 survey responses were collected, 309 participants were involved in this analysis, and as many as 86 respondents’ data were excluded from the analysis due to being deemed invalid. Men made up as many as 213 (68.9%) of the study respondents, while women made up as many as 96 (31.1%). Most of them were civil servants, with 163 (52.8%) with incomes of more than IDR 10 million, which was the income of a majority of the respondents in this study (44%). More than half of the 209 respondents (67.6%) lived in private homes, and the majority of the respondents, 203 (65.7%), had a master’s or doctoral degree.
Table 3.
Demographic characteristics of the participants (n = 309).
3.2. Questionnaire Analysis
Structural equation modeling (SEM) analysis is a method used in this study by combining aspects of simultaneous equations of systems, path analysis, or regression analysis with analytical factors. SEM analysis in this study was carried out using the WARPLS 7.0 application. Before the survey, the questionnaire’s reliability was confirmed using Cronbach’s alpha tests. The alpha coefficient ranged from 0 to 1, with 1 indicating the highest level of reliability. The scale used to determine the questionnaire’s reliability is shown in Table 4.
Table 4.
Cronbach alpha range.
A set of prepared questions was tested for reliability. The test results found that the alpha coefficient score for attitude questionnaires was 0.897, knowledge 0.865, social influence 0.866, institutional trust 0.896, health issues 0.961, and acceptance 0.846. Based on Table 4, the entire questionnaire can be used.
3.2.1. Social Influence Phase
In this study, the total number of answer options for the overall questions was 5. Whereas 1 and 2 are considered rejected in the calculation, 3 is considered neutral, and 4 and 5 are considered to agree. Table 5 describes social influence for ELV management implementation. The majority of the respondents (37.59 %) agreed with the plan to implement ELV management in Indonesia because they perceive government and social influence, while approximately 31.69 % chose to be neutral, and the rest disagreed (30.72 %). The majority of the respondents agreed to support the implementation of ELV management, but the number is small compared to the number of respondents who refused and chose to remain neutral. This demonstrates that stakeholders must work to improve social influence for the implementation of ELV management to be accepted by the social community.
Table 5.
Social influence toward ELV management (n = 309).
3.2.2. Attitudes towards ELV Phase
Table 6 describes the attitude of respondents related to ELV management. This section includes (a) agreeing to the idea; (b) security aspects; (c) aspects of affection and aesthetic value; and (d) incentive aspects of attitude toward policies/proposals.
Table 6.
Attitudes toward ELV management (n = 309).
From Table 6, it is found that 61.19% of the public has a good attitude towards ELV management, 21.15% choose to be neutral, and 17.65% do not behave well regarding ELV policy. It was also concluded from Table 6 that the majority of respondents have a positive attitude toward ELV management. This outcome is beneficial to the government’s implementation of ELV management. According to the study, attitude is a significant predictor of the acceptance of a new policy at the level of both individuals and society as a whole.
3.2.3. Knowledge towards ELV Phase
Table 7 provides an overview of the respondents’ ELV management knowledge. This phase delved deeply into knowledge about the benefits of ELV management, the concept of recycling, and the classification of ELV waste.
Table 7.
Knowledge of ELV management (n = 309).
According to Table 7, most respondents (46.57%) know ELV management, 26.89% of the respondents do not know, and 26.54% of the respondents lack knowledge of ELV management. These findings also showed that less than 50% of the respondents are knowledgeable about ELV management. This result also demonstrated that the government’s failure to educate the public about ELV management has resulted in low public awareness of ELV management. According to Bardal et al. [35], a community’s acceptance of rules may be hindered by the public’s lack of knowledge regarding a particular policy. Measures are required to increase public awareness of ELVs; alternatively, advertising and the procurement of seminars on the dangers of ELVs and the benefits of ELVs, when properly managed, can be used to educate the public.
3.2.4. Institutional Trust Phase
During this phase, a set of questions was developed to determine how much the respondents trust the government when it comes their ability to work, making policies, and knowing the public’s trust in the government paying attention to the community (see Table 8).
Table 8.
Institutional trust.
According to Table 8, the majority of respondents (37.45%) trusted the role of the government in policymaking, while 30.47% chose to answer neutrally, and 32.09% did not trust the government. Although the percentage of respondents who trust the government is greater than the percentage who do not, the difference is not statistically significant, so it cannot be concluded that the majority of respondents believe in the government. The number of individuals who lack trust in the government remains a significant issue. According to Vries et al. [36], people’s reluctance to comply with government policies is caused by low public confidence in the government. An increase in the public’s confidence in the government’s leadership ability is a formidable challenge.
3.2.5. Health Issue Phase
Table 9 summarizes ELV’s statements on health and safety issues. The statement provided in this section focuses on ELV-related issues such as health, safety, and environmental impact.
Table 9.
Health issue phase.
According to Table 9, the majority of respondents (70.10%) were aware of the health, safety, and environmental impacts that ELVs can cause. In comparison, only 6% were unaware of the impact of ELVs, and as many as 23.54% chose to be neutral. As shown in Table 9, 70.10% of respondents were extremely worried about health-related issues. Because most of the study’s respondents have undergraduate and postgraduate degrees, it’s natural that they know about health problems, but most Indonesians with low education levels are not aware of this issue [37,38,39]. Following research conducted by Bai et al. [16], which indicates that health aspects can increase public awareness of accepting and enforcing regulations that can have an impact on their health, it can be seen that the people of Indonesia are very concerned about their health, making it easier for policymakers to design and implement ELV policies that can directly help to reduce pollution.
3.2.6. Acceptance towards ELV Management Phase
Table 10 summarizes the respondents’ acceptance of ELV policies. During this phase, a series of questions focused on the respondents’ desires to follow government policies related to vehicle emissions, sell their old vehicles, and support ELV policies. According to the results of these questions, most respondents supported the assessment of ELV management (58.87%). In total, 17.07% of those polled opposed the ELV policy, while the remaining 24.07% were undecided.
Table 10.
Social acceptance phase.
Table 10 demonstrates that more than 50% of the respondents were aware of the ELV policy’s implementation, but the government has much work to do in improving the presentation of those who wish to accept this policy. In total, 41.14% of the respondents chose to be neutral and even opposed the implementation of this policy. Government work increases trust by focusing on multiple factors, which include social influence, attitude, knowledge, institutional trust, and health considerations [40].
3.2.7. Relationships between Social Influence Variables, Attitudes, Knowledge, Institutional Trust, Health Issues, and Acceptance
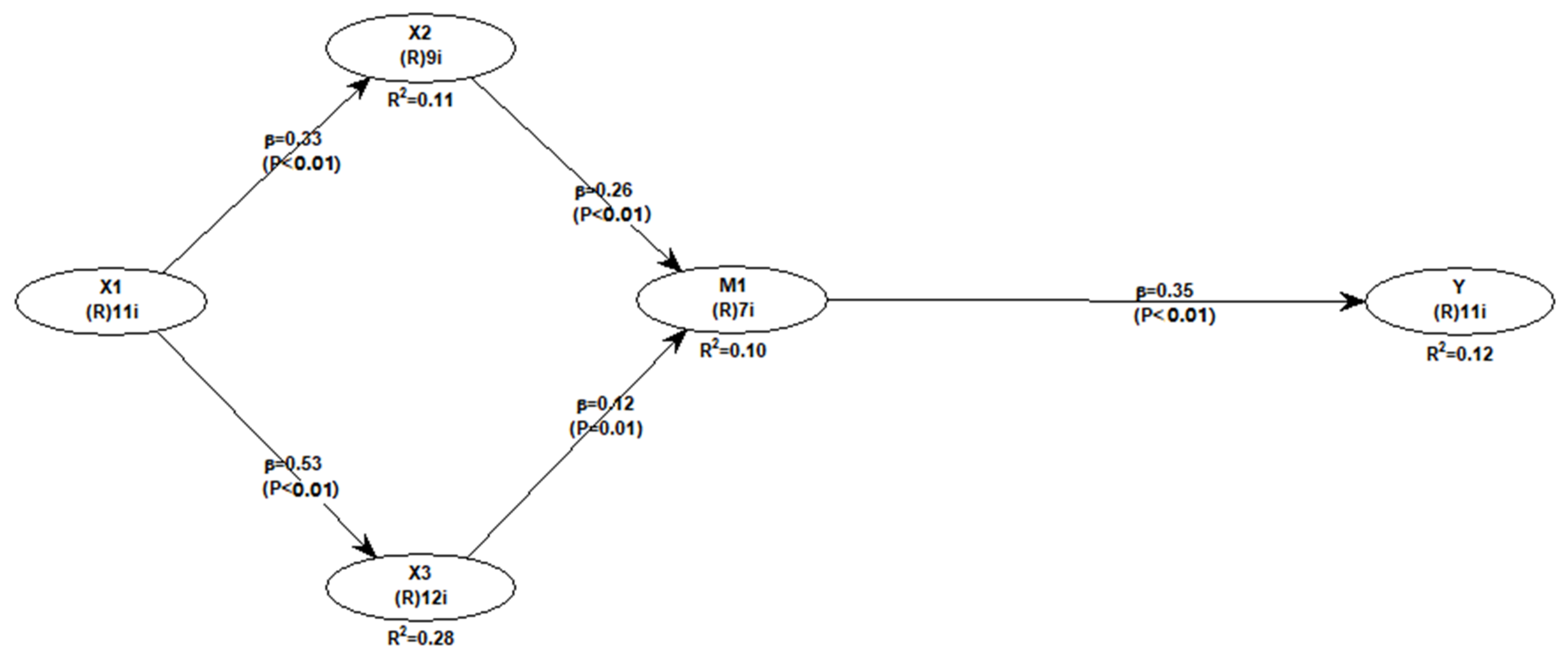
Several independent variables were chosen to examine the direct and indirect relationships between the respondents’ acceptance of ELV management and subsequent path analysis. The analysis model employed is similar to that used in previous studies on regulatory acceptance [32,33,34,35]. The path proposed in this study is depicted in Figure 4. Overall, the regression model had a good model fit (Adj. R2 = 0.703, F = 58.2, p = 0.00). Table 6 summarizes the effects of each of the variables in the model on the acceptance of ELV management. Table 11 details the direct and indirect standard effects of the selected variables on social acceptance (social influence, attitude, knowledge, and institutional trust).
Figure 4.
Path model with standard regression coefficient before entering moderation variables.
Table 11.
Direct and indirect effects of independent variables on ELV management acceptance.
The model’s findings indicate that social influence, attitude, and knowledge contribute significantly to institutional trust. Following that, it is demonstrated that health issues modifies the relationship between institutional trust and acceptance. The strongest relationship in this model is between social influence and knowledge (β = 0.527), followed by the strongest relationship between social influence and attitude (β = 0.334), and the weakest relationship in this model is between knowledge and institutional trust (β = 0.124). Overall, the regression model had a good model fit (Adj. R2 = 0.173, p < 0.001, average path coefficient = 0.299).
The effect of health issues as a mediator variable capable of strengthening or weakening the relationship between institutional trust and acceptance is depicted in Figure 5. According to Figure 5, the health issues variable has a value of β = 0.30 and a p-value of 0.01, indicating that it is capable of acting as a good mediator by improving the relationship between institutional trust and acceptance, as indicated by the increase in the R2 value; before the moderator variable was added, R2 was 0.12; after adding the moderator variable, R2 increased to 0.20.
Figure 5.
Path model with standard regression coefficient after entering moderation variables.
4. Discussion
In this paper, we conducted a survey to collect data on the relative impact of various levels of individuals (social influence, attitude, knowledge, institutional trust, and acceptance) on policy acceptance and to determine whether health issues can increase a person’s acceptance of policies. This is the first study in Indonesia to examine the social factors influencing public acceptance of ELV management. Additionally, the paper contributes to the literature on public attitudes toward policies to mitigate the negative consequences of older vehicle use. In this paper, we present a framework for delving deeply into the public’s reaction to ELV policy, assuming that public acceptance is critical to the government’s successful implementation of the ELV rules. We created this framework in response to the problems associated with ELV vehicles in Indonesia and other developing countries.
This study identified social acceptance patterns associated with ELV management. According to the findings, social influence, knowledge, attitude, institutional trust, and medical issues have a significant impact on social acceptance. This study revealed that each variable has a significant effect on acceptance. Using health issues as moderator variables, the findings of this study also reveal a new pattern of acceptance. As demonstrated by the increase in the value of R2 from 0.12 to 0.20, health issues have been shown to strengthen the relationship between social influence, knowledge, attitude, and institutional trust in regard to acceptance. Moreover, our proposed acceptance model is a good model (Adj. R2 = 0.703, F = 58.2, p = 0.00), which is capable of predicting an individual’s acceptance of ELV management.
The following sections summarize the major findings. First, we discovered that an overwhelming majority of respondents supported the implementation of ELV management. They believe that ELV management will provide solutions to urban air pollution and enable the capital’s vehicle fleet to be reduced. The findings are consistent with previous research on low-emission zone acceptance [41,42], which indicated that the respondents expected to accept a cap on the number of vehicles on urban roads to create pollution-free areas. Additionally, the respondents expected adequate and comfortable public transportation to reduce costs, decrease the number of vehicles operating in urban areas, and reduce air pollution. The data we obtained appears to be associated with periodic emissions testing policies implemented in Indonesia to reduce the number of unfit-for-use vehicles.
Secondly, this study confirms previous research [43,44]; bivariate analysis revealed a significant correlation between acceptance of ELV management and trust in government, attitudes, knowledge, and social benefits, as well as concerns about the health consequences of ELVs that are still used and not properly managed. This factor can be incorporated into conceptual models to explain environmental policy. The results of this test are consistent with the theory of planned behavior, in which the factors that drive an individual’s acceptance come from society and the individual himself. At the societal level, we see the variable of social influence, which provides full encouragement so that individuals are willing to accept and implement a policies; at the individual level, attitudes, knowledge, and trust in government are factors that greatly contribute to increasing acceptance.
Thirdly, based on the path analysis results, we determined that social influence has been the primary factor explaining the difference in acceptance between individuals. According to previous research [45,46,47], social influence is the most influential variable in determining acceptance, followed by attitudes and knowledge. Additionally, our data indicates that institutional trust plays a significant role in acceptance. In recent research, individual trust in government has increased an individual’s desire to follow every rule imposed by the government. Intriguingly, in Indonesia, attitude has a relatively small effect on people’s acceptance.
Additionally, our model demonstrates that, consistent with previous research [48,49,50], the critical role of health concerns can increase a person’s acceptance of regulations. In our analysis, social influence, attitude, and knowledge had a significant indirect effect on acceptance. We can conclude from the data that prior social influence directly affects attitude and knowledge, mediated by institutional trust, which are positively associated with policy acceptance. Finally, as evidenced in this study, health issues can act as good moderators, increasing or decreasing the relationship between institutional trust and acceptance.
This research is the first of its kind conducted in Indonesia related to ELV management, which is seen from a social point of view, where so far research related to ELV has always focused on technical issues. The findings of this study have a variety of implications. Policymakers should emphasize the positive impact of ELV management on the community’s and environment’s quality of life. Additionally, the fact that the government’s indifference to the problem of ELV can have enormous consequences for the community’s health, the environment, and the automotive industry means that ELV policy cannot be implemented immediately because some groups continue to oppose the regulation because of perceived injustices. In this sense, the government’s involvement in supporting the community through education about the potential health consequences of ELV policies should be considered in increasing social acceptance of ELV policies. For practitioners, this study proposed models that can assist in evaluating various social acceptance factors. Regarding the acceptance of ELV management, greater emphasis should be put on the significance of health concerns in increasing acceptance.
5. Conclusions
In this paper, we aim to understand the factors that explain the social acceptance of the ELV policy. Our findings added to the understanding of people’s attitudes towards new policies to reduce the negative impact of ELVs on the environment. We used a questionnaire to gather supporting data for the current ELV concerns in Indonesia. Our research may still be limited, so that we cannot reach a thorough conclusion about public acceptance. This paper argues that social influence indirectly contributes to increased social acceptance, and health issues significantly strengthen or weaken a person’s acceptance of policies related to the environment.
The findings of this study have the potential to serve as the foundation for the development of new policies in which the government is required to pay attention to aspects of the formation of social acceptance. Additionally, the findings of this study show that the low level of public trust in government can serve as an evaluation for the government to increase their credibility.
We must acknowledge that this study has numerous limitations. First, the study sample was small due to the COVID-19 pandemic. Secondly, since this research was limited to JABODETABEK, it cannot describe the acceptance of the ELV policy by the entire Indonesian population. In this study, we did not consider the ELV policy instruments of other nations. Comparing ELV admissions from various nations will enhance comprehension. Thirdly, the majority of the population in this study had a master’s or doctorate degree and tended to live in their own homes or families, causing them to have a high awareness of the impact of ELVs. Fourth, this research does not adhere to a particular theory. Despite some limitations, the model proposed in this study can serve as a useful reference for predicting social acceptance of ELVs in the JABODETABEK region.
For future research, several other variables, such as past experience, perceived usefulness, behavioral intention to use, and perceived ease of use, can be used to examine social acceptance factors more comprehensively. A qualitative approach is also employed to gain a comprehensive understanding of an individual’s acceptance of ELV policies. In addition, longitudinal studies can be chosen to obtain more comprehensive pictures of community acceptance behavior.
Author Contributions
Conceptualization, R.F.; Formal analysis, R.I.; Funding acquisition, R.A.C.R., M.R.M.Y. and Z.H.; Investigation, K.S.; Methodology, E.B.; Project administration, Z.T.; Resources, W.F.S.; Writing—review & editing, C.S. All authors have read and agreed to the published version of the manuscript.
Funding
This research was supported by the Trans-disciplinary Research Grant Scheme (TRGS), reference number TRGS/1/2020/UKM/02/1/2.
Institutional Review Board Statement
Not applicable.
Informed Consent Statement
Not applicable.
Data Availability Statement
The data presented in this study are available on request from the corresponding author. The data are not publicly available because the authors could not find a valid data repository for the data used in this study.
Acknowledgments
The authors would like to thank the anonymous reviewers for their help.
Conflicts of Interest
The author declares that there is no conflict of interest regarding the submission.
References
- Qoiyum, A.; Radzi, M.; Kamaruddin, S.A.; Muhamad, R.; Komuniti, K.; Jaya, K. Environmental Impact Assessment in Automotive Industry in Malaysia. J. Kejuruter. 2019, 1, 25–36. [Google Scholar]
- OICA (Organisation Internationale des Constructeurs and D’Automobiles). Available online: http://www.oica.net/ (accessed on 23 February 2022).
- Obrecht, M.; Singh, R.; Zorman, T. Conceptualizing a new circular economy feature—Storing renewable electricity in batteries beyond EV end-of-life: The case of Slovenia. Int. J. Product. Perform. Manag. 2022, 71, 896–911. [Google Scholar] [CrossRef]
- Dufour, P.; Pirard, C.; Ortegat, G.; Brouhon, J.M.; Charlier, C. Atmospheric deposition of polychlorinated dibenzo-dioxins/furans (PCDD/Fs), polychlorinated biphenyls (PCBs) and polybrominated diphenyl ethers (PBDEs) in the vicinity of shredding facilities in Wallonia (Belgium). Atmos. Pollut. Res. 2021, 12, 60–66. [Google Scholar] [CrossRef]
- Doan, T.Q.; Pham, A.D.; Brouhon, J.M.; Lundqvist, J.; Scippo, M.L. Profile occurrences and in vitro effects of toxic organic pollutants in metal shredding facilities in Wallonia (Belgium). J. Hazard. Mater. 2022, 423, 127009. [Google Scholar] [CrossRef] [PubMed]
- Zhang, J.; Liu, J.; Wan, Z. Optimizing Transportation Network of Recovering End-of-Life Vehicles by Compromising Program in Polymorphic Uncertain Environment. J. Adv. Transp. 2019, 2019, 3894064. [Google Scholar] [CrossRef]
- Mitić, S.; Blagojević, I. End-of-life vehicle disposal and it’s influence to the environment. Mobil. Veh. Mech. 2018, 44, 13–25. [Google Scholar] [CrossRef]
- Mamat, T.N.A.R.; Saman, M.Z.M.; Sharif, S.; Simic, V. Key success factors in establishing end-of-life vehicle management system: A primer for Malaysia. J. Clean. Prod. 2016, 135, 1289–1297. [Google Scholar] [CrossRef]
- Liang, J.; Guo, S.; Du, B.; Li, Y.; Guo, J.; Yang, Z.; Pang, S. Minimizing energy consumption in multi-objective two-sided disassembly line balancing problem with complex execution constraints using dual-individual simulated annealing algorithm. J. Clean. Prod. 2021, 284, 125418. [Google Scholar] [CrossRef]
- Zhou, F.; Ma, P. End-of-Life Vehicle (ELV) Recycling Management Practice Based on 4R Procedure. In Proceedings of the 2019 IEEE 6th International Conference on Industrial Engineering and Applications (ICIEA), Tokyo, Japan, 12–15 April 2019. [Google Scholar] [CrossRef]
- Kamińska, E.S. The environmental aspect of recycling end-of-life vehicles. WUT J. Transp. Eng. 2019, 127, 25–359. [Google Scholar] [CrossRef]
- Chen, M.; Zheng, Z.; Wang, Q.; Zhang, Y.; Ma, X.; Shen, C.; Xu, D.; Liu, J.; Liu, Y.; Gionet, P.; et al. Closed Loop Recycling of Electric Vehicle Batteries to Enable Ultra-high Quality Cathode Powder. Sci. Rep. 2019, 9, 1654. [Google Scholar] [CrossRef] [PubMed]
- Bobba, S.; Bianco, I.; Eynard, U.; Carrara, S.; Mathieux, F.; Blengini, G.A. Bridging tools to better understand environmental performances and raw materials supply of traction batteries in the future EU fleet. Energies 2020, 13, 2513. [Google Scholar] [CrossRef]
- Petronijević, V.; Ðorđdević, A.; Stefanović, M.; Arsovski, S.; Krivokapić, Z.; Mišić, M. Energy recovery through end-of-life vehicles recycling in developing countries. Sustainability 2020, 12, 8764. [Google Scholar] [CrossRef]
- Li, J.; Yu, K.; Gao, P. Recycling and pollution control of the End of Life Vehicles in China. J. Mater. Cycles Waste Manag. 2014, 16, 31–38. [Google Scholar] [CrossRef]
- Bai, L.; Rao, Q.; Cai, Z.; Lv, Y.; Wu, T.; Shi, Z.; Sharma, M.; Zhao, Y.; Hou, X. Effects of Goal-Framed Messages on Mental Health Education Among Medical University Students: Moderating Role of Personal Involvement. Front. Public Health 2019, 7, 371. [Google Scholar] [CrossRef] [PubMed]
- Yaacob, N.M.; Basari, A.S.H.; Salahuddin, L.; Ghani, M.K.A.; Doheir, M.; Elzamly, A. Electronic personalized health records [E-Phr] issues towards acceptance and adoption. Int. J. Adv. Sci. Technol. 2019, 28, 1–9. [Google Scholar]
- Fang, W.T.; Ng, E.; Wang, C.M.; Hsu, M.L. Normative beliefs, attitudes, and social norms: People reduce waste as an index of social relationships when spending leisure time. Sustainability 2017, 9, 1696. [Google Scholar] [CrossRef]
- Tarawneh, M.A.; Tambi, A.M.B.A.; Sobihah, M. An Insight to Theory of Planed Behavior Implementation in Online Shopping in Context of JORDAN. Int. J. Acad. Res. Bus. Soc. Sci. 2020, 10, 37–50. [Google Scholar] [CrossRef]
- Ittiravivongs, A. Factors influence household solid waste recycling behaviour in Thailand: An integrated perspective. WIT Trans. Ecol. Environ. 2012, 167, 437–448. [Google Scholar] [CrossRef]
- Momani, A.M.; Jamous, M.M.; Hilles, S.M.S. Technology acceptance theories: Review and classification. Int. J. Cyber Behav. Psychol. Learn. 2017, 7, 14. [Google Scholar] [CrossRef]
- Simic, V.; Dimitrijevic, B. Production planning for vehicle recycling factories in the EU legislative and global business environments. Resour. Conserv. Recycl. 2012, 60, 78–88. [Google Scholar] [CrossRef]
- Reuter, M.A.; van Schaik, A.; Ignatenko, O.; de Haan, G.J. Fundamental limits for the recycling of end-of-life vehicles. Miner. Eng. 2006, 19, 433–449. [Google Scholar] [CrossRef]
- Ortego, A.; Valero, A.; Valero, A.; Iglesias, M. Downcycling in automobile recycling process: A thermodynamic assessment. Resour. Conserv. Recycl. 2018, 136, 24–32. [Google Scholar] [CrossRef]
- Sitinjak, C.; Ismail, R.; Bantu, E.; Fajar, R.; Samuel, K. The understanding of the social determinants factors of public acceptance towards the end of life vehicles. Cogent Eng. 2022, 9, 2088640. [Google Scholar] [CrossRef]
- Full Report-ERIA_RPR_FY2017_16.pdf. Available online: https://www.eria.org/uploads/media/ERIA_RPR_FY2017_16.pdf (accessed on 23 February 2022).
- Lokahita, B.; Samudro, G.; Huboyo, H.S.; Aziz, M.; Takahashi, F. Energy recovery potential from excavating municipal solid waste dumpsite in Indonesia. Energy Procedia 2019, 158, 243–248. [Google Scholar] [CrossRef]
- Hardianto, H.; Sudiasa, I.N.; Seran, M.V. Feasibility Study on the Development of Integrated Solid Waste Treatment Facility (Tpst) in Sitirejo Malang, Indonesia. J. Community Based Environ. Eng. Manag. 2020, 4, 9–14. [Google Scholar] [CrossRef]
- Bhari, B.; Yano, J.; Sakai, S.I. Comparison of end-of-life vehicle material flows for reuse, material recycling, and energy recovery between Japan and the European Union. J. Mater. Cycles Waste Manag. 2021, 23, 644–663. [Google Scholar] [CrossRef]
- Hoang, A.T.; Pham, V.V. Impact of jatropha oil on engine performance, emission characteristics, deposit formation, and lubricating oil degradation. Combust. Sci. Technol. 2019, 191, 504–519. [Google Scholar] [CrossRef]
- Gratkowski, M.T. Burning Characteristics of Automotive Tires. Fire Technol. 2014, 50, 379–391. [Google Scholar] [CrossRef]
- Ziadat, A.H.; Sood, E. An Environmental Impact Assessment of the Open Burning of Scrap Tires. J. Appl. Sci. 2014, 14, 2695–2703. [Google Scholar] [CrossRef]
- Kerekes, Z.; Lublóy, É.; Kopecskó, K. Behaviour of tyres in fire: Determination of burning characteristics of tyres. J. Therm. Anal. Calorim. 2014, 14, 2695–2703. [Google Scholar] [CrossRef]
- Okonkwo, F.O.; Njan, A.A.; Ejike, C.E.C.C.; Nwodo, U.U.; Onwurah, I.N.E. Health implications of occupational exposure of butchers to emissions from burning tyres. Ann. Glob. Health 2018, 84, 387–396. [Google Scholar] [CrossRef] [PubMed]
- Bardal, K.G.; Gjertsen, A.; Reinar, M.B. Sustainable mobility: Policy design and implementation in three Norwegian cities. Transp. Res. Part D Transp. Environ. 2020, 82, 102330. [Google Scholar] [CrossRef]
- de Vries, J.R.; van der Zee, E.; Beunen, R.; Kat, R.; Feindt, P.H. Trusting the people and the system. The interrelation between interpersonal and institutional trust in collective action for agri-environmental management. Sustainability 2019, 11, 7022. [Google Scholar] [CrossRef]
- Nadal, A.; Cerón-Palma, I.; García-Gómez, C.; Pérez-Sánchez, M.; Rodríguez-Labajos, B.; Cuerva, E.; Josa, A.; Rieradevall, J. Social perception of urban agriculture in Latin-America. A case study in Mexican social housing. Land Use Policy 2018, 76, 719–734. [Google Scholar] [CrossRef]
- Wang, X.; Rodríguez, D.A.; Mahendra, A. Support for market-based and command-and-control congestion relief policies in Latin American cities: Effects of mobility, environmental health, and city-level factors. Transp. Res. Part A Policy Pract. 2021, 146, 91–108. [Google Scholar] [CrossRef] [PubMed]
- Engler, D.; Groh, E.D.; Gutsche, G.; Ziegler, A. Acceptance of climate-oriented policy measures under the COVID-19 crisis: An empirical analysis for Germany. Clim. Policy 2021, 21, 1281–1297. [Google Scholar] [CrossRef]
- Jürkenbeck, K.; Zühlsdorf, A.; Spiller, A. Nutrition policy and individual struggle to eat healthily: The question of public support. Nutrients 2020, 12, 516. [Google Scholar] [CrossRef] [PubMed]
- Upham, P.; Oltra, C.; Boso, À. Towards a cross-paradigmatic framework of the social acceptance of energy systems. Energy Res. Soc. Sci. 2015, 8, 100–112. [Google Scholar] [CrossRef]
- Oltra, C.; Sala, R.; López-asensio, S.; Germán, S.; Boso, À. Individual-level determinants of the public acceptance of policy measures to improve urban air quality: The case of the barcelona low emission zone. Sustainability 2021, 13, 1168. [Google Scholar] [CrossRef]
- Jagers, S.C.; Matti, S.; Nilsson, A. How exposure to policy tools transforms the mechanisms behind public acceptability and acceptance—The case of the Gothenburg congestion tax. Int. J. Sustain. Transp. 2017, 11, 109–119. [Google Scholar] [CrossRef]
- Nilsson, A.; Schuitema, G.; Bergstad, C.J.; Martinsson, J.; Thorson, M. The road to acceptance: Attitude change before and after the implementation of a congestion tax. J. Environ. Psychol. 2016, 46, 1–9. [Google Scholar] [CrossRef]
- Pascaris, A.S.; Schelly, C.; Burnham, L.; Pearce, J.M. Integrating solar energy with agriculture: Industry perspectives on the market, community, and socio-political dimensions of agrivoltaics. Energy Res. Soc. Sci. 2021, 75, 102023. [Google Scholar] [CrossRef]
- Agaton, C.B.; Collera, A.A.; Guno, C.S. Socio-economic and environmental analyses of sustainable public transport in the Philippines. Sustainability 2020, 12, 4720. [Google Scholar] [CrossRef]
- Lucas, H.; Carbajo, R.; Machiba, T.; Zhukov, E.; Cabeza, L.F. Improving public attitude towards renewable energy. Energies 2021, 14, 4521. [Google Scholar] [CrossRef]
- Wang, K.; Wong, E.L.-Y.; Ho, K.-F.; Cheung, A.W.-L.; Yau, P.S.-Y.; Dong, D.; Wong, S.Y.-S.; Yeoh, E.-K. Change of willingness to accept covid-19 vaccine and reasons of vaccine hesitancy of working people at different waves of local epidemic in hong kong, china: Repeated cross-sectional surveys. Vaccines 2021, 9, 62. [Google Scholar] [CrossRef] [PubMed]
- Lee, Y.; Kim, M.G.; Rho, S.; Kim, D.; Lim, Y. Friends in Activity Trackers: Design Opportunities and Mediator Issues in Health Products and Services. Proc. IASDR 2015, 4, 1206–1219. [Google Scholar]
- Ismail, S.F.; Daud, M.; Azmi, I.M.A.G.; Jalil, J.A. Enhancing Regulation of Nutraceutical Products in Malaysia: Lessons from Japan. IIUM Law J. 2020, 28, 351–372. [Google Scholar] [CrossRef]
Publisher’s Note: MDPI stays neutral with regard to jurisdictional claims in published maps and institutional affiliations. |
© 2022 by the authors. Licensee MDPI, Basel, Switzerland. This article is an open access article distributed under the terms and conditions of the Creative Commons Attribution (CC BY) license (https://creativecommons.org/licenses/by/4.0/).




