Optimization of Load Balancing and Task Scheduling in Cloud Computing Environments Using Artificial Neural Networks-Based Binary Particle Swarm Optimization (BPSO)
Abstract
:1. Introduction
Our Contribution
- Improve load balancing, so requests are distributed more fairly based on the machine’s processing capacity. Improved VM load balancing resulted in much more significant time reductions than previous research.
- Examine the complete vector of resources (storage, RAM, and bandwidth) rather than just the CPU when determining whether user requests are suitable with VMs. Consequently, our model is more suited for the cloud.
- To meet the needs of service providers and customers, there needs to be a fitness function that cuts down on time while using resources better.
- Previous approaches to work schedules would be simplified if a single-goal strategy that considered the interests of both service providers and customers was implemented.
- As a result, the PSO and load balancing algorithms can be effectively coupled.
2. Literature Survey
3. Proposed System
3.1. The Following Definitions Are Included in This Section
3.2. Using BPSO to Schedule Tasks
3.3. Binary Particle Swarm Optimization
3.4. Problem Description
- How to use the BPSO method to organize and balance different kinds of jobs on different kinds of virtual machines in the cloud.
- How can the time complexity of BPSO be reduced so that it can be used in real-world situations?
3.5. Scheduling and Load Balancing via Binary Particle Swarm Optimization
3.5.1. The BPSO Framework
3.5.2. Objective Function
3.5.3. Definition of a Particle in Context
3.5.4. Execution Time for the Gap
3.5.5. Particle Velocity Is Updated
3.5.6. Interia Value
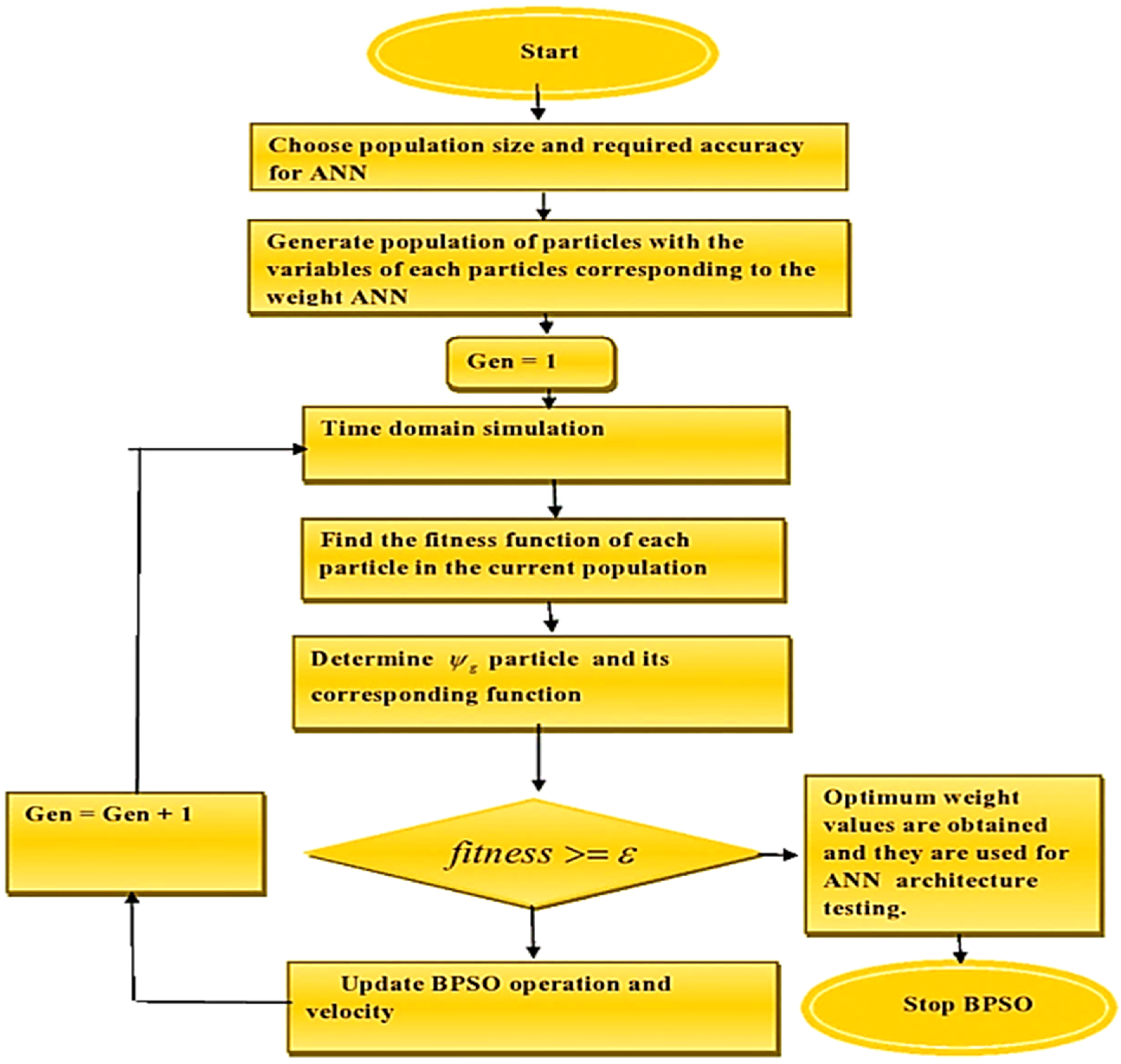
3.6. Proposed ANN-BPSO Algorithm
| Algorithm 1. Pseudocode of ANN-BPSO |
|
3.7. Analysis of Complexity
4. Result and Evaluation
Environmental Setup
5. Conclusions and Future Scope
- A low-complexity and low-cost load balancing approach based on BPSO is being developed.
- A reference for each particle is being sought to accelerate the search for an optimal solution and the search exploration in binary space.
- The method of updating particle positions about the load balancing strategy is being enhanced to prevent overloaded and underloaded VMs.
Funding
Institutional Review Board Statement
Informed Consent Statement
Data Availability Statement
Conflicts of Interest
Abbreviations
| Notations | Description of notations |
| M | Number of virtual machines (VM) |
| N | Number of tasks arrived at given instance time |
| VM l | VM with lowest completion time |
| VM h | VM with highest completion time |
| dct max | Maximum completion time difference |
| Xtk | Current particle position for particle k at iteration t |
| pBesttk | Best distribution of tasks into heterogeneous VMs for particle k at iteration t |
| Optsol | Optimal solution |
| gBesttk | global best distribution of tasks into heterogeneous VMs for particle k at iteration t |
| F(gBesttk) | Fitness value of gBest |
References
- Manasrah, A.M.; Ali, H.B. Workflow Scheduling Using Hybrid GA-PSO Algorithm in Cloud Computing. Wirel. Commun. Mob. Comput. 2018, 2018, 1934784. [Google Scholar] [CrossRef]
- Nirmala, S.J.; Bhanu, S.M.S. Catfish-PSO based scheduling of scientific workflows in IaaS cloud. Computing 2016, 98, 1091–1109. [Google Scholar] [CrossRef]
- Mishra, K.; Majhi, S.K. A binary Bird Swarm Optimization based load balancing algorithm for cloud computing environment. Open Comput. Sci. 2021, 11, 146–160. [Google Scholar] [CrossRef]
- Junaid, M.; Sohail, A.; Ahmed, A.; Baz, A.; Khan, I.A.; Alhakami, H. A Hybrid Model for Load Balancing in Cloud Using File Type Formatting. IEEE Access 2020, 8, 118135–118155. [Google Scholar] [CrossRef]
- Awad, A.I.; El-Hefnawy, N.A.; Abdel-kader, H.M. Enhanced particle swarm optimization for task scheduling in cloud computing environments, International Conference on Communication, Management and Information Technology (ICCMIT2015). Procedia Comput. Sci. 2015, 65, 920–929. [Google Scholar] [CrossRef]
- Arabnejad, H.; Barbosa, J.G.; Prodan, R. Low-time complexity budget–deadline constrained workflow scheduling on heterogeneous resources. Future Gener. Comput. Syst. 2016, 55, 29–40. [Google Scholar] [CrossRef]
- Sharma, S.; Verma, S.; Jyoti, K. Kavita Hybrid Bat Algorithm for Balancing Load in Cloud Computing. Int. J. Eng. Technol. 2018, 7, 26–29. [Google Scholar] [CrossRef]
- Kruekaew, B.; Kimpan, W. Enhancing of Artificial Bee Colony Algoithm for Virtual Machine Scheduling and Load Balancing Problem in Cloud Computing. Int. J. Comput. Intell. Syst. 2020, 13, 496–510. [Google Scholar] [CrossRef]
- Meng, X.B.; Gao, X.Z.; Lu, L.; Liu, Y.; Zhang, H. A new bio-inspired optimization algorithm: Bird Swarm Algorithm. J. Exp. Theor. Artif. Intell. 2016, 28, 673–687. [Google Scholar] [CrossRef]
- Yadav, M.; Gupta, S. Hybrid Meta-Heuristic VM Load Balancing Optimization Approach. J. Inf. Optim. Sci. 2020, 41, 577–586. [Google Scholar] [CrossRef]
- Banerjee, S.; Adhikari, M.; Kar, S.; Biswas, U. Development and analysis of a new cloudlet allocation strategy for QoS improvement in cloud. Arab. J. Sci. Eng. 2015, 40, 1409–1425. [Google Scholar] [CrossRef]
- Chaudhary, D.; Kumar, B. An analysis of the load scheduling algorithms in the cloud computing environment. In Proceedings of the IEEE 2014 9th International Conference on Industrial and Information Systems (ICIIS), Gwalior, India, 15–17 December 2014; pp. 1–6. [Google Scholar]
- Gupta, N.; Maashi, M.S.; Tanwar, S.; Badotra, S.; Aljebreen, M.; Bharany, S. A Comparative Study of Software Defined Networking Controllers Using Mininet. Electronics 2022, 11, 2715. [Google Scholar] [CrossRef]
- Devi, D.C.; Uthariaraj, V.R. Load balancing in cloud computing environment using improved weighted round robin algorithm for nonredemptive dependent tasks. Sci. World J. 2016, 2016, 3896065. [Google Scholar] [CrossRef]
- Guo, L.; Zhao, S.; Shen, S.; Jiang, C. Task scheduling optimization in cloud computing based on heuristic algorithm. J. Netw. 2012, 7, 547–553. [Google Scholar] [CrossRef]
- Ramezani, F.; Lu, J.; Hussain, F.K. Task-based system load balancing in cloud computing using particle swarm optimization. Int. J. Parallel Program. 2014, 42, 739–754. [Google Scholar] [CrossRef]
- Ramezani, F. Evolutionary algorithm-based multi-objective task scheduling optimization model in cloud environments. World Wide Web 2015, 18, 1737–1757. [Google Scholar] [CrossRef]
- Babu, L.D.; Krishna, P.V. Honeybee behavior inspired load balancing of tasks in cloud computing environments. Appl. Soft Comput. 2013, 13, 2292–2303. [Google Scholar]
- Gaidhane, P.J.; Nigam, M.J. A hybrid grey wolf optimizer and artificial bee colony algorithm for enhancing the performance of complex systems. J. Comput. Sci. 2018, 27, 284–302. [Google Scholar] [CrossRef]
- Pan, K.; Chen, J. Load balancing in cloud computing environment based on an improved particle swarm optimization. In Proceedings of the 2015 6th IEEE International Conference on Software Engineering and Service Science (ICSESS), Beijing, China, 23–25 September 2015. [Google Scholar]
- Khanesar, M.A.; Teshnehlab, M.; Shoorehdeli, M.A. A novel binary particle swarm optimization. In Proceedings of the 16th Mediteranean Conference on Control & Automation, Corsica, France, 25–27 June 2008; pp. 1–6. [Google Scholar]
- Abdi, S.; Motamedi, S.A.; Sharifian, S. Task scheduling using modified PSO algorithm in cloud computing environment. In Proceedings of the International Conference on Machine Learning. Electrical and Mechanical Engineering, Duba, United Arab Emirates, 8–9 January 2014; pp. 37–41. [Google Scholar]
- Saramu, K.A.; Jaganathan, S. Intensified scheduling algorithm for virtual machine tasks in cloud computing. Artif. Intell. Evol. Algorithms Eng. Syst. 2015, 325, 283–290. [Google Scholar]
- Gomathi, B.; Krishnasamy, K. Task scheduling algorithm based on hybrid particle swarm optimization in cloud computing environment. J. Theor. Appl. Inf. Technol. 2013, 55, 33–38. [Google Scholar]
- Panda, S.K.; Jana, P.K. An efficient resource allocation algorithm for IaaS cloud. In Proceedings of the ACM/11th International Conference on Distributed Computing and Internet Technology, Bhubaneswar, India, 5–8 February 2015; pp. 351–355. [Google Scholar]
- Alex, M.E.; Kishore, R. Forensics framework for cloud computing. Comput. Electr. Eng. 2017, 60, 93–205. [Google Scholar] [CrossRef]
- Luong, N.C.; Wang, P.; Niyato, D.; Wen, Y.; Han, Z. Resource management in cloud networking using economic analysis and pricing models: A survey. IEEE Commun. Surv. Tutor. 2017, 19, 954–1001. [Google Scholar] [CrossRef]
- Masdari, M.; Salehi, F.; Jalali, M.; Bidaki, M. A survey of PSObased scheduling algorithms in cloud computing. J. Netw. Syst. Manag. 2017, 25, 122–158. [Google Scholar] [CrossRef]
- Kumar, S.; Sahoo, B.; Parida, P.P. Load balancing in cloud computing: A big picture. J. King Saud Univ.—Comput. Inf. Sci. 2018, 32, 149–158. [Google Scholar]
- Hoang, H.N.; Van, S.L.; Maue, H.N.; Bien, C.P.N. Admission control and scheduling algorithms based on ACO and PSO heuristic for optimizing cost in cloud computing. Recent. Dev. Intell. Inf. Database Syst. Sci. 2016, 642, 15–28. [Google Scholar]
- Shishira, S.R.; Kandasamy, A.; Chandrasekaran, K. Survey on Meta heuristic optimization techniques in cloud computing. In Proceedings of the International Conference on Advances in Computing, Communications and Informatics (ICACCI), Jaipur, India, 21–24 September 2016; pp. 1434–1440. [Google Scholar]
- Thakur, A.; Goraya, M.S. A taxonomic survey on load balancing in cloud. J. Netw. Comput. Appl. 2017, 98, 43–57. [Google Scholar] [CrossRef]
- Ghomi, J.; Rahmani, A.M.; Qader, N.N. Load-balancing algorithms in cloud computing: A survey. J. Netw. Comput. Appl. 2017, 88, 50–71. [Google Scholar] [CrossRef]
- Vigneshwaran, P.; Umamakeswari, G.S.; ShaileshDheep, G. A study of various meta-heuristic algorithms for scheduling in cloud. Int. J. Pure Appl. Math. 2017, 115, 205–208. [Google Scholar]
- Madni, S.H.H.; Latiff, M.S.A.; Coulibaly, Y.; Abdulhamid, S.M. An appraisal of meta-heuristic resource allocation techniques for IaaS cloud. Indian J. Sci. Technol. 2016, 9, 1–14. [Google Scholar] [CrossRef]
- Roy, S.; Banerjee, S.; Chowdhury, K.R.; Biswas, U. Development and analysis of a three phase cloudlet allocation algorithm. J. King Saud Univ. —Comput. Inf. Sci. 2017, 29, 473–483. [Google Scholar] [CrossRef]
- Djebbar, E.I.; Belalen, G. Tasks scheduling and resource allocation for high data management in scientific cloud computing environment. In Springer International Conference on Mobile, Secure and Programmable Networking; Springer: Cham, Switzerland, 2016; Volume 10026, pp. 16–27. [Google Scholar]
- Adhikari, M.; Amgoth, T. Heuristic-based load balancing algorithm for IaaS cloud. Future Gener. Comput. Syst. 2018, 81, 156–165. [Google Scholar] [CrossRef]
- Diwakar, M.; Tripathi, A.; Joshi, K.; Memoria, M.; Singh, P. Latest trends on heart disease prediction using machine learning and image fusion. Mater. Today Proc. 2021, 37, 3213–3218. [Google Scholar] [CrossRef]
- Bharany, S.; Sharma, S.; Badotra, S.; Khalaf, O.I.; Alotaibi, Y.; Alghamdi, S.; Alassery, F. Energy-Efficient Clustering Scheme for Flying Ad-Hoc Networks Using an Optimized LEACH Protocol. Energies 2021, 14, 6016. [Google Scholar] [CrossRef]
- Kaur, K.; Bharany, S.; Badotra, S.; Aggarwal, K.; Nayyar, A.; Sharma, S. Energy-efficient polyglot persistence database live migration among heterogeneous clouds. J. Supercomput. 2022. [Google Scholar] [CrossRef]
- Bharany, S.; Sharma, S.; Bhatia, S.; Rahmani, M.K.I.; Shuaib, M.; Lashari, S.A. Energy Efficient Clustering Protocol for FANETS Using Moth Flame Optimization. Sustainability 2022, 14, 6159. [Google Scholar] [CrossRef]
- Bharany, S.; Sharma, S.; Khalaf, O.I.; Abdulsahib, G.M.; Al Humaimeedy, A.S.; Aldhyani, T.H.H.; Maashi, M.; Alkahtani, H. A Systematic Survey on Energy-Efficient Techniques in Sustainable Cloud Computing. Sustainability 2022, 14, 6256. [Google Scholar] [CrossRef]
- Bharany, S.; Kaur, K.; Badotra, S.; Rani, S.; Kavita; Wozniak, M.; Shafi, J.; Ijaz, M.F. Efficient Middleware for the Portability of PaaS Services Consuming Applications among Heterogeneous Clouds. Sensors 2022, 22, 5013. [Google Scholar] [CrossRef]
- Heidari, A.; Jabraeil Jamali, M.A.; Jafari Navimipour, N.; Akbarpour, S. Internet of Things offloading: Ongoing issues, opportunities, and future challenges. Int. J. Commun. Syst. 2020, 33, e4474. [Google Scholar] [CrossRef]
- Shuaib, M.; Badotra, S.; Khalid, M.I.; Algarni, A.D.; Ullah, S.S.; Bourouis, S.; Iqbal, J.; Bharany, S.; Gundaboina, L. A Novel Optimization for GPU Mining Using Overclocking and Undervolting. Sustainability 2022, 14, 8708. [Google Scholar] [CrossRef]
- Jabraeil Jamali, M.A.; Bahrami, B.; Heidari, A.; Allahverdizadeh, P.; Norouzi, F. The IoT Landscape. In Towards the Internet of Things; Springer International Publishing: Berlin/Heidelberg, Germany, 2019; pp. 1–8. [Google Scholar] [CrossRef]
- Bharany, S.; Sharma, S. Intelligent Green Internet of Things: An Investigation. In Machine Learning, Blockchain, and Cyber Security in Smart Environments; Chapman and Hall/CRC: Boca Raton, FL, USA, 2022; pp. 1–15. [Google Scholar]
- Heidari, A.; Jafari Navimipour, N. Service discovery mechanisms in cloud computing: A comprehensive and systematic literature review. Kybernetes 2021, 51, 952–981. [Google Scholar] [CrossRef]
- Heidari, A.; Jafari Navimipour, N. A new SLA-aware method for discovering the cloud services using an improved nature-inspired optimization algorithm. PeerJ Comput. Sci. 2021, 7, e539. [Google Scholar] [CrossRef] [PubMed]
- Bharany, S.; Sharma, S.; Frnda, J.; Shuaib, M.; Khalid, M.I.; Hussain, S.; Iqbal, J.; Ullah, S.S. Wildfire Monitoring Based on Energy Efficient Clustering Approach for FANETS. Drones 2022, 6, 193. [Google Scholar] [CrossRef]
- Talwar, B.; Arora, A.; Bharany, S. An Energy Efficient Agent Aware Proactive Fault Tolerance for Preventing Deterioration of Virtual Machines within Cloud Environment. In Proceedings of the 2021 9th International Conference on Reliability, Infocom Technologies and Optimization (Trends and Future Directions) (ICRITO), Nodia, India, 3–4 September 2021. [Google Scholar]
- Heidari, A.; Jabraeil Jamali, M.A.; Jafari Navimipour, N.; Akbarpour, S. Deep Q-Learning Technique for Offloading Offline/Online Computation in Blockchain-Enabled Green IoT-Edge Scenarios. Appl. Sci. 2022, 12, 8232. [Google Scholar] [CrossRef]
- Oryani, B.; Moridian, A.; Sarkar, B.; Rezania, S.; Kamyab, H.; Khan, M.K. Assessing the financial resource curse hypothesis in Iran: The novel dynamic ARDL approach. Resour. Policy 2022, 78, 102899. [Google Scholar] [CrossRef]
- Heidari, A.; Jafari Navimipour, N.; Unal, M. The History of Computing in Iran (Persia)—Since the Achaemenid Empire. Technologies 2022, 10, 94. [Google Scholar] [CrossRef]
- Sarkar, A.; Guchhait, R.; Sarkar, B. Application of the Artificial Neural Network with Multithreading within an Inventory Model Under Uncertainty and Inflation. Int. J. Fuzzy Syst. 2022, 24, 2318–2332. [Google Scholar] [CrossRef]
- Heidari, A.; Navimipour, N.J.; Unal, M. Applications of ML/DL in the management of smart cities and societies based on new trends in information technologies: A systematic literature review. Sustain. Cities Soc. 2022, 85, 104089. [Google Scholar] [CrossRef]
- Shi, J.; Li, J.; Usmani, A.S.; Zhu, Y.; Chen, G.; Yang, D. Probabilistic real-time deep-water natural gas hydrate dispersion modeling by using a novel hybrid deep learning approach. Energy 2021, 219, 119572. [Google Scholar] [CrossRef]
- Kugele AS, H.; Ahmed, W.; Sarkar, B. Geometric programming solution of second degree difficulty for carbon ejection controlled reliable smart production system. RAIRO—Oper. Res. 2022, 56, 1013–1029. [Google Scholar] [CrossRef]
- Shi, J.; Li, X.; Khan, F.; Chang, Y.; Zhu, Y.; Chen, G. Artificial bee colony Based Bayesian Regularization Artificial Neural Network approach to model transient flammable cloud dispersion in congested area. Process Saf. Environ. Prot. 2019, 128, 121–127. [Google Scholar] [CrossRef]
- Shi, J.; Xie, W.; Huang, X.; Xiao, F.; Usmani, A.S.; Khan, F.; Yin, X.; Chen, G. Real-time natural gas release forecasting by using physics-guided deep learning probability model. J. Clean. Prod. 2022, 368, 133201. [Google Scholar] [CrossRef]
- Choi, S.-B.; Dey, B.K.; Kim, S.J.; Sarkar, B. Intelligent servicing strategy for an online-to-offline (O2O) supply chain under demand variability and controllable lead time. RAIRO—Oper. Res. 2022, 56, 1623–1653. [Google Scholar] [CrossRef]
- Shi, J.; Chang, Y.; Khan, F.; Zhu, Y.; Chen, G. Methodological improvements in the risk analysis of an urban hydrogen fueling station. J. Clean. Prod. 2020, 257, 120545. [Google Scholar] [CrossRef]
- Mahapatra, A.S.; Mahapatra, M.S.; Sarkar, B.; Majumder, S.K. Benefit of preservation technology with promotion and time-dependent deterioration under fuzzy learning. Expert Syst. Appl. 2022, 201, 117169. [Google Scholar] [CrossRef]
- Shi, J.; Chang, Y.; Xu, C.; Khan, F.; Chen, G.; Li, C. Real-time leak detection using an infrared camera and Faster R-CNN technique. Comput. Chem. Eng. 2020, 135, 106780. [Google Scholar] [CrossRef]
- Bharany, S.; Badotra, S.; Sharma, S.; Rani, S.; Alazab, M.; Jhaveri, R.H.; Reddy Gadekallu, T. Energy efficient fault tolerance techniques in green cloud computing: A systematic survey and taxonomy. Sustain. Energy Technol. Assess. 2022, 53, 102613. [Google Scholar] [CrossRef]









| References | Applied Method | Approach | Advantage | Drawback |
|---|---|---|---|---|
| [13] | The new strategy for task allocation | Provision of load balancing by using task allocation strategy |
|
|
| [14] | Improved weighted round robin algorithm | Task based Load Balancing |
|
|
| [15] | SPV-based PSO algorithm | Migration of tasks requiring computing intensity to highperforming computer |
|
|
| [16] | PSO | Allocation of extra tasks causing overload to correspond VMs |
|
|
| [17] | Genetic algorithm | Allocation of extra tasks causing overload to corresponding VMs |
|
|
| [18] | Honeybee algorithm | It models the nutrition behaviour of honeybees |
|
|
| Task 1 | Task 2 | Task 3 | Task 4 | Task 5 | Task 6 | Task 7 | |
|---|---|---|---|---|---|---|---|
| VM1 | 0 | 1 | 0 | 0 | 1 | 0 | 0 |
| VM2 | 1 | 0 | 1 | 0 | 0 | 0 | 1 |
| VM3 | 0 | 0 | 0 | 1 | 0 | 1 | 0 |
| Degree of Imbalance (s) | ||||||
|---|---|---|---|---|---|---|
| N. of Tasks | Heuristic | Meta-Heuristic | PSO | IBPSO-LBS | Heuristic-FSA | ANN-BPSO |
| 1000 | 3.678 | 2.275 | 1.985 | 0.957 | 0.197 | 0.0365 |
| 2000 | 3.875 | 2.945 | 2.256 | 1.234 | 0.214 | 0.0628 |
| 3000 | 3.987 | 2.845 | 2.578 | 1.856 | 0.296 | 0.8751 |
| 4000 | 4.238 | 3.214 | 2.865 | 1.334 | 0.398 | 0.0911 |
| 5000 | 4.967 | 3.546 | 2.983 | 0.987 | 0.324 | 0.0998 |
| Average Resource Utilization (%) | ||||||
|---|---|---|---|---|---|---|
| N. of Tasks | Heuristic | Meta-Heuristic | PSO | IBPSO-LBS | Heuristic-FSA | ANN-BPSO |
| 1000 | 91.23 | 92.24 | 93.36 | 94.05 | 95.34 | 96.84 |
| 2000 | 90.56 | 91.45 | 92.24 | 93.65 | 94.37 | 95.21 |
| 3000 | 89.45 | 90.39 | 91.41 | 92.26 | 93.29 | 94.54 |
| 4000 | 88.36 | 89.23 | 90.52 | 91.34 | 92.36 | 94.09 |
| 5000 | 87.26 | 88.24 | 89.12 | 90.27 | 91.91 | 93.56 |
| Make-Span (s) | ||||||
|---|---|---|---|---|---|---|
| N. of Tasks | Heuristic | Meta-Heuristic | PSO | IBPSO-LBS | Heuristic-FSA | ANN-BPSO |
| 1000 | 365 | 260 | 150 | 96 | 95 | 90 |
| 2000 | 371 | 265 | 170 | 110 | 100 | 96 |
| 3000 | 385 | 255 | 190 | 130 | 120 | 100 |
| 4000 | 390 | 280 | 195 | 140 | 140 | 120 |
| 5000 | 395 | 297 | 200 | 170 | 170 | 150 |
| Average Waiting Time Task(s) | ||||||
|---|---|---|---|---|---|---|
| N. of Tasks | Heuristic | Meta-Heuristic | PSO | IBPSO-LBS | Heuristic-FSA | ANN-BPSO |
| 1000 | 142 | 140 | 135 | 120 | 108 | 74 |
| 2000 | 149 | 145 | 139 | 134 | 115 | 70 |
| 3000 | 150 | 149 | 141 | 146 | 120 | 85 |
| 4000 | 155 | 150 | 145 | 159 | 125 | 90 |
| 5000 | 159 | 155 | 150 | 161 | 134 | 110 |
| Response Time in Seconds | ||||||
|---|---|---|---|---|---|---|
| N. of Tasks | Heuristic | Meta-Heuristic | PSO | IBPSO-LBS | Heuristic-FSA | ANN-BPSO |
| 20 | 3.99 | 3.54 | 2.89 | 2.24 | 1.99 | 1.84 |
| 40 | 5.66 | 4.87 | 4.53 | 3.87 | 3.66 | 2.56 |
| 60 | 6.96 | 5.91 | 5.74 | 5.33 | 4.76 | 3.17 |
| 80 | 7.54 | 7.23 | 6.93 | 6.75 | 5.36 | 4.38 |
| 100 | 9.75 | 8.73 | 8.49 | 7.63 | 6.55 | 5.81 |
| Resource Utilization in Seconds | ||||||
|---|---|---|---|---|---|---|
| N. of Tasks | Heuristic | Meta-Heuristic | PSO | IBPSO-LBS | Heuristic-FSA | ANN-BPSO |
| 10 | 0.72 | 0.65 | 0.53 | 0.43 | 0.36 | 0.25 |
| 20 | 0.87 | 0.79 | 0.68 | 0.58 | 0.41 | 0.38 |
| 30 | 0.91 | 0.83 | 0.75 | 0.66 | 0.59 | 0.42 |
| 40 | 0.94 | 0.87 | 0.83 | 0.67 | 0.64 | 0.57 |
| 50 | 0.97 | 0.93 | 0.88 | 0.75 | 0.69 | 0.66 |
Publisher’s Note: MDPI stays neutral with regard to jurisdictional claims in published maps and institutional affiliations. |
© 2022 by the author. Licensee MDPI, Basel, Switzerland. This article is an open access article distributed under the terms and conditions of the Creative Commons Attribution (CC BY) license (https://creativecommons.org/licenses/by/4.0/).
Share and Cite
Alghamdi, M.I. Optimization of Load Balancing and Task Scheduling in Cloud Computing Environments Using Artificial Neural Networks-Based Binary Particle Swarm Optimization (BPSO). Sustainability 2022, 14, 11982. https://doi.org/10.3390/su141911982
Alghamdi MI. Optimization of Load Balancing and Task Scheduling in Cloud Computing Environments Using Artificial Neural Networks-Based Binary Particle Swarm Optimization (BPSO). Sustainability. 2022; 14(19):11982. https://doi.org/10.3390/su141911982
Chicago/Turabian StyleAlghamdi, Mohammed I. 2022. "Optimization of Load Balancing and Task Scheduling in Cloud Computing Environments Using Artificial Neural Networks-Based Binary Particle Swarm Optimization (BPSO)" Sustainability 14, no. 19: 11982. https://doi.org/10.3390/su141911982
APA StyleAlghamdi, M. I. (2022). Optimization of Load Balancing and Task Scheduling in Cloud Computing Environments Using Artificial Neural Networks-Based Binary Particle Swarm Optimization (BPSO). Sustainability, 14(19), 11982. https://doi.org/10.3390/su141911982

