Satisfaction Measurement in the Blended Learning System of the University: The Literacy Mediated-Discourses (LM-D) Framework
Abstract
1. Introduction
2. Blended Learning Concepts
2.1. Blended Learning as Mediated Platform
2.2. Blended Learning as a User Satisfaction System
2.3. Blended Learning as a Knowledge Dynamics Environment
2.4. Blended Learning as an Alternative Entrepreneurship Approach
2.5. Blended Learning as Literacy Mediated Discourses
3. Theoretical Framework
3.1. Diffusion of Innovation Theory
3.2. Student Online Learning Readiness (SOLR) Model
3.3. Impact of the Student Satisfaction Model
3.4. Performance Measurement Quality (PMQ) Model
3.5. Dimension Satisfaction Model
4. Research Methodology
4.1. Preliminary Consideration
4.2. Ethical Consideration
5. Result and Discussion
6. Conclusions
Author Contributions
Funding
Data Availability Statement
Conflicts of Interest
References
- Oliver, M.; Trigwell, K. Can ‘blended learning’ be redeemed? ELearning 2005, 2, 17–26. [Google Scholar]
- Huda, M.Q.; Hussin, H. Evaluation model of Information Technology innovation effectiveness case of higher education institutions in Indonesia. In Proceedings of the 2016 International Conference on Informatics and Computing (ICIC), Mataram, Indonesia, 28–29 October 2016. [Google Scholar]
- Rogers, E. Diffusion of Innovation, 5th ed.; An Integrated Approach to Communication Theory and Research; Free Press: New York, NY, USA, 2003; ISBN 9780743258234. [Google Scholar]
- Vaezi, R. User Satisfaction with Information Systems: A Comprehensive Model of Attribute Satisfaction. Ph.D. Thesis, University of Houston, Houston, TX, USA, 2013. [Google Scholar]
- Ramalingam, S.; Yunus, M.M.; Hashim, H. Blended learning strategies for sustainable English as second language education: A systematic review. Sustainability 2022, 14, 8051. [Google Scholar] [CrossRef]
- Adam, F.; Anuar, M.M.; Ali, A.H. The use of blog as a medium of Islamic da’wah in Malaysia. Int. J. Sustain. Hum. Dev. 2014, 2, 74–80. [Google Scholar]
- Meyer, S.; Wohlers, S.; Marshal, B. Rhetoric and Reality: Critical perspective on educational technology. In Proceedings of the Annual Conference of the Australasian Society for Computers in Learning in Tertiary Education 2014, Dunedin, New Zealand, 23–26 November 2014; pp. 89–98, ISBN 9780473307509. [Google Scholar]
- Alonso, F.; Lopez, G.; Manrique, D.; Vines, J.M. An instructional model for web-based e-learning education with a blended learning process approach. Br. J. Educ. Technol. 2005, 36, 217–235. [Google Scholar] [CrossRef]
- Akkoyunlu, B.; Soylu, M.Y. A study on students’ views on blended learning environment. Turk. Online J. Distance Educ. 2006, 7, 43–56. [Google Scholar]
- Lalima, K.L. Blended learning: An innovative approach. Univ. J. Educ. Res. 2017, 5, 129–136. [Google Scholar] [CrossRef]
- Ghahari, S.; Ameri-Golestan, A. The effect of blended learning vs. classroom learning techniques on Iranian EFL learners’ writing. Int. J. Foreign Lang. Teach. Res. 2013, 1, 77–86. [Google Scholar]
- Kassim, E.S.; Jailani, S.F.A.K.; Hairuddin, H.; Zamzuri, N.H. Information System Acceptance and User Satisfaction: The Mediating Role of Trust. Procedia Soc. Behav. Sci. 2012, 57, 412–418. [Google Scholar] [CrossRef]
- Subiyakto, A.; Ahlan, A.R.; Kartiwi, M.; Putra, S.J.; Durachman, Y. The User Satisfaction Perspective of the Information System Projects. Indones. J. Electr. Eng. Comput. Sci. 2016, 4, 215–223. [Google Scholar] [CrossRef]
- Levy-Garboua, L.; Montmarquette, C. A Theory of Satisfaction and Utility with Empirical and Experimental Evidence. In Proceedings of the Conference of the French Economic Association, Behavioral and Experimental Economics, Lyon, France, 23–25 May 2007; AFSE-JEE: Lyon, France, 2007. [Google Scholar]
- Yuksel, A.; Yuksel, F. Consumer Satisfaction Theories: A Critical Review. In Tourist Satisfaction and Complaining Behavior; Nova Sciencce: Hauppauge, NY, USA, 2008. [Google Scholar]
- Tahar, N.F.; Mokhtar, R.; Jaafar, N.H.; Zamani, N.D.; Sukiman, S.A.; Ismail, Z. Students’ Satisfaction on Blended Learning: The Use of Factor Analysis. In Proceedings of the 2013 IEEE Conference on e-Learning, e-Management and e-Services, Kuching, Malaysia, 2–4 December 2013. [Google Scholar]
- Naaj, M.A.; Nachouki, M.; Ankit, A. Evaluating Student Satisfaction with Blended Learning in a Gender-Segregated Environment. J. Inf. Technol. Educ. Res. 2012, 11, 185–200. [Google Scholar]
- Knox, W.E.; Lindsay, P.; Kolb, M.N. Does College Make a Difference? Long-Term Changes in Activities and Attitudes; Greenwood Press: Westport, CT, USA, 1993. [Google Scholar]
- Chute, A.G.; Thompson, M.M.; Hancock, B.W. The McGraw-Hill Handbook of Distance Learning; McGraw-Hill: New York, NY, USA, 1999. [Google Scholar]
- Penarrubia-Lozano, C.; Segura-Berges, M.; Lizalde-Gil, M.; Bustamante, J.C. A Qualitative Analysis of Implementing E-Learning during the COVID-19 Lockdown. Sustainability 2021, 13, 3317. [Google Scholar] [CrossRef]
- Pavlidou, I.; Dragicevic, N.; Tsui, E. A Multi-Dimensional Hybrid Learning Environment for Business Education: A Knowledge Dynamics Perspective. Sustainability 2021, 13, 3889. [Google Scholar] [CrossRef]
- Saliya, A.Y. A Literature Review of the Prospect Theory. In Proceedings of the 5th International Scientific Research Congress, Yalta, Russia, 22–26 September 2020. [Google Scholar]
- Hsiao, J.; Lin, S.J. How Energy Maintains Social Sustainability of Lecturers’ Learning Communities: New Insight from a Blended Professional Learning Network. Sustainability 2022, 14, 3636. [Google Scholar] [CrossRef]
- Zhou, L.; Chen, L.; Fan, Q.; Ji, Y. Students’ Perception of using digital Badges in Blended Learning Classrooms. Sustainability 2019, 11, 2151. [Google Scholar] [CrossRef]
- Lubis, M.; Azizah, A.H.; Fauzi, R. Assessment of Team Based Learning: The Use of Student Centred Learning for Interaction Design Class. J. Phys. Conf. Ser. 2018, 1361, 012014. [Google Scholar] [CrossRef]
- Ahlan, A.R.; Lubis, M.; Lubis, A.R. Information Security Awareness at the Knowledge-based Institution: Its Antecendent and Measures. Procedia Comput. Sci. 2015, 72, 361–373. [Google Scholar] [CrossRef]
- Zhou, T.; Zhang, W. Effectiveness study on Online or Blended Languange Learning based on Student Achievement: A Systematic Review of Empirical Studies. Sustainability 2022, 14, 7303. [Google Scholar] [CrossRef]
- Xie, Y.; Greenman, E. Segmented Assimilation Theory: A Reformulation and Empirical Test; Population Studies Center Research Report; University Michigan, Institute of Social Research: Ann Arbor, MI, USA, 2005. [Google Scholar]
- Hovland, C.; Harvey, O.; Sherif, M. Assimilation and constrast effects in reaction to communication and attitude change. J. Abnorm. Soc. Psychol. 1957, 55, 244–252. [Google Scholar] [CrossRef] [PubMed]
- Willem, C.; Aiello, M.; Bartolome, A. Blended Learning and New Literacies. J. Tech. Knowl. Soc. 2007, 2, 3–9. [Google Scholar]
- Yu, T. Examining Construct Validity of the Student Online Learning Readiness (SOLR) Instrument using Confirmatory Factor Analysis. Online Learn. 2018, 22, 277–288. [Google Scholar] [CrossRef]
- Kokthi, E.; Kelemen-Erdos, A. Assimilation-Contrast Theory: Support for the Effect of Brand in Consumer Preferences. In Symposium Young Researcher; Óbuda University: Budapest, Hungary, 2018; ISBN 978-963-449-064-7. [Google Scholar]
- Alblihed, M.A.; Aly, S.M.; Albrakati, A.; Eldehn, A.F.; Ali, S.A.A.; Al-Hazani, T.; Albarakati, M.H.; Daim, M.A.; Al-Sharif, A.; Albarakati, A.J.A.; et al. The effectiveness of online education in basic medical sciences courses during the COVID-19 Pandemic in Saudi Arabia: Cross-Sectional Study. Sustainability 2022, 14, 224. [Google Scholar] [CrossRef]
- Lubis, M.; Fauzi, R.; Lubis, A.R. Enterprise Application Integration for High School Students using Blended Learning System. MATEC Web Conf. 2018, 218, 04016. [Google Scholar] [CrossRef][Green Version]
- Li, M.; Yu, Z. Lecturers’ satisfaction, role and digital literacy during the COVID-19 pandemic. Sustainability 2022, 14, 1121. [Google Scholar] [CrossRef]
- Appuhamilage, K.S.M.; Torii, H. The impact of loyalty on the student satisfaction in higher education: A structural equation modelling analysis. High. Educ. Eval. Dev. 2019, 13. [Google Scholar] [CrossRef]
- Brereton, J.S.; Young, K. Establishing social learning in an engineering MOOC: Benefits for diversity and inclusion in engineering education. Sustainability 2022, 14, 5472. [Google Scholar] [CrossRef]
- Altamirano-Suarez, S.C.E.; Jaramillo-Villacis, L.; Vidal-Pacheco, K.; Guerrero-Arias, A.; Lujan-Mora, S. Sustainable teaching and learning through a moble application: A case study. Sustainability 2022, 14, 6663. [Google Scholar]
- Thomas, S. What drives student loyalty in universities: An empirical model from India? Int. Bus. Res. 2011, 4, 183. [Google Scholar] [CrossRef]
- Sun, P.C.; Tsai, R.J.; Finger, G.; Chen, Y.Y.; Yeh, D. What drives a successful e-Learning? An empirical investigation of the critical factors influencing learner satisfaction. Comput. Educ. 2008, 50, 1183–1202. [Google Scholar] [CrossRef]
- Zhong, Q.; Wang, Y.; Lv, W.; Xu, J.; Zhang, Y. Self-regulation, teaching presence and social presence: Predictors of students’ learning engagement and persistence in blended synchrnonous learning. Sustainability 2022, 14, 5619. [Google Scholar] [CrossRef]
- Khalil, M. Learning Analytics in Massive Open Online Courses. Ph.D. Thesis, Graz University of Technology, Graz, Austria, 2017. [Google Scholar]
- Bowling, N.; Beehr, T.A.; Wagner, S.H.; Libkuman, T.M. Adaptation-Level Theory, Opponent Process Theory, and Dispositions: An Integrated Approach to the Stability of Job Satisfaction. J. Appl. Psychol. 2005, 90, 1044–1053. [Google Scholar] [CrossRef]
- Edwards, J. Harry Helson’s Adaptation-Level Theory, Happiness Treadmills and Behavioral Economics. J. Hist. Econ. Thought 2018, 40, 1–22. [Google Scholar] [CrossRef]
- Anderson, R.E. Consumer Disstaisfaction: The Effect of Disconfirmed Expectancy on Perceived Product Performance. J. Mark. Res. 1973, 10, 38–44. [Google Scholar] [CrossRef]
- Peyton, R.M.; Pitts, S.; Kamery, R.H. Consumer Satisfaction/Dissatisfaction (CS/D): A Review of Literature Prior to the 1990s. In Allied Academies International Conference. Academy of Organizational Culture, Communications and Conflict. Proceedings; Jordan Whitney Enterprises, Inc.: Arden, NC, USA, 2003. [Google Scholar]
- Brook, T. What are Variance Inflation Factors (VIFs). Available online: https://www.displayr.com/variance-inflation-factors-vifs/ (accessed on 15 January 2022).
- Vehkalahti, K.; Puntanen, S.; Tarkkonen, L. Estimation of Reliability: A Better Alternative for Cronbach’s Alpha; Elsevier Science: Amsterdam, The Netherlands, 2006; pp. 1–19. [Google Scholar]
- Fornell, C.; Larcker, D.F. Evaluating Structural EQUation Models with Unobservable Variables and Measurement Error. J. Mark. Res. 1981, 18, 39–50. [Google Scholar] [CrossRef]
- Hamid, M.R.A.; Sami, W.; Sidek, M.H.M. Discriminant Validity Assessment: Use of Fornell & Larcker Criterion versus HTMT Criterion. J. Phys. Conf. Ser. 2017, 890, 012163. [Google Scholar]
- Bollen, K.; Lennox, R. Conventional Wisdom on Measurement: A Structural Equation Perspective. Psychol. Bull. 1991, 110, 305–314. [Google Scholar] [CrossRef]
- Dijkstra, T.K.; Henseler, J. Consistent and Asymptotically Normal PLS Estimators for Linear Structural Equations. Comput. Stat. Data Anal. 2015, 81, 10–23. [Google Scholar] [CrossRef]
- Amrhein, V.; Korner-Nievergelt, F.; Roth, T. The Earth is Flat (p>0.05): Significance Thresholds and the Crisis of Unreplicable Research. PeerJ 2017, 5, e3544. [Google Scholar] [CrossRef]
- Hair, J.F.; Hult, G.T.M.; Ringle, C.M.; Sarstedt, M. A Primer on Partial Least Squares Structural Equation Modeling (PLS-SEM), 2nd ed.; Sage: Thousand Oakes, CA, USA, 2017. [Google Scholar]
- Henseler, J.; Ringle, C.M.; Sarstedt, M. A New Criterion for Assessing Discriminant Validity in Variance-Based Structural Equation Modeling. J. Acad. Mark. Sci. 2015, 43, 115–135. [Google Scholar] [CrossRef]
- Klein, R.; Rai, A. Interfirm Strategic Information Flows in Logistics Supply Chain Relationships. MIS Q. 2009, 33, 735–762. [Google Scholar] [CrossRef]
- Benitez, J.; Hanseler, J.; Castillo, A.; Schubert, F. How to perform and report an impactful analysis using partial least squares: Guidelines for confirmatory and explanatory IS research. Inf. Manag. 2020, 57, 103168. [Google Scholar] [CrossRef]
- Hwa, C.J.; Memon, M.A.; Chuah, F.; Ramayah, T. Assessing Reflective Models in Marketing Research: A Comparison between PLS and PLSc Estimates. Int. J. Bus. Soc. 2018, 19, 139–160. [Google Scholar]
- Rosmaini, E.; Kusumasari, T.F.; Lubis, M.; Lubis, A.R. Insights to develop privacy policy for organization in Indonesia. J. Phys. Conf. Ser. 2018, 978, 012042. [Google Scholar] [CrossRef]
- Yuen, A.H.K. Exploring teaching approaches in blended learning. Res. Pract. Tech. Enhanc. Learn. 2011, 6, 3–23. [Google Scholar]
- Dzakaria, H.; Don, M.S.; Rahman, H.D.A. Action research on blended learning transformative potential in higher education-learners’ perspectives. Bus. Mgmt Res. 2012, 1, 125–134. [Google Scholar] [CrossRef][Green Version]
- Aigbavboa, C.; Thwala, W. A Theoretical Framework of Users’ Satisfaction/Dissatisfaction Theories and Models. In Proceedings of the 2nd International Conference on Arts, Behavioral Sciences and Economic Issues, Pattaya, Thailand, 17–18 December 2013. [Google Scholar]
- Freeman, S.; Eddy, S.L.; McDonough, M.; Smith, M.K.; Okoroafor, N.; Jordt, H.; Wenderoth, M.P. Active learning increases student performance in science, engineering and mathematics. Proc. Natl. Acad. Sci. USA 2014, 111, 8410–8415. [Google Scholar] [CrossRef]
- Poon, J. Blended learning: An institutional approach for enhancing students’ learning experiences. MERLOT J. Online Learn. Teach. 2013, 9, 271–289. [Google Scholar]
- Hu, L.T.; Bentler, P.M. Cut off Criteria for Fit Indexes in Covariance Structure Analysis: Conventional Criteria versus New Alternatives. Struct. Equ. Model. Multidiscip. J. 2009, 6, 1–55. [Google Scholar]
- Barberis, N.C. Thirty Years of Prospecct Theory in Economics: A Review and Assessment. J. Eco. Persp. 2013, 27, 173–196. [Google Scholar] [CrossRef]
- Lankton, N.K.; McKnight, H.D. Examining Two Expectation Disconformation Theory Models: Assimilation and Asymmetry Effects. J. Assoc. Inf. Syst. 2012, 13, 88–115. [Google Scholar]
- Triparthi, D.; Tandon, S. MOOCs and Blended Learning: The Future of Learning. Media & Education. CEC News April 2020. pp. 13–16. Available online: https://www.researchgate.net/publication/350630088_MOOCs_and_Blended_Learning_The_Future_of_Learning (accessed on 6 January 2022).
- Almusawi, A.S. Blended Learning: Its Principles and Future Prospects. In Proceedings of the International Conference on Applied Information and Communications Technology, Middle East College (MEC), Muscat, Oman, 22–23 March 2011. [Google Scholar]
- Galimova, K.; Kireeva, Z.; Khasanova, R.; Ivanov, V. Blended Learning: Problems and Prospects. In European Proceedings of Social and Behavioural Sciences EpSBS; Humanistic Practice in Education in a Postmodern Age; November 2020; Available online: https://www.europeanproceedings.com/article/10.15405/epsbs.2020.11.33 (accessed on 12 July 2022).
- Hande, S. Strengths Weaknesses Opportunities and Threats of Blended Learning: Students’ Perceptions. Ann. Med. Health Sci. Res. 2014, 3, 336–339. [Google Scholar] [CrossRef]
- Stepanova, E.V. The Blended Learning in Higher Education. In Proceedings of the International Conference on Economic and Social Trends for Sustainability of Modern Society, Saint-Petersburg, Russia, 20–22 May 2020. [Google Scholar]
- Panjaitan, R.; Murniarti, E.; Sihotang, H. Learning Plan with Blended Learning in Elementary School. Adv. Soc. Sci. Res. J. 2021, 8, 558–572. [Google Scholar]
- AlKurdi, B.; Alshurideh, M.T.; Salloum, S.A. Investigating a Theoritical Framework for e-Learning Technology Acceptance. Int. J. Electr. Comput. Eng. (IJECE) 2020, 10, 6484–6496. [Google Scholar] [CrossRef]
- Khaleel, F.L.; Ashaari, N.S.; Wook, T.S.M.T. The Impact of Gamification on Students Learning Engagement. Int. J. Electr. Comput. Eng. (IJECE) 2020, 10, 4965–4972. [Google Scholar] [CrossRef]
- AlHamad, A.Q.M. Acceptance of e-Learning among University Students in UAE: A Practical Study. Int. J. Electr. Comput. Eng. (IJECE) 2020, 10, 3660–3671. [Google Scholar] [CrossRef]
- Alsmadi, M.K. The Students’ Acceptance of Learning Management System in Saudi Arabian Universities. Int. J. Electr. Comput. Eng. (IJECE) 2020, 10, 4155–4161. [Google Scholar] [CrossRef]
- Thomas, B.; Chandra, J. Random Forest Application on Cognitive Level Classification of e-Learning Content. Int. J. Electr. Comput. Eng. (IJECE) 2020, 10, 4372–4380. [Google Scholar] [CrossRef]
- Klentien, U.; Wannasawade, W. Development of Blended Learning Model with Virtual Science Laboratory for Secondary Students. Procedia–Soc. Behav. Sci. 2016, 217, 706–711. [Google Scholar] [CrossRef]
- Syafidah, Q.Y.; Martono, T.; Sangka, K. Blended Learning as An Alternative of Enterpreneurship Learning Desing in the Period of COVID 19 Pandemic. Int. J. Sci. Res. Com. Sci. Eng. Inf. Tech. 2021, 7, 15–23. [Google Scholar]
- Phan, T.H. Blended Learning with an Integrated Model in Learning and Teaching. In Proceedings of the International Conference of the Asia Association of Computer-Assited Languange Learning, Ho Chi Minh City, Vietnam, 22–23 January 2021. [Google Scholar]
- Muscara, M.; Beercock, S. The wiki—A virtual home base for constructivist blended learning courses. Procedia–Soc. Behav. Sci. 2010, 2, 2885–2889. [Google Scholar] [CrossRef][Green Version]
- Nasution, A.K.P.; Surbakti, A.H.; Zakaria, R.; Wahyuningsih, S.K.; Daulay, L.A. Face to face learning vs blended learning vs online learning (Student Perception of Learning). J. Phys. Conf. Ser. 2021, 1783, 012112. [Google Scholar] [CrossRef]
- Lubis, M.; Kartiwi, M.; Zulhuda, S. Current State of Personal Data Protection in Electronic Voting: Criteria and Indicator for Effective Implementation. Telkomnika 2018, 16, 290–301. [Google Scholar] [CrossRef]
- Karsten, R.; Mitra, A.; Schmidt, D. Computer Self-Efficacy. J. Organ. End User Comput. 2014, 24, 54–80. [Google Scholar] [CrossRef]
- Rasmitadila, R.; Widyasari, W.; Humaira, M.; Tambunan, A.; Rachmadtullah, R.; Samsudin, A. Using Blended Learning Approach (BLA) Inclusive Education Course: A Study Investigating Teacher Students’ Perception. Int. J. Emerg. Tech. Lear 2020, 15, 72–85. [Google Scholar] [CrossRef]
- Chin, C.K.; Munip, H.; Miyadera, R.; Thoe, N.K.; Ch’ng, Y.S.; Promsing, N. Promoting Education for Sustainable Development in Teacher Education integrating Blended Learning and Digital Tools: An Evaluation with Exemplary Cases. Eurasia J. Math. Sci. Technol. Educ. 2019, 15, em1653. [Google Scholar] [CrossRef]
- Caird, S.; Roy, R. Blended Learning and Sustainable Development. In Encyclopaedia of Sustainability and Higher Education; Filho, W.L., Ed.; Springer: Berlin/Heidelberg, Germany, 2019. [Google Scholar]
- Goodhue, D.; Lewis, W.; Thompson, R. Does PLS have advantages for small sample size or non-normal data? MIS Q. 2012, 36, 981–1001. [Google Scholar] [CrossRef]
- Rigdon, E. Choosing PLS path modeling as analytical method in European Management research: A realist perspective. Eur. Manag. J. 2016, 34, 598–605. [Google Scholar] [CrossRef]
- Dijkstra, T.K.; Schermelleh-Engel, K. Consistent partial least squares for nonlinear structural equation models. Psychometrika 2014, 79, 585–604. [Google Scholar] [CrossRef]
- Teo, T.S.H.; Srivastava, S.C.; Jiang, L. Trust and Electronic Government Success: An Empirical Study. J. Manag. Inf. Syst. 2009, 25, 99–132. [Google Scholar] [CrossRef]
- Lau, S.S.S.; Wan, K.; Tsui, M. Evaluation of a Blended Career Education Course during the COVID-19 Pandemic on Students’ Career Awareness. Sustainability 2021, 13, 3471. [Google Scholar] [CrossRef]
- Blondeel, E.; Everaert, P.; Opdecam, E. And then there was COVID-19: Do the benefits of cooperative learning disappear when switching to online education? Sustainability 2021, 13, 12168. [Google Scholar] [CrossRef]







| Framework | Variables | Objectives | Description | Domain |
|---|---|---|---|---|
| Roger’s DOI [3] | Adoption: Observability, Trial-ability, Complexity, Compatibility, Relative Advantage. Innovation: Awareness, Interest, Evaluation, Trail, Adoption. | To describe the pattern and speed with which a new idea, practice, or product spreads through a population. In marketing, this theory is often applied to help understand and promote the adoption of new products. | Factors affecting the rate of diffusion of innovations include the rural-urban mix in the population, people’s education levels, and levels of industrialization and development. Different societies tend to have different rates of adoption as community members accept new innovations. | Expectation to Quality, Computer Self-Efficacy |
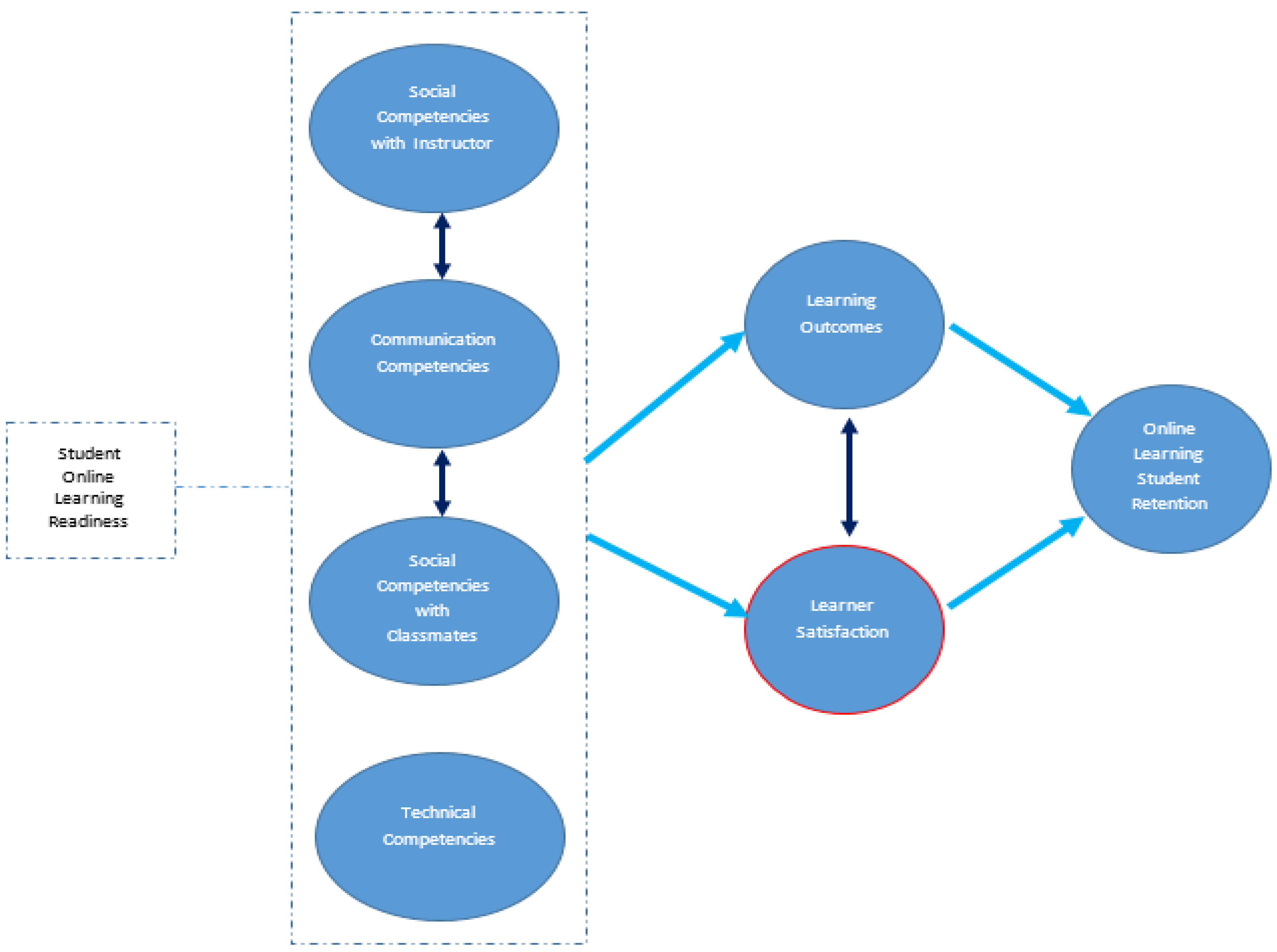
| Taeho Yu SOLR [31] | Competencies: Social Comp. w/Instructor and Classmate, Communication and Technical. Outcomes: Learning outcomes, Learner Satisfaction and OL Student Retention. | To explore the dynamics in online settings and how online learning works, as well the interactions, relationships, perceptions, and roles of students with teachers. | Online learning is stimulated to complete standard education based on strong support network, social skills, persistence, and confidence in their ability with virtual courses or at home. To help students decide if online learning is right for them, several online student readiness tools should be available to help students determine if this method of teaching is right for them and if they have the skills to succeed in this type of learning environment. | Software Adequacy |
| Appuhamilage and Torii’s SSM [36] | Satisfaction: Perceived Value, Financial Support, Environment, Service, Internationalization, Facility, (Image → Expectation → Loyalty). | To explore the factors that influence student satisfaction in higher education, as well as their consequences, through the use of value-based and quality-based features. | The consequences of satisfaction in higher education do not linearly coincide with the consequences of satisfaction in other services, because state education services are unfavorable with many special characteristics. While in most services, complaint behavior, word of mouth, loyalty, repeat buying behavior and profits are presented as consequences of satisfaction, some of these consequences are meaningless in higher education. | Information Timeliness, Computer Self-Efficacy, Perceived Utility |
| Sam Thomas’ PMQ [39] | Aspects: Academic, Admin, Infrastructure, Social Life, Support Service. Satisfaction: Loyalty → Recommendation, Repeat, Return. Reputation → Course and University. | To monitor the organization’s effectiveness in achieving self-defined goals or stakeholder requirements by aligning performance in terms of cost, quality, flexibility, value and other dimensions. | Identifying and tracking the progress against organizational goals based on opportunities for improvement by comparing performance against internal and external standards. | Perceived Utility, Software Adequacy |
| Pei-Chen Sun et al.’s PMQ [40] |
| To assess the different perspective or point of view in measuring the service delivery on the effectiveness of strategies implemented to improve outcomes. |
| Information Timeliness, Expectation to Quality |
| Prospect Theory [22] | Phases: Editing, Evaluation Features: Certainty, Small Probabilities, Relative Positioning, Loss Aversion | To describe how people make decisions when presented with alternatives based on perceived losses or gains. | Given the choice of equal odds, most people prefer to keep the wealth they already have, rather than risk the opportunity to increase their current wealth. People usually dismiss the possibility of losing, so they would rather avoid losses than take risks in order to gain equivalent gains. | Computer Self-Efficacy, Software Adequacy |
| Assimilation-Contrast Theory [28,29,32] | Literacy: awareness, analysis, evaluation and production Cognitive: validation, reflection and application on acquired knowledge. Learning: meaningful, rote Constraints: resource, market, balanced Managerial: throughput, preparation, operating load | To describe on how the planning developed and able to be monitored accordingly and evaluated based on basis of improvement through enhancing the technology and environment. In addition, to identify the constraint, obstacles and hindrances that can limiting the process of implementation in order to exploit them for solution and competitive response based on repetitive evaluation. | Satisfaction is a function of the size of the difference between expected and perceived performance. As the organization reflect on whether the advance organizer was useful, the implication and impact should be integrated and measured accordingly into the course curriculum, aspect of instructors and the capabilities of the infrastructures. The idea allows the standards-related features of the system to be observed through peer observations or to be compared with other similar items differing in shape or status. | Computer Self-Efficacy, Perceived Utility, Software Adequacy, User Support |
| Theory of Adaptation Level [43,44] | Control: coping mechanism, regulator, cognator Effectors: physiological function, self-concept, role function, interdependence Stimuli: perception, quality, value, intention | Explain that the basis for an individual’s evaluation of a stimulus is based on their past experiences and memories of encounters with similar stimuli in the past. | Indicating that an individual’s judgment of a particular class of stimuli is governed by his or her past experiences and memories of relativity judgments and frame of reference in similar situations. Then, goal-oriented resulted from the pain or even pleasure as both motivated behavior. | Computer Self-Efficacy, Perceived Utility |
| Generalized Negativity Theory [45,46] | Thoughts: intolerance of uncertainty, risk reduction, bad future assumption Behaviors: overcompensate, overprepare, over-educate self, lists management Feelings: anxiety induced, nervousness, tenses, inability to relax | Explain the relationship and reliability of the outcomes based on the input stimuli involving the mindset of thoughts, behaviors and feelings. | Any difference in performance from expectations will upset the individual, and generate negative energy. Then, when expectations are strongly maintained, consumers will respond negatively to any information. Thus, dissatisfaction will occur if the perceived performance is below expectations, or if the perceived performance is above expectations. | Expectation to Quality, Software Adequacy |
| Indicators | Statements | VIF |
|---|---|---|
| PU1 | The module uplifting intellectually | 1.691 |
| PU2 | Academical pressures as student | 1.209 |
| PU3 | Feedback to help on the progress | 1.583 |
| PU4 | High workload of module | 1.276 |
| PU5 | Group development support of competency | 1.808 |
| EQ1 | Clear expectation for the future goals | 1.187 |
| EQ2 | Motivation to self-improve | 2.261 |
| EQ3 | Achieve best performance | 1.736 |
| EQ4 | Critical thinking kind of analysis | 2.002 |
| EQ5 | Improvement in self-confidence | 1.899 |
| EQ6 | Further study with enthusiasm | 1.795 |
| EQ7 | Understanding very well the standard | 1.461 |
| IT1 | Memorization-type of test | 1.356 |
| IT2 | Commitment-based as group member | 1.136 |
| IT3 | Sufficient type for knowing the material | 1.285 |
| IT4 | Involvement of lecturers to reduce difficulty | 1.739 |
| IT5 | The content of module has stimulative role | 1.604 |
| IT6 | The benefit of module for communication skill | 1.725 |
| US1 | Good explanation from lecturers on module | 1.584 |
| US2 | The alignment of theory and practical | 1.406 |
| US3 | Student interest lies upon the lecturers’ skill | 1.503 |
| US4 | Academic goals determine the purpose | 1.082 |
| US5 | The development of self-independent plan | 1.321 |
| US6 | The difficulty of the module provided | 1.124 |
| US7 | Clear objective of the study plan | 1.448 |
| SA1 | Cognitive skill is extremely critical | 1.753 |
| SA2 | Lecturers should comment the assignment | 1.732 |
| SA3 | Complexity in accessing the system | 1.582 |
| SA4 | Impression towards the features of the system | 1.943 |
| SA5 | The quality of the module provided | 1.882 |
| SA6 | The student attendance to the class is compulsory | 1.797 |
| SA7 | Intrinsic value of lecturer is important | 2.212 |
| SA8 | Examination should be advanced version | 1.433 |
| CS1 | Self-study can be fulfilled with the video content | 1.678 |
| CS2 | It is necessary to have reference link | 1.617 |
| CS3 | Quiz is important to assess the understanding | 2.448 |
| CS4 | The slide should be sophisticated | 1.754 |
| CS5 | Assignment can improve students’ skill | 1.762 |
| CS6 | Discussion in the forum help a lot the student | 1.190 |
| OS1 | Video determine the overall satisfaction | 1.656 |
| OS2 | Referral source bring huge motivation to study | 2.128 |
| OS3 | Quiz help me to challenge myself | 2.408 |
| OS4 | Discussion forum bring me closer to the truth | 2.007 |
| OS5 | Presentation with slide attract focused attention | 1.850 |
| OS6 | Learning is derived from the assignment | 1.740 |
| Cronbach’s Alpha | Rho_A | Composite Reliability | Average Variance | |
|---|---|---|---|---|
| Computer Self-Efficacy (CS) | 0.797 | 0.820 | 0.807 | 0.416 |
| Expectation of Quality (EQ) | 0.807 | 0.828 | 0.809 | 0.389 |
| Information Timeliness (IT) | 0.742 | 0.773 | 0.752 | 0.346 |
| Overall Satisfaction (OS) | 0.851 | 0.856 | 0.848 | 0.485 |
| Perceived Utility (PU) | 0.305 | 0.773 | 0.412 | 0.359 |
| Software Adequacy (SA) | 0.705 | 0.818 | 0.627 | 0.268 |
| User Support (US) | 0.598 | 0.669 | 0.546 | 0.194 |
| CS | EQ | IT | OS | PU | SA | US | |
|---|---|---|---|---|---|---|---|
| CS | 1 | 0.815 | 0.955 | 0.842 | 0.691 | 0.860 | 1.041 |
| EQ | 0.815 | 1 | 0.990 | 0.645 | 1.028 | 0.870 | 1.047 |
| IT | 0.955 | 0.990 | 1 | 0.827 | 0.922 | 0.952 | 1.210 |
| OS | 0.842 | 0.645 | 0.827 | 1 | 0.673 | 0.741 | 0.751 |
| PU | 0.691 | 1.028 | 0.922 | 0.673 | 1 | 0.782 | 0.847 |
| SA | 0.860 | 0.870 | 0.952 | 0.741 | 0.782 | 1 | 0.963 |
| US | 1.041 | 1.047 | 1.210 | 0.751 | 0.847 | 0.963 | 1 |
| CS | EQ | IT | OS | PU | SA | US | |
|---|---|---|---|---|---|---|---|
| CS | |||||||
| EQ | 0.81 | ||||||
| IT | 0.99 | 0.97 | |||||
| OS | 0.85 | 0.63 | 0.84 | ||||
| PU | 0.68 | 1 | 0.88 | 0.68 | |||
| SA | 0.76 | 0.75 | 0.84 | 0.61 | 0.72 | ||
| US | 0.95 | 0.94 | 1.12 | 0.67 | 0.82 | 0.97 |
| Saturated Model | Estimated Model | Correction Value | ||
|---|---|---|---|---|
| SRMR | 0.10 | 2.29 | CS | 2.78 |
| d_ULS | 11.26 | 5423.20 | EQ | 2.95 |
| d_G1 | 6.12 | 21.41 | IT | 2.36 |
| d_G2 | 5.84 | 19.09 | OS | 3.12 |
| Chi-Square | 2.230.84 | n/a | PU | 2.02 |
| NFI | 0.41 | n/a | SA | 2.38 |
| US | 1.66 | |||
| Hypothesis | Significancy | Validity | Reliability |
|---|---|---|---|
| Comp. Self-Efficacy → Soft. Adequacy | Not Significant | Valid | Reliable |
| Comp. Self-Efficacy → Exp. of Quality | Significant | Valid | Reliable |
| Inf. Timeliness → Soft. Adequacy | Significant | Valid | Reliable |
| Inf. Timeliness → Perc. Utility | Not Significant | Valid | Reliable |
| Inf. Timeliness → User Support | Significant | Valid | Reliable |
| User Support → Exp. of Quality | Not Significant | Invalid | Not Reliable |
| Exp. of Quality → Perc. Utility | Significant | Valid | Reliable |
| Comp. Self-Efficacy → Ov. Satisfaction | Significant | Valid | Reliable |
| Exp. to Quality → Ov. Satisfaction | Significant | Valid | Reliable |
| Inf. Timeliness → Ov. Satisfaction | Not Significant | Valid | Reliable |
| Perc. Utility → Ov. Satisfaction | Significant | Invalid | Not Reliable |
| Soft. Adequacy → Ov. Satisfaction | Significant | Invalid | Reliable |
| User Support → Ov. Satisfaction | Not Significant | Invalid | Not Reliable |
Publisher’s Note: MDPI stays neutral with regard to jurisdictional claims in published maps and institutional affiliations. |
© 2022 by the authors. Licensee MDPI, Basel, Switzerland. This article is an open access article distributed under the terms and conditions of the Creative Commons Attribution (CC BY) license (https://creativecommons.org/licenses/by/4.0/).
Share and Cite
Lubis, M.; Hasibuan, M.A.; Andreswari, R. Satisfaction Measurement in the Blended Learning System of the University: The Literacy Mediated-Discourses (LM-D) Framework. Sustainability 2022, 14, 12929. https://doi.org/10.3390/su141912929
Lubis M, Hasibuan MA, Andreswari R. Satisfaction Measurement in the Blended Learning System of the University: The Literacy Mediated-Discourses (LM-D) Framework. Sustainability. 2022; 14(19):12929. https://doi.org/10.3390/su141912929
Chicago/Turabian StyleLubis, Muharman, Muhammad Azani Hasibuan, and Rachmadita Andreswari. 2022. "Satisfaction Measurement in the Blended Learning System of the University: The Literacy Mediated-Discourses (LM-D) Framework" Sustainability 14, no. 19: 12929. https://doi.org/10.3390/su141912929
APA StyleLubis, M., Hasibuan, M. A., & Andreswari, R. (2022). Satisfaction Measurement in the Blended Learning System of the University: The Literacy Mediated-Discourses (LM-D) Framework. Sustainability, 14(19), 12929. https://doi.org/10.3390/su141912929

