Structural Relationship of Causes and Effects of Construction Changes: Case of UAE Construction
Abstract
:1. Introduction
2. Causes and Effects of Changes in Construction Projects
3. Structural Equation Modeling
4. Model Development
5. Data Collection
6. Model Evaluation
6.1. Evaluation of Measurement Model
6.2. Test of Hypotheses
6.3. Evaluation of Structural Model
6.4. Goodness of Fit
7. Discussion on Findings and Benefits
- The contractor can use the model outcome on the rank of change causes as a strategic tool to identify potential causes and reasons. It will accelerate and improve construction performance efficiency if its possible effects are correctly identified and understood.
- The model outcomes will assist the company in selecting the most appropriate change management model. In addition, it will help to manage potential effects, reducing or even eliminating potential problems that could harm project performance as a whole.
- The results can also be used to identify potential project managers with sufficient knowledge and experience in project and change management and appropriate change management tools, models, and techniques.
- The model can also be used to develop high-quality and robust teamwork in managerial positions, allowing them to work under challenging situations caused by unforeseen external factors such as policy changes, economic turmoil, and so on.
- Because the data used to develop the model was current, the results will provide contractors with awareness in updating their understanding of the critical change management approaches in dealing with recent construction’s change causes.
- The model results can also be used to inform new company policies aimed at improving construction workers’ and engineers’ skills to find the best solutions for potential change effects, particularly long-term effects.
8. Contribution of the Study
9. Conclusions
Author Contributions
Funding
Institutional Review Board Statement
Data Availability Statement
Acknowledgments
Conflicts of Interest
Appendix A
| Code | CLE | COS | CON | CO | QA | TO |
|---|---|---|---|---|---|---|
| CLE14 | 0.805 | 0.309 | 0.253 | 0.184 | 0.328 | 0.274 |
| CLE18 | 0.834 | 0.377 | 0.006 | 0.241 | 0.389 | 0.200 |
| COS5 | 0.255 | 0.810 | 0.227 | 0.135 | 0.256 | 0.345 |
| COS7 | 0.439 | 0.890 | 0.227 | 0.223 | 0.375 | 0.378 |
| CON10 | 0.149 | 0.240 | 0.833 | 0.245 | 0.274 | 0.418 |
| CON14 | 0.057 | 0.177 | 0.828 | 0.265 | 0.282 | 0.326 |
| CON16 | 0.166 | 0.232 | 0.786 | 0.331 | 0.230 | 0.287 |
| CO11 | 0.116 | 0.160 | 0.316 | 0.762 | 0.152 | 0.248 |
| CO13 | 0.301 | 0.211 | 0.254 | 0.894 | 0.223 | 0.245 |
| CO15 | 0.201 | 0.149 | 0.263 | 0.760 | 0.206 | 0.184 |
| QA12 | 0.284 | 0.239 | 0.128 | 0.031 | 0.716 | 0.299 |
| QA14 | 0.295 | 0.264 | 0.215 | 0.204 | 0.754 | 0.296 |
| QA8 | 0.414 | 0.352 | 0.353 | 0.273 | 0.848 | 0.461 |
| TO10 | 0.235 | 0.349 | 0.345 | 0.226 | 0.408 | 0.834 |
| TO12 | 0.230 | 0.266 | 0.308 | 0.115 | 0.380 | 0.809 |
| TO6 | 0.221 | 0.387 | 0.355 | 0.305 | 0.337 | 0.748 |
References
- Enshassi, A.; Al Swaity, E.; Arain, F. Investigating common causes of burnout in the construction industry. Int. J. Constr. Proj. Manag. 2016, 8, 43. [Google Scholar]
- Ahmed, A. Fragmentation Problems and Management Strategies in the UAE Construction Industry. Master’s Dissertation, Heriot-Watt University, Dubai, United Arab Emirates, 2017. [Google Scholar]
- Abdullahi, M.; Bala, K. Analysis of the Causality Links between the Growth of the Construction Industry and the Growth of the Nigerian Economy. J. Constr. Dev. Ctries. 2018, 23, 103–113. [Google Scholar]
- Mohammad, N.; Ani, A.I.C.; Rakmat, R.A.O. Causes and effects of variation orders in the construction of terrace housing projects: A case study in the State of Selangor, Malaysia. Int. J. Supply Chain Manag. 2017, 6, 226–232. [Google Scholar]
- Daleure, G. UAE Goes Global. In Emiratization in the UAE Labor Market; Springer: Singapore, 2017; pp. 7–26. [Google Scholar]
- Johnson, R.M.; Babu, R.I.I. Time and cost overruns in the UAE construction industry: A critical analysis. Int. J. Constr. Manag. 2018, 402–411. [Google Scholar] [CrossRef]
- Hansen, S.; Rostiyanti, S.F.; Rif’at, A. Causes, Effects, and Mitigations Framework of Contract Change Orders: Lessons Learned from GBK Aquatic Stadium Project. J. Leg. Aff. Disput. Resolut. Eng. Constr. 2020, 12, 05019008. [Google Scholar] [CrossRef]
- Lukhele, T.; Botha, B.; Mbanga, S. Exploring Project Complexity Relations to Scope Changes in Construction Projects: A Case Study of NEC Projects in South Africa. Constr. Econ. Build. 2021, 21, 18–33. [Google Scholar] [CrossRef]
- Fathi, M.; Shrestha, P.P.; Shakya, B. Change Orders and Schedule Performance of Design-Build Infrastructure Projects: Comparison between Highway and Water and Wastewater Projects. J. Leg. Aff. Disput. Resolut. Eng. Constr. 2020, 12, 04519043. [Google Scholar] [CrossRef]
- Egan, J.J.; Seder, J.E.; Anderson, D.L. Practices in Construction Change Order Management. Technical Article. Cost Eng. 2012, 54, 12–17. [Google Scholar]
- Hasanzadeh, S.; Esmaeili, B.; Nasrollahi, S.; Gad, G.M.; Gransberg, D.D. Impact of owners’ early decisions on project performance and dispute occurrence in public highway projects. J. Leg. Aff. Disput. Resolut. Eng. Constr. 2018, 10, 04518004. [Google Scholar] [CrossRef] [Green Version]
- Alnuaimi, A.S.; Taha, R.A.; Mohsin, M.A.; Al-Harthi, A.S. Causes, effects, benefits, and remedies of change orders on public construction projects in Oman. J. Constr. Eng. Manag. 2010, 136, 615–622. [Google Scholar] [CrossRef]
- Sambasivan, M.; Deepak, T.J.; Salim, A.N.; Ponniah, V. Analysis of delays in Tanzanian construction industry: Transaction cost economics (TCE) and Structural Equation Modeling (SEM) approach. Eng. Constr. Archit. Manag. 2017, 24, 308–325. [Google Scholar] [CrossRef]
- Assaf, S.A.; Al-Hejji, S. Causes of delay in large construction projects. Int. J. Proj. Manag. 2006, 24, 349–357. [Google Scholar] [CrossRef]
- Ahmed, S.; Memon, A.H.; Memon, N.A.; Laghari, A.N.; Akhund, M.A.; Imdad, H.U. Common Factors of Cost Escalation in Construction Industry of Pakistan. Eng. Technol. Appl. Sci. Res. 2018, 8, 3508–3511. [Google Scholar] [CrossRef]
- Takim, R.; Akintoye, A. Performance indicators for successful construction project performance. In Proceedings of the18th Annual ARCOM Conference, Northumbria, UK, 2–4 September 2002; Volume 2, pp. 545–555. [Google Scholar]
- Safapour, E.; Kermanshachi, S. Investigation and analysis of human, organizational, and project based rework indicators in construction projects. In Proceedings of the ASCE International Conference on Computing in Civil Engineering, Atlanta, GA, USA, 17–19 June 2019. [Google Scholar]
- Ashworth, A.; Perera, S. Contractual Procedures in the Construction Industry; Routledge: New York, NY, USA, 2018. [Google Scholar]
- Padala, S.P.S.; Maheswari, J.U.; Hirani, H. Identification and classification of change causes and effects in construction projects. Int. J. Constr. Manag. 2020. [CrossRef]
- Sun, M.; Meng, X. Taxonomy for change causes and effects in construction projects. Int. J. Proj. Manag. 2009, 27, 560–572. [Google Scholar] [CrossRef]
- Won, J.; Cheng, J.C.; Lee, G. Quantification of construction waste prevented by BIM-based design validation: Case studies in South Korea. Waste Manag. 2016, 49, 170–180. [Google Scholar] [CrossRef]
- Shoar, S.; Chileshe, N. Exploring the Causes of Design Changes in Building Construction Projects: An Interpretive Structural Modeling Approach. Sustainability 2021, 13, 9578. [Google Scholar] [CrossRef]
- Alaryan, A.; Emadelbeltagi, A.E.; Dawood, M. Causes and effects of change orders on construction projects in Kuwait. Int. J. Eng. Res. Appl. 2014, 4, 1–8. [Google Scholar]
- Memon, A.H. Contractor perspective on time overrun factors in Malaysian construction projects. Int. J. Sci. Environ. Technol. 2014, 3, 1184–1192. [Google Scholar]
- Wong, K.Y.; Zeng, D.; Lin, D.Y. Efficient estimation for semi parametric structural equation models with censored data. J. Am. Stat. Assoc. 2018, 113, 893–905. [Google Scholar] [CrossRef]
- Abusafiya, H.A.; Suliman, S.A.M. Causes and effects of cost overrun on construction project in Bahrain: Part 2 (PLS-SEM path modelling). Mod. Appl. Sci. 2017, 11, 28–37. [Google Scholar] [CrossRef] [Green Version]
- Molenaar, K.; Washington, S.; Diekmann, J. Structural equation model of construction contract dispute potential. J. Constr. Eng. Manag. 2000, 126, 268–277. [Google Scholar] [CrossRef]
- Hair, J.F.; Hult, G.T.M.; Ringle, C.; Sarstedt, M. A Primer on Partial Least Squares Structural Equation Modeling (PLS-SEM); Sage Publications: New York, NY, USA, 2017. [Google Scholar]
- Byrne, B.M. Structural Equation Modeling with AMOS Basic Concepts, Applications, and Programming; Routledge, Taylor and Francis Group: New York, NY, USA, 2010. [Google Scholar]
- Doloi, H.; Sawhney, A.; Iyer, K.C. Structural equation model for investigating factors affecting delay in Indian construction projects. Constr. Manag. Econ. 2012, 30, 869–884. [Google Scholar] [CrossRef]
- Islam, M.D.M.; Faniran, O.O. Structural equation model of project planning effectiveness. Constr. Manag. Econ. 2005, 23, 215–223. [Google Scholar] [CrossRef]
- Memon, A.H.; Rahman, I.A. SEM-PLS analysis of inhibiting factors of cost performance for large construction projects in Malaysia: Perspective of clients and consultants. Sci. World J. 2014, 2014, 165158. [Google Scholar] [CrossRef] [Green Version]
- Khahro, S.H.; Memon, A.H.; Memon, N.A.; Arsal, A.; Ali, T.H. Modeling the Factors Enhancing the Implementation of Green Procurement in the Pakistani Construction Industry. Sustainability 2021, 13, 7248. [Google Scholar] [CrossRef]
- Haenlein, M.; Kaplan, A.M. A beginner’s guide to partial least squares (PLS) analysis. Underst. Stat. 2004, 3, 283–297. [Google Scholar] [CrossRef]
- Chin, W.W. The partial least squares approach to structural equation modelling. In Modern Methods for Business Research; Marcoulides, G.A., Ed.; Erlbaum: Mahwah, NJ, USA, 1998; pp. 295–336. [Google Scholar]
- Chin, W.W.; Newsted, P.R. Structural equation modeling analysis with small samples using partial least squares. In Statistical Strategies for Small Sample Research; Hoyle, R., Ed.; Sage Publications: Thousand Oaks, CA, USA, 1999; pp. 307–341. [Google Scholar]
- Rahman, I.A.; Memon, A.H.; Karim, A.T.A. Examining factors affecting budget overrun of construction projects undertaken through management procurement method using PLS-SEM approach. Procedia-Behav. Soc. Sci. 2013, 107, 120–128. [Google Scholar] [CrossRef] [Green Version]
- Yong, A.G.; Pearce, S. A beginner’s guide to factor analysis: Focusing on exploratory factor analysis. Tutor. Quant. Methods Psychol. 2013, 9, 79–94. [Google Scholar] [CrossRef]
- Zhang, J.; Long, J.; VonSchaewen, A.M.E. How Does Digital Transformation Improve Organizational Resilience?—Findings from PLS-SEM and fsQCA. Sustainability 2021, 13, 11487. [Google Scholar] [CrossRef]
- Fornell, C.; Larcker, D.F. Evaluating structural equation models with unobservable variables and measurement error. J. Mark. Res. 1981, 18, 39–50. [Google Scholar] [CrossRef]
- Hair, J.F.; Sarstedt, M.; Ringle, C.M.; Mena, J.A. An assessment of the use of partial least squares structural equation modeling in marketing research. J. Acad. Mark. Sci. 2012, 40, 414–433. [Google Scholar] [CrossRef]
- Wetzels, M.; Schroder, G.O.; Oppen, V.C. Using PLS path modeling for assessing hierarchical construct models: Guidelines and empirical illustration. MIS Q. 2009, 33, 177–195. [Google Scholar] [CrossRef]
- Akter, S.; D’Ambra, J.; Ray, P. An evaluation of PLS based complex models: The roles of Power analysis, Predictive Relevance and GOF Index. In Proceedings of the AMCIS 2011, Detroit, MI, USA, 4–8 August 2011; Available online: http://aisel.aisnet.org/amcis2011_submissions/151 (accessed on 7 July 2020).



| S. No | Construct | Factor Code | Description |
|---|---|---|---|
| CAUSES OF CHANGES | |||
| 1 | CLE (Client-Related Factors) | CLE01 | Clients’ financial problems |
| 2 | CLE02 | Late payments | |
| 3 | CLE03 | Delay in order issuance by clients | |
| 4 | CLE04 | Owners’ needs | |
| 5 | CLE05 | Economic inflation | |
| 6 | CLE06 | Elections and clients’ representative changes | |
| 7 | CLE07 | Inadequate understanding of clients’ needs | |
| 8 | CLE08 | Conflicts with consultant and contractor | |
| 9 | CLE09 | Multiple contractors | |
| 10 | CLE10 | Clients’ organizational problems | |
| 11 | CLE11 | Unprofessional clients | |
| 12 | CLE12 | Clients’ authority change | |
| 13 | CLE13 | Inadequate site mobilization by contractor | |
| 14 | CLE14 | Inadequate bidding documents by clients | |
| 15 | CLE15 | Lack of coordination | |
| 16 | CLE16 | Replacement of key personnel by clients | |
| 17 | CLE17 | Lack of capable clients representative | |
| 18 | CLE18 | Skill shortage on certain trades | |
| 19 | CLE19 | Unsafe practices during construction | |
| 20 | COS (Consultant-Related Factors) | CST01 | Poor material specifications |
| 21 | CST02 | Lack of scheduling and planning | |
| 22 | CST03 | Poor site and work investigation by consultant | |
| 23 | CST04 | Late revision of designs | |
| 24 | CST05 | Poor site management team | |
| 25 | CST06 | Inexperienced consultant | |
| 26 | CST07 | Poor estimations of cost and quantity | |
| 27 | CST08 | Multiple consultants | |
| 28 | CST09 | Poor investigation of project location | |
| 29 | CST10 | Poor consultant coordination | |
| 30 | CST11 | New regulations and codes | |
| 31 | CST12 | Poor prediction of equipment types | |
| 32 | CST13 | Site restrictions | |
| 33 | CST14 | Weather conditions | |
| 34 | CST15 | Geological problems | |
| 35 | CST16 | Poor distribution of labor | |
| 36 | CON (Contractor Related Factors) | CON01 | Inexperienced subcontractors |
| 37 | CON02 | Subcontractors’ financial problems | |
| 38 | CON03 | Errors in contractual documents | |
| 39 | CON04 | Problems with other organizations | |
| 40 | CON05 | Government pressure | |
| 41 | CON06 | Design errors | |
| 42 | CON07 | Large amount of labor costs | |
| 43 | CON08 | Conflicts with residents | |
| 44 | CON09 | Delay in providing utilities | |
| 45 | CON10 | Owners’ expectations and quality improvement by client | |
| 46 | CON11 | Large amount of overhead costs (e.g., office rents, contract costs, etc.) | |
| 47 | CON12 | Unavailability of technical professionals in the contractor’s organization | |
| 48 | CON13 | Lack of contractor’s administrative personnel | |
| 49 | CON14 | Low level of labor efficiency/productivity | |
| 50 | CON15 | Inadequate skill of equipment-operator | |
| 51 | CON16 | Poor programming of material procurement | |
| 52 | CON17 | Non-familiarity of contractor with local regulations | |
| 53 | CON18 | Poor inspection and supervision by contractor | |
| EFFECTS CAUSED DUE TO CHANGES | |||
| 1 | TO (Time Overrun) | TO01 | Delay in completion schedule |
| 2 | TO02 | Logistics delays | |
| 3 | TO03 | Slower project progress | |
| 4 | TO04 | Decrease in productivity | |
| 5 | TO05 | Delay completion schedule | |
| 6 | TO06 | Dispute between owner and contractor | |
| 7 | TO07 | Decrease in productivity of workers | |
| 8 | TO08 | Additional specialist personnel | |
| 9 | TO09 | Cost overruns due to inflation and fluctuations | |
| 10 | TO10 | Addition of work | |
| 11 | TO11 | Deletion of work | |
| 12 | TO12 | Rework/redesign | |
| 13 | TO13 | Work duration extension | |
| 14 | TO14 | Productivity degradation | |
| 15 | CO (Cost Overrun) | CO01 | Increase in overhead expenses |
| 16 | CO02 | Increase the cost of the projects | |
| 17 | CO03 | Additional money for contractor | |
| 18 | CO04 | Delay in payment | |
| 19 | CO05 | Additional specialist equipment | |
| 20 | CO06 | Additional health and safety equipment/measure | |
| 21 | CO07 | Unnecessary procurement | |
| 22 | CO08 | Accumulations of interest rate on the capital to finance the project | |
| 23 | CO09 | Waste on abandoned work | |
| 24 | CO10 | Demolition costs | |
| 25 | CO11 | Increase in overheads | |
| 26 | CO12 | Additional equipment and materials | |
| 27 | CO13 | Additional payment to contractors | |
| 28 | CO14 | Interrupted cash flow | |
| 29 | CO15 | Increased retention/contingency sum | |
| 30 | CO16 | Overtime costs | |
| 31 | CO17 | Litigation costs | |
| 32 | QA (Quality Assurance) | QA01 | Rejected material |
| 33 | QA02 | Poor quality of materials | |
| 34 | QA03 | Changes in materials specifications | |
| 35 | QA04 | Problems with new materials | |
| 36 | QA05 | Changes in material types and specifications during construction | |
| 37 | QA06 | Replacement/substitution of materials | |
| 38 | QA07 | Quality degradation | |
| 39 | QA08 | Damage to reputation | |
| 40 | QA09 | Degradation of health and safety | |
| 41 | QA10 | Demolition and re-work | |
| 42 | QA11 | Decrease in quality of work | |
| 43 | QA12 | Complaints of one or more of the parties to the contact | |
| 44 | QA13 | Rework of bad quality performance | |
| 45 | QA14 | Slow response and poor inspection | |
| 46 | QA15 | Extension of time on the project | |
| 47 | QA16 | Wastage and under-utilization of man-power resources | |
| 48 | QA17 | Abandonment of building project | |
| No | Assessment | Achievement | ||||||||
|---|---|---|---|---|---|---|---|---|---|---|
| 1 | Individual item reliability | Outcome: 6 iterative processes were carried out and 70 weak factors were omitted leaving 36 significant manifests for the final output | ||||||||
| 2 | Convergent validity | Cronbach’s alpha | rho_A | Composite reliability | Average variance extracted (AVE) | |||||
| CLE | 0.639 | 0.641 | 0.786 | 0.579 | ||||||
| CO | 0.655 | 0.664 | 0.783 | 0.521 | ||||||
| CON | 0.752 | 0.748 | 0.828 | 0.547 | ||||||
| CST | 0.754 | 0.762 | 0.835 | 0.503 | ||||||
| QA | 0.713 | 0.711 | 0.814 | 0.569 | ||||||
| TO | 0.767 | 0.775 | 0.833 | 0.518 | ||||||
| 3 | Discriminant validity-Cross-loading | Cross loading values of the model are presented in Appendix A. The results show that the cross-loading value for each manifest variable is higher in their relative latent variable than other latent variables (as indicated with bold font). This has confirmed the discriminant validity of the model. | ||||||||
| 4 | Discriminant validity—Fornell and Larcker criterion | CLE | CST | CON | CO | QA | TO | |||
| CLE | 0.692 | |||||||||
| CST | 0.523 | 0.628 | ||||||||
| CON | 0.379 | 0.620 | 0.652 | |||||||
| CO | 0.409 | 0.553 | 0.566 | 0.661 | ||||||
| QA | 0.440 | 0.553 | 0.566 | 0.404 | 0.646 | |||||
| TO | 0.431 | 0.492 | 0.581 | 0.444 | 0.472 | 0.689 | ||||
| Exogenous | Relation with Endogenous | Hypothesis | t-Value | Significant Level (>1.96) |
|---|---|---|---|---|
| CLE | TO | H1: CLE has a significant relationship with TO | 3.403 | Significant |
| CLE | CO | H2: CLE has a significant relationship with CO | 2.988 | Significant |
| CLE | QA | H3: CLE has a significant relationship with QA | 1.158 | Not significant |
| CST | TO | H4: CST has a significant relationship with TO | 1.608 | Not significant |
| CST | CO | H5: CST has a significant relationship with CO | 0.503 | Not significant |
| CST | QA | H6: CST has a significant relationship with QA | 2.916 | Significant |
| CON | TO | H7: CON has a significant relationship with TO | 3.978 | Significant |
| CON | CO | H8: CON has a significant relationship with CO | 2.680 | Significant |
| CON | QA | H9: CON has a significant relationship with QA | 2.161 | Significant |
| No | Assessment | Achievement | |||||
|---|---|---|---|---|---|---|---|
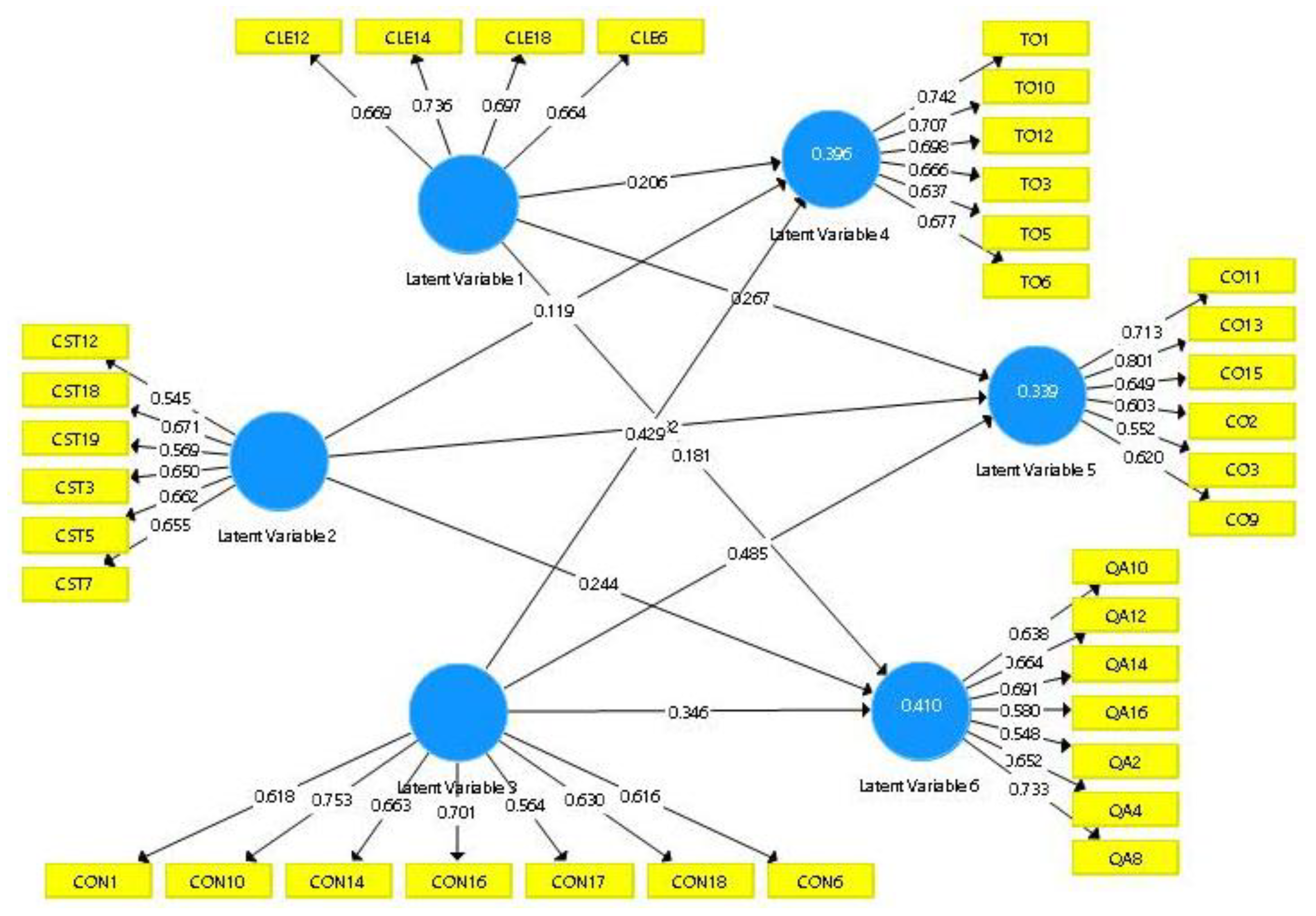
| 1 | Coefficients of determination, R2 | Outcome: Based on the final model, the R2 values for the structural model are 0.396 for TO, 0.339 for CO, and 0.410 for QA which according to Cohen (1998) specification, the developed model can be classified as having moderate explaining power in representing the impact of the 6 groups of causes and effects on the overall construction project performance | |||||
| 2 | Effect size, f2 | Exogenous construct | Endogenous construct | R2 included | R2 excluded | f2 | Interpretation f2 ≥ 0.02 (small) f2 ≥ 0.15 (medium) f2 ≥ 0.35 (large) |
| CLE | CO | 0.720 | 0.716 | 0.014 | No effect | ||
| TO | 0.770 | 0.770 | 0.000 | No effect | |||
| QA | 0.716 | 0.714 | 0.002 | No effect | |||
| CST | CO | 0.720 | 0.714 | 0.021 | Small effect | ||
| TO | 0.770 | 0.752 | 0.078 | Small effect | |||
| QA | 0.783 | 0.781 | 0.002 | No effect | |||
| CON | CO | 0.720 | 0.688 | 0.114 | Small effect | ||
| TO | 0.770 | 0.731 | 0.170 | Medium effect | |||
| QA | 0.771 | 0.773 | 0.002 | No effect | |||
| 3 | Predictive relevancy, q2 | Exogenous construct | Endogenous construct | Q2 included | Q2 excluded | q2 | Interpretation q2 ≥ 0.02 (small) q2 ≥ 0.15 (medium) q2 ≥ 0.35 (large) |
| CLE | CO | 0.114 | 0.099 | 0.017 | Small relevant | ||
| TO | 0.160 | 0.149 | 0.013 | Not relevant | |||
| QA | 0.148 | 0.140 | 0.009 | Not relevant | |||
| CST | CO | 0.114 | 0.118 | −0.005 | Not relevant | ||
| TO | 0.160 | 0.160 | 0.000 | Not relevant | |||
| QA | 0.148 | 0.138 | 0.012 | Not relevant | |||
| CON | CO | 0.472 | 0.453 | 0.036 | Small relevance | ||
| TO | 0.160 | 0.119 | 0.049 | Small relevance | |||
| QA | 0.148 | 0.125 | 0.027 | Small relevance | |||
| Constructs | Average Variance Index (AVE) from Construct Validity and Reliability | R2 Values |
|---|---|---|
| CLE | 0.612 | |
| CON | 0.769 | |
| CST | 0.694 | |
| TO | 0.582 | 0.396 |
| CO | 0.705 | 0.339 |
| QA | 0.688 | 0.410 |
| Average | 0.675 | 0.381 |
Publisher’s Note: MDPI stays neutral with regard to jurisdictional claims in published maps and institutional affiliations. |
© 2022 by the authors. Licensee MDPI, Basel, Switzerland. This article is an open access article distributed under the terms and conditions of the Creative Commons Attribution (CC BY) license (https://creativecommons.org/licenses/by/4.0/).
Share and Cite
Rahman, I.A.; Al Ameri, A.E.S.; Memon, A.H.; Al-Emad, N.; Alhammadi, A.S.A.M. Structural Relationship of Causes and Effects of Construction Changes: Case of UAE Construction. Sustainability 2022, 14, 596. https://doi.org/10.3390/su14020596
Rahman IA, Al Ameri AES, Memon AH, Al-Emad N, Alhammadi ASAM. Structural Relationship of Causes and Effects of Construction Changes: Case of UAE Construction. Sustainability. 2022; 14(2):596. https://doi.org/10.3390/su14020596
Chicago/Turabian StyleRahman, Ismail Abdul, Abdulla Eisaa Saleh Al Ameri, Aftab Hameed Memon, Nashwan Al-Emad, and Ahmed S. A. Marey Alhammadi. 2022. "Structural Relationship of Causes and Effects of Construction Changes: Case of UAE Construction" Sustainability 14, no. 2: 596. https://doi.org/10.3390/su14020596
APA StyleRahman, I. A., Al Ameri, A. E. S., Memon, A. H., Al-Emad, N., & Alhammadi, A. S. A. M. (2022). Structural Relationship of Causes and Effects of Construction Changes: Case of UAE Construction. Sustainability, 14(2), 596. https://doi.org/10.3390/su14020596

