Reverse Logistics Performance Indicators for the Construction Sector: A Building Project Case
Abstract
1. Introduction
2. Literature Review
2.1. RL Concept and Applications
2.2. RL in the Construction Industry
2.3. Performance Measures of RL in the Construction Industry
3. Research Method
- Green initiation phase. The respondents who assessed RL performance at this phase were typically project owners as they were able to assess commitment to implementing RL in a construction project.
- Green design phase. In this phase, the performance assessment was carried out by designers.
- Green material management, green construction, and green operation maintenance phases. In these phases, contractors and material suppliers were invited as the respondents.
- Step 1: Determine the rating scale to be used to validate the constructs, concepts, elements, and indicators. The rating is 1 if the indicator is not relevant, 2 if the indicator is quite relevant, and 3 if the indicator is highly relevant.
- Step 2: Send the questionnaire to the respondents. The minimum number of respondents used to validate the results of the performance measurement indicators is at least ten [56].
- Step 3: Based on the returned responses, calculate the value of the CVR, which is a calculation method that linearly transforms the proportion of respondents who agree to the construct, concept, element, and indicator being tested. The formula for calculating the CVR can be seen in Equation (1) [58].
- CVR: content validity ratio
- ne: the number of experts who gave a rating of 3 or relevant
- N: the number of all experts
- Step 4: Eliminate irrelevant constructs, concepts, elements, and indicators.
3.1. Desk-Based Research
| No | Element | Indicator | Code | References |
|---|---|---|---|---|
| Green Initiation Phase | ||||
| Dimension: Commitment | ||||
| 1. | General commitment | Managerial resource | RC1 | [54,59] |
| Selection criteria | RC2 | [60] | ||
| 2. | Resource efficient commitment | Recycled content | RC3 | [60] |
| Materials transportation | RC4 | [60] | ||
| Technical specification: low temperature asphalt | RC5 | [60] | ||
| Soil and waste management plan | RC6 | [60] | ||
| Dimension: Feasibility study | ||||
| 3. | Economic assessment | Saving in material cost | FS1 | [61] |
| Reduction in waste | FS2 | [61] | ||
| Life cycle cost | FS3 | [61] | ||
| 4. | Customer perceived level of service | Percentage of customer willingness | FS4 | [62] |
| Dimension: Knowledge management process | ||||
| 5. | Knowledge application process | Problem sharing | KM1 | [63] |
| Best practice sharing | KM2 | [63] | ||
| Green Design Phase | ||||
| Dimension: Design innovation | ||||
| 6. | Material efficiency | Material efficiency index | IDI1 | [64] |
| Reusable or recyclable material | IDI2 | [64] | ||
| Dimension: Knowledge management process | ||||
| 7. | Knowledge application process | Design change improvement | KM1 | [64] |
| Dimension: Guideline for deconstruction design | ||||
| 8. | Deconstruction design (DFD) for recycle material | Using recycled materials | GD1 | [63] |
| Avoiding use of hazardous and toxic materials | GD2 | [65] | ||
| Green Material Management Phase | ||||
| Dimension: Green purchasing practices | ||||
| 9. | Green supplier selection | Cost: raw material price | SSC1 | [66] |
| Cost: product | SSC2 | [67] | ||
| Cost: logistics | SSC3 | [67,68] | ||
| Reject rate | SSQ1 | [67] | ||
| Delivery capabilities | SSD1 | [67,68] | ||
| Order fulfilment rate | SSD2 | [67] | ||
| Production capacity | SSD3 | [67] | ||
| Energy consumption | SSE1 | [67,68] | ||
| Wastewater treatment | SSE2 | [67] | ||
| Environmental staff training | SSE3 | [67] | ||
| Environmentally friendly material | SSE4 | [68] | ||
| Environmentally friendly planning | SSE5 | [68] | ||
| Capability of deconstruction/disassembly design | SSI6 | [67,68] | ||
| Speed of development | SSI7 | [67,68] | ||
| Safety assurance | SSS1 | [67] | ||
| 10. | Supplier safety performance | Loss time accident (LTA) | SSS2 | [69] |
| Occupational Health and Safety (OHS) | SSS3 | [69] | ||
| Personal protective equipment (PPE) | SSS4 | [68] | ||
| Expert certification OHS | SSS5 | [69] | ||
| Safety induction | SSS6 | [69] | ||
| OHS policy | SSS7 | [69] | ||
| 11. | Green supplier development | Quality evaluation | SDQ1 | [66] |
| Delivery evaluation | SDD1 | [66] | ||
| 12. | Green supplier collaboration | Supplier risk assurance | SCC1 | [67] |
| Safety assurance | SCC2 | [67] | ||
| 13. | Green supplier evaluation | Quality evaluation | SEQ1 | [66] |
| Delivery evaluation | SED1 | [66] | ||
| Cost evaluation | SEC1 | [66] | ||
| Green Construction Phase | ||||
| Dimension: Knowledge process management | ||||
| 14. | Design change | Design change implementation | KM3 | [63] |
| Dimension: RL Practices | ||||
| 15. | RL supplier side | Green purchase | RLSS1 | [15] |
| 16. | RL internal side | Use of material | RLIS1 | [15] |
| Reuse of material | RLIS2 | [15] | ||
| Recycling material | RLIS3 | [17] | ||
| Remanufacture | RLIS4 | [17] | ||
| Residual | RLIS5 | [17] | ||
| Return on investment (ROI) | RLIS6 | [15] | ||
| Customer satisfaction | RLIS7 | [15] | ||
| 17. | RL waste management side | Storage 1 | RLWM1 | [15] |
| Storage 2 | RLWM2 | [15] | ||
| Transportation 1 | RLWM3 | [15] | ||
| Transportation 2 | RLWM4 | [15] | ||
| Transportation 3 | RLWM5 | [15] | ||
| Worker awareness 1 | RLWM6 | [15] | ||
| Worker awareness 2 | RLWM7 | [15] | ||
| Dimension: Safety | ||||
| 18. | Safety | Safety performance | SF1 | [60] |
| Green Operations and Maintenance (O/M) Phase | ||||
| Dimension: Waste management plan | ||||
| 19. | Waste management plan | Technical specification: tar containing asphalt | WMP1 | [60] |
| Dimension: Durability | ||||
| 20. | Durability | Service lifetime | DR1 | [60] |
| Dimension: Safety | ||||
| 21. | Safety | Safety performance | SF1 | [60] |
| Dimension: Knowledge sharing management | ||||
| 22. | Knowledge application process | Problem sharing | KM1 | [63] |
3.2. FGD
3.3. Validation of the RL Measurement Indicators
4. Synthesis of the RL Performance Measurement for the Construction Industry
4.1. The Roles of Project Owners in the Green Initiation Phase
4.2. Material Efficiency Index in the Construction Design Phase
4.3. Green Procurement in the Green Material Management Phase
4.4. Reuse and Recycle in the Green Construction Phase
4.5. Problem Sharing in Green O/M Phase
5. Conclusions
5.1. Theoretical Contributions
5.2. Implications for Practice
5.3. Limitations and Future Work
Author Contributions
Funding
Institutional Review Board Statement
Informed Consent Statement
Data Availability Statement
Acknowledgments
Conflicts of Interest
References
- Sobotka, A.; Sagan, J.; Baranowska, M.; Mazur, E. Management of reverse logistics supply chains in construction projects. Procedia Eng. 2017, 208, 151–159. [Google Scholar] [CrossRef]
- Wibowo, M.A.; Handayani, N.U.; Nurdiana, A.; Sholeh, M.N.; Pamungkas, G.S. Mapping of information and identification of construction waste at project life cycle. AIP Conf. Proc. 2018, 1941, 020049. [Google Scholar] [CrossRef]
- United Nations Environment Programme. Buildings and Climate Change; UNEP DTIE Sustainable Consumption and Production Branch: Paris, France, 2009. [Google Scholar]
- Surahman, U.; Higashi, O.; Kubota, T. Evaluation of current material stock and future demolition waste for urban residential buildings in Jakarta and Bandung, Indonesia: Embodied energy and CO2 emission analysis. J. Mater. Cycles Waste Manag. 2017, 19, 657–675. [Google Scholar] [CrossRef]
- Cheng, J.C.P.; Law, K.H.; Bjornsson, H.; Jones, A.; Sriram, R. A service oriented framework for construction supply chain integration. Autom. Constr. 2010, 19, 245–260. [Google Scholar] [CrossRef]
- Shin, T.-H.; Chin, S.; Yoon, S.-W.; Kwon, S.-W. A service-oriented integrated information framework for RFID/WSN-based intelligent construction supply chain management. Autom. Constr. 2011, 20, 706–715. [Google Scholar] [CrossRef]
- Chileshe, N.; Rameezdeen, R.; Hosseini, M.R.; Lehmann, S.; Udeaja, C. Analysis of reverse logistics implementation practices by South Australian construction organisations. Int. J. Oper. Prod. Manag. 2016, 36, 332–356. [Google Scholar] [CrossRef]
- Ghobakhloo, M.; Tang, S.H.; Zulkifli, N.; Ariffin, M. An integrated framework of green supply chain management implementation. Int. J. Innov. Manag. Technol. 2013, 4, 86. [Google Scholar]
- Granlie, M.; Hvolby, H.H.; Cassel, R.A.; Paula, I.C.D.; Soosay, C. A Taxonomy of Current Literature on Reverse Logistics. IFAC Proc. Vol. 2013, 46, 275–280. [Google Scholar] [CrossRef]
- Wibowo, M.A.; Handayani, N.U.; Mustikasari, A. Factors for implementing green supply chain management in the construction industry. J. Ind. Eng. Manag. 2018, 11, 651–679. [Google Scholar] [CrossRef]
- Agrawal, S.; Singh, R.K.; Murtaza, Q. A literature review and perspectives in reverse logistics. Resour. Conserv. Recycl. 2015, 97, 76–92. [Google Scholar] [CrossRef]
- Pushpamali, N.N.C.; Agdas, D.; Rose, T.M. A Review of Reverse Logistics: An Upstream Construction Supply Chain Perspective. Sustainability 2019, 11, 4143. [Google Scholar] [CrossRef]
- Ripanti, E.F.; Tjahjono, B. Unveiling the potentials of circular economy values in logistics and supply chain management. Int. J. Logist. Manag. 2019, 30, 723–742. [Google Scholar] [CrossRef]
- Chinda, T. Examination of Factors Influencing the Successful Implementation of Reverse Logistics in the Construction Industry: Pilot Study. Procedia Eng. 2017, 182, 99–105. [Google Scholar] [CrossRef]
- Hammes, G.; De Souza, E.D.; Taboada Rodriguez, C.M.; Rojas Millan, R.H.; Mojica Herazo, J.C. Evaluation of the reverse logistics performance in civil construction. J. Clean. Prod. 2020, 248, 119212. [Google Scholar] [CrossRef]
- Hosseini, M.R.; Rameezdeen, R.; Chileshe, N.; Lehmann, S. Reverse logistics in the construction industry. Waste Manag. Res. 2015, 33, 499–514. [Google Scholar] [CrossRef]
- Farida, N.; Handayani, N.U.; Wibowo, M.A. Developing Indicators of Green Construction of Green Supply Chain Management in Construction Industry: A Literature Review. IOP Conf. Ser. Mater. Sci. Eng. 2019, 598, 012021. [Google Scholar] [CrossRef]
- Bernon, M.; Tjahjono, B.; Ripanti, E.F. Aligning retail reverse logistics practice with circular economy values: An exploratory framework. Prod. Plan. Control 2018, 29, 483–497. [Google Scholar] [CrossRef]
- Tjahjono, B.; Fernandez, R. Practical approach to experimentation in a simulation study. In Proceedings of the 2008 Winter Simulation Conference, 7–10 December 2008; pp. 1981–1988. [Google Scholar]
- Murphy, P. A Preliminary Study of Transportation and Warehousing Aspects of Reverse Distribution. Transp. J. 1986, 25, 12–21. [Google Scholar]
- Lambert, D.M.; Stock, J.R. Strategic Physical Distribution Management; RD Irwin: Homewood, IL, USA, 1982. [Google Scholar]
- Murphy, P.R.; Poist, R.F. Management of Logistical Retromovements: An Empirical Analysis of Literature Suggestions; Transportation Research Forum: Washington, DC, USA, 1988. [Google Scholar]
- Prajapati, H.; Kant, R.; Shankar, R. Bequeath life to death: State-of-art review on reverse logistics. J. Clean. Prod. 2019, 211, 503–520. [Google Scholar] [CrossRef]
- Guarnieri, P.; Camara e Silva, L.; Vieira, B.D. How to Assess Reverse Logistics of e-Waste Considering a Multicriteria Perspective? A Model Proposition. Logistics 2020, 4, 25. [Google Scholar] [CrossRef]
- Rogers, D.S.; Tibben-Lembke, R.S. Going Backwards: Reverse Logistics Trends and Practices. The University of Nevada, Reno; Center for Logistics Management, Reverse Logistics Council: Reno, NV, USA, 1998; pp. 2–33.
- de Oliveira, U.R.; Aparecida Neto, L.; Abreu, P.A.F.; Fernandes, V.A. Risk management applied to the reverse logistics of solid waste. J. Clean. Prod. 2021, 296, 126517. [Google Scholar] [CrossRef]
- Guarnieri, P.; e Silva, L.C.; Levino, N.A. Analysis of electronic waste reverse logistics decisions using Strategic Options Development Analysis methodology: A Brazilian case. J. Clean. Prod. 2016, 133, 1105–1117. [Google Scholar] [CrossRef]
- Accorsi, R.; Manzini, R.; Pini, C.; Penazzi, S. On the design of closed-loop networks for product life cycle management: Economic, environmental and geography considerations. J. Transp. Geogr. 2015, 48, 121–134. [Google Scholar] [CrossRef]
- Guide, V.D.R.; Van Wassenhove, L.N. OR FORUM—The Evolution of Closed-Loop Supply Chain Research. Oper. Res. 2009, 57, 10–18. [Google Scholar] [CrossRef]
- Augiseau, V.; Barles, S. Studying construction materials flows and stock: A review. Resour. Conserv. Recycl. 2017, 123, 153–164. [Google Scholar] [CrossRef]
- Eckelman, M.J.; Brown, C.; Troup, L.N.; Wang, L.; Webster, M.D.; Hajjar, J.F. Life cycle energy and environmental benefits of novel design-for-deconstruction structural systems in steel buildings. Build. Environ. 2018, 143, 421–430. [Google Scholar] [CrossRef]
- Shen, L.Y.; Tam Vivian, W.Y.; Tam, C.M.; Drew, D. Mapping Approach for Examining Waste Management on Construction Sites. J. Constr. Eng. Manag. 2004, 130, 472–481. [Google Scholar] [CrossRef]
- Arora, M.; Raspall, F.; Cheah, L.; Silva, A. Buildings and the circular economy: Estimating urban mining, recovery and reuse potential of building components. Resour. Conserv. Recycl. 2020, 154, 104581. [Google Scholar] [CrossRef]
- Hosseini, M.; Chileshe, N.; Rameezdeen, R.; Lehmann, S. Sensitizing the Concept of Reverse Logistics (RL) for Construction Context; Islamic Azad University: Tehran, Iran, 2013. [Google Scholar]
- Esin, T.; Cosgun, N. A study conducted to reduce construction waste generation in Turkey. Build. Environ. 2007, 42, 1667–1674. [Google Scholar] [CrossRef]
- Dowlatshahi, S. A strategic framework for the design and implementation of remanufacturing operations in reverse logistics. Int. J. Prod. Res. 2005, 43, 3455–3480. [Google Scholar] [CrossRef]
- Shakantu, W.; Muya, M.; Tookey, J.; Bowen, P. Flow modelling of construction site materials and waste logistics. Eng. Constr. Archit. Manag. 2008, 15, 423–439. [Google Scholar] [CrossRef]
- da Rocha, C.G.; Sattler, M.A. A discussion on the reuse of building components in Brazil: An analysis of major social, economical and legal factors. Resour. Conserv. Recycl. 2009, 54, 104–112. [Google Scholar] [CrossRef]
- Sinha, S.; Shankar, R.; Taneerananon, P. Modelling and case study of reverse logistics for construction aggregates. Int. J. Logist. Syst. Manag. 2009, 6, 39–59. [Google Scholar] [CrossRef]
- Sassi, P. Defining closed-loop material cycle construction. Build. Res. Inf. 2008, 36, 509–519. [Google Scholar] [CrossRef]
- Vandecasteele, C.; Heynen, J.; Goumans, H. Materials Recycling in Construction: A Review of the Last 2 Decades Illustrated by the WASCON Conferences. Waste Biomass Valorization 2013, 4, 695–701. [Google Scholar] [CrossRef]
- Ghaffar, S.H.; Burman, M.; Braimah, N. Pathways to circular construction: An integrated management of construction and demolition waste for resource recovery. J. Clean. Prod. 2020, 244, 118710. [Google Scholar] [CrossRef]
- Duan, H.; Li, J. Construction and demolition waste management: China’s lessons. Waste Manag. Res. 2016, 34, 397–398. [Google Scholar] [CrossRef]
- Huang, B.; Wang, X.; Kua, H.; Geng, Y.; Bleischwitz, R.; Ren, J. Construction and demolition waste management in China through the 3R principle. Resour. Conserv. Recycl. 2018, 129, 36–44. [Google Scholar] [CrossRef]
- Yuan, H.; Shen, L.; Wang, J. Major obstacles to improving the performance of waste management in China’s construction industry. Facilities 2011, 29, 224–242. [Google Scholar] [CrossRef]
- Badenhorst, A. A framework for prioritising practices to overcome cost-related problems in reverse logistics: Original research. J. Transp. Supply Chain Manag. 2013, 7, 1–10. [Google Scholar] [CrossRef]
- Micheli, P.; Mari, L. The theory and practice of performance measurement. Manag. Account. Res. 2014, 25, 147–156. [Google Scholar] [CrossRef]
- Ying, F.; Tookey, J.; Seadon, J. Measuring the invisible. Benchmarking Int. J. 2018, 25, 1921–1934. [Google Scholar] [CrossRef]
- Costa Dayana, B.; Formoso Carlos, T.; Kagioglou, M.; Alarcón Luis, F.; Caldas Carlos, H. Benchmarking Initiatives in the Construction Industry: Lessons Learned and Improvement Opportunities. J. Manag. Eng. 2006, 22, 158–167. [Google Scholar] [CrossRef]
- Wegelius-Lehtonen, T. Performance measurement in construction logistics. Int. J. Prod. Econ. 2001, 69, 107–116. [Google Scholar] [CrossRef]
- Shaik, M.; Abdul-Kader, W. Performance measurement of reverse logistics enterprise: A comprehensive and integrated approach. Meas. Bus. Excell. 2012, 16, 23–34. [Google Scholar] [CrossRef]
- Bansia, M.; Varkey, J.K.; Agrawal, S. Development of a Reverse Logistics Performance Measurement System for a Battery Manufacturer. Procedia Mater. Sci. 2014, 6, 1419–1427. [Google Scholar] [CrossRef]
- Guimarães, J.L.d.S.; Salomon, V.A.P. ANP Applied to the Evaluation of Performance Indicators of Reverse Logistics in Footwear Industry. Procedia Comput. Sci. 2015, 55, 139–148. [Google Scholar] [CrossRef][Green Version]
- Morgan, T.R.; Tokman, M.; Richey, R.G.; Defee, C. Resource commitment and sustainability: A reverse logistics performance process model. Int. J. Phys. Distrib. Logist. Manag. 2018, 48, 164–182. [Google Scholar] [CrossRef]
- Etikan, I.; Musa, S.A.; Alkassim, R.S. Comparison of convenience sampling and purposive sampling. Am. J. Theor. Appl. Stat. 2016, 5, 1–4. [Google Scholar] [CrossRef]
- Okoli, C.; Pawlowski, S.D. The Delphi method as a research tool: An example, design considerations and applications. Inf. Manag. 2004, 42, 15–29. [Google Scholar] [CrossRef]
- Taherdoost, H. Validity and reliability of the research instrument; how to test the validation of a questionnaire/survey in a research. In How to Test the Validation of a Questionnaire/Survey in a Research (August 10, 2016). Int. J. Acad. Res. Manag. (IJARM) 2016, 5, 28–36. [Google Scholar]
- Lawshe, C.H. A Quantitative Approach to Content Validity. Pers. Psychol. 1975, 28, 563–575. [Google Scholar] [CrossRef]
- Khor, K.S.; Udin, Z.M. Reverse logistics in Malaysia: Investigating the effect of green product design and resource commitment. Resour. Conserv. Recycl. 2013, 81, 71–80. [Google Scholar] [CrossRef]
- Garbarino, E.; Quintero, R.R.; Donatello, S.; Wolf, O. Revision of Green Public Procurement Criteria for Road Design, Construction and Maintenance. Procurement Practice Guidance Document. 2016. Available online: https://core.ac.uk/download/pdf/81684449.pdf (accessed on 20 July 2020).
- Halil, F.M.; Nasir, N.M.; Hassan, A.A.; Shukur, A.S. Feasibility Study and Economic Assessment in Green Building Projects. Procedia—Soc. Behav. Sci. 2016, 222, 56–64. [Google Scholar] [CrossRef]
- Lambert, S.; Riopel, D.; Abdul-Kader, W. A reverse logistics decisions conceptual framework. Comput. Ind. Eng. 2011, 61, 561–581. [Google Scholar] [CrossRef]
- Kale, S.; Karaman Erkan, A. Evaluating the Knowledge Management Practices of Construction Firms by Using Importance–Comparative Performance Analysis Maps. J. Constr. Eng. Manag. 2011, 137, 1142–1152. [Google Scholar] [CrossRef][Green Version]
- Silva, R.V.; de Brito, J.; Dhir, R.K. Availability and processing of recycled aggregates within the construction and demolition supply chain: A review. J. Clean. Prod. 2017, 143, 598–614. [Google Scholar] [CrossRef]
- Crowther, P. Design for Disassembly—Themes and Principles. Environ. Des. Guide 2005, 1–7. [Google Scholar]
- Foo, M.Y.; Kanapathy, K.; Zailani, S.; Shaharudin, M.R. Green purchasing capabilities, practices and institutional pressure. Manag. Environ. Qual. Int. J. 2019, 30, 1171–1189. [Google Scholar] [CrossRef]
- Zhu, Q.; Sarkis, J.; Lai, K.-H. Institutional-based antecedents and performance outcomes of internal and external green supply chain management practices. J. Purch. Supply Manag. 2013, 19, 106–117. [Google Scholar] [CrossRef]
- Banaeian, N.; Mobli, H.; Nielsen, I.E.; Omid, M. Criteria definition and approaches in green supplier selection—A case study for raw material and packaging of food industry. Prod. Manuf. Res. 2015, 3, 149–168. [Google Scholar] [CrossRef]
- Shannak, R.O. Measuring knowledge management performance. Eur. J. Sci. Res. 2009, 35, 242–253. [Google Scholar]
- El-Gohary, N.M.; Osman, H.; El-Diraby, T.E. Stakeholder management for public private partnerships. Int. J. Proj. Manag. 2006, 24, 595–604. [Google Scholar] [CrossRef]
- Zhang, J.; Li, H.; Olanipekun, A.O.; Bai, L. A successful delivery process of green buildings: The project owners’ view, motivation and commitment. Renew. Energy 2019, 138, 651–658. [Google Scholar] [CrossRef]
- Olanipekun, A.O.; Chan, A.P.C.; Xia, B.; Ameyaw, E.E. Indicators of owner commitment for successful delivery of green building projects. Ecol. Indic. 2017, 72, 268–277. [Google Scholar] [CrossRef]
- Tan, Y.t.; Shen, L.y.; Langston, C.; Liu, Y. Construction project selection using fuzzy TOPSIS approach. J. Model. Manag. 2010, 5, 302–315. [Google Scholar] [CrossRef]
- Gharzeldeen, M.N.; Beheiry, S.M. Investigating the use of green design parameters in UAE construction projects. Int. J. Sustain. Eng. 2015, 8, 93–101. [Google Scholar] [CrossRef]
- Hyde, R.; Watson, S.; Cheshire, W.; Thomson, M. The Environmental Brief: Pathways for Green Design; Taylor & Francis: London, UK, 2007. [Google Scholar]
- Kozminska, U. Circular design: Reused materials and the future reuse of building elements in architecture. Process, challenges and case studies. IOP Conf. Ser. Earth Environ. Sci. 2019, 225, 012033. [Google Scholar] [CrossRef]
- Khan, M.W.A.; Ting, N.H.; Kuang, L.C.; Darun, M.R.; Mehfooz, U.; Khamidi, M.F. Green Procurement in Construction Industry: A Theoretical Perspective of Enablers and Barriers. MATEC Web Conf. 2018, 203, 02012. [Google Scholar] [CrossRef]
- Škapa, R.; Klapalová, A. Reverse logistics in Czech companies: Increasing interest in performance measurement. Manag. Res. Rev. 2012, 35, 676–692. [Google Scholar] [CrossRef]
- Wong, J.K.W.; Chan, J.K.S.; Wadu, M.J. Facilitating effective green procurement in construction projects: An empirical study of the enablers. J. Clean. Prod. 2016, 135, 859–871. [Google Scholar] [CrossRef]
- Shurrab, J.; Hussain, M.; Khan, M. Green and sustainable practices in the construction industry. Eng. Constr. Archit. Manag. 2019, 26, 1063–1086. [Google Scholar] [CrossRef]
- Abraham, J.J.; Saravanakumar, R.; Ebenanjar, P.E.; Elango, K.S.; Vivek, D.; Anandaraj, S. An experimental study on concrete block using construction demolition waste and life cycle cost analysis. Mater. Today Proc. 2021, in press. [Google Scholar] [CrossRef]



| Respondent | Role | Job Title/Field of Expertise | Experience (Years) |
|---|---|---|---|
| 1. | Academic | Civil engineering | >25 |
| 2. | Academic | Environmental engineering | >25 |
| 3. | Practitioner | Civil engineer | >25 |
| 4. | Practitioner | General manager | >25 |
| 5. | Practitioner | Engineer | >25 |
| 6. | Practitioner | Head of operation division | 20 |
| 7. | Academic | Architectural engineering | >25 |
| 8. | Practitioner | Assistant manager of engineering and quality | >25 |
| 9. | Practitioner | Procurement engineer | 5 |
| 10. | Practitioner | Supervisor project | >25 |
| 11. | Practitioner | Production officer | >25 |
| 12. | Practitioner | Project manager | >25 |
| 13. | Practitioner | Engineering and standardization officer | 4 |
| 14. | Practitioner | Building information modeling (BIM) expert | >25 |
| 15. | Practitioner | Knowledge management officer | >25 |
| 16. | Practitioner | Director of human capital management and system development | >25 |
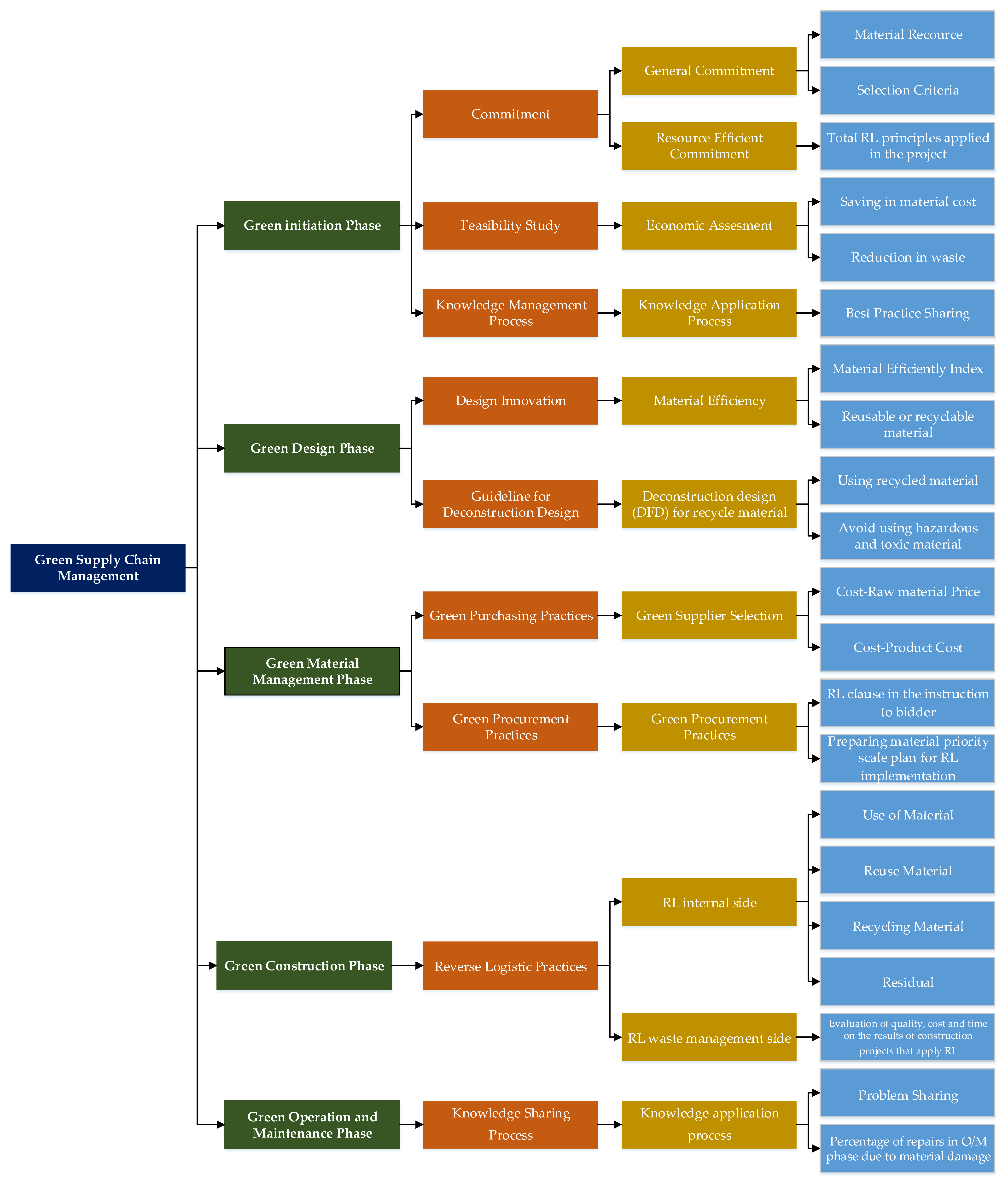
| No. | Code | Indicator | Definition | Phase | Dimension |
|---|---|---|---|---|---|
| 1. | ISR8 | Total RL principles applied in the project | RL principles stated in the project agreement, such as requests to reuse and recycle materials | Green Initiation | Commitment |
| 2. | MSR8 | RL clause in the instruction to bidder | Existence of a clause that regulates the supplier’s obligation to carry out RL | Green Material Management | Green Procurement Practices |
| 3. | MSR9 | Preparation of material priority scale plan for RL implementation | Existence of a plan to develop a material priority scale in an effort to implement RL | Green Material Management | Green Procurement Practices |
| 4. | CSR16 | Domestic content level | Percentage of the material content of domestic/local products in the whole project | Green Construction | RL Practices |
| 5. | CSR8 | Evaluation of quality, cost, and time in the results | Evaluation of quality, cost, and time on the results of construction projects that apply RL | Green Construction | RL Practices |
| 6. | OSR6 | O/M energy usage | Consumption of all the energy used to perform an action, manufacture an item, or simply inhabit a building | Green O/M | Knowledge Sharing Management |
| 7. | OSR16 | Percentage of repairs in O/M phase due to material damage | A number indicating the reliability of a system/equipment based on a review of repair costs over a period of time | Green O/M | Knowledge Sharing Management |
| 8. | OSR61 | Capacity factor | The ratio of the total actual energy produced or supplied over a definite period to the energy that would have been produced if the plant (generating unit) had operated continuously at the maximum rating | Green O/M | Knowledge Sharing Management |
| 9. | OSR8 | Corrective and preventive actions | Existence of corrective and preventive actions if there is a problem related to the implementation of RL during the maintenance process | Green O/M | Knowledge Sharing Management |
| No. | Element | Indicator | Code | References |
|---|---|---|---|---|
| Green Initiation Phase | ||||
| Dimension: Commitment | ||||
| 1. | General commitment | Managerial resource | RC1 | [54] |
| Selection criteria | RC2 | [60] | ||
| 2. | Resource efficient commitment | Total RL principles applied in the project | ISR8 | FGD |
| Dimension: Feasibility study | ||||
| 3. | Economic assessment | Saving in material cost | FS1 | [61] |
| Reduction in waste | FS2 | [61] | ||
| Dimension: Knowledge management process | ||||
| 4. | Knowledge application process | Best practice sharing | KM2 | [63] |
| Green Design Phase | ||||
| Dimension: Design innovation | ||||
| 5. | Material efficiency | Material efficiency index | IDI1 | [64] |
| Reusable or recyclable material | IDI2 | [64] | ||
| Dimension: Guideline for deconstruction design | ||||
| 6. | DFD for recycled material | Using recycled materials | GD1 | [63] |
| Avoiding use of hazardous and toxic materials | GD2 | [65] | ||
| Green Material Management Phase | ||||
| Dimension: Green purchasing practices | ||||
| 7. | Green supplier selection | Cost: Raw material price | SSC1 | [66] |
| Cost: Product | SSC2 | [67] | ||
| Dimension: Green procurement practices | ||||
| 8. | Green procurement practices | RL clause in the instruction to bidder | MSR8 | FGD |
| Preparation of material priority scale plan for RL implementation | MSR9 | FGD | ||
| Green Construction Phase | ||||
| Dimension: RL practices | ||||
| 9. | RL internal side | Use of material | RLIS1 | [15] |
| Reuse of material | RLIS2 | [15,17] | ||
| Recycling material | RLIS3 | [17] | ||
| Residual | RLIS5 | [17] | ||
| 10. | RL waste management side | Evaluation of quality, cost, and time on the results of construction projects that apply RL | CSR8 | FGD |
| 11. | Knowledge application process | Problem sharing | KM1 | [63] |
| Percentage of repairs in O/M phase due to material damage | OSR16 | FGD | ||
Publisher’s Note: MDPI stays neutral with regard to jurisdictional claims in published maps and institutional affiliations. |
© 2022 by the authors. Licensee MDPI, Basel, Switzerland. This article is an open access article distributed under the terms and conditions of the Creative Commons Attribution (CC BY) license (https://creativecommons.org/licenses/by/4.0/).
Share and Cite
Wibowo, M.A.; Handayani, N.U.; Mustikasari, A.; Wardani, S.A.; Tjahjono, B. Reverse Logistics Performance Indicators for the Construction Sector: A Building Project Case. Sustainability 2022, 14, 963. https://doi.org/10.3390/su14020963
Wibowo MA, Handayani NU, Mustikasari A, Wardani SA, Tjahjono B. Reverse Logistics Performance Indicators for the Construction Sector: A Building Project Case. Sustainability. 2022; 14(2):963. https://doi.org/10.3390/su14020963
Chicago/Turabian StyleWibowo, Mochamad Agung, Naniek Utami Handayani, Anita Mustikasari, Sherly Ayu Wardani, and Benny Tjahjono. 2022. "Reverse Logistics Performance Indicators for the Construction Sector: A Building Project Case" Sustainability 14, no. 2: 963. https://doi.org/10.3390/su14020963
APA StyleWibowo, M. A., Handayani, N. U., Mustikasari, A., Wardani, S. A., & Tjahjono, B. (2022). Reverse Logistics Performance Indicators for the Construction Sector: A Building Project Case. Sustainability, 14(2), 963. https://doi.org/10.3390/su14020963

