Disciplinary Categorization of the Cattle Supply Chain—A Review and Bibliometric Analysis
Abstract
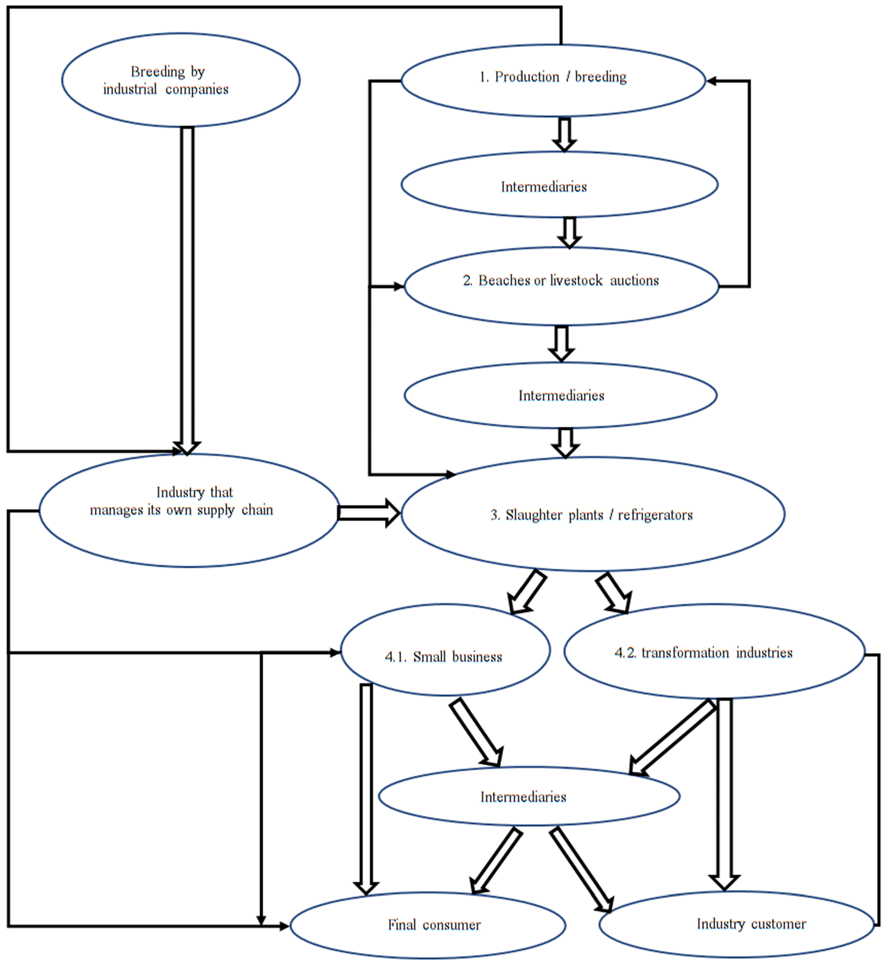
1. Introduction
2. Materials and Methods
2.1. Search Strategy
2.2. Data Analysis
3. Data Analysis
3.1. Categorization
3.2. Papers
3.3. Authors
3.4. Journals
4. Literature Review and Discussion
4.1. Category 1—Global Warming
4.1.1. Climate Change
4.1.2. Meat Consumption
4.1.3. Greenhouse Gas Emissions
4.1.4. Industrial Processes
4.1.5. Water Resources
4.1.6. Waste
4.1.7. Soils and Plants
4.2. Category 2—Culture
4.2.1. Spirituality
4.2.2. Origin and Evolution
4.3. Category 3—Tanneries
4.3.1. Occupational Health
4.3.2. Conservation
4.4. Category 4—General Agricultural Sector
4.4.1. Strategic Alliances
4.4.2. Foods
4.4.3. Diets
4.4.4. Inputs
4.4.5. Greenhouse Gas Mitigation
4.4.6. Industrial Processes
4.4.7. Prospective
4.4.8. Water Resources
4.5. Category 5—Quality Management and Control
4.5.1. Consumer
4.5.2. Safety
4.5.3. Temperature
4.6. Category 6—Veterinary Medicine
4.6.1. Cattle Welfare
4.6.2. Disease
4.6.3. Internal Medicine
4.6.4. Nutrition
4.7. Category 7—Perspectives
4.7.1. Future and Current Context
4.7.2. Innovation and Competitiveness
4.7.3. Developing Countries
4.8. Category 8—Technology
4.8.1. Infrared Spectroscopy
4.8.2. Nanotechnology
4.8.3. Emerging and Innovative Technologies
4.8.4. Artificial Vision and UAV (Unmanned Air Vehicles)
4.9. Category 9—Transportation
4.9.1. Road
4.9.2. Sea
4.9.3. Air
5. Concluding Remarks
Author Contributions
Funding
Institutional Review Board Statement
Informed Consent Statement
Data Availability Statement
Acknowledgments
Conflicts of Interest
Appendix A




| Topic | No. | Item | Location Where Item Is Reported | 
|---|---|---|---|
| 1 | Identify the report as a systematic review. | 1 | |
| Abstract | 2 | See the PRISMA 2020 for Abstracts checklist | 1 | 
| INTRODUCTION | |||
| Rationale | 3 | Describe the rationale for the review in the context of existing knowledge. | 2 | 
| Objectives | 4 | Provide an explicit statement of the objective(s) or question(s) the review addresses. | 2 | 
| METHODS | |||
| Eligibility criteria | 5 | Specify the inclusion and exclusion criteria for the review and how studies were grouped for the syntheses. | 3 | 
| Information sources | 6 | Specify all databases, registers, websites, organizations, reference lists and other sources searched or consulted to identify studies. Specify the date when each source was last searched or consulted. | 4–5 | 
| Search strategy | 7 | Present the full search strategies for all databases, registers and websites, including any filters and limits used. | 3 | 
| Selection process | 8 | Specify the methods used to decide whether a study met the inclusion criteria of the review, including how many reviewers screened each record and each report retrieved, whether they worked independently, and if applicable, details of automation tools used in the process. | 4 | 
| Data collection process | 9 | Specify the methods used to collect data from reports, including how many reviewers collected data from each report, whether they worked independently, any processes for obtaining or confirming data from study investigators, and if applicable, details of automation tools used in the process. | 2–3 | 
| Data items | 10a | List and define all outcomes for which data were sought. Specify whether all results that were compatible with each outcome domain in each study were sought (e.g., for all measures, time points, analyses), and if not, the methods used to decide which results to collect. | 5 | 
| 10b | List and define all other variables for which data were sought (e.g., participant and intervention characteristics, funding sources). Describe any assumptions made about any missing or unclear information. | 5–14 | |
| Study risk of bias assessment | 11 | Specify the methods used to assess risk of bias in the included studies, including details of the tool(s) used, how many reviewers assessed each study and whether they worked independently, and if applicable, details of automation tools used in the process. | 5 | 
| Effect measures | 12 | Specify for each outcome the effect measure(s) (e.g., risk ratio, mean difference) used in the synthesis or presentation of results. | N/A | 
| Synthesis methods | 13a | Describe the processes used to decide which studies were eligible for each synthesis (e.g., tabulating the study intervention characteristics and comparing against the planned groups for each synthesis (item 5)). | 3–4 | 
| 13b | Describe any methods required to prepare the data for presentation or synthesis, such as handling of missing summary statistics, or data conversions. | N/A | |
| 13c | Describe any methods used to tabulate or visually display results of individual studies and syntheses. | N/A | |
| 13d | Describe any methods used to synthesize results and provide a rationale for the choice(s). If meta-analysis was performed, describe the model(s), method(s) to identify the presence and extent of statistical heterogeneity, and software package(s) used. | N/A | |
| 13e | Describe any methods used to explore possible causes of heterogeneity among study results (e.g., subgroup analysis, meta-regression). | N/A | |
| 13f | Describe any sensitivity analyses conducted to assess robustness of the synthesized results. | N/A | |
| Reporting bias assessment | 14 | Describe any methods used to assess risk of bias due to missing results in a synthesis (arising from reporting biases). | N/A | 
| Certainty assessment | 15 | Describe any methods used to assess certainty (or confidence) in the body of evidence for an outcome. | N/A | 
| RESULTS | |||
| Study selection | 16a | Describe the results of the search and selection process, from the number of records identified in the search to the number of studies included in the review, ideally using a flow diagram. | 4, Figure 1 | 
| 16b | Cite studies that might appear to meet the inclusion criteria, but which were excluded, and explain why they were excluded. | 3–4 | |
| Study characteristics | 17 | Cite each included study and present its characteristics. | N/A | 
| Risk of bias in studies | 18 | Present assessments of risk of bias for each included study. | N/A | 
| Results of individual studies | 19 | For all outcomes, present, for each study: (a) summary statistics for each group (where appropriate) and (b) an effect estimate and its precision (e.g., confidence/credible interval), ideally using structured tables or plots. | 5–14 | 
| Results of syntheses | 20a | For each synthesis, briefly summarise the characteristics and risk of bias among contributing studies. | N/A | 
| 20b | Present results of all statistical syntheses conducted. If meta-analysis was done, present for each the summary estimate and its precision (e.g., confidence/credible interval) and measures of statistical heterogeneity. If comparing groups, describe the direction of the effect. | N/A | |
| 20c | Present results of all investigations of possible causes of heterogeneity among study results. | N/A | |
| 20d | Present results of all sensitivity analyses conducted to assess the robustness of the synthesized results. | N/A | |
| Reporting biases | 21 | Present assessments of risk of bias due to missing results (arising from reporting biases) for each synthesis assessed. | N/A | 
| Certainty of evidence | 22 | Present assessments of certainty (or confidence) in the body of evidence for each outcome assessed. | N/A | 
| DISCUSSION | |||
| Discussion | 23a | Provide a general interpretation of the results in the context of other evidence. | 14–23 | 
| 23b | Discuss any limitations of the evidence included in the review. | N/A | |
| 23c | Discuss any limitations of the review processes used. | N/A | |
| 23d | Discuss implications of the results for practice, policy, and future research. | 23–24 | |
| OTHER INFORMATION | |||
| Registration and protocol | 24a | Provide registration information for the review, including register name and registration number, or state that the review was not registered. | N/A | 
| 24b | Indicate where the review protocol can be accessed, or state that a protocol was not prepared. | N/A | |
| 24c | Describe and explain any amendments to information provided at registration or in the protocol. | N/A | |
| Support | 25 | Describe sources of financial or non-financial support for the review, and the role of the funders or sponsors in the review. | 24 | 
| Competing interests | 26 | Declare any competing interests of review authors. | 24 | 
| Availability of data, code and other materials | 27 | Report which of the following are publicly available and where they can be found: template data collection forms; data extracted from included studies; data used for all analyses; analytic code; any other materials used in the review. | N/A | 
References
- Food an Agricultural of the United Nations. The Impact of Natural Hazards and Disasters on Agriculture. Available online: https://www.fao.org/3/i5128e/i5128e.pdf (accessed on 26 November 2021).
- Greenpeace Colombia. Available online: https://www.greenpeace.org/colombia/ (accessed on 26 November 2021).
- Inicio|Organización de las Naciones Unidas para la Alimentación y la Agricultura. Available online: https://www.fao.org/home/es (accessed on 26 November 2021).
- Food and Agriculture-Key to Achieving the 2030 Agenda for Sustainable Development. Available online: https://www.fao.org/documents/card/en/c/d569c955-8237-42bf-813e-5adf0c4241b9/ (accessed on 26 November 2021).
- Objetivos de Desarrollo Sostenible|Organización de las Naciones Unidas para la Alimentación y la Agricultura. Available online: https://www.fao.org/sustainable-development-goals/es/ (accessed on 26 November 2021).
- Alliance for Water Stewardship Standard-Setting System Report, 2016. Available online: http://www.allianceforwaterstewardship.org/become-a-water-steward.html#aws-standard (accessed on 26 November 2021).
- Home—Alliance for Water Stewardship. Available online: https://a4ws.org/ (accessed on 26 November 2021).
- United Nations. UN-Water|Coordinating the UN’s Work on Water and Sanitation, 2020. Available online: https://www.unwater.org/ (accessed on 26 November 2021).
- Las Naciones Unidas, Agua|Naciones Unidas. Available online: https://www.un.org/es/global-issues/water (accessed on 26 November 2021).
- Connor, R.K.E. The United Nations World Water Development Report 3; United Nations: Washington, DC, USA, 2012. [Google Scholar]
- FAO (Food and Agriculture Organization). Rome Declaration and Plan of Action. Available online: https://www.fao.org/3/w3613e/w3613e00.htm (accessed on 26 November 2021).
- Sustainable Diets and Biodiversity. Directions and Solutions for Policy, Research and Action. Available online: https://www.cgiar.org/ (accessed on 26 November 2021).
- FAO. FIDA, and PMA. In El Estado de la Inseguridad Alimentaria en el Mundo 2013. Las Múltiples Dimensiones de la Seguridad Alimentaria; FAO: Rome, Italy, 2013. [Google Scholar]
- Intergovernmental Panel on Climate Change. Encyclopedia of Corporate Social Responsibility; Springer: Berlin, Germany, 2013; p. 1492.
- UN DESA. World Population Projected to Reach 9.8 Billion in 2050, and 11.2 Billion in 2100|UN DESA|United Nations Department of Economic and Social Affairs. 2017. Available online: https://www.un.org/development/desa/en/news/population/world-population-prospects-2017.html (accessed on 26 November 2021).
- FAO. News Article: Major Gains in Efficiency of Livestock Systems Needed. Available online: https://www.fao.org/news/story/en/item/116937/icode/ (accessed on 12 May 2021).
- World Meat Projections. Available online: https://www.oecd-ilibrary.org/sites/cbc9005c-en/index.html?itemId=/content/component/cbc9005c-en (accessed on 16 May 2021).
- FAO—División de Producción y Sanidad Animal. Available online: https://www.fao.org/ag/againfo/themes/es/meat/home.html (accessed on 16 May 2021).
- Al Evitar la Carne Podrías Arriesgar tu Salud|UNAM Global. Available online: https://unamglobal.unam.mx/al-evitar-la-carne-podrias-arriesgar-tu-salud/ (accessed on 16 May 2021).
- Page, M.J.; McKenzie, J.E.; Bossuyt, P.M.; Boutron, I.; Hoffmann, T.C.; Cynthia, D.M.; Mulrow, D.; Shamseer, L.; Jennifer, M.T.; Akl, E.A.; et al. The PRISMA 2020 statement: An updated guideline for reporting systematic reviews. Syst. Rev. 2021, 10, 1–11. [Google Scholar] [CrossRef] [PubMed]
- Chopra, S. Administración de la Cadena de Suministro. Available online: http://up-rid2.up.ac.pa:8080/xmlui/bitstream/handle/123456789/1340/Administraci%C3%B3n%20de%20la%20cadena%20de%20suministro.pdf?sequence=1&isAllowed=y (accessed on 16 May 2021).
- Allou, R.H.B. Administración de la Cadena de Suministro; Pearson Educación: London, UK, 2004. [Google Scholar]
- Akkerman, R.; Farahani, P.; Grunow, M. Quality, safety and sustainability in food distribution: A review of quantitative operations management approaches and challenges. OR Spectr. 2010, 32, 863–904. [Google Scholar] [CrossRef]
- Porter, M. Competitive Advantage: Creating and Sustaining Superior Performance; Harvard Business School: Boston, MA, USA, 1998. [Google Scholar]
- Gaither, N.; Frazier, G. Administración de Producción y Operaciones. Available online: https://clea.edu.mx/biblioteca/files/original/2f63e2eb5f8d66b336d65b3947975b33.pdf (accessed on 16 May 2021).
- Bautista-Santos, H.; Martínez-Flores, J.L.; Fernández-Lambert, G.; Bernabé-Loranca, M.B.; Sánchez-Galván, F. Integration model of collaborative supply chain. DYNA 2015, 82, 145–154. [Google Scholar] [CrossRef]
- Organization, T.I.T.T. Cadenas de Suministro Sostenibles|ITTO|The International Tropical Timber Organization. Available online: https://www.itto.int/es/economic_market/supply_chains/ (accessed on 17 May 2021).
- Dialnet, Cadenas de Suministro Verdes, una Respuesta al Desempeño Ambiental-Dialnet. Available online: https://dialnet.unirioja.es/servlet/articulo?codigo=4733838 (accessed on 17 May 2021).
- Logística, B. La Importancia de una Cadena de Suministro Verde.-Blog de CC de Transporte y Logística. Available online: https://blogs.ucjc.edu/cc-transporte-logistica/2020/01/la-importancia-de-una-cadena-de-suministro-verde/ (accessed on 17 May 2021).
- Zonalogística, La Planificación Colaborativa en la Cadena de Suministros-Zonalogística. Available online: https://zonalogistica.com/la-planificacion-colaborativa-en-la-cadena-de-suministros/ (accessed on 17 May 2021).
- Sertrans, La Importancia de las Cadenas de Suministro Colaborativas|Sertrans. Available online: https://www.sertrans.es/noticias/la-importancia-cadenas-suministro-colaborativas/ (accessed on 17 May 2021).
- C. M. Professionals Definiciones de SCM y Glosario de Términos. Available online: https://cscmp.org/CSCMP/Academia/SCM_Definitions_and_Glossary_of_Terms/CSCMP/Educate/SCM_Definitions_and_Glossary_of_Terms.aspx?hkey=60879588-f65f-4ab5-8c4b-6878815ef921 (accessed on 17 May 2021).
- Dane. 2 Boletín Mensual Insumos Y Factores Asociados A La Producción Agropecuaria; Dane: Bogotá, Colombia, 2021. [Google Scholar]
- Escarcha, J.; Lassa, J.; Zander, K. Livestock Under Climate Change: A Systematic Review of Impacts and Adaptation. Climate 2018, 6, 54. [Google Scholar] [CrossRef]
- Sanchez-Sabate, R.; Badilla-Briones, Y.; Sabaté, J. Understanding Attitudes towards Reducing Meat Consumption for Environmental Reasons. A Qualitative Synthesis Review. Sustainability 2019, 11, 6295. [Google Scholar] [CrossRef]
- Sanchez-Sabate, R.; Sabaté, J. Consumer Attitudes Towards Environmental Concerns of Meat Consumption: A Systematic Review. Int. J. Environ. Res. Public Health 2019, 16, 1220. [Google Scholar] [CrossRef]
- Hartmann, C.; Siegrist, M. Consumer perception and behaviour regarding sustainable protein consumption: A systematic review. Trends Food Sci. Technol. 2017, 61, 11–25. [Google Scholar] [CrossRef]
- Reynolds, C.; Buckley, J.; Weinstein, P.; Boland, J. Are the Dietary Guidelines for Meat, Fat, Fruit and Vegetable Consumption Appropriate for Environmental Sustainability? A Review of the Literature. Nutrients 2014, 6, 2251–2265. [Google Scholar] [CrossRef]
- Yip, C.S.C.; Crane, G.; Karnon, J. Systematic review of reducing population meat consumption to reduce greenhouse gas emissions and obtain health benefits: Effectiveness and models assessments. Int. J. Public Health 2013, 58, 683–693. [Google Scholar] [CrossRef]
- Yang, W.; Renwick, A. Consumer Willingness to Pay Price Premiums for Credence Attributes of Livestock Products–A Meta-Analysis. J. Agric. Econ. 2019, 70, 618–639. [Google Scholar] [CrossRef]
- Esteves, E.M.M.; Herrera, A.M.N.; Esteves, V.P.P.; do Morgado, C.R.V. Life cycle assessment of manure biogas production: A review. J. Clean Prod. 2019, 219, 411–423. [Google Scholar] [CrossRef]
- Niles, M.T.; Horner, C.; Chintala, R.; Tricarico, J. A review of determinants for dairy farmer decision making on manure management strategies in high-income countries. Environ. Res. Lett. 2019, 14, 053004. [Google Scholar] [CrossRef]
- Lynch, J. Availability of disaggregated greenhouse gas emissions from beef cattle production: A systematic review. Environ. Impact Assess. Rev. 2019, 76, 69–78. [Google Scholar] [CrossRef]
- York, L.; Heffernan, C.; Rymer, C. A systematic review of policy approaches to dairy sector greenhouse gas (GHG) emission reduction. J. Clean. Prod. 2018, 172, 2216–2224. [Google Scholar] [CrossRef]
- Owen, J.J.; Silver, W.L. Greenhouse gas emissions from dairy manure management: A review of field-based studies. Glob. Chang. Biol. 2015, 21, 550–565. [Google Scholar] [CrossRef]
- Kebreab, E.; Clark, K.; Wagner-Riddle, C.; France, J. Methane and nitrous oxide emissions from Canadian animal agriculture: A review. Can. J. Anim. Sci. 2006, 86, 135–157. [Google Scholar] [CrossRef]
- Yip, C.S.C.; Fielding, R. Cradle-to-cooked-edible-meat analysis of greenhouse gas emissions. Nutr. Cycl. Agroecosyst. 2018, 112, 291–302. [Google Scholar] [CrossRef]
- Liu, Z.; Liu, Y.; Murphy, J.; Maghirang, R. Ammonia and Methane Emission Factors from Cattle Operations Expressed as Losses of Dietary Nutrients or Energy. Agriculture 2017, 7, 16. [Google Scholar] [CrossRef]
- MacDonald, J.M. Beef and pork packing industries. Vet. Clin. N. Am. Food Anim. Pract. 2003, 19, 419–443. [Google Scholar] [CrossRef]
- Legesse, G.; Ominski, K.H.; Beauchemin, K.A.; Pfister, S.; Martel, M.; McGeough, E.J.; Hoekstra, A.Y.; Kroebel, R.; Cordeiro, M.R.C.; McAllister, T.A. BOARD-INVITED REVIEW: Quantifying water use in ruminant production. J. Anim. Sci. 2017, 95, 2001. [Google Scholar] [CrossRef][Green Version]
- Okoro, O.V.; Sun, Z.; Birch, J. Meat processing waste as a potential feedstock for biochemicals and biofuels–A review of possible conversion technologies. J. Clean. Prod. 2017, 142, 1583–1608. [Google Scholar] [CrossRef]
- Reilly, M.; Cooley, A.P.; Tito, D.; Tassou, S.A.; Theodorou, M.K. Electrocoagulation treatment of dairy processing and slaughterhouse wastewaters. Energy Procedia 2019, 161, 343–351. [Google Scholar] [CrossRef]
- Harris, P.W.; McCabe, B.K. Review of pre-treatments used in anaerobic digestion and their potential application in high-fat cattle slaughterhouse wastewater. Appl. Energy 2015, 155, 560–575. [Google Scholar] [CrossRef]
- Mazzini, F.; Relva, M.A.; Malizia, L.R. Impacts of domestic cattle on forest and woody ecosystems in southern South America. Plant Ecol. 2018, 219, 913–925. [Google Scholar] [CrossRef]
- Flachowsky, G.; Meyer, U.; Südekum, K.-H. Land Use for Edible Protein of Animal Origin—A Review. Animals 2017, 7, 25. [Google Scholar] [CrossRef]
- Farouk, M.M.; Regenstein, J.M.; Pirie, M.R.; Najm, R.; Bekhit, A.E.D.; Knowles, S.O. Spiritual aspects of meat and nutritional security: Perspectives and responsibilities of the Abrahamic faiths. Food Res. Int. 2015, 76, 882–895. [Google Scholar] [CrossRef]
- Benningstad, N.C.G.; Kunst, J.R. Dissociating meat from its animal origins: A systematic literature review. Appetite 2020, 147, 104554. [Google Scholar] [CrossRef]
- Fayemi, P.O.; Muchenje, V. Maternal slaughter at abattoirs: History, causes, cases and the meat industry. Springerplus 2013, 2, 125. [Google Scholar] [CrossRef]
- Williams, A.C.; Hill, L.J. Meat and Nicotinamide: A Causal Role in Human Evolution, History, and Demographics. Int. J. Tryptophan Res. 2017, 10, 117864691770466. [Google Scholar] [CrossRef]
- Michalska-Jakubus, M.M.; Zdeb, K.; Rymgayłło-Jankowska, B.; Korolczuk, A.; Żarnowski, T.; Krasowska, D. Occupational exposure as a presumable cause of subcutaneous sarcoidosis in a tannery worker–case report and review of the literature. Adv. Dermatol. Allergol. 2018, 35, 118–121. [Google Scholar] [CrossRef]
- Sarwar, F.; Malik, R.N.; Chow, C.W.; Alam, K. Occupational exposure and consequent health impairments due to potential incidental nanoparticles in leather tanneries: An evidential appraisal of south Asian developing countries. Environ. Int. 2018, 117, 164–174. [Google Scholar] [CrossRef] [PubMed]
- Wu, J.; Zhao, L.; Liu, X.; Chen, W.; Gu, H. Recent progress in cleaner preservation of hides and skins. J. Clean. Prod. 2017, 148, 158–173. [Google Scholar] [CrossRef]
- Dania, W.A.P.; Xing, K.; Amer, Y. Collaboration behavioural factors for sustainable agri-food supply chains: A systematic review. J. Clean. Prod. 2018, 186, 851–864. [Google Scholar] [CrossRef]
- Jia, F.; Peng, S.; Green, J.; Koh, L.; Chen, X. Soybean supply chain management and sustainability: A systematic literature review. J. Clean. Prod. 2020, 255, 120254. [Google Scholar] [CrossRef]
- Chowdhury, R.B.; Moore, G.A.; Weatherley, A.J.; Arora, M. Key sustainability challenges for the global phosphorus resource, their implications for global food security, and options for mitigation. J. Clean. Prod. 2017, 140, 945–963. [Google Scholar] [CrossRef]
- Clune, S.; Crossin, E.; Verghese, K. Systematic review of greenhouse gas emissions for different fresh food categories. J. Clean. Prod. 2017, 140, 766–783. [Google Scholar] [CrossRef]
- Fassam, L.; Dani, S. A conceptual understanding of criminality and integrity challenges in food supply chains. Br. Food J. 2017, 119, 67–83. [Google Scholar] [CrossRef]
- Stagnari, F.; Maggio, A.; Galieni, A.; Pisante, M. Multiple benefits of legumes for agriculture sustainability: An overview. Chem. Biol. Technol. Agric. 2017, 4, 2. [Google Scholar] [CrossRef]
- Perez-Cueto. An Umbrella Review of Systematic Reviews on Food Choice and Nutrition Published between 2017 and-2019. Nutrients 2019, 11, 2398. [Google Scholar] [CrossRef]
- Bouzembrak, Y.; Klüche, M.; Gavai, A.; Marvin, H.J.P. Internet of Things in food safety: Literature review and a bibliometric analysis. Trends Food Sci. Technol. 2019, 94, 54–64. [Google Scholar] [CrossRef]
- Ndraha, N.; Hsiao, H.-I.; Vlajic, J.; Yang, M.-F.; Lin, H.-T.V. Time-temperature abuse in the food cold chain: Review of issues, challenges, and recommendations. Food Control 2018, 89, 12–21. [Google Scholar] [CrossRef]
- de Moraes, C.C.; de Souza, T.A. Panorama Mundial do Desperdício e Perda de Alimentos no Contexto de Cadeias de Suprimentos Agroalimentares. Rev. Agronegócio Meio Ambient. 2018, 11, 901. [Google Scholar] [CrossRef]
- Ghosh, P.R.; Fawcett, D.; Sharma, S.B.; Poinern, G.E.J. Progress towards Sustainable Utilisation and Management of Food Wastes in the Global Economy. Int. J. Food Sci. 2016, 2016, 1–22. [Google Scholar] [CrossRef] [PubMed]
- Frenkel, V.S.; Cummings, G.; Maillacheruvu, K.Y.; Tang, W.Z. Food-Processing Wastes. Water Environ. Res. 2013, 85, 1501–1514. [Google Scholar] [CrossRef]
- Mie, A.; Andersen, H.R.; Gunnarsson, S.; Kahl, J.; Kesse-Guyot, E.; Rembiałkowska, E.; Quaglio, G.; Grandjean, P. Human health implications of organic food and organic agriculture: A comprehensive review. Environ. Health 2017, 16, 111. [Google Scholar] [CrossRef]
- Zhu, Z.; Chu, F.; Dolgui, A.; Chu, C.; Zhou, W.; Piramuthu, S. Recent advances and opportunities in sustainable food supply chain: A model-oriented review. Int. J. Prod. Res. 2018, 56, 5700–5722. [Google Scholar] [CrossRef]
- Routroy, S.; Behera, A. Agriculture supply chain. J. Agribus. Dev. Emerg. Econ. 2017, 7, 275–302. [Google Scholar] [CrossRef]
- Shukla, M.; Jharkharia, S. Agri-fresh produce supply chain management: A state-of-the-art literature review. Int. J. Oper. Prod. Manag. 2013, 33, 114–158. [Google Scholar] [CrossRef]
- Chai, B.C.; van der Voort, J.R.; Grofelnik, K.; Eliasdottir, H.G.; Klöss, I.; Perez-Cueto, F.J.A. Which Diet Has the Least Environmental Impact on Our Planet? A Systematic Review of Vegan, Vegetarian and Omnivorous Diets. Sustainability 2019, 11, 4110. [Google Scholar] [CrossRef]
- Nelson, M.E.; Hamm, M.W.; Hu, F.B.; Abrams, S.A.; Griffin, T.S. Alignment of Healthy Dietary Patterns and Environmental Sustainability: A Systematic Review. Adv. Nutr. An Int. Rev. J. 2016, 7, 1005–1025. [Google Scholar] [CrossRef]
- González-García, S.; Esteve-Llorens, X.; Moreira, M.T.; Feijoo, G. Carbon footprint and nutritional quality of different human dietary choices. Sci. Total Environ. 2018, 644, 77–94. [Google Scholar] [CrossRef] [PubMed]
- McFarlane, I. The Goal of Adequate Nutrition: Can It Be Made Affordable, Sustainable, and Universal? Foods 2016, 5, 82. [Google Scholar] [CrossRef] [PubMed]
- Aleksandrowicz, L.; Green, R.; Joy, E.J.M.; Smith, P.; Haines, A. The Impacts of Dietary Change on Greenhouse Gas Emissions, Land Use, Water Use, and Health: A Systematic Review. PLoS ONE 2016, 11, e0165797. [Google Scholar] [CrossRef] [PubMed]
- Joyce, A.; Dixon, S.; Comfort, J.; Hallett, J. Reducing the Environmental Impact of Dietary Choice: Perspectives from a Behavioural and Social Change Approach. J. Environ. Public Health 2012, 2012, 1–7. [Google Scholar] [CrossRef] [PubMed]
- Weekley, J.; Gabbard, J.; Nowak, J. Micro-Level Management of Agricultural Inputs: Emerging Approaches. Agronomy 2012, 2, 321–357. [Google Scholar] [CrossRef]
- Cavalcante, L.F.; Bezerra, F.T.C.; de Souto, A.G.; Bezerra, M.A.F.; de Lima, G.S.; Gheyi, H.R.; Pereira, J.F.d.; Beckmann-Cavalcante, M.Z. Biofertilizers in horticultural crops. Comun. Sci. 2019, 10, 415–428. [Google Scholar] [CrossRef]
- Gunnarsson, C.C.; Petersen, C.M. Water hyacinths as a resource in agriculture and energy production: A literature review. Waste Manag. 2007, 27, 117–129. [Google Scholar] [CrossRef]
- Bellarby, J.; Tirado, R.; Leip, A.; Weiss, F.; Lesschen, J.P.; Smith, P. Livestock greenhouse gas emissions and mitigation potential in Europe. Glob. Chang. Biol. 2013, 19, 3–18. [Google Scholar] [CrossRef]
- Čuček, L.; Klemeš, J.J.; Varbanov, P.S.; Kravanja, Z. Significance of environmental footprints for evaluating sustainability and security of development. Clean Technol. Environ. Policy 2015, 17, 2125–2141. [Google Scholar] [CrossRef]
- Mor, R.S.; Singh, S.; Bhardwaj, A.; Singh, L.P. Technological Implications of Supply Chain Practices in Agri-Food Sector-A. Int. J. Supply Oper. Manag. 2015, 2, 720–747. Available online: www.ijsom.com (accessed on 27 May 2021).
- Vymazal, J. Constructed wetlands for treatment of industrial wastewaters: A review. Ecol. Eng. 2014, 73, 724–751. [Google Scholar] [CrossRef]
- Liu, J.; Chen, M.; Liu, H. The role of big data analytics in enabling green supply chain management: A literature review. J. Data Inf. Manag. 2020, 2, 75–83. [Google Scholar] [CrossRef]
- Cuer, L.; Bernardo, C.; Scalco, A. Abordagem Lean na cadeia agroalimentar: Uma revisão bibliográfica sistemática. Rev. Gestão Proj. 2019, 10, 93–106. [Google Scholar] [CrossRef]
- Jose, A.; Shanmugam, P. Supply chain issues in SME food sector: A systematic review. J. Adv. Manag. Res. 2019, 17, 19–65. [Google Scholar] [CrossRef]
- Pagano, M.; Correa, E.; Duarte, N.; Yelikbayev, B.; O’Donovan, A.; Gupta, V. Advances in Eco-Efficient Agriculture: The Plant-Soil Mycobiome. Agriculture 2017, 7, 14. [Google Scholar] [CrossRef]
- Zhao, Y.; Liu, Z.; Wu, J. Grassland ecosystem services: A systematic review of research advances and future directions. Landsc. Ecol. 2020, 35, 793–814. [Google Scholar] [CrossRef]
- Jia, F.; Hubbard, M.; Zhang, T.; Chen, L. Water stewardship in agricultural supply chains. J. Clean. Prod. 2019, 235, 1170–1188. [Google Scholar] [CrossRef]
- Aivazidou, E.; Tsolakis, N.; Iakovou, E.; Vlachos, D. The emerging role of water footprint in supply chain management: A critical literature synthesis and a hierarchical decision-making framework. J. Clean. Prod. 2016, 137, 1018–1037. [Google Scholar] [CrossRef]
- Gonzalez, J.M.; Phelps, K.J. United States beef quality as chronicled by the National Beef Quality Audits, Beef Consumer Satisfaction Projects, and National Beef Tenderness Surveys—A review. Asian-Australas. J. Anim. Sci. 2018, 31, 1036–1042. [Google Scholar] [CrossRef]
- Janssen, M.; Rödiger, M.; Hamm, U. Labels for Animal Husbandry Systems Meet Consumer Preferences: Results from a Meta-analysis of Consumer Studies. J. Agric. Environ. Ethics 2016, 29, 1071–1100. [Google Scholar] [CrossRef]
- Stampa, E.; Schipmann-Schwarze, C.; Hamm, U. Consumer perceptions, preferences, and behavior regarding pasture-raised livestock products: A review. Food Qual. Prefer. 2020, 82, 103872. [Google Scholar] [CrossRef]
- Yip, C.S.C.; Lam, W.; Fielding, R. A summary of meat intakes and health burdens. Eur. J. Clin. Nutr. 2018, 72, 18–29. [Google Scholar] [CrossRef] [PubMed]
- Aschemann-Witzel, J.; Zielke, S. Can’t Buy Me Green? A Review of Consumer Perceptions of and Behavior Toward the Price of Organic Food. J. Consum. Aff. 2017, 51, 211–251. [Google Scholar] [CrossRef]
- Henchion, M.M.; McCarthy, M.; Resconi, V.C. Beef quality attributes: A systematic review of consumer perspectives. Meat Sci. 2017, 128, 1–7. [Google Scholar] [CrossRef] [PubMed]
- Wahyuni, H.; Vanany, I.; Ciptomulyono, U. Food safety and halal food in the supply chain: Review and bibliometric analysis. J. Ind. Eng. Manag. 2019, 12, 373. [Google Scholar] [CrossRef]
- Young, I.; Wilhelm, B.J.; Cahill, S.; Nakagawa, R.; Desmarchelier, P.; Rajić, A. A Rapid Systematic Review and Meta-Analysis of the Efficacy of Slaughter and Processing Interventions to Control Nontyphoidal Salmonella in Beef and Pork. J. Food Prot. 2016, 79, 2196–2210. [Google Scholar] [CrossRef]
- Raab, V.; Petersen, B.; Kreyenschmidt, J. Temperature monitoring in meat supply chains. Br. Food J. 2011, 113, 1267–1289. [Google Scholar] [CrossRef]
- Losada-Espinosa, N.; Villarroel, M.; María, G.A.; Miranda-de la Lama, G.C. Pre-slaughter cattle welfare indicators for use in commercial abattoirs with voluntary monitoring systems: A systematic review. Meat Sci. 2018, 138, 34–48. [Google Scholar] [CrossRef]
- Galán, E.; Llonch, P.; Villagrá, A.; Levit, H.; Pinto, S.; del Prado, A. A systematic review of non-productivity-related animal-based indicators of heat stress resilience in dairy cattle. PLoS ONE 2018, 13, e0206520. [Google Scholar] [CrossRef]
- Collins, L.; Part, C. Modelling Farm Animal Welfare. Animals 2013, 3, 416–441. [Google Scholar] [CrossRef]
- Adamczyk, K. Dairy cattle welfare as a result of human-animal relationship–A review. Ann. Anim. Sci. 2018, 18, 601–622. [Google Scholar] [CrossRef]
- Shields, S.; Orme-Evans, G. The Impacts of Climate Change Mitigation Strategies on Animal Welfare. Animals 2015, 5, 361–394. [Google Scholar] [CrossRef] [PubMed]
- Tucker, C.B.; Coetzee, J.F.; Stookey, J.M.; Thomson, D.U.; Grandin, T.; Schwartzkopf-Genswein, K.S. Beef cattle welfare in the USA: Identification of priorities for future research. Anim. Health Res. Rev. 2015, 6, 107–124. [Google Scholar] [CrossRef] [PubMed]
- Wigham, E.E.; Butterworth, A.; Wotton, S. Assessing cattle welfare at slaughter–Why is it important and what challenges are faced? Meat Sci. 2018, 145, 171–177. [Google Scholar] [CrossRef] [PubMed]
- Uetake, K. Newborn calf welfare: A review focusing on mortality rates. Anim. Sci. J. 2013, 84, 101–105. [Google Scholar] [CrossRef] [PubMed]
- Cozzi, G.; Brscic, M.; Gottardo, F. Main critical factors affecting the welfare of beef cattle and veal calves raised under intensive rearing systems in Italy: A review. Ital. J. Anim. Sci. 2009, 8, 67–80. [Google Scholar] [CrossRef]
- Ferlazzo, A.; Cravana, C.; Fazio, E.; Medica, P. The contribution of total and free iodothyronines to welfare maintenance and management stress coping in Ruminants and Equines: Physiological ranges and reference values. Res. Vet. Sci. 2018, 118, 134–143. [Google Scholar] [CrossRef]
- Colditz, I.G.; Watson, D.L.; Kilgour, R.; Ferguson, D.M.; Prideaux, C.; Ruby, J.; Kirkland, P.D.; Sullivan, K. Impact of animal health and welfare research within the CRC for Cattle and Beef Quality on Australian beef production. Aust. J. Exp. Agric. 2006, 46, 233. [Google Scholar] [CrossRef]
- Compton, C.W.R.; Heuer, C.; Thomsen, P.T.; Carpenter, T.E.; Phyn, C.V.C.; McDougall, S. Invited review: A systematic literature review and meta-analysis of mortality and culling in dairy cattle. J. Dairy Sci. 2017, 100, 1–16. [Google Scholar] [CrossRef]
- Oehm, A.W.; Knubben-Schweizer, G.; Rieger, A.; Stoll, A.; Hartnack, S. A systematic review and meta-analyses of risk factors associated with lameness in dairy cows. BMC Vet. Res. 2019, 15, 346. [Google Scholar] [CrossRef]
- Alonso, S.; Lindahl, J.; Roesel, K.; Traore, S.G.; Yobouet, B.A.; Ndour, A.P.N.; Carron, M.; Grace, D. Where literature is scarce: Observations and lessons learnt from four systematic reviews of zoonoses in African countries. Anim. Health Res. Rev. 2016, 17, 28–38. [Google Scholar] [CrossRef] [PubMed]
- Vriezen, R.; Sargeant, J.M.; Vriezen, E.; Reist, M.; Winder, C.B.; O’Connor, A.M. Systematic reviews and meta-analyses in animal health, performance, and on-farm food safety: A scoping review. Anim. Health Res. Rev. 2019, 20, 116–127. [Google Scholar] [CrossRef] [PubMed]
- Sreenivasan, C.C.; Thomas, M.; Kaushik, R.S.; Wang, D.; Li, F. Influenza A in Bovine Species: A Narrative Literature Review. Viruses 2019, 11, 561. [Google Scholar] [CrossRef]
- Lindström, M.; Myllykoski, J.; Sivelä, S.; Korkeala, H. Clostridium botulinum in Cattle and Dairy Products. Crit. Rev. Food Sci. Nutr. 2010, 50, 281–304. [Google Scholar] [CrossRef]
- Alonso, S.; Lindahl, J.; Roesel, K.; Traore, S.G.; Yobouet, B.A.; Ndour, A.P.N.; Carron, M.; Grace, D. Experimental challenge models for Johne’s disease: A review and proposed international guidelines. Vet. Microbiol. 2007, 122, 197–222. [Google Scholar] [CrossRef]
- Luciano, S.A.; Roess, A. Human zoonotic tuberculosis and livestock exposure in low-and middle-income countries: A systematic review identifying challenges in laboratory diagnosis. Zoonoses Public Health 2020, 67, 97–111. [Google Scholar] [CrossRef]
- Burns, M.J.; O’Connor, A.M. Assessment of methodological quality and sources of variation in the magnitude of vaccine efficacy: A systematic review of studies from 1960 to 2005 reporting immunization with Moraxella bovis vaccines in young cattle. Vaccine 2008, 26, 144–152. [Google Scholar] [CrossRef]
- de Kantor, I.N.; Ritacco, V. An update on bovine tuberculosis programmes in Latin American and Caribbean countries. Vet. Microbiol. 2006, 112, 111–118. [Google Scholar] [CrossRef]
- Saratsis, A.; Sotiraki, S.; Braae, U.C.; Devleesschauwer, B.; Dermauw, V.; Eichenberger, R.M.; Thomas, L.F.; Bobić, B.; Dorny, P.; Gabriël, S.; et al. Epidemiology of Taenia saginata taeniosis/cysticercosis: A systematic review of the distribution in the Americas. Parasit. Vectors 2018, 11, 518. [Google Scholar] [CrossRef]
- Waddell, L.A.; Rajić, A.; Sargeant, J.; Harris, J.; Amezcua, R.; Downey, L.; Read, S.; McEwen, S.A. The Zoonotic Potential of Mycobacterium avium spp. Paratuberculosis. Can. J. Public Health 2008, 99, 145–155. [Google Scholar] [CrossRef]
- Rossi, G.A.M.; van Damme, I.; Gabriël, S. Systematic review and meta-analysis of bovine cysticercosis in Brazil: Current knowledge and way forward. Parasit. Vectors 2020, 13, 92. [Google Scholar] [CrossRef] [PubMed]
- Rashid, M.; Rashid, M.I.; Akbar, H.; Ahmad, L.; Hassan, M.A.; Ashraf, K.; Saeed, K.; Gharbi, M. A systematic review on modelling approaches for economic losses studies caused by parasites and their associated diseases in cattle. Parasitology 2019, 146, 129–141. [Google Scholar] [CrossRef]
- Pinior, B.; Firth, C.L.; Richter, V.; Lebl, K.; Trauffler, M.; Dzieciol, M.; Hutter, S.E.; Burgstaller, J.; Obritzhauser, W.; Winter, P.; et al. A systematic review of financial and economic assessments of bovine viral diarrhea virus (BVDV) prevention and mitigation activities worldwide. Prev. Vet. Med. 2017, 137, 77–92. [Google Scholar] [CrossRef] [PubMed]
- Watts, M.; Meisel, E.M.; Densie, I.K. Cattle-related trauma, injuries and deaths. Trauma 2014, 16, 3–8. [Google Scholar] [CrossRef]
- Bishop, R.P.; Odongo, D.; Ahmed, J.; Mwamuye, M.; Fry, L.M.; Knowles, D.P.; Nanteza, A.; Lubega, G.; Gwakisa, P.; Clausen, P.H. A review of recent research on Theileria parva: Implications for the infection and treatment vaccination method for control of East Coast fever. Transbound. Emerg. Dis. 2020, 67, 56–67. [Google Scholar] [CrossRef]
- Goldansaz, S.A.; Guo, A.C.; Sajed, T.; Steele, M.A.; Plastow, G.S.; Wishart, D.S. Livestock metabolomics and the livestock metabolome: A systematic review. PLoS ONE 2017, 12, e0177675. [Google Scholar] [CrossRef]
- McClelland, S.C.; Arndt, C.; Gordon, D.R.; Thoma, G. Type and number of environmental impact categories used in livestock life cycle assessment: A systematic review. Livest. Sci. 2018, 209, 39–45. [Google Scholar] [CrossRef]
- van Wagenberg, C.P.A.; de Haas, Y.; Hogeveen, H.; van Krimpen, M.M.; Meuwissen, M.P.M.; van Middelaar, C.E.; Rodenburg, T.B. Animal Board Invited Review: Comparing conventional and organic livestock production systems on different aspects of sustainability. Animal 2017, 11, 1839–1851. [Google Scholar] [CrossRef]
- Lewis, K.A.; Tzilivakis, J.; Green, A.; Warner, D.J. Potential of feed additives to improve the environmental impact of European livestock farming: A multi-issue analysis. Int. J. Agric. Sustain. 2015, 13, 55–68. [Google Scholar] [CrossRef]
- Nyamushamba, G.B.; Mapiye, C.; Tada, O.; Halimani, T.E.; Muchenje, V. Conservation of indigenous cattle genetic resources in Southern Africa’s smallholder areas: Turning threats into opportunities—A review. Asian-Australas. J. Anim. Sci. 2016, 30, 603–621. [Google Scholar] [CrossRef]
- Weber, K.T.; Horst, S. Desertification and livestock grazing: The roles of sedentarization, mobility and rest. Pastor. Res. Policy Pract. 2011, 1, 19. [Google Scholar] [CrossRef]
- Tikam, K.; Phatsara, C.; Mikled, C.; Vearasilp, T.; Phunphiphat, W.; Chobtang, J.; Cherdthong, A.; Südekum, K.H. Pangola grass as forage for ruminant animals: A review. Springerplus 2013, 2, 604. [Google Scholar] [CrossRef]
- Xiao, J.; Alugongo, G.M.; Li, J.; Wang, Y.; Li, S.; Cao, Z. Review: How Forage Feeding Early in Life Influences the Growth Rate, Ruminal Environment, and the Establishment of Feeding Behavior in Pre-Weaned Calves. Animals 2020, 10, 188. [Google Scholar] [CrossRef] [PubMed]
- Duffield, T.F.; Merrill, J.K.; Bagg, R.N. Meta-analysis of the effects of monensin in beef cattle on feed efficiency, body weight gain, and dry matter intake1. J. Anim. Sci. 2012, 90, 4583–4592. [Google Scholar] [CrossRef] [PubMed]
- Rochfort, S.; Parker, A.J.; Dunshea, F.R. Plant bioactives for ruminant health and productivity. Phytochemistry 2008, 69, 299–322. [Google Scholar] [CrossRef] [PubMed]
- Sigua, G.C. Recycling biosolids and lake-dredged materials to pasture-based animal agriculture: Alternative nutrient sources for forage productivity and sustainability. A review. Agron. Sustain. Dev. 2009, 29, 143–160. [Google Scholar] [CrossRef]
- di Bernardini, R.; Harnedy, P.; Bolton, D.; Kerry, J.; O’Neill, E.; Mullen, A.M.; Hayes, M. Antioxidant and antimicrobial peptidic hydrolysates from muscle protein sources and by-products. Food Chem. 2011, 124, 1296–1307. [Google Scholar] [CrossRef]
- Echegaray, N.; Gómez, B.; Barba, F.J.; Franco, D.; Estévez, M.; Carballo, J.; Marszałek, K.; Lorenzo, J.M. Chestnuts and by-products as source of natural antioxidants in meat and meat products: A review. Trends Food Sci. Technol. 2018, 82, 110–121. [Google Scholar] [CrossRef]
- Martínez-Alvarez, O.; Chamorro, S.; Brenes, A. Protein hydrolysates from animal processing by-products as a source of bioactive molecules with interest in animal feeding: A review. Food Res. Int. 2015, 73, 204–212. [Google Scholar] [CrossRef]
- DeDonder, K.D.; Gehring, R.; Tell, L.A.; Riviere, J.E. Protocol for diversion of confirmed positive bulk raw milk tankers to calf ranches—A review of the Pharmacokinetics of tetracyclines and sulfonamides in veal calves. Anim. Health Res. Rev. 2016, 17, 127–136. [Google Scholar] [CrossRef]
- Tessema, W.K.; Ingenbleek, P.T.M.; van Trijp, H.C.M. Pastoralism, sustainability, and marketing. A review. Agron. Sustain. Dev. 2014, 34, 75–92. [Google Scholar] [CrossRef]
- Crowley, M.A.; Shannon, K.E.; Leslie, I.S.; Jilling, A.; McIntire, C.D.; Kyker-Snowman, E. Sustainable beef production in New England: Policy and value-chain challenges and opportunities. Agroecol. Sustain. Food Syst. 2019, 43, 274–298. [Google Scholar] [CrossRef]
- Schmidt, H.-P.; Hagemann, N.; Draper, K.; Kammann, C. The use of biochar in animal feeding. PeerJ 2019, 7, e7373. [Google Scholar] [CrossRef] [PubMed]
- Pogue, S.J.; Kröbel, R.; Janzen, H.H.; Beauchemin, K.A.; Legesse, G.; Souza, D.M.; Iravani, M.; Selin, C.; Byrne, J.; Allister, T.A.M. Beef production and ecosystem services in Canada’s prairie provinces: A review. Agric. Syst. 2018, 166, 152–172. [Google Scholar] [CrossRef]
- Mlambo, V.; Mnisi, C.M. Optimizing ruminant production systems for sustainable intensification, human health, food security and environmental stewardship. Outlook Agric. 2019, 48, 85–93. [Google Scholar] [CrossRef]
- Reed, K.F.; Casper, D.P.; France, J.; Kebreab, E. Prediction of nitrogen efficiency in dairy cattle: A review. CABI Rev. 2015, 2015, 1–12. [Google Scholar] [CrossRef]
- Greenwood, P.L.; Gardner, G.E.; Ferguson, D.M. Current situation and future prospects for the Australian beef industry—A review. Asian-Australas. J. Anim. Sci. 2018, 31, 992–1006. [Google Scholar] [CrossRef]
- Hocquette, J.-F.; Ellies-Oury, M.-P.; Lherm, M.; Pineau, C.; Deblitz, C.; Farmer, L. Current situation and future prospects for beef production in Europe—A review. Asian-Australas. J. Anim. Sci. 2018, 31, 1017–1035. [Google Scholar] [CrossRef]
- Agus, A.; Widi, T.S.M. Current situation and future prospects for beef cattle production in Indonesia—A review. Asian-Australas. J. Anim. Sci. 2018, 31, 976–983. [Google Scholar] [CrossRef]
- Gotoh, T.; Nishimura, T.; Kuchida, K.; Mannen, H. The Japanese Wagyu beef industry: Current situation and future prospects—A review. Asian-Australas. J. Anim. Sci. 2018, 31, 933–950. [Google Scholar] [CrossRef]
- Bunmee, T.; Chaiwang, N.; Kaewkot, C.; Jaturasitha, S. Current situation and future prospects for beef production in Thailand—A review. Asian-Australas. J. Anim. Sci. 2018, 31, 968–975. [Google Scholar] [CrossRef] [PubMed]
- Li, X.Z.; Yan, C.G.; Zan, L.S. Current situation and future prospects for beef production in China—A review. Asian-Australas. J. Anim. Sci. 2018, 31, 984–991. [Google Scholar] [CrossRef] [PubMed]
- Djekic, I.; Tomasevic, I. Environmental impacts of the meat chain–Current status and future perspectives. Trends Food Sci. Technol. 2016, 54, 94–102. [Google Scholar] [CrossRef]
- Cisneros-Saguilán, P.; Gallardo-López, F.; López-Ortíz, S.; Rosado, O.R.; Herrera-Haro, J.G.; Hernández-Castro, E. Current Epistemological Perceptions of Sustainability and Its Application in the Study and Practice of Cattle Production: A Review. Agroecol. Sustain. Food Syst. 2015, 39, 885–906. [Google Scholar] [CrossRef]
- Fernandes, A.M.; Teixeira, O.; Rios, H.V.; Canozzi, M.E.A.; Schultz, G.; Barcellos, J.O.J. Insights of innovation and competitiveness in meat supply chains. Int. Food Agribus. Manag. Rev. 2019, 22, 413–427. [Google Scholar] [CrossRef]
- Hatab, A.A.; Cavinato, M.E.R.; Lagerkvist, C.J. Urbanization, livestock systems and food security in developing countries: A systematic review of the literature. Food Secur. 2019, 11, 279–299. [Google Scholar] [CrossRef]
- Marandure, T.; Bennett, J.; Dzama, K.; Makombe, G.; Gwiriri, L.; Mapiye, C. Advancing a holistic systems approach for sustainable cattle development programmes in South Africa: Insights from sustainability assessments. Agroecol. Sustain. Food Syst. 2020, 44, 827–858. [Google Scholar] [CrossRef]
- Prieto, N.; Pawluczyk, O.; Dugan, M.E.R.; Aalhus, J.L. A Review of the Principles and Applications of Near-Infrared Spectroscopy to Characterize Meat, Fat, and Meat Products. Appl. Spectrosc. 2017, 71, 1403–1426. [Google Scholar] [CrossRef]
- Belluco, S.; Gallocchio, F.; Losasso, C.; Ricci, A. State of art of nanotechnology applications in the meat chain: A qualitative synthesis. Crit. Rev. Food Sci. Nutr. 2018, 58, 1084–1096. [Google Scholar] [CrossRef]
- Warner, R.D.; McDonnell, C.K.; Bekhit, A.E.D.; Claus, J.; Vaskoska, R.; Sikes, A.; Dunshea, F.R.; Ha, M. Systematic review of emerging and innovative technologies for meat tenderization. Meat Sci. 2017, 132, 72–89. [Google Scholar] [CrossRef]
- Zhao, J.; Li, A.; Jin, X.; Pan, L. Technologies in individual animal identification and meat products traceability. Biotechnol. Biotechnol. Equip. 2020, 34, 48–57. [Google Scholar] [CrossRef]
- Sakar, S.; Yetilmezsoy, K.; Kocak, E. Anaerobic digestion technology in poultry and livestock waste treatment—A literature review. Waste Manag. Res. J. Sustain. Circ. Econ. 2009, 27, 3–18. [Google Scholar] [CrossRef] [PubMed]
- Wurtz, K.; Camerlink, I.; D’Eath, R.B.; Fernández, A.P.; Norton, T.; Steibel, J.; Siegford, J. Recording behaviour of indoor-housed farm animals automatically using machine vision technology: A systematic review. PLoS ONE 2019, 14, e0226669. [Google Scholar] [CrossRef] [PubMed]
- de Lima Weber, F.; Cagnin, M.I.; Paiva, D.M.B.; de Moraes Weber, V.A.; de Medeiros, S.R.; da Costa Gomes, R.; Pistori, H. Use of computational vision and UAVs in livestock: A Literature review. In Proceedings of the 2019 14th Iberian Conference on Information Systems and Technologies (CISTI), Coimbra, Portugal, 19–22 June 2019; pp. 1–7. [Google Scholar] [CrossRef]
- Šímová, V.; Večerek, V.; Passantino, A.; Voslářová, E. Pre-transport factors affecting the welfare of cattle during road transport for slaughter—A review. Acta Vet. Brno 2016, 85, 303–318. [Google Scholar] [CrossRef]
- Schwartzkopf-Genswein, K.S.; Faucitano, L.; Dadgar, S.; Shand, P.; González, L.A.; Crowe, T.G. Road transport of cattle, swine and poultry in North America and its impact on animal welfare, carcass and meat quality: A review. Meat Sci. 2012, 92, 227–243. [Google Scholar] [CrossRef] [PubMed]
- Knowles, G. A review of the road transport of cattle. Vet. Rec. 1999, 144, 197–201. [Google Scholar] [CrossRef]
- Collins, T.; Hampton, J.; Barnes, A. A Systematic Review of Heat Load in Australian Livestock Transported by Sea. Animals 2018, 8, 164. [Google Scholar] [CrossRef]
- Collins, T.; Stockman, C.; Hampton, J.; Barnes, A. Identifying animal welfare impacts of livestock air transport. Aust. Vet. J. 2020, 98, 197–199. [Google Scholar] [CrossRef]
- Ronda, A. The Integration of Strategic, Tactical and Operational Levels in Strategic Management. J. Chem. Inf. Model. 2004, 53, 27–57. Available online: https://www.redalyc.org/pdf/206/20605204.pdf (accessed on 17 April 2022).
- Worldometers. Current World Population. Available online: https://www.worldometers.info/es/poblacion-mundial/#table-forecast (accessed on 10 January 2022).



| ID | Search Terms | Equation | 
|---|---|---|
| #1 | meat supply chain review systematic of literature | TITLE-ABS-KEY (meat AND supply AND chain AND review AND systematic AND of AND literature) | 
| #2 | systematic review of literature sustainable development and search within results cattle | (TITLE-ABS-KEY (systematic AND review AND of AND literature AND sustainable AND development) AND (cattle) | 
| #3 | review systematic of supply chain meat | TITLE-ABS-KEY (review AND systematic AND of AND supply AND chain AND meat) | 
| #4 | review systematic of meat sustainability | TITLE-ABS-KEY (review AND systematic AND of AND meat AND sustainability) | 
| #5 | review systematic of meat transport | TITLE-ABS-KEY (review AND systematic AND of AND meat AND transport) | 
| #6 | review systematic of meat cattle | TITLE-ABS-KEY (review AND systematic AND of AND meat AND cattle) | 
| #7 | review of literature sustainability assessment of beef cattle | TITLE-ABS-KEY (review AND of AND literature AND sustainability AND assessment AND of AND beef AND cattle) | 
| #8 | review systematic sustainability beef cattle | TITLE-ABS-KEY (review AND systematic AND sustainability AND beef AND cattle) | 
| #9 | review systematic gas emissions greenhouse and cattle | (TITLE-ABS-KEY (review AND systematic AND gas AND emissions AND greenhouse) AND TITLE-ABS-KEY (cattle) | 
| #10 | review systematic gas emissions greenhouse and fresh food | (TITLE-ABS-KEY (review AND systematic AND gas AND emissions AND greenhouse) AND TITLE-ABS-KEY (fresh AND food) | 
| Search Terms ID | Scopus/Science Direct | Gale Onfile/Agriculture | Wiley Online Library | Proquest | Agecon Search | Agris | Ambientalex | Usda | Ebscohost | IEEE | Springer | Oxford University | Taylor y Francis | WoS, Kjd, Rsci, Scielo | Sage | MDPI | 
|---|---|---|---|---|---|---|---|---|---|---|---|---|---|---|---|---|
| #1 | 4 | 2 | 31 | 10 | 1 | 0 | 0 | 0 | 104 | 0 | 280 | 609 | 4278 | 8 | 18 | 0 | 
| #2 | 13 | 24 | 0 | 3 | 0 | 0 | 0 | 0 | 1 | 0 | 144 | 0 | 0 | 1 | 5 | 0 | 
| #3 | 11 | 1 | 0 | 9 | 0 | 0 | 0 | 0 | 16 | 0 | 0 | 0 | 1 | 15 | 7 | 0 | 
| #4 | 12 | 3 | 0 | 4 | 0 | 1 | 0 | 0 | 31 | 0 | 11 | 0 | 0 | 20 | 8 | 1 | 
| #5 | 8 | 6 | 0 | 9 | 0 | 0 | 0 | 0 | 6 | 0 | 15 | 0 | 0 | 18 | 11 | 0 | 
| #6 | 52 | 9 | 0 | 8 | 1 | 0 | 0 | 0 | 91 | 0 | 81 | 0 | 12 | 111 | 10 | 0 | 
| #7 | 2 | 0 | 0 | 11 | 0 | 0 | 0 | 0 | 3 | 1 | 40 | 0 | 22 | 7 | 2 | 0 | 
| #8 | 4 | 0 | 0 | 7 | 1 | 0 | 0 | 0 | 4 | 0 | 20 | 0 | 0 | 6 | 4 | 0 | 
| #9 | 6 | 0 | 28 | 5 | 0 | 0 | 0 | 0 | 9 | 0 | 9 | 0 | 0 | 10 | 0 | 0 | 
| #10 | 1 | 0 | 0 | 0 | 0 | 0 | 0 | 0 | 0 | 0 | 0 | 0 | 0 | 0 | 0 | 0 | 
| Total | 113 | 45 | 59 | 66 | 3 | 1 | 0 | 0 | 265 | 1 | 600 | 609 | 35 | 196 | 65 | 1 | 
| Database | Quantity of Items | 
|---|---|
| Ambientalex | 0 | 
| Ebscohost | 35 | 
| Gale Onfile/Agriculture | 9 | 
| IEEE | 1 | 
| Proquest | 27 | 
| Agecon search | 0 | 
| Agris | 0 | 
| Sage | 5 | 
| Scopus/Science direct | 44 | 
| Springer | 5 | 
| Taylor & Francis | 7 | 
| USDA | 0 | 
| Wiley online library | 2 | 
| WOS, KID, RSCI, Scielo | 11 | 
| MDPI | 0 | 
| Total | 146 | 
| Category | Publications | Focus | Publications | 
|---|---|---|---|
| Global warming | 25 | Climate change | 1 | 
| Meat consumption | 6 | ||
| Emissions of greenhouse gases | 8 | ||
| Nutrition | 3 | ||
| Industrial processes | 1 | ||
| Hydric resource | 1 | ||
| Waste | 3 | ||
| Soils and plants | 2 | ||
| Culture | 4 | Spirituality | 1 | 
| Origin and evolution | 3 | ||
| Tanneries | 3 | Conservation | 1 | 
| Occupational health | 2 | ||
| General agricultural sector | 36 | Strategic alliances | 1 | 
| Food | 15 | ||
| Subsistence allowance | 6 | ||
| Supplies | 3 | ||
| Greenhouse gas mitigation | 2 | ||
| Industrial processes | 5 | ||
| Prospective | 2 | ||
| Hydric resource | 2 | ||
| Quality management and control | 8 | Consumer | 4 | 
| Safety | 3 | ||
| Temperature | 1 | ||
| Veterinary medicine | 49 | Cattle welfare | 11 | 
| Illness | 17 | ||
| Internal Medicine | 1 | ||
| Nutrition | 20 | ||
| Perspectives | 9 | Current and future context | 7 | 
| Innovation and competitiveness | 1 | ||
| Developing countries | 1 | ||
| Technology | 7 | Infrared spectroscopy | 1 | 
| Nanotechnology | 1 | ||
| Emerging and innovative technologies | 3 | ||
| Artificial vision and UAV | 2 | ||
| Transport | 5 | Aerial | 1 | 
| Maritime | 1 | ||
| Land | 3 | 
| Methodologies—Report Guidelines | Number of Papers | 
|---|---|
| (Carroll et al., 2011) | 1 | 
| (Gurwick et al., 2013) | 1 | 
| (Pullin y Gavin 2006; Lortie 2014) | 1 | 
| (Webster and Watson, 2002) | 1 | 
| (Chapman et al., 2017) | 1 | 
| (Creswell, 1998) | 1 | 
| (Fahimnia et al., 2015; Wamba and Mishra, 2017) | 1 | 
| (Mallett et al., 2012) | 1 | 
| Cochrane | 3 | 
| (Kitchenham et al., 2004) | 1 | 
| Joanna Briggs Institute Methodology—Report Guide Cochrane | 1 | 
| (Llonch et al., 2015) | 1 | 
| (Khan, Kunz, Kleijnen and Antes, 2003) | 2 | 
| Without Specific Method | 107 | 
| Report Guide PRISMA | 17 | 
| (Conforto, Amaral y Silva, 2011) | 1 | 
| Report Guide Cochrane-PRISMA | 2 | 
| (Tranfield et al., 2003) | 1 | 
| (O’Connor et al., 2014; Sargeant and O’Connor, 2014a) | 1 | 
| (Mayring, 2003) | 1 | 
| Publications | Number of Papers | 
|---|---|
| (Escarcha, Lassa and Zander, 2018) | 1 | 
| (Chai et al., 2019) | 1 | 
| (Sánchez and Sabaté, 2019) | 1 | 
| (Lynch, 2019) | 1 | 
| (York, Heffernan and Rymer, 2018) | 1 | 
| (Clune, Crossin and Verghese, 2017) | 1 | 
| (Andreas et al., 2019) | 1 | 
| (Galán et al., 2018) | 1 | 
| (Wurtz et al., 2019) | 1 | 
| (Collins et al., 2018) | 1 | 
| (Lukasz et al., 2016) | 1 | 
| (Pérez and Federico, 2019) | 1 | 
| (Rachael et al., 2019) | 1 | 
| (Anne and Roess, 2020) | 1 | 
| (Uffe et al., 2018) | 1 | 
| (Marques et al., 2020) | 1 | 
| (Goldansaz et al., 2017) | 1 | 
| Total | 17 | 
| Publications | Number of Papers | Including Prisma Diagram? | Including a Copy of Reporting Guidelines? | Correctly Stated | 
|---|---|---|---|---|
| (Escarcha, Lassa y Zander, 2018) | 1 | No | No | X | 
| (Chai et al., 2019) | 1 | Yes | No | X | 
| (Sánchez y Sabaté, 2019) | 1 | No | No | X | 
| (Lynch, 2019) | 1 | Yes | No | X | 
| (York, Heffernan y Rymer, 2018) | 1 | No | No | X | 
| (Clune, Crossin y Verghese, 2017) | 1 | Yes | No | X | 
| (Andreas et al., 2019) | 1 | Yes | No | X | 
| (Galán et al., 2018) | 1 | Yes | Yes | X | 
| (Wurtz et al., 2019) | 1 | Yes | Yes | X | 
| (Collins et al., 2018) | 1 | Yes | Yes | X | 
| (Lukasz et al., 2016) | 1 | Yes | Yes | X | 
| (Pérez y Federico, 2019) | 1 | Yes | No | X | 
| (Rachael et al., 2019) | 1 | Yes | No | X | 
| (Anne y Roess, 2020) | 1 | Yes | No | X | 
| (Uffe et al., 2018) | 1 | Yes | Yes | X | 
| (Marques et al., 2020) | 1 | Yes | No | X | 
| (Goldansaz et al., 2017) | 1 | Yes | No | X | 
| Total | 17 | 
| Category | Publications | Citations | Citation Impact | Gaps | 
|---|---|---|---|---|
| Global warming | 25 | 759 | 52.47 | 55 | 
| Culture | 4 | 32 | 4.04 | 5 | 
| Tanneries | 3 | 17 | 0.94 | 6 | 
| General agricultural sector | 36 | 1711 | 82.34 | 88 | 
| Quality management and control | 8 | 308 | 4.82 | 10 | 
| Veterinary Medicine | 49 | 1178 | 68.54 | 117 | 
| perspectives | 9 | 66 | 11.39 | 17 | 
| Technology | 7 | 244 | 9.48 | 43 | 
| Transport | 5 | 315 | 8.17 | 17 | 
| Total | 146 | 4630 | 242.19 | 358 | 
| Category | Publications | Authors | Articles | Total Citations | Index h | 
|---|---|---|---|---|---|
| Global warming | 25 | 77 | 765 | 20,789 | 67 | 
| Culture | 4 | 12 | 1045 | 19,166 | 191 | 
| Tanneries | 3 | 15 | 890 | 11,872 | 160 | 
| General agricultural sector | 36 | 134 | 9657 | 439,022 | 2213.18 | 
| Quality management and control | 8 | 25 | 514 | 7401 | 137 | 
| Veterinary Medicine | 49 | 251 | 25,336 | 420,481 | 3580 | 
| perspectives | 9 | 33 | 1684 | 23,174 | 350 | 
| Technology | 7 | 37 | 2092 | 38,898 | 445 | 
| Transport | 5 | 18 | 994 | 14,759 | 257 | 
| Total | 146 | 602 | 42,977 | 995,562 | 7400.18 | 
| Country | Number of Journals | 
|---|---|
| Germany | 3 | 
| Brazil | 2 | 
| Canada | 1 | 
| South Korea | 1 | 
| United States | 16 | 
| Egypt | 2 | 
| Scotland | 1 | 
| Spain | 1 | 
| France | 1 | 
| England | 26 | 
| Italy | 1 | 
| Japan | 1 | 
| New Zealand | 1 | 
| Netherlands | 13 | 
| Poland | 2 | 
| Czech Republic | 1 | 
| Swiss | 10 | 
| United Kingdom | 9 | 
| not indexed | 7 | 
| Total | 99 | 
| Journal | Number of Posts | SJR | H-Index | Q1 | Q2 | Q3 | Q4 | No Indexing | CiteScore | 
|---|---|---|---|---|---|---|---|---|---|
| Acta Veterinaria Brno | 1 | 0.220 | 36 | 1 | 0.8 | ||||
| Agriculture | 2 | 0.424 | 8 | 1 | 2.04 | ||||
| Agroecology and Sustainable Food Systems | 3 | 0.540 | 35 | 3 | 1.41 | ||||
| Agronomy | 1 | 0.771 | 14 | 1 | 2.59 | ||||
| Agronomy for Sustainable Development | 2 | 1.806 | 81 | 2 | 5.91 | ||||
| Asian-Australasian Journal of Animal Sciences | 8 | 0.638 | 45 | 8 | 1.58 | ||||
| Annals of Animal Science | 1 | 0.510 | 14 | 1 | S/A | ||||
| Animal | 1 | 0.791 | 61 | 1 | 2.04 | ||||
| Animals | 5 | 0.669 | 23 | 5 | 2.21 | ||||
| Appetite | 1 | 1.452 | 120 | 1 | 3.97 | ||||
| Advances in Dermatology and Allergology | 1 | 0.445 | 19 | 1 | 1.32 | ||||
| Advances in Nutrition | 1 | 2.678 | 69 | 1 | 6.62 | ||||
| BMC Veterinary Research | 1 | 0.848 | 46 | 1 | 2.06 | ||||
| Food Quality and Preference | 1 | 1.140 | 100 | 1 | 4.57 | ||||
| Global Change Biology | 2 | 4.316 | 217 | 2 | 9.14 | ||||
| Environmental Research Letters | 1 | 2.710 | 97 | 1 | 6.1 | ||||
| Nutrient Cycling in Agroecosystems | 1 | 1.060 | 87 | 1 | 2.98 | ||||
| Meat Science | 5 | 1.397 | 142 | 5 | 3.58 | ||||
| Science of The Total Environment | 1 | 3.072 | 410 | 2 | 5.92 | ||||
| Livestock Science | 1 | 0.666 | 99 | 1 | 1.61 | ||||
| Comunicata Scientiae | 1 | 0.260 | 8 | 1 | S/A | ||||
| Climate | 1 | 0.544 | 13 | 1 | 1.95 | ||||
| Veterinary Clinics of North America: Food Animal Practice | 1 | 0.556 | 60 | 1 | 1.34 | ||||
| Foods | 1 | 0.000 | 1 | S/A | |||||
| Iberian Conference on Information Systems and Technologies (CISTI) | 1 | 1 | S/A | ||||||
| Food Control | 1 | 1.450 | 103 | 1 | 4.45 | ||||
| British Food Journal | 2 | 0.485 | 69 | 2 | 2.08 | ||||
| Journal of Animal Science | 2 | 0.871 | 138 | 2 | 1.62 | ||||
| Journal of Cleaner Production | 10 | 1.620 | 150 | 10 | 7.32 | ||||
| Landscape Ecology | 1 | 1.821 | 115 | 1 | 4.41 | ||||
| Plant Ecology | 1 | 0.864 | 92 | 1 | 2.06 | ||||
| Applied Energy | 1 | 3.455 | 162 | 1 | 9.54 | ||||
| Biotechnology & Biotechnological Equipment | 1 | 0.394 | 24 | 1 | 1.58 | ||||
| Applied Spectroscopy | 1 | 0.502 | 101 | 1 | 1.99 | ||||
| Phytochemistry | 1 | 0.926 | 157 | 1 | 3.42 | ||||
| Waste Management & Research | 1 | 0.527 | 66 | 1 | 2.11 | ||||
| Waste Management | 1 | 1.523 | 127 | 1 | 6.15 | ||||
| Ecological Engineering | 1 | 1.104 | 109 | 1 | 3.73 | ||||
| Food Research International | 2 | 1.328 | 134 | 2 | 4.18 | ||||
| Water Environment Research | 1 | 0.286 | 64 | 1 | 0.96 | ||||
| Preventive Veterinary Medicine | 1 | 1.102 | 84 | 1 | 2.55 | ||||
| Environment International | 1 | 2.693 | 157 | 1 | 8.58 | ||||
| Veterinary Microbiology | 2 | 1.166 | 114 | 2 | 2.78 | ||||
| Nutrients | 2 | 1.493 | 75 | 2 | 4.51 | ||||
| Parasitology | 1 | 0.989 | 102 | 1 | 2.23 | ||||
| Parasites & Vectors | 2 | 1.565 | 64 | 2 | 3.22 | ||||
| Pastoralism | 1 | 0.530 | 16 | 1 | 1.32 | ||||
| PeerJ | 1 | 1.037 | 45 | 1 | 2.5 | ||||
| Outlook on Agriculture | 1 | 0.358 | 26 | 1 | 0.98 | ||||
| PLoS ONE | 4 | 1.100 | 268 | 4 | 2.97 | ||||
| Energy Procedia | 1 | 0.468 | 1 | 1.3 | |||||
| Food Chemistry | 1 | 1.768 | 1 | 5.8 | |||||
| Environmental Impact Assessment Review | 1 | 1.424 | 80 | 1 | 4.32 | ||||
| International Food and Agribusiness Management Review | 1 | 0.397 | 30 | 1 | 1.36 | ||||
| Critical Reviews in Food Science and Nutrition | 2 | 1.709 | 135 | 2 | 6.44 | ||||
| Animal Health Research Reviews | 4 | 0.861 | 49 | 4 | 2.39 | ||||
| Canadian Journal of Animal Science | 1 | 0.461 | 52 | 1 | 0.9 | ||||
| Canadian Journal of Public Health | 1 | 0.580 | 65 | 1 | S/A | ||||
| Animal Science Journal | 1 | 0.610 | 30 | 1 | 1.41 | ||||
| Journal of Dairy Science | 1 | 1.340 | 166 | 1 | 3.11 | ||||
| Journal of Data, Information and Management | 1 | 0.000 | 1 | S/A | |||||
| Journal of Agricultural of Economics | 1 | 1.100 | 52 | 1 | 2.59 | ||||
| Revista Gestão e Projetos | 1 | 0.000 | 1 | 1.55 | |||||
| Journal of Agricultural and Environmental Ethics | 1 | 0.451 | 41 | 1 | S/A | ||||
| Journal of Industrial Engineering and Management | 1 | 0.351 | 22 | 1 | 1.6 | ||||
| Journal of Environmental and Public Health | 1 | 0.610 | 27 | 1 | 2.07 | ||||
| International Journal of Food Science | 1 | 0.487 | 12 | 1 | 2.11 | ||||
| International Journal of Supply and Operations Management | 1 | 0.000 | 1 | S/A | |||||
| International Journal of Environmental Research and Public Health | 1 | 0.818 | 78 | 1 | 2.81 | ||||
| International Journal of Production Research | 1 | 1.585 | 115 | 1 | 4.34 | ||||
| International Journal of Tryptophan Research | 1 | 1.546 | 16 | 1 | 4.68 | ||||
| International Journal of Public Health | 1 | 1.024 | 49 | 1 | 2.26 | ||||
| International Journal of Agricultural Sustainability | 1 | 0.928 | 32 | 1 | 2.6 | ||||
| Italian Journal of Animal Science | 1 | 0.470 | 27 | 1 | S/A | ||||
| Revista Em Agronegócio e Meio Ambiente-RAMA | 1 | 0.110 | 5 | 1 | 0.1 | ||||
| Australian Veterinary Journal | 1 | 0.423 | 55 | 1 | 2.2 | ||||
| Environmental Health | 1 | 1.433 | 73 | 1 | 4.55 | ||||
| Food Security | 1 | 1.247 | 34 | 1 | 2.91 | ||||
| Agricultural System | 1 | 1.355 | 95 | 1 | 4.33 | ||||
| SpringerPlus | 2 | 0.431 | 33 | 2 | 1.76 | ||||
| Sustainability | 2 | 0.549 | 53 | 2 | 3.01 | ||||
| Clean Technologies and Environmental Policy | 4 | 5.116 | 206 | 2 | 2 | 7.2 | |||
| Chemical and Biological Technologies in Agriculture | 1 | 0.628 | 13 | 1 | 2.44 | ||||
| Trends in Food Science & Technology | 1 | 2.558 | 162 | 1 | 8.78 | ||||
| Trauma | 1 | 0.174 | 14 | 1 | 0.36 | ||||
| Vaccine | 1 | 1.759 | 164 | 1 | 3.18 | ||||
| Viruses | 1 | 1.812 | 59 | 1 | 4.03 | ||||
| Zoonoses and Public Health | 1 | 1.010 | 57 | 1 | 2.48 | ||||
| Transboundary and Emerging Diseases | 1 | 0.95 | 70 | 1 | 8.6 | ||||
| Journal of Advances in Management Research | 1 | 0.61 | 24 | 1 | 4.7 | ||||
| Research in Veterinary Science | 1 | 0.58 | 79 | 1 | 3.9 | ||||
| European Journal of Clinical Nutrition | 1 | 1.08 | 165 | 1 | 7.9 | ||||
| Journal of Consumer Affairs | 1 | 0.61 | 65 | 1 | 3 | ||||
| Journal of Agribusiness in Developing and Emerging Economies | 1 | 0.51 | 18 | 1 | 3.4 | ||||
| Journal of Food Protection | 1 | 0.54 | 144 | 1 | 3.8 | ||||
| CAB Reviews: Perspectives in Agriculture, Veterinary Science, Nutrition and Natural Resources | 1 | 0.3 | 34 | 1 | 2.3 | ||||
| International Journal of Operations and Production Management | 1 | 2.29 | 146 | 1 | 11.1 | ||||
| Australian Journal of Experimental Agriculture | 1 | 0 | 0 | 1 | 0 | ||||
| Veterinary Record | 1 | 0.4 | 104 | 1 | 1.9 | ||||
| Total | 146 | 74.652 | 5512 | 105 | 23 | 6 | 1 | 11 | 
| Journal | Number of Posts | JCR | H-índex | Q1 | Q2 | Q3 | Q4 | No Indexing | 
|---|---|---|---|---|---|---|---|---|
| Acta Veterinaria Brno | 1 | 0.566 | 35 | 1 | ||||
| Agriculture | 2 | 2.259 | 19 | 2 | ||||
| Agroecology and Sustainable Food Systems | 3 | 1.381 | 21 | 3 | ||||
| Agronomy | 1 | 2.259 | 20 | 1 | ||||
| Agronomy for Sustainable Development | 2 | 4.263 | 84 | 2 | ||||
| Asian-Australasian Journal of Animal Sciences | 8 | 1.227 | 52 | 8 | ||||
| Annals of Animal Science | 1 | 1.515 | 18 | 1 | ||||
| Animal | 1 | 2.026 | 72 | 1 | ||||
| Animals | 5 | 1.654 | 21 | 5 | ||||
| Appetite | 1 | 3.501 | 127 | 1 | ||||
| Advances in Dermatology and Allergology | 1 | 1.757 | 23 | 1 | ||||
| Advances in Nutrition | 1 | 7.24 | 82 | 1 | ||||
| BMC Veterinary Research | 1 | 1.792 | 51 | 1 | ||||
| Food Quality and Preference | 1 | 3.684 | 106 | 1 | ||||
| Global Change Biology | 2 | 8.88 | 216 | 2 | ||||
| Environmental Research Letters | 1 | 6.192 | 109 | 1 | ||||
| Ciclos de nutrientes en agroecosistemasNutrient Cycling in Agroecosystems | 1 | 2.848 | 85 | 1 | ||||
| Meat Science | 5 | 3.483 | 149 | 5 | ||||
| Science of The Total Environment | 1 | 5.589 | 38 | 1 | ||||
| Livestock Science | 1 | 1.376 | 69 | 1 | ||||
| Comunicata Scientiae | 1 | 0 | 1 | |||||
| Climate | 1 | 1.143 | 17 | 1 | ||||
| Veterinary Clinics of North America: Food Animal Practice | 1 | 1.539 | 61 | 1 | ||||
| Foods | 1 | 3.011 | 25 | 1 | ||||
| Iberian Conference on Information Systems and Technologies (CISTI) | 1 | 1 | ||||||
| Food Control | 1 | 4.248 | 114 | 1 | ||||
| British Food Journal | 2 | 1.717 | 53 | 2 | ||||
| Journal of Animal Science | 2 | 1.697 | 48 | 2 | ||||
| Journal of Cleaner Production | 10 | 6.395 | 87 | 10 | ||||
| Landscape Ecology | 1 | 4.349 | 119 | 1 | ||||
| Plant Ecology | 1 | 1.789 | 91 | 1 | ||||
| Applied Energy | 1 | 8.426 | 109 | 1 | ||||
| Biotechnology & Biotechnological Equipment | 1 | 1.097 | 29 | 1 | ||||
| Applied Spectroscopy | 1 | 2.064 | 90 | 1 | ||||
| Phytochemistry | 1 | 2.905 | 162 | 1 | ||||
| Waste Management & Research | 1 | 2.015 | 122 | 1 | ||||
| Waste Management | 1 | 5.431 | 143 | 1 | ||||
| Ecological Engineering | 1 | 3.406 | 122 | 1 | ||||
| Food Research International | 2 | 3.579 | 141 | 2 | ||||
| Water Environment Research | 1 | 1.24 | 60 | 1 | ||||
| Preventive Veterinary Medicine | 1 | 2.302 | 84 | 1 | ||||
| Environment International | 1 | 7.943 | 170 | 1 | ||||
| Veterinary Microbiology | 2 | 2.791 | 123 | 2 | ||||
| Nutrients | 2 | 4.171 | 98 | 2 | ||||
| Parasitology | 1 | 2.456 | 100 | 1 | ||||
| Parasites & Vectors | 2 | 3.031 | 74 | 2 | ||||
| Pastoralism | 1 | 0 | 10 | 1 | ||||
| PeerJ | 1 | 2.353 | 58 | 1 | ||||
| Outlook on Agriculture | 1 | 1.043 | 27 | 1 | ||||
| PLoS ONE | 4 | 2.776 | 2 | 4 | ||||
| Energy Procedia | 1 | 0 | 1 | |||||
| Food Chemistry | 1 | 1 | ||||||
| Environmental Impact Assessment Review | 1 | 3.749 | 71 | 1 | ||||
| International Food and Agribusiness Management Review | 1 | 0.937 | 23 | 1 | ||||
| Critical Reviews in Food Science and Nutrition | 2 | 13.408 | 246 | 2 | ||||
| Animal Health Research Reviews | 4 | 2.034 | 17 | 4 | ||||
| Canadian Journal of Animal Science | 1 | 0.85 | 51 | 1 | ||||
| Canadian Journal of Public Health | 1 | 1.248 | 53 | 1 | ||||
| Animal Science Journal | 1 | 1.301 | 29 | 1 | ||||
| Journal of Dairy Science | 1 | 3.082 | 87 | 1 | ||||
| Journal of Data, Information and Management | 1 | 0 | 1 | |||||
| Journal of Agricultural of Economics | 1 | 2.506 | 39 | 1 | ||||
| Revista Gestão e Projetos | 1 | 0 | 3 | 1 | ||||
| Journal of Agricultural and Environmental Ethics | 1 | 1.398 | 32 | 1 | ||||
| Journal of Industrial Engineering and Management | 1 | 0 | 11 | 1 | ||||
| Journal of Environmental and Public Health | 1 | 0 | 12 | 1 | ||||
| International Journal of Food Science | 1 | 0 | 1 | |||||
| International Journal of Supply and Operations Management | 1 | 0 | 1 | |||||
| International Journal of Environmental Research and Public Health | 1 | 2.468 | 14 | 1 | ||||
| International Journal of Production Research | 1 | 3.199 | 106 | 1 | ||||
| International Journal of Tryptophan Research | 1 | 0 | 11 | 1 | ||||
| International Journal of Public Health | 1 | 2.373 | 49 | 1 | ||||
| International Journal of Agricultural Sustainability | 1 | 2.243 | 31 | 1 | ||||
| Italian Journal of Animal Science | 1 | 1.265 | 29 | 1 | ||||
| Revista Em Agronegócio e Meio Ambiente-RAMA | 1 | 0 | 1 | |||||
| Australian Veterinary Journal | 1 | 1.145 | 48 | 1 | ||||
| Environmental Health | 1 | 4.43 | 75 | 1 | ||||
| Food Security | 1 | 2.153 | 43 | 1 | ||||
| Agricultural System | 1 | 4.131 | 95 | 1 | ||||
| SpringerPlus | 2 | 0 | 45 | 2 | ||||
| Sustainability | 2 | 5.184 | 30 | 2 | ||||
| Clean Technologies and Environmental Policy | 4 | 10.746 | 198 | 2 | 2 | |||
| Chemical and Biological Technologies in Agriculture | 1 | 0 | 14 | 1 | ||||
| Trends in Food Science & Technology | 1 | 8.519 | 153 | 1 | ||||
| Trauma | 1 | 0 | 6 | 1 | ||||
| Vaccine | 1 | 3.269 | 87 | 1 | ||||
| Viruses | 1 | 3.811 | 73 | 1 | ||||
| Zoonoses and Public Health | 1 | 2.164 | 44 | 1 | ||||
| Transboundary and Emerging Diseases | 1 | 4.521 | 66 | 1 | ||||
| Journal of Advances in Management Research | 1 | 0 | 16 | 1 | ||||
| Research in Veterinary Science | 1 | 2.554 | 74 | 1 | ||||
| European Journal of Clinical Nutrition | 1 | 4.884 | 151 | 1 | ||||
| Journal of Consumer Affairs | 1 | 2.603 | 59 | 1 | ||||
| Journal of Agribusiness in Developing and Emerging Economies | 1 | 0 | 14 | 1 | ||||
| Journal of Food Protection | 1 | 2.755 | 127 | 1 | ||||
| CAB Reviews: Perspectives in Agriculture, Veterinary Science, Nutrition and Natural Resources | 1 | 0 | 0 | 1 | ||||
| International Journal of Operations and Production Management | 1 | 9.36 | 122 | 1 | ||||
| Australian Journal of Experimental Agriculture | 1 | 1.621 | 68 | 1 | ||||
| Veterinary Record | 1 | 2.56 | 0 | 1 | ||||
| Total | 146 | 118.471 | 2522 | 65 | 45 | 13 | 5 | 18 | 
| Journal | Number of Posts | Publisher | ISSN | 
|---|---|---|---|
| Acta Veterinaria Brno | 1 | Universidad de Ciencias Veterinarias y Farmacéuticas | 1801-7576 | 
| Agriculture | 2 | MPDI | 2077-0472 | 
| Agroecology and Sustainable Food Systems | 3 | Taylor y Francis Ltd. | 2168-3573 | 
| Agronomy | 1 | MPDI | 2073-4395 | 
| Agronomy for Sustainable Development | 2 | Springer | 1773-0155 | 
| Asian-Australasian Journal of Animal Sciences | 8 | Asociación Asiática-Australasia de Sociedades de Producción Animal | 1011-2367 | 
| Annals of Animal Science | 1 | De Gruyter Poland | 1642-3402 | 
| Animal | 1 | Elsevier Ltd. | 1751-7311 | 
| Animals | 5 | MPDI | 2076-2615 | 
| Appetite | 1 | Elsevier Ltd. | 0195-6663 | 
| Advances in Dermatology and Allergology | 1 | Termedia Publishing House Ltd. | 1642-395X | 
| Advances in Nutrition | 1 | American Society for Nutrition | 2161-8313 | 
| BMC Veterinary Research | 1 | BioMed Central Ltd. | 1746-6148 | 
| Food Quality and Preference | 1 | Elsevier Ltd. | 0950-3293 | 
| Global Change Biology | 2 | Wiley-Blackwell Publishing Ltd. | 1365-2486 | 
| Environmental Research Letters | 1 | IOP Publishing Ltd. | 1748-9326 | 
| Ciclos de nutrientes en agroecosistemasNutrient Cycling in Agroecosystems | 1 | Springer | 1385-1314 | 
| Meat Science | 5 | Elsevier Ltd. | 0309-1740 | 
| Science of The Total Environment | 1 | Elsevier Ltd. | 0048-9697 | 
| Livestock Science | 1 | Elsevier Ltd. | 1871-1413 | 
| Comunicata Scientiae | 1 | Federal University of Piaui | 2176-9079 | 
| Climate | 1 | MPDI | 2225-1154 | 
| Veterinary Clinics of North America: Food Animal Practice | 1 | Elsevier Ltd. | 0749-0720 | 
| Foods | 1 | MPDI | 2304-8158 | 
| Iberian Conference on Information Systems and Technologies (CISTI) | 1 | NP | 2166-0727 | 
| Food Control | 1 | Elsevier Ltd. | 0956-7135 | 
| British Food Journal | 2 | Emerald Group Publishing Ltd. | 0007-070X | 
| Journal of Animal Science | 2 | American Society of Animal Science | 1525-3163 | 
| Journal of Cleaner Production | 10 | Elsevier Ltd. | 0959-6526 | 
| Landscape Ecology | 1 | Springer | 1572-9761 | 
| Plant Ecology | 1 | Springer | 1573-5052 | 
| Applied Energy | 1 | Elsevier Ltd. | 0306-2619 | 
| Biotechnology & Biotechnological Equipment | 1 | Taylor y Francis Ltd. | 1314-3530 | 
| Applied Spectroscopy | 1 | SAGE Publications Inc. | 1943-3530 | 
| Phytochemistry | 1 | Elsevier Ltd. | 0031-9422 | 
| Waste Management & Research | 1 | SAGE Publications Inc. | 1096-3669 | 
| Waste Management | 1 | Elsevier Ltd. | 0956-053X | 
| Ecological Engineering | 1 | Elsevier Ltd. | 0925-8574 | 
| Food Research International | 2 | Elsevier Ltd. | 0963-9969 | 
| Water Environment Research | 1 | Water Environment Federation | 1554-7531 | 
| Preventive Veterinary Medicine | 1 | Elsevier Ltd. | 0167-5877 | 
| Environment International | 1 | Elsevier Ltd. | 0160-4120 | 
| Veterinary Microbiology | 2 | Elsevier Ltd. | 0378-1135 | 
| Nutrients | 2 | MPDI | 2072-6643 | 
| Parasitology | 1 | Cambridge University Press | 1469-8161 | 
| Parasites & Vectors | 2 | Springer | 1756-3305 | 
| Pastoralism | 1 | Springer | 2041-7136 | 
| PeerJ | 1 | PeerJ Inc. | 2167-8359 | 
| Outlook on Agriculture | 1 | SAGE Publicaciones Inc. | 0030-7270 | 
| PLoS ONE | 4 | Biblioteca Pública de Ciencias | 19326203 | 
| Energy Procedia | 1 | Elsevier Ltd. | 1876-6102 | 
| Food Chemistry | 1 | Elsevier Ltd. | 0308-8146 | 
| Environmental Impact Assessment Review | 1 | Elsevier Ltd. | 0195-9255 | 
| International Food and Agribusiness Management Review | 1 | International Food and Agribusiness Management Association | 1559-2448 | 
| Critical Reviews in Food Science and Nutrition | 2 | Taylor y Francis Ltd. | 15497852 | 
| Animal Health Research Reviews | 4 | Cambridge University Press | 1466-2523 | 
| Canadian Journal of Animal Science | 1 | Instituto Agrícola de Canadá | 0008-3984 | 
| Canadian Journal of Public Health | 1 | Springer | 1920-7476 | 
| Animal Science Journal | 1 | Wiley-Blackwell Publishing Ltd. | 1740-0929 | 
| Journal of Dairy Science | 1 | Elsevier Ltd. | 0022-0302 | 
| Journal of Data, Information and Management | 1 | Springer | 2524-6364 | 
| Journal of Agricultural of Economics | 1 | Wiley-Blackwell Publishing Ltd. | 1477-9552 | 
| Revista Gestão e Projetos | 1 | UNIV NOVE JULHO | 2236-0972 | 
| Journal of Agricultural and Environmental Ethics | 1 | Springer | 1187-7863 | 
| Journal of Industrial Engineering and Management | 1 | OmniaScience | 2013-0953 | 
| Journal of Environmental and Public Health | 1 | Hindawi Limited | 1687-9805 | 
| International Journal of Food Science | 1 | Hindawi Limited | 2314-5765 | 
| International Journal of Supply and Operations Management | 1 | Kharazmi University | 2383-2525 | 
| International Journal of Environmental Research and Public Health | 1 | MPDI | 1660-4601 | 
| International Journal of Production Research | 1 | Taylor y Francis Ltd. | 1366-588X | 
| International Journal of Tryptophan Research | 1 | SAGE PUBLICATIONS LTD | 1178-6469 | 
| International Journal of Public Health | 1 | Springer | 1661-8564 | 
| International Journal of Agricultural Sustainability | 1 | Taylor y Francis Ltd. | 1747-762X | 
| Italian Journal of Animal Science | 1 | Taylor y Francis Ltd. | 1594-4077 | 
| Revista Em Agronegócio e Meio Ambiente-RAMA | 1 | University Centre of Maringa-CESUMAR | 2176-9168 | 
| Australian Veterinary Journal | 1 | Wiley-Blackwell Publishing Ltd. | 1751-0813 | 
| Environmental Health | 1 | BioMed Central Ltd. | 1476-069X | 
| Food Security | 1 | Springer | 1876-4525 | 
| Agricultural System | 1 | Elsevier Ltd. | 0308-521X | 
| SpringerPlus | 2 | Springer | 2193-1801 | 
| Sustainability | 2 | MPDI | 2071-1050 | 
| Clean Technologies and Environmental Policy | 4 | Springer | 1618-954X | 
| Chemical and Biological Technologies in Agriculture | 1 | Springer | 2196-5641 | 
| Trends in Food Science & Technology | 1 | Elsevier Ltd. | 0924-2244 | 
| Trauma | 1 | SAGE Publications Ltd. | 1477-0350 | 
| Vaccine | 1 | Elsevier Ltd. | 0264-410X | 
| Viruses | 1 | MPDI | 1999-4915 | 
| Zoonoses and Public Health | 1 | Wiley-Blackwell Publishing Ltd. | 1863-2378 | 
| Transboundary and Emerging Diseases | 1 | Wiley-Blackwell Publishing Ltd. | 1865-1674 | 
| Journal of Advances in Management Research | 1 | Emerald Group Publishing Ltd. | 0972-7981 | 
| Research in Veterinary Science | 1 | Elsevier Ltd. | 0034-5288 | 
| European Journal of Clinical Nutrition | 1 | Nature Publishing Group | 0954-3007 | 
| Journal of Consumer Affairs | 1 | Wiley-Blackwell Publishing Ltd. | 0022-0078 | 
| Journal of Agribusiness in Developing and Emerging Economies | 1 | Emerald Group Publishing Ltd. | 2044-0839 | 
| Journal of Food Protection | 1 | International Association for Food Protection | 0362-028X | 
| CAB Reviews: Perspectives in Agriculture, Veterinary Science, Nutrition and Natural Resources | 1 | CAB International | 1749-8848 | 
| International Journal of Operations and Production Management | 1 | Emerald Group Publishing Ltd. | 0144-3577 | 
| Australian Journal of Experimental Agriculture | 1 | CSIRO PUBLISHING | 0816-1089 | 
| Veterinary Record | 1 | Wiley-Blackwell Publishing Ltd. | 0042-4900 | 
| Total | 146 | 
| Journal | Number of Posts | Publication Cost | Fee | Submission to First Decision | Time Unit | Review/Acceptance Time | Time Unit | 
|---|---|---|---|---|---|---|---|
| Acta Veterinaria Brno | 1 | 362.22 | USD | 0 | NP | 0 | NP | 
| Agriculture | 2 | 1958.08 | USD | 16.6 | Days | 3.3 | Days | 
| Agroecology and Sustainable Food Systems | 3 | 0 | Free | 0 | Days | 175 | Days | 
| Agronomy | 1 | 2175.64 | USD | 17.2 | Days | 2.9 | Days | 
| Agronomy for Sustainable Development | 2 | 2807.24 | USD | 0 | NP | 0 | NP | 
| Asian-Australasian Journal of Animal Sciences | 8 | 197.5 | USD | 0 | NP | 0 | NP | 
| Annals of Animal Science | 1 | 0 | NP | 0 | NP | 0 | NP | 
| Animal | 1 | 1811.12 | USD | 0 | NP | 0 | NP | 
| Animals | 5 | 1958.08 | USD | 15.6 | Days | 3.4 | Days | 
| Appetite | 1 | 3380 | USD | 0 | NP | 58.8 | Days | 
| Advances in Dermatology and Allergology | 1 | 1528.13 | USD | 0 | NP | 14 | Days | 
| Advances in Nutrition | 1 | 5500 | USD | 0 | NP | 0 | NP | 
| BMC Veterinary Research | 1 | 2478.97 | USD | 68 | Days | 133 | Days | 
| Food Quality and Preference | 1 | 4350 | USD | 19.6 | Days | 43.4 | Days | 
| Global Change Biology | 2 | 0 | Free | 0 | NP | 60 | Days | 
| Environmental Research Letters | 1 | 2201.64 | USD | 4 | Days | 51 | Days | 
| Ciclos de nutrientes en agroecosistemasNutrient Cycling in Agroecosystems | 1 | 2931.75 | USD | 36 | Days | 0 | NP | 
| Meat Science | 5 | 4010 | USD | 0 | NP | 56 | Days | 
| Science of The Total Environment | 1 | 3400 | USD | 16,1 | Days | 28.7 | Days | 
| Livestock Science | 1 | 2600 | USD | 0 | NP | 55.3 | Days | 
| Comunicata Scientiae | 1 | 70.48 | USD | 0 | NP | 0 | NP | 
| Climate | 1 | 1740.52 | USD | 11.8 | Days | 2.9 | Days | 
| Veterinary Clinics of North America: Food Animal Practice | 1 | 0 | NP | 0 | NP | 0 | NP | 
| Foods | 1 | 2393.21 | USD | 16 | Days | 3.5 | Days | 
| Iberian Conference on Information Systems and Technologies (CISTI) | 1 | 0 | NP | 0 | NP | 0 | NP | 
| Food Control | 1 | 4300 | USD | 26.6 | Days | 33.6 | Days | 
| British Food Journal | 2 | 3260.02 | USD | 60 | Days | 0 | NP | 
| Journal of Animal Science | 2 | 3728 | USD | 0 | NP | 0 | NP | 
| Journal of Cleaner Production | 10 | 3740 | USD | 0 | NP | 60.9 | Days | 
| Landscape Ecology | 1 | 3463.77 | USD | 52 | Days | 0 | NP | 
| Plant Ecology | 1 | 2931.75 | USD | 42 | Days | 0 | NP | 
| Applied Energy | 1 | 4020 | USD | 26.6 | Days | 33.6 | Days | 
| Biotechnology & Biotechnological Equipment | 1 | 1545 | USD | 16 | Days | 29 | Days | 
| Applied Spectroscopy | 1 | 0 | Free | 0 | NP | 0 | NP | 
| Phytochemistry | 1 | 3910 | USD | 25.9 | Days | 44.1 | Days | 
| Waste Management & Research | 1 | 3000 | USD | 0 | NP | 0 | NP | 
| Waste Management | 1 | 3880 | USD | 0 | NP | 41.3 | Days | 
| Ecological Engineering | 1 | 3400 | USD | 0 | NP | 54.6 | Days | 
| Food Research International | 2 | 3800 | USD | 0 | NP | 43.4 | Days | 
| Water Environment Research | 1 | 0 | Free | 0 | NP | 0 | NP | 
| Preventive Veterinary Medicine | 1 | 3450 | USD | 0 | NP | 59.5 | Days | 
| Environment International | 1 | 3500 | USD | 17.5 | Days | 30.8 | Days | 
| Veterinary Microbiology | 2 | 3220 | USD | 23.8 | Days | 34.3 | Days | 
| Nutrients | 2 | 2828.34 | USD | 18.1 | Days | 2.9 | Days | 
| Parasitology | 1 | 2839 | USD | 0 | NP | 0 | NP | 
| Parasites & Vectors | 2 | 2478.97 | USD | 48 | Days | 86 | Days | 
| Pastoralism | 1 | 1250.8 | USD | 81 | Days | 21 | Days | 
| PeerJ | 1 | 1195 | USD | 35 | Days | 0 | NP | 
| Outlook on Agriculture | 1 | 0 | NP | 0 | NP | 0 | NP | 
| PLoS ONE | 4 | 1749 | USD | 48 | Days | 90 | Days | 
| Energy Procedia | 1 | 0 | NP | 0 | NP | 0 | NP | 
| Food Chemistry | 1 | 3790 | USD | 0 | NP | 0 | NP | 
| Environmental Impact Assessment Review | 1 | 3300 | USD | 23.8 | Days | 45.5 | Days | 
| International Food and Agribusiness Management Review | 1 | 1471.54 | USD | 0 | NP | 0 | NP | 
| Critical Reviews in Food Science and Nutrition | 2 | 0 | Free | 13 | Days | 47 | Days | 
| Animal Health Research Reviews | 4 | 2839 | USD | 0 | NP | 0 | NP | 
| Canadian Journal of Animal Science | 1 | 1000 | USD | 0 | NP | 0 | NP | 
| Canadian Journal of Public Health | 1 | 2478.97 | USD | 0 | NP | 0 | NP | 
| Animal Science Journal | 1 | 0 | NP | 0 | NP | 0 | NP | 
| Journal of Dairy Science | 1 | 0 | Free | 0 | NP | 0 | NP | 
| Journal of Data, Information and Management | 1 | 2478.97 | USD | 61 | Days | 0 | NP | 
| Journal of Agricultural of Economics | 1 | 0 | Free | 0 | NP | 0 | NP | 
| Revista Gestão e Projetos | 1 | 0 | Free | 0 | NP | 0 | NP | 
| Journal of Agricultural and Environmental Ethics | 1 | 2478.97 | USD | 78 | Days | 0 | NP | 
| Journal of Industrial Engineering and Management | 1 | 560.32 | USD | 58 | Days | 0 | NP | 
| Journal of Environmental and Public Health | 1 | 1400 | USD | 0 | NP | 32 | Days | 
| International Journal of Food Science | 1 | 775 | USD | 0 | NP | 52 | Days | 
| International Journal of Supply and Operations Management | 1 | 0 | Free | 2 | Days | 355 | Days | 
| International Journal of Environmental Research and Public Health | 1 | 2719.55 | USD | 17.8 | Days | 3.6 | Days | 
| International Journal of Production Research | 1 | 0 | Free | 9 | Days | 64 | Days | 
| International Journal of Tryptophan Research | 1 | 750 | USD | 0 | NP | 0 | NP | 
| International Journal of Public Health | 1 | 3463.77 | USD | 0 | NP | 171 | Days | 
| International Journal of Agricultural Sustainability | 1 | 0 | Free | 16 | Days | 52 | Days | 
| Italian Journal of Animal Science | 1 | 1030.07 | USD | 33 | Days | 49 | Days | 
| Revista Em Agronegócio e Meio Ambiente-RAMA | 1 | 44.05 | USD | 0 | NP | 0 | NP | 
| Australian Veterinary Journal | 1 | 3150 | USD | 0 | NP | 0 | NP | 
| Environmental Health | 1 | 2592.17 | USD | 77 | Days | 75 | Días | 
| Food Security | 1 | 2931.75 | USD | 62 | Days | 0 | NP | 
| Agricultural System | 1 | 3710 | USD | 0 | NP | 44.8 | Days | 
| SpringerPlus | 2 | 0 | NP | 0 | NP | 0 | NP | 
| Sustainability | 2 | 2175.64 | USD | 15.4 | Days | 3.9 | Days | 
| Clean Technologies and Environmental Policy | 4 | 2931.75 | USD | 24 | Days | 0 | NP | 
| Chemical and Biological Technologies in Agriculture | 1 | 2139.39 | USD | 36 | Days | 58 | Days | 
| Trends in Food Science & Technology | 1 | 5410.72 | USD | 0 | NP | 65.1 | Days | 
| Trauma | 1 | 0 | NP | 0 | NP | 0 | NP | 
| Vaccine | 1 | 3250 | USD | 49 | Days | 79.1 | Days | 
| Viruses | 1 | 2610.77 | USD | 15.5 | Days | 3.3 | Days | 
| Zoonoses and Public Health | 1 | 4300 | USD | 0 | NP | 0 | NP | 
| Transboundary and Emerging Diseases | 1 | 4900 | USD | 0 | NP | 0 | NP | 
| Journal of Advances in Management Research | 1 | 3370 | USD | 60 | Days | 0 | NP | 
| Research in Veterinary Science | 1 | 2830 | USD | 49 | Days | 69.3 | Days | 
| European Journal of Clinical Nutrition | 1 | 4480 | USD | 9 | Days | 0 | NP | 
| Journal of Consumer Affairs | 1 | 2950 | USD | 0 | NP | 0 | NP | 
| Journal of Agribusiness in Developing and Emerging Economies | 1 | 3370 | USD | 60 | Days | 0 | NP | 
| Journal of Food Protection | 1 | 3000 | USD | 0 | NP | 0 | NP | 
| CAB Reviews: Perspectives in Agriculture, Veterinary Science, Nutrition and Natural Resources | 1 | 0 | NP | 0 | NP | 0 | NP | 
| International Journal of Operations and Production Management | 1 | 3370 | USD | 60 | Days | 0 | NP | 
| Australian Journal of Experimental Agriculture | 1 | 2700 | USD | 0 | NP | 0 | NP | 
| Veterinary Record | 1 | 3500 | USD | 0 | NP | 0 | NP | 
| Total | 146 | 
| Journal | Number of Posts | Post Time | Time Unit | Acceptance Rate | Post Frequency | Time Unit | 
|---|---|---|---|---|---|---|
| Acta Veterinaria Brno | 1 | 0 | NP | 0% | 4 | Times a year | 
| Agriculture | 2 | 0 | NP | 70% | 12 | Times a year | 
| Agroecology and Sustainable Food Systems | 3 | 14 | Days | 11% | 10 | Times a year | 
| Agronomy | 1 | 0 | NP | 52% | 12 | Times a year | 
| Agronomy for Sustainable Development | 2 | 0 | NP | 0% | 1 | Once a year | 
| Asian-Australasian Journal of Animal Sciences | 8 | 0 | NP | 0% | 12 | Times a year | 
| Annals of Animal Science | 1 | 0 | NP | 0% | 2 | Times a year | 
| Animal | 1 | 0 | NP | 0% | 12 | Times a year | 
| Animals | 5 | 0 | NP | 49% | 12 | Times a year | 
| Appetite | 1 | 7.7 | Days | 19% | 12 | Times a year | 
| Advances in Dermatology and Allergology | 1 | 14 | Days | 0% | 6 | Times a year | 
| Advances in Nutrition | 1 | 30.4167 | Days | 0% | 6 | Times a year | 
| BMC Veterinary Research | 1 | 14 | Days | 0% | 1 | Once a year | 
| Food Quality and Preference | 1 | 5.6 | Days | 20% | 8 | Times a year | 
| Global Change Biology | 2 | 30 | Days | 0% | 12 | Times a year | 
| Environmental Research Letters | 1 | 108 | Days | 47% | 12 | Times a year | 
| Ciclos de nutrientes en agroecosistemasNutrient Cycling in Agroecosystems | 1 | 0 | NP | 0% | 9 | Times a year | 
| Meat Science | 5 | 4.9 | Days | 0% | 12 | Times a year | 
| Science of The Total Environment | 1 | 7.7 | Days | 25% | 24 | Times a year | 
| Livestock Science | 1 | 6.3 | Days | 20% | 12 | Times a year | 
| Comunicata Scientiae | 1 | 0 | NP | 0% | 0 | NP | 
| Climate | 1 | 0 | NP | 62% | 12 | Times a year | 
| Veterinary Clinics of North America: Food Animal Practice | 1 | 0 | NP | 0% | 3 | Times a year | 
| Foods | 1 | 0 | NP | 59% | 12 | Times a year | 
| Iberian Conference on Information Systems and Technologies (CISTI) | 1 | 0 | NP | 0% | 0 | NP | 
| Food Control | 1 | 5.6 | Days | 0% | 12 | Times a year | 
| British Food Journal | 2 | 0 | NP | 0% | 11 | Times a year | 
| Journal of Animal Science | 2 | 0 | NP | 0% | 12 | Times a year | 
| Journal of Cleaner Production | 10 | 10.5 | Days | 0% | 30 | Times a year | 
| Landscape Ecology | 1 | 0 | NP | 0% | 10 | Times a year | 
| Plant Ecology | 1 | 0 | NP | 0% | 12 | Times a year | 
| Applied Energy | 1 | 0 | NP | 0% | 24 | Times a year | 
| Biotechnology & Biotechnological Equipment | 1 | 14 | Days | 41% | 6 | Times a year | 
| Applied Spectroscopy | 1 | 0 | NP | 0% | 12 | Times a year | 
| Phytochemistry | 1 | 0 | NP | 22% | 18 | Times a year | 
| Waste Management & Research | 1 | 0 | NP | 0% | 12 | Times a year | 
| Waste Management | 1 | 16.8 | Days | 0% | 12 | Times a year | 
| Ecological Engineering | 1 | 0 | NP | 0% | 12 | Times a year | 
| Food Research International | 2 | 0.9 | NP | 0% | 12 | Times a year | 
| Water Environment Research | 1 | 0 | NP | 0% | 12 | Times a year | 
| Preventive Veterinary Medicine | 1 | 7 | Days | 25% | 13 | Times a year | 
| Environment International | 1 | 0 | NP | 0% | 12 | Times a year | 
| Veterinary Microbiology | 2 | 7 | Days | 21% | 12 | Times a year | 
| Nutrients | 2 | 0 | NP | 51% | 12 | Times a year | 
| Parasitology | 1 | 0 | NP | 0% | 14 | Times a year | 
| Parasites & Vectors | 2 | 14 | Days | 0% | 1 | Once a year | 
| Pastoralism | 1 | 68 | Days | 0% | 1 | Once a year | 
| PeerJ | 1 | 0 | NP | 0% | 0 | NP | 
| Outlook on Agriculture | 1 | 0 | NP | 0% | 4 | Times a year | 
| PLoS ONE | 4 | 170 | Days | 22.30% | NP | NP | 
| Energy Procedia | 1 | 0 | NP | 0% | 0 | NP | 
| Food Chemistry | 1 | 4.9 | Days | 0% | 24 | Times a year | 
| Environmental Impact Assessment Review | 1 | 0 | NP | 0% | 6 | Times a year | 
| International Food and Agribusiness Management Review | 1 | 0 | NP | 0% | 4 | Times a year | 
| Critical Reviews in Food Science and Nutrition | 2 | 18 | Days | 27% | 12 | Times a year | 
| Animal Health Research Reviews | 4 | 0 | NP | 0% | 2 | Times a year | 
| Canadian Journal of Animal Science | 1 | 0 | NP | 0% | 4 | Times a year | 
| Canadian Journal of Public Health | 1 | 0 | NP | 0% | 6 | Times a year | 
| Animal Science Journal | 1 | 0 | NP | 0% | 1 | Once a year | 
| Journal of Dairy Science | 1 | 42.7 | Days | 0% | 12 | Times a year | 
| Journal of Data, Information and Management | 1 | 0 | NP | 0% | 0 | NP | 
| Journal of Agricultural of Economics | 1 | 0 | NP | 0% | 3 | Times a year | 
| Revista Gestão e Projetos | 1 | 0 | NP | 0% | 4 | Times a year | 
| Journal of Agricultural and Environmental Ethics | 1 | 0 | NP | 0% | 6 | Times a year | 
| Journal of Industrial Engineering and Management | 1 | 0 | Days | 91% | 5 | Times a year | 
| Journal of Environmental and Public Health | 1 | 73 | Days | 22% | 1 | Once a year | 
| International Journal of Food Science | 1 | 0 | Days | 21% | NP | NP | 
| International Journal of Supply and Operations Management | 1 | 96 | Days | 0% | 4 | Times a year | 
| International Journal of Environmental Research and Public Health | 1 | 0 | NP | 54% | 24 | Times a year | 
| International Journal of Production Research | 1 | 20 | Days | 16% | 24 | Times a year | 
| International Journal of Tryptophan Research | 1 | 30 | Days | 0% | 1 | Once a year | 
| International Journal of Public Health | 1 | 21 | Days | 89% | 1 | Once a year | 
| International Journal of Agricultural Sustainability | 1 | 19 | Days | 8% | 4 | Times a year | 
| Italian Journal of Animal Science | 1 | 20 | Days | 33% | 4 | Times a year | 
| Revista Em Agronegócio e Meio Ambiente-RAMA | 1 | 0 | NP | 0% | 0 | NP | 
| Australian Veterinary Journal | 1 | 0 | NP | 0% | 12 | Times a year | 
| Environmental Health | 1 | 22 | Days | 0% | 1 | Once a year | 
| Food Security | 1 | 0 | NP | 0% | 6 | Times a year | 
| Agricultural System | 1 | 0 | NP | 0% | 9 | Times a year | 
| SpringerPlus | 2 | 0 | NP | 0% | 0 | NP | 
| Sustainability | 2 | 0 | NP | 61% | 24 | Times a year | 
| Clean Technologies and Environmental Policy | 4 | 0 | NP | 0% | 4 | Times a year | 
| Chemical and Biological Technologies in Agriculture | 1 | 123 | Days | 0% | 1 | Once a year | 
| Trends in Food Science & Technology | 1 | 9.1 | Days | 0% | 12 | Times a year | 
| Trauma | 1 | 0 | NP | 0% | 4 | Times a year | 
| Vaccine | 1 | 18.2 | Days | 43% | 52 | Times a year | 
| Viruses | 1 | 0 | NP | 51% | 12 | Times a year | 
| Zoonoses and Public Health | 1 | 0 | NP | 0% | 8 | Times a year | 
| Transboundary and Emerging Diseases | 1 | 0 | NP | 0% | 6 | Times a year | 
| Journal of Advances in Management Research | 1 | 0 | NP | 0% | 3 | Times a year | 
| Research in Veterinary Science | 1 | 4.2 | Days | 20% | 6 | Times a year | 
| European Journal of Clinical Nutrition | 1 | 0 | NP | 0% | 12 | Times a year | 
| Journal of Consumer Affairs | 1 | 0 | NP | 0% | 3 | Times a year | 
| Journal of Agribusiness in Developing and Emerging Economies | 1 | 0 | NP | 0% | 5 | Times a year | 
| Journal of Food Protection | 1 | 0 | NP | 0% | 12 | Times a year | 
| CAB Reviews: Perspectives in Agriculture, Veterinary Science, Nutrition and Natural Resources | 1 | 0 | NP | 0% | 0 | NP | 
| International Journal of Operations and Production Management | 1 | 0 | NP | 0% | 12 | Times a year | 
| Australian Journal of Experimental Agriculture | 1 | 0 | NP | 0% | 12 | Times a year | 
| Veterinary Record | 1 | 0 | NP | 0% | 50 | Times a year | 
| Total | 146 | 
| Journal | Number of Posts | Electronic Address | 
|---|---|---|
| Acta Veterinaria Brno | 1 | https://actavet.vfu.cz/ (accessed on 24 January 2021) | 
| Agriculture | 2 | https://www.mdpi.com/journal/agriculture (accessed on 24 January 2021) | 
| Agroecology and Sustainable Food Systems | 3 | https://www-tandfonline-com.bd.univalle.edu.co/toc/wjsa21/current (accessed on 24 January 2021) | 
| Agronomy | 1 | https://www.mdpi.com/journal/agronomy (accessed on 12 March 2021) | 
| Agronomy for Sustainable Development | 2 | https://www.springer.com/journal/13593 (accessed on 12 March 2021) | 
| Asian-Australasian Journal of Animal Sciences | 8 | https://www.ajas.info/index.php (accessed on 12 March 2021) | 
| Annals of Animal Science | 1 | https://search-proquest-com.bd.univalle.edu.co/agriculturejournals/publication/publications_1976406?accountid=174776 (accessed on 12 March 2021) | 
| Animal | 1 | https://www.journals.elsevier.com/animal (accessed on 12 March 2021) | 
| Animals | 5 | https://www.mdpi.com/journal/animals (accessed on 20 March 2021) | 
| Appetite | 1 | https://www-sciencedirect-com.bd.univalle.edu.co/journal/appetite (accessed on 20 March 2021) | 
| Advances in Dermatology and Allergology | 1 | https://www.termedia.pl/Occupational-exposure-as-a-presumable-cause-of-subcutaneous-sarcoidosis-in-a-tannery-worker-case-report-and-review-of-the-literature,7,31645,0,1.html (accessed on 20 March 2021) | 
| Advances in Nutrition | 1 | https://academic-oup-com.bd.univalle.edu.co/advances/issue/7/6 (accessed on 20 March 2021) | 
| BMC Veterinary Research | 1 | https://bmcvetres.biomedcentral.com/ (accessed on 20 April 2022) | 
| Food Quality and Preference | 1 | https://www-sciencedirect-com.bd.univalle.edu.co/journal/food-quality-and-preference (accessed on 20 April 2022) | 
| Global Change Biology | 2 | https://onlinelibrary-wiley-com.bd.univalle.edu.co/journal/13652486 (accessed on 20 April 2022) | 
| Environmental Research Letters | 1 | https://iopscience.iop.org/journal/1748-9326 (accessed on 20 April 2022) | 
| Ciclos de nutrientes en agroecosistemasNutrient Cycling in Agroecosystems | 1 | https://www-springer-com.bd.univalle.edu.co/journal/10705 (accessed on 20 April 2022) | 
| Meat Science | 5 | https://www.sciencedirect.com/journal/meat-science (accessed on 20 April 2022) | 
| Science of The Total Environment | 1 | https://www-sciencedirect-com.bd.univalle.edu.co/journal/science-of-the-total-environment (accessed on 20 April 2022) | 
| Livestock Science | 1 | https://www-sciencedirect-com.bd.univalle.edu.co/journal/livestock-science (accessed on 20 April 2022) | 
| Comunicata Scientiae | 1 | https://comunicatascientiae.com.br/comunicata (accessed on 20 April 2022) | 
| Climate | 1 | https://www.mdpi.com/journal/climate (accessed on 20 April 2022) | 
| Veterinary Clinics of North America: Food Animal Practice | 1 | https://www-sciencedirect-com.bd.univalle.edu.co/journal/veterinary-clinics-of-north-america-food-animal-practice (accessed on 20 April 2022) | 
| Foods | 1 | https://www.mdpi.com/journal/foods (accessed on 20 April 2022) | 
| Iberian Conference on Information Systems and Technologies (CISTI) | 1 | https://ieeexplore.ieee.org/abstract/document/8760955/authors#authors (accessed on 20 April 2022) | 
| Food Control | 1 | https://www.sciencedirect.com/journal/food-control (accessed on 20 April 2022) | 
| British Food Journal | 2 | https://www.emeraldgrouppublishing.com/journal/bfj (accessed on 20 April 2022) | 
| Journal of Animal Science | 2 | https://academic.oup.com/jas (accessed on 20 April 2022) | 
| Journal of Cleaner Production | 10 | https://www-sciencedirect-com.bd.univalle.edu.co/journal/journal-of-cleaner-production (accessed on 20 April 2022) | 
| Landscape Ecology | 1 | https://www-springer-com.bd.univalle.edu.co/journal/10980 (accessed on 13 April 2022) | 
| Plant Ecology | 1 | https://www-springer-com.bd.univalle.edu.co/journal/11258 (accessed on 13 April 2022) | 
| Applied Energy | 1 | https://www.sciencedirect.com/journal/applied-energy (accessed on 13 April 2022) | 
| Biotechnology & Biotechnological Equipment | 1 | https://www-tandfonline-com.bd.univalle.edu.co/toc/tbeq20/current (accessed on 19 April 2022) | 
| Applied Spectroscopy | 1 | https://journals.sagepub.com/home/asp (accessed on 20 April 2022) | 
| Phytochemistry | 1 | https://www.sciencedirect.com/journal/phytochemistry (accessed on 20 April 2022) | 
| Waste Management & Research | 1 | https://journals-sagepub-com.bd.univalle.edu.co/home/wmr (accessed on 20 April 2022) | 
| Waste Management | 1 | https://www.sciencedirect.com/journal/waste-management (accessed on 13 April 2022) | 
| Ecological Engineering | 1 | https://www-sciencedirect-com.bd.univalle.edu.co/journal/ecological-engineering (accessed on April 2022) | 
| Food Research International | 2 | https://www-sciencedirect-com.bd.univalle.edu.co/journal/food-research-international (accessed on 20 April 2022) | 
| Water Environment Research | 1 | https://onlinelibrary.wiley.com/journal/15547531 (accessed on 20 April 2022) | 
| Preventive Veterinary Medicine | 1 | https://www-sciencedirect-com.bd.univalle.edu.co/journal/preventive-veterinary-medicine (accessed on 20 April 2022) | 
| Environment International | 1 | https://www-sciencedirect-com.bd.univalle.edu.co/journal/environment-international (accessed on 19 April 2022) | 
| Veterinary Microbiology | 2 | https://www-sciencedirect-com.bd.univalle.edu.co/journal/veterinary-microbiology (accessed on 19 April 2022) | 
| Nutrients | 2 | https://www.mdpi.com/journal/nutrients (accessed on 20 April 2022) | 
| Parasitology | 1 | https://www.cambridge.org/core/journals/parasitology (accessed on 20 April 2022) | 
| Parasites & Vectors | 2 | https://parasitesandvectors.biomedcentral.com/ (accessed on 20 April 2022) | 
| Pastoralism | 1 | https://pastoralismjournal.springeropen.com/ (accessed on 20 April 2022) | 
| PeerJ | 1 | https://peerj.com/life-environment/ (accessed on 20 April 2022) | 
| Outlook on Agriculture | 1 | https://journals-sagepub-com.bd.univalle.edu.co/home/oag (accessed on 20 April 2022) | 
| PLoS ONE | 4 | https://journals.plos.org/plosone/ (accessed on 20 April 2022) | 
| Energy Procedia | 1 | https://www.sciencedirect.com/journal/energy-procedia (accessed on 20 April 2022) | 
| Food Chemistry | 1 | https://www.sciencedirect.com/journal/food-chemistry (accessed on 20 April 2022) | 
| Environmental Impact Assessment Review | 1 | https://www-sciencedirect-com.bd.univalle.edu.co/journal/environmental-impact-assessment-review (accessed on 20 April 2022) | 
| International Food and Agribusiness Management Review | 1 | https://www.wageningenacademic.com/loi/ifamr (accessed on 20 April 2022) | 
| Critical Reviews in Food Science and Nutrition | 2 | https://www-tandfonline-com.bd.univalle.edu.co/toc/bfsn20/current (accessed on 20 April 2022) | 
| Animal Health Research Reviews | 4 | https://www.cambridge.org/core/journals/animal-health-research-reviews (accessed on 20 April 2022) | 
| Canadian Journal of Animal Science | 1 | https://cdnsciencepub.com/journal/cjas (accessed on 20 April 2022) | 
| Canadian Journal of Public Health | 1 | https://www.springer.com/journal/41997 (accessed on 20 April 2022) | 
| Animal Science Journal | 1 | https://onlinelibrary-wiley-com.bd.univalle.edu.co/journal/17400929 (accessed on 20 April 2022) | 
| Journal of Dairy Science | 1 | https://www.journalofdairyscience.org/ (accessed on 20 April 2022) | 
| Journal of Data, Information and Management | 1 | https://www-springer-com.bd.univalle.edu.co/journal/42488 (accessed on 20 April 2022) | 
| Journal of Agricultural of Economics | 1 | https://onlinelibrary-wiley-com.bd.univalle.edu.co/journal/14779552 (accessed on 20 April 2022) | 
| Revista Gestão e Projetos | 1 | https://periodicos.uninove.br/index.php?journal=gep&page=index (accessed on 20 April 2022) | 
| Journal of Agricultural and Environmental Ethics | 1 | https://www-springer-com.bd.univalle.edu.co/journal/10806 (accessed on 20 April 2022) | 
| Journal of Industrial Engineering and Management | 1 | http://www.jiem.org/index.php/jiem/index (accessed on 20 April 2022) | 
| Journal of Environmental and Public Health | 1 | https://www.hindawi.com/journals/jeph/ (accessed on 20 April 2022) | 
| International Journal of Food Science | 1 | https://www.hindawi.com/journals/ijfs/ (accessed on 20 April 2022) | 
| International Journal of Supply and Operations Management | 1 | http://www.ijsom.com/ (accessed on 20 April 2022) | 
| International Journal of Environmental Research and Public Health | 1 | https://www.mdpi.com/journal/ijerph (accessed on 20 April 2022) | 
| International Journal of Production Research | 1 | https://www-tandfonline-com.bd.univalle.edu.co/toc/tprs20/current (accessed on 20 April 2022) | 
| International Journal of Tryptophan Research | 1 | https://journals-sagepub-com.bd.univalle.edu.co/home/try (accessed on 20 April 2022) | 
| International Journal of Public Health | 1 | https://www-springer-com.bd.univalle.edu.co/journal/38 (accessed on 20 April 2022) | 
| International Journal of Agricultural Sustainability | 1 | https://www-tandfonline-com.bd.univalle.edu.co/toc/tags20/current (accessed on 20 April 2022) | 
| Italian Journal of Animal Science | 1 | https://www.tandfonline.com/toc/tjas20/current (accessed on 20 March 2021) | 
| Revista Em Agronegócio e Meio Ambiente-RAMA | 1 | https://periodicos.unicesumar.edu.br/index.php/rama (accessed on 20 March 2021) | 
| Australian Veterinary Journal | 1 | https://onlinelibrary-wiley-com.bd.univalle.edu.co/journal/17510813 (accessed on 20 March 2021) | 
| Environmental Health | 1 | https://ehjournal.biomedcentral.com/ (accessed on 20 March 2021) | 
| Food Security | 1 | https://www-springer-com.bd.univalle.edu.co/journal/12571 (accessed on 20 April 2022) | 
| Agricultural System | 1 | https://www-sciencedirect-com.bd.univalle.edu.co/journal/agricultural-systems (accessed on 20 April 2022) | 
| SpringerPlus | 2 | https://springerplus.springeropen.com/ (accessed on 20 April 2022) | 
| Sustainability | 2 | https://www.mdpi.com/journal/sustainability (accessed on 20 April 2022) | 
| Clean Technologies and Environmental Policy | 4 | https://www.springer.com/journal/10098/ (accessed on 20 April 2022) | 
| Chemical and Biological Technologies in Agriculture | 1 | https://chembioagro.springeropen.com/ (accessed on 20 April 2022) | 
| Trends in Food Science & Technology | 1 | https://www.sciencedirect.com/journal/trends-in-food-science-and-technology (accessed on 20 April 2022) | 
| Trauma | 1 | https://journals-sagepub-com.bd.univalle.edu.co/home/tra (accessed on 20 April 2022) | 
| Vaccine | 1 | https://www.sciencedirect.com/journal/vaccine (accessed on 20 April 2022) | 
| Viruses | 1 | https://www.mdpi.com/journal/viruses (accessed on 20 April 2022) | 
| Zoonoses and Public Health | 1 | https://onlinelibrary.wiley.com/journal/18632378 (accessed on 20 April 2022) | 
| Transboundary and Emerging Diseases | 1 | https://onlinelibrary.wiley.com/journal/18651682 (accessed on 20 April 2022) | 
| Journal of Advances in Management Research | 1 | https://www.emeraldgrouppublishing.com/journal/jamr (accessed on 20 April 2022) | 
| Research in Veterinary Science | 1 | https://www.sciencedirect.com/journal/research-in-veterinary-science (accessed on 20 April 2022) | 
| European Journal of Clinical Nutrition | 1 | https://www.nature.com/ejcn/ (accessed on 20 April 2022) | 
| Journal of Consumer Affairs | 1 | https://onlinelibrary.wiley.com/journal/17456606 (accessed on 20 April 2022) | 
| Journal of Agribusiness in Developing and Emerging Economies | 1 | https://www.emeraldgrouppublishing.com/journal/jadee?id=JADEE (accessed on 20 April 2022) | 
| Journal of Food Protection | 1 | https://meridian.allenpress.com/jfp (accessed on 20 March 2021) | 
| CAB Reviews: Perspectives in Agriculture, Veterinary Science, Nutrition and Natural Resources | 1 | https://cabidigitallibrary.org/journal/cabir (accessed on 20 March 2021) | 
| International Journal of Operations and Production Management | 1 | https://www.emeraldgrouppublishing.com/journal/ijopm?id=ijopm (accessed on 20 April 2022) | 
| Australian Journal of Experimental Agriculture | 1 | https://www.publish.csiro.au/an/content (accessed on 20 March 2021) | 
| Veterinary Record | 1 | https://bvajournals.onlinelibrary.wiley.com/journal/20427670 (accessed on 20 March 2021) | 
| Total | 146 | 
| Publisher’s Note: MDPI stays neutral with regard to jurisdictional claims in published maps and institutional affiliations. | 
© 2022 by the authors. Licensee MDPI, Basel, Switzerland. This article is an open access article distributed under the terms and conditions of the Creative Commons Attribution (CC BY) license (https://creativecommons.org/licenses/by/4.0/).
Share and Cite
Barreto Riaño, H.; Escobar, J.W.; Linfati, R.; Ortiz-Araya, V. Disciplinary Categorization of the Cattle Supply Chain—A Review and Bibliometric Analysis. Sustainability 2022, 14, 14275. https://doi.org/10.3390/su142114275
Barreto Riaño H, Escobar JW, Linfati R, Ortiz-Araya V. Disciplinary Categorization of the Cattle Supply Chain—A Review and Bibliometric Analysis. Sustainability. 2022; 14(21):14275. https://doi.org/10.3390/su142114275
Chicago/Turabian StyleBarreto Riaño, Hernando, John Willmer Escobar, Rodrigo Linfati, and Virna Ortiz-Araya. 2022. "Disciplinary Categorization of the Cattle Supply Chain—A Review and Bibliometric Analysis" Sustainability 14, no. 21: 14275. https://doi.org/10.3390/su142114275
APA StyleBarreto Riaño, H., Escobar, J. W., Linfati, R., & Ortiz-Araya, V. (2022). Disciplinary Categorization of the Cattle Supply Chain—A Review and Bibliometric Analysis. Sustainability, 14(21), 14275. https://doi.org/10.3390/su142114275
 
        
 
                                                



 
       