A Prediction Study on Archaeological Sites Based on Geographical Variables and Logistic Regression—A Case Study of the Neolithic Era and the Bronze Age of Xiangyang
Abstract
1. Introduction
2. Overview of the Research Area
3. Geospatial Database
3.1. Data Sources
3.2. Characteristics of Prehistoric Archaeological Sites and Selection of the Indicator System
3.3. Data Processing
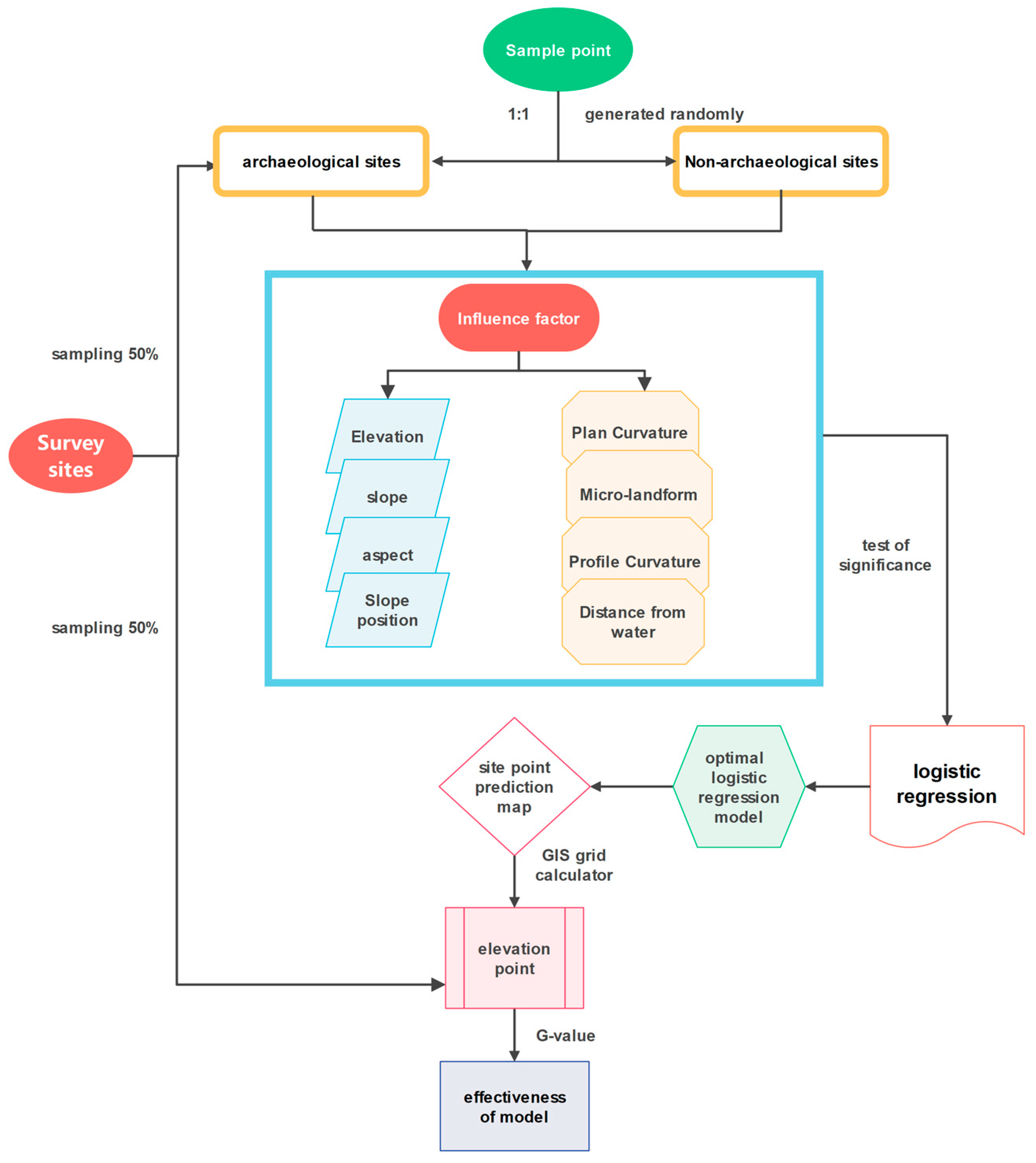
4. Research Methods for Archaeological Site Prediction
4.1. Research Steps and Research Objectives
4.2. Logistic Regression Model
4.3. Geographical Detectors
4.4. Model Training
4.5. Model Evaluation
5. Archaeological Site Prediction Results
Validation and Analysis
6. Discussion and Conclusions
6.1. Discussion
6.1.1. Geographical Variables and the Importance Ranking of Variables
6.1.2. Relationship between River Levels and Historical Sites
6.1.3. Comparative Analysis of RF and Other Predictive Methods
6.1.4. Changes in Preference for Residence Selection
6.2. Conclusions of the Study
- (1)
- The accuracy, precision and AUC of the experimental dataset based on the LR model were 0.789, 0.897 and 0.797. The archeological of Xiangyang based on the LR model matched well with the spatial distribution pattern of the actual archaeological sites. The model exhibited excellent stability and predictive ability in archaeological site prediction.
- (2)
- Based on the highly probable zone of historical sites’ occurrence in Xiangyang, it is conspicuous that ancient humans consciously chose to live in small watersheds at low altitudes and gradually developed a stable economy and agricultural civilization after settling down.
- (3)
- The size of influencing variables determines the spatial distribution of archaeological sites. After research, the sites are influenced by variables including Distance from water, profile curvature and plane curvature. With these variables, a geospatial database can be built, thus an archeological can be constructed.
- (4)
- The spatial distribution probability of historical sites in the eastern, central and western regions is closely related to geographical variables, and ancient humans would actively adapt to changes in the environment.
Author Contributions
Funding
Institutional Review Board Statement
Informed Consent Statement
Data Availability Statement
Conflicts of Interest
References
- Willey, G. Prehistoric settlement patterns in the Virú; Valley, Peru. Bur. Am. Ethnol. Bull. 1953, 155, 1–453. [Google Scholar]
- Brandt, R.; Groenewoudt, B.; Kvamme, K. An experiment in archaeological site location: Modeling in the Netherlands using GIS techniques. World Archaeolo. 1992, 24, 268–282. [Google Scholar] [CrossRef]
- Parow-Souchon, H.; Zickel, M.; Manner, H. Upper Palaeolithic sites and where to find them: A predictive modelling approach to assess site expectancy in the Southern Levant. Quater. Int. 2021, 635, 53–72. [Google Scholar] [CrossRef]
- Hazra, S. Prediction of Archaeological Potential Site in Middle and Lower Course of Mayurakshi River Basin, Eastern India Using Logistic Regression Model and GIS. J. Multidiscip. Stud. Archaeol. 2020, 8, 875–890. [Google Scholar]
- Zhang, H.; Xu, Y.; Zhou, J. Multispectral remote sensing and site prediction modeling of pre-Qin sites in Longdong. Natl. Remote Sens. Bull. 2021, 25, 2396–2408. [Google Scholar]
- Yan, L.; Lu, P.; Chen, P.; Danese, M.; Li, X.; Masini, N.; Wang, X.; Guo, L.; Zhao, D. Towards an Operative Predictive Model for the Songshan Area during the Yangshao Period. ISPRS Int. J. Geo-Inf. 2021, 10, 217. [Google Scholar] [CrossRef]
- Sun, D.; Wen, H.; Wang, D.; Xu, J. A random forest model of landslide susceptibility mapping based on hyperparameter optimization using Bayes algorithm. Geomorphology 2020, 362, 107201. [Google Scholar] [CrossRef]
- Davis, D.S. Defining what we study: The contribution of machine automation in archaeological research. Digit. Appl. Archaeol. Cult. Heritag. 2020, 18, e00152. [Google Scholar] [CrossRef]
- Bickler, S.H. Machine learning identification and classification of historic ceramics. Archaeology 2018, 20, 20–32. [Google Scholar]
- Chowdhury, M.P.; Choudhury, K.D.; Bouchard, G.P.; Riel-Salvatore, J.; Negrino, F.; Benazzi, S.; Slimak, L.; Frasier, B.; Szabo, V.; Harrison, R.; et al. Michael Buckley. Machine learning ATR-FTIR spectroscopy data for the screening of collagen for ZooMS analysis and mtDNA in archaeological bone. J. Archaeol. Sci. 2021, 126, 105311. [Google Scholar] [CrossRef]
- Colmenero-Fernández, A.; Feito, F. Image processing for graphic normalisation of the ceramic profile in archaeological sketches making use of deep neuronal net (DNN). Digit. Appl. Archaeol. Cult. Herit. 2021, 22, e00196. [Google Scholar] [CrossRef]
- Davis, D.; DiNapoli, R.; Douglass, K. Integrating Point Process Models, Evolutionary Ecology and Traditional Knowledge Improves Landscape Archaeology—A Case from Southwest Madagascar. Geosciences 2020, 10, 287. [Google Scholar] [CrossRef]
- Lambers, K. Learning to look at LiDAR: The use of R-CNN in the automated detection of archaeological objects in LiDAR data from the Netherlands. J. Comput. Appl. Archaeol. 2019, 2, 31–40. [Google Scholar]
- Reese, K. Deep learning artificial neural networks for non-destructive archaeological site dating. J. Archaeolo. Sci. 2021, 132, 105413. [Google Scholar] [CrossRef]
- Zheng, M.; Tang, W.; Ogundiran, A.; Yang, J. Spatial Simulation Modeling of Settlement Distribution Driven by Random Forest: Consideration of Landscape Visibility. Sustainability 2020, 12, 4748. [Google Scholar] [CrossRef]
- Rondeau, R.; Carleton, W.C.; Collard, M.; Driver, J. Does the Locally-Adaptive Model of Archaeological Potential (LAMAP) work for hunter-gatherer sites? A test using data from the Tanana Valley, Alaska. PLoS ONE 2022, 17, e0265597. [Google Scholar] [CrossRef]
- Schein, A.; Ungar, L. Active learning for logistic regression: An evaluation. Mach. Learn. 2007, 68, 235–265. [Google Scholar] [CrossRef]
- Ye, Z. Census of Cultural Relics and Historical Sites in Xiangfan City; China Today Magazine Publishers: Bejing, China, 1995. [Google Scholar]
- Zhu, J. Investigation of the site of the three-step and two-way bridge in Xiangyang. Jianghan Archaeol. 1984, 2, 17–19. [Google Scholar]
- Li, Z.; Wu, T.; Tian, H. Neolithic site of Fenghuangzui, Xiangyang, Hubei Province. Public Archeol. 2021, 1, 12–15. [Google Scholar]
- Shan, S. A Study of Qujialing Culture; Wuhan University: Wuhan, China, 2018. [Google Scholar]
- China Cultural Relics Bureau. Hubei Volume of China Cultural Relics Atlas Shaanxi (I); Xi’an Map Press: Xi’an, China, 2002. [Google Scholar]
- China Cultural Relics Bureau. Hubei Section of China Cultural Relics Atlas Shaanxi (II); Xi’an Map Press: Xi’an, China, 2002. [Google Scholar]
- Chinese Archaeological Society. Chinese Archaeological Yearbook 2007; China Social Sciences Press: Beijing, China, 2007. [Google Scholar]
- Chinese Archaeological Society. Chinese Archaeological Yearbook 2012; China Social Sciences Press: Beijing, China, 2012. [Google Scholar]
- Chinese Archaeological Society. Chinese Archaeological Yearbook 2013; China Social Sciences Press: Beijing, China, 2013. [Google Scholar]
- Chinese Archaeological Society. Chinese Archaeological Yearbook 2017; China Social Sciences Press: Beijing, China, 2018. [Google Scholar]
- Da, H.; Qu, L.; Wang, H.; Wei, W.; Xiong, C. Report of the 2017 Excavation at the Neolithic Mulintou Site in Baokang County of Hubei Province. Jianghan Archaeol. 2022, 2, 3–30+145. [Google Scholar]
- Tian, P. Research on Yangshao Culture in the Middle Reaches of Han River; Chongqing Normal University: Chongqing, China, 2013. [Google Scholar]
- Wu, Y. Archaeological Study of Zaoyang Carving Dragon Monument Settlement; Henan University: Kaifeng, China, 2020. [Google Scholar]
- Xu, S.; Tian, C.; Yin, H.; Zhan, S. Survey Report of Zhou Dynasty Sites in Yicheng Hubei: Part II. Jianghan Archaeol. 2008, 2, 35–42. [Google Scholar]
- Zhang, J. Research on Prehistoric Settlements in the Middle Reaches of Han River Supported by GIS; Zhengzhou University: Zhengzhou, China, 2014. [Google Scholar]
- Da, H.; Qu, L.; Wang, H. 2017 Excavation of Neolithic Remains at the Mulintou Site in Baokang, Hubei: Part I. Jianghan Archaeol. 2022, 2, 3–30+145. [Google Scholar]
- Chen, P. Pei Anping lectured on the origin of Chinese family, private ownership, civilization, state and city. Pop. Archaeol. 2019, 12, 85. [Google Scholar]
- Sun, D.; Xu, J.; Wen, H.; Wang, D. Assessment of landslide susceptibility mapping based on Bayesian hyperparameter optimization: A comparison between logistic regression and random forest. Eng. Geol. 2021, 281, 105972. [Google Scholar] [CrossRef]
- Wang Jinfeng, X.C. Geodetectors_Principles and Perspectives. Acta Geogr. Sin. 2017, 72, 116–134. [Google Scholar]
- Tang, L.; Tian, J.; Liu, J.; Da, H.; Qu, L. Study on the mode of mountain subsistence in Qujialing Culture period-Taking the Mulintou Site in Baokang, Hubei Province as an example. South. Cult. Relics 2019, 5, 189–199. [Google Scholar]
- Xu, S.; Yin, H.; Tian, C. Investigation Report of Zhou Dynasty Cultural Relics in Yicheng City (III). Jianghan Archaeol. 2008, 3, 3–10. [Google Scholar]
- Jia, H.; Wang, Y.; Xiong, Z. Trial Excavation Report of Laoguacang Site in Yicheng, Hubei. Jianghan Archaeol. 2003, 3, 16–39. [Google Scholar]
- Koohpayma, J.; Makki, M.; Lentschke, J.; AlaviPanah, S. Predicting potential locations of ancient settlements using GIS and Weights-Of-Evidence method (case study: North-East of Iran). J. Archaeol. Sci. Rep. 2021, 40, 103229. [Google Scholar] [CrossRef]
- Cheng, G. The relationship between the distribution of Neolithic sites and the evolution of rivers and lakes in Jianghan-Dongting Lake area. J. Anhui Norm. Univ. 2005, 2, 218–221. [Google Scholar]
- Liu, S.; Zo, C.; Mao, L.; Jia, X.; Mo, D. Spatial-temporal distribution of Paleolithic-Shangzhou period ancient sites in Shandong Province and its relationship with hydrology and geomorphology. Quat. Study 2021, 41, 1394–1407. [Google Scholar]
- Zheng, C.; Zhu, C.; Zhong, Y.; Yin, P.; Bai, J.; Sun, Z. Relationship between spatial-temporal distribution of archaeological sites and natural environment from Paleolithic to Tang-Song period in Chongqing reservoir area. Sci. Bull. 2008, 53, 93–111. [Google Scholar] [CrossRef]
- Nsanziyera, A.; Lechgar, H.; Fal, S.; Maanan, M.; Saddiqi, O.; Oujaa, A.; Rhinane, H. Remote-sensing data-based Archaeological Predictive Model (APM) for archaeological site mapping in desert area, South Morocco. CR. Geosci. 2018, 350, 319–330. [Google Scholar] [CrossRef]
- Diwan, G. Gis-based comparative archaeological predictive models: A first application to iron age sites in the bekaa (lebanon). Mediterr. Archaeol. Archaeom. 2020, 20, 143–158. [Google Scholar]
- Noviello, M.; Cafarelli, B.; Calculli, C.; Sarris, A.; Mairota, P. Investigating the distribution of archaeological sites: Multiparametric vs probability models and potentials for remote sensing data. Appl. Geogr. 2018, 95, 34–44. [Google Scholar] [CrossRef]
- Märker, M.; Heydari-Guran, S. Application of datamining technologies to predict Paleolithic site locations in the Zagros Mountains of Iran. In Making History Interactive: Computer Applications and Quantitative Methods in Archaeology (Proceedings of CAA); Crawford, J., Koller, D., Eds.; Archaeopress: Oxford, UK, 2009; pp. 1–7. [Google Scholar]
- Roalkvam, I. Algorithmic classification and statistical modelling of coastal settlement patterns in mesolithic South-Eastern Norway. J. Comput. Appl. Archaeol. 2020, 3, 288–307. [Google Scholar] [CrossRef]
- Tan, B.; Wang, H.; Wang, X.; Yi, S.; Zhou, J.; Ma, C.; Dai, X. The study of early human settlement preference and settlement prediction in Xinjiang, China. Sci. Rep. 2022, 12, 5072. [Google Scholar] [CrossRef] [PubMed]
- Thabeng, O.L.M.; Adam, E. High-resolution remote sensing and advanced classification techniques for the prospection of archaeological sites’ markers: The case of dung deposits in the Shashi-Limpopo Confluence area (southern Africa). J. Archaeol. Sci. 2019, 102, 48–60. [Google Scholar] [CrossRef]
- Masini, N.; Lasaponara, R. Sensing the past from space: Approaches to site detection. In Sensing the Past; Springer: Cham, Switzerland, 2017; pp. 23–60. [Google Scholar]
- Caspari, G.; Crespo, P. onvolutional neural networks for archaeological site detection–Finding “princely” tombs. J. Archaeol. Sci. 2019, 110, 104998. [Google Scholar] [CrossRef]












| Data Name | Data Sources | Type | Scale |
|---|---|---|---|
| Archaeological site | Atlas of Chinese Cultural Relics-Hubei Province (I) &(II), Yearbooks of Chinese Archaeology, theses and dissertations, excavation reports, and other relevant research achievements. | Raster | 1:30 |
| DEM | Geospatial Data Cloud | Raster | 30 m |
| River | Xiangyang Water Resource Bureau | Vector | 1:100,000 |
| Map of administrative division | Resource and Environmental Science and Data Center, Chinese Academy of Sciences | Vector | 1:100,000 |
| Serial Number | Logistic Regression Accuracy (LR) | |
|---|---|---|
| Training | Testing | |
| 1 | 0.745 | 0.692 |
| 2 | 0.737 | 0.750 |
| 3 | 0.744 | 0.731 |
| 4 | 0.692 | 0.754 |
| 5 | 0.735 | 0.769 |
| 6 | 0.733 | 0.788 |
| 7 | 0.732 | 0.788 |
| 8 | 0.739 | 0.750 |
| 9 | 0.741 | 0.712 |
| 10 | 0.752 | 0.731 |
| LR Predicted Value | True Value | Accuracy | |
|---|---|---|---|
| High | Low | ||
| High | 226 | 102 | Accuracy: 0.689 |
| Low | 34 | 158 | Accuracy: 0.822 |
| Recall rate: 0.869 | Recall rate: 0.608 | Accuracy: 0.738 | |
Publisher’s Note: MDPI stays neutral with regard to jurisdictional claims in published maps and institutional affiliations. |
© 2022 by the authors. Licensee MDPI, Basel, Switzerland. This article is an open access article distributed under the terms and conditions of the Creative Commons Attribution (CC BY) license (https://creativecommons.org/licenses/by/4.0/).
Share and Cite
Li, L.; Li, Y.; Chen, X.; Sun, D. A Prediction Study on Archaeological Sites Based on Geographical Variables and Logistic Regression—A Case Study of the Neolithic Era and the Bronze Age of Xiangyang. Sustainability 2022, 14, 15675. https://doi.org/10.3390/su142315675
Li L, Li Y, Chen X, Sun D. A Prediction Study on Archaeological Sites Based on Geographical Variables and Logistic Regression—A Case Study of the Neolithic Era and the Bronze Age of Xiangyang. Sustainability. 2022; 14(23):15675. https://doi.org/10.3390/su142315675
Chicago/Turabian StyleLi, Linzhi, Yujie Li, Xingyu Chen, and Deliang Sun. 2022. "A Prediction Study on Archaeological Sites Based on Geographical Variables and Logistic Regression—A Case Study of the Neolithic Era and the Bronze Age of Xiangyang" Sustainability 14, no. 23: 15675. https://doi.org/10.3390/su142315675
APA StyleLi, L., Li, Y., Chen, X., & Sun, D. (2022). A Prediction Study on Archaeological Sites Based on Geographical Variables and Logistic Regression—A Case Study of the Neolithic Era and the Bronze Age of Xiangyang. Sustainability, 14(23), 15675. https://doi.org/10.3390/su142315675
