Influence of Social Constraints, Mobility Incentives, and Restrictions on Commuters’ Behavioral Intentions and Moral Obligation towards the Metro-Bus Service in Lahore
Abstract
1. Introduction
2. Literature Review
3. Characteristics of the Study Area
4. Methods
4.1. Questionnaire Design and Survey
4.2. Analysis Methods
5. Results and Discussion
5.1. Descriptive Statistics of Sample
5.2. Distribution of Responses on the Metro-Bus Intentions
5.3. Average Responses on the Metro-Bus Intentions across Different Income Groups
5.4. Exploratory Factor Analysis
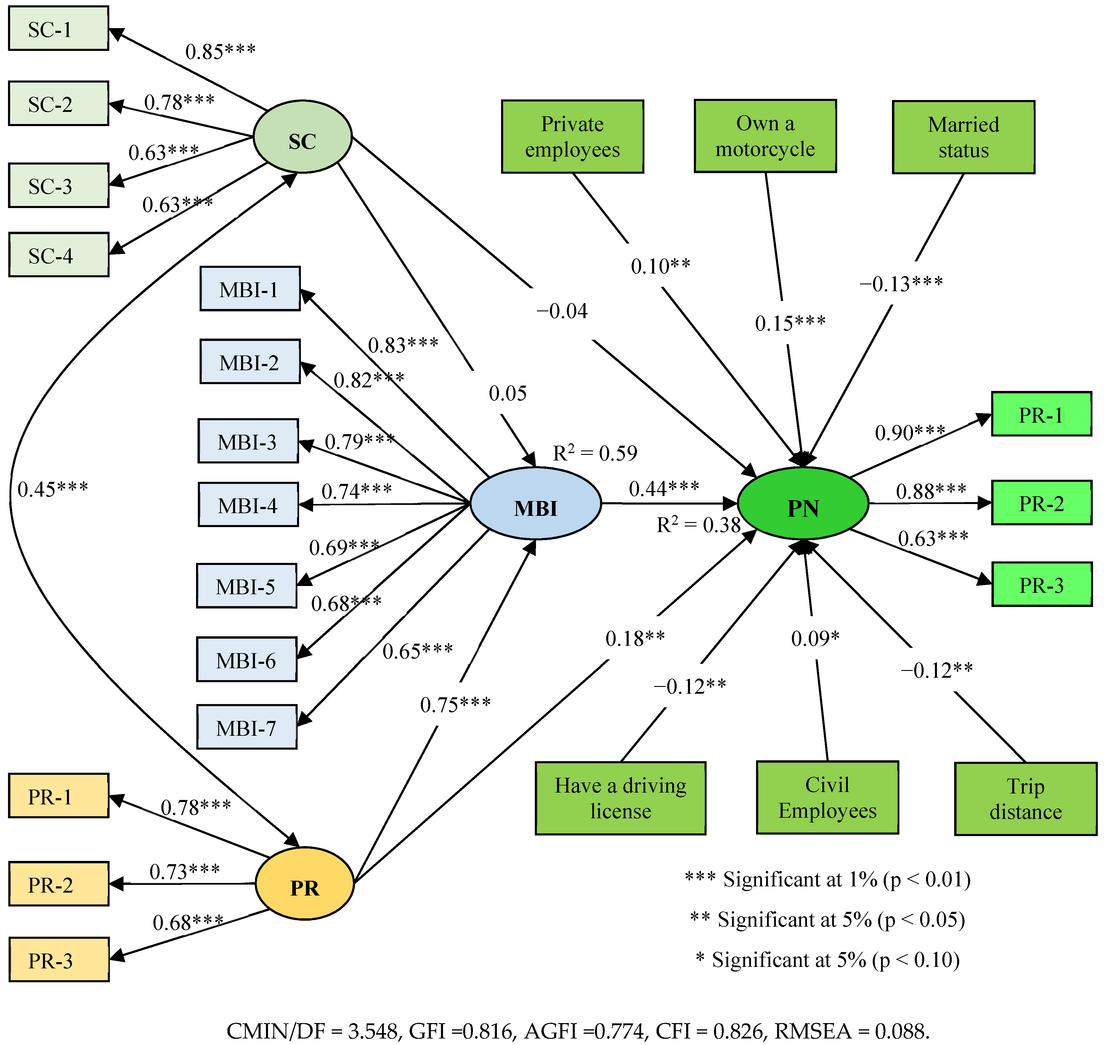
5.5. Structural Equation Modeling of Metro-Bus Intentions
5.6. Structural Models of Low-, Medium-, and High-Income Groups
5.7. Policy Implications
6. Conclusions
Author Contributions
Funding
Institutional Review Board Statement
Informed Consent Statement
Data Availability Statement
Acknowledgments
Conflicts of Interest
References
- Wright, L.; Fjellstrom, K. Module 3a. In Sustainable Transport: A Sourcebook for Developing Cities; Institute for Transportation and Development Policy: New York, NY, USA, 2003. [Google Scholar]
- Susilo, Y.O.; Joewono, T.B.; Santosa, W. An Exploration of Public Transport Users’ Attitudes and Preferences towards Various Policies in Indonesia: Some Preliminary Results. J. East. Asia Soc. Transp. Stud. 2010, 8, 1230–1244. [Google Scholar]
- Javid, M.A.; Abdullah, S.; Hashmi, A.I.; Akbar, M.U.; Ghazanfar-Ullah, M. Passengers’ attitudes and preference towards metro-bus service in Lahore. J. Urban Environ. Eng. 2018, 12, 201–209. [Google Scholar] [CrossRef]
- Javid, M.A.; Hussain, S.; Anwaar, M.F. Passenger’s Perceptions on Prospects of Qingqi Paratransit Public Transport Service in Lahore. Iran. J. Sci. Technol. Trans. Civ. Eng. 2020, 44, 185–195. [Google Scholar] [CrossRef]
- Javid, M.A.; Okamura, T.; Nakamura, F.; Tanaka, S.; Wang, R. Factors Influencing the Acceptability of Travel Demand Management Measures in Lahore: Application of Behavioral Theories. Asian Transp. Stud. 2015, 3, 447–466. [Google Scholar] [CrossRef]
- De Groot, J.I.M.; Steg, L.; Dicke, M. Transportation trends from a moral perspective: Value orientations, norms and reducing car use. In New Transportation Research Progress; Gustavsson, F.N., Ed.; Nova Science Publishers: New York, NY, USA, 2008; pp. 67–91. ISBN 9781604560329. [Google Scholar]
- Abrahamse, W.; Steg, L.; Gifford, R.; Vlek, C. Factors influencing car use for commuting and the intention to reduce it: A question of self-interest or morality? Transp. Res. Part F Traffic Psychol. Behav. 2009, 12, 317–324. [Google Scholar] [CrossRef]
- Steg, L. Car use: Lust and must. Instrumental, symbolic and affective motives for car use. Transp. Res. Part A Policy Pract. 2005, 39, 147–162. [Google Scholar] [CrossRef]
- Belwal, R. People’s perception of public transport services in Oman. J. Teknol. Sci. Eng. 2013, 65, 9–16. [Google Scholar] [CrossRef][Green Version]
- Ben-Dor, G.; Ben-Elia, E.; Benenson, I. Assessing the Impacts of Dedicated Bus Lanes on Urban Traffic Congestion and Modal Split with an Agent-Based Model. Procedia Comput. Sci. 2018, 130, 824–829. [Google Scholar] [CrossRef]
- Nguyen-Phuoc, D.Q.; Young, W.; Currie, G.; De Gruyter, C. Traffic congestion relief associated with public transport: State-of-the-art. Public Transp. 2020, 12, 455–481. [Google Scholar] [CrossRef]
- De Oña, J.; de Oña, R.; Eboli, L.; Forciniti, C.; Mazzulla, G. Transit passengers’ behavioural intentions: The influence of service quality and customer satisfaction. Transp. A Transp. Sci. 2016, 12, 385–412. [Google Scholar] [CrossRef]
- Tao, S.; Corcoran, J.; Mateo-Babiano, I. Modelling loyalty and behavioural change intentions of busway passengers: A case study of Brisbane, Australia. IATSS Res. 2017, 41, 113–122. [Google Scholar] [CrossRef]
- Ferguson, E. Transportation demand management planning, development, and implementation. J. Am. Plan. Assoc. 1990, 56, 442–456. [Google Scholar] [CrossRef]
- Do, M.; Jung, H. The Socio-Economic Benefits of Sharing Economy: Colleague-Based Carpooling Service in Korea. J. Open Innov. Technol. Mark. Complex. 2018, 4, 40. [Google Scholar] [CrossRef]
- Javid, M.A. Travel Demand Management Policies Prospects for Lahore: Rating and Classification. Int. J. Innov. Res. Eng. Manag. 2016, 3, 409–413. [Google Scholar]
- Javid, M.A.; Okamura, T.; Nakamura, F.; Tanaka, S.; Wang, R. People’s behavioral intentions towards public transport in Lahore: Role of situational constraints, mobility restrictions and incentives. KSCE J. Civ. Eng. 2016, 20, 401–410. [Google Scholar] [CrossRef]
- Nordfjærn, T.; Egset, K.S.; Mehdizadeh, M. “Winter is coming”: Psychological and situational factors affecting transportation mode use among university students. Transp. Policy 2019, 81, 45–53. [Google Scholar] [CrossRef]
- Beirão, G.; Cabral, J.A.S. Understanding attitudes towards public transport and private car: A qualitative study. Transp. Policy 2007, 14, 478–489. [Google Scholar] [CrossRef]
- Zuo, Y.; Fu, X.; Liu, Z.; Huang, D. Short-term forecasts on individual accessibility in bus system based on neural network model. J. Transp. Geogr. 2021, 93, 103075. [Google Scholar] [CrossRef]
- Lei, D.; Chen, X.; Cheng, L.; Zhang, L.; Ukkusuri, S.V.; Witlox, F. Inferring temporal motifs for travel pattern analysis using large scale smart card data. Transp. Res. Part C Emerg. Technol. 2020, 120, 102810. [Google Scholar] [CrossRef]
- Liu, Y.; Lyu, C.; Liu, X.; Liu, Z. Automatic Feature Engineering for Bus Passenger Flow Prediction Based on Modular Convolutional Neural Network. IEEE Trans. Intell. Transp. Syst. 2021, 22, 2349–2358. [Google Scholar] [CrossRef]
- Belwal, R.; Belwal, S. Public Transportation Services in Oman: A Study of Public Perceptions. J. Public Transp. 2010, 13, 1–21. [Google Scholar] [CrossRef]
- Zolnik, E.J.; Malik, A.; Irvin-Erickson, Y. Who benefits from bus rapid transit? Evidence from the Metro Bus System (MBS) in Lahore. J. Transp. Geogr. 2018, 71, 139–149. [Google Scholar] [CrossRef]
- Delmelle, E.C.; Casas, I. Evaluating the spatial equity of bus rapid transit-based accessibility patterns in a developing country: The case of Cali, Colombia. Transp. Policy 2012, 20, 36–46. [Google Scholar] [CrossRef]
- Bus Rapid Transit System [BRT] and Road Safety—Arrive Alive. Available online: https://www.arrivealive.mobi/bus-rapid-transit-system-brt-and-road-safety (accessed on 7 September 2021).
- Shah, S.A.R.; Shahzad, M.; Ahmad, N.; Zamad, A.; Hussan, S.; Aslam, M.A.; Khan, A.R.; Asif, M.A.; Shahzadi, G.; Waseem, M. Performance Evaluation of Bus Rapid Transit System: A Comparative Analysis of Alternative Approaches for Energy Efficient Eco-Friendly Public Transport System. Energies 2020, 13, 1377. [Google Scholar] [CrossRef]
- Hinebaugh, D. Characteristics of Bus Rapid Transit for Decision-Making. Sci. Am. 2004, 301, 412. [Google Scholar]
- Stutsman, J.M. Bus Rapid Transit or Light Rail Transit—How to Decide?: Los Angeles Case Study. Transp. Res. Rec. 2002, 1793, 55–61. [Google Scholar] [CrossRef]
- Kepaptsoglou, K.; Milioti, C.; Spyropoulou, D.; Haider, F.; Karlaftis, A.G. Comparing traveler preferences for BRT and LRT systems in developing countries: Evidence from Multan, Pakistan. J. Traffic Transp. Eng. (English Ed.) 2020, 7, 384–393. [Google Scholar] [CrossRef]
- Liu, X.; Gao, L.; Ni, A.; Ye, N. Understanding better the influential factors of commuters’ multi-day travel behavior: Evidence from Shanghai, China. Sustainability 2020, 12, 376. [Google Scholar] [CrossRef]
- Hirsch, L.R.; David Jordan, J.; Hickey, R.L.; Cravo, V. Effects of Fare Incentives on New York City Transit Ridership. Transp. Res. Rec. J. Transp. Res. Board 2000, 1735, 147–157. [Google Scholar] [CrossRef]
- Chen, W.; Cao, C.; Fang, X.; Kang, Z. Expanding the theory of planned behaviour to reveal urban residents’ pro-environment travel behaviour. Atmosphere 2019, 10, 467. [Google Scholar] [CrossRef]
- Collins, P.A.; MacFarlane, R. Evaluating the determinants of switching to public transit in an automobile-oriented mid-sized Canadian city: A longitudinal analysis. Transp. Res. Part A Policy Pract. 2018, 118, 682–695. [Google Scholar] [CrossRef]
- Soltanpour, A.; Mesbah, M.; Habibian, M. Customer satisfaction in urban rail: A study on transferability of structural equation models. Public Transp. 2020, 12, 123–146. [Google Scholar] [CrossRef]
- Soza-Parra, J.; Raveau, S.; Muñoz, J.C.; Cats, O. The underlying effect of public transport reliability on users’ satisfaction. Transp. Res. Part A Policy Pract. 2019, 126, 83–93. [Google Scholar] [CrossRef]
- Habib, K.M.N.; Kattan, L.; Islam, M.T. Model of personal attitudes towards transit service quality. J. Adv. Transp. 2011, 45, 271–285. [Google Scholar] [CrossRef]
- Li, L.; Cao, M.; Bai, Y.; Song, Z. Analysis of Public Transportation Competitiveness Based on Potential Passenger Travel Intentions: Case Study in Shanghai, China. Transp. Res. Rec. 2019, 2673, 823–832. [Google Scholar] [CrossRef]
- Jen, W.; Tu, R.; Lu, T. Managing passenger behavioral intention: An integrated framework for service quality, satisfaction, perceived value, and switching barriers. Transportation 2011, 38, 321–342. [Google Scholar] [CrossRef]
- Chowdhury, S.; Zhai, K.; Khan, A. The Effects of Access and Accessibility on Public Transport Users’ Attitudes. J. Public Transp. 2016, 19, 97–113. [Google Scholar] [CrossRef]
- Redman, L.; Friman, M.; Gärling, T.; Hartig, T. Quality attributes of public transport that attract car users: A research review. Transp. Policy 2013, 25, 119–127. [Google Scholar] [CrossRef]
- Mittal, S.; Dai, H.; Fujimori, S.; Hanaoka, T.; Zhang, R. Key factors influencing the global passenger transport dynamics using the AIM/transport model. Transp. Res. Part D Transp. Environ. 2017, 55, 373–388. [Google Scholar] [CrossRef]
- Minser, J.; Webb, V. Quantifying the benefits: Application of customer loyalty modeling in public transportation context. Transp. Res. Rec. 2010, 111–120. [Google Scholar] [CrossRef]
- Heath, Y.; Gifford, R. Extending the theory of planned behavior: Predicting the use of public transportation. J. Appl. Soc. Psychol. 2002, 32, 2154–2189. [Google Scholar] [CrossRef]
- Collins, C.M.; Chambers, S.M. Psychological and Situational Influences on Commuter-Transport-Mode Choice. Environ. Behav. 2005, 37, 640–661. [Google Scholar] [CrossRef]
- Sánchez-Atondo, A.; García, L.; Calderón-Ramírez, J.; Gutiérrez-Moreno, J.M.; Mungaray-Moctezuma, A. Understanding public transport ridership in developing countries to promote sustainable urban mobility: A case study of Mexicali, Mexico. Sustainability 2020, 12, 3266. [Google Scholar] [CrossRef]
- Javid, M.A.; Okamura, T.; Nakamura, F.; Tanaka, S.; Wang, R. Public Perceptions to Travel Demand Management Measures in Lahore, Pakistan: Analysis and Implications. Proc. Pakistan Acad. Sci. 2014, 51, 17–29. [Google Scholar]
- Hassan, A.; Shahin, M.M.; Morsy, M. Area traffic capacity in centeral areas—Alexandria city center as a case study. Alexandria Eng. J. 2011, 50, 367–380. [Google Scholar] [CrossRef][Green Version]
- Kaewkluengklom, R.; Satiennam, W.; Jaensirisak, S.; Satiennam, T. Influence of psychological factors on mode choice behaviour: Case study of BRT in Khon Kaen City, Thailand. Transp. Res. Procedia 2017, 25, 5072–5082. [Google Scholar] [CrossRef]
- Nadeem, M.; Azam, M.; Asim, M.; Al-Rashid, M.A.; Puan, O.C.; Campisi, T. Does Bus Rapid Transit System (BRTS) Meet the Citizens’ Mobility Needs? Evaluating Performance for the Case of Multan, Pakistan. Sustainability 2021, 13, 7314. [Google Scholar] [CrossRef]
- Ambak, K.; Kumar Kasvar, K.; Daniel, B.D.; Prasetijo, J.; Raqib, A.; Ghani, A. Behavioral Intention to Use Public Transport Based on Theory of Planned Behavior. In Proceedings of the the 3rd International Conference on Civil and Environmental Engineering for Sustainability, Melaka, Malaysia, 1–2 December 2015; pp. 1–7. [Google Scholar]
- Nkurunziza, A. Analysing Commuters’ Attitudes towards the Proposed Bus Rapid Transit System in Dar es Salaam, Tanzania: Using Stated Choice and Spatial Analysis. Master’s Thesis, International Institute for Geo-Information Science and Earth Observation, Enschede, The Netherlands, 2008. [Google Scholar]
- Borhan, M.N.; Syamsunur, D.; Akhir, N.M.; Razuhanafi, M.; Yazid, M.; Ismail, A.; Rahmat, R.A. Predicting the Use of Public Transportation: A Case Study from Putrajaya, Malaysia. Sci. World J. 2014, 2014, 784145. [Google Scholar] [CrossRef]
- Adeel, M.; Yeh, A.G.O.; Zhang, F. Gender inequality in mobility and mode choice in Pakistan. Transportation 2017, 44, 1519–1534. [Google Scholar] [CrossRef]
- Malik, B.Z.; ur Rehman, Z.; Khan, A.H.; Akram, W. Women’s mobility via bus rapid transit: Experiential patterns and challenges in Lahore. J. Transp. Heal. 2020, 17, 100834. [Google Scholar] [CrossRef]
- Chaudhary, M.L. Commuters’ Perceptions on Service Quality of Bus Rapid Transit Systems: Evidence from the Cities of Ahmedabad, Surat and Rajkot in India. Eur. Transp./Trasp. Eur. 2020, 79, 1–16. [Google Scholar] [CrossRef]
- Punjab Bureau of Statistics Punjab Development Statistics. Available online: http://www.bos.gop.pk/developmentstat (accessed on 30 June 2020).
- Japan International Cooperation Agency (JICA). The Project for Lahore Urban Transport Master Plan in the Islamic Republic of Pakistan; JICA: Tokyo, Japan, 2012. [Google Scholar]
- Government of Punjab Lahore Metrobus System (Route Map)|Punjab Masstransit Authority. Available online: https://pma.punjab.gov.pk/lmbsrm (accessed on 25 December 2020).
- Javid, M.A.; Okamura, T.; Nakamura, F. Public Satisfaction with Service Quality of Daewoo Urban Bus Service in Lahore. J. East. Asia Soc. Transp. Stud. 2015, 11, 1097–1108. [Google Scholar]
- Phithakkitnukoon, S.; Sukhvibul, T.; Demissie, M.; Smoreda, Z.; Natwichai, J.; Bento, C. Inferring social influence in transport mode choice using mobile phone data. EPJ Data Sci. 2017, 6, 11. [Google Scholar] [CrossRef]
- Wolf, E.J.; Harrington, K.M.; Clark, S.L.; Miller, M.W. Sample Size Requirements for Structural Equation Models: An Evaluation of Power, Bias, and Solution Propriety. Educ. Psychol. Meas. 2013, 73, 913–934. [Google Scholar] [CrossRef] [PubMed]
- Nicolaou, A.I.; Masoner, M.M. Sample size requirements in structural equation models under standard conditions. Int. J. Account. Inf. Syst. 2013, 14, 256–274. [Google Scholar] [CrossRef]
- Guadagnoli, E.; Velicer, W.F. Relation of Sample Size to the Stability of Component Patterns. Psychol. Bull. 1988, 103, 265–275. [Google Scholar] [CrossRef] [PubMed]
- Boomsma, A.; Hoogland, J.J. The Robustness of LISREL Modeling Revisited. In Structural Equation Models: Present and Future. A Festschrift in Honor of Karl Jöreskog; Scientific Software International: Lincolnwood, IL, USA, 2001; pp. 139–168. [Google Scholar]
- De Oña, J.; De Oña, R.; Eboli, L.; Mazzulla, G. Perceived service quality in bus transit service: A structural equation approach. Transp. Policy 2013, 29, 219–226. [Google Scholar] [CrossRef]
- Javid, M.A.; Al-Hashmi, W.Y.; Al-Shaqsi, A.S. Exploring the Student’s Perceptions on Safety Aspects of the University of Nizwa Bus Service in Oman. Iran. J. Sci. Technol. Trans. Civ. Eng. 2020, 45, 227–239. [Google Scholar] [CrossRef]
- Hu, L.T.; Bentler, P.M. Cutoff criteria for fit indexes in covariance structure analysis: Conventional criteria versus new alternatives. Struct. Equ. Model. 1999, 6, 1–55. [Google Scholar] [CrossRef]
- Bentler, P.M.; Chou, C.P. Practical Issues in Structural Modeling. Sociol. Methods Res. 1987, 16, 78–117. [Google Scholar] [CrossRef]
- Bamberg, S.; Hunecke, M.; Blöbaum, A. Social context, personal norms and the use of public transportation: Two field studies. J. Environ. Psychol. 2007, 27, 190–203. [Google Scholar] [CrossRef]
- Mehdizadeh, M.; Nordfjaern, T.; Mamdoohi, A.R. Environmental norms and sustainable transport mode choice on children’s school travels: The norm-activation theory. Int. J. Sustain. Transp. 2019, 14, 137–149. [Google Scholar] [CrossRef]
- Brown, T.A. Confirmatory Factor Analysis for Applied Research; The Guilford Press: New York, NY, USA, 2006; ISBN 1-59385-274-6 (Paperback); 1-59385-275-4 (Hardcover); 978-1-59385-274-0 (Paperback); 978-1-59385-275-7 (Hardcover). [Google Scholar]
- Samuels, P. Advice on Exploratory Factor Analysis; Technical Report; Birmingham City University: Burmingham, UK, 2017; pp. 1–7. [Google Scholar] [CrossRef]
- Trinh, T.A.; Linh Le, T.P. Investigating Proenvironmental Behavior: The Case of Commuting Mode Choice. IOP Conf. Ser. Earth Environ. Sci. 2018, 143, 12067. [Google Scholar] [CrossRef]
- Nguyen, H.T.A.; Chikaraishi, M.; Fujiwara, A.; Zhang, J. Mediation effects of income on travel mode choice: Analysis of short-distance trips based on path analysis with multiple discrete outcomes. Transp. Res. Rec. 2017, 2664, 23–30. [Google Scholar] [CrossRef]
- Hajinasab, B.; Davidsson, P.; Persson, J.A.; Holmgren, J. Towards an Agent-Based Model of Passenger Transportation; Lecture Notes in Computer Science (including subseries Lecture Notes in Artificial Intelligence and Lecture Notes in Bioinformatics); Springer: Berlin/Heidelberg, Germany, 2016; Volume 9568, pp. 132–145. [Google Scholar]
- Amoh-Gyimah, R.; Aidoo, E.N. Mode of transport to work by government employees in the Kumasi metropolis, Ghana. J. Transp. Geogr. 2013, 31, 35–43. [Google Scholar] [CrossRef]
- Zulfiqar, F. Public Transportation System and Female Mobility in Pakistan—PIDE Blog. Available online: https://pide.org.pk/blog/public-transportation-system-and-female-mobility-in-pakistan/ (accessed on 8 September 2021).
- Christiansen, P.; Engebretsen, Ø.; Fearnley, N.; Usterud Hanssen, J. Parking facilities and the built environment: Impacts on travel behaviour. Transp. Res. Part A Policy Pract. 2017, 95, 198–206. [Google Scholar] [CrossRef]
- Hess, D.B. The Effects of Free Parking on Commuter Mode Choice: Evidence from Travel Diary Data. Transp. Res. Rec. J. Transp. Res. Board 2001, 1753, 35–42. [Google Scholar] [CrossRef]
- Sener, I.N.; Lee, K.; Durand, C.P.; Oluyomi, A.O.; Kohl, H.W., III. Intention to use light-rail transit in Houston, Texas, United States: Findings from the Travel-Related Activity in Neighborhoods study. Int. J. Sustain. Transp. 2020, 14, 944–955. [Google Scholar] [CrossRef]
- Basbas, S.; Georgiadis, G.; Campisi, T.; Tesoriere, G. Factors Influencing Public Transport Demand in Sicily During COVID-19 Era: A Study of Commuters’ Travel and Mode Choice Behaviors; Lecture Notes in Computer Science (Including Subseries Lecture Notes in Artificial Intelligence and Lecture Notes in Bioinformatics); Springer: Berlin/Heidelberg, Germany, 2021; Volume 12954, pp. 339–353. [Google Scholar] [CrossRef]
- Basbas, S.; Campisi, T.; Georgiadis, G.; Al-Rashid, M.A.; Tesoriere, G. COVID-19 and public transport demand trends in Sicily: Analyzing external factors and governmental recommendations. Eur. Transp. Trasp. Eur. 2021, 83, 15. [Google Scholar] [CrossRef]





| Characteristics | Distribution (%) |
|---|---|
| Gender | Male (67.6), female (32.4) |
| Marital status | Single (65.8), married (34.2) |
| Age (years) | Under 20 (4.8), 21–30 (72.7), 31–40 (12.6), 41–50 (8.1), above 50 (1.8) |
| Household size | 3 or less than 3 (11.7), 4–5 (36.1), 5–6 (36.0), more than 6 (16.2) |
| Profession | Student (23), civil employees (42), private employees (28), others (7) |
| Personal income (PKR) | <15,000 (27), 15,000–25,000 (12), 26,000–40,000 (28), 41,000–60,000 (19), more than 60,000 (14) |
| Frequent travel mode | Walking/bicycle (13), private car (29), motorcycle (32), public transport (22), auto-rickshaw/taxi (4) |
| Trip frequency | 5–7 days a week (85.6), 3–4 days a week (9.0), 1–2 days a week (5.4) |
| Lives in a joint family | Yes (49.2), No (50.8) |
| Have a driving license | Yes (44.7), No (55.3) |
| Motorcycle ownership | Yes (49.2), No (50.8) |
| Car ownership | Yes (61.3), No (38.7) |
| Observed Variables | Mean | Components | |||
|---|---|---|---|---|---|
| Metro-Bus Incentives (MBI) | Social Constraints (SC) | Personal Norms (PN) | Parking Restrictions (PR) | ||
| When metro-bus is more reliable mode than a private car. (MBI-1) | 3.492 | 0.795 | |||
| When travel cost by metro-bus is half of the car. (MBI-2) | 3.420 | 0.784 | |||
| When travel time by metro-bus is 10 min less than a car travel time. (MBI-3) | 3.267 | 0.767 | |||
| When you can reach many important destinations directly by metro-bus. (MBI-4) | 3.604 | 0.718 | |||
| When a seat is assured in metro-bus with the same travel time as a car. (MBI-5) | 3.147 | 0.716 | |||
| When entry of the car is restricted in the metro-bus service area. (MBI-6) | 3.709 | 0.681 | |||
| When a seat is assured in metro-bus with the same travel cost as a car. (MBI-7) | 2.994 | 0.675 | |||
| Traveling to office/school/university with family members. (SC-1) | 1.874 | 0.889 | |||
| Traveling with elder family members. (SC-2) | 1.718 | 0.867 | |||
| Traveling to office/school/university with friends. (SC-3) | 2.535 | 0.642 | |||
| Traveling alone to office/school/university. (SC-4) | 2.577 | 0.619 | |||
| When you feel a moral obligation to protect the environment from air pollution. (PN-1) | 3.727 | 0.910 | |||
| When you feel a moral obligation to preserve natural resources, e.g., oil, gas. (PN-2) | 3.748 | 0.904 | |||
| When you feel a moral obligation to do not use a car for the reduction in congestion. (PN-3) | 3.574 | 0.551 | |||
| When parking is limited at the destination place. (PR-1) | 3.120 | 0.817 | |||
| When parking is very far from your destination place. (PR-2) | 3.246 | 0.759 | |||
| When the parking fee for a car is about 100 PKR at the destination. (PR-3) | 3.387 | 0.511 | |||
| % of variance explained | 27.546 | 15.486 | 13.188 | 12.101 | |
| Cronbach’s alpha | 0.898 | 0.808 | 0.833 | 0.765 | |
| KMO and Bartlett’s test | |||||
| Kaiser-Meyer-Olkin Measure of Sampling Adequacy. | 0.896 | ||||
| Bartlett’s Test of Sphericity | Approximate Chi-Square | 3094.237 | |||
| Degree of freedom | 136 | ||||
| Significance | 0.000 | ||||
| Measurement Equation | Low-Income | Middle-Income | High-Income | ||
|---|---|---|---|---|---|
| PN-3 | <--- | PN | 0.736 | 0.459 | 0.646 |
| PN-2 | <--- | PN | 0.904 | 0.854 | 0.882 |
| PN-1 | <--- | PN | 0.837 | 0.952 | 0.921 |
| SC-2 | <--- | SC | 0.689 | 0.866 | 0.796 |
| SC-4 | <--- | SC | 0.617 | 0.572 | 0.715 |
| SC-1 | <--- | SC | 0.797 | 0.874 | 0.859 |
| SC-3 | <--- | SC | 0.635 | 0.517 | 0.748 |
| PR-3 | <--- | PR | 0.703 | 0.495 | 0.749 |
| PR-1 | <--- | PR | 0.763 | 0.734 | 0.831 |
| PR-2 | <--- | PR | 0.641 | 0.798 | 0.697 |
| MBI-4 | <--- | MBI | 0.741 | 0.706 | 0.726 |
| MBI-2 | <--- | MBI | 0.846 | 0.847 | 0.764 |
| MBI-7 | <--- | MBI | 0.628 | 0.671 | 0.713 |
| MBI-3 | <--- | MBI | 0.725 | 0.812 | 0.798 |
| MBI-1 | <--- | MBI | 0.763 | 0.897 | 0.789 |
| MBI-6 | <--- | MBI | 0.644 | 0.647 | 0.717 |
| MBI-5 | <--- | MBI | 0.703 | 0.651 | 0.644 |
Publisher’s Note: MDPI stays neutral with regard to jurisdictional claims in published maps and institutional affiliations. |
© 2022 by the authors. Licensee MDPI, Basel, Switzerland. This article is an open access article distributed under the terms and conditions of the Creative Commons Attribution (CC BY) license (https://creativecommons.org/licenses/by/4.0/).
Share and Cite
Javid, M.A.; Ali, N.; Campisi, T.; Tesoriere, G.; Chaiyasarn, K. Influence of Social Constraints, Mobility Incentives, and Restrictions on Commuters’ Behavioral Intentions and Moral Obligation towards the Metro-Bus Service in Lahore. Sustainability 2022, 14, 2654. https://doi.org/10.3390/su14052654
Javid MA, Ali N, Campisi T, Tesoriere G, Chaiyasarn K. Influence of Social Constraints, Mobility Incentives, and Restrictions on Commuters’ Behavioral Intentions and Moral Obligation towards the Metro-Bus Service in Lahore. Sustainability. 2022; 14(5):2654. https://doi.org/10.3390/su14052654
Chicago/Turabian StyleJavid, Muhammad Ashraf, Nazam Ali, Tiziana Campisi, Giovanni Tesoriere, and Krisada Chaiyasarn. 2022. "Influence of Social Constraints, Mobility Incentives, and Restrictions on Commuters’ Behavioral Intentions and Moral Obligation towards the Metro-Bus Service in Lahore" Sustainability 14, no. 5: 2654. https://doi.org/10.3390/su14052654
APA StyleJavid, M. A., Ali, N., Campisi, T., Tesoriere, G., & Chaiyasarn, K. (2022). Influence of Social Constraints, Mobility Incentives, and Restrictions on Commuters’ Behavioral Intentions and Moral Obligation towards the Metro-Bus Service in Lahore. Sustainability, 14(5), 2654. https://doi.org/10.3390/su14052654

