Development of a New Residential Energy Management Approach for Retrofit and Transition, Based on Hybrid Energy Sources
Abstract
1. Introduction
1.1. Research Aims
1.2. Construction Background and Energy Policy in Algeria
2. Research Method
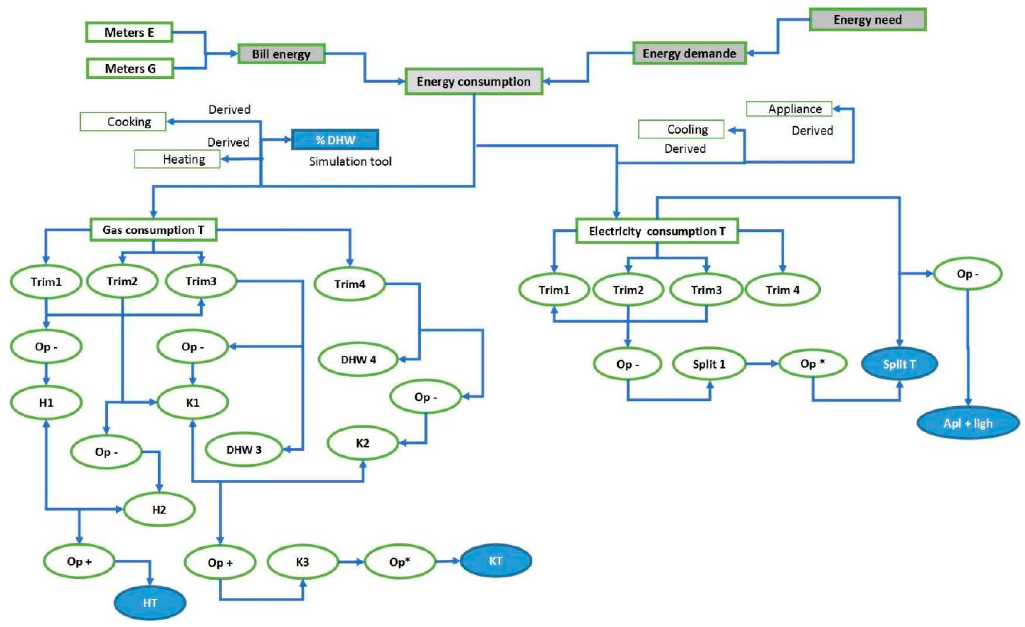
2.1. Method Parts
- Energy flow through the solar system
- Energy flow through the wind system
- Energy flow through a thermodynamic system
2.2. Building and Energy System Description
3. Results and Discussion
3.1. Energy Consumption Ranges
3.2. Energy Building Improving
3.3. Production of Renewable Energy
- Electricity need was met by 97%, while thermal need was met by 80% for heating and domestic hot water; it was estimated that the need to be met by conventional energy was 1% for electricity and 20% for gas, as well as that for cooking was met by gas.
- Excess energy generated by the RES is estimated at 27% for electricity and 12% for thermal production.
3.4. Economic and Environmental Analysis
4. Conclusions
- The energy consumption percentage ranges are foreseen for residential construction in Algeria.
- The percentage of reduction in needs after passive improvement varies between 51% and 75% for heating, while the percentage of reduction in air conditioning varies between 32% and 5%.
- The integration of renewable energies in the retrofitting process is a crucial aspect of energy self-sufficiency and ecological sobriety. The demand for electricity was met at 99%, while the demand for heating and domestic hot water was met at 80%.
- The payback period was 10 years and the total GHG emission reduction in the entire operation was 252 tons per building per year, a 91% reduction. Different prices per kWh used in this work and the GHG emission factor are calculated for the study area.
- The proposed Simulink/Matlab model for retrofitting and energy transition management is inclusive and suitable for all types of residential buildings located in areas with a climate classification between (BWh–Csa).
Author Contributions
Funding
Institutional Review Board Statement
Informed Consent Statement
Data Availability Statement
Acknowledgments
Conflicts of Interest
Appendix A


References
- Abanda, F.H.; Manjia, M.B.; Enongene, K.E.; Tah, J.H.M.; Pettang, C. Original article A feasibility study of a residential photovoltaic system in Cameroon. Sustain. Energy Technol. Assess. 2016, 17, 38–49. [Google Scholar] [CrossRef]
- McArthur, J.J.; Jofeh, C.G.H. Portfolio retrofit evaluation: A methodology for optimizing a large number of building retrofits to achieve triple-bottom-line objectives. Sustain. Cities Soc. 2016, 27, 263–274. [Google Scholar] [CrossRef]
- Ürge-vorsatz, D.; Cabeza, L.F.; Serrano, S.; Barreneche, C. Heating and cooling energy trends and drivers in buildings. Renew. Sustain. Energy Rev. 2015, 41, 85–98. [Google Scholar] [CrossRef]
- Nosrat, A.H.; Swan, L.G.; Pearce, J.M. Simulations of greenhouse gas emission reductions from low-cost hybrid solar photovoltaic and cogeneration systems for new communities. Sustain. Energy Technol. Assess. 2014, 8, 34–41. [Google Scholar] [CrossRef]
- Salata, F.; Golasi, I.; Domestico, U.; Banditelli, M.; Lo, G.; Nastasi, B.; Lieto, A. De Heading towards the nZEB through CHP + HP systems. A comparison between retrofit solutions able to increase the energy performance for the heating and domestic hot water production in residential buildings. Energy Convers. Manag. 2017, 138, 61–76. [Google Scholar] [CrossRef]
- Saliha, O.R. La Politique de l’habitat en Algérie Entre Monopole de l’état et son Désengagemen. Available online: https://www.enssea.net/enssea/moultakayat/2012/polpub/2012-32.pdf (accessed on 21 December 2021).
- Terés-zubiaga, J.; Campos-celador, A.; González-pino, I.; Diarce, G. The role of the design and operation of individual heating systems for the energy retrofits of residential buildings. Energy Convers. Manag. 2016, 126, 736–747. [Google Scholar] [CrossRef]
- Lee, S.H.; Hong, T.; Piette, M.A.; Taylor-lange, S.C. Energy retro fi t analysis toolkits for commercial buildings: A review. Energy 2015, 89, 1087–1100. [Google Scholar] [CrossRef]
- Mazzarella, L. Energy retrofit of historic and existing buildings. The legislative and regulatory point of view. Energy Build. 2015, 95, 23–31. [Google Scholar] [CrossRef]
- Oree, V.; Khoodaruth, A.; Teemul, H. A case study for the evaluation of realistic energy retrofit strategies for public office buildings in the Southern Hemisphere. Build. Simul. 2016, 9, 113–125. [Google Scholar] [CrossRef]
- Wang, Q.; Holmberg, S. A methodology to assess energy-demand savings and cost effectiveness of retrofitting in existing Swedish residential buildings. Sustain. Cities Soc. 2015, 14, 254–266. [Google Scholar] [CrossRef]
- Jahed, N.; Aktaş, Y.D.; Rickaby, P.; Altinöz, A.G.B. Policy framework for energy retrofitting of built heritage: A critical comparison of UK and Turkey. Atmosphere 2020, 11, 674. [Google Scholar] [CrossRef]
- Hall, M.R.; Casey, S.P.; Loveday, D.L.; Gillott, M. Analysis of UK domestic building retrofit scenarios based on the E.ON Retrofit Research House using energetic hygrothermics simulation—Energy efficiency, indoor air quality, occupant comfort, and mould growth potential. Build. Environ. 2013, 70, 48–59. [Google Scholar] [CrossRef]
- Kontokosta, C.E. Modeling the energy retrofit decision in commercial office buildings. Energy Build. 2016, 131, 1–20. [Google Scholar] [CrossRef]
- Liu, Y.; Liu, T.; Ye, S.; Liu, Y. Cost-benefit analysis for Energy Efficiency Retrofit of existing buildings: A case study in China. J. Clean. Prod. 2018, 177, 493–506. [Google Scholar] [CrossRef]
- Achtnicht, M.; Madlener, R. Factors influencing German house owners’ preferences on energy retrofits. Energy Policy 2014, 68, 254–263. [Google Scholar] [CrossRef]
- Gamtessa, S.F. An explanation of residential energy-efficiency retrofit behavior in Canada. Energy Build. 2013, 57, 155–164. [Google Scholar] [CrossRef]
- Comerford, D.A.; Lange, I.; Moro, M. Proof of concept that requiring energy labels for dwellings can induce retrofitting. Energy Econ. 2018, 69, 204–212. [Google Scholar] [CrossRef]
- Michael, M.; Zhang, L.; Xia, X. An optimal model for a building retrofit with LEED standard as reference protocol. Energy Build. 2017, 139, 22–30. [Google Scholar] [CrossRef]
- Tebbouche, H.; Bouchair, A.; Grimes, S. Towards an environmental approach for the sustainability of buildings in Algeria. Energy Procedia 2017, 119, 98–110. [Google Scholar] [CrossRef]
- Gregório, V.; Seixas, J. Energy savings potential in urban rehabilitation: A spatial-based methodology applied to historic centres. Energy Build. 2017, 152, 11–23. [Google Scholar] [CrossRef]
- Webb, A.L. Energy retrofits in historic and traditional buildings: A review of problems and methods. Renew. Sustain. Energy Rev. 2017, 77, 748–759. [Google Scholar] [CrossRef]
- Galatioto, A.; Ciulla, G.; Ricciu, R. An overview of energy retrofit actions feasibility on Italian historical buildings. Energy 2017, 137, 991–1000. [Google Scholar] [CrossRef]
- Göçer, Ö.; Hua, Y.; Göçer, K. A BIM-GIS integrated pre-retrofit model for building data mapping. Build. Simul. 2016, 9, 513–527. [Google Scholar] [CrossRef]
- Tse, K.-K.; Chow, T.-T.; Su, Y. Performance evaluation and economic analysis of a full scale water-based photovoltaic/thermal (PV/T) system in an office building. Energy Build. 2016, 122, 42–52. [Google Scholar] [CrossRef]
- Fallahi, Z.; Plewe, K.; Smith, A.D. Energy-related emissions from commercial buildings: Comparing methods for quantifying temporal indirect emissions associated with electricity purchases. Sustain. Energy Technol. Assess. 2018, 30, 150–163. [Google Scholar] [CrossRef]
- García Kerdan, I.; Raslan, R.; Ruyssevelt, P. An exergy-based multi-objective optimisation model for energy retrofit strategies in non-domestic buildings. Energy 2016, 117, 506–522. [Google Scholar] [CrossRef]
- Obyn, S.; Moeseke, G. Van Comparison and discussion of heating systems for single-family homes in the framework of a renovation. ENERGY Convers. Manag. 2014, 88, 153–167. [Google Scholar] [CrossRef]
- Krarti, M. Evaluation of large scale building energy efficiency retrofit program in Kuwait. Renew. Sustain. Energy Rev. 2015, 50, 1069–1080. [Google Scholar] [CrossRef]
- Lo, K. The Warm Houses program: Insulating existing buildings through compulsory retrofits. Sustain. Energy Technol. Assess. 2015, 9, 63–67. [Google Scholar] [CrossRef]
- Pombo, O.; Allacker, K.; Rivela, B.; Neila, J. Sustainability assessment of energy saving measures: A multi-criteria approach for residential buildings retrofitting—A case study of the Spanish housing stock. Energy Build. 2016, 116, 384–394. [Google Scholar] [CrossRef]
- Ashrafian, T.; Yilmaz, A.Z.; Corgnati, S.P.; Moazzen, N. Methodology to define cost-optimal level of architectural measures for energy efficient retrofits of existing detached residential buildings in Turkey. Energy Build. 2016, 120, 58–77. [Google Scholar] [CrossRef]
- Bouarroudj, N.; Imessad, K. Rénovation énergétique dans le secteur résidentiel à Constantine un gisement potentiel pour la consécration des nouvelles exigences énergétiques et environnementales. Rev. Des Energ. Renouvelables 2016, 19, 387–396. [Google Scholar]
- Copiello, S.; Gabrielli, L.; Bonifaci, P. Evaluation of energy retrofit in buildings under conditions of uncertainty: The prominence of the discount rate. Energy 2017, 137, 107–117. [Google Scholar] [CrossRef]
- Hwang, B.-G.; Shan, M.; Xie, S.; Chi, S. Investigating residents’ perceptions of green retrofit program in mature residential estates: The case of Singapore. Habitat Int. 2017, 63, 103–112. [Google Scholar] [CrossRef]
- Földváry, V.; Bekö, G.; Langer, S.; Arrhenius, K.; Petráš, D. Effect of energy renovation on indoor air quality in multifamily residential buildings in Slovakia. Build. Environ. 2017, 122, 363–372. [Google Scholar] [CrossRef]
- Rakhshan, K.; Friess, W.A. Effectiveness and viability of residential building energy retrofits in Dubai. J. Build. Eng. 2017, 13, 116–126. [Google Scholar] [CrossRef]
- Liang, J.; Qiu, Y.; James, T.; Ruddell, B.L.; Dalrymple, M.; Earl, S.; Castelazo, A. Do energy retrofits work? Evidence from commercial and residential buildings in Phoenix. J. Environ. Econ. Manag. 2018, 92, 726–743. [Google Scholar] [CrossRef]
- Guen, M.L.; Mosca, L.; Perera, A.T.D.; Coccolo, S.; Mohajeri, N.; Scartezzini, J.L. Improving the energy sustainability of a Swiss village through building renovation and renewable energy integration. Energy Build. 2018, 158, 906–923. [Google Scholar] [CrossRef]
- Ferrari, S.; Beccali, M. Energy-environmental and cost assessment of a set of strategies for retrofitting a public building toward nearly zero-energy building target. Sustain. Cities Soc. 2017, 32, 226–234. [Google Scholar] [CrossRef]
- MHUV, Minister of Housing, Town Planning and the City. Politique Gouvernementale dans le Domaine de l’habitat, de l’urbanisme et de la Ville; MHUV: Algiers, Algeria, 2015. [Google Scholar]
- Laib, I.; Hamidat, A.; Haddadi, M.; Kaced, K.; Olabi, A.G. Energy situation and renewables in algeria. In Proceedings of the 11th International Conference on Sustainable Energy & Environmental Protection, Glasgow, UK, 8–11 May 2018; pp. 295–300. [Google Scholar]
- Hania, A.-A. Algérie Energie Solaire et Hydrogène Développement Durable; OPU Publishing: Algiers, Algeria, 2007. [Google Scholar]
- Abada, Z.; Bouharkat, M. Study of management strategy of energy resources in Algeria. Energy Rep. 2018, 4, 1–7. [Google Scholar] [CrossRef]
- Pahlavan, S.; Jahangiri, M.; Alidadi Shamsabadi, A.; Khechekhouche, A. Feasibility study of solar water heaters in Algeria, a review. J. Sol. Energy Res. 2018, 3, 135–146. [Google Scholar]
- Himri, Y.; Malik, A.S.; Boudghene Stambouli, A.; Himri, S.; Draoui, B. Review and use of the Algerian renewable energy for sustainable development. Renew. Sustain. Energy Rev. 2009, 13, 1584–1591. [Google Scholar] [CrossRef]
- Missoum, M.; Hamidat, A.; Loukarfi, L.; Abdeladim, K. Impact of rural housing energy performance improvement on the energy balance in the North-West of Algeria. Energy Build. 2014, 85, 374–388. [Google Scholar] [CrossRef]
- Bahria, S.; Amirat, M.; Hamidat, A.; El Ganaoui, M.; Slimani, M.E.A. Parametric study of solar heating and cooling systems in different climates of Algeria–A comparison between conventional and high-energy-performance buildings. Energy 2016, 113, 521–535. [Google Scholar] [CrossRef]
- Ali-Toudert, F.; Weidhaus, J. Numerical assessment and optimization of a low-energy residential building for Mediterranean and Saharan climates using a pilot project in Algeria. Renew. Energy 2017, 101, 327–346. [Google Scholar] [CrossRef]
- Sait, H.H. Auditing and analysis of energy consumption of an educational building in hot and humid area. Energy Convers. Manag. 2013, 66, 143–152. [Google Scholar] [CrossRef]
- Dall’O’, G.; Speccher, A.; Bruni, E. The Green Energy Audit, a new procedure for the sustainable auditing of existing buildings integrated with the LEED Protocols. Sustain. Cities Soc. 2012, 3, 54–65. [Google Scholar] [CrossRef]
- Rahmani, K.; Bouaziz, N. Réhabilitation Energétique Durable du Bâtiment; Univ Européenne: Orléans, France, 2018. [Google Scholar]
- Liu, G.; Zheng, S.; Xu, P.; Zhuang, T. An ANP-SWOT approach for ESCOs industry strategies in Chinese building sectors. Renew. Sustain. Energy Rev. 2018, 93, 90–99. [Google Scholar] [CrossRef]
- Zhang, X.; Lovati, M.; Vigna, I.; Widén, J.; Han, M.; Gal, C.; Feng, T. A review of urban energy systems at building cluster level incorporating renewable-energy-source (RES) envelope solutions. Appl. Energy 2018, 230, 1034–1056. [Google Scholar] [CrossRef]
- Abotah, R.; Daim, T.U. Towards building a multi perspective policy development framework for transition into renewable energy. Sustain. Energy Technol. Assess. 2017, 21, 67–88. [Google Scholar] [CrossRef]
- Conibeer, G. Third-Generation Solar Cells. Sol. Cell Mater. Dev. Technol. 2014, 283–314. [Google Scholar] [CrossRef]
- Yahiaoui, A.; Benmansour, K.; Tadjine, M. Control, analysis and optimization of hybrid PV-Diesel-Battery systems for isolated rural city in Algeria. Sol. Energy 2016, 137, 1–10. [Google Scholar] [CrossRef]
- Casini, M. Small Vertical Axis Wind Turbines for Energy Efficiency of Buildings. J. Clean Energy Technol. 2016, 4, 56–65. [Google Scholar] [CrossRef]
- Aiche-Hamane, L.; Belhamel, M.; Benyoucef, B.; Hamane, M. Feasibility study of hydrogen production from wind power in the region of Ghardaia. Int. J. Hydrogen Energy 2009, 34, 4947–4952. [Google Scholar] [CrossRef]
- Chang, K.-C.; Lin, W.-M.; Leu, T.-S.; Chung, K.-M. Perspectives for solar thermal applications in Taiwan. Energy Policy 2016, 94, 25–28. [Google Scholar] [CrossRef]
- Amin, Z.M.; Hawlader, M.N.A. A review on solar assisted heat pump systems in Singapore. Renew. Sustain. Energy Rev. 2013, 26, 286–293. [Google Scholar] [CrossRef]
- Asaee, S.R.; Ugursal, V.I.; Beausoleil-Morrison, I. Techno-economic assessment of solar assisted heat pump system retrofit in the Canadian housing stock. Appl. Energy 2017, 190, 439–452. [Google Scholar] [CrossRef]
- Bellos, E.; Tzivanidis, C.; Moschos, K.; Antonopoulos, K.A. Energetic and financial evaluation of solar assisted heat pump space heating systems. Energy Convers. Manag. 2016, 120, 306–319. [Google Scholar] [CrossRef]
- Stambouli, N. Nabila L’Aéro-habitat, avatar d’un monument classé? Livraisons L’histoire L’architecture 2014, 27, 117–127. [Google Scholar] [CrossRef][Green Version]
- Boukarta, S.; Berezowska, E. Exploring the Energy Implication of Urban Density in Residential Buildings. J. Appl. Eng. Sci. 2017, 7, 7–14. [Google Scholar] [CrossRef]
- Ghedamsi, R.; Settou, N.; Gouareh, A.; Khamouli, A.; Saifi, N.; Recioui, B.; Dokkar, B. Modeling and forecasting energy consumption for residential buildings in Algeria using bottom-up approach. Energy Build. 2016, 121, 309–317. [Google Scholar] [CrossRef]
- Brander, M.; Sood, A.; Wylie, C.; Haughton, A.; Lovell, J. Technical Paper: Electricity-specific emission factors for grid electricity. Ecometrica Emiss 2011. Available online: https://ecometrica.com/assets/Electricity-specific-emission-factors-for-grid-electricity.pdf (accessed on 21 December 2021).
- APRUE. Consommation Energétique Finale de l’Algérie; APRUE Press: Algiers, Algeria, 2016. [Google Scholar]
















| Envelope Construction Assumption | |||
|---|---|---|---|
![]() U Outside Wall: 2.81 W/m2K U Opening: 5.44 W/m2K | ![]() | ||
| Building energy system description. | |||
![]() | |||
| Bill energy consumption Sample 48 | |||
| Final energy | Primar Energy | ||
| Electricity consumption | Gas consumption | Electricity consumption | Gas consumption |
| 1848.30 kWh/year | 6953.13 kWh/year | 4620.75 kWh/year | 6953.13 kWh/year |
| F4 | F3 | |||
|---|---|---|---|---|
| Corner | Middle | Corner | Middle | |
| Low | ![]() | ![]() | ![]() | ![]() |
| Middle | ![]() | ![]() | ![]() | ![]() |
| High | ![]() | ![]() | ![]() | ![]() |
| Simulation Duplex Energy Need | |||||
|---|---|---|---|---|---|
| Current state: 8803 kWh/year | Heating need: 4479 kWh/year | Cool need: 4324 kWh/year | |||
| Vertical opaque Envelope insulation and replacement of the glazing | |||||
| Outside wall U: 0.37 W/m2K | Opening U: 2.71 W/m2K | ||||
| Total need: 5670 kWh/year | Heating need: 2092 kWh/year | Cooling need: 3579 kWh/year | |||
Publisher’s Note: MDPI stays neutral with regard to jurisdictional claims in published maps and institutional affiliations. |
© 2022 by the authors. Licensee MDPI, Basel, Switzerland. This article is an open access article distributed under the terms and conditions of the Creative Commons Attribution (CC BY) license (https://creativecommons.org/licenses/by/4.0/).
Share and Cite
Rahmani, K.; Ahriz, A.; Bouaziz, N. Development of a New Residential Energy Management Approach for Retrofit and Transition, Based on Hybrid Energy Sources. Sustainability 2022, 14, 4069. https://doi.org/10.3390/su14074069
Rahmani K, Ahriz A, Bouaziz N. Development of a New Residential Energy Management Approach for Retrofit and Transition, Based on Hybrid Energy Sources. Sustainability. 2022; 14(7):4069. https://doi.org/10.3390/su14074069
Chicago/Turabian StyleRahmani, Khadidja, Atef Ahriz, and Nahla Bouaziz. 2022. "Development of a New Residential Energy Management Approach for Retrofit and Transition, Based on Hybrid Energy Sources" Sustainability 14, no. 7: 4069. https://doi.org/10.3390/su14074069
APA StyleRahmani, K., Ahriz, A., & Bouaziz, N. (2022). Development of a New Residential Energy Management Approach for Retrofit and Transition, Based on Hybrid Energy Sources. Sustainability, 14(7), 4069. https://doi.org/10.3390/su14074069
















