A Qualitative Based Causal-Loop Diagram for Understanding Policy Design Challenges for a Sustainable Transition Pathway: The Case of Tees Valley Region, UK
Abstract
:1. Introduction
- Capture and illustrate the complex situations policymakers are facing when it comes to the design and development of energy transition and energy system development policies;
- Present a qualitative system dynamic model that visually illustrates and captures the complexity policymakers within the Tees Valley Combined Authorities are faced with when it comes to the region’s energy system development and energy policies;
- Identify and illustrate the main feedback relationships within the system and highlight the internal challenges;
- Provide the groundwork for the development of a dynamic modelling assessment framework based on the integration of system dynamics and sustainability assessment to enhance the robustness and comprehensiveness of Tees Valley Combined Authority’s energy policy assessments.
2. Background
2.1. Energy System
2.2. Energy System Modelling
2.3. Energy Transition Policies and Their Challenges
2.4. Review of Application of System Dynamics in Analysing Complex System Changes and Development
3. Methodology
3.1. Methods
3.2. Research Process
3.2.1. Extensive Structure Literature Review—Selecting Papers and Content Analysis
3.2.2. Causal Loop Diagram—System Thinking
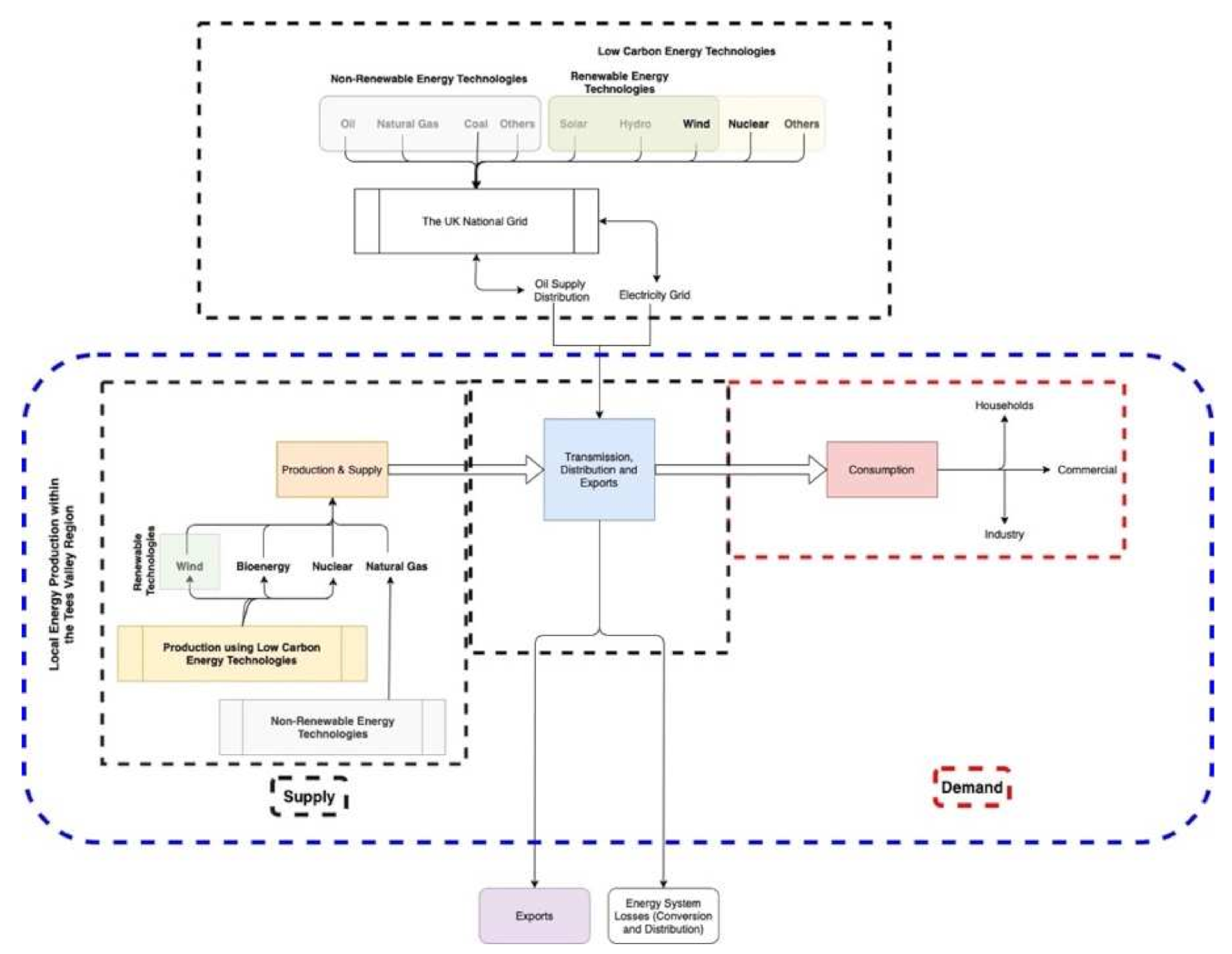
3.3. Case Study Area—Tees Valley Energy System
4. Results and Discussion
4.1. Content Analysis to Highlight Complexity of Energy Transition Policy Design
4.2. Conceptualisation of the Complexity of Energy Transition Policy Making
The System Boundary and Structure
4.3. Causal Loop Diagram Design
4.3.1. Economic
4.3.2. Environment
4.3.3. Social
4.3.4. Technology
4.4. Overall CLD and Dynamic Hypothesis
4.5. Challenges and Complexity
4.5.1. Technological Dependency
4.5.2. Social Prosperity
5. Limitations and Future Work
6. Conclusions
Author Contributions
Funding
Institutional Review Board Statement
Informed Consent Statement
Acknowledgments
Conflicts of Interest
Abbreviations
| RES | Renewable Energy Resources |
| IPCC | The United Nations Intergovernmental Panel on Climate Change |
| RET | Renewable Energy Technology |
| UN SDGs | the United Nations Sustainable Development Goals |
| CLD | Causal Loop Diagram |
| PRISMA | Systematic Reviews and Meta-Analyses |
| UK | United Kingdom |
| TVCA | the Tees Valley Combined Authorities |
Appendix A
Appendix A.1. Structure Literature Review Information



Appendix A.2. Content and Paper Analysis Framework
| #ID | Title | Author(s) | Year | Journal | Energy (E), Sustainability (S) and Infrastructure (I) Related Research | System Dynamics | Sustainability Assessment | Economic | Environment | Social | Technology |
|---|---|---|---|---|---|---|---|---|---|---|---|
| 1 | A system dynamics model for CO2 mitigation strategies at a container seaport | Y. Mamatok, Y.Huang, C. Jin et al. | 2019 | Sustainability (Switzerland) | Ii | x | x | x | |||
| 2 | Strategic policy analysis for infrastructure rehabilitation using system dynamics | R. Rashedi and T. Hegazy | 2016 | Structure and Infrastructure Engineering | I | x | x | x | x | x | |
| 3 | Rethinking urban sustainability using fuzzy cognitive mapping and system dynamics | E. R. G. T. R. Assunção, F. A. F. Ferreira, I. Meidutė-Kavaliauskienė, C. Zopounidis, L. F. Pereira and R. J. C. Correia | 2020 | International Journal of Sustainable Development and World Ecology | S | x | x | x | x | ||
| 4 | Sustainability Assessment of Asset Management Decisions for Wastewater Infrastructure Systems—Implementation of a System Dynamics Model | Hamed Mohammadifardi, Mark A. Knight, and Andre A. J. Unger | 2019 | Systems | S, I | x | x | x | x | x | |
| 5 | Towards Decision-Making for the Assessment and Prioritization of Green Projects: An Integration between System Dynamics and Participatory Modeling | Gerard Olivar-Tost, Johnny Valencia-Calvo and Julián Andrés Castrillón-Gómez | 2020 | Sustainability (Switzerland) | S | x | x | x | x | ||
| 6 | A system dynamics model for simulating the logistics demand dynamics of metropolitans: A case study of Beijing, China | Qiu, Ying; Shi, Xianliang; Shi, Chunhua | 2015 | Journal of Industrial Engineering and Management (JIEM) | x | x | x | x | x | ||
| 7 | Mapping Maritime Sustainability Issues with Stakeholder Groups | Nuno Videira et al. | 2012 | Systems Research and Behavioral Science | S | x | x | x | |||
| 8 | Eco-cities: An integrated system dynamics framework and a concise research taxonomy | N. Tsolakis, L. Anthopoulos | 2015 | Sustainable Cities and Society | x | x | x | x | x | ||
| 9 | Sustainability assessment of the tanjung priok port cluster | Moeis et al. | 2020 | International Journal of Technology | S, I | x | x | x | x | x | |
| 10 | Integrating life cycle analysis into system dynamics: the case of steel in Europe | Julian T. M. Pinto, Harald U. Sverdrup and Arnaud Diemer | 2019 | Environmental Systems Research | x | x | x | ||||
| 11 | Application of System Dynamics model and GIS in sustainability assessment of urban residential development | Zhao Xu | 2011 | International Journal of Applied Earth Observation and Geoinformation | S, I | x | x | x | x | x | |
| 12 | Modeling social sustainability in construction projects by integrating system dynamics and fuzzy-DEMATEL method: a case study of highway project | Mozhdeh Rostamnezhad and Farnad Nasirzadeh, Mostafa Khanzadi, Mohammad Jafar Jarban, Masoud Ghayoumian | 2020 | Engineering, Construction, and Architectural Management | S, I | x | x | ||||
| 13 | A system dynamics model and analytic network process: An integrated approach to investigate urban resilience | Marta Bottero, Giulia Datola and Elena De Angelis | 2020 | Land | x | x | x | x | |||
| 14 | Systems dynamics modelling to assess the sustainability of renewable energy technologies in developing countries | A. C. Brent, M. B. Mokheseng, B. Amigun, H. Tazvinga, and J. K. Musango | 2011 | WIT Transactions on Ecology and the Environment | x | x | x | x | |||
| 15 | System Dynamics Urban Sustainability Model for Puerto Aura in Puebla, Mexico | Jorge A. Duran-Encalada, Alberto Paucar-Caceres | 2009 | Systemic Practice and Action Research | S | x | x | x | x | ||
| 16 | Developing a sustainability assessment framework for integrated management of water resources systems using distributed zoning and system dynamics approaches | Mehri Abdi-Dehkordi, Omid Bozorg-Haddad, Abdolrahim Salavitabar, Erfan Goharian | 2021 | Environment, Development, and Sustainability | I, S | x | x | x | x | ||
| 17 | System dynamics model of sustainable water resources management using the Nexus Water-Food-Energy approach | Mohammad Javad Keyhanpour, Seyed Habib Musavi Jahromi, and H. Ebrahimi | 2021 | Ain Shams Engineering Journal | S, I, E | x | x | x | x | x | |
| 18 | A conceptual framework for energy technology sustainability assessment | J.K. Musango, A.C. Brent | 2011 | Energy for Sustainable Development | E, S | x | x | x | x | x | x |
| 19 | A dynamic modeling approach to highway sustainability: Strategies to reduce overall impact | G. Egilmez, O. Tatari | 2012 | Transportation Research Part A: Policy and Practice | S, I | x | x | x | x | ||
| 20 | A system dynamics approach for sustainability assessment of biodiesel production in Colombia. Baseline simulation | S. Bautista et al. | 2019 | Journal of Cleaner Production | S, E, I | x | x | x | x | x | x |
| 21 | Challenges Facing South Africa’s Electricity Sector’s Integrated Resource Plan—A Qualitative System Dynamics Approach | L Mqadi, J K Musango, A C Brent | 2018 | Administratio Publica | E | x | |||||
| 22 | Testing and verification of a new corporate sustainability assessment method for manufacturing: A multiple case research study | Moldavska, Anastasiia, Welo, Torgeir | 2018 | Sustainability (Switzerland) | I | x | x | x | |||
| 23 | Integration of system dynamics approach toward deepening and broadening the life cycle sustainability assessment framework: a case for electric vehicles | Nuri C. Onat and Murat Kucukvar and Omer Tatari and Gokhan Egilmez | 2016 | International Journal of LIFE CYCLE ASSESSMENT | S, E, I | x | x | x | x | x | |
| 24 | A system dynamics based simulation model to evaluate regulatory policies for sustainable transportation planning | Reza Sayyadi and Anjali Awasthi | 2017 | International Journal of Modelling and Simulation | x | x | x | x | |||
| 25 | A system dynamics model for simulating urban sustainability performance: A China case study | Yongtao Tan, Liudan Jiao, Chenyang Shuai, Liyin Shen | 2018 | Journal of Cleaner Production journal | x | x | x | x | x | ||
| 26 | System dynamics model of a biotechonomy. | Blumberga, A., Bazbauers, G., Davidsen, P. I., Blumberga, D., Gravelsins, A., and Prodanuks, T. | 2018 | Journal of Cleaner Production | x | x | x | ||||
| 27 | Sustainability assessment of last-mile logistics and distribution strategies: The case of local food networks | A. Melkonyan et al. | 2020 | International Journal of Production Economics | x | x | x | ||||
| 28 | Technology sustainability assessment of biodiesel development in South Africa: A system dynamics approach | J.K. Musango et al. | 2011 | Energy | x | x | x | x | x | ||
| 29 | Towards greening the U.S. residential building stock: A system dynamics approach | N.C. Onat et al. | 2014 | Building and Environment | x | x | x | ||||
| 30 | System dynamics modelling to explore the impacts of policies on the water-energy-food-land-climate nexus in Latvia | Sušnik, J., Masia, S., Indriksone, D., Brēmere, I., and Vamvakeridou-Lydroudia, L. | 2021 | Science of the Total Environment | x | x | x | x | |||
| 31 | Developing a Model for Sustainability Assessment in LARG Supply Chains using System Dynamics | M. Izadyar et al. | 2021 | Int. J. Industrial Mathematics | S, I | x | x | x | |||
| 32 | Application of system dynamics modelling in evaluating sustainability of low-input ruminant farming systems in Eastern Cape Province, South Africa | T. Marandure, et al. | 2020 | Ecological Modelling | x | x | x | x | |||
| 33 | Using system dynamics to assess the environmental management of cement industry in streaming data context | E. Ekinci et al. | 2020 | Science of the Total Environment journal | x | x | x | x | |||
| 34 | System dynamics modeling for assessment of water–food–energy resources security and nexus in Gavkhuni basin in Iran | Z. Ravar, et al. | 2020 | Ecological Indicators | x | x | x | x | |||
| 35 | Engaging stakeholders in the assessment ofNBS effectiveness in flood risk reduction: A participatory System Dynamics Model for benefits and co-benefits evaluation | A. Pagano et al. | 2019 | Science of the Total Environment | x | x | x | x | |||
| 36 | Combining system dynamics model, GIS and 3D visualization in sustainability assessment of urban residential development | Z. Xu, V. Coors | 2012 | Building and Environment journal | x | x | x | x | |||
| 37 | Development of a system dynamics model for sustainable land use management | Chien-Hwa Yu, Ching-Ho Chen, Cheng-Fang Lin and Shiu-Liang Liaw | 2003 | Journal of the Chinese Institute of Engineers | S, I | x | x | x | x | ||
| 38 | Water resources planning based on complex system dynamics: A case study of Tianjin city | X.H. Zhang et al. | 2008 | Communications in Nonlinear Science and Numerical Simulation | x | x | x | ||||
| 39 | A Participatory Modelling Approach to Support Integrated Sustainability Assessment Processes | Nuno Videira, Paula Antunes, Rui Santos and Rita Lopes | 2010 | Systems Research and Behavioral Science | S | x | x | ||||
| 40 | Modeling and dynamic assessment of urban economy-resource-environment system with a coupled system dynamicsGeographic information system model | D. Guan et al. | 2011 | Ecological Indicators | S, I | x | x | x | x | x | x |
| 41 | A system dynamics approach to technology sustainability assessment: The case of biodiesel developments in South Africa | J.K Musango et al. | 2012 | Technovation journal | x | x | x | x | |||
| 42 | A Systemic Conceptual Model to Support Decision-Making in the Sustainability Assessment of Industrial Ecosystems | Dulce Rocío Mota-López, Cuauhtémoc Sánchez-Ramírez, Giner Alor-Hernández, et al. The | 2017 | Research in Computing Science | x | x | x | x | |||
| 43 | Using system dynamics to evaluate renewable electricity development in Malaysia | Salman Ahmad and Razman bin Mat Tahar | 2014 | Kybernetes | x | x | |||||
| 44 | Sustainable development analysis of design and manufacturing integration: A system dynamics approach | Liyuan Liu, Yen Hsu and Jialiang Lin | 2019 | Cogent Engineering | x | x | x | x | x | ||
| 45 | Sustainable site selection using system dynamics; case study LEED-certified project | Walaa S.E. Ismaeel | 2021 | Architectural Engineering and Design Management | x | x | x | x | |||
| 46 | Low-Carbon Energy Governance: Scenarios to Accelerate the Change in the Energy Matrix in Ecuador | Flavio R. Arroyo M. and Luis J. Miguel | 2020 | Energies | E | x | x | x | |||
| 47 | Macroeconomic modelling under energy constraints: Global low carbon transition scenarios | J. Nieto et al. | 2020 | Energy Policy | E | x | x | x | |||
| 48 | Substitution Effect of Natural Gas and the Energy Consumption Structure Transition in China | Weiwei Xiong, Liang Yan, Teng Wang and Yuguo Gao | 2020 | Sustainability (Switzerland) | E | x | X | X | |||
| 49 | The limits of transport decarbonization under the current growth paradigm | I. de Blas et al. | 2020 | Energy Strategy Reviews | E | x | x | x | |||
| 50 | When justice narratives meet energy system models: Exploring energy sufficiency, sustainability, and universal access in Sub-Saharan Africa | G. Gladkykh et al. | 2021 | Energy Research and Social Science | E, S | x | x | x | |||
| 51 | The systemic impact of a transition fuel: Does natural gas help or hinder the energy transition? | C. Gürsan and V. de Gooyert | 2021 | Renewable and Sustainable Energy Reviews | x | x | x | x | |||
| 52 | Investigating the sustainability of a food system by system dynamics approach | Amiri, A., Mehrjerdi, Y. Z., Jalalimanesh, A., and Sadegheih, A | 2020 | Journal of Cleaner Production | S,I | x | x | x | x | x | |
| 53 | Integrated Agent-based and System Dynamics Modelling for Simulation of Sustainable Mobility | Ehsan Shafiei, Hlynur Stefansson, Eyjolfur Ingi Asgeirsson, Brynhildur Davidsdottir and Marco Raberto | 2013 | Transport Reviews | E, I | x | x | x | x | ||
| 54 | System dynamics simulation for CO2 emission mitigation in green electric-coal supply chain | Cao, Y., Zhao, Y., Wen, L., Li, Y., Li, H., Wang, S., Liu, Y., Shi, Q., and Weng, J | 2019 | Journal of Cleaner Production | E, I | x | x | x | x | ||
| 56 | Participatory system dynamics modelling for housing, energy and wellbeing interactions | Eker, S., Zimmermann, N., Carnohan, S., and Davies, M | 2018 | Building Research and Information | I | x | x | x | x | ||
| 57 | System dynamics modeling for urban energy consumption and CO2 emissions: A case study of Beijing, China | Feng, Y. Y., Chen, S. Q., and Zhang, L. X | 2013 | Ecological Modelling | E, S, I | x | x | x | x | x | |
| 58 | Policy analysis of the Jakarta carbon mitigation plan using system dynamics to support decision making in urban development—options for policymakers | Hidayatno, A., Rahman, I., and Muliadi, R. | 2015 | International Journal of Technology | E, S, I | x | x | x | x | x | |
| 59 | Understanding contrasting narratives on carbon dioxide capture and storage for Dutch industry using system dynamics | Janipour, Z., Swennenhuis, F., de Gooyert, V., and de Coninck, H | 2021 | International Journal of Greenhouse Gas Control | E, S, I | x | x | x | x | ||
| 60 | A system dynamics analysis of the alternative roofing market and its potential impacts on urban environmental problems: A case study in Orlando, Florida | Kelly, C., Sen, B., and Tatari, O. | 2020 | Resources, Conservation and Recycling | E, I | x | x | x | |||
| 61 | A system dynamic model for production and consumption policy in Iran oil and gas sector | Kiani, B., and Ali Pourfakhraei, M | 2010 | Energy Policy | E, I | x | x | x | |||
| 62 | A Survey on the Role of System Dynamics Methodology on Fossil Fuel Resources Analysis | Kiani, Behdad and Saeed, Mirzamohammadi and Hosseini, Seyed Hossein. | 2010 | International Business Research | E | x | X | X | |||
| 63 | System dynamics modelling for improving urban resilience in Beijing, China | Li, G., Kou, C., Wang, Y., and Yang, H. | 2020 | Resources, Conservation and Recycling | E, S, I | x | x | x | x | x | |
| 64 | Operationalizing sustainability in urban coastal systems: A system dynamics analysis | Mavrommati, G., Bithas, K., and Panayiotidis, P. | 2013 | Water Research | S | x | x | x | x | ||
| 65 | A model for the complexity of household energy consumption | Motawa, I., and Oladokun, M. | 2015 | Energy and Buildings, | E, I | x | x | x | x | x | |
| 66 | Applying backcasting and system dynamics towards sustainable development: The housing planning case for low-income citizens in Brazil. | Musse, J. de O., Homrich, A. S., de Mello, R., and Carvalho, M. M. | 2018 | Journal of Cleaner Production | I | x | x | x | |||
| 67 | Systems thinking for life cycle sustainability assessment: A review of recent developments, applications, and future perspectives | Onat, N. C., Kucukvar, M., Halog, A., and Cloutier, S. | 2018 | Sustainability | E, S, I | x | x | x | x | x | |
| 68 | A system dynamics model of socio-technical regime transitions | Papachristos, G. | 2011 | Environmental Innovation and Societal Transitions | x | x | x | x | |||
| 69 | System dynamics models for the simulation of sustainable urban development: A review and analysis and the stakeholder perspective | Pejic Bach, M., Tustanovski, E., Ip, A. W. H., Yung, K. L., and Roblek, V. | 2019 | Kybernetes | E, S, I | x | x | x | x | ||
| 70 | Analysis of supply-push strategies governing the transition to biofuel vehicles in a market-oriented renewable energy system | Shafiei, E., Davidsdottir, B., Leaver, J., Stefansson, H., Asgeirsson, E. I., and Keith, D. R. | 2016 | Energy | E, I | x | x | x | |||
| 71 | Cost-benefit analysis of sustainable energy development using life-cycle co-benefits assessment and the system dynamics approach | Shih, Y. H., and Tseng, C. H. | 2014 | Applied Energy | E, I | x | x | x | |||
| 72 | The role of geothermal resources in sustainable power system planning in Iceland | Spittler, N., Davidsdottir, B., Shafiei, E., Leaver, J., Asgeirsson, E. I., and Stefansson, H | 2020 | Renewable Energy | E, I | x | x | x | |||
| 73 | Modelling geothermal resource utilization by incorporating resource dynamics, capacity expansion, and development costs | Spittler, N., Shafiei, E., Davidsdottir, B., and Juliusson, E. | 2020 | Energy | E, I | x | x | x | |||
| 74 | A system dynamics modeling for urban air pollution: A case study of Tehran, Iran | Vafa-Arani, H., Jahani, S., Dashti, H., Heydari, J., and Moazen, S. | 2014 | Transportation Research Part D: Transport and Environment | E, S, I | x | x | x | x | x | |
| 75 | A study of regional sustainable development based on GIS/RS and SD model—Case of Hadaqi industrial corridor | Wan, L., Zhang, Y., Qi, S., Li, H., Chen, X., and Zang, S. | 2017 | Journal of Cleaner Production | S | x | x | x | x | ||
| 76 | Dynamic assessment of urban economy-environment-energy system using system dynamics model: A case study in Beijing | Wu, D., and Ning, S. | 2018 | Environmental Research | E, S, I | x | x | x | x | x | |
| 77 | Dynamics of the North-South welfare gap and global sustainability | Yücel, G., and Barlas, Y. | 2010 | Technological Forecasting and Social Change | E, S, I | x | x | x | x | x | |
| 78 | Clean and secure power supply: A system dynamics based appraisal | Zapata, S., Castaneda, M., Franco, C. J., and Dyner, I. | 2019 | Energy Policy | E | x | x | x | |||
| 79 | Developing a generic System Dynamics model for building stock transformation towards energy efficiency and low-carbon development | Zhou, W., Moncaster, A., Reiner, D. M., and Guthrie, P | 2020 | Energy and Buildings | I | x | x | ||||
| 80 | Toward the dynamic modeling of transition problems: The case of electric mobility | Zolfagharian, M., Walrave, B., Romme, A. G. L., and Raven, R. | 2021 | Sustainability | I | x | x | ||||
| 81 | Integrated assessment for sustainability appraisal in cities and regions | Joe Ravetz | 1999 | Environmental Impact Assessment Review | E, S, I | x | x | x | x | ||
| 82 | Evaluation of coastal zone sustainability: an integrated approach applied in Shanghai Municipality and Chong Ming Island | C, Shi, S.M. Hutchinson, S, Xu | 2004 | Journal of Environmental Management | S, I | x | x | x | x | ||
| 83 | Sustainability indices as a tool for urban managers, evidence from four medium-sized Chinese cities | M.P. van Dijk, Z. Mingshun | 2005 | Environmental Impact Assessment Review | S | x | x | x | x | ||
| 84 | Sustainability index for Taipei | Yung-Jaan Lee, Ching-Ming Huang | 2007 | Environmental Impact Assessment Review | S | x | x | x | x | ||
| 85 | Key performance indicators and assessment methods for infrastructure sustainability—a South African construction industry perspective | O.O. Ugwu, T.C. Haupt | 2007 | Building and Environment | S, I | x | x | x | x | x | |
| 86 | Practical appraisal of sustainable development—Methodologies for sustainability measurement at settlement level | Richard Moles, Walter Foley, John Morrissey, Bernadette O’Regan | 2008 | Environmental Impact Assessment Review | S,I | x | x | x | x | ||
| 87 | A Sensitivity Model (SM) approach to analyze urban development in Taiwan based on sustainability indicators | S.-L. Huang et al. | 2009 | Environmental Impact Assessment Review | E, S, I | x | x | x | x | ||
| 88 | An alternative model for measuring the sustainability of urban regeneration: the way forward | Yi Peng, Yani Lai, Xuewen Li, Xiaoling Zhang d | 2015 | Journal of Cleaner Production | S, I | X | x | x | x | ||
| 89 | An innovative sustainability assessment for urban wastewater infrastructure and its application in Chengdu, China | A. Murray et al. | 2009 | Journal of Environmental Management | S, I | X | x | x | x | x | |
| 90 | A contribution to the structural model of autonomous sustainable neighbourhoods: new socio-economical basis for sustainable urban planning | Primoz Medved | 2016 | Journal of Cleaner Production | S, I | X | x | x | x | ||
| 91 | A decision-support system for sustainable urban metabolism in Europe | A. González et al. | 2013 | Environmental Impact Assessment Review | S | X | x | x | x | ||
| 92 | Measuring sustainability at the community level: An overview of China’s indicator system on National Demonstration Sustainable Communities | Yangsiyu Lu, Yong Geng, Zhe Liu, Raymond Cote, Xiaoman Yu | 2017 | Journal of Cleaner Production | S, I | X | x | x | x | ||
| 93 | A holistic low carbon city indicator framework for sustainable development | Sieting Tan, Jin Yang, Jinyue Yan, Chewtin Lee, Haslenda Hashim, Bin Chen | 2017 | Applied Energy | S, E, I | X | x | x | x | ||
| 94 | Comprehensive evaluation of different scale cities’ sustainable development for economy, society, and ecological infrastructure in China | Xiao Sun, Xusheng Liu, Feng Li, Yu Tao, Yingshi Song | 2017 | Journal of Cleaner Production | E, S, I | X | x | x | x | ||
| 95 | Sustainability assessment and key factors identification of first-tier cities in China | P. Yi, W. Li, and D. Zhang | 2021 | Journal of Cleaner Production | S | X | x | x | x | ||
| 96 | Evaluating the sustainability of marine industrial parks based on the DPSIR framework | Xu Liu, Huatai Liu, Jichun Chen, Tengwei Liu, Zelin Deng | 2018 | Journal of Cleaner Production | S, I | X | x | x | x | ||
| 97 | A participatory sustainability assessment for integrated watershed management in urban China | Daniele Brombal, Yuan Niu, Lisa Pizzol, Angela Moriggi, Jingzhi Wang, Andrea Critto, Xia Jiang, Beibei Liu, Antonio Marcomini | 2018 | Environmental Science and Policy | S, I | X | x | x | x | ||
| 98 | A system dynamics model for simulating urban sustainability performance: A China case study | Yongtao Tan, Liudan Jiao, Chenyang Shuai, Liyin Shen | 2018 | Journal of Cleaner Production | S, E, I | X | x | x | x | ||
| 99 | Embedding environmental, economic and social indicators in the evaluation of the sustainability of the municipalities of Galicia (northwest of Spain) | Sara Gonz?alez-García, Manuel Rama, Antonio Cort?es, Fernando García-Guaita, Andr?es Nú~nez, Lucía Gonz?alez Louro, Maria Teresa Moreira, Gumersindo Feijoo | 2019 | Journal of Cleaner Production | S | x | x | x | x | ||
| 100 | Evaluating water resource sustainability in Beijing, China: Combining PSR model and matter-element extension method | Qiang Wang, Siqi Li, Rongrong Li | 2019 | Journal of Cleaner Production | S, I | X | x | x | x | ||
| 101 | Sustainability assessment of universities as small-scale urban systems: A comparative analysis using Fisher Information and Data Envelopment Analysis | Ning Ai, Marc Kjerland, Cynthia Klein-Banai, Thomas L. Theis | 2019 | Journal of Cleaner Production | S | X | x | x | |||
| 102 | Planning regional sustainability: An index-based framework to assess spatial plans. Application to the region of Cantabria (Spain) | Soledad Nogues, Esther Gonzalez-Gonzalez, Ruben Cordera | 2019 | Journal of Cleaner Production | S, E, I | X | x | x | x | ||
| 103 | Evaluation of urban ecological well-being performance in China: A case study of 30 provincial capital cities | Jing Bian, Hong Ren, Ping Liu | 2020 | Journal of Cleaner Production | S | X | x | x | x | ||
| 104 | Holistic methodological framework for the characterization of urban sustainability and strategic planning | Eleni Feleki, Christos Vlachokostas, Nicolas Moussiopoulos | 2020 | Journal of Cleaner Production | S, E, I | x | x | x | x | ||
| 105 | Revisiting urban sustainability from access to jobs: Assessment of economic gain versus loss of social equity | Mengbing Dua, Mengxue Zhao, Yang Fu | 2020 | Environmental Impact Assessment Review | S | x | x | ||||
| 106 | Integrating the three-line environmental governance and environmental sustainability evaluation of urban industry in China | Runhe Cheng, Wei Li, Zhouyangfan Lu, Siyang Zhou, Chong Meng | 2020 | Journal of Cleaner Production | S, I | x | x | x | x |
References
- Cherp, A.; Vinichenko, V.; Jewell, J.; Brutschin, E.; Sovacool, B. Integrating techno-economic, socio-technical and political perspectives on national energy transitions: A meta-theoretical framework. Energy Res. Soc. Sci. 2018, 37, 175–190. [Google Scholar] [CrossRef]
- Arabzadeh, V.; Mikkola, J.; Jasiūnas, J.; Lund, P.D. Deep decarbonization of urban energy systems through renewable energy and sector-coupling flexibility strategies. J. Environ. Manag. 2020, 260, 110090. [Google Scholar] [CrossRef] [PubMed]
- Sverdrup, H.; Ragnarsdóttir, K.V. Natural Resources in a Planetary Perspective. In Geochemical Perspectives; Oelkers, E.H., Ed.; European Association of Geochemistry: Houten, Netherlands, 2015; Volume 3. [Google Scholar] [CrossRef] [Green Version]
- Narula, K.; Reddy, B.S. Three blind men and an elephant: The case of energy in- dices to measure energy security and energy sustainability. Energy 2015, 80, 148–158. [Google Scholar] [CrossRef]
- Pizarro-Alonso, A.; Ravn, H.; Münster, M. Uncertainties towards a fossil-free system with high integration of wind energy in long-term planning. Appl. Energy 2019, 253, 113528. [Google Scholar] [CrossRef]
- Guðlaugsson, B.; Fazeli, R.; Gunnarsdóttir, I.; Davidsdottir, B.; Stefansson, G. Classification of stakeholders of sustainable energy development in Iceland: Utilizing a power-interest matrix and fuzzy logic theory. Energy Sustain. Dev. 2020, 57, 168–188. [Google Scholar] [CrossRef]
- Dale, V.H.; Joyce, L.A.; McNulty, S.; Neilson, R.P.; Ayres, M.P.; Flannigan, M.D.; Hanson, P.J.; Irland, L.C.; Lugo, A.E.; Peterson, C.J.; et al. Climate Change and Forest Disturbances: Climate change can affect forests by altering the frequency, intensity, duration, and timing of fire, drought, introduced species, insect and pathogen outbreaks, hurricanes, windstorms, ice storms, or landslides. BioScience 2001, 51, 723–734. [Google Scholar] [CrossRef] [Green Version]
- Morrissey, J.; Schwaller, E.; Dickson, D.; Axon, S. Affordability, security, sustainability? Grassroots community energy visions from Liverpool, United Kingdom. Energy Res. Soc. Sci. 2020, 70, 101698. [Google Scholar] [CrossRef]
- Arroyo, F.R.M.; Miguel, L.J. Low-carbon energy governance: Scenarios to accelerate the change in the energy matrix in ecuador. Energies 2020, 13, 4731. [Google Scholar] [CrossRef]
- Hale, J.; Long, S. A Time Series Sustainability Assessment of a Partial Energy Portfolio Transition. Energies 2021, 14, 141. [Google Scholar] [CrossRef]
- IPCC. Summary for Policymakers. In Climate Change 2021: The Physical Science Basis. Contribution of Working Group I to the Sixth Assessment Report of the Intergovernmental Panel on Climate Change; Masson-Delmotte, V.P., Zhai, A., Pirani, S.L., Connors, C., Péan, S., Berger, N., Caud, Y., Chen, L., Goldfarb, M.I., Gomis, M., et al., Eds.; Cambridge University Press: Cambridge, UK, 2021. [Google Scholar]
- Gürsan, C.; de Gooyert, V. The systemic impact of a transitionfuel: Does natural gas help or hinder the energy transition? In Renewable and Sustainable Energy Reviews; Elsevier Ltd.: Amsterdam, The Netherlands, 2021; Volume 138. [Google Scholar] [CrossRef]
- IRENA. IRENA’s Energy Transition Support to Strengthen Climate Action, International Renewable Energy Agency, Abu Dhabi; IRENA: Abu Dhabi, United Arab Emirates, 2021. [Google Scholar]
- Mavromatidis, G.; Orehounig, K.; Bollinger, L.A.; Hohmann, M.; Marquant, J.F.; Miglani, S.; Morvaj, B.; Murray, P.; Waibel, C.; Wang, D.; et al. Ten questions concerning modeling of distributed multi-energy systems. Build. Environ. 2019, 165, 106732. [Google Scholar] [CrossRef]
- Perlaviciute, G.; Steg, L.; Sovacool, B.K. A perspective on the human dimensions of a transition to net-zero energy systems. Energy Clim. Change 2021, 2, 100042. [Google Scholar] [CrossRef]
- Li, F.G.N.; Trutnevyte, E.; Strachan, N. A review of socio-technical energy transition (STET) models. Technol. Forecast. Soc. Change 2015, 100, 290–305. [Google Scholar] [CrossRef]
- IEA. World Energy Outlook 2021; IEA: Paris, France, 2021; Available online: https://www.iea.org/reports/world-energy-outlook-2021 (accessed on 10 January 2022).
- Saavedra, M.M.R.; Cristiano, C.H.; Francisco, F.G. Sustainable and renewable energy supply chain: A system dynamics overview. Renew. Sustain. Energy Rev. 2018, 82, 247–259. [Google Scholar] [CrossRef]
- Braunreiter, L.; Blumer, Y.B. Of sailors and divers: How researchers use energy scenarios. Energy Res. Soc. Sci. 2018, 40, 118–126. [Google Scholar] [CrossRef]
- Matthew, G.J.; Nuttall, W.J.; Mestel, B.; Dooley, L.S. Low carbon futures: Confronting electricity challenges on island systems. Technol. Forecast. Soc. Change 2019, 147, 36–50. [Google Scholar] [CrossRef]
- Lund, P.D.; Mikkola, J.; Ypyä, J. Smart energy system design for large clean power schemes in urban areas. J. Clean. Prod. 2015, 103, 437–445. [Google Scholar] [CrossRef]
- Welsby, D.; Price, J.; Pye, S.; Ekins, P. Unextractable fossil fuels in a 1.5 °C world. Nature 2021, 597, 230–234. [Google Scholar] [CrossRef]
- BEIS. (Department for Business, Energy & Industrial Strategy). Green Finance Strategy: Transforming Finance for a Greener Future. GOV.UK. 2019. Available online: https://assets.publishing.service.gov.uk/government/uploads/system/uploads/attachment_data/file/820284/190716_BEIS_Green_Finance_Strategy_Accessible_Final.pdf (accessed on 15 July 2021).
- BEIS. (Department for Business, Energy & Industrial Strategy). The Energy White Paper: Powering Our Net Zero Future. GOV.UK. 2020. Available online: https://assets.publishing.service.gov.uk/government/uploads/system/uploads/attachment_data/file/945899/201216_BEIS_EWP_Command_Paper_Accessible.pdf (accessed on 15 July 2021).
- BEIS (Department for Business, Energy & Industrial Strategy). UK Enshrines New Target in Law to Slash Emissions by 78% by 2035. GOV.UK. 2021. Available online: https://www.gov.uk/government/news/uk-enshrines-new-target-in-law-to-slash-emissions-by-78-by-2035 (accessed on 15 July 2021).
- HM Government. The Ten Point Plan for a Green Industrial Revolution. Assets.Publishing.Service.gov.uk/. 2020. Available online: https://assets.publishing.service.gov.uk/government/uploads/system/uploads/attachment_data/file/936567/10_POINT_PLAN_BOOKLET.pdf?_cldee=Y3lvdW5nQGxpdHJnLm9yZy51aw%3d%3d&recipientid=contact-1e774d942dffea11a813000d3a86d581-7c947606f46c4b1ca55c89f6e42c656a&esid=a9e826e8-7fce-eb11-bacc-00224800ebed (accessed on 20 July 2021).
- Lovell, K.; Foxon, T.J. Framing branching points for transition: Policy and pathways for UK heat decarbonisation. Environ. Innov. Soc. Transit. 2021, 40, 147–158. [Google Scholar] [CrossRef]
- Foxon, T.J. Transition pathways for a UK low carbon electricity future. Energy Policy 2013, 52, 10–24. [Google Scholar] [CrossRef]
- Fuso Nerini, F.; Keppo, I.; Strachan, N. Myopic decision making in energy system decarbonisation pathways. A UK case study. Energy Strategy Rev. 2017, 17, 19–26. [Google Scholar] [CrossRef] [Green Version]
- TVCA (Tees Valley Combined Authorities.). The Tees Valley Economic Assessment 2018. 2018. Available online: https://teesvalley-ca.gov.uk/wp-content/uploads/2019/03/Tees-Valley-Economic-Assessment-2018.pdf (accessed on 15 March 2021).
- TVCA (Tees Valley Combined Authorities.). The Tees Valley Economic Assessment 2019. 2019. Available online: https://teesvalley-ca.gov.uk/wp-content/uploads/2020/03/Tees-Valley-Economic-Assessment-2019.pdf (accessed on 15 March 2021).
- Tees Valley Local Industrial Strategy: Evidence Based Report. Tees Valley Combined Authorities. 2019. Available online: https://teesvalley-ca.gov.uk/wp-content/uploads/2019/08/Local-Industrial-Strategy-Evidence-Base-Report.pdf (accessed on 15 March 2021).
- TVCA (Tees Valley Combined Authorities.). The Tees Valley Economic Assessment 2020. 2020. Available online: https://teesvalley-ca.gov.uk/wp-content/uploads/2021/03/Tees-Valley-Economic-Assessment-2020-Executive-Summary.pdf (accessed on 15 March 2021).
- Musango, J.K.; Brent, A.C.; Amigun, B.; Pretorius, L.; Müller, H. Technology sustainability assessment of biodiesel development in South Africa: A system dynamics approach. Energy 2011, 36, 6922–6940. [Google Scholar] [CrossRef]
- Xu, Z.; Coors, V. Combining system dynamics model, GIS and 3D visualization in sustainability assessment of urban residential development. Build. Environ. 2012, 47, 272–287. [Google Scholar] [CrossRef]
- Nieto, J.; Carpintero, Ó.; Miguel, L.J.; de Blas, I. Macroeconomic modelling under energy constraints: Global low carbon transition scenarios. Energy Policy 2020, 137, 111090. [Google Scholar] [CrossRef] [Green Version]
- Gladkykh, G.; Davíðsdóttir, B.; Diemer, A. When justice narratives meet energy system models: Exploring energy sufficiency, sustainability, and universal access in Sub-Saharan Africa. Energy Res. Soc. Sci. 2021, 79, 102075. [Google Scholar] [CrossRef]
- Wolstenholme, E.F. Towards the definition and use of a core set of archetypal structures in system dynamics. Syst. Dyn. Rev. 2003, 19, 7–26. [Google Scholar] [CrossRef]
- Wolstenholme, E. Using generic system archetypes to support thinking and modelling. Syst. Dyn. Rev. 2004, 20, 341–356. [Google Scholar] [CrossRef]
- Brent, A.C.; Mokheseng, M.B.; Amigun, B.; Tazvinga, H.; Musango, J.K. Systems dynamics modelling to assess the sustainability of renewable energy technologies in developing countries. WIT Trans. Ecol. Environ. 2011, 143, 13–24. [Google Scholar] [CrossRef] [Green Version]
- Aslani, A.; Helo, P.; Naaranoja, M. Role of renewable energy policies in energy dependency in Finland: System dynamics approach. Appl. Energy 2014, 113, 758–765. [Google Scholar] [CrossRef]
- Armendariz, V.; Atzori, A.; Armenia, S. Sustainability Scenarios between Rural Farms and Urban communities: A dynamic Societal Metabolism Analysis. BIWAES 2015, 351–353. Available online: https://www.scribd.com/document/376392627/Biwaes-2015-Os (accessed on 20 August 2021).
- Mutingi, M.; Mbohwa, C.; Kommula, V.P. System dynamics approaches to energy policy modelling and simulation. Energy Procedia. 2017, 141, 532–539. [Google Scholar] [CrossRef]
- Eker, S.; Zimmermann, N.; Carnohan, S.; Davies, M. Participatory system dynamics modelling for housing, energy and wellbeing interactions. Build. Res. Inf. 2018, 46, 738–754. [Google Scholar] [CrossRef]
- Pejic Bach, M.; Tustanovski, E.; Ip, A.W.H.; Yung, K.L.; Roblek, V. System dynamics models for the simulation of sustainable urban development: A review and analysis and the stakeholder perspective. Kybernetes 2019, 49, 460–504. [Google Scholar] [CrossRef]
- Shafiei, E.; Stefansson, H.; Asgeirsson, E.I.; Davidsdottir, B.; Raberto, M. Integrated Agent-based and System Dynamics Modelling for Simulation of Sustainable Mobility. Transp. Rev. 2013, 33, 44–70. [Google Scholar] [CrossRef]
- Onat, N.C.; Kucukvar, M.; Tatari, O.; Egilmez, G. Integration of system dynamics approach toward deepening and broadening the life cycle sustainability assessment framework: A case for electric vehicles. Int. J. Life Cycle Assess. 2016, 21, 1009–1034. [Google Scholar] [CrossRef]
- Zolfagharian, M.; Walrave, B.; Romme, A.G.L.; Raven, R. Toward the dynamic modeling of transition problems: The case of electric mobility. Sustainability 2021, 13, 38. [Google Scholar] [CrossRef]
- Musango, J.K.; Brent, A.C.; Amigun, B.; Pretorius, L.; Müller, H. A system dynamics approach to technology sustainability assessment: The case of biodiesel developments in South Africa. Technovation 2012, 32, 639–651. [Google Scholar] [CrossRef] [Green Version]
- Bautista, S.; Espinoza, A.; Narvaez, P.; Camargo, M.; Morel, L. A system dynamics approach for sustainability assessment of biodiesel production in Colombia. Baseline simulation. J. Clean. Prod. 2019, 213, 1–20. [Google Scholar] [CrossRef]
- Motawa, I.; Oladokun, M. A model for the complexity of household energy consumption. Energy Build. 2015, 87, 313–323. [Google Scholar] [CrossRef]
- Pereverza, K.; Pasichnyi, O.; Kordas, O. Modular participatory backcasting: A unifying framework for strategic planning in the heating sector. Energy Policy 2019, 124, 123–134. [Google Scholar] [CrossRef]
- Kang, S.; Kim, S.; Kim, S.; Lee, D. System dynamics model for the improvement planning of school building conditions. Sustainability 2020, 12, 4235. [Google Scholar] [CrossRef]
- Feng, Y.Y.; Chen, S.Q.; Zhang, L.X. System dynamics modeling for urban energy consumption and CO2 emissions: A case study of Beijing, China. Ecol. Model. 2013, 252, 44–52. [Google Scholar] [CrossRef]
- Vafa-Arani, H.; Jahani, S.; Dashti, H.; Heydari, J.; Moazen, S. A system dynamics modeling for urban air pollution: A case study of Tehran, Iran. Transp. Res. Part D Transp. Environ. 2014, 31, 21–36. [Google Scholar] [CrossRef]
- Wu, D.; Ning, S. Dynamic assessment of urban economy-environment-energy system using system dynamics model: A case study in Beijing. Environ. Res. 2018, 164, 70–84. [Google Scholar] [CrossRef] [PubMed]
- Li, G.; Kou, C.; Wang, Y.; Yang, H. System dynamics modelling for improving urban resilience in Beijing, China. Resour. Conserv. Recycl. 2020, 161, 104954. [Google Scholar] [CrossRef]
- Berrang-Ford, L.; Pearce, T.; Ford, J.D. Systematic review approaches for climate change adaptation research. Reg. Environ. Change 2015, 15, 755–769. [Google Scholar] [CrossRef] [Green Version]
- Cohen, M. A systematic review of urban sustainability assessment literature. Sustainability 2017, 9, 2048. [Google Scholar] [CrossRef] [Green Version]
- Mardani, A.; Zavadskas, E.K.; Khalifah, Z.; Zakuan, N.; Jusoh, A.; Nor, K.M.; Khoshnoudi, M. A review of multi-criteria decision-making applications to solve energy management problems: Two decades from 1995 to 2015. Renew. Sustain. Energy Rev. 2017, 71, 216–256. [Google Scholar] [CrossRef]
- Yigitcanlar, T.; Kamruzzaman, M.; Foth, M.; Sabatini-Marques, J.; da Costa, E.; Ioppolo, G. Can cities become smart without being sustainable? A systematic review of the literature. Sustain. Cities Soc. 2019, 45, 348–365. [Google Scholar] [CrossRef]
- Gunnarsdottir, I.; Davidsdottir, B.; Worrell, E.; Sigurgeirsdottir, S. Review of indicators for sustainable energy development. In Renewable and Sustainable Energy Reviews; Elsevier Ltd.: Amsterdam, The Netherlands, 2020; Volume 133. [Google Scholar] [CrossRef]
- Barrios-O’Neill, D.; Hook, A. Future energy networks and the role of interactive gaming as simulation. Futures 2016, 81, 119–129. [Google Scholar] [CrossRef]
- Keirstead, J.; Jennings, M.; Sivakumar, A. A review of urban energy system models: Approaches, challenges and opportunities. Renew. Sustain. Energy Rev. 2012, 16, 3847–3866. [Google Scholar] [CrossRef] [Green Version]
- Rutter, P.; Keirstead, J. A brief history and the possible future of urban energy systems. Special Section: Past and Prospective Energy Transitions–Insights from History. Energy Policy 2012, 50, 72–80. [Google Scholar] [CrossRef] [Green Version]
- Farzaneh, H.; Doll, C.N.H.; De Oliveira, J.A.P. An integrated supply-demand model for the optimization of energy flow in the urban system. J. Clean. Prod. 2016, 114, 269–285. [Google Scholar] [CrossRef]
- Pfenninger, S.; Hawkes, A.; Keirstead, J. Energy systems modeling for twenty-first century energy challenges. Renew. Sustain. Energy Rev. 2014, 33, 74–86. [Google Scholar] [CrossRef]
- Calvillo, C.F.; Sánchez-Miralles, A.; Villar, J. Energy management and planning in smart cities. In Renewable and Sustainable Energy Reviews; Elsevier Ltd.: Amsterdam, The Netherlands, 2016; Volume 55, pp. 273–287. [Google Scholar] [CrossRef] [Green Version]
- McDowall, W. Exploring possible transition pathways for hydrogen energy: A hybrid approach using socio-technical scenarios and energy system modelling. Futures 2014, 63, 1–14. [Google Scholar] [CrossRef] [Green Version]
- Gardumi, F.; Shivakumar, A.; Morrison, R.; Taliotis, C.; Broad, O.; Beltramo, A.; Sridharan, V.; Howells, M.; Hörsch, J.; Niet, T.; et al. From the development of an open-source energy modelling tool to its application and the creation of communities of practice: The example of OSeMOSYS. Energy Strategy Rev. 2018, 20, 209–228. [Google Scholar] [CrossRef]
- Li, P.H.; Pye, S.; Keppo, I. Using clustering algorithms to characterise uncertain long-term decarbonisation pathways. Appl. Energy 2020, 268, 114947. [Google Scholar] [CrossRef]
- Li, F.G.N.; Strachan, N. Take me to your leader: Using socio-technical energy transitions (STET) modelling to explore the role of actors in decarbonisation pathways. Energy Res. Soc. Sci. 2019, 51, 67–81. [Google Scholar] [CrossRef]
- Elizondo, A.; Pérez-Cirera, V.; Strapasson, A.; Fernández, J.C.; Cruz-Cano, D. Mexico’s low carbon futures: An integrated assessment for energy planning and climate change mitigation by 2050. Futures 2017, 93, 14–26. [Google Scholar] [CrossRef]
- Gerboni, R.; Grosso, D.; Carpignano, A.; Dalla Chiara, B. Linking energy and transport models to support policy making. Energy Policy 2017, 111, 336–345. [Google Scholar] [CrossRef]
- Grubler, A. Energy transitions research insights and cautionary tales. Energy Policy 2012, 50, 8–16. [Google Scholar] [CrossRef]
- Mikkola, J.; Lund, P.D. Modeling flexibility and optimal use of existing power plants with large-scale variable renewable power schemes. Energy 2016, 112, 364–375. [Google Scholar] [CrossRef]
- IRENA. Measuring the Socio-Economic Footprint of The Energy Transition: The Role of Supply Chains; International Renewable Energy Agency: ABU Dhabi, United Arab Emirates, 2019; Available online: https://www.irena.org/-/media/Files/IRENA/Agency/Publication/2019/Jan/IRENA_-Measuring_socio-economic_footprint_2019_summary.pdf?la=en&hash=98F94BCC01598931E91BF49A47969B97ABD374B5 (accessed on 10 July 2021).
- Ambole, A.; Musango, J.K.; Buyana, K.; Ogot, M.; Anditi, C.; Mwau, B.; Kovacic, Z.; Smit, S.; Lwasa, S.; Nsangi, G.; et al. Mediating household energy transitions through co-design in urban Kenya, Uganda and South Africa. Energy Res. Soc. Sci. 2019, 55, 208–217. [Google Scholar] [CrossRef]
- Mercure, J.F.; Pollitt, H.; Chewpreecha, U.; Salas, P.; Foley, A.M.; Holden, P.B.; Edwards, N.R. The dynamics of technology diffusion and the impacts of climate policy instruments in the decarbonisation of the global electricity sector. Energy Policy 2014, 73, 686–700. [Google Scholar] [CrossRef] [Green Version]
- Köhler, J.; Geels, F.W.; Kern, F.; Markard, J.; Onsongo, E.; Wieczorek, A.; Alkemade, F.; Avelino, F.; Bergek, A.; Boons, F.; et al. An agenda for sustainability transitions research: State of the art and future directions. Environ. Innov. Soc. Transit. 2019, 31, 1–32. [Google Scholar] [CrossRef] [Green Version]
- International Atomic Energy Agency (IAEA)/International Energy Agency (IEA). Indicators for sustainable energy development. In Proceedings of the 9th Session of the United Nations Commission on Sustainable Development, New York, NY, USA, 16–27 April 2001. [Google Scholar]
- Maya-Drysdale, D.; Krog Jensen, L.; Vad Mathiesen, B. Energy Vision Strategies for the EU Green New Deal: A Case Study of European Cities. Energies 2020, 13, 2194. [Google Scholar] [CrossRef]
- United Nations, General Assembly Transforming our world: The 2030 agenda for sustainable development, A/RES/70/1. 2015. Available online: https://www.unfpa.org/resources/transforming-our-world-2030-agenda-sustainable-development (accessed on 15 December 2021).
- Bottero, M.; Dell’anna, F.; Morgese, V. Evaluating the transition towards post-carbon cities: A literature review. Sustainability 2021, 13, 567. [Google Scholar] [CrossRef]
- Lee, J.-H.; Woo, J. Green New Deal Policy of South Korea: Policy Innovation for a Sustainability Transition. Sustainability 2020, 12, 10191. [Google Scholar] [CrossRef]
- Galvin, R.; Healy, N. The Green New Deal in the United States: What it is and how to pay for it. Energy Res. Soc. Sci. 2020, 67, 101529. [Google Scholar] [CrossRef]
- Cajot, S.; Mirakyan, A.; Koch, A.; Maréchal, F. A multi-objective approach for developing national Multicriteria decisions in urban energy system planning: A review. Front. Energy Res. 2017, 5, 10. [Google Scholar] [CrossRef] [Green Version]
- Roggema, R. Planning for the Energy Transition and How to Overcome the Misfits of the Current Paradigm. World 2020, 1, 264–282. [Google Scholar] [CrossRef]
- Bassi, A.M. An Integrated Approach to Support Energy Policy Formulation and Evaluation. Ph.D. Thesis. 2009. Available online: https://hdl.handle.net/1956/3662 (accessed on 1 December 2021).
- Musango, J.K.; Brent, A.C. A conceptual framework for energy technology sustainability assessment. Energy Sustain. Dev. 2011, 15, 84–91. [Google Scholar] [CrossRef] [Green Version]
- Hong, J.H.; Kim, J.; Son, W.; Shin, H.; Kim, N.; Lee, W.K.; Kim, J. Long-term energy strategy scenarios for South Korea: Transition to a sustainable energy system. Energy Policy 2019, 127, 425–437. [Google Scholar] [CrossRef]
- Urmee, T.; Md, A. Social, cultural and political dimensions of off-grid renewable energy programs in developing countries. Renew. Energy 2016, 93, 159–167. [Google Scholar] [CrossRef]
- Geels, F.W.; Sovacool, B.K.; Schwanen, T.; Sorrell, S. The Socio-Technical Dynamics of Low-Carbon Transitions. Joule 2017, 1, 463–479. [Google Scholar] [CrossRef] [Green Version]
- Bolwig, S.; Bolkesjø, T.F.; Klitkou, A.; Lund, P.D.; Bergaentzlé, C.; Borch, K.; Olsen, O.J.; Kirkerud, J.G.; Chen, Y.; Gunkel, P.A.; et al. Climate-friendly but socially rejected energy-transition pathways: The integration of techno-economic and socio-technical approaches in the Nordic-Baltic region. Energy Res. Soc. Sci. 2020, 67, 101559. [Google Scholar] [CrossRef]
- Gottschamer, L.; Zhang, Q. The dynamics of political power: The socio-technical transition of California electricity system to renewable energy. Energy Res. Soc. Sci. 2020, 70, 101618. [Google Scholar] [CrossRef]
- AParavantis, J.; Kontoulis, N. Energy Security and Renewable Energy: A Geopolitical Perspective. In Renewable Energy-Resources, Challenges and Applications; Intech Open: London, UK, 2020. [Google Scholar] [CrossRef]
- Hess, D.J.; Sovacool, B.K. Sociotechnical matters: Reviewing and integrating science and technology studies with energy social science. Energy Res. Soc. Sci. 2020, 65, 101462. [Google Scholar] [CrossRef]
- Mohammadifardi, H.; Knight, M.A.; Unger, A.A.J. Sustainability Assessment of Asset Management Decisions for Wastewater Infrastructure Systems—Implementation of a System Dynamics Model. Systems 2019, 7, 34. [Google Scholar] [CrossRef] [Green Version]
- Moeis, A.O.; Desriani, F.; Destyanto, A.R.; Zagloel, T.Y.; Hidayatno, A.; Sutrisno, A. Sustainability assessment of the tanjung priok port cluster. Int. J. Technol. 2020, 11, 353–363. [Google Scholar] [CrossRef] [Green Version]
- Xu, Z. Application of System Dynamics model and GIS in sustainability assessment of urban residential development. International J. Appl. Earth Obs. Geoinf. 2011, 5, 26–43. [Google Scholar]
- Abdi-Dehkordi, M.; Bozorg-Haddad, O.; Salavitabar, A.; Goharian, E. Developing a sustainability assessment framework for integrated management of water resources systems using distributed zoning and system dynamics approaches. Environ. Dev. Sustain. 2021, 23, 16246–16282. [Google Scholar] [CrossRef]
- Zapata, S.; Castaneda, M.; Franco, C.J.; Dyner, I. Clean and secure power supply: A system dynamics based appraisal. Energy Policy 2019, 131, 9–21. [Google Scholar] [CrossRef]
- Moher, D.; Liberati, A.; Tetzlaff, J.; Altman, D.G.; Group, P. Preferred reporting items for systematic reviews and meta-analyses: The PRISMA statement. PLoS Med. 2009, 6, e1000097. [Google Scholar] [CrossRef] [PubMed] [Green Version]
- Littell, J.H.; Corcoran, J.; Pillai, V. Systematic Reviews and Meta-Analysis. In Systematic Reviews and Meta-Analysis; Oxford University Press: Oxford, UK, 2009; Volume 9780195326. [Google Scholar] [CrossRef]
- Biesbroek, R.; Berrang-Ford, L.; Ford, J.D.; Tanabe, A.; Austin, S.E.; Lesnikowski, A. Data, concepts and methods for large-n comparative climate change adaptation policy research: A systematic literature review. Wiley Interdiscip. Rev. Clim. Change 2018, 9, e548. [Google Scholar] [CrossRef] [Green Version]
- Videira, N.; Lopes, R.; Antunes, P.; Santos, R.; Casanova, J.L. Mapping Maritime Sustainability Issues with Stakeholder Groups. Syst. Res. Behav. Sci. 2012, 29, 596–619. [Google Scholar] [CrossRef]
- Elsawah, S.; Pierce, S.A.; Hamilton, S.H.; van Delden, H.; Haase, D.; Elmahdi, A.; Jakeman, A.J. An overview of the system dynamics process for integrated modelling of socio-ecological systems: Lessons on good modelling practice from five case studies. Environ. Model. Softw. 2017, 93, 127–145. [Google Scholar] [CrossRef]
- Mamatok, Y.; Huang, Y.; Jin, C.; Cheng, X. A system dynamics model for CO2 mitigation strategies at a container seaport. Sustainability 2019, 11, 2806. [Google Scholar] [CrossRef] [Green Version]
- Gridwatch. GB Power Station. GB Fuel Type Power Generation Production. 2021. Available online: https://gridwatch.co.uk/stations (accessed on 15 December 2021).
- Dogger Bank Wind Farm the World’s Largest Offshore Wind Farm. (2021, November 19). Dogger Bank Wind Farm. 2021. Available online: https://doggerbank.com/ (accessed on 25 November 2021).
- Bottero, M.; Datola, G.; de Angelis, E. A system dynamics model and analytic network process: An integrated approach to investigate urban resilience. Land 2020, 9, 242. [Google Scholar] [CrossRef]
- Sayyadi, R.; Awasthi, A. A system dynamics based simulation model to evaluate regulatory policies for sustainable transportation planning. Int. J. Model. Simul. 2017, 37, 25–35. [Google Scholar] [CrossRef]
- Tan, Y.; Jiao, L.; Shuai, C.; Shen, L. A system dynamics model for simulating urban sustainability performance: A China case study. J. Clean. Prod. 2018, 199, 1107–1115. [Google Scholar] [CrossRef]
- Mqadi, L.; Musango, J.K.; Brent, A.C. Challenges Facing South Africa’s Electricity Sector’s Integrated Resource Plan A Qualitative System Dynamics Approach; Administratio Publica: Johannesburg, South Africa, 2018; Volume 26. [Google Scholar]
- Keyhanpour, M.J.; Musavi Jahromi, S.H.; Ebrahimi, H. System dynamics model of sustainable water resources management using the Nexus Water-Food-Energy approach. Ain Shams Eng. J. 2021, 12, 1267–1281. [Google Scholar] [CrossRef]
- Sušnik, J.; Masia, S.; Indriksone, D.; Brēmere, I.; Vamvakeridou-Lydroudia, L. System dynamics modelling to explore the impacts of policies on the water-energy-food-land-climate nexus in Latvia. Sci. Total Environ. 2021, 775, 145827. [Google Scholar] [CrossRef] [PubMed]
- Assunção, E.R.G.T.R.; Ferreira, F.A.F.; Meidutė-Kavaliauskienė, I.; Zopounidis, C.; Pereira, L.F.; Correia, R.J.C. Rethinking urban sustainability using fuzzy cognitive mapping and system dynamics. Int. J. Sustain. Dev. World Ecol. 2020, 27, 261–275. [Google Scholar] [CrossRef]
- Duran-Encalada, J.A.; Paucar-Caceres, A. System dynamics urban sustainability model for Puerto Aura in Puebla, Mexico. Syst. Pract. Action Res. 2009, 22, 77–99. [Google Scholar] [CrossRef]
- Mota-López, D.R.; Sánchez-Ramírez, C.; Alor-Hernández, G.; González Huerta, M.Á. A Systemic Conceptual Model to Support Decision-Making in the Sustainability Assessment of Industrial Ecosystems. Res. Comput. Sci. 2017, 132, 41–53. [Google Scholar] [CrossRef]
- Guan, D.; Gao, W.; Su, W.; Li, H.; Hokao, K. Modeling and dynamic assessment of urban economy-resource-environment system with a coupled system dynamics-Geographic information system model. Ecol. Indic. 2011, 11, 1333–1344. [Google Scholar] [CrossRef]
- Ismaeel, W.S.E. Sustainable site selection using system dynamics; case study LEEInD-certified project. Archit. Eng. Des. Manag. 2021, 17, 1–9. [Google Scholar] [CrossRef]
- Tsolakis, N.; Anthopoulos, L. Eco-cities: An integrated system dynamics framework and a concise research taxonomy. Sustain. Cities Soc. 2015, 17, 1–14. [Google Scholar] [CrossRef]
- Izadyar, M.; Eshlaghy, A.T.; Sayar, A.R.A.G.; Mehri, Z. Developing a Model for Sustainability Assessment in LARG Supply Chains using System Dynamics. Int. J. Ind. Math. 2021, 13, 2008–5621. Available online: http://ijim.srbiau.ac.ir/ (accessed on 20 August 2021).
- Xiong, W.; Yan, L.; Wang, T.; Gao, Y. Substitution effect of natural gas and the energy consumption structure transition in China. Sustainability 2020, 12, 7853. [Google Scholar] [CrossRef]
- Ekinci, E.; Kazancoglu, Y.; Mangla, S.K. Using system dynamics to assess the environmental management of cement industry in streaming data context. Sci. Total Environ. 2020, 715. [Google Scholar] [CrossRef] [PubMed]
- Videira, N.; Antunes, P.; Santos, R.; Lopes, R. A participatory modelling approach to support integrated sustainability assessment processes. Syst. Res. Behav. Sci. 2010, 27, 446–460. [Google Scholar] [CrossRef]
- Gudlaugsson, B.; Dawood, H.; Pillai, G.; Short, M. First Step Towards a System Dynamic Sustainability Assessment Model for Urban Energy Transition. In Energy and Sustainable Futures; Springer: Berlin/Heidelberg, Germany, 2021; pp. 225–232. [Google Scholar]
- Blumberga, A.; Bazbauers, G.; Davidsen, P.I.; Blumberga, D.; Gravelsins, A.; Prodanuks, T. System dynamics model of a biotechonomy. J. Clean. Prod. 2018, 172, 4018–4032. [Google Scholar] [CrossRef]
- Janipour, Z.; Swennenhuis, F.; de Gooyert, V.; de Coninck, H. Understanding contrasting narratives on carbon dioxide capture and storage for Dutch industry using system dynamics. Int. J. Greenh. Gas Control. 2021, 105, 103235. [Google Scholar] [CrossRef]











| Policy Area | Policy Impact | Potential Benefits Delivered |
|---|---|---|
| Advancing Offshore Wind | Commitment to a 40 GW offshore wind target could help bring forth around GBP 20 billion of private investment in renewable energy. Coordinated offshore wind connections could deliver up to GBP 6 billion in consumer savings by 2050, significantly reducing environmental and social impacts on coastal communities. An estimated 60% of spending on UK offshore wind will be invested back into the economy by 2030. | Support for up to 60,000 jobs in 2030 around GBP 20 billion of private investment by 2030. Savings of 21 MtCO2e between 2023 and 2032, or 5% of 2018 UK emissions. |
| Driving the growth of low carbon hydrogen | Aiming for 5GW hydrogen production capacity by 2030 in partnership with industry. Lower carbon heating and cooking with no change in experience for domestic consumers through hydrogen blends and reducing the emissions of the gas used by up to 7%. | Support for up to 8000 jobs by 2030, potentially. Unlocking up to 100,000 jobs by 2050 in a high hydrogen net-zero scenario. Over GBP 4 billion of private investment in the period up to 2030.Savings of 41 MtCO2e between 2023 and 2032, or 9% of 2018 UK emissions. |
| Delivering new and advanced nuclear power | Key role for nuclear in delivering deep decarbonisation of electricity system, alongside renewables and other technologies. High-skilled jobs created and sustained across the UK likely role for AMRs in decarbonising industry, heat, and transport. | A large-scale nuclear power plant will support a peak of around 10,000 jobs during construction. Government support could unlock significant private investment, up to GBP 300 million for development of small modular reactors alone. Each GW of nuclear power generation is enough to power 2 million homes with clean electricity. |
| Accelerating the shift to zero-emission vehicles | Realising carbon savings of around 300 MtCO2e to 2050 thousands more ultra-low and zero-emission cars and vans on UK roads, supported by additional funding for plug-in vehicle grants. Thousands more charge points in homes, workplaces, residential streets, and along motorways and major A roads. | Support for around 40,000 new jobs in 2030 around GBP 3 billion of private investment by 2026. Savings of around 5 MtCO2e to 2032 and 300 MtCO2e to 2050. |
| Green Public transportation, cycling, and walking | Plans to bring 4000 zero-emission buses onto the UK’s roads, representing 12% of the local operator bus fleet in England. Plans to further electrify regional and other rail routes. Plans to launch the first-ever National Bus Strategy, as part of the PM’s GBP 5 billion funding, integrated ticketing between operators and modes and more bus lanes, making services faster, more attractive, and cheaper to operate. Plans to spend GBP 500 million reopening lines and stations closed under the Beeching cuts. Plans for over 1000 miles of safe and direct cycling and walking networks delivered by 2025, with network plans developed and being built out in every town and city in England. | Up to 3000 jobs by 2025. Government investment of GBP 5 billion in buses, cycling, and walking this parliament. Savings of around 2 MtCO2e from green buses, cycling, and walking between 2023 and 2032. |
| Jet zero and green ships | The production of sustainable aviation fuels in the UK, supporting industry and driving fuel uptake. Plans to cement the UK’s position as a global leader in aerospace (worth GBP 12 billion to the UK economy) and position the UK at the forefront of the zero-emission aircraft revolution. | Up to 5200 jobs supported by a domestic SAF industry. Future-proofing the aerospace industry, which is worth GBP 12 billion to the economy. Savings of 1 MtCO2e by 2032 from clean maritime and nearly 15 MtCO2e by 2050 from SAF. |
| Greener buildings | Set an ambition of 600,000 heat pumps installations per year by 2028. Homes built to the Future Homes Standard will be “zero-carbon ready” and will have 75–80% lower carbon dioxide emissions than those built to current standards green home finance initiatives to help improve the energy efficiency of around 2.8 million homes, improving around 1.5 million to EPC C standard by 2030. | Support for around 50,000 jobs in 2030 around GBP 11 billion of private investment in the 2020s. Savings of 71 MtCO2e between 2023 and 2032, or 16% of 2018 UK emissions. |
| Investing in carbon capture, usage, and storage | Ambition to capture and store 10 Mt of CO2 per year by 2030—the equivalent of taking around 4 million cars off the road. Facilitate the deployment of Carbon Capture, Usage and Storage (CCUS) in 4 clusters by 2030. | Support for around 50,000 jobs by 2030 up to GBP 1 billion of public investment by 2025. Savings of around 40 MtCO2e between 2023 and 2032, or 9% of 2018 UK emissions. |
| Protecting our natural environment | Increasing the Green Recovery Challenge Fund to GBP 80 to deliver over 100 nature projects are delivered on the ground over the next 2 years. New National Parks, Area of Outstanding Natural Beauty (AONB) designations, and Landscape Recovery projects will protect up to an additional 1.5% of natural land in England, contributing to our target of protecting 30% of UK land by 2030. Establishing 10 Landscape Recovery projects could create the equivalent of well over 30,000 football pitches of wildlife-rich habitat. Investment in flood defences will support 2000 flood schemes across every region of England and will better protect over 336,000 properties from risk of flooding. | Up to 20,000 jobs from improving flood defences by 2027. Up to GBP 5.2 billion in investment for flood defences. Climate and biodiversity benefits from protecting our national landscapes. |
| Green finance and innovation | By 2030, unlock the potential for 300,000 jobs in exports and domestic industry through new commercial opportunities across low carbon sectorsenables savings across low carbon sectors. | The potential for hundreds of thousands of jobs by 2030. GBP 1 billion of government funding in net-zero innovation with GBP 1 billion of matched funding and potentially GBP2.5 billion of follow-on funding from the private sector. Carbon savings across low carbon sectors. |
| Location | Operator | Plant Name | Fuel | Type | Capacity (MW) |
|---|---|---|---|---|---|
| Redcar and Cleveland | EDF Energy | Teesside | Wind (Offshore) | Wind (Offshore) | 62 |
| Hartlepool | EDF Energy | Hartlepool | Nuclear | AGR | 1185 |
| Middlesbrough | Sembcorp Utilities | Wilton 10 | Biomass (virgin wood) | Bioenergy | 33.3 |
| Middlesbrough | Sembcorp Utilities | Wilton GT | Natural Gas | Conventional steam | 120 |
| Middlesbrough | Sembcorp Utilities | Wilton 11 EfW | Waste (municipal solid waste) | Bioenergy | 49 |
| Dimensions | Definition | Number of Papers |
|---|---|---|
| Economic | This dimension focuses on capturing the economic variables and relationships which help in understanding economic conditions and effects in relation to energy transition and investments and economic incentives such as the cost of investment into new energy technologies. | 88 |
| Environment | This dimension focuses on capturing the environmental variables and relationships, which help in understanding environmental both positive and negative impacts associated with the energy transition, such as greenhouse gas emissions and air pollution. | 79 |
| Social | This dimension focuses on capturing societal variables and relationships, which can help understand the social effect and impacts associated with the energy transition, such as job creation and populations growth. | 75 |
| Technology | This dimension focuses on capturing technology variables and relationships, which can help understand the effect of technology and the core relationship between technology and other dimensions that enable and impact energy transition, such as operational lifetime, installed capacity, and energy production. | 48 |
| Dimensions Combination | Number of Papers | Paper ID Reference * |
|---|---|---|
| Economic + Environment + Social | 18 | [3,4,9,11,13,14,23,24,30,32,33,35,36,41,64,67,69,75] |
| Economic + Environment + Social + Technology | 16 | [2,6,8,17,18,25,28,40,44,57,58,63,65,74,76,77] |
| Economic + Technology | 10 | [16,26,48,61,62,70,71,72,73,78] |
| Economic + Environment | 5 | [10,27,37,46,49] |
| Social + Environment + Technology | 5 | [34,42,45,51,52] |
| Economic + Environment + Technology | 4 | [4,19,53,54] |
| Economic + Social + Technology | 4 | [14,56,59,68] |
| Economic + Social | 3 | [29,47,66] |
| Technology | 3 | [43,79,80] |
| Social + Environment | 2 | [7,38] |
| Economic | 2 | [22,31] |
| Environment + Technology | 2 | [1,60] |
| Economic + Environment + Social + Technology + Political | 1 | [20] |
| Social + Technology | 1 | [50] |
| Social | 1 | [12] |
| Institutional and Policy | 1 | [21] |
| Cluster ID | Number of Modelling Variable | % of Selected Paper |
|---|---|---|
| A | Variables in a Model—0 to 30 | 51 |
| B | Variables in a Model—31 to 60 | 33 |
| C | Variables in a Model—61 to 90 | 19 |
| D | Variables in a Model—91 to 120 | 3 |
| E | Variables in a Model—121 to 150 | 3 |
| Variable | Dimension | Definition | Variables Type | Reference * |
|---|---|---|---|---|
| Energy Demand | Technology | MW | Endogenous | [17,30,34,46,49,51,63,75] |
| Energy Price | Economic | USD/KWh | Market Variable | [20,48] |
| GDP | Economic | Million (GBP) | Endogenous | [9,11,19,23,24,29,33,36,40,41,46,49,51,63] |
| Investment in Renewable Energy Technology | Economic | Million (GBP) per MW capacity | Endogenous | [14,26,27,28,51] |
| Investment in Fossil Fuel Energy Technology | Economic | Million (GBP) per MW capacity | Endogenous | [14,26,27,51] |
| Energy Costs | Economic | USD per producing one unit of MW | Endogenous | [22,31,51] |
| Cost of Investment in RENEWABLE ENERGY Technologies | Economic | Million (GBP) | Endogenous | [11,36,40,51] |
| Cost of Investment in Fossil Fuel Energy Technologies | Economic | Million (GBP) | Endogenous | [11,36,40,51] |
| Attractiveness for Industry to come to Tees Valley | Economic | No. New Businesses | Market Variable | [13] |
| Industrial Activities | Economic | Output from Industries | Endogenous | [7,17,42] |
| Greenhouse Gas Emission | Environment | kg CO2 eq./KWh | Endogenous | [4,6,7,8,19,20,30,31,42,46,51,58,75] |
| Climate Change | Environment | tons CO2 eq | Endogenous | [23,51] |
| Policies for Climate Change Mitigation | Environment | Qualitative [0,1] | dmnl | [7,44,46] |
| Population | Social | No of People | Exogenous | [4,5,6,8,11,15,16,17,19,20,23,24,33,34,36,37,38,40,47,58,63] |
| Population Change | Social | No of People | Exogenous | [6,8,11,14,24,34,36,50,63] |
| Employment | Social | No of new jobs created | Endogenous | [6,9,15,20,29,41,58,59,63] |
| Regional Renewable Energy Production Capacity | Technology | MW/year | Endogenous | [20,28,30,31,40,41,45,46] |
| Fossil Fuel Energy Production Capacity | Technology | MW/year | Endogenous | [20,30,31,40,46] |
| Attractiveness of Renewable Energy Technology | Technology | Quantitative [0,1] | dmnl | [40,51] |
| Attractiveness of Fossil Energy Technology | Technology | Quantitative [0,1] | dmnl | [40,51] |
| Reinforcing Loops in the System |
| R1—Technological Diffusion/Learning = Renewables |
| R2—Technological Diffusion/Learning = Fossil Fuel |
| R3—Direct Impact of Economic Growth in relationship Job Creation |
| Balancing Loops in the System |
| B1—Population Growth |
| B2—Drivers for Energy System Investment = Renewables |
| B3—Drivers for Energy System Investments = Fossil Fuel |
| B4—Energy Rebound Relationship |
| B5—Policy Effect = Renewables |
| B6—Policy Effect = Fossil Fuel |
| Source | Target | Type * | Delay † | Cause | VALIDATING References ‡ |
|---|---|---|---|---|---|
| Regional Renewable Energy Production | Renewable Energy Technology Proficiency | + | Y | Renewable Energy Technology Maturity | [14,51,52,58] |
| Renewable Energy Technology Proficiency | Costs of Investment in Renewable Energy Technology | - | High Degree of Technology Adoption | [14,16,51,52,58,70] | |
| Costs of Investment in Renewable Energy Technology | Attractiveness of Renewable Energy Technology | - | Affordability of Technology | [51,58] | |
| Attractiveness of Renewable Energy Technology | Investment in Renewable Energy Technology | + | Decision on Investment in Energy Technologies | [14,51,58] | |
| Investment in Renewable Energy Technology | Regional Renewable Energy Production | + | Y | Impact on Energy Production Capacity | [5,24,28,51,58,60,61,69,70,76,77] |
| Regional Renewable Energy Production | GHG Emission | - | Emission Associated with Energy Production and Distribution | [6,28,30,42,49,51,58,76] | |
| Regional Renewable Energy Production | Energy Costs | + | Cost of producing one unit of renewable energy | [17,20,28,51,61,69] | |
| Regional Fossil Fuel Energy Production | Fossil Fuel Energy Technology Proficiency | + | Y | Renewable Energy Technology Maturity | [14,51,52,58] |
| Fossil Fuel Energy Technology Proficiency | Costs of Investment in Fossil Fuel Energy Technology | - | High Degree of Technology Adoption | [14,16,51,52,58,70] | |
| Costs of Investment in Fossil Fuel Energy Technology | Attractiveness of Fossil Fuel Energy Technology | - | Affordability of Technology | [51,58] | |
| Attractiveness of Fossil Fuel Energy Technology | Investment in Fossil Fuel Energy Technology | + | Decision on Investment Energy Technologies | [14,51,58] | |
| Investment in Fossil Fuel Energy Technology | Regional Fossil Fuel Energy Production | + | Y | Impact on Energy Production Capacity | [5,24,28,51,58,60,61,69,70,76,77] |
| Regional Fossil Fuel Energy Production | GHG Emission | + | Emission Associated with Energy Production and Distribution | [6,28,30,42,49,51,58,76] | |
| Regional Fossil Fuel Energy Production | Energy Costs | + | Cost of producing one unit of energy Fossil Fuel | [17,20,28,51,61,69] | |
| Energy Demand | Investment in Renewable Energy Technology | + | Pressure to Invest in Energy Technology | [14,17,48,49,51,76] | |
| Energy Demand | Investment in Fossil Fuel Energy Technology | + | Pressure to Invest in Energy Technology | [14,17,42,48,49,51,76] | |
| Regional Fossil Fuel Energy Production | Energy Demand | - | Energy Supply from Fossil Fuels | [15,17,30,42,46,50,51,60,61,77] | |
| Regional Renewable Energy Production | Energy Demand | - | Energy Supply from Renewables | [15,17,30,42,46,50,51,60,61,77] | |
| Industrial Activities | Energy Demand | + | Energy Demand Associated with Industrial Activities | [14,15,17,42,56,60,61] | |
| Population | Energy Demand | + | Energy Demand Associated with the Population | [6,14,15,16,17,24,28,30,42,50,52,56,74] | |
| Energy Price | Energy Demand | - | Impact of Energy Price on Energy Demand | ||
| Investment in Renewable Energy Technology | Employment | + | Job Creation Associated with Energy Infrastructure Development | [9,13] | |
| Investment in Fossil Fuel Energy Technology | Employment | + | Job Creation Associated with Energy Infrastructure Development | [9,13] | |
| GHG Emission | Climate Change | + | Y | Concentration of Greenhouse Gases | [19,23,24,51,58] |
| GHG Emission | Population | - | Y | Negative Impact of GHG Pollution on Public Health | [9,19,23,76] |
| Climate Change | GDP | - | Y | Economic impact of GHG emission | [23] |
| Climate Change | Policies for Climate Change Mitigation | + | Urgency of Climate Change Mitigation | [42,46,51,58] | |
| Policies for Climate Change Mitigation | Attractiveness of Renewable Energy Technology | + | Subsidies for Renewable Energy Investments | [14,42,46,51,58] | |
| Policies for Climate Change Mitigation | Attractiveness of Fossil Fuel Energy Technology | - | Cause of Fossil Fuel Phase Out Policies | [14,42,46,51,58] | |
| GDP | Attractiveness for Industry to come to Tees Valley | + | Economic Incentives for Businesses to come to Tees Valley | [14,23] | |
| Energy Costs | GDP | - | Economic Costs of Energy Production | [17,20,48,51,60] | |
| Industrial Activities | GDP | + | Tax Income from Industrial Activities | ||
| Employment | GDP | + | Salary Tax Income | [40] | |
| Employment | Population | + | People Seeking Employment | [13,24,56] | |
| Industrial Activities | Employment | + | Job Creation Associated with Industrial Activities | [9,13,56] | |
| Industrial Activities | GHG Emission | + | GHG Emissions Associated with industrial Activities | [25,33,42,49,74] | |
| Population | Population Change | - | Person Dies | [19,25,34,56,62,63,74,76] | |
| Population Change | Population | + | Person Born | [19,25,34,56,62,63,74,76] | |
| Energy Costs | Energy Price | + | Price Change Associated with Energy Costs | [20,28,61] | |
| Attractiveness for Industries to come to Tees Valley | Industrial Activities | + | New Companies coming to Tees Valley Region | [58] | |
| Population | GHG Emission | + | GHG Emission Associated with Population | [11,34,42,49] | |
| Investment in Renewable Energy Technology | Attractiveness for Industries to come to Tees Valley | + | New Opportunity to Attract Businesses to come to Tees Valley | [58] |
Publisher’s Note: MDPI stays neutral with regard to jurisdictional claims in published maps and institutional affiliations. |
© 2022 by the authors. Licensee MDPI, Basel, Switzerland. This article is an open access article distributed under the terms and conditions of the Creative Commons Attribution (CC BY) license (https://creativecommons.org/licenses/by/4.0/).
Share and Cite
Gudlaugsson, B.; Ghanem, D.A.; Dawood, H.; Pillai, G.; Short, M. A Qualitative Based Causal-Loop Diagram for Understanding Policy Design Challenges for a Sustainable Transition Pathway: The Case of Tees Valley Region, UK. Sustainability 2022, 14, 4462. https://doi.org/10.3390/su14084462
Gudlaugsson B, Ghanem DA, Dawood H, Pillai G, Short M. A Qualitative Based Causal-Loop Diagram for Understanding Policy Design Challenges for a Sustainable Transition Pathway: The Case of Tees Valley Region, UK. Sustainability. 2022; 14(8):4462. https://doi.org/10.3390/su14084462
Chicago/Turabian StyleGudlaugsson, Bjarnhedinn, Dana Abi Ghanem, Huda Dawood, Gobind Pillai, and Michael Short. 2022. "A Qualitative Based Causal-Loop Diagram for Understanding Policy Design Challenges for a Sustainable Transition Pathway: The Case of Tees Valley Region, UK" Sustainability 14, no. 8: 4462. https://doi.org/10.3390/su14084462
APA StyleGudlaugsson, B., Ghanem, D. A., Dawood, H., Pillai, G., & Short, M. (2022). A Qualitative Based Causal-Loop Diagram for Understanding Policy Design Challenges for a Sustainable Transition Pathway: The Case of Tees Valley Region, UK. Sustainability, 14(8), 4462. https://doi.org/10.3390/su14084462

