Barriers and Driving Factors for Sustainable Development of CO2 Valorisation
Abstract
1. Introduction
- The cost of technology and the payback period [9];
- Complexity of technology and/or difficulty in maintenance [9];
- Bureaucracy [10];
- Competition with existing technologies—due to conservatism, the transition to new technologies is slow. Old technologies have already shown and proven themselves, and the transition to new ones is often associated with the need for additional resources (personnel training, financial investments) [10,11];
- Capturing CO2 and transporting it to places of further disposal (storage sites) or use for the production of new products.
- The capture of CO2 and its use in production right away
2. Methodology
2.1. SWOT Analysis
- Internal factors—strengths and weaknesses of the problem under consideration
- External factors—opportunities and threats that can be caused from outside
2.1.1. CO2 Capture and Utilisation in Europe
2.1.2. CO2 Capture and Utilisation in Latvia
2.1.3. CO2 Capture and Utilisation in Companies
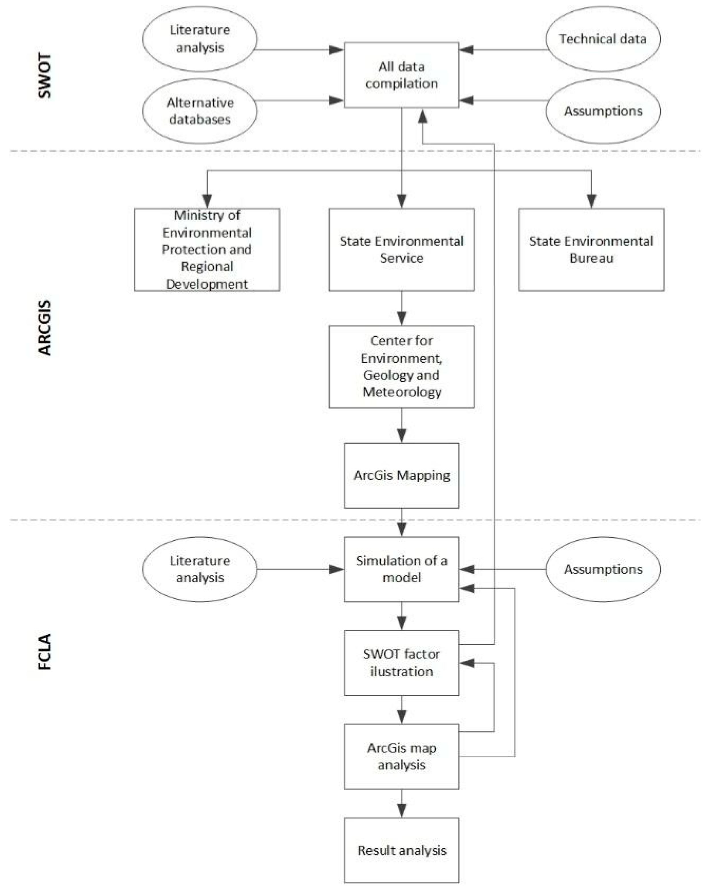
2.2. ArcGis Analysis
2.3. Combination of ArcGis and SWOT
2.4. Fuzzy Logic Cognitive Analysis
3. Results and Discussion
3.1. SWOT Analysis
3.2. ArcGis and SWOT Analysis
3.3. FLCA and SWOT Analysis
4. Conclusions
Author Contributions
Funding
Institutional Review Board Statement
Informed Consent Statement
Data Availability Statement
Conflicts of Interest
References
- EPA. Sources of Greenhouse Gas Emissions. Available online: https://www.epa.gov/ghgemissions/sources-greenhouse-gas-emissions (accessed on 26 November 2021).
- Ming, Z.; Shaojie, O.; Yingjie, Z.; Hui, S. CCS technology development in China: Status, problems and countermeasures—Based on SWOT analysis. Renew. Sustain. Energy Rev. 2014, 39, 604–616. [Google Scholar] [CrossRef]
- European Commission. Proposal for a Regulation of the European Parliament and of the Council Establishing the Framework for Achieving Climate Neutrality and Amending Regulation (EU) 2018/1999 (European Climate Law); EC: Brussels, Belgium, 2020. [Google Scholar]
- Keating, D. Businesses and Consumers Will Decide whether the EU Green Deal Works. Euractiv.com. Available online: https://www.euractiv.com/section/energy-environment/news/businesses-and-consumers-will-decide-whether-the-eu-green-deal-works/ (accessed on 26 November 2021).
- Thys, J. A European Green Deal Under Pressure. Institut Montaigne. Available online: https://www.institutmontaigne.org/en/blog/european-green-deal-under-pressure (accessed on 26 November 2021).
- Central Statistical Bureau Republic of Latvia. Gaisa Emisiju Konti (NACE 2. Red.). 2020. Available online: https://www.csb.gov.lv/lv/statistika/statistikas-temas/vide-energetika/vide/tabulas/vig070/gaisa-emisiju-konti-nace-2red (accessed on 9 July 2020).
- Ritchie, H.; Roser, M. Our World in Data. Latvia: CO2 Country Profile. 2020. Available online: https://ourworldindata.org/co2/country/latvia (accessed on 26 November 2021).
- Investment and Development Agency of Latvia. Environment and Renewable Energy Industry. 2020. Available online: https://www.liaa.gov.lv/en/trade/industries/environment-and-renewable-energy (accessed on 26 November 2021).
- International Energy Agency. A Policy Strategy for Carbon Capture and Storage; IEA: Paris, France, 2012. [Google Scholar]
- Epifanceva, D. Factors affecting the effectiveness of the introduction of innovative technologies in production. Molod. Uchenij 2018, 22, 402–403. [Google Scholar]
- Osipova, I.; Menschikova, V. Identification of risks of technical re-equipment of industrial enterprises and key areas of their management. Soc. Javlenija Process. 2017, 12, 91–97. [Google Scholar]
- Aich, A.; Ghosh, S.K. Application of SWOT Analysis for the Selection of Technology for Processing and Disposal of MSW. Procedia Environ. Sci. 2016, 35, 209–228. [Google Scholar] [CrossRef]
- Khan, M.I. Evaluating the strategies of compressed natural gas industry using an integrated SWOT and MCDM approach. J. Clean. Prod. 2018, 172, 1035–1052. [Google Scholar] [CrossRef]
- Leung, D.Y.C.; Caramanna, G.; Maroto-Valer, M.M. An overview of current status of carbon dioxide capture and storage technologies. Renew. Sustain. Energy Rev. 2014, 39, 426–443. [Google Scholar] [CrossRef]
- Brunetti, A.; Scura, F.; Barbieri, G.; Drioli, E. Membrane technologies for CO2 separation. J. Memb. Sci. 2010, 359, 115–125. [Google Scholar] [CrossRef]
- Clausse, M.; Merel, J.; Meunier, F. Numerical parametric study on CO2 capture by indirect thermal swing adsorption. Int. J. Greenh. Gas Control 2011, 5, 1206–1213. [Google Scholar] [CrossRef]
- Al Fareed, A.; Kamla, A.A.-B. The Role of GIS on the Decision Making Process at Muscat Municipality: A SWOT analysis. In Proceedings of the 10th IBIMA Conference, Kuala Lumpur, Malaysia, 30 June–2 July 2008. [Google Scholar]
- Andreas, M.; Allan, A. Incorporating geology and geomorphology in land management decisions in developing countries: A case study in Southern Costa Rica. Geomorphology 2007, 87, 68–89. [Google Scholar] [CrossRef]
- Elmahdi, A.; Kheireldin, K. GIS and Multi-Criteria Evaluation for Integrated Water Resources. In Proceedings of the ISCO 2004—13th International Soil Confservation Organisation Conference, Brisbane, Australia, 4–8 July 2004. [Google Scholar]
- Boroushaki, S.; Malczewski, J. Using the fuzzy majority approach for GIS-based multicriteria group decision-making. Comput. Geosci. 2010, 36, 302–312. [Google Scholar] [CrossRef]
- Nasehi, S.; Hoveidi, H.; Imanpour Namin, A.; Nohegar, A. Strategic planning, based on environmental spatial assessment, using SWOT and GIS to locate sustainable industrial areas (case study: Tehran province). Pollution 2019, 5, 569–583. [Google Scholar]
- Comino, E.; Ferretti, V. Indicators-based spatial SWOT analysis: Supporting the strategic planning and management of complex territorial systems. Ecol. Indic. 2016, 60, 1104–1117. [Google Scholar] [CrossRef]
- Terjanika, V.; Gusca, J.; Pubule, J.; Blumberga, D. Analysis of CO2 Valorisation Options for Regional Development. Environ. Clim. Technol. 2021, 25, 243–253. [Google Scholar] [CrossRef]
- Poczeta, K.; Papageorgiou, E.I.; Gerogiannis, V.C. Fuzzy Cognitive Maps Optimization for Decision Making and Prediction. Math. 2020, 8, 2059. [Google Scholar] [CrossRef]
- Shinno, H.; Yoshioka, H.; Marpaung, S.; Hachiga, S. Quantitative SWOT analysis on global competitiveness of machine tool industry. J. Eng. Des. 2006, 17, 251–258. [Google Scholar] [CrossRef]
- Gürel, E. Swot Analysis: A Theoretical Review. J. Int. Soc. Res. 2017, 10, 994–1006. [Google Scholar] [CrossRef]
- Matteo Mazziotta, A.P. Methods for Constructing Composite Indices: One for All or All for One? Riv. Ital. Econ. Demogr. Stat. 2016, 82, 394–411. [Google Scholar]
- UNCTAD. The Impact of Rapid Technological Change on Sustainable Development; UNCTAD: Geneva, Switzerland, 2019. [Google Scholar]
- Metz, B.; Davidson, O.; de Coninck, H.; Loos, M.; Meyer, L. Carbon Dioxide Capture and Storage; Cambridge University Press: Cambridge, MA, USA, 2005. [Google Scholar]
- Mukeshimana, M.C.; Zhao, Z.Y.; Nshimiyimana, J.P. Evaluating strategies for renewable energy development in Rwanda: An integrated SWOT–ISM analysis. Renew. Energy 2021, 176, 402–414. [Google Scholar] [CrossRef]
- Rassool, D. Overview of Organisations and Policies Supporting the Deployment of Large-Scale CCS Facilities; Global CCS Institute: Washington, DC, USA, 2020. [Google Scholar]
- Witte, K. Social Acceptance of Carbon Capture and Storage (CCS) from Industrial Applications. Sustainability 2021, 13, 12278. [Google Scholar] [CrossRef]
- Lendel, V.; Varmus, M. Identification of the main problems of implementing the innovation strategy in Slovak businesses. Acta Univ. Agric. Silvic. Mendel. Brun. 2012, 60, 221–234. [Google Scholar] [CrossRef]
- Kiselev, D.; Popov, Y.; Kanygina, O. Problems of ineffective modernization at industrial enterprises and ways of their solution. MATEC Web Conf. 2017, 129, 01029. [Google Scholar] [CrossRef][Green Version]
- Klein, K.J.; Knight, A.P. Innovation Implementation Overcoming the Challenge. Am. Psychol. Soc. 2005, 14, 243–246. [Google Scholar]
- Zapantis, A.; Townsend, A.; Rassool, D. Policy Priorities to Incentivise Large Scale Deployment of CCS; Global CCS Institute: Washington, DC, USA, 2019. [Google Scholar]
- European Commission. Innovation Fund. Available online: https://ec.europa.eu/clima/eu-action/funding-climate-action/innovation-fund_en (accessed on 29 November 2021).
- European Comission. CORDIS—EU Research Projects under Horizon 2020 (2014–2020). Available online: https://data.europa.eu/data/datasets/cordish2020projects?locale=en (accessed on 29 November 2021).
- VVD. AB Atļaujas (AB Permissions). Available online: https://registri.vvd.gov.lv/izsniegtas-atlaujas-un-licences/a-un-b-atlaujas/ (accessed on 13 January 2022).
- LVGMC. Pollutant Release and Transfer Register. Available online: https://prtr.lvgmc.lv/ (accessed on 13 January 2022).
- Wang, R.; Peng, B.; Huang, K. The research progress of CO2 sequestration by algal bio-fertilizer in China. J. CO2 Util. 2015, 11, 67–70. [Google Scholar] [CrossRef]
- Styring, P.; Jansen, D.; de Coninck, H.; Reith, H.; Armstrong, K. Carbon Capture and Utilisation in the Green Economy Using CO2 to Manufacture Fuel, Chemicals and Materials; Centre for Low Carbon Futures: Sheffield, UK, 2011. [Google Scholar]
- Bakhtavar, E.; Valipour, M.; Yousefi, S.; Sadiq, R.; Hewage, K. Fuzzy cognitive maps in systems risk analysis: A comprehensive review. Complex Intell. Syst. 2020, 7, 621–637. [Google Scholar] [CrossRef]
- Borisov, V.; Stefantsov, A.; Bobryakov, A.; Luferov, V. The System of Fuzzy Cognitive Analysis and Modeling of System Dynamics. In Proceedings of the IS-2019 Conference, Ulyanovsk, Russia, 24–27 September 2019; Volume 2475, pp. 72–81. [Google Scholar]
- European Commission. Modernisation Fund. Available online: https://ec.europa.eu/clima/eu-action/funding-climate-action/modernisation-fund_en (accessed on 29 November 2021).
- Goulder, L.H.; Parry, I.W.H. Chapter 1. What is the Best Policy Instrument for Reducing CO2 Emission? In Fiscal Policy to Mitigate Climate Change; Oxford University Press: Oxford, UK, 2008; Volume 2, pp. 152–174. [Google Scholar]
- Scott, V. What can we expect from Europe’s carbon capture and storage demonstrations? Energy Policy 2013, 54, 66–71. [Google Scholar] [CrossRef]
- Wyns, T.; Khandekar, G.; Axelson, M.; Sartor, O.; Neuhoff, K. Industrial Transformation 2050. Towards an Industrial Strategy for a Climate Neutral Europe; IES: Brussels, Belgium, 2019. [Google Scholar]
- CATF. California’s CO2 Reduction Program Opens Doors to CCS. Available online: https://www.catf.us/2018/11/californias-co2-reduction-program/ (accessed on 29 November 2021).
- International Revenue Service, Treasury. 26 USC 45Q: Credit for Carbon Oxide Sequestration. Intern. Revenue Serv. 2021, 86, 4728–4773. [Google Scholar]
- Bellona. Biomass with CO2 Capture and Storage (Bio-CCS), the Way Forward for Europe; Bellona: Oslo, Norway, 2012. [Google Scholar]
- Olajire, A.A. Valorization of greenhouse carbon dioxide emissions into value-added products by catalytic processes. J. CO2 Util. 2013, 3–4, 74–92. [Google Scholar] [CrossRef]
- Blom, T.J.; Straver, W.A.; Ingratta, F.J. Carbon Dioxide in Greenhouses; OMAFRA: Guelph, ON, Canada, 2012. [Google Scholar]
- Gale, H.F. Is There a Rural-Urban Technology Gap? Results of the ERS Rural Manufacturing Survey. Agric. Inf. Bull. 1997, 736, 736. [Google Scholar]
- UNCTAD. Technology and Innovation Report 2018: Harnessing Frontier Technologies for Sustainable Development; UNCTAD: New York, NY, USA; Geneva, Switzerland, 2018. [Google Scholar]
- Cowie, P.; Townsend, L.; Salemink, K. Smart rural futures: Will rural areas be left behind in the 4th industrial revolution? J. Rural Stud. 2020, 79, 176. [Google Scholar] [CrossRef]
- OECD. Rural Well-Being: Geography of Opportunities; OECD: Paris, France, 2020. [Google Scholar]







| Strength | Weaknesses |
| Influence of large countries of the Union on small ones, the ability to apply sanctions in case of non-fulfilment of obligations | Prolonged response and action of each participating country separately |
| Improving the quality of life for residents of the European Union (improving air, environment, health, additional jobs) [28] | No unity in making mandatory and unpopular decisions |
| Cooperation of countries on the issue of CCSU technologies, the ability to finance technology development and innovation in the sector | Different financial situations of each country [9,28] |
| Diversified development of CCS and CCSU technologies (applicable in various production sectors) | Different levels of technological development |
| Support for renewable energy and the phasing out of non-renewable ones | Not all countries have developed a clear-enough regulatory system for CCS and CCSU implementation [29] |
| Knowledge about energy efficiency and required measures [30] | CCSU technologies are still in the development stage [28] |
| In the case of storage—suitable underground storage facilities are required, the imperfection of laws (the ability to find loopholes for default) [31] | |
| Low level of public awareness of the problem and public acceptance of changes [32] | |
| Opportunities | Threats |
| The opportunity to change the economic situation in the world for the better | The ecological situation is deteriorating faster than countries react to it and act |
| Great world experience in the field of CCSU technologies—there is an opportunity to use and share best practices and mistakes (thus stimulating the further development of the sector) | An unstable political situation, epidemics (as well as major disasters and cataclysms) and their consequences (economic decline) |
| An increase in the CO2 tax and the price of CO2 quotas (stimulation of a faster installation of CCSU technologies) | An increase in electricity prices, the development of technologies will increase the technological gap between countries [28] |
| The gap in experience and knowledge regarding CCS technologies [29] |
| Strength | Weaknesses |
| The need for changes | No or too little help from the state [9,33] |
| Requirements for reducing CO2 emissions at the legislative level | High cost of technology [33,34,35] |
| The ability to attract foreign investors | Lack (or small number) of specialists and or representatives in this field in the country [33,35] |
| Additional jobs | The slow introduction of technologies due to the inertia and unresponsiveness of entrepreneurs [34] |
| The development of an enterprise and satellite enterprises | The extremely negative reaction from entrepreneurs in the case of mandatory introduction of CO2 capture technologies |
| An extremely positive impact on the environment and human health | Low awareness of investors about CCS and CCSU technologies [9,36] |
| Knowledge about energy efficiency and required measures | |
| Opportunities | Threats |
| The opportunity to receive project financing from European funds [37] | Economic instability (caused by instability from the outside—exchange rates, politics, etc.) [34] |
| The ability to attract specialists from other countries | An increase in the price of electricity |
| Decrease in the amount of CO2 emissions in the country | |
| The development of the production sector |
| Strength | Weaknesses |
| Knowledge of technology | The need to acquire new technologies [34,35] |
| Additional income for production (CO2 is a by-product that can be sold or utilised) | The high cost of technology may put at risk the existence of the company [33,34] |
| Variety of technologies | Lack of free space for technology installation |
| Easy to install CO2 capture systems | The need to redo an existing production process |
| Synergy with an existing company (transportation) | Additional financial costs associated with the maintenance of new installations [34] |
| The technological advantage over competitors (utilisation) | The need to create a logistics network (transportation) |
| No dependence on CO2 suppliers (utilisation) | |
| Confidence in the quality and purity of captured CO2 (utilisation) | |
| Opportunities | Threats |
| Additional jobs | Increasing requirements for CO2 quality |
| Possibility to attract funding from the EU and the state | Too long technology payback time |
| Chance to get foreign investment | Absence of a representative of the technology manufacturer in the country [33] |
| Possibility to reduce the number of generated emissions | |
| Sustainable development | |
| The ability to reduce the price of the final product, which will attract additional buyers (utilisation) | Distance from a potential buyer (transportation) |
| Dependence on the CO2 buyer(transportation) | |
| Conservatism and unwillingness to change (utilisation) | |
| Alternative resources to carbon dioxide (utilisation) |
Publisher’s Note: MDPI stays neutral with regard to jurisdictional claims in published maps and institutional affiliations. |
© 2022 by the authors. Licensee MDPI, Basel, Switzerland. This article is an open access article distributed under the terms and conditions of the Creative Commons Attribution (CC BY) license (https://creativecommons.org/licenses/by/4.0/).
Share and Cite
Terjanika, V.; Pubule, J. Barriers and Driving Factors for Sustainable Development of CO2 Valorisation. Sustainability 2022, 14, 5054. https://doi.org/10.3390/su14095054
Terjanika V, Pubule J. Barriers and Driving Factors for Sustainable Development of CO2 Valorisation. Sustainability. 2022; 14(9):5054. https://doi.org/10.3390/su14095054
Chicago/Turabian StyleTerjanika, Viktorija, and Jelena Pubule. 2022. "Barriers and Driving Factors for Sustainable Development of CO2 Valorisation" Sustainability 14, no. 9: 5054. https://doi.org/10.3390/su14095054
APA StyleTerjanika, V., & Pubule, J. (2022). Barriers and Driving Factors for Sustainable Development of CO2 Valorisation. Sustainability, 14(9), 5054. https://doi.org/10.3390/su14095054

