Abstract
The professional success of graduates is closely linked to the value of university performance, perhaps much more so than other indicators. This study analyses the predictive and explanatory capacity of a model on the career success of university alumni in a developing country (Ecuador), which serves as empirical evidence on the subject; we examine the moderating effect of gender on the relationships between constructs in the model. We use a Hierarchical Component Model (HCM) of Partial Least Squares Structural Equations (PLS-SEM) and a permutation-based multigroup analysis for moderation. The used database comprises 444 records from a self-administered survey of graduates of the State Technical University of Quevedo (UTEQ)—Ecuador. On the findings, the model proposed has good explanatory and predictive power for career success. Objective success has a lower incidence of professional success (22% of the variance explained) than subjective success (78% of the variance explained). In none of the latent variable correlations in the model were gender differences between men and women found to be statistically significant. Finally, we also cover the study’s theoretical and practical implications.
1. Introduction
Higher Education Institutions need to measure career success because it could be a reliable indicator of university performance when the country’s Higher Education watchdog evaluates the university. Moreover, institutions can use the professional success of alumni as evidence of their effectiveness in educating professionals [1].
In most countries, Higher Education Institutions undergo a process of external evaluation to ensure the quality of their educational processes. For example, in the case of Ecuador, the Higher Education Quality Assurance Council (CACES, by its acronym in Spanish) carries out this process. This evaluation motivates universities to seek indicators that reflect their performance in professional training activities [2]. Consequently, we consider the proposal to add professional success as an indicator to the set of parameters used in the evaluation.
Researchers have identified two main dimensions of career success: (i) extrinsic to the individual, or objective, and (ii) intrinsic to the individual, or subjective [3,4,5]. The career success of university graduates has been studied for more than four decades [6,7]. However, most studies have used first-generation multivariate methods for their analysis, e.g., factor analysis [8,9], multiple linear regression [10,11] and logistic regression [12,13]. In the present research, we seek to analyse the career success of alumni employing a Hierarchical Component Model (HCM) and to examine the moderating effects of gender using a multigroup permutation analysis, all within the framework of Partial Least Squares Structural Equation Models (PLS-SEM) from the second generation multivariate family of methods [14].
Academia recognises two key predictors of career success as a construct: (i) Objective Career Success (OCS), as directly observable, measurable and verifiable by an unbiased third party—Everett Hughes [15,16]. Some of the extrinsic indicators are: salary [17,18], salary growth [19,20], hierarchical status [21], level of responsibility [22] and promotions [23]. However, the literature has shown that receiving high pay and promotions does not necessarily mean that individuals feel successful [24,25]. (ii) Subjective Career Success (SCS) refers to those elements that can only be personally experienced by the individual [15,16] and that are measured by that person’s standards and criteria [26]. Intrinsic indicators, such as job satisfaction [27] and self-rated job performance [28,29], have been put forward to explain people’s self-perception of success. Additionally, other scholars have explored different variables that might influence career success, such as mentoring [30,31], personality [32,33], creative cognition [34,35], networking behaviour [36,37], business internships [38], as well as gender effects [39,40].
Regarding the measurement of career success, some scholars have constructed scales [8,41,42,43]. On the other hand, several methodologies in the literature analyse and evaluate career success. In 2011, Abele, Spurk and Volmer presented a prospective longitudinal study across a large sample of professional graduates at a German university and analysed the results using multiple correlations [23] and multiple indicator latent growth modelling (MLGM) [44]. Dries, Pepermans and Carlier employed a multidimensional model of career success for which the authors used the Q-sort technique and multidimensional scaling (MDS) to find the underlying structure of the 42 career success constructs [45]. In more recent studies, researchers used structural equation modelling to test the framework of unequal attributes in career success [46] and to examine the link between innovative behaviour, self-efficacy and solidarity [47].
On the other hand, researchers are showing more interested in applying Partial Least Squares Structural Equation Modelling (PLS-SEM) [48]. Its rising popularity is mainly attributable to how well it works in situations including (i) non-normal data, (ii) small sample sizes, and (iii) the use of formative and reflective indicators [49]. The reasons for using PLS-SEM in this study follow the recommendations of Henseler [50] and Hair et al. [51], such as that the research objective has an explanatory–predictive approach to a theoretical framework, and some data used are archival secondary data. Additionally, this framework may need a thorough grounding in measurement theory, and the model has composite latent variables in its structure. Further, using this setting to analyse the moderator impact with permutation-based multigroup analysis is strongly advised [52].
To apply PLS-SEM in this study, unlike other multivariate techniques, such as CB-SEM and multiple linear regression, several essential aspects related to the characteristics of the method and statistical properties of the PLS-SEM algorithm, the type of data, and factors associated with the evaluation of the model, were considered. We followed the reviews proposed in the work of Hair et al. [51].
Moreover, social transformations are taking place in Ecuador, such as those regarding gender equality. With this, universities have joined these initiatives to provide women with more education, employment options and greater social and individual mobility [53,54]. Therefore, the gender-differentiated perception of professional success is essential for this study because it provides valuable information for public policymakers.
This article analyses a structural equation model’s predictive and explanatory capacity on professional success and the relationships with its determinants—objective success and subjective success—in the context of a developing country (Ecuador). For this purpose, the authors employ a Hierarchical Component Model (HCM) in PLS-SEM. In addition, through a multigroup permutation analysis, the moderating effects of gender on the correlations between the different variables in the model are investigated. However, to the authors’ knowledge, no study has yet applied this methodology to assess career success.
Regarding the findings, the model proposed has good explanatory and predictive power for professional success. Objective success has a lower incidence of professional success (22% of the variance explained) than subjective success (78% of the variance explained). In any of its antecedent characteristics, there were no differences in how men and women perceived their work success.
This research makes several contributions to the literature. On the one hand, it provides a model for predicting professional success, with an excellent explanatory and predictive power, using a novel modelling approach in this field, such as the third-order hierarchical component model in PLS-SEM. On the other hand, it reaffirms objective and subjective success [5] as the two determining components of career success, demonstrating the importance of treating them holistically. It also contributes to the discussion of the moderate impact of gender on career success [55], which in this study did not disclose a moderate effect, possibly due to the study sample’s low level of data heterogeneity.
In terms of practical implications, the study’s findings provide a significant contribution to higher education institutions, especially for the managers of these organisations, giving them an appropriate tool for analysing their institutions’ performance in fulfilling their social responsibility. They can also be used to design educational strategies to create careers better aligned to the training needs of professionals and the labour market.
This article is structured as follows: Section 1 presents the introduction and description of the study area. Section 2 reviews the literature on career success, objective success and subjective success, and develops the study’s hypotheses. Section 3 describes the materials and methods of the empirical study. Section 4 shows the results and analyses. Finally, in Section 5, the discussion and conclusions of the research are presented.
2. Literature Review and Hypothesis Development
2.1. Career Success
Career success is a social construct that helps us understand an individual’s goals and perceptions, what inspires him/her and enables him/her to make decisions, his/her personal values and what makes him/her happy at work [56,57,58]. For these reasons, studies in various fields, such as management [59,60], economics [61,62], human resources [63], organisational sciences and psychology [64,65,66], have become increasingly interested in exploring career success.
Many scholars have approached this with a variety of definitions and angles, such as the achievement of an individual’s pleasure [67], career-related work history [68] or personal beliefs [69,70]. For example, Arthur et al. [71] defined career success as “the accomplishment of desirable work-related outcomes at any point in a person’s work experiences over time”. Another modern definition of career success considers it as the requirement for individuals to combine work and family responsibilities with their job functions, resulting in a sense of well-being [72].
On the other hand, different viewpoints, such as personal [73,74], group or cultural beliefs [58,75], organisational [76,77,78] and work–family balance [79,80,81], might be used to evaluate career success. Other studies focus on women’s views of work success [46,82,83] in subjective and family terms [84,85]. According to a study by Gattiker in 1985, respondents’ self-concepts and perceived job attributes significantly impacted their perception of career success [86].
According to the academic literature, there are two ways of achieving career success: subjective (intrinsic or internal) and objective (extrinsic or external) [4,18,87]. Several researchers have investigated these approaches separately [72,88,89] and in combination [3,5,90,91].
In summary, guided by the objective of the study and the literature review, we propose:
Hypothesis 1 (H1).
Objective career success positively and statistically significantly determines career success.
Hypothesis 2 (H2).
Subjective career success positively and statistically significantly determines career success.
2.2. Objective Career Success
Objective (extrinsic) professional success is defined by quantitative and tangible achievements or criteria that can be observed, evaluated and validated by third parties [92,93]. Furthermore, this criterion comprises relative social standards such as hierarchical position, salary or professional prestige [5,45]. In this study, ten objective success indicators (Table 1) were collected from the literature, and after dimension reduction factor analysis, three dimensions were obtained and named according to the results. These are detailed below.
2.2.1. Education and Job Performance
This dimension comprises strictly occupational elements, in terms of the individual’s educational preparation and the degree to which he or she uses the knowledge acquired in his or her work activities. According to Igbaria and Greenhaus [94], employees whose “career orientation” matches their “work environment” are more satisfied with their professions and careers, and are more committed to their institutions. Similarly, Danziger and Valencia [95] found that individuals who experience congruence between their professional anchor and their work have higher levels of job satisfaction than those who do not. Therefore, this dimension included items that provide information about the relationship between the current job and the area of training and level of education, as well as the level of use of knowledge and skills acquired during university studies [56].
From the literature review, we propose:
Hypothesis 3 (H3).
Aspects of education and job performance represent a positive and statistically significant manifestation of objective success.
2.2.2. Learning and Compensation
This dimension corresponds to the degree of satisfaction the individual possesses, in terms of monetary rewards, considering the learning and training acquired. Economic success is a term that various authors have widely studied because it is considered an influential factor in people’s well-being [96,97]. In this sense, an essential factor is job promotions that indicate a higher level of responsibility, with an increase in power and reputation, which usually generates satisfaction in individuals [60,69]. Snell and Dean [98] argue that skills-based pay encourages lifelong learning. Similarly, Jerez-Gomez et al. [99] emphasise how remuneration schemes influence employees’ commitment to learning and shape their perception of the organisation’s ultimate purpose.
Therefore, generally, to reach high hierarchical levels in the organisation, individuals must acquire a good level of expertise within their field of work, which is why they choose to acquire knowledge through courses, Master’s degrees, and doctorates, among others [18,100]. In addition, financial success can influence an individual’s decisions throughout his or her professional career. Success in this aspect influences career choice, training programme and persistence [101]. Therefore, this dimension includes items that provide information about salary, hierarchical level and post-graduation studies.
From the literature review, we propose:
Hypothesis 4 (H4).
Aspects of learning and compensation represent a positive and statistically significant manifestation of objective success.
2.2.3. Hard Skills Development
This dimension corresponds to the improvement of hard skills concerning the English language and the level of knowledge about information and communication technologies (ICTs). Nowadays, ICTs play an essential role in the digital transformation of companies, which is why leaders of organisations in different sectors demand workers with basic ICT skills [102,103]. On the other hand, as Brown et al. [104] explained, due to the hegemony of English in Western countries, the business industry is looking for candidates who are fluent in English. Additionally, hard skills are essential for professional success, as they are evidence of specialised knowledge within a specific field [105]. Therefore, qualifications are typically employed to measure hard skills [106]. As such, in this dimension, we included items that provide information about the level of computer literacy and English language proficiency, as well as the average graduation rate.
Based on the literature review, we propose:
Hypothesis 5 (H5).
Hard skills development represents a positive and statistically significant manifestation of objective success.
Table 1.
Selected variables for objective career success (OCS).
Table 1.
Selected variables for objective career success (OCS).
| Code | Description | References |
|---|---|---|
| Education and Job Performance | ||
| EJP_1 | Relationship between job and professional training field. | [56,95,107] |
| EJP_2 | Job related to education level. | [108,109] |
| EJP_3 | Level of use of knowledge and acquired skills acquired during training. | [110,111] |
| Learning and Compensation | ||
| LC_1 | Have a good salary. | [56,93,96] |
| LC_2 | Have a good hierarchical level in the company. | [56,112,113] |
| LC_3 | Diplomas, Masters or doctorates. | [56,100,114] |
| LC_4 | Number of years of study to obtain professional degree. | [115,116] |
| Hard Skills Development | ||
| HSD_1 | High level of knowledge of information and communication technologies. | [56,100,117] |
| HSD_2 | Have a high level of foreign language knowledge. | [56,91,100] |
| HSD_3 | Have graduated from university with good grades. | [18,56,114] |
2.3. Subjective Career Success
The individual’s appreciation of his or her work, i.e., the personal satisfaction gained from the work experience, is known as subjective (intrinsic) career success [33]. Another aspect of subjective success is the individual’s judgements about important personal outcomes [118]. Each person is responsible for his or her career progress [119]. A classification of subjective success proposed by Abele and Spurk [3] mentions two types: self-referent (self-perceived) subjective success (based on internal goals and standards) and others’ subjective success (based on external standards or a reference person).
Briscoe et al. [58] consider the most significant construct or factor of career success to be subjective success. For example, when a person is self-confident and dedicated to his or her professional responsibilities, he or she will exert greater cognitive, emotional and motivational efforts to achieve career goals, and attain objective success over time [120]. This study collected twenty indicators of subjective success (Table 2) from the literature. After applying dimension reduction factor analysis, three dimensions were obtained and named according to the results, and these are detailed below.
2.3.1. Interpersonal and Leadership Communication Skills
This dimension captures some communication skills that graduates possess. Boyle et al. [121] stated that the development of communication skills in young people has a positive impact on their careers, so it is necessary to acquire them to achieve sustainable professional success. These authors argue that interpersonal skills involve team bonding, group synergies, creating optimism, and being persuasive. Meanwhile, leadership skills incorporate skills such as conflict resolution and negotiation.
Similarly, within communication skills, there are those that concern the management of emotions, i.e., emotional self-control [121]. This skill enables people to manage their emotions and maintain a positive attitude in the face of difficulties, allowing them to think and solve problems without becoming stressed or angry. In addition, these skills involve a person’s awareness of his or her personality, characteristics, strengths and limitations [122,123].
From the literature review, we propose:
Hypothesis 6 (H6).
Interpersonal and leadership communication skills represent a positive and statistically significant manifestation of subjective success.
2.3.2. Success at Work
This dimension involves individuals’ self-assessment of their satisfaction with remuneration based on the perceived value of their work, the trust of their superiors and management, and satisfaction with promotions and hierarchy within the organisation [101]. For example, Harald Schomburg [124] found that the job qualification status of graduates seems to influence job autonomy and happiness at work much more than the salary received. On the other hand, the individual’s perceived success in relationships with peers and superiors is also essential [8]. Similarly, perceived organisational support could help employees achieve professional success, as it contributes to their self-confidence and encourages them to stay motivated [125].
From the literature review, we propose:
Hypothesis 7 (H7).
Success at work represents a positive and statistically significant manifestation of subjective success.
2.3.3. Satisfaction and Self-Fulfillment
This dimension involves the individual’s satisfaction with his or her personal development, i.e., with the goals he or she has set, since career motivation reflects the individual’s identity [126]. The connection between work and the individual demonstrates how the need to stand out motivates the development of personal identity [127]. Similar to tenacity, persistence and organisation are used to develop and accomplish goals [128]. In addition, employees who are satisfied with their work demonstrate motivation and organisational support, and go beyond the call of duty; as a result, they set achievable goals or make significant investments in their careers, resulting in favourable outcomes [129].
From the literature review, we propose:
Hypothesis 8 (H8).
Satisfaction and self-fulfilment represent a positive and statistically significant manifestation of subjective success.
Table 2.
Selected variables for subjective career success (SCS).
Table 2.
Selected variables for subjective career success (SCS).
| Code | Description | References |
|---|---|---|
| Interpersonal and Leadership Communication skills | ||
| ILCS_1 | Negociation skills: The person has the skills to negotiate andresolve disagreements at work. | [56,69,130] |
| ILCS_2 | Teamwork: Ability to create group synergies. | [56,131,132] |
| ILCS_3 | Persuasion skills: The person applies persuasion tactics at work. | [56,132,133] |
| ILCS_4 | Optimism: Persistence in the achievement of the objectives. | [56,134,135] |
| ILCS_5 | Achievement: Effort to achieve a standard of excellence. | [56,87,130] |
| ILCS_6 | An attitude of detecting the feelings and perspectives of others and taking an active interest in their concerns. | [56,132,133] |
| ILCS_7 | Own control of emotions: Keeping control of disruptive emotions and impulses. | [56,132,133] |
| ILCS_8 | Recognizing strengths and limitations at work. | [56,132,133] |
| ILCS_9 | Satisfaction with helping society: Career success relates to the personal satisfaction and the contribution of work to the society. | [45,56,136] |
| Success at work | ||
| SW_1 | Organizational support: Feeling supported by the administration. | [56,70,130] |
| SW_2 | Hierarchical success: Satisfaction with promotions. | [8,56,137] |
| SW_3 | The person has the confidence of superiors at work. | [56,69,130] |
| SW_4 | Financial success: Earning as much as the person thinks the work is worth. | [8,56,138] |
| SW_5 | Organizational hierarchy: Satisfaction with organizational hierarchy. | [56,139,140] |
| Satisfaction and Self-fulfillment | ||
| SSF_1 | Professional satisfaction: Satisfaction with career success. | [56,113,141] |
| SSF_2 | Goals fulfilment: Achieving professional career goals. | [56,128,142] |
| SSF_3 | Satisfaction with life: Life close to the ideal. | [56,136,143] |
| SSF_4 | Professional vitality: Energy during work. | [56,144,145] |
| SSF_5 | Liking the job the person does. | [56,145,146] |
| SSF_6 | Identification with work: Linking the job to one’s existence and identity. | [13,56,147] |
2.4. Gender as a Moderating Variable
Knowing that the model’s parameter estimates are related to gender differences is essential to interpreting the results correctly. On the one hand, studies such as Sherman’s [148], which explores the extent to which gender moderates the relationships between career success and emotional and cultural intelligence and technological empowerment, found that women scored slightly higher than men on cultural intelligence and perceived career success. In addition, women focus more on personal qualities than men as a reason for their success, and men cite external aspects, which necessitates investigating these differences [149]. On the other hand, studies showing no differences due to gender, such as that by Hirschi et al. [55], found that gender does not moderate the relationship between career success and personality change. All these findings prompted us to examine the existence of a moderating effect of gender, represented by the variable gender.
In summary, guided by the objective of the study and the literature review, we propose Hypothesis 9 (H9), which comprises several hypotheses (Figure 1):
Figure 1.
Career success conceptual model and hypotheses.
Hypothesis 9a (H9a).
Gender moderates the relationship between education and job performance, and objective career success;
Hypothesis 9b (H9b).
Gender moderates the relationship between learning and compensation and objective career success;
Hypothesis 9c (H9c).
Gender moderates the relationship between hard skills development and objective career success;
Hypothesis 9d (H9d).
Gender moderates the relationship between objective career success and career success;
Hypothesis 9e (H9e).
Gender moderates the relationship between interpersonal and leadership communication skills and subjective career success;
Hypothesis 9f (H9f).
Gender moderates the relationship between success at work and subjective career success;
Hypothesis 9g (H9g).
Gender moderates the relationship between satisfaction and self-fulfilment and subjective career success;
Hypothesis 9h (H9h).
Gender moderates the relationship between subjective career success and career success.
3. Materials and Methods
3.1. Research Design
The present research adopted a quantitative approach to determine the explanatory and predictive power of a Hierarchical Component Model (HCM) [150], so as to analyse the relationship between objective success and subjective success as determinants of career success, using Partial Least Squares Structural Equations (PLS-SEM) [51]. In addition, the moderating effect of gender is examined by employing a multigroup analysis via permutations [151]. Thus, this work provides empirical evidence on the issue in the context of a developing country. This section describes the procedures undertaken to carry out these objectives.
3.2. Analytic Procedure
Firstly, a literature review of the validated variables and scales that measure professional success and its determinants was conducted [8,41,42,43], following bibliometric analysis and a systematic review of the literature [152]. Then, these variables were applied to carry out a self-administered, cross-sectional survey of the alumni of the Quevedo State Technical University (UTEQ). Finally, using the database and this set of variables, an exploratory factor analysis (EFA) was applied for dimension reduction, determining that the data structure was adequate to be analysed using EFA [153]. For this analysis, IBM SPSS Statistics 27 software was used, with two separate sets of variables: objective career success and subjective career success.
The literature review and application of the EFA led to the definition of the proposed theoretical model and assessed hypotheses. Then, for the estimation and evaluation of the model parameters, Partial Least Squares Structural Equation Modelling (PLS-SEM) was used, employing a third-order Hierarchical Component Model (HCM) [51] using the SmartPLS software (v. 3.3.9) [154]. The reasons for using PLS-SEM in this study follow the recommendations of Henseler [50] and Hair et al. [51], such as that the research objective demands an explanatory–predictive approach to a theoretical framework; some data used are archival secondary data and may lack a thorough grounding in measurement theory, and the model has composite latent variables in its structure. Additionally, using this setting to analyse the moderator’s impact with permutation-based multigroup analysis is strongly advised [52].
There are numerous methods for defining and estimating the higher-order constructs or HCM in PLS-SEM: the repeated indicator approach (extended), the integrated two-stage approach [155] and the disjointed two-stage approach [48]. This study followed the repeated indicator (extended) approach as it fits the research objectives and has a sufficiently large sample [156]. The measurement models were considered reflective, following the work of Wetzels et al. [157]. Additionally, the structural model was reflective in the second order and formative in the third order [156].
All tests and indicator calculations for the measurement and structural models were applied to investigate the model’s explanatory validity [158]. For the measurement model, in MODE A or reflective, we examined the individual reliability of the indicator employing external loadings; the reliability of the construct or internal consistency through Cronbach’s alpha; the composite reliability [159] through the Dijkstra–Henseler measure [160]; the convergent validity through the Average Extracted Variance (AVE); the discriminant validity through the Fornell–Larcker criterion [161], and the Heterotrait–Monotrait (HTMT) ratio of the correlations [162].
An out-of-sample predictive power analysis at the construct level allowed us to determine whether an endogenous variable’s antecedent variables can predict the dependent variable’s behaviour in samples other than the initial data set used to test the theoretical model [163]. The procedure proposed by Shmueli et al. [164] allowed for determining the predictive power of a single model [165]. This procedure is used in SmartPLS as PLSpredict [154]. The decision criterion was that the Q2 prediction is positive, indicating that the prediction errors of the PLS-SEM model’s results are smaller than the prediction errors using the mean values [164].
To examine the moderating effect or influence on the strength or direction of a relationship between an exogenous and an endogenous variable [166], the procedure of Cheah et al. [167] was followed to perform a multigroup analysis based on permutations [168]. This methodology includes a measurement model invariance test using the procedure for calculating measurement invariance of composite models (MICOM), following Henseler et al. [169]. In addition, this study analyses the moderating effect of the gender variable.
3.3. Participants
The target population comprised 2079 students of the State Technical University of Quevedo (UTEQ). Quevedo City is located in the coastal region of Ecuador, belonging to the province of Los Ríos, at a distance of 174.4 km from the main port of Guayaquil and 406.01 km from the capital city of Quito. It is located in a privileged area of the Ecuadorian littoral due to its geographic and infrastructural position, which allows intense land and river traffic that has benefited the area’s commercial, industrial and agricultural development (Figure 2). It is a predominantly agricultural area with great potential for agro-industrial development and promotion in the central region of Ecuador [170]. This locality has at least 25,000 hectares of banana plantations, which is why it is known as the “New banana capital of Ecuador”, because it is the centre of operations of most of the banana companies that operate in the country and because of the prestigious quality of its main export fruit and other crops, such as African palm, rice, maize, cocoa, coffee and a wide variety of fruits [170].
Figure 2.
Map of the study area. Source: Pico-Saltos et al. (2021) [56].
In 2021, UTEQ offered 15 engineering degrees (e.g., agroindustry, forestry, and more) and five Bachelor’s degrees (e.g., nursing, ecotourism, and more), training approximately 10,000 students, with a graduation rate of 48%. The time after graduation is used as a control variable. Alumni had to have completed their studies at least one year before graduation.
3.4. Measures, Sample and Data Collection
The data collection process involved a self-administered survey for the target population (Table S1). The questionnaire comprises items at different scales taken from the literature review [70,87,132]. The survey header contains the consent of the participants (Table S1), and ethics committee approval was obtained (Table S2). In addition, several rounds of contact were made with the total population by e-mail for the control and follow-up of responses. This process resulted in a necessary and statistically representative sample for the study. The sample for this study consisted of UTEQ graduates whose ages ranged from 23 to 66 years. All previous data analysis procedures, such as missing data and outliers, were applied following the recommendations of Hair et al. [171].
As a result of the literature review, 51 variables were found: 29 objective career success (OCS) and 22 subjective career success (SCS) variables. Next, the target population was 2079 UTEQ graduates, and the self-administered survey helped us to collect data on these variables. In total, 561 responses were obtained, representing a 26.35% response rate, with 548 valid observations. Then, initial data analysis processes, such as missing data and outliers, were performed to yield the valid and representative sample for this study, resulting in a sample with 30 variables and 444 observations that was appropriate for this research. The demographics of the sample are shown in Table 3.
Table 3.
Demographic profile of the respondents (N = 444).
The sample contains information about graduates from the following faculties of the UTEQ: Faculty of Agricultural Sciences (FCA, acronym in Spanish) (12.4%), Faculty of Environmental Sciences (FCAmb) (13.5%), Faculty of Business Sciences (FCE) (28.8%), Faculty of Production Sciences (FCP) (24.8%), Faculty of Engineering Sciences (FCI) (11.3%) and Distance Learning Unit (UED) (9.2%). In this study, the authors used the entire sample to capture the highest level of heterogeneity in the data [172].
It is worth noting that, in terms of the hierarchical level of the current job, the graduates belonged to the following categories: Assistant (4.1%), Supervisory Technician or School/Secondary Teacher (34.9%), Area Head, Assistant/College Contract Teacher or Administrator (32.7%), Civil Servant, Manager, Career Coordinator, Dean, Assistant Dean or Associate Professor (3.8%), and Entrepreneur, Director, Principal, Rector, University Vice Rector or Senior Lecturer (18.0%).
4. Results
This section aims to illustrate the explanatory and predictive results of the HCM model’s validity analysis of the relationship between objective success and subjective success, as determinants of career success in a developing country context.
4.1. Factor Analysis for Dimension Reduction
After data collection, the 30 variables were used for exploratory factor analysis (EFA) for the reduction of dimensions. The objective and subjective success variables were the two resulting categories.
As a result, in the first group (objective success), the determinant of the correlation matrix had a low value (0.127), which allows us to deduce that there are variables with high intercorrelation, i.e., a p-value of 0.000 in Bartlett’s test of sphericity, which rejects the hypothesis of the existence of an identity matrix in the form of a correlation matrix. The Kaiser–Meyer–Olkin (KMO) test [173] resulted in a high value close to 1 (0.739), which indicates a good sample fit to the factor analysis (Table S3). Consequently, all these results allow us to deduce that it is feasible to continue with EFA in this group [174]. Finally, in the second group (subjective success), the analysis presented a very low determinant (7.12 × 10−5), indicating very high intercorrelations between the variables. The Bartlett’s test yielded a p-value of 0.000, rejecting the identity matrix hypothesis, and the KMO gave a high value of 0.922 (Table S4). All these results allow us to deduce that it is feasible to continue with the EFA in this group.
For the application of the EFA, the extraction of the components or factors was achieved via the principal component method; then, Varimax rotation enabled us to better interpret the factors found [175]. The analysis of the sedimentation graph with eigenvalues greater than 1 suggested preserving three components for the first group (objective success), since they accumulated 55.03% of the total variance explained; the first component (education and job performance) represented 30.06%, the second component (learning and compensation) 13.75%, and the third component (hard skills development) 11.22% (Table S5). For the second group (subjective success), three components accounted for 54.29% of the total variance explained; the first component (interpersonal and leadership communication skills) represented 39.63%, the second component (success at work) 9.24%, and the third component (satisfaction and self-fulfilment) 5.42% (Table S6). As for the factor loadings, we took a cut-off absolute value of 0.4 [176], and most were above that value, except LC_4 with 0.362, HSD_3 with 0.325, ILCS_9 with 0.395 and SSF_6 with 0.342.
4.2. Analytical Procedure
The proposed theoretical model and the hypotheses relied on the EFA and the literature review on career success (Figure 1).
The study aimed at an explanatory–predictive analysis of the career success construct, which consisted of two phases: (a) assessing the explanatory validity of the proposed model, and (b) analysing the out-of-sample predictive validity of the model. We decided to follow the guidelines proposed by Sarstedt et al. [156] on the use of higher-order constructs or Hierarchical Component Models (HCM) [52]. In this three-level study, we first assessed the dimensions, factors or constructs identified in the factor analysis, then the objective and subjective success constructs [177], and then the latent variable career success [48]. Following Hair et al. [51], the indicators LC_4, HSD_3, ILCS_9, SW_5 and SSF_6 were excluded from the study as they had very low loadings [51] (Tables S7 and S8).
4.3. Model Estimation and Evaluation of Results
The repeated indicator (extended) technique employed in this study allowed us to match the research objectives and derive an appropriately sized sample to characterise and estimate the higher-order constructs in PLS-SEM [156]. In general, to report the results of this study, we followed the two-step approach: (a) measurement model results and (b) structural model results [178].
4.3.1. Results and Evaluation of the Measurement Model
The reliability, convergent validity and discriminant validity of the measures make up the measurement model.
First, the individual reliability of the indicators was analysed through external loadings, with a criterion of λ ≥ 0.707 to ensure that the construct explains more than 50% of the variance of the indicator [51]. The factors LC_2 (0. 657), LC_4 (0.010), HSD_3 (0.379), ILCS_5 (0.677), ILCS _6 (0.628), ILCS_7 (0.613), ILCS_8 (0.587), ILCS_9 (0.553), SSF_4 (0.572) and SSF_6 (0.500), due to their low loadings, did not meet the criterion; therefore, they were removed from the model. ILCS_5 (0.680), ILCS_6 (0.625) and ILCS_7 (0.620) did not meet the criterion. The nomogram of the final model is shown in Figure 3.
Figure 3.
Nomogram of the final model.
Then, the internal consistency or reliability of the constructs was assessed through Cronbach’s alpha, with the criterion 0.60 ≤ Cronbach’s α ≤ 0.95. In our exploratory studies [51], only hard skills development did not meet the criterion because it was outside the interval (0.420) (Table 4). However, we cannot conclude a lack of reliability because composite reliability was 0.772, which is a good value suggesting that the construct has an acceptable degree of reliability on the part of its indicators [51].
Table 4.
Loading, reliability estimates and convergent validity.
Another analysis of individual reliability involves using Dijkstra–Henseler’s indicator () with the criterion 0.70 ≤ ≤ 0.95 [51]. In this analysis, the measurement model also performed similarly to Cronbach’s alpha, where only the hard skills development construct did not meet the criterion. However, it did meet the composite reliability criterion () (Table 4).
Additionally, composite reliabilities [159] were observed, with the criterion Values higher than 0.95 would indicate that the items are redundant [179]; this measure is considered by Chin [180] as the most appropriate to determine internal consistency in the PLS environment, because Cronbach’s alpha is sensitive to the number of items and thus overestimates reliability. Table 4 shows that all constructs met the criterion [51]. Therefore, all constructs have good internal consistency in their indicators.
Concerning convergent validity, the Average Variance Extracted (AVE) [161] was employed, with the criterion AVE ≥ 0.5, which would indicate that each construct explains at least 50% of the variance of its indicators [51]. Furthermore, all constructs met the criterion (Table 4); therefore, all constructs showed good convergent validity.
Finally, discriminant validity informs us about the degree to which a construct is empirically different from the others in the model [51]. For its measurement, we used the criterion of Fornell and Larcker [161], who considered discriminant validity to exist when the square root of the AVE of each construct is greater than the correlation with the other constructs [51]. As a result, in all cases, the criterion was met; therefore, we deduced the discriminant validity of the constructs (Table 5).
Table 5.
Discriminant validity based on Fornell–Larcker and HTMT criteria.
However, Henseler, Ringle and Sarstedt [169] proposed another, more efficient measure of discriminant validity called the Heterotrait–Monotrait ratio (HTMT). In well-fitted models, the Heterotrait Correlations should be smaller than the Monotrait Correlations, so the HTMT ratio should be below 1. However, Henseler et al. [162] proposed a threshold of 0.9. In this study, all HTMT values were below the conservative threshold of 0.85 proposed by Kline [181]; therefore, there is evidence of discriminant validity (Table 5). Since the measurement model results support the measures’ reliability and validity, we can continue with the evaluation of the structural model [51].
4.3.2. Results and Evaluation of the Structural Model
For the evaluation of the structural model, we followed the recommendations of Hair et al. [51]; we examined the collinearity between the constructs, the relationships between constructs and the predictive ability of the model, i.e., how well the model predicts the endogenous constructs. These authors consider the critical criteria to be the significance of the path coefficients, the level of the R2 values, the effect size , and the predictive relevance Q2.
First, following Hair et al. [51], the levels of collinearity between the dependent and independent constructs were examined. The variance inflation factor (VIF) was used as a measure, with a VIF ≥ 3 criterion signifying collinearity problems. In the study, subjective career success–career success VIF = 1.245, and objective career success−career success VIF = 1.245, indicating no collinearity problems between these constructs.
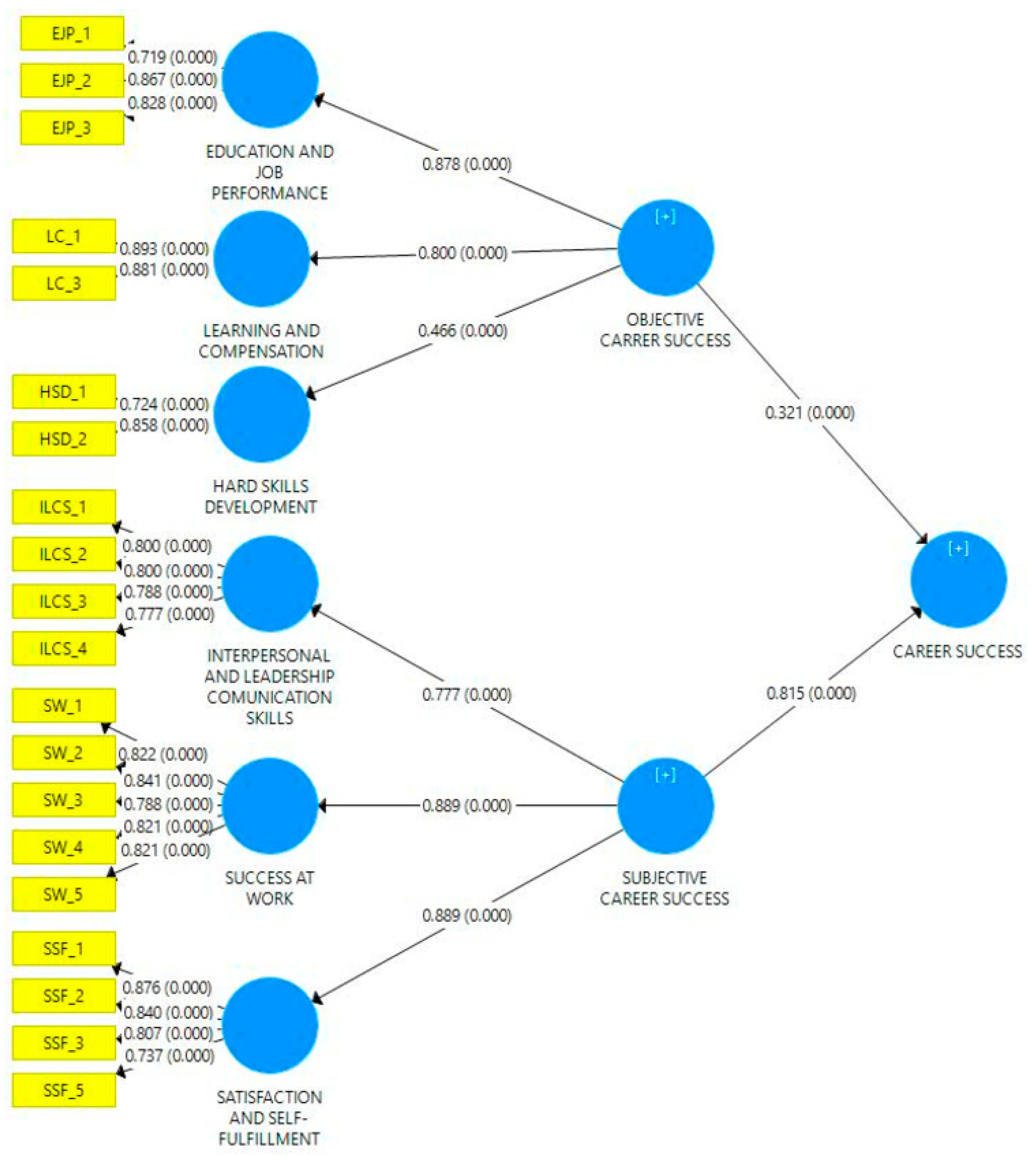
Then, in the evaluation of the structural model, we observed the magnitude of the path coefficients that represent the study’s hypotheses. The values range between +1 and −1. A solid and positive relationship is indicated by values close to +1, and a strong negative relationship by values near −1. The hypotheses were deemed positive. Therefore, to validate them statistically, bootstrapping was performed upon 10,000 subsamples, which were one-tailed and had a significance level of 0.05 [182]. As a result, all relationships in the structural model are positive and significant at 95% confidence (Table 6), following Hair et al. [51]. A strong positive relationship is indicated by path > 0.8; there was thus a medium–weak positive relationship (0.466) between objective career success and hard skills development, and weak positive relationship (0.321) between objective career success and career success. Consequently, the study validated all hypotheses (H1, H2, H3, H4, H5, H6, H7, H8) with 95% confidence.
Table 6.
Effects on endogenous constructs.
On the other hand, the R2 of the endogenous latent variables allowed the assessment of the model’s explanatory power [183] (Table 6). All were significant at 95% confidence, following the criteria of Hair et al. [51]. The variance explained in the relationship between education and job performance and objective career success (0.771) was high, while it was moderate for learning and compensation (0.640), and weak for hard skills development (0.217) (Table 6). Then, the variance decomposition procedure was applied, defined as the absolute value of the path coefficient (β) product and the correlation between the two variables. This procedure determined that objective career success explains 22% of the variance of career success, and subjective career success explains 78%.
On the effect size f2, which assesses the degree to which an exogenous construct contributes to explaining a given endogenous construct in terms of R2, Cohen’s heuristic criteria were used [184], with small effects indicated by , moderate effects by , and large effects by . Almost all constructs showed large effects, except for objective career success on hard skills development (0.278), which had a moderate effect [51] (Table 6). Consequently, given all the above results, the model has high explanatory power for the final endogenous latent variable, career success.
4.4. Analysis of the Predictive Validity of the Model
The out-of-sample predictive power determines whether the antecedent variables of an endogenous variable can predict the behaviour of that dependent variable in samples other than the initial data set used to test the theoretical model, i.e., the accuracy of the model in predicting the values of new out-of-sample cases [163]. The procedure proposed by Shmueli et al. [164] allows for determining a single model’s predictive power [165]—it is implemented in SmartPLS as PLSpredit [154]. The decision criteria are that Q2 prediction > 0 is low, Q2 prediction > 0.25 is medium, and Q2 prediction > 0.5 is high [14], which indicates that the prediction errors of the PLS-SEM model results are smaller than the prediction errors derived using only the mean values [164]. Furthermore, the study found that all latent variables meet the criteria, especially the final latent variable, career success (Table 7); therefore, the proposed PLS-SEM model achieves good predictive performance at the construct level.
Table 7.
PLS prediction results—Q2 prediction.
4.5. Multigroup Analysis
A permutation-based multigroup analysis [168] enabled us to examine the moderating effects of the variable gender, following the steps of the four-stage procedure proposed by Cheah et al. [167]: (a) data preparation, (b) generating data groups, (c) measurement invariance tests, using the Measurement Invariance of Composite Models (MICOM) approach [169], and (d) analyses using MGA approaches. In addition, MICOM is used to ensure the quality of the results of a multigroup analysis. This approach follows a three-step procedure: (i) configuration invariance, (ii) composite invariance and (iii) equality of means and variances of composites [158,169].
In stage (a), the two sub-samples of the variable gender after the division of the total sample were examined for sufficiency of data and statistical power, leaving 249 men (56.1%) and 195 women (43.9%). Then, in stage (b), the creation of the data groups was performed considered the variable gender. Finally, in step (c), all phases of the MICOM were carried out. The MICOM results of step (i) were obtained based on three criteria for the male and female groups: (a) identical indicators in each measurement model, (b) equal treatment of the data, and (c) identical adjustments in the algorithms. In this case, all the above criteria were satisfied; if they had not, it would not have made sense to make a multigroup and use PLS-SEM with Smart-PLS software, which configures the models of groups with the same characteristics, thus ensuring compliance with the configuration invariance [185].
The results of step (ii) (composite invariance) show that the composite scores were the same in all groups. Following the steps of the MICOM procedure, a statistical test examined the original correlations between the male and female groups. The composite invariance requires this correlation be 1. This two-tailed test involved a non-parametric test using 10,000 permutations at a significance level of 5%. When the p-values indicate non-significance for each measurement model, this suggests the presence of compound invariance [51]. Furthermore, the results of the original correlations in all cases are greater than their respective 5% tail values; therefore, partial measurement invariance is established (Table S9).
In step (iii), the differences of means and variances were analysed [158,169], and significant differences between the means of men and the means of women were shown only in the constructs success at work, satisfaction and self-fulfilment, and subjective career success. Additionally, the differences in variances and results are shown in Table S9. There was a significant difference between the variance of males and the variance of females in all path relationships (Table S9). In summary, from the MICOM, it was determined that the model had partial measurement invariance; therefore, it was suitable to continue using it for the multigroup analysis [51].
The results of the multigroup analysis are shown in Table 8. We know that the pathways represent the relationships between the constructs and underpin the gender moderation hypotheses. In all pathways, there are no statistically significant differences between women and men; therefore, the gender variable had no moderating effect on the relationships of the other constructs in the model.
Table 8.
Permutation-based multigroup analysis for path coefficients.
5. Discussion and Conclusions
Measuring the performance of higher education institutions has become an essential task in different countries, especially in developing countries, to guarantee the fulfilment of their substantive functions and responsibility towards society. For this measurement, it is essential to consider the alumni’s perception of their professional success due to the training obtained at the university. Furthermore, it is also essential to recognise differences between women and men in this perception so as to establish strategies for more efficient university management.
In this study, a hierarchical components model of structural equations is proposed to analyse the career success of UTEQ alumni; also, the moderating effect of gender was examined as making an empirical contribution, especially in a developing country like Ecuador. The model proposed has good explanatory and predictive power for career success. Objective success had a lower effect on career success (22% of the variance explained) than subjective success (78% of the variance explained). Furthermore, the results show no significant differences in the perceptions of career success between women and men in any of the antecedent variables.
According to the findings of this study, subjective success influences the perception of career success to a much greater degree than objective success, which supports the findings of Han et al. [186]. The most relevant dimensions of objective success are hard skills development, learning and compensation, and education and job performance. Meanwhile, the dimensions of subjective success are interpersonal and leadership communication skills, success at work and satisfaction and self-fulfilment. These results are consistent with those of previous research, such as Hirschi et al. [187], Spurk et al. [188], and Van der Heijden et al. [189]. Furthermore, the moderating effect of gender on the model variables revealed no significant differences between women and men in their perceptions of career success, in line with Hirschi et al. [55] but in contrast to the results of Orser and Leck [10], Chauhan et al. [190], and Sherman [148]. Finally, the evaluation of the proposed hierarchical component model revealed a good explanatory and predictive effect—a result comparable with previous studies, such as those of Frear et al. [46] and Dan et al. [47].
This research makes several contributions to the literature. On the one hand, it provides a model for predicting professional success, with a good explanatory and predictive level, using a novel modelling approach—the third-order hierarchical component model in PLS-SEM. On the other hand, it reaffirms objective and subjective success [5] as the two components determining professional success, demonstrating the importance of treating them holistically. It also contributes to the debate over the moderating effect of gender on career success [55], the result of which in this study does not suggest moderation, perhaps due to the low heterogeneity of the data in the study sample.
In terms of practical implications, this study’s conclusions represent an essential contribution to higher education institutions, mainly in that the directors of these organisations will have an adequate tool to analyse the performance of their institutions in fulfilling their social responsibility. For example, using this proposed model, professional success can be measured as an indicator of the university’s performance, thus yielding an evaluation that can be useful for the international accreditation of the courses they offer. Similarly, the model can be used to design educational strategies, such as plans that allow the creation of courses that are better aligned with the training needs of professionals and the labour market.
In conclusion, this study presents an appropriate model to accurately predict alumni’s perception of career success in a particular context, which contributes empirical evidence that will advance the understanding of the construct of career success.
6. Limitations and Future Research
In conducting this study, we encountered some limitations that could yield routes for future research. First, the collected data for this research are from a public university representative of the study area. The authors recommend using an expanded database with the inclusion of other public and private universities, or that the target population be extended to the entire country’s higher education system, thereby increasing the heterogeneity of the data, and the results may thus have a greater degree of generalisability. On the other hand, this is a cross-sectional study; future research could take a longitudinal approach. Regarding the only methodology used, the hierarchical component model with PLS-SEM, it would be interesting to carry out future research applying models such as CB-SEM to compare the consistency of the results. Likewise, regarding the modelling, this study took a linear approach; therefore, future studies can use a non-linear perspective and, as for its evaluation, test other types of analysis, such as confirmatory tetrads, and the importance–performance map, in order to understand other aspects of the model. As for the moderating effect, in addition to the gender variable used in this study, other categorical variables, such as socio-economic level, type of university, faculties or disciplines, city and culture, or continuous variables such as salary, age and time after graduation, could be used in future research. Finally, the scope of this research was limited to modelling the professional success construct; future research will propose models of relationships with other constructs where it appears as an exogenous variable, for example, as an antecedent of a model of university performance. The authors state that to generalize the application of the proposed model throughout the higher education system requires further validation in other contexts and with other data.
Supplementary Materials
The following supporting information can be downloaded at: https://www.mdpi.com/article/10.3390/su15010540/s1, Table S1: Survey; Table S2: Ethics committee approval; Table S3: KMO and Bartlett’s test for Group 1 (objective career success); Table S4: KMO and Bartlett’s test for Group 2 (subjective career success); Table S5: Dimensions and factor loadings for Group 1 (objective career success); Table S6: Dimensions and factor loadings for Group 2 (subjective career success); Table S7: Dimensions of objective career success; Table S8: Dimensions of subjective career success; Table S9: Measurement model invariance assessment based on MICOM approach.
Author Contributions
Conceptualisation, R.P.-S., D.S.-V., M.Y.-M., J.G. and A.R.; data curation, R.P.-S., D.S.-V. and M.Y.-M.; formal analysis, R.P.-S., D.S.-V. and M.Y.-M.; investigation, R.P.-S., D.S.-V. and M.Y.-M.; methodology, R.P.-S., D.S.-V. and M.Y.-M.; project administration, D.S.-V. and M.Y.-M.; resources, D.S.-V. and M.Y.-M.; software, D.S.-V.; validation, D.S.-V. and M.Y.-M.; visualisation, D.S.-V. and M.Y.-M.; writing—original draft, R.P.-S., D.S.-V. and M.Y.-M.; writing—review and editing, R.P.-S., D.S.-V. and M.Y.-M. All authors have read and agreed to the published version of the manuscript.
Funding
This research received no external funding.
Institutional Review Board Statement
Not applicable.
Informed Consent Statement
Not applicable.
Data Availability Statement
Not applicable.
Acknowledgments
This study was supported by the research project of the ESPOL University (Escuela Superior Politécnica del Litoral): “Capital Intelectual, Innovación y Desempeño Empresarial en Ecuador” (Intellectual Capital, Innovation and Business Performance in Ecuador) with code no. FCSH-GI-I2MAKER-20-2021. The authors thank the anonymous reviewers for their suggestions.
Conflicts of Interest
The authors declare no conflict of interest.
References
- Dumford, A.D.; Miller, A.L. Assessing Alumni Success: Income Is NOT the Only Outcome! Assess. Eval. High Educ. 2017, 42, 195–207. [Google Scholar] [CrossRef]
- CACES Modelo de Evaluación Externa 2024 con Fines de Acreditación para los Institutos Superiores Técnicos y Tecnológicos. 2021. Available online: https://www.caces.gob.ec/wp-content/uploads/Documents/2022/DOCUMENTOS%20WEB%20INSTITUTOS/Modelo%202024%20aprobado%20por%20el%20pleno%20(1).pdf (accessed on 1 November 2022).
- Abele, A.E.; Spurk, D. How Do Objective and Subjective Career Success Interrelate over Time? J. Occup. Organ Psychol. 2009, 82, 803–824. [Google Scholar] [CrossRef]
- Ng, T.W.H.; Eby, L.T.; Sorensen, K.L.; Feldman, D.C. Predictors of Objective and Subjective Career Success: A Meta-Analysis. Pers. Psychol. 2005, 58, 367–408. [Google Scholar] [CrossRef]
- Spurk, D.; Hirschi, A.; Dries, N. Antecedents and Outcomes of Objective Versus Subjective Career Success: Competing Perspectives and Future Directions. J. Manag. 2019, 45, 35–69. [Google Scholar] [CrossRef]
- Laumann, E.O.; Rapoport, R.N. The Institutional Effect on Career Achievement of Technologists. Hum. Relat. 1968, 21, 227–239. [Google Scholar] [CrossRef]
- Dennerstein, L.; Lehert, P.; Orams, R.; Ewing, J.; Burrows, G. Practice Patterns and Family Life—A Survey of Melbourne Medical Graduates. Med. J. Aust. 1989, 151, 386–390. [Google Scholar] [CrossRef] [PubMed]
- Gattiker, U.E.; Larwood, L. Subjective Career Success: A Study of Managers and Support Personnel. J. Bus. Psychol. 1986, 1, 78–94. [Google Scholar] [CrossRef]
- Aryee, S.; Chay, Y.W.; Tan, H.H. An Examination of the Antecedents of Subjective Career Success Among a Managerial Sample in Singapore. Hum. Relat. 1994, 47, 487–509. [Google Scholar] [CrossRef]
- Orser, B.; Leck, J. Gender Influences on Career Success Outcomes. Gend. Manag. Int. J. 2010, 25, 386–407. [Google Scholar] [CrossRef]
- Dan, X.; Xu, S.; Liu, J.; Hou, R.; Liu, Y.; Ma, H. Relationships among Structural Empowerment, Innovative Behaviour, Self-Efficacy, and Career Success in Nursing Field in Mainland China. Int. J. Nurs. Pract. 2018, 24, e12674. [Google Scholar] [CrossRef]
- Nyberg, A.; Magnusson Hanson, L.L.; Leineweber, C.; Johansson, G. Do Predictors of Career Success Differ between Swedish Women and Men? Data from the Swedish Longitudinal Occupational Survey of Health (SLOSH). PLoS ONE 2015, 10, e0140516. [Google Scholar] [CrossRef] [PubMed]
- Judiesch, M.K.; Lyness, K.S. Left Behind? The Impact of Leaves of Absence on Managers’ Career Success. Acad. Manag. J. 1999, 42, 641–651. [Google Scholar] [CrossRef]
- Hair, J.F.; Sarstedt, M.; Ringle, C.M. Rethinking Some of the Rethinking of Partial Least Squares. Eur. J. Mark. 2019, 53, 566–584. [Google Scholar] [CrossRef]
- Hughes, E.C. Institutional Office and the Person. Am. J. Sociol. 1937, 43, 404–413. [Google Scholar] [CrossRef]
- Hughes, E.C. Men and Their Work; Free Press: Glencoe, IL, USA, 1958. [Google Scholar]
- Wolff, H.-G.; Moser, K. Effects of Networking on Career Success: A Longitudinal Study. J. Appl. Psychol. 2009, 94, 196–206. [Google Scholar] [CrossRef]
- Nabi, G.R. An Investigation into the Differential Profile of Predictors of Objective and Subjective Career Success. Career Dev. Int. 1999, 4, 212–225. [Google Scholar] [CrossRef]
- Golden, T.D.; Eddleston, K.A. Is There a Price Telecommuters Pay? Examining the Relationship between Telecommuting and Objective Career Success. J. Vocat. Behav. 2020, 116, 103348. [Google Scholar] [CrossRef]
- van Dierendonck, D.; van der Gaast, E. Goal Orientation, Academic Competences and Early Career Success. Career Dev. Int. 2013, 18, 694–711. [Google Scholar] [CrossRef]
- Chughtai, A. Authentic Leadership, Career Self-Efficacy and Career Success: A Cross-Sectional Study. Career Dev. Int. 2018, 23, 595–607. [Google Scholar] [CrossRef]
- Abele, A.E.; Wiese, B.S. The Nomological Network of Self-Management Strategies and Career Success. J. Occup. Organ. Psychol. 2008, 81, 733–749. [Google Scholar] [CrossRef]
- Abele, A.E.; Spurk, D.; Volmer, J. The Construct of Career Success: Measurement Issues and an Empirical Example. Z. Arb. 2011, 43, 195–206. [Google Scholar] [CrossRef]
- Hall, D.T. Careers In and Out of Organizations; Sage: Thousand Oaks, CA, USA, 2002; ISBN 0761915478. [Google Scholar]
- Korman, A.K.; Wittig-Berman, U.; Lang, D. Career Success and Personal Failure: Alienation in Professionals and Managers. Acad. Manag. J. 1981, 24, 342–360. [Google Scholar] [CrossRef]
- Van Maanen, J.E.; Schein, E.H. Toward a Theory of Organizational Socialization; Massachusetts Institute of Technology: Cambridge, MA, USA, 1977. [Google Scholar]
- Abele, A.E.; Spurk, D. The Longitudinal Impact of Self-Efficacy and Career Goals on Objective and Subjective Career Success. J. Vocat. Behav. 2009, 74, 53–62. [Google Scholar] [CrossRef]
- Zacher, H. Career Adaptability Predicts Subjective Career Success above and beyond Personality Traits and Core Self-Evaluations. J. Vocat. Behav. 2014, 84, 21–30. [Google Scholar] [CrossRef]
- Rigotti, T.; Korek, S.; Otto, K. Career-Related Self-Efficacy, Its Antecedents and Relationship to Subjective Career Success in a Cross-Lagged Panel Study. Int. J. Hum. Resour. Manag. 2020, 31, 2645–2672. [Google Scholar] [CrossRef]
- Allen, T.D.; Lentz, E.; Day, R. Career Success Outcomes Associated With Mentoring Others. J. Career Dev. 2006, 32, 272–285. [Google Scholar] [CrossRef]
- Orpen, C. The Effects of Mentoring on Employees’ Career Success. J. Soc. Psychol. 1995, 135, 667–668. [Google Scholar] [CrossRef]
- Seibert, S.E.; Crant, J.M.; Kraimer, M.L. Proactive Personality and Career Success. J. Appl. Psychol. 1999, 84, 416–427. [Google Scholar] [CrossRef]
- Sutin, A.R.; Costa, P.T.; Miech, R.; Eaton, W.W. Personality and Career Success: Concurrent and Longitudinal Relations. Eur. J. Pers. 2009, 23, 71–84. [Google Scholar] [CrossRef]
- Chen, Q.; Beaty, R.E.; Wei, D.; Yang, J.; Sun, J.; Liu, W.; Yang, W.; Zhang, Q.; Qiu, J. Longitudinal Alterations of Frontoparietal and Frontotemporal Networks Predict Future Creative Cognitive Ability. Cereb. Cortex 2018, 28, 103–115. [Google Scholar] [CrossRef]
- Chen, M.-H.; Chang, Y.-Y.; Lo, Y.-H. Creativity Cognitive Style, Conflict, and Career Success for Creative Entrepreneurs. J. Bus. Res. 2015, 68, 906–910. [Google Scholar] [CrossRef]
- Spurk, D.; Kauffeld, S.; Barthauer, L.; Heinemann, N.S.R. Fostering Networking Behavior, Career Planning and Optimism, and Subjective Career Success: An Intervention Study. J. Vocat. Behav. 2015, 87, 134–144. [Google Scholar] [CrossRef]
- Forret, M.L.; Dougherty, T.W. Networking Behaviors and Career Outcomes: Differences for Men and Women? J. Organ. Behav. 2004, 25, 419–437. [Google Scholar] [CrossRef]
- Gault, J.; Redington, J.; Schlager, T. Undergraduate Business Internships and Career Success: Are They Related? J. Mark. Educ. 2000, 22, 45–53. [Google Scholar] [CrossRef]
- Baroudi, J.J.; Igbaria, M. An Examination of Gender Effects on Career Success of Information Systems Employees. J. Manag. Inf. Syst. 1994, 11, 181–201. [Google Scholar] [CrossRef]
- Melamed, T. Career Success: The Moderating Effect of Gender. J. Vocat. Behav. 1995, 47, 35–60. [Google Scholar] [CrossRef]
- Greenhaus, J.H.; Parasuraman, S.; Wormley, W.M. Effects of Race on Organizational Experiences, Job Performance Evaluations, and Career Outcomes. Acad. Manag. J. 1990, 33, 64–86. [Google Scholar] [CrossRef]
- Turban, D.B.; Dougherty, T.W. Role of Protégé Personality in Receipt of Mentoring and Career Success. Acad. Manag. J. 1994, 37, 688–702. [Google Scholar] [CrossRef]
- Shockley, K.M.; Ureksoy, H.; Rodopman, O.B.; Poteat, L.F.; Dullaghan, T.R. Development of a New Scale to Measure Subjective Career Success: A Mixed-Methods Study. J. Organ. Behav. 2016, 37, 128–153. [Google Scholar] [CrossRef]
- Spurk, D.; Abele, A.E.; Volmer, J. The Career Satisfaction Scale: Longitudinal Measurement Invariance and Latent Growth Analysis. J. Occup. Organ. Psychol. 2011, 84, 315–326. [Google Scholar] [CrossRef]
- Dries, N.; Pepermans, R.; Carlier, O. Career Success: Constructing a Multidimensional Model. J. Vocat. Behav. 2008, 73, 254–267. [Google Scholar] [CrossRef]
- Frear, K.A.; Paustian-Underdahl, S.C.; Heggestad, E.D.; Walker, L.S. Gender and Career Success: A Typology and Analysis of Dual Paradigms. J. Organ. Behav. 2019, 40, 400–416. [Google Scholar] [CrossRef]
- Dan, X.; Xu, S.; Liu, J.; Hou, R.; Liu, Y.; Ma, H. Innovative Behaviour and Career Success: Mediating Roles of Self-Efficacy and Colleague Solidarity of Nurses. Int. J. Nurs. Sci. 2018, 5, 275–280. [Google Scholar] [CrossRef] [PubMed]
- Becker, J.-M.; Klein, K.; Wetzels, M. Hierarchical Latent Variable Models in PLS-SEM: Guidelines for Using Reflective-Formative Type Models. Long Range Plann. 2012, 45, 359–394. [Google Scholar] [CrossRef]
- Hair, J.F.; Sarstedt, M.; Hopkins, L.; Kuppelwieser, V.G. Partial Least Squares Structural Equation Modeling (PLS-SEM). Eur. Bus. Rev. 2014, 26, 106–121. [Google Scholar] [CrossRef]
- Henseler, J. Partial Least Squares Path Modeling: Quo Vadis? Qual. Quant. 2018, 52, 1–8. [Google Scholar] [CrossRef]
- Hair, J.F.; Risher, J.J.; Sarstedt, M.; Ringle, C.M. When to Use and How to Report the Results of PLS-SEM. Eur. Bus. Rev. 2019, 31, 2–24. [Google Scholar] [CrossRef]
- Hair, J.F.; Hult, G.T.M.; Ringle, C.M.; Sarstedt, M.; Thiele, K.O. Mirror, Mirror on the Wall: A Comparative Evaluation of Composite-Based Structural Equation Modeling Methods. J. Acad. Mark. Sci. 2017, 45, 616–632. [Google Scholar] [CrossRef]
- David, M. Women and Gender Equality in Higher Education? Educ. Sci. 2015, 5, 10–25. [Google Scholar] [CrossRef]
- Teelken, C.; Deem, R. All Are Equal, but Some Are More Equal than Others: Managerialism and Gender Equality in Higher Education in Comparative Perspective. Comp. Educ. 2013, 49, 520–535. [Google Scholar] [CrossRef]
- Hirschi, A.; Johnston, C.S.; de Fruyt, F.; Ghetta, A.; Orth, U. Does Success Change People? Examining Objective Career Success as a Precursor for Personality Development. J. Vocat. Behav. 2021, 127, 103582. [Google Scholar] [CrossRef]
- Pico-Saltos, R.; Bravo-Montero, L.; Montalván-Burbano, N.; Garzás, J.; Redchuk, A. Career Success in University Graduates: Evidence from an Ecuadorian Study in Los Ríos Province. Sustainability 2021, 13, 9337. [Google Scholar] [CrossRef]
- Santos, G.G. Career Barriers Influencing Career Success. Career Dev. Int. 2016, 21, 60–80. [Google Scholar] [CrossRef]
- Briscoe, J.P.; Kaše, R.; Dries, N.; Dysvik, A.; Unite, J.A.; Adeleye, I.; Andresen, M.; Apospori, E.; Babalola, O.; Bagdadli, S.; et al. Here, There, & Everywhere: Development and Validation of a Cross-Culturally Representative Measure of Subjective Career Success. J. Vocat. Behav. 2021, 130, 103612. [Google Scholar] [CrossRef]
- Orpen, C. The Effects of Organizational and Individual Career Management on Career Success. Int. J. Manpow. 1994, 15, 27–37. [Google Scholar] [CrossRef]
- Hennequin, E. What “Career Success” Means to Blue-collar Workers. Career Dev. Int. 2007, 12, 565–581. [Google Scholar] [CrossRef]
- Dossinger, K.; Wanberg, C.R.; Choi, Y.; Leslie, L.M. The Beauty Premium: The Role of Organizational Sponsorship in the Relationship between Physical Attractiveness and Early Career Salaries. J. Vocat. Behav. 2019, 112, 109–121. [Google Scholar] [CrossRef]
- Baghestanian, S.; Popov, S.V. Alma Mat(t)Er(s): Determinants of Early Career Success in Economics. SSRN Electron. J. 2014, 1–42. [Google Scholar] [CrossRef]
- Bagdadli, S.; Gianecchini, M. Organizational Career Management Practices and Objective Career Success: A Systematic Review and Framework. Hum. Resour. Manag. Rev. 2019, 29, 353–370. [Google Scholar] [CrossRef]
- Feldman, D.C.; Ng, T.W.H. Careers: Mobility, Embeddedness, and Success. J. Manag. 2007, 33, 350–377. [Google Scholar] [CrossRef]
- Chen, Q.; Yang, S.; Deng, J.; Lu, L.; He, J. Relationships Among Leaders’ and Followers’ Work Engagement and Followers’ Subjective Career Success: A Multilevel Approach. Front. Psychol. 2021, 12, 634350. [Google Scholar] [CrossRef] [PubMed]
- Judge, T.A.; Hurst, C.; Simon, L.S. Does It Pay to Be Smart, Attractive, or Confident (or All Three)? Relationships Among General Mental Ability, Physical Attractiveness, Core Self-Evaluations, and Income. J. Appl. Psychol. 2009, 94, 742–755. [Google Scholar] [CrossRef] [PubMed]
- Walsh, L.C.; Boehm, J.K.; Lyubomirsky, S. Does Happiness Promote Career Success? Revisiting the Evidence. J. Career Assess. 2018, 26, 199–219. [Google Scholar] [CrossRef]
- Al-Hasan; Abubakar, Z.; Shaka, M.; Olowojoba, U.O. Town Planning Education: A Survey Of Students’ Entrance, Performance And Prospects In Auchi Polytechnic, Auchi, Nigeria. Int. J. Sci. Technol. Res. 2013, 2, 273–279. [Google Scholar]
- Seibert, S.E.; Kraimer, M.L. The Five-Factor Model of Personality and Career Success. J. Vocat. Behav. 2001, 58, 1–21. [Google Scholar] [CrossRef]
- Heslin, P.A. Conceptualizing and Evaluating Career Success. J. Organ. Behav. 2005, 26, 113–136. [Google Scholar] [CrossRef]
- Arthur, M.B.; Khapova, S.N.; Wilderom, C.P.M. Career Success in a Boundaryless Career World. J. Organ. Behav. 2005, 26, 177–202. [Google Scholar] [CrossRef]
- Koekemoer, E.; Olckers, C.; Nel, C. Work-Family Enrichment, Job Satisfaction, and Work Engagement: The Mediating Role of Subjective Career Success. Aust. J. Psychol. 2020, 72, 347–358. [Google Scholar] [CrossRef]
- Prommegger, B.; Arshad, D.; Krcmar, H. Understanding boundaryless it professionals: An investigation of personal characteristics, career mobility, and career success. In Proceedings of the 2021 on Computers and People Research Conference, Virtual Event, 30 June 2021; pp. 51–59. Available online: https://dl.acm.org/doi/10.1145/3458026.3462162 (accessed on 1 November 2022).
- Blanco, M.R.; Sastre Castillo, M.A. CEOs’ Experience and Career Success in Latin American Firms. Int. J. Emerg. Mark. 2020, 15, 1083–1104. [Google Scholar] [CrossRef]
- Benson, G.S.; McIntosh, C.K.; Salazar, M.; Vaziri, H. Cultural Values and Definitions of Career Success. Hum. Resour. Manag. J. 2020, 30, 392–421. [Google Scholar] [CrossRef]
- Wang, Y.; Horng, J.; Cheng, S.S.; Killman, L. Factors Influencing Food and Beverage Employees ’ Career Success: A Contextual Perspective. Int. J. Hosp. Manag. 2011, 30, 997–1007. [Google Scholar] [CrossRef]
- Kuijpers, M.A.C.T.; Schyns, B.; Scheerens, J. Career Competencies for Career Success. Career Dev. Q. 2006, 55, 168–178. [Google Scholar] [CrossRef]
- Deutscher, C.; Gürtler, M.; Gürtler, O.; DeVaro, J. Firm Choice and Career Success—Theory and Evidence. Eur. Econ. Rev. 2020, 127, 103470. [Google Scholar] [CrossRef]
- Wille, B.; De Fruyt, F.; Feys, M. Big Five Traits and Intrinsic Success in the New Career Era: A 15-Year Longitudinal Study on Employability and Work—Family Conflict. Appl. Psychol. 2013, 62, 124–156. [Google Scholar] [CrossRef]
- Parasuraman, S.; Purohit, Y.S.; Godshalk, V.M. Work and Family Variables, Entrepreneurial Career Success, and Psychological Well-Being. J. Vocat. Behav. 1996, 48, 275–300. [Google Scholar] [CrossRef]
- Clark, S.C. Work Cultures and Work/Family Balance. J. Vocat. Behav. 2001, 58, 348–365. [Google Scholar] [CrossRef]
- Reiss, L.K.; Schiffinger, M.; Mayrhofer, W.; Rapp, M. Social Inequalities in Careers: Effects of Social Class Origin and Gender on Career Success. Acad. Manag. Proc. 2020, 2020, 17291. [Google Scholar] [CrossRef]
- Delgado, A.; Saletti-Cuesta, L.; López-Fernández, L.A.; Toro-Cárdenas, S.; Luna del Castillo, J.d.D. Professional Success and Gender in Family Medicine. Eval. Health Prof. 2016, 39, 87–99. [Google Scholar] [CrossRef]
- Valcour, M.; Ladge, J.J. Family and Career Path Characteristics as Predictors of Women’s Objective and Subjective Career Success: Integrating Traditional and Protean Career Explanations. J. Vocat. Behav. 2008, 73, 300–309. [Google Scholar] [CrossRef]
- Cho, Y.; Park, J.; Han, S.J.; Sung, M.; Park, C. Women Entrepreneurs in South Korea: Motivations, Challenges and Career Success. Eur. J. Train. Dev. 2021, 45, 97–119. [Google Scholar] [CrossRef]
- Gattiker, U.E. Organizational Careers: Testing a Model of Career Success. Ph.D. Thesis, Claremont Graduate School, Claremont, CA, USA, 2015. [Google Scholar]
- Judge, T.A.; Cable, D.M.; Boudreau, J.W.; Bretz, R.D. An Empirical Investigation of the Predictors of Executive Career Success. Pers. Psychol. 1995, 48, 485–519. [Google Scholar] [CrossRef]
- Judge, T.A.; Bretz, R.D. Political Influence Behavior and Career Success. J. Manag. 1994, 20, 43–65. [Google Scholar] [CrossRef]
- Blickle, G.; Schütte, N.; Wihler, A. Political Will, Work Values, and Objective Career Success: A Novel Approach—The Trait-Reputation-Identity Model. J. Vocat. Behav. 2018, 107, 42–56. [Google Scholar] [CrossRef]
- Dose, E.; Desrumaux, P.; Bernaud, J.L. Effects of Perceived Organizational Support on Objective and Subjective Career Success via Need Satisfaction: A Study Among French Psychologists. J. Employ. Couns. 2019, 56, 144–163. [Google Scholar] [CrossRef]
- Volmer, J.; Spurk, D. Protean and Boundaryless Career Attitudes: Relationships with Subjective and Objective Career Success. Z. Arb. 2011, 43, 207–218. [Google Scholar] [CrossRef]
- Verbruggen, M. Psychological Mobility and Career Success in the ‘New’ Career Climate. J. Vocat. Behav. 2012, 81, 289–297. [Google Scholar] [CrossRef]
- Judge, T.A.; Klinger, R.L.; Simon, L.S. Time Is on My Side: Time, General Mental Ability, Human Capital, and Extrinsic Career Success. J. Appl. Psychol. 2010, 95, 92–107. [Google Scholar] [CrossRef]
- Igbaria, M.; Greenhaus, J.H.; Parasuraman, S. Career Orientations of MIS Employees: An Empirical Analysis. MIS Q. 1991, 15, 151. [Google Scholar] [CrossRef]
- Danziger, N.; Valency, R. Career Anchors: Distribution and Impact on Job Satisfaction, the Israeli Case. Career Dev. Int. 2006, 11, 293–303. [Google Scholar] [CrossRef]
- Judge, T.A.; Hurst, C. Capitalizing on One’s Advantages: Role of Core Self-Evaluations. J. Appl. Psychol. 2007, 92, 1212–1227. [Google Scholar] [CrossRef] [PubMed]
- Parker, B.; Chusmir, L.H. Motivation Needs and Their Relationship to Life Success. Hum. Relat. 1991, 44, 1301–1312. [Google Scholar] [CrossRef]
- Snell, S.A.; Dean, J.W. Strategic Compensation for Integrated Manufacturing: The Moderating Effects of Jobs and Organizational Inertia. Acad. Manag. J. 1994, 37, 1109–1140. [Google Scholar] [CrossRef]
- Jerez-Gómez, P.; Céspedes-Lorente, J.; Valle-Cabrera, R. Organizational Learning and Compensation Strategies: Evidence from the Spanish Chemical Industry. Glob. Bus. Organ. Excell. 2007, 26, 51–72. [Google Scholar] [CrossRef]
- Psacharopoulos, G.; Patrinos, H.A. Returns to Investment in Education: A Further Update. Educ. Econ. 2004, 12, 111–134. [Google Scholar] [CrossRef]
- Lee, L.S.; Pusek, S.N.; McCormack, W.T.; Helitzer, D.L.; Martina, C.A.; Dozier, A.M.; Ahluwalia, J.S.; Schwartz, L.S.; Mcmanus, L.M.; Reynolds, B.D.; et al. Clinical and Translational Scientist Career Success: Metrics for Evaluation. Clin. Transl. Sci. 2012, 5, 400–407. [Google Scholar] [CrossRef]
- López-Bassols, V. ICT Skills and Employment; OECD Publishing: Paris, France, 2002. [Google Scholar]
- Weiß, P.; Dolan, D.; Stucky, W.; Bumann, P. ICT Skills Certification in Europe, EUR-OP. In Proceedings of the European e-Skills 2006 Conference, Thessaloniki, Greece, 5–6 October 2006; ISBN 9289604344. [Google Scholar]
- Brown, C.L.; Ward, N.; Nam, B.H. “Only English Counts”: The Impact of English Hegemony on South-Korean Athletes. Int. J. Comp. Educ. Dev. 2019, 21, 222–235. [Google Scholar] [CrossRef]
- Gayani Fernando, N.; Amaratunga, D.; Haigh, R. The Career Advancement of the Professional Women in the UK Construction Industry. J. Eng. Des. Technol. 2014, 12, 53–70. [Google Scholar] [CrossRef]
- Betti, A.; Biderbost, P.; García Domonte, A. Can Active Learning Techniques Simultaneously Develop Students’ Hard and Soft Skills? Evidence from an International Relations Class. PLoS ONE 2022, 17, e0265408. [Google Scholar] [CrossRef]
- Dyke, L.S.; Murphy, S.A. How We Define Success: A Qualitative Study of What Matters Most to Women and Men. Sex Roles 2006, 55, 357–371. [Google Scholar] [CrossRef]
- Neumann, G.; Olitsky, N.; Robbins, S. Job Congruence, Academic Achievement, and Earnings. Labour Econ. 2009, 16, 503–509. [Google Scholar] [CrossRef]
- Tokar, D.M.; Subich, L.M. Relative Contributions of Congruence and Personality Dimensions to Job Satisfaction. J. Vocat. Behav. 1997, 50, 482–491. [Google Scholar] [CrossRef]
- Mora, T.; Ferrer-i-Carbonell, A. The Job Satisfaction Gender Gap among Young Recent University Graduates: Evidence from Catalonia. J. Socio-Econ. 2009, 38, 581–589. [Google Scholar] [CrossRef]
- Backes-Gellner, U.; Geel, R. A Comparison of Career Success between Graduates of Vocational and Academic Tertiary Education. Oxf. Rev. Educ. 2014, 40, 266–291. [Google Scholar] [CrossRef]
- Rafferty, A.E.; Griffin, M.A. Perceptions of Organizational Change: A Stress and Coping Perspective. J. Appl. Psychol. 2006, 91, 1154–1162. [Google Scholar] [CrossRef] [PubMed]
- Sturges, J. What It Means to Succeed: Personal Conceptions of Career Success Held by Male and Female Managers at Different Ages. Br. J. Manag. 1999, 10, 239–252. [Google Scholar] [CrossRef]
- Card, D. Estimating the Return to Schooling: Progress on Some Persistent Econometric Problems. Econometrica 2001, 69, 1127–1160. [Google Scholar] [CrossRef]
- Schworm, S.K.; Cadin, L.; Carbone, V.; Festing, M.; Leon, E.; Muratbekova-Touron, M. The Impact of International Business Education on Career Success—Evidence from Europe. Eur. Manag. J. 2017, 35, 493–504. [Google Scholar] [CrossRef]
- Allen, J.; Coenen, J. Employability and mobility of bachelor graduates in the Netherlands. In Employability and Mobility of Bachelor Graduates in Europe; SensePublishers: Rotterdam, The Netherlands, 2011; pp. 171–183. [Google Scholar]
- Buddeberg-Fischer, B.; Stamm, M.; Buddeberg, C.; Klaghofer, R. Career-Success Scale—A New Instrument to Assess Young Physicians’ Academic Career Steps. BMC Health Serv. Res. 2008, 8, 120. [Google Scholar] [CrossRef]
- Peluchette, J.V.E. Subjective Career Success: The Influence of Individual Difference, Family, and Organizational Variables. J. Vocat. Behav. 1993, 43, 198–208. [Google Scholar] [CrossRef]
- Daut, A.; Mokhtar, S.S.M.; Pangil, F. Attainment of Capital and Competency towards Intrinsic Career Success. J. Emerg. Econ. Islam. Res. 2014, 2, 95. [Google Scholar] [CrossRef]
- Kraimer, M.L.; Greco, L.; Seibert, S.E.; Sargent, L.D. An Investigation of Academic Career Success: The New Tempo of Academic Life. Acad. Manag. Learn. Educ. 2019, 18, 128–152. [Google Scholar] [CrossRef]
- Boyle, D.M.; Carpenter, B.W.; Mahoney, D.P. Developing the Communication Skills Required for Sustainable Career Success. Manag. Account. Q. 2017, 19, 1. [Google Scholar]
- World Health Organization. Life Skills Education: Planning for Research as an Integral Part of Life Skills Education Development, Implementation and Maintenance; World Health Organization: Geneva, Switzerland, 1996. [Google Scholar]
- World Health Organization. Skills for Health: Skills-Based Health Education Including Life Skills: An Important Component of a Child-Friendly/Health-Promoting School; World Health Organization: Geneva, Switzerland, 2003. [Google Scholar]
- Schomburg, H. The Professional Success of Higher Education Graduates. Eur. J. Educ. 2007, 42, 35–57. [Google Scholar] [CrossRef]
- Liu, J.; Liu, Y. Perceived Organizational Support and Intention to Remain: The Mediating Roles of Career Success and Self-Esteem. Int. J. Nurs. Pract. 2016, 22, 205–214. [Google Scholar] [CrossRef]
- Byrne, Z.S.; Dik, B.J.; Chiaburu, D.S. Alternatives to Traditional Mentoring in Fostering Career Success. J. Vocat. Behav. 2008, 72, 429–442. [Google Scholar] [CrossRef]
- Bao, H.; Cai, H.; Dewall, C.N.; Gu, R.; Chen, J.; Luo, Y.L.L. Name Uniqueness Predicts Career Choice and Career Achievement. PsyArXiv 2020. preprint. [Google Scholar] [CrossRef]
- Boudreau, J.W.; Boswell, W.R.; Judge, T.A. Effects of Personality on Executive Career Success in the United States and Europe. J. Vocat. Behav. 2001, 58, 53–81. [Google Scholar] [CrossRef]
- Srikanth, A.P.B.; Israel, D. Career Commitment & Career Success: Mediating Role of Career Satisfaction. Indian J. Ind. Relat. 2012, 48, 137–149. [Google Scholar]
- Hogan, R.; Chamorro-Premuzic, T.; Kaiser, R.B. Employability and Career Success: Bridging the Gap Between Theory and Reality. Ind. Organ. Psychol. 2013, 6, 3–16. [Google Scholar] [CrossRef]
- Gerli, F.; Bonesso, S.; Pizzi, C. Boundaryless Career and Career Success: The Impact of Emotional and Social Competencies. Front. Psychol. 2015, 6, 1304. [Google Scholar] [CrossRef][Green Version]
- Romanelli, F.; Cain, J.; Smith, K.M. Emotional Intelligence as a Predictor of Academic and/or Professional Success. Am. J. Pharm. Educ. 2006, 70, 69. [Google Scholar] [CrossRef] [PubMed]
- Judge, T.A.; Higgins, C.A.; Thoresen, C.J.; Barrick, M.R. The Big Five Personality Traits, General Mental Ability, and Career Success Across the Life Span. Pers. Psychol. 1999, 52, 621–652. [Google Scholar] [CrossRef]
- Boehm, J.K.; Lyubomirsky, S. Does Happiness Promote Career Success? J. Career Assess. 2008, 16, 101–116. [Google Scholar] [CrossRef]
- Rigotti, T.; Schyns, B.; Mohr, G. A Short Version of the Occupational Self-Efficacy Scale: Structural and Construct Validity Across Five Countries. J. Career Assess. 2008, 16, 238–255. [Google Scholar] [CrossRef]
- Kram, K.E.; Wasserman, I.C.; Yip, J. Metaphors of Identity and Professional Practice. J. Appl. Behav. Sci. 2012, 48, 304–341. [Google Scholar] [CrossRef]
- Vallerand, R.J.; Houlfort, N.; Fores, J. Passion at Work. Emerg. Perspect. Values Organ. 2003, 6, 175–204. [Google Scholar]
- Rossenkhan, Z.; Au, W.C.; Ahmed, P.K. Unbundling Subjective Career Success: A Sequential Mediation Analysis. Eur. Bus. Rev. 2021, 33. [Google Scholar] [CrossRef]
- Grimland, S.; Vigoda-Gadot, E.; Baruch, Y. Career Attitudes and Success of Managers: The Impact of Chance Event, Protean, and Traditional Careers. Int. J. Hum. Resour. Manag. 2012, 23, 1074–1094. [Google Scholar] [CrossRef]
- Bozionelos, N. The Relationship between Disposition and Career Success: A British Study. J. Occup. Organ. Psychol. 2004, 77, 403–420. [Google Scholar] [CrossRef]
- van den Born, A.; van Witteloostuijn, A. Drivers of Freelance Career Success. J. Organ. Behav. 2013, 34, 24–46. [Google Scholar] [CrossRef]
- Saifuddin, S.M.; Dyke, L.S.; Rasouli, M. Gender and Careers: A Study of Persistence in Engineering Education in Bangladesh. Gend. Manag. Int. J. 2013, 28, 188–209. [Google Scholar] [CrossRef]
- Russell, J.E.A. Promoting Subjective Well-Being at Work. J. Career Assess. 2008, 16, 117–131. [Google Scholar] [CrossRef]
- Lindholm, J.A. Perceived Organizational Fit: Nurturing the Minds, Hearts, and Personal Ambitions of University Faculty. Rev. High Ed. 2003, 27, 125–149. [Google Scholar] [CrossRef]
- Baruch, Y.; Grimland, S.; Vigoda-Gadot, E. Professional Vitality and Career Success: Mediation, Age and Outcomes. Eur. Manag. J. 2014, 32, 518–527. [Google Scholar] [CrossRef]
- Poon, J.M.L.; Briscoe, J.P.; Abdul-Ghani, R.; Jones, E.A. Meaning and Determinants of Career Success: A Malaysian Perspective. Rev. Psicol. Trab. Organ. 2015, 31, 21–29. [Google Scholar] [CrossRef]
- Forest, J.; Mageau, G.A.; Sarrazin, C.; Morin, E.M. “Work Is My Passion”: The Different Affective, Behavioural, and Cognitive Consequences of Harmonious and Obsessive Passion toward Work. Can. J. Adm. Sci./Rev. Can. Sci. L’adm. 2011, 28, 27–40. [Google Scholar] [CrossRef]
- Sherman, C.L. The Impact of Gender on the Relationship Between Emotional Intelligence, Cultural Intelligence, Psychological Empowerment and Career Success. Ph.D. Thesis, Saint Leo University, St Leo, FL, USA, 2022. [Google Scholar]
- Beregovskaya, T.; Grishaeva, S.; Smbatyan, S. Gender and Career: Trends in Digital Society. Wisdom 2022, 2, 21–29. [Google Scholar] [CrossRef]
- Lohmöller, J.-B. Latent Variable Path Modeling with Partial Least Squares; Springer Science & Business Media: Berlin/Heidelberg, Germany, 1989; ISBN 3642525121. [Google Scholar]
- Sarstedt, M.; Henseler, J.; Ringle, C.M. Multigroup Analysis in Partial Least Squares (PLS) Path Modeling: Alternative Methods and Empirical Results. In Measurement and Research Methods in International Marketing; Emerald Group Publishing Limited: Bingley, UK, 2011; pp. 195–218. [Google Scholar]
- Sabando-Vera, D.; Yonfa-Medranda, M.; Montalván-Burbano, N.; Albors-Garrigos, J.; Parrales-Guerrero, K. Worldwide Research on Open Innovation in SMEs. J. Open Innov. Technol. Mark. Complex. 2022, 8, 20. [Google Scholar] [CrossRef]
- Fabrigar, L.R.; Wegener, D.T. Exploratory Factor Analysis; Oxford University Press: Oxford, UK, 2011; ISBN 0199813515. [Google Scholar]
- Ringle, C.M.; Da Silva, D.; Bido, D.D.S. Structural Equation Modeling with the SmartPLS. Braz. J. Mark. 2015, 13, 56–73. [Google Scholar] [CrossRef]
- Ringle, C.M.; Sarstedt, M.; Straub, D. Editor’s Comments: A Critical Look at the Use of PLS-SEM in “MIS Quarterly”. MIS Q. 2012, 36, iii–xiv. [Google Scholar] [CrossRef]
- Sarstedt, M.; Hair, J.F.; Cheah, J.-H.; Becker, J.-M.; Ringle, C.M. How to Specify, Estimate, and Validate Higher-Order Constructs in PLS-SEM. Australas. Mark. J. 2019, 27, 197–211. [Google Scholar] [CrossRef]
- Wetzels; Odekerken-Schröder; van Oppen Using PLS Path Modeling for Assessing Hierarchical Construct Models: Guidelines and Empirical Illustration. MIS Q. 2009, 33, 177. [CrossRef]
- Hair, J.F.; Babin, B.J.; Anderson, R.E.; Black, W.C. Multivariate Data Analysis; Cengage Learning EMEA: Andover, UK, 2018. [Google Scholar]
- Jöreskog, K.G. Statistical Analysis of Sets of Congeneric Tests. Psychometrika 1971, 36, 109–133. [Google Scholar] [CrossRef]
- Dijkstra, T.K.; Henseler, J. Consistent Partial Least Squares Path Modeling. MIS Q. 2015, 39, 297–316. [Google Scholar] [CrossRef]
- Fornell, C.; Larcker, D.F. Structural Equation Models with Unobservable Variables and Measurement Error: Algebra and Statistics. J. Mark. Res. 1981, 18, 382–388. [Google Scholar] [CrossRef]
- Henseler, J.; Ringle, C.M.; Sarstedt, M. A New Criterion for Assessing Discriminant Validity in Variance-Based Structural Equation Modeling. J. Acad. Mark. Sci. 2015, 43, 115–135. [Google Scholar] [CrossRef]
- Cepeda Carrión, G.; Henseler, J.; Ringle, C.M.; Roldán, J.L. Prediction-Oriented Modeling in Business Research by Means of PLS Path Modeling: Introduction to a JBR Special Section. J. Bus. Res. 2016, 69, 4545–4551. [Google Scholar] [CrossRef]
- Shmueli, G.; Ray, S.; Velasquez Estrada, J.M.; Chatla, S.B. The Elephant in the Room: Predictive Performance of PLS Models. J. Bus. Res. 2016, 69, 4552–4564. [Google Scholar] [CrossRef]
- Danks, N.P.; Ray, S. Chapter 3 Predictions from Partial Least Squares Models. In Applying Partial Least Squares in Tourism and Hospitality Research; Emerald Publishing Limited: Bingley, UK, 2018; pp. 35–52. [Google Scholar]
- Baron, R.M.; Kenny, D.A. The Moderator–Mediator Variable Distinction in Social Psychological Research: Conceptual, Strategic, and Statistical Considerations. J. Pers. Soc. Psychol. 1986, 51, 1173–1182. [Google Scholar] [CrossRef]
- Cheah, J.-H.; Thurasamy, R.; Memon, M.A.; Chuah, F.; Ting, H. Multigroup Analysis Using SmartPLS: Step-by-Step Guidelines for Business Research. Asian J. Bus. Res. 2020, 10, I–XIX. [Google Scholar] [CrossRef]
- Chin, W.W.; Dibbern, J. An Introduction to a Permutation Based Procedure for Multi-Group PLS Analysis: Results of Tests of Differences on Simulated Data and a Cross Cultural Analysis of the Sourcing of Information System Services between Germany and the USA. In Handbook of Partial Least Squares; Springer: Berlin/Heidelberg, Germany, 2010; pp. 171–193. [Google Scholar]
- Henseler, J.; Ringle, C.M.; Sarstedt, M. Testing Measurement Invariance of Composites Using Partial Least Squares. Int. Mark. Rev. 2016, 33, 405–431. [Google Scholar] [CrossRef]
- INEC. Encuesta de Superficie y Producción Agropecuaria Continua 2020; Instituto Nacional de Estadística y Censos: Quito, Ecuador, 2021. [Google Scholar]
- Hair, J.F.; Black, W.C.; Babin, B.J.; Anderson, R.E.; Tatham, R.L.; Black, W.C. Multivariate Data Analysis, 4th ed.; Prentice-Hall, Inc.: Hoboken, NJ, USA, 1995; ISBN 0023490209. [Google Scholar]
- Lohr, S.L. Sampling: Design and Analysis; Chapman and Hall/CRC: London, UK, 2019. [Google Scholar]
- Kaiser, H.F.; Rice, J. Little Jiffy, Mark Iv. Educ. Psychol. Meas. 1974, 34, 111–117. [Google Scholar] [CrossRef]
- Kaiser, H.F. An Index of Factorial Simplicity. Psychometrika 1974, 39, 31–36. [Google Scholar] [CrossRef]
- Wang, H.; Liu, Q.; Tu, Y. Interpretation of Partial Least-Squares Regression Models with VARIMAX Rotation. Comput. Stat. Data Anal. 2005, 48, 207–219. [Google Scholar] [CrossRef]
- Hagger, M.S.; Orbell, S. A Confirmatory Factor Analysis of the Revised Illness Perception Questionnaire (IPQ-R) in a Cervical Screening Context. Psychol. Health 2005, 20, 161–173. [Google Scholar] [CrossRef]
- Duarte, P.; Amaro, S. Methods for Modelling Reflective-Formative Second Order Constructs in PLS. J. Hosp. Tour. Technol. 2018, 9, 295–313. [Google Scholar] [CrossRef]
- Chin, W.W.; Cheah, J.-H.; Liu, Y.; Ting, H.; Lim, X.-J.; Cham, T.H. Demystifying the Role of Causal-Predictive Modeling Using Partial Least Squares Structural Equation Modeling in Information Systems Research. Ind. Manag. Data Syst. 2020, 120, 2161–2209. [Google Scholar] [CrossRef]
- Diamantopoulos, A.; Sarstedt, M.; Fuchs, C.; Wilczynski, P.; Kaiser, S. Guidelines for Choosing between Multi-Item and Single-Item Scales for Construct Measurement: A Predictive Validity Perspective. J. Acad. Mark. Sci. 2012, 40, 434–449. [Google Scholar] [CrossRef]
- Chin, W.W. How to Write Up and Report PLS Analyses. In Handbook of Partial Least Squares; Springer: Berlin/Heidelberg, Germany, 2010; pp. 655–690. [Google Scholar]
- Kline, R.B. Convergence of Structural Equation Modeling and Multilevel Modeling. In The SAGE Handbook of Innovation in Social Research Methods; SAGE Publications Ltd.: London, UK, 2011; pp. 562–589. [Google Scholar]
- Streukens, S.; Leroi-Werelds, S. Bootstrapping and PLS-SEM: A Step-by-Step Guide to Get More out of Your Bootstrap Results. Eur. Manag. J. 2016, 34, 618–632. [Google Scholar] [CrossRef]
- Shmueli; Koppius Predictive Analytics in Information Systems Research. MIS Q. 2011, 35, 553. [CrossRef]
- Cohen, J. Statistical Power Analysis for the Social Sciences; Routledge: London, UK, 1988. [Google Scholar]
- Ghasemy, M.; Teeroovengadum, V.; Becker, J.-M.; Ringle, C.M. This Fast Car Can Move Faster: A Review of PLS-SEM Application in Higher Education Research. High Educ. 2020, 80, 1121–1152. [Google Scholar] [CrossRef]
- Han, F.; Li, A.; Zhang, D.; Lv, L.; Li, Q.; Sun, J. Relationship between Emotional Labor and Sense of Career Success among Community Nurses in China, Beijing: A Cross-Sectional Study Based on Latent Class Analysis. PLoS ONE 2022, 17, e0268188. [Google Scholar] [CrossRef] [PubMed]
- Hirschi, A.; Nagy, N.; Baumeler, F.; Johnston, C.S.; Spurk, D. Assessing Key Predictors of Career Success. J. Career Assess. 2018, 26, 338–358. [Google Scholar] [CrossRef]
- Spurk, D.; Keller, A.C.; Hirschi, A. Competition in Career Tournaments: Investigating the Joint Impact of Trait Competitiveness and Competitive Psychological Climate on Objective and Subjective Career Success. J. Occup. Organ. Psychol. 2019, 92, 74–97. [Google Scholar] [CrossRef]
- van der Heijden, B.I.J.M.; Notelaers, G.; Peters, P.; Stoffers, J.M.M.; de Lange, A.H.; Froehlich, D.E.; van der Heijde, C.M. Development and Validation of the Short-Form Employability Five-Factor Instrument. J. Vocat. Behav. 2018, 106, 236–248. [Google Scholar] [CrossRef]
- Chauhan, J.; Mishra, G.; Bhakri, S. Career Success of Women: Role of Family Responsibilities, Mentoring, and Perceived Organizational Support. Vis. J. Bus. Perspect. 2022, 26, 105–117. [Google Scholar] [CrossRef]
Disclaimer/Publisher’s Note: The statements, opinions and data contained in all publications are solely those of the individual author(s) and contributor(s) and not of MDPI and/or the editor(s). MDPI and/or the editor(s) disclaim responsibility for any injury to people or property resulting from any ideas, methods, instructions or products referred to in the content. |
© 2022 by the authors. Licensee MDPI, Basel, Switzerland. This article is an open access article distributed under the terms and conditions of the Creative Commons Attribution (CC BY) license (https://creativecommons.org/licenses/by/4.0/).


