A Methodology for the Design and Engineering of Smart Product Service Systems: An Application in the Manufacturing Sector
Abstract
1. Introduction
How can manufacturing companies be guided in the design and engineering of smart PSS while also considering the sustainable dimension of the PSS offering?
2. Literature Background
3. Methodology
3.1. Case Study
3.2. SErvice Engineering Methodology for Smart PSS (SEEM-Smart)
- Analysis of the customer needs and the as-is product-service solutions and process. Like the original SEEM, the PSS (re)engineering process begins with an analysis of the customer’s characteristics, behaviors, and needs in order to comply with the scope of satisfying customer requests. This is followed by a critical examination of the company’s actual service offerings, by taking a close look at the associated asset for which the service is being provided, and the delivery process. In particular, the Personal Model (PM) is suggested for collecting information about customers and defining their needs [47]. In the case of services related to asset management, the Failure Mode, Effects, and Criticality Analysis (FMECA) model [48] can be used since it makes it possible to identify the critical components of an asset and, consequently, potential improvement areas. The method proposed to describe the internal and external perspective of the service delivery process is the BPMN2.0 [49], a business process modeling notation providing a representation of business processes that is simple for all business users to understand, creating a consistent link between the design and execution of business processes.
- Conceptualization of the PSS solution and related resources. The company should be driven by client needs to develop several PSS solutions and choose the one(s) that offer value for both the customer and the provider. The primary result of this phase is the smart PSS solution with its details in terms of improved product, service delivery process, infrastructure, and network. In this phase, solutions are generated and evaluated also considering a sustainable perspective. Starting from the identified needs, the Product Service Concept Tree (PSCT) [50] is suggested as the starting point for generating different solutions. This method aims to define potential PSS solutions that could be offered to meet customers’ demands. It is based on design thinking and functional design concepts. It also allows the identification of the related provider’s resources needed for this purpose. Following the identification of the PSS solutions and the required resources, and to conclude the first phase, each solution is evaluated according to implementation difficulty and expected benefits parameters in the scope of identifying the most suitable one for the company that will be engineered. The TBL sustainability dimensions must be included in the evaluation of the solutions, meaning that the environmental footprint, the economic impact and the influence on the company’s employee wellbeing should be considered when looking for the best trade-off.
- Design of PSS-related components. This phase includes the (re)design of the service offering by looking at the main elements involved in the service provision (i.e., the related products, the enabling infrastructure, the network, and the process) and the flow of data. This phase could involve the redesign of the products in order to enable the source of data directly from the field, for instance integrating product enablers (such as sensors) for collecting asset performance data. The new infrastructure supporting the new service offering is designed by specifying its functionalities, IT architecture, KPIs and their visualization, and the network of actors. Lastly, the to-be process is engineered considering both the external processes (i.e., the processes involving the customers) and the internal processes affected by the new data and information flow generated by the new service offering. This because both the external processes and internal processes may be affected and improved by the smart PSS solution. For example, if the solution is related to asset monitoring, the asset performance data retrieved directly on the field could be useful to organize and improve the maintenance provision process also taking into consideration sustainability goals. At the same time, these data could be analyzed internally by the designers to find new configurations of product components that lower the environmental impacts, impacting the product design process.
- Creation and validation of the PSS proof of concept and the related infrastructure. Finally, the fourth phase involves creating a proof of concept of the smart PSS offer (e.g., maintenance enabled by remote monitoring), defining the needed infrastructure and the final provision process. This phase also deals with validating the proof of concept and its performance assessment. This is possible through the use of simulation systems, which enable the dynamic and quantitative analysis of various delivery processes as well as the comparison and selection of various scenarios based on actual performance metrics. All potential scenarios are examined after the prototype has been reviewed through simulation, and all specific decisions regarding the solution to be provided are then made. Then, the solution is prepared for delivery to the market once it has been validated and the necessary adjustments have been made.
- Monitoring of the results. Like in the original SEEM, the last phase of the methodology deals with the analysis of the results. In order to constantly have a solution offering that is effective, efficient, and in accordance with client requirements, the solution produced and deployed in the market must be monitored from a KPI viewpoint. The analyses carried out in this phase will serve as the basis for a new customer needs study as well as serving as the catalyst for a new design process. A first list of KPIs is proposed at this step and will be finalized when all the PSS components are implemented.
4. Alpha Case Study
- Alpha typically does not communicate with end users and is not even aware of the installed base.
- Although end users believe the product to be essential, they are not likely to invest in advanced services and technologies.
- Since distributors are multi-brand, they typically have a high workload, constrained timelines for interventions, limited product knowledge (particularly with products that have lot of electronics installed). They also have limited time (or willingness) to follow training.
- The distributors contact company Alpha requesting rapid assistance in cases of problems during diagnostics and resolution, or in the case of products covered by warranty, increasing the workload of the company service support.
4.1. Phase 1: Analysis
- Using a hierarchical-functional criterion, the product’s functional breakdown was performed, allowing the definition of four levels (group, system, equipment, sub-equipment).
- The criticality drivers were defined to calculate the Risk Priority Number (RPN) that is the product of three drivers: the Probability (P) of occurrence of the failure, the Severity (S), and the Detectability (D) of the failure. Two severity levels were established, one relating to the impact of the failure on the machine’s operation (denoted as Sa), and the other to the fault’s repairability or the part’s substitutability (Sb). The driver with the highest score will then be taken into account when calculating the RPN for each mode of failure. Each driver has four levels, ranging from 1 (low) to 4 (extremely high). Figure 3 reports the constructed matrix summarizing the criticality drivers.
- Finally, the analysis of modes, causes and effects of failures and the calculation of criticality indexes (RPN) were completed.
4.2. Phase 2: Conceptualization
- Level 1 consists of the Needs (N) of the customers as identified in the Personal Model.
- Level 2 consists of the Wishes (W), which refers to how customers want to meet their needs.
- Level 3 contains the Solutions (S), i.e., all the PSS solutions (product, services or a combination of them) that the business may identify to meet the wishes and needs of the customer.
- Level 4 contains the Resources (R), people, software and/or products to bring the solution into practice.
- Remote monitoring of dishwasher health through IoT, allowing for geolocation of the product and the delivery of alerts when one of its components is deteriorating, suggesting the need for intervention.
- Distributor data management, enabling the distributor to manually collect all the data related to the not-connected machines and supporting the problem diagnosis.
- Simple and fast access to dishwasher-related technical data.
- Ticketing management for assistance.
- Preventive maintenance.
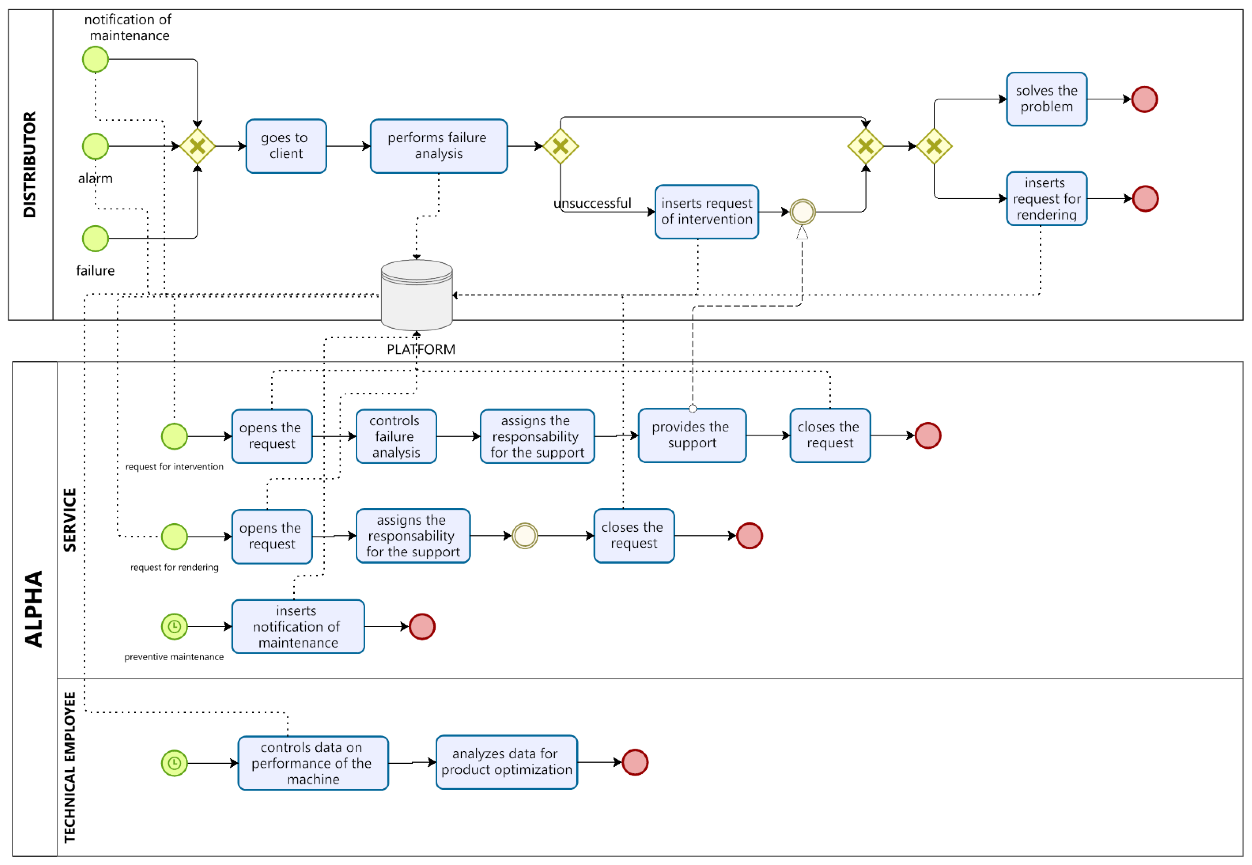
4.3. Phase 3: Design
- Data related to the operations of the machines (parameters that are more useful for the later analysis of the machine status), which come directly from the connected machines.
- Data related to interventions, which are entered manually by the distributor from the request of intervention (serial numbers, cause of failure, spare parts, etc.).
- Data related to the fleet of installed machines (serial numbers, location, end-user information) entered automatically in the case of connected machines or manually by the distributor at the moment of the installation so that the distributor can see the whole list of equipment.
4.4. Phase 4: Creation of the PSS Proof of Concept and Implementation
4.5. Phase 5: Monitoring of the Results
5. Discussion
6. Conclusions
Author Contributions
Funding
Institutional Review Board Statement
Informed Consent Statement
Data Availability Statement
Conflicts of Interest
References
- Watanabe, K.; Okuma, T.; Takenaka, T. Evolutionary Design Framework for Smart PSS: Service Engineering Approach. Adv. Eng. Inform. 2020, 45, 101119. [Google Scholar] [CrossRef]
- Chen, Y.; Visnjic, I.; Parida, V.; Zhang, Z. On the Road to Digital Servitization—The (Dis)Continuous Interplay between Business Model and Digital Technology. Int. J. Oper. Prod. Manag. 2021, 41, 694–722. [Google Scholar] [CrossRef]
- Langley, D.J. Digital Product-Service Systems: The Role of Data in the Transition to Servitization Business Models. Sustainability 2022, 14, 1303. [Google Scholar] [CrossRef]
- Baines, T.; Ziaee Bigdeli, A.; Bustinza, O.F.; Shi, V.G.; Baldwin, J.; Ridgway, K. Servitization: Revisiting the State-of-the-Art and Research Priorities. Int. J. Oper. Prod. Manag. 2017, 37, 256–278. [Google Scholar] [CrossRef]
- Zheng, P.; Wang, Z.; Chen, C.-H.; Pheng Khoo, L. A Survey of Smart Product-Service Systems: Key Aspects, Challenges and Future Perspectives. Adv. Eng. Inform. 2019, 42, 100973. [Google Scholar] [CrossRef]
- Syafrudin, M.; Alfian, G.; Fitriyani, N.; Rhee, J. Performance Analysis of IoT-Based Sensor, Big Data Processing, and Machine Learning Model for Real-Time Monitoring System in Automotive Manufacturing. Sensors 2018, 18, 2946. [Google Scholar] [CrossRef]
- Asemani, M.; Abdollahei, F.; Jabbari, F. Understanding IoT Platforms: Towards a Comprehensive Definition and Main Characteristic Description. In Proceedings of the 2019 5th International Conference on Web Research (ICWR), Shanghai, China, 4–6 May 2019; IEEE: Tehran, Iran, 2019; pp. 172–177. [Google Scholar]
- Pauli, T.; Fielt, E.; Matzner, M. Digital Industrial Platforms. Bus. Inf. Syst. Eng. 2021, 63, 181–190. [Google Scholar] [CrossRef]
- Leccisi, M.; Leccese, F.; Moretti, F.; Blaso, L.; Brutti, A.; Gozo, N. An IoT Application for Industry 4.0: A New and Efficient Public Lighting Management Model. In Proceedings of the 2020 IEEE International Workshop on Metrology for Industry 4.0 IoT, Virtual, 3–5 June 2020; pp. 669–673. [Google Scholar]
- Franciosi, C.; Voisin, A.; Miranda, S.; Riemma, S.; Iung, B. Measuring Maintenance Impacts on Sustainability of Manufacturing Industries: From a Systematic Literature Review to a Framework Proposal. J. Clean. Prod. 2020, 260, 121065. [Google Scholar] [CrossRef]
- Chang, Y.; Ming, X.; Zhang, X.; Zhou, T.; Liao, X.; Cao, S. Servitization and Sustainable Value Creation Strategy for China’s Manufacturing Industry: A Multiple Case Study in the Belt and Road Initiative. Sustainability 2021, 13, 11334. [Google Scholar] [CrossRef]
- Sénéchal, O. Research Directions for Integrating the Triple Bottom Line in Maintenance Dashboards. J. Clean. Prod. 2017, 142, 331–342. [Google Scholar] [CrossRef]
- Pezzotta, G.; Sassanelli, C.; Pirola, F.; Sala, R.; Rossi, M.; Fotia, S.; Koutoupes, A.; Terzi, S.; Mourtzis, D. The Product Service System Lean Design Methodology (PSSLDM). J. Manuf. Technol. Manag. 2018, 29, 1270–1295. [Google Scholar] [CrossRef]
- Rapaccini, M.; Adrodegari, F. Conceptualizing Customer Value in Data-Driven Services and Smart PSS. Comput. Ind. 2022, 137, 103607. [Google Scholar] [CrossRef]
- Bu, L.; Chen, C.-H.; Ng, K.K.H.; Zheng, P.; Dong, G.; Liu, H. A User-Centric Design Approach for Smart Product-Service Systems Using Virtual Reality: A Case Study. J. Clean. Prod. 2021, 280, 124413. [Google Scholar] [CrossRef]
- Ebel, M.; Jaspert, D.; Poeppelbuss, J. Smart Already at Design Time—Pattern-Based Smart Service Innovation in Manufacturing. Comput. Ind. 2022, 138, 103625. [Google Scholar] [CrossRef]
- Machchhar, R.J.; Toller, C.N.K.; Bertoni, A.; Bertoni, M. Data-Driven Value Creation in Smart Product-Service System Design: State-of-the-Art and Research Directions. Comput. Ind. 2022, 137, 103606. [Google Scholar] [CrossRef]
- Lugnet, J.; Ericson, Å.; Larsson, T. Design of Product–Service Systems: Toward an Updated Discourse. Systems 2020, 8, 45. [Google Scholar] [CrossRef]
- Pezzotta, G.; Pirola, F.; Rondini, A.; Pinto, R.; Ouertani, M.-Z. Towards a Methodology to Engineer Industrial Product-Service System—Evidence from Power and Automation Industry. CIRP J. Manuf. Sci. Technol. 2016, 15, 19–32. [Google Scholar] [CrossRef]
- Brandstotter, M.; Haberl, M.; Knoth, R.; Kopacek, B. IT on Demand—Towards an Environmental Conscious Service System for Vienna (AT). In Proceedings of the 2003 EcoDesign 3rd International Symposium on Environmentally Conscious Design and Inverse Manufacturing, Tokyo, Japan, 8–11 December 2003; IEEE: Piscataway, NJ, USA, 2003; pp. 799–802. [Google Scholar]
- Manzini, E.; Vezzoli, C. A Strategic Design Approach to Develop Sustainable Product Service Systems: Examples Taken from the ‘Environmentally Friendly Innovation’ Italian Prize. J. Clean. Prod. 2003, 11, 851–857. [Google Scholar] [CrossRef]
- Baines, T.S.; Lightfoot, H.W.; Evans, S.; Neely, A.; Greenough, R.; Peppard, J.; Roy, R.; Shehab, E.; Braganza, A.; Tiwari, A.; et al. State-of-the-Art in Product-Service Systems. Proc. Inst. Mech. Eng. Part B J. Eng. Manuf. 2007, 221, 1543–1552. [Google Scholar] [CrossRef]
- Mont, O. Clarifying the Concept of Product-Service System. J. Clean. Prod. 2002, 10, 237–245. [Google Scholar] [CrossRef]
- Boucher, X.; Pezzotta, G.; Pirola, F.; Wiesner, S. Digital Technologies to Support Lifecycle Management of Smart Product-Service Solutions. Comput. Ind. 2022, 141, 103691. [Google Scholar] [CrossRef]
- Rondini, A.; Tornese, F.; Gnoni, M.G.; Pezzotta, G.; Pinto, R. Hybrid Simulation Modelling as a Supporting Tool for Sustainable Product Service Systems: A Critical Analysis. Int. J. Prod. Res. 2017, 55, 6932–6945. [Google Scholar] [CrossRef]
- Kuo, T.C. Simulation of Purchase or Rental Decision-Making Based on Product Service System. Int. J. Adv. Manuf. Technol. 2011, 52, 1239–1249. [Google Scholar] [CrossRef]
- Gebauer, H.; Fleisch, E.; Friedli, T. Overcoming the Service Paradox in Manufacturing Companies. Eur. Manag. J. 2005, 23, 14–26. [Google Scholar] [CrossRef]
- Yan, K.; Cheng, T.C.E.; Li, G.; Wei, Z. Overcoming the Service Paradox by Leveraging Organizational Design and Cultural Factors: A Combined Configuration and Contingency Approach. IEEE Trans. Eng. Manag. 2019, 68, 498–512. [Google Scholar] [CrossRef]
- Ardolino, M.; Rapaccini, M.; Saccani, N.; Gaiardelli, P.; Crespi, G.; Ruggeri, C. The Role of Digital Technologies for the Service Transformation of Industrial Companies. Int. J. Prod. Res. 2017, 56, 2116–2132. [Google Scholar] [CrossRef]
- Barravecchia, F.; Franceschini, F.; Mastrogiacomo, L.; Zaki, M. Research on Product-Service Systems: Topic Landscape and Future Trends. J. Manuf. Technol. Manag. 2021, 32, 208–238. [Google Scholar] [CrossRef]
- Pirola, F.; Boucher, X.; Wiesner, S.; Pezzotta, G. Digital Technologies in Product-Service Systems: A Literature Review and a Research Agenda. Comput. Ind. 2020, 123, 103301. [Google Scholar] [CrossRef]
- Chen, X.; Despeisse, M.; Johansson, B. Environmental Sustainability of Digitalization in Manufacturing: A Review. Sustainability 2020, 12, 10298. [Google Scholar] [CrossRef]
- Lichtenthaler, U. Digitainability: The Combined Effects of the Megatrends Digitalization and Sustainability. J. Innov. Manag. 2021, 9, 64–80. [Google Scholar] [CrossRef]
- Opazo-Basáez, M.; Vendrell-Herrero, F.; Bustinza, O.F. Uncovering Productivity Gains of Digital and Green Servitization: Implications from the Automotive Industry. Sustainability 2018, 10, 1524. [Google Scholar] [CrossRef]
- Marques, P.; Cunha, P.F.; Valente, F.; Leitão, A. A Methodology for Product-Service Systems Development. In Procedia CIRP; Elsevier: Amsterdam, The Netherlands, 2013; Volume 7, pp. 371–376. [Google Scholar]
- Tran, T.A.; Park, J.Y. Development of Integrated Design Methodology for Various Types of Product—Service Systems. J. Comput. Des. Eng. 2014, 1, 37–47. [Google Scholar] [CrossRef]
- Jiang, S.; Feng, D.; Lu, C.; Li, J.; Chai, H. Research on the Construction of the Spiral Evolutionary Design Methodology for a Product Service System Based on Existing Products. Proc. Inst. Mech. Eng. Part B J. Eng. Manuf. 2020, 234, 825–839. [Google Scholar] [CrossRef]
- Fani, V.; Pirola, F.; Bindi, B.; Bandinelli, R.; Pezzotta, G. Design Product-Service Systems by Using a Hybrid Approach: The Fashion Renting Business Model. Sustainability 2022, 14, 5207. [Google Scholar] [CrossRef]
- Won, J.H.; Kim, Y.S.; Lee, J.H.; Hong, Y.S. Association of Product-Service Systems Design Concepts with Business Models and Their Evaluation Method. In Proceedings of the 2014 International Conference on Engineering, Technology and Innovation: Engineering Responsible Innovation in Products and Services, ICE 2014, Bergamo, Italy, 23–25 June 2014. [Google Scholar]
- Oh, S.; Hong, Y.S.; Lee, J.; Kim, Y.S. An Evaluation Method for Business Models in Product-Service Systems Design. In Proceedings of the Design Society, ICED21, Gothenburg, Sweden, 16–20 August 2021. [Google Scholar]
- Gnoni, M.G.; Mossa, G.; Mummolo, G.; Tornese, F.; Verriello, R. Supporting Circular Economy through Use-Based Business Models: The Washing Machines Case. Procedia CIRP 2017, 64, 49–54. [Google Scholar] [CrossRef]
- Erguido, A.; Márquez, A.C.; Castellano, E.; Parlikad, A.K.; Izquierdo, J. Asset Management Framework and Tools for Facing Challenges in the Adoption of Product-Service Systems. IEEE Trans. Eng. Manag. 2019, 69, 2693–2706. [Google Scholar] [CrossRef]
- Scapens, R.W. Researching Management Accounting Practice: The Role of Case Study Methods. Br. Account. Rev. 1990, 22, 259–281. [Google Scholar] [CrossRef]
- Yin, R.K. Case Study Research: Design and Methods; Applied Social Research Methods; SAGE Publications: Thousand Oaks, CA, USA, 2009; ISBN 978-1-4129-6099-1. [Google Scholar]
- Teegavarapu, S.; Summers, J.D.; Mocko, G.M. Case Study Method for Design Research: A Justification. In Proceedings of the Volume 4: 20th International Conference on Design Theory and Methodology; Second International Conference on Micro- and Nanosystems, Milan, Italy, 27–30 July 2015; ASMEDC: Brooklyn, NY, USA, 2008; pp. 495–503. [Google Scholar]
- Pirola, F.; Pezzotta, G.; Amlashi, D.M.; Cavalieri, S. Design and Engineering of Product-Service Systems (PSS): TheSEEM Methodology and Modeling Toolkit. In Domain-Specific Conceptual Modeling; Springer: Cham, Switzerland, 2022; pp. 385–407. [Google Scholar]
- Pruitt, J.S.; Adlin, T. 1—THE NEXT FRONTIER FOR USER-CENTERED DESIGN: Making User Representations More Usable. In The Persona Lifecycle; Pruitt, J.S., Adlin, T., Eds.; Interactive Technologies; Morgan Kaufmann: San Francisco, CA, USA, 2006; pp. 2–45. ISBN 978-0-12-566251-2. [Google Scholar]
- Chen, Y.; Ye, C.; Liu, B.; Kang, R. Status of FMECA Research and Engineering Application. In Proceedings of the IEEE 2012 Prognostics and System Health Management Conference, PHM-2012, Beijing, China, 23–25 May 2012; IEEE: Piscataway, NJ, USA, 2012; pp. 1–9. [Google Scholar]
- Aagesen, G.; Krogstie, J. BPMN 2.0 for Modeling Business Processes. In Handbook on Business Process Management 1; Springer: Berlin/Heidelberg, Germany, 2015; pp. 219–250. [Google Scholar]
- Pezzotta, G.; Pirola, F.; Sala, R.; Margarito, A.; Pina, P. Identify New PSS Concepts: The Product Service Concept Tree Tool. In Enterprise Interoperability; John Wiley & Sons, Inc.: New York, NY, USA, 2018; pp. 367–372. [Google Scholar]










| PSCT Level | Acronym | Description |
|---|---|---|
| Need | N1 | Enhance service interventions |
| Wishes | W1 | Better planning of interventions |
| W2 | Clear knowledge of the product | |
| W3 | Reduction of intervention time | |
| W4 | Transparent and accessible service support | |
| Solutions | S1 | Establishment of a preventive maintenance contract to offer to end users |
| S2 | Providing warnings when preventive maintenance is necessary | |
| S3 | Remote monitoring system, which allows to geolocalize the interventions and categorize them according to the severity of the warnings | |
| S4 | Distributors data management with a guided diagnostic procedure (e.g., checklist for troubleshooting) | |
| S5 | List of authorized installers | |
| S6 | Easy retrieval of instructions/manuals/technical information of the product that can direct interventions | |
| S7 | Online system for spare parts and products purchase and tracking | |
| S8 | Ticketing management for assistance (exploitable also for internal analysis of needs) | |
| Resources | R1 | Platform for data collection and analysis |
| R2 | Company website providing the list of approved dealers and visual instructions | |
| R3 | Simple and integrated e-commerce platform with products and spare parts | |
| R4 | Internal ticketing system | |
| R5 | IoT sensor to collect data to remotely monitor critical components |
| Type | Criticality Description | Improvement |
|---|---|---|
| Internal | Manual internal priority call management | The platform will provide the customer a priority and a severity index for the failure |
| Internal | Absence of a single way to contact the service, but it can be reached via phone or through the switchboard | The platform will be the primary channel for accessing the service |
| Internal | The service department manually fills an excel file with customer and intervention details | Customers will complete the necessary information on the platform, saving the company service time |
| External | Lack of assistance with fault analysis both for the distributor and the internal service department | The platform will have a guided checklist based on the FMECA analysis |
| External | Technical information on machines not easy to retrieve from the website or manuals | The platform will include a document management system to assist distributors in obtaining the necessary information |
| External | The distributors do not have information about the return status | The platform will enable the distributor to track the status of the orders for both spare parts and items returned |
| Functionalities | Level |
|---|---|
| First level | |
| Support the distributor in the definition of new service solutions |
| Second level | |
|
|
Disclaimer/Publisher’s Note: The statements, opinions and data contained in all publications are solely those of the individual author(s) and contributor(s) and not of MDPI and/or the editor(s). MDPI and/or the editor(s) disclaim responsibility for any injury to people or property resulting from any ideas, methods, instructions or products referred to in the content. |
© 2022 by the authors. Licensee MDPI, Basel, Switzerland. This article is an open access article distributed under the terms and conditions of the Creative Commons Attribution (CC BY) license (https://creativecommons.org/licenses/by/4.0/).
Share and Cite
Arioli, V.; Ruggeri, G.; Sala, R.; Pirola, F.; Pezzotta, G. A Methodology for the Design and Engineering of Smart Product Service Systems: An Application in the Manufacturing Sector. Sustainability 2023, 15, 64. https://doi.org/10.3390/su15010064
Arioli V, Ruggeri G, Sala R, Pirola F, Pezzotta G. A Methodology for the Design and Engineering of Smart Product Service Systems: An Application in the Manufacturing Sector. Sustainability. 2023; 15(1):64. https://doi.org/10.3390/su15010064
Chicago/Turabian StyleArioli, Veronica, Giovanni Ruggeri, Roberto Sala, Fabiana Pirola, and Giuditta Pezzotta. 2023. "A Methodology for the Design and Engineering of Smart Product Service Systems: An Application in the Manufacturing Sector" Sustainability 15, no. 1: 64. https://doi.org/10.3390/su15010064
APA StyleArioli, V., Ruggeri, G., Sala, R., Pirola, F., & Pezzotta, G. (2023). A Methodology for the Design and Engineering of Smart Product Service Systems: An Application in the Manufacturing Sector. Sustainability, 15(1), 64. https://doi.org/10.3390/su15010064

