Assessment of Modular Construction System Made with Low Environmental Impact Construction Materials for Achieving Sustainable Housing Projects
Abstract
1. Introduction
2. Methods
2.1. Modular System Construction
2.1.1. Thermal Insulation
2.1.2. Clay Plaster
2.2. Hygrothermal Analysis of Modular System and Energy Required for Heating and Cooling Energy
2.3. Life Cycle Analysis
2.3.1. Definition of Objective and Scope
2.3.2. Life Cycle Inventory Analysis
- (A)
- Material production phase
- (B)
- Construction phase
- (C)
- Use phase
- (D)
- End of useful life
2.3.3. Life Cycle Impact Assessment
2.4. Economic Analysis of Modular System
3. Results
3.1. Modular System Construction
3.1.1. Modular System Chassis
3.1.2. Thermal Insulation
3.1.3. Clay Plaster
3.2. Hygrothermal Analysis of Modular System and Energy Required for Heating and Cooling Energy
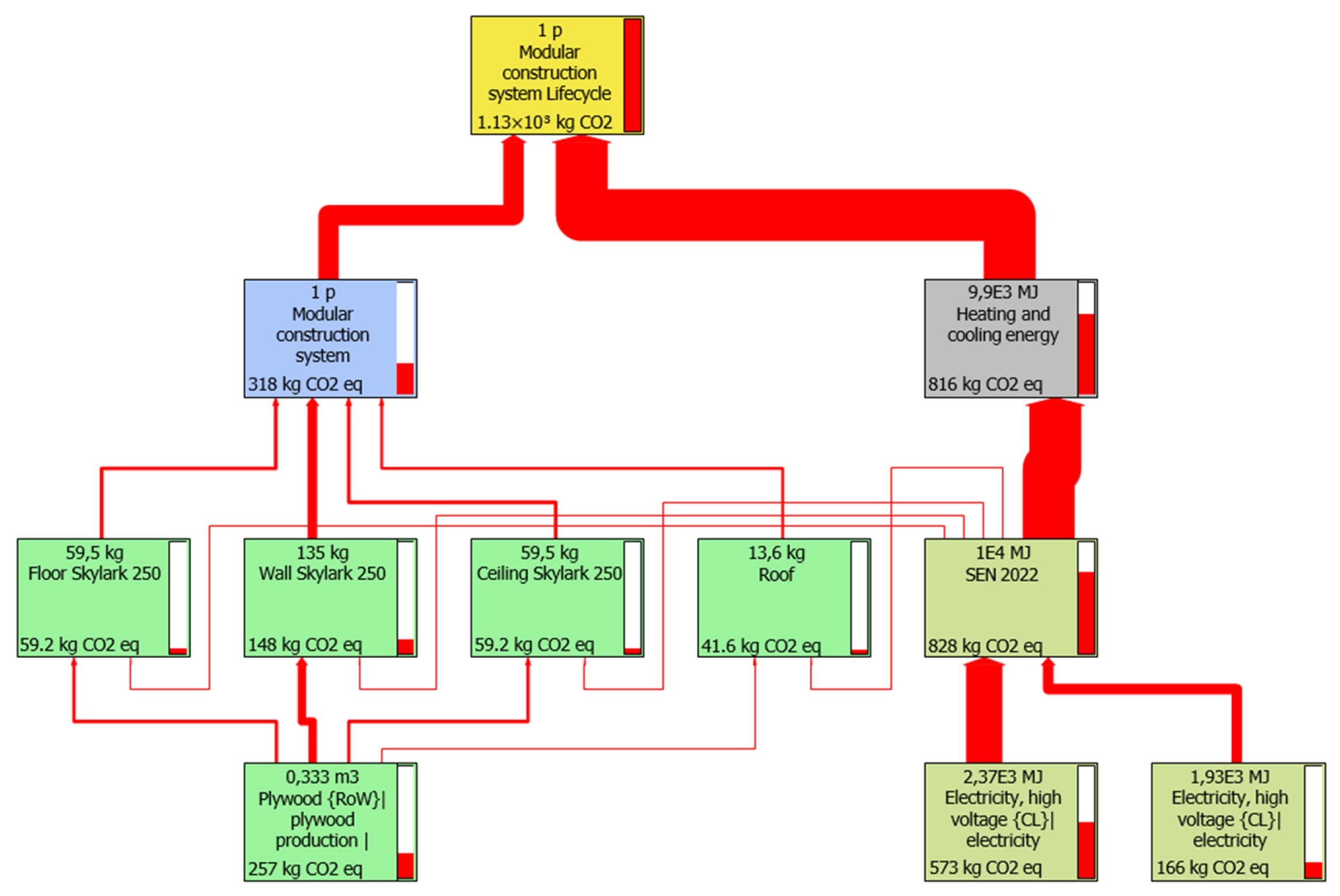
3.3. Life Cycle Analysis
3.4. Economic Analysis of Modular System
4. Discussion
5. Conclusions
Author Contributions
Funding
Institutional Review Board Statement
Informed Consent Statement
Data Availability Statement
Acknowledgments
Conflicts of Interest
References
- Intergovernmental Panel on Climate Change. Climate Change 2021. In The Physical Science Basis; Intergovernmental Panel on Climate Change: Geneva, Switzerland, 2021. [Google Scholar]
- European Union. EU Climate Action and the European Green Deal: Making Our Homes and Buildings Fit for a Greener Future; European Union: Brussels, Belgium, 2021. [Google Scholar]
- Shirinbakhsh, M.; Harvey, L.D. Net-zero energy buildings: The influence of definition on greenhouse gas emissions. Energy Build. 2021, 247, 111118. [Google Scholar] [CrossRef]
- Taylor, C.; Roy, K.; Dani, A.A.; Lim, J.B.P.; De Silva, K.; Jones, M. Delivering Sustainable Housing through Material Choice. Sustainability 2023, 15, 3331. [Google Scholar] [CrossRef]
- Martínez-De-Alegría, I.; Río, R.-M.; Zarrabeitia, E.; Álvarez, I. Heating demand as an energy performance indicator: A case study of buildings built under the passive house standard in Spain. Energy Policy 2021, 159, 112604. [Google Scholar] [CrossRef]
- Red de Pobreza Energética (RedPE) y Generadoras de Chile. Una Mirada Multidimensional a la Pobreza Energética en Chile; Reporte N°1; Red de Pobreza Energética (RedPE): Santiago, Chile, 2022. [Google Scholar]
- Pérez-Fargallo, A.; Leyton-Vergara, M.; Wegertseder, P.; Castaño-Rosa, R. Energy Poverty Evaluation Using a Three-Dimensional and Territorial Indicator: A Case Study in Chile. Buildings 2022, 12, 1125. [Google Scholar] [CrossRef]
- Mauricio, H. Evolución de Precios de Materiales Para la Construcción: Antecedentes de Oferta y Demanda; Biblioteca del Congreso Nacional de Chile: Valparaíso, Chile, 2021. [Google Scholar]
- Cámara Chilena de la Construcción. Informe MACh 61. Macroeconomía y Construcción; Cámara Chilena de la Construcción: Las Condes, Chile, 2022. [Google Scholar]
- Knight Frank LLP. Global House Price Index. 2021. Available online: knightfrank.com/research (accessed on 18 November 2022).
- Centro UC. Déficit Cero. In Estimación y Caracterización del Déficit Habitacional en Chile; Centro UC: Santiago, Chile, 2022. [Google Scholar]
- Ministerio de Vivienda y Urbanismo. Plan de Emergencia Habitacional 2022–2025; Ministerio de Vivienda y Urbanismo: Santiago, Chile, 2022.
- Ho, C.; Kim, Y.-W.; Zabinsky, Z.B. Prefabrication supply chains with multiple shops: Optimization for job allocation. Autom. Constr. 2022, 136, 104155. [Google Scholar] [CrossRef]
- Shi, J.; Sun, J. Prefabrication Implementation Potential Evaluation in Rural Housing Based on Entropy Weighted TOPSIS Model: A Case Study of Counties in Chongqing, China. Sustainability 2023, 15, 4906. [Google Scholar] [CrossRef]
- Ocampo, J.A.S. Vivienda industrializada: Antecedentes en el mundo y propuesta al déficit de vivienda social en Colombia. Cuad. Vivienda Urban. 2017, 10, 18. [Google Scholar] [CrossRef]
- Bucklin, O.; Menges, A.; Amtsberg, F.; Drexler, H.; Rohr, A.; Krieg, O.D. Mono-material wood wall: Novel building envelope using subtractive manufacturing of timber profiles to improve thermal performance and airtightness of solid wood construction. Energy Build. 2021, 254, 111597. [Google Scholar] [CrossRef]
- Finch Buildings BV. Finch Buildings. 2023. Available online: www.finchbuildings.com (accessed on 8 December 2022).
- Open Systems Lab. WikiHouse. 2022. Available online: https://www.wikihouse.cc/start (accessed on 8 December 2022).
- Priavolou, C.; Niaros, V. Assessing the Openness and Conviviality of Open Source Technology: The Case of the WikiHouse. Sustainability 2019, 11, 4746. [Google Scholar] [CrossRef]
- Dräger, P.; Letmathe, P. Value losses and environmental impacts in the construction industry—Tradeoffs or correlates? J. Clean. Prod. 2022, 336, 130435. [Google Scholar] [CrossRef]
- Tori, F.; Bustamante, W.; Vera, S. Analysis of Net Zero Energy Buildings public policies at the residential building sector: A comparison between Chile and selected countries. Energy Policy 2021, 161, 112707. [Google Scholar] [CrossRef]
- Rodríguez Vidal, I.; Otaegi, J.; Oregi, X. Thermal Comfort in NZEB Collective Housing in Northern Spain. Sustainability 2020, 12, 9630. [Google Scholar] [CrossRef]
- Asdrubali, F.; D’Alessandro, F.; Schiavoni, S. A review of unconventional sustainable building insulation materials. Sustain. Mater. Technol. 2015, 4, 1–17. [Google Scholar] [CrossRef]
- Füchsl, S.; Rheude, F.; Röder, H. Life cycle assessment (LCA) of thermal insulation materials: A critical review. Clean. Mater. 2022, 5, 100119. [Google Scholar] [CrossRef]
- Schiavoni, S.; D’Alessandro, F.; Bianchi, F.; Asdrubali, F. Insulation materials for the building sector: A review and comparative analysis. Renew. Sustain. Energy Rev. 2016, 62, 988–1011. [Google Scholar] [CrossRef]
- Juanicó, L.E.; González, A.D. Thermal insulators with multiple air gaps: Performance, cost and embodied impacts. J. Build. Eng. 2017, 12, 188–195. [Google Scholar] [CrossRef]
- Soto, M.; Rojas, C.; Cárdenas-Ramírez, J.P. Characterization of a Thermal Insulating Material Based on a Wheat Straw and Recycled Paper Cellulose to Be Applied in Buildings by Blowing Method. Sustainability 2022, 15, 58. [Google Scholar] [CrossRef]
- Barbieri, V.; Gualtieri, M.L.; Siligardi, C. Wheat husk: A renewable resource for bio-based building materials. Constr. Build. Mater. 2020, 251, 118909. [Google Scholar] [CrossRef]
- Pianella, A.; Clarke, R.E.; Williams, N.S.; Chen, Z.; Aye, L. Steady-state and transient thermal measurements of green roof substrates. Energy Build. 2016, 131, 123–131. [Google Scholar] [CrossRef]
- Wonorahardjo, S.; Sutjahja, I.M.; Mardiyati, Y.; Andoni, H.; Achsani, R.A.; Steven, S.; Thomas, D.; Tunçbilek, E.; Arıcı, M.; Rahmah, N.; et al. Effect of different building façade systems on thermal comfort and urban heat island phenomenon: An experimental analysis. Build. Environ. 2022, 217, 109063. [Google Scholar] [CrossRef]
- D5334-00; Standard Test Method for Determination of Thermal Conductivuty of Soil ans Soft Rock by Thermal Needle Prode Procedure. ASTM International: West Conshohocken, PA, USA, 2017.
- Std 442-1981; IEEE Guide for Soil Thermal Resistivity Measurements. IEEE: Piscataway, NJ, USA, 1980; pp. 1–16. [CrossRef]
- Romina, A.; Jorge, B.; Carrillo, O. Construcción en Quincha Liviana. Sistemas Constructivos Sustentables de Reinterpretación Patrimonial; TierraLab: Concepción, Chile, 2019. [Google Scholar]
- Dahlstrøm, O.; Sørnes, K.; Eriksen, S.T.; Hertwich, E.G. Life cycle assessment of a single-family residence built to either conventional- or passive house standard. Energy Build. 2012, 54, 470–479. [Google Scholar] [CrossRef]
- ISO 14040; Environmental Stewardship—Life Cycle Assessment—Principles and Framework. Organización Internacional de Normalización: Geneva, Switzerland, 2006.
- ISO 14044; Environmental Management. Life Cycle Assessment. Requirements and Guidelines. Organización Internacional de Normalización: Geneva, Switzerland, 2006.
- Li, X.-J.; Xie, W.-J.; Xu, L.; Li, L.-L.; Jim, C.; Wei, T.-B. Holistic life-cycle accounting of carbon emissions of prefabricated buildings using LCA and BIM. Energy Build. 2022, 266, 112136. [Google Scholar] [CrossRef]
- Li, P.; Froese, T.M.; Cavka, B.T. Life cycle assessment of magnesium oxide structural insulated panels for a smart home in Vancouver. Energy Build. 2018, 175, 78–86. [Google Scholar] [CrossRef]
- Dong, Y.; Ng, S.T. Comparing the midpoint and endpoint approaches based on ReCiPe—A study of commercial buildings in Hong Kong. Int. J. Life Cycle Assess. 2014, 19, 1409–1423. [Google Scholar] [CrossRef]
- Robati, M.; Daly, D.; Kokogiannakis, G. A method of uncertainty analysis for whole-life embodied carbon emissions (CO2-e) of building materials of a net-zero energy building in Australia. J. Clean. Prod. 2019, 225, 541–553. [Google Scholar] [CrossRef]
- Tavares, V.; Gregory, J.; Kirchain, R.; Freire, F. What is the potential for prefabricated buildings to decrease costs and contribute to meeting EU environmental targets? Build. Environ. 2021, 206, 108382. [Google Scholar] [CrossRef]
- Wang, Y.; Liu, K.; Liu, Y.; Wang, D.; Liu, J. The impact of temperature and relative humidity dependent thermal conductivity of insulation materials on heat transfer through the building envelope. J. Build. Eng. 2021, 46, 103700. [Google Scholar] [CrossRef]
- Instituto Nacional de Normalización. NCh 853. Acondicionamiento Térmico—Envolvente Térmica de Edificios—Cálculo de Resistencias y Transmitancias Térmicas; Instituto Nacional de Normalización: Santiago, Chile, 2007. [Google Scholar]
- López, R. Sistemas de Aislamiento de Cavidades Insufladas con Celulosa, Lana de Roca y Bolitas EPS; Aisla y Ahorra, S.L.: Colmenarejo, Spain, 2014. [Google Scholar]
- Ministerio del Medio Ambiente. Decreto 8. Plan de Descontaminación Atmosférica por MP2,5 Para las Comunas de Temuco y Padre Las Casas Actualización del Plan de Descontaminación por MP10, Para las Mismas Comunas; Ministerio del Medio Ambiente: Santiago, Chile, 2015.
- Centro UC de Innovación en Madera. Los Costos que Rodean la Construcción con Madera en Chile: Números, Efectos y Acciones; Centro UC de Innovación en Madera: Santiago, Chile, 2021. [Google Scholar]










| Materials | Section | Unit | Quantity |
|---|---|---|---|
| Structural plywood 18 mm | Wall | Pla | 3.02 |
| Screws | Wall | Kg | 1.60 |
| Wheat straw | Wall | Kg | 48.60 |
| Clay | Wall | Kg | 92.02 |
| Wheat straw | Wall | Kg | 16.10 |
| Sand | Wall | Kg | 184.04 |
| Structural plywood 18 mm | Floor | Pla | 4.00 |
| Screws | Floor | Kg | 1.44 |
| Wheat straw | Floor | Kg | 80.35 |
| Structural plywood 18 mm | Ceiling | Pla | 4.00 |
| Screws | Ceiling | Kg | 1.44 |
| Wheat straw | Ceiling | Kg | 80.35 |
| Pine 2 × 8” | Roof | Unit | 0.80 |
| Structural plywood 18 mm | Roof | Pla | 0.33 |
| Corrugated zinc | Roof | Pla | 0.39 |
| Clove | Roof | Kg | 0.56 |
| Equipment | Section | Unit | Quantity |
|---|---|---|---|
| CNC | Wall | kWh | 5.01 |
| CNC vacuum cleaner | Wall | kWh | 3.67 |
| Biomass grinder | Wall | kWh | 8.25 |
| Blowing machine | Wall | kWh | 4.81 |
| CNC | Floor and Ceiling | kWh | 6.45 |
| CNC vacuum cleaner | Floor and Ceiling | kWh | 4.73 |
| Biomass grinder | Floor and Ceiling | kWh | 12.83 |
| Blowing machine | Floor and Ceiling | kWh | 7.95 |
| Saw | Roof | kWh | 0.800 |
| Block | Number of Boards Per Block | Number of Blocks | Total Plywood Boards |
|---|---|---|---|
| FLOOR-M | 4 | 5 | 20 |
| FLOOR-M | 4 | 5 | 20 |
| WALL-M | 2 | 17 | 34 |
| WINDOW-M1 | 2 | 1 | 2 |
| DOOR-M1 | 2 | 1 | 2 |
| COMB_CS4_1 | 2.50 | 2 | 5 |
| END_M | 3.30 | 2 | 6.60 |
| CORNER_M | 1.30 | 4 | 5.20 |
| Total boards with END and Corner blocks | 94.80 | ||
| Total boards without END and Corner blocks | 83 | ||
| Block | Block Quantity | Manufacturing (h) | Assembly (h) | Total Execution (h) |
|---|---|---|---|---|
| FLOOR-M | 6 | 2 | 0.80 | 16.80 |
| FLOOR-M | 6 | 2 | 0.80 | 16.80 |
| WALL-M | 17 | 1 | 0.50 | 25.50 |
| DOOR-M1 | 1 | 0.50 | 0.50 | 1.00 |
| COMB_CS4 | 1 | 1.18 | 0.10 | 1.30 |
| END_M | 2 | 1.75 | 0.50 | 4.50 |
| CORNER-M | 4 | 0.63 | 0.30 | 3.70 |
| Total h of execution considering END and CORNER blocks | 69.60 | |||
| Total h of execution per m2 considering END and CORNER blocks | 4.00 | |||
| Total h of execution without considering END and CORNER blocks | 61.40 | |||
| Total h of execution per m2 without considering END and CORNER blocks | 4.10 | |||
| Power (%) | RPM (%) | Damper Opening | Blowing Time (min) | Density (kg/m³) | Average Thermal Conductivity (W/mK) |
|---|---|---|---|---|---|
| 100 | 100 | 2 | 3:37.72 | 94.35 | 0.039 |
| 80 | 80 | 2 | 4:21.06 | 97.88 | 0.040 |
| 60 | 60 | 2 | 5:05.63 | 82.01 | 0.039 |
| Sample | Proportion | Thermal Conductivity (W/mK) | ||
|---|---|---|---|---|
| Clay | Wheat Straw | Sand | ||
| a | 1 | 0.150 | 2 | 0.441 |
| b | 1 | 0.175 | 2 | 0.320 |
| c | 1 | 0.200 | 2 | 0.239 |
| Block | Thermal Transmittance (W/m2K) |
|---|---|
| Floor | 0.111 |
| Wall | 0.162 |
| Ceiling | 0.111 |
| Case | Heating Demand (kWh-Year) | Cooling Demand (kWh-Year) | Heating Demand (kWh/m2-Year) | Cooling Demand (kWh/m2-Year) | Total Demand (kWh/m2-Year) |
|---|---|---|---|---|---|
| Modular system | 168.1 | 2327.60 | 8.6 | 119 | 127.6 |
| Modular system skylark window | 174.1 | 644.4 | 11.7 | 43.3 | 55 |
| Variation | −3.6% | 72.3% | −36.0% | 63.6% | 56.9% |
| Description | Unit | Unit Price (USD) | Quantity | Subtotal (USD) |
|---|---|---|---|---|
| Block | ||||
| SKYLARK250_FLOOR-M | Block | 175 | 6 | 1050 |
| SKYLARK250_FLOOR-M (Ceiling) | Block | 175 | 6 | 1050 |
| SKYLARK250_WALL-M | Block | 93.3 | 23 | 2146 |
| SKYLARK250_WINDOW-M1 | Block | 82 | 1 | 82 |
| SKYLARK250_DOOR-M1 | Block | 38.5 | 1 | 38.5 |
| SKYLARK250_COMB_CS4_1 | Block | 146.3 | 1 | 146.3 |
| Roof | ||||
| Trusses roof with zinc termination | m² | 47.17 | 27.4 | 1292.5 |
| Window/Door | ||||
| Thermopane window with PVC frame | m² | 315 | 3.12 | 982.8 |
| Door 200 × 90 cm | Unit | 136.6 | 1 | 136.6 |
| Photovoltaic panel | ||||
| Photovoltaic panel subcontract | Glo | 1133.7 | 1 | 1133.7 |
| Subtotal | 8058.4 | |||
| Overheads (15%) | 1208.76 | |||
| Total | 9267.2 | |||
| Total m² | 622.8 | |||
Disclaimer/Publisher’s Note: The statements, opinions and data contained in all publications are solely those of the individual author(s) and contributor(s) and not of MDPI and/or the editor(s). MDPI and/or the editor(s) disclaim responsibility for any injury to people or property resulting from any ideas, methods, instructions or products referred to in the content. |
© 2023 by the authors. Licensee MDPI, Basel, Switzerland. This article is an open access article distributed under the terms and conditions of the Creative Commons Attribution (CC BY) license (https://creativecommons.org/licenses/by/4.0/).
Share and Cite
Romero Quidel, G.; Soto Acuña, M.J.; Rojas Herrera, C.J.; Rodríguez Neira, K.; Cárdenas-Ramírez, J.P. Assessment of Modular Construction System Made with Low Environmental Impact Construction Materials for Achieving Sustainable Housing Projects. Sustainability 2023, 15, 8386. https://doi.org/10.3390/su15108386
Romero Quidel G, Soto Acuña MJ, Rojas Herrera CJ, Rodríguez Neira K, Cárdenas-Ramírez JP. Assessment of Modular Construction System Made with Low Environmental Impact Construction Materials for Achieving Sustainable Housing Projects. Sustainability. 2023; 15(10):8386. https://doi.org/10.3390/su15108386
Chicago/Turabian StyleRomero Quidel, Guisel, Matías Javier Soto Acuña, Carlos Javier Rojas Herrera, Karin Rodríguez Neira, and Juan Pablo Cárdenas-Ramírez. 2023. "Assessment of Modular Construction System Made with Low Environmental Impact Construction Materials for Achieving Sustainable Housing Projects" Sustainability 15, no. 10: 8386. https://doi.org/10.3390/su15108386
APA StyleRomero Quidel, G., Soto Acuña, M. J., Rojas Herrera, C. J., Rodríguez Neira, K., & Cárdenas-Ramírez, J. P. (2023). Assessment of Modular Construction System Made with Low Environmental Impact Construction Materials for Achieving Sustainable Housing Projects. Sustainability, 15(10), 8386. https://doi.org/10.3390/su15108386

