Green Marketing and Repurchase Intention: Stewardship of Green Advertisement, Brand Awareness, Brand Equity, Green Innovativeness, and Brand Innovativeness
Abstract
:1. Introduction
- To examine the effects of green marketing, green advertisement, green brand loyalty, green brand equity, and green brand innovativeness to enhance consumer repurchase intention.
- To investigate the moderating effect of green awareness on the relationships between green advertisements, green brand loyalty, green equity, green brand innovativeness, and consumer repurchase intention.
- To examine the moderating role of green satisfaction in the relationship between green marketing and green loyalty.
2. Literature Review and Hypotheses Creation
2.1. Theory of Planned Behavior (TPB) and Theory of Reasoned Action (TRA)
2.2. Green Marketing and Green Repurchase Intention
2.3. Green Marketing and Green Advertisement, Brand Loyalty, Brand Equity, and Brand Innovativeness
2.4. Green Advertisement, Brand Loyalty, Brand Equity, Brand Innovativeness, and Repurchase Intention
2.5. Moderating Role of Green Awareness
2.6. Moderating Role of Green Satisfaction
3. Research Methodology
3.1. Research Method
3.2. Data Collection Procedure
3.3. Measurement Scales and Ratings
3.4. Data Analysis
4. Findings of the Study
4.1. Demographic Information
4.2. Assessing the Measurement Model
4.3. Assessing the Path Model
4.4. Assessing the Model Fitness
5. Discussion
5.1. Theoretical Implications
5.2. Managerial Implications
5.3. Limitations and Future Directions
6. Conclusions
Author Contributions
Funding
Conflicts of Interest
Appendix A




References
- Ottman, J.A. The New Rules of Green Marketing: Strategies, Tools, and Inspiration for Sustainable Branding; Berrett-Koehler Publishers: San Francisco, CA, USA, 2011. [Google Scholar]
- Sharma, A.P. Consumers’ Purchase Behaviour and Green Marketing: A Synthesis, Review and Agenda. Int. J. Consum. Stud. 2021, 45, 1217–1238. [Google Scholar] [CrossRef]
- Leonidou, C.N.; Katsikeas, C.S.; Morgan, N.A. “Greening” the Marketing Mix: Do Firms Do It and Does It Pay Off? J. Acad. Mark. Sci. 2013, 41, 151–170. [Google Scholar] [CrossRef]
- Tien, N.H.; Ngoc, N.M.; Anh, D.B.H.; Huong, N.D.; Huong, N.T.T.; Phuong, T.N.M. Green Marketing Development Strategy in Post COVID-19 Period in Vietnam. Int. J. Multidiscipl. Res. Growth Eval. 2020, 1, 101–106. [Google Scholar]
- Chen, Y.S.; Chang, C.H. Enhance Green Purchase Intentions: The Roles of Green Perceived Value, Green Perceived Risk, and Green Trust. Manag. Decis. 2012, 50, 502–520. [Google Scholar] [CrossRef]
- Liao, Y.K.; Wu, W.Y.; Pham, T.T. Examining the Moderating Effects of Green Marketing and Green Psychological Benefits on Customers’ Green Attitude, Value and Purchase Intention. Sustainability 2020, 12, 7461. [Google Scholar] [CrossRef]
- Nguyen, T.N.; Lobo, A.; Greenland, S. Pro-Environmental Purchase Behaviour: The Role of Consumers’ Biospheric Values. J. Retail. Consum. Serv. 2016, 33, 98–108. [Google Scholar] [CrossRef]
- Rahbar, E.; Wahid, N.A. Investigation of Green Marketing Tools’ Effect on Consumers’ Purchase Behavior. Bus. Strategy Ser. 2011, 12, 73–83. [Google Scholar] [CrossRef]
- Lin, Y.C.; Chang, C.C.A. Double Standard: The Role of Environmental Consciousness in Green Product Usage. J. Mark. 2012, 76, 125–134. [Google Scholar] [CrossRef]
- Polonsky, M.J. Transformative Green Marketing: Impediments and Opportunities. J. Bus. Res. 2011, 64, 1311–1319. [Google Scholar] [CrossRef]
- Dangelico, R.M.; Vocalelli, D. “Green Marketing”: An Analysis of Definitions, Strategy Steps, and Tools Through a Systematic Review of the Literature. J. Cleaner Prod. 2017, 165, 1263–1279. [Google Scholar] [CrossRef]
- Chen, Y.S.; Chang, T.W.; Li, H.X.; Chen, Y.R. The Influence of Green Brand Affect on Green Purchase Intentions: The Mediation Effects of Green Brand Associations and Green Brand Attitude. Int. J. Environ. Res. Public Health 2020, 17, 4089. [Google Scholar] [CrossRef]
- Chen, Y.S.; Huang, A.F.; Wang, T.Y.; Chen, Y.R. Greenwash and Green Purchase Behaviour: The Mediation of Green Brand Image and Green Brand Loyalty. Total Qual. Manag. Bus. Excell. 2020, 31, 194–209. [Google Scholar] [CrossRef]
- Lin, J.; Lobo, A.; Leckie, C. The Influence of Green Brand Innovativeness and Value Perception on Brand Loyalty: The Moderating Role of Green Knowledge. J. Strateg. Mark. 2019, 27, 81–95. [Google Scholar] [CrossRef]
- Nagar, K. An Empirical Investigation into the Influence of Green Advertising on Brand Loyalty. J. Serv. Res. 2013, 13, 71. [Google Scholar]
- Chang, C.T. Guilt Appeals in Cause-Related Marketing: The Subversive Roles of Product Type and Donation Magnitude. Int. J. Advert. 2011, 30, 587–616. [Google Scholar] [CrossRef]
- Choice, T. The Sins of Greenwashing: Home and Family Edition; Underwriters Laboratories: Northbrook, IL, USA, 2010. [Google Scholar]
- Delmas, M.A.; Burbano, V.C. The Drivers of Greenwashing. Calif. Manag. Rev. 2011, 54, 64–87. [Google Scholar] [CrossRef]
- Martínez, P. Customer Loyalty: Exploring Its Antecedents from a Green Marketing Perspective. Int. J. Contemp. Hosp. Manag. 2015, 27, 896–917. [Google Scholar] [CrossRef]
- Hartmann, P.; Apaolaza-Ibáñez, V. Consumer Attitude and Purchase Intention Toward Green Energy Brands: The Roles of Psychological Benefits and Environmental Concern. J. Bus. Res. 2012, 65, 1254–1263. [Google Scholar] [CrossRef]
- Chen, Y.S. The Drivers of Green Brand Equity: Green Brand Image, Green Satisfaction, and Green Trust. J. Bus. Ethics 2010, 93, 307–319. [Google Scholar] [CrossRef]
- Huang, C.C.; Yen, S.W.; Liu, C.Y.; Chang, T.P. The Relationship among Brand Equity, Customer Satisfaction, and Brand Resonance to Repurchase Intention of Cultural and Creative Industries in Taiwan. Int. J. Organ. Innov. 2014, 6, 106. [Google Scholar]
- Konuk, F.A.; Rahman, S.U.; Salo, J. Antecedents of Green Behavioral Intentions: A Cross-Country Study of Turkey, Finland and Pakistan. Int. J. Consum. Stud. 2015, 39, 586–596. [Google Scholar] [CrossRef]
- Nidumolu, R.; Prahalad, C.K.; Rangaswami, M.R. Why Sustainability Is Now the Key Driver of Innovation. Harv. Bus. Rev. 2009, 87, 56–64. [Google Scholar]
- O’Cass, A.; Ngo, L.V. Examining the Firm’s Value Creation Process: A Managerial Perspective of the Firm’s Value Offering Strategy and Performance. Br. J. Manag. 2011, 22, 646–671. [Google Scholar] [CrossRef]
- Hur, W.M.; Kim, H.; Woo, J. How CSR Leads to Corporate Brand Equity: Mediating Mechanisms of Corporate Brand Credibility and Reputation. J. Bus. Ethics 2014, 125, 75–86. [Google Scholar] [CrossRef]
- Alamsyah, D.; Othman, N.; Bakri, M.; Udjaja, Y.; Aryanto, R. Green Awareness through Environmental Knowledge and Perceived Quality. Manag. Sci. Lett. 2021, 11, 271–280. [Google Scholar] [CrossRef]
- Mohiuddin, M.; Al Mamun, A.; Syed, F.A.; Mehedi Masud, M.; Su, Z. Environmental Knowledge, Awareness, and Business School Students’ Intentions to Purchase Green Vehicles in Emerging Countries. Sustainability 2018, 10, 1534. [Google Scholar] [CrossRef]
- Rusyani, E.; Lavuri, R.; Gunardi, A. Purchasing Eco-Sustainable Products: Interrelationship between Environmental Knowledge, Environmental Concern, Green Attitude, and Perceived Behavior. Sustainability 2021, 13, 4601. [Google Scholar] [CrossRef]
- Siddique, M.Z.R.; Hossain, A. Sources of Consumers Awareness toward Green Products and Its Impact on Purchasing Decision in Bangladesh. J. Sustain. Dev. 2018, 11, 9–22. [Google Scholar] [CrossRef]
- Ho, T.N.; Wu, W.Y.; Nguyen, P.T.; Chen, H.C. The Moderating Effects for the Relationships between Green Customer Value, Green Brand Equity, and Behavioral Intention. Acad. Strateg. Manag. J. 2019, 18, 1–21. [Google Scholar]
- Han, H.; Kim, Y. An Investigation of Green Hotel Customers’ Decision Formation: Developing an Extended Model of the Theory of Planned Behavior. Int. J. Hosp. Manag. 2010, 29, 659–668. [Google Scholar] [CrossRef]
- Ajzen, I. The Theory of Planned Behaviour: Reactions and Reflections. Psychol. Health 2011, 26, 1113–1127. [Google Scholar] [CrossRef] [PubMed]
- Uddin, S.F.; Khan, M.N. Young Consumer’s Green Purchasing Behavior: Opportunities for Green Marketing. J. Glob. Mark. 2018, 31, 270–281. [Google Scholar] [CrossRef]
- Ansar, N. Impact of Green Marketing on Consumer Purchase Intention. Mediterr. J. Soc. Sci. 2013, 4, 650. [Google Scholar] [CrossRef]
- Mostafa, M.M. A Hierarchical Analysis of the Green Consciousness of the Egyptian Consumer. Psychol. Mark. 2007, 24, 445–473. [Google Scholar] [CrossRef]
- Mahasuweerachai, P.; Suttikun, C. The Effect of Green Self-Identity on Perceived Image, Warm Glow, and Willingness to Purchase: A New Generation’s Perspective towards Eco-Friendly Restaurants. Sustainability 2022, 14, 10539. [Google Scholar] [CrossRef]
- Chen, C.C.; Chen, C.W.; Tung, Y.C. Exploring the Consumer Behavior of Intention to Purchase Green Products in Belt and Road Countries: An Empirical Analysis. Sustainability 2018, 10, 854. [Google Scholar] [CrossRef]
- Biswas, A.; Roy, M. Green Products: An Exploratory Study on the Consumer Behavior in Emerging Economies of the East. J. Clean. Prod. 2015, 87, 463–468. [Google Scholar] [CrossRef]
- Lee, K. Opportunities for Green Marketing: Young Consumers. Mark. Intell. Plan. 2008, 26, 573–586. [Google Scholar] [CrossRef]
- Peattie, K.; Crane, A. Green Marketing: Legend, Myth, Farce or Prophesy? Qual. Mark. Res. Int. J. 2005, 8, 357–370. [Google Scholar] [CrossRef]
- Wong, V.; Turner, W.; Stoneman, P. Marketing Strategies and Market Prospects for Environmentally-Friendly Consumer Products. Br. J. Manag. 1996, 7, 263–281. [Google Scholar] [CrossRef]
- Schrum, L.J.; McCarty, J.A.; Lowrey, T.M. Buyer Characteristics of the Green Consumer and Their Implications for Advertising Tool. J. Advert. 1995, 24, 71–82. [Google Scholar] [CrossRef]
- Ginsberg, J.M.; Bloom, P.N. Choosing the Right Green Marketing Strategy. MIT Sloan Manag. Rev. 2004, 46, 79–84. [Google Scholar]
- D’souza, C.; Taghian, M.; Lamb, P. An Empirical Study on the Influence of Environmental Labels on Consumers. Corp. Commun. Int. J. 2006, 11, 162–173. [Google Scholar] [CrossRef]
- Chatterjee, P. Green Brand Extension Strategy and Online Communities. J. Syst. Inf. Technol. 2009, 11, 367–384. [Google Scholar] [CrossRef]
- Baldwin, P. Advertisers Beginning to See Green. The Dallas Morning News, 1993; J1–J11. [Google Scholar]
- Thøgersen, J.; Haugaard, P.; Olesen, A. Consumer Responses to Ecolabels. Eur. J. Mark. 2010, 44, 1787–1810. [Google Scholar] [CrossRef]
- Nyilasy, G.; Gangadharbatla, H.; Paladino, A. Perceived greenwashing: The interactive effects of green advertising and corporate environmental performance on consumer reactions. J. Bus. Ethics 2014, 125, 693–707. [Google Scholar] [CrossRef]
- Parguel, B.; Lunardo, R.; Benoit-Moreau, F. Sustainability of the sharing economy in question: When second-hand peer-to-peer platforms stimulate indulgent consumption. Technol. Forecast. Soc. Chang. 2017, 125, 48–57. [Google Scholar] [CrossRef]
- Rahman, I.; Park, J.; Chi, C.G.Q. Consequences of “greenwashing”: Consumers’ reactions to hotels’ green initiatives. Int. J. Contemp. Hosp. Manag. 2015, 27, 1054–1081. [Google Scholar] [CrossRef]
- Jaiswal, D.; Kant, R. Green purchasing behaviour: A conceptual framework and empirical investigation of Indian consumers. J. Retail. Consum. Serv. 2018, 41, 60–69. [Google Scholar] [CrossRef]
- Martínez, P.; Del Bosque, I.R. CSR and customer loyalty: The roles of trust, customer identification with the company and satisfaction. Int. J. Hosp. Manag. 2013, 35, 89–99. [Google Scholar] [CrossRef]
- Papadas, K.K.; Avlonitis, G.J.; Carrigan, M. Green marketing orientation: Conceptualization, scale development and validation. J. Bus. Res. 2017, 80, 236–246. [Google Scholar] [CrossRef]
- Kang, J.; Liu, C.; Kim, S.H. Environmentally sustainable textile and apparel consumption: The role of consumer knowledge, perceived consumer effectiveness and perceived personal relevance. Int. J. Consum. Stud. 2013, 37, 442–452. [Google Scholar] [CrossRef]
- Akturan, U. How does greenwashing affect green branding equity and purchase intention? An empirical research. Market. Intell. Plan. 2018, 36, 809–824. [Google Scholar] [CrossRef]
- Gleim, M.R.; Smith, J.S.; Andrews, D.; Cronin, J.J., Jr. Against the green: A multi-method examination of the barriers to green consumption. J. Retail. 2013, 89, 44–61. [Google Scholar] [CrossRef]
- Mohd Suki, N. Green product purchase intention: Impact of green brands, attitude, and knowledge. Br. Food J. 2016, 118, 2893–2910. [Google Scholar] [CrossRef]
- Ozaki, R. Adopting sustainable innovation: What makes consumers sign up to green electricity? Bus. Strategy Environ. 2011, 20, 1–17. [Google Scholar] [CrossRef]
- Haws, K.L.; Winterich, K.P.; Naylor, R.W. Seeing the world through GREEN-tinted glasses: Green consumption values and responses to environmentally friendly products. J. Consum. Psychol. 2014, 24, 336–354. [Google Scholar] [CrossRef]
- Saunders, M.; Lewis, P.; Thornhill, A. Research Methods for Business Students; Pearson Education Limited: London, UK, 2018. [Google Scholar]
- Creswell, J.W. Research Design: Qualitative, Quantitative, and Mixed Methods Approaches; Sage Publications: Thousand Oaks, CA, USA, 2014. [Google Scholar]
- Bhattacherjee, A. Social Science Research: Principles, Methods, and Practices; University of South Florida Scholar Commons: Tampa, FL, USA, 2012. [Google Scholar]
- Bryman, A. Social Research Methods; Oxford University Press: Oxford, UK, 2016. [Google Scholar]
- Nardi, P.M. Doing Survey Research: A Guide to Quantitative Methods; Routledge: Oxfordshire, UK, 2018. [Google Scholar]
- Dillman, D.A.; Smyth, J.D.; Christian, L.M. Internet, Phone, Mail, and Mixed-Mode Surveys: The Tailored Design Method; John Wiley & Sons: New York, NY, USA, 2014. [Google Scholar]
- Panda, T.K.; Kumar, A.; Jakhar, S.; Luthra, S.; Garza-Reyes, J.A.; Kazancoglu, I.; Nayak, S.S. Social and environmental sustainability model on consumers’ altruism, green purchase intention, green brand loyalty and evangelism. J. Clean. Prod. 2020, 243, 118575. [Google Scholar] [CrossRef]
- Rahmi, D.Y.; Rozalia, Y.; Chan, D.N.; Anira, Q.; Prima, R. Green brand image, green awareness, green advertisement, and ecological knowledge in improving green purchase intention and green purchase behavior on creative industry products. J. Econ. Bus. Account. Ventur. 2017, 20, 177–186. [Google Scholar] [CrossRef]
- Hair, J.F.; Hult, G.T.M.; Ringle, C.; Sarstedt, M. A Primer on Partial Least Squares Structural Equation Modeling (PLS-SEM); Sage Publications: Thousand Oaks, CA, USA, 2017. [Google Scholar]
- Wijaya, T.T.; Cao, Y.; Bernard, M.; Rahmadi, I.F.; Lavicza, Z.; Surjono, H.D. Factors influencing microgame adoption among secondary school mathematics teachers supported by structural equation modelling-based research. Front. Psychol. 2022, 13, 952549. [Google Scholar] [CrossRef]
- Ramayah, T.J.F.H.; Cheah, J.; Chuah, F.; Ting, H.; Memon, M.A. Partial Least Squares Structural Equation Modeling (PLS-SEM) Using SmartPls 3.0. An Updated Guide and Practical Guide to Statistical Analysis; ResearchGate: Berlin, Germany, 2016. [Google Scholar]
- Ramayah, T.; Yeap, J.A.; Ahmad, N.H.; Halim, H.A.; Rahman, S.A. Testing a confirmatory model of Facebook usage in SmartPLS using consistent PLS. Int. J. Bus. Innov. 2017, 3, 1–14. [Google Scholar]
- Ringle, C.; Da Silva, D.; Bido, D. Structural equation modeling with the SmartPLS. Braz. J. Mark. 2015, 13, 2. [Google Scholar]
- Vinzi, V.E.; Trinchera, L.; Amato, S. PLS path modeling: From foundations to recent developments and open issues for model assessment and improvement. In Handbook of Partial Least Squares: Concepts, Methods and Applications; Springer: Berlin, Germany, 2010; pp. 47–82. [Google Scholar]
- Purwanto, A.; Asbari, M.; Santoso, T.I. Analisis Data Penelitian Marketing: Perbandingan Hasil antara Amos, SmartPLS, WarpPLS, dan SPSS Untuk Jumlah Sampel Besar. J. Ind. Eng. Manag. Res. 2021, 2, 216–227. [Google Scholar]
- Henseler, J. Partial least squares path modeling. In Advanced Methods for Modeling Markets; Springer: Berlin/Heidelberg, Germany, 2017; pp. 361–381. [Google Scholar]
- Sharif, S.; Braimah, M.; Dogbey, A.E. Academic Supports, Motivation to Learn, Motivation to Transfer, and Transfer of Training: A Comparative Analysis of Public and Private Universities. Eur. J. Train. Dev. 2022, 46, 1212–1234. [Google Scholar] [CrossRef]
- Sharif, S.; Lodhi, R.N.; Iqbal, K.; Saddique, F. Gender Disparity in Leadership Boosts Affective Commitment and Tacit Knowledge Sharing About Libraries. Int. J. Organ. Anal. 2022, 30, 1212–1234. [Google Scholar] [CrossRef]
- Hair Jr, J.F.; Hult, G.T.M.; Ringle, C.M.; Sarstedt, M.; Danks, N.P.; Ray, S. Partial Least Squares Structural Equation Modeling (PLS-SEM) Using R: A Workbook; Springer Nature: Berlin/Heidelberg, Germany, 2021. [Google Scholar]
- Henseler, J.; Ringle, C.M.; Sarstedt, M. A New Criterion for Assessing Discriminant Validity in Variance-Based Structural Equation Modeling. J. Acad. Mark. Sci. 2015, 43, 115–135. [Google Scholar] [CrossRef]
- Mazaheri, E.; Richard, M.O.; Laroche, M. Online Consumer Behavior: Comparing Canadian and Chinese Website Visitors. J. Bus. Res. 2011, 64, 958–965. [Google Scholar] [CrossRef]

| Demographic Information | Frequency | Percent | Valid Percent | Cumulative Percent | |
|---|---|---|---|---|---|
| Gender | Male | 329 | 88.7 | 88.7 | 88.7 |
| Female | 42 | 11.3 | 11.3 | 100.0 | |
| Total | 371 | 100.0 | 100.0 | ||
| Students | 37 | 10.0 | 10.0 | 10.0 | |
| Occupation | Civil servants | 137 | 36.9 | 36.9 | 46.9 |
| Private job | 108 | 29.1 | 29.1 | 76.0 | |
| Entrepreneurs | 89 | 24.0 | 24.0 | 100.0 | |
| Total | 371 | 100.0 | 100.0 | ||
| <20 years | 19 | 5.1 | 5.1 | 5.1 | |
| Age | 21–30 years | 75 | 20.2 | 20.2 | 25.3 |
| 31–40 years | 122 | 32.9 | 32.9 | 58.2 | |
| >40 years | 155 | 41.8 | 41.8 | 100.0 | |
| Total | 371 | 100.0 | 100.0 | ||
| Products | 168 | 45.3 | 45.3 | 45.3 | |
| Buying interest | Services | 203 | 54.7 | 54.7 | 100.0 |
| Total | 371 | 100.0 | 100.0 | ||
| High school | 6 | 1.6 | 1.6 | 1.6 | |
| Education | Bachelor’s or similar | 71 | 19.1 | 19.1 | 20.8 |
| Master’s degree or similar | 247 | 66.6 | 66.6 | 87.3 | |
| Postgraduate studies or PhD degree | 47 | 12.7 | 12.7 | 100.0 | |
| Total | 371 | 100.0 | 100.0 | ||
| Scales | Items | Factor Loadings | Cronbach Alpha | Composite Reliability | AVE |
|---|---|---|---|---|---|
| Green marketing | 0.791 | 0.802 | 0.632 | ||
| PEB2 | 0.860 | ||||
| PEB3 | 0.829 | ||||
| PEL1 | 0.838 | ||||
| PEL2 | 0.838 | ||||
| EA1 | 0.818 | ||||
| EA2 | 0.771 | ||||
| EA3 | 0.825 | ||||
| Green satisfaction | 0.843 | 0.905 | 0.761 | ||
| GS1 | 0.856 | ||||
| GS2 | 0.886 | ||||
| GS3 | 0.875 | ||||
| Green advertisement | 0.854 | 0.911 | 0.774 | ||
| GAD1 | 0.914 | ||||
| GAD2 | 0.901 | ||||
| GAD3 | 0.823 | ||||
| Green brand loyalty | 0.790 | 0.864 | 0.615 | ||
| GL1 | 0.805 | ||||
| GL2 | 0.817 | ||||
| GL3 | 0.806 | ||||
| GL4 | 0.704 | ||||
| Green brand equity | 0.814 | 0.877 | 0.642 | ||
| GBE1 | 0.766 | ||||
| GBE2 | 0.797 | ||||
| GBE3 | 0.834 | ||||
| GBE4 | 0.806 | ||||
| Green brand innovativeness | 0.820 | 0.893 | 0.735 | ||
| GBI1 | 0.848 | ||||
| GBI2 | 0.880 | ||||
| GBI3 | 0.843 | ||||
| Green awareness | 0.900 | 0.926 | 0.717 | ||
| GA1 | 0.759 | ||||
| GA2 | 0.885 | ||||
| GA3 | 0.867 | ||||
| GA4 | 0.872 | ||||
| GA5 | 0.843 | ||||
| Green repurchase intention | GRI2 | 0.785 | 0.883 | 0.911 | 0.632 |
| GRI3 | 0.742 | ||||
| GRI4 | 0.855 | ||||
| GRI5 | 0.798 | ||||
| GRI6 | 0.810 | ||||
| GRI7 | 0.776 |
| Items | 1 | 2 | 3 | 4 | 5 | 6 | 7 | 8 | 9 | 10 |
|---|---|---|---|---|---|---|---|---|---|---|
| EA1 | 0.818 | 0.336 | 0.433 | 0.381 | 0.465 | 0.475 | 0.391 | 0.496 | 0.493 | 0.589 |
| EA2 | 0.771 | 0.318 | 0.339 | 0.308 | 0.370 | 0.321 | 0.377 | 0.369 | 0.452 | 0.457 |
| EA3 | 0.825 | 0.449 | 0.426 | 0.485 | 0.464 | 0.531 | 0.483 | 0.507 | 0.533 | 0.552 |
| GA1 | 0.409 | 0.443 | 0.759 | 0.433 | 0.455 | 0.440 | 0.498 | 0.415 | 0.395 | 0.494 |
| GA2 | 0.393 | 0.478 | 0.885 | 0.459 | 0.519 | 0.489 | 0.483 | 0.447 | 0.401 | 0.420 |
| GA3 | 0.393 | 0.505 | 0.867 | 0.483 | 0.557 | 0.480 | 0.477 | 0.459 | 0.399 | 0.417 |
| GA4 | 0.485 | 0.511 | 0.872 | 0.531 | 0.530 | 0.504 | 0.548 | 0.468 | 0.419 | 0.439 |
| GA5 | 0.418 | 0.457 | 0.843 | 0.484 | 0.498 | 0.456 | 0.489 | 0.470 | 0.351 | 0.412 |
| GAD1 | 0.453 | 0.914 | 0.551 | 0.526 | 0.696 | 0.473 | 0.669 | 0.486 | 0.388 | 0.531 |
| GAD2 | 0.373 | 0.901 | 0.504 | 0.493 | 0.671 | 0.482 | 0.668 | 0.471 | 0.399 | 0.455 |
| GAD3 | 0.383 | 0.823 | 0.434 | 0.412 | 0.564 | 0.344 | 0.553 | 0.295 | 0.321 | 0.429 |
| GBE1 | 0.363 | 0.414 | 0.403 | 0.766 | 0.379 | 0.308 | 0.439 | 0.283 | 0.342 | 0.386 |
| GBE2 | 0.384 | 0.427 | 0.498 | 0.797 | 0.489 | 0.376 | 0.515 | 0.374 | 0.369 | 0.441 |
| GBE3 | 0.377 | 0.442 | 0.462 | 0.834 | 0.459 | 0.385 | 0.510 | 0.398 | 0.389 | 0.403 |
| GBE4 | 0.445 | 0.462 | 0.448 | 0.806 | 0.506 | 0.471 | 0.468 | 0.531 | 0.417 | 0.424 |
| GBI1 | 0.478 | 0.586 | 0.494 | 0.430 | 0.848 | 0.428 | 0.514 | 0.406 | 0.402 | 0.452 |
| GBI2 | 0.503 | 0.646 | 0.528 | 0.548 | 0.880 | 0.555 | 0.640 | 0.534 | 0.448 | 0.503 |
| GBI3 | 0.407 | 0.656 | 0.534 | 0.493 | 0.843 | 0.423 | 0.613 | 0.449 | 0.359 | 0.486 |
| GL1 | 0.482 | 0.389 | 0.453 | 0.414 | 0.420 | 0.805 | 0.451 | 0.567 | 0.533 | 0.448 |
| GL2 | 0.430 | 0.395 | 0.450 | 0.392 | 0.429 | 0.817 | 0.511 | 0.559 | 0.520 | 0.404 |
| GL3 | 0.430 | 0.385 | 0.473 | 0.353 | 0.454 | 0.806 | 0.442 | 0.641 | 0.469 | 0.482 |
| GL4 | 0.401 | 0.389 | 0.379 | 0.356 | 0.426 | 0.704 | 0.390 | 0.560 | 0.381 | 0.344 |
| GRI2 | 0.433 | 0.649 | 0.480 | 0.497 | 0.573 | 0.546 | 0.785 | 0.464 | 0.458 | 0.484 |
| GRI3 | 0.326 | 0.461 | 0.368 | 0.410 | 0.456 | 0.367 | 0.742 | 0.277 | 0.299 | 0.302 |
| GRI4 | 0.462 | 0.629 | 0.502 | 0.505 | 0.561 | 0.496 | 0.855 | 0.524 | 0.424 | 0.514 |
| GRI5 | 0.433 | 0.496 | 0.482 | 0.438 | 0.521 | 0.423 | 0.798 | 0.400 | 0.370 | 0.469 |
| GRI6 | 0.431 | 0.626 | 0.533 | 0.509 | 0.597 | 0.458 | 0.810 | 0.476 | 0.428 | 0.482 |
| GRI7 | 0.377 | 0.532 | 0.438 | 0.508 | 0.566 | 0.420 | 0.776 | 0.425 | 0.394 | 0.435 |
| GS1 | 0.519 | 0.382 | 0.448 | 0.435 | 0.416 | 0.613 | 0.461 | 0.856 | 0.429 | 0.447 |
| GS2 | 0.476 | 0.409 | 0.463 | 0.402 | 0.497 | 0.671 | 0.517 | 0.886 | 0.476 | 0.455 |
| GS3 | 0.505 | 0.465 | 0.488 | 0.468 | 0.507 | 0.655 | 0.451 | 0.875 | 0.499 | 0.456 |
| PEB2 | 0.536 | 0.336 | 0.420 | 0.414 | 0.419 | 0.550 | 0.438 | 0.495 | 0.860 | 0.539 |
| PEB3 | 0.499 | 0.378 | 0.364 | 0.386 | 0.376 | 0.477 | 0.410 | 0.410 | 0.829 | 0.430 |
| PEL1 | 0.517 | 0.466 | 0.456 | 0.453 | 0.446 | 0.503 | 0.522 | 0.485 | 0.535 | 0.838 |
| PEL2 | 0.597 | 0.435 | 0.410 | 0.413 | 0.494 | 0.398 | 0.433 | 0.385 | 0.431 | 0.838 |
| 1 | 2 | 3 | 4 | 5 | 6 | 7 | 8 | 9 | 10 | |
|---|---|---|---|---|---|---|---|---|---|---|
| Environmental advertisement | ||||||||||
| Green marketing | 0.892 | |||||||||
| Green advertisement | 0.578 | 0.639 | ||||||||
| Green awareness | 0.609 | 0.652 | 0.643 | |||||||
| Green brand equity | 0.630 | 0.685 | 0.650 | 0.659 | ||||||
| Green brand innovativeness | 0.695 | 0.728 | 0.874 | 0.704 | 0.697 | |||||
| Green brand loyalty | 0.725 | 0.796 | 0.601 | 0.663 | 0.600 | 0.681 | ||||
| Green repurchase intention | 0.641 | 0.701 | 0.816 | 0.657 | 0.708 | 0.803 | 0.679 | |||
| Green satisfaction | 0.726 | 0.746 | 0.559 | 0.613 | 0.598 | 0.648 | 0.809 | 0.623 | ||
| Perception of eco-brand | 0.725 | 0.860 | 0.589 | 0.631 | 0.678 | 0.669 | 0.881 | 0.683 | 0.752 | |
| Perception of eco-label | 0.820 | 0.616 | 0.764 | 0.716 | 0.754 | 0.814 | 0.794 | 0.789 | 0.744 | 0.876 |
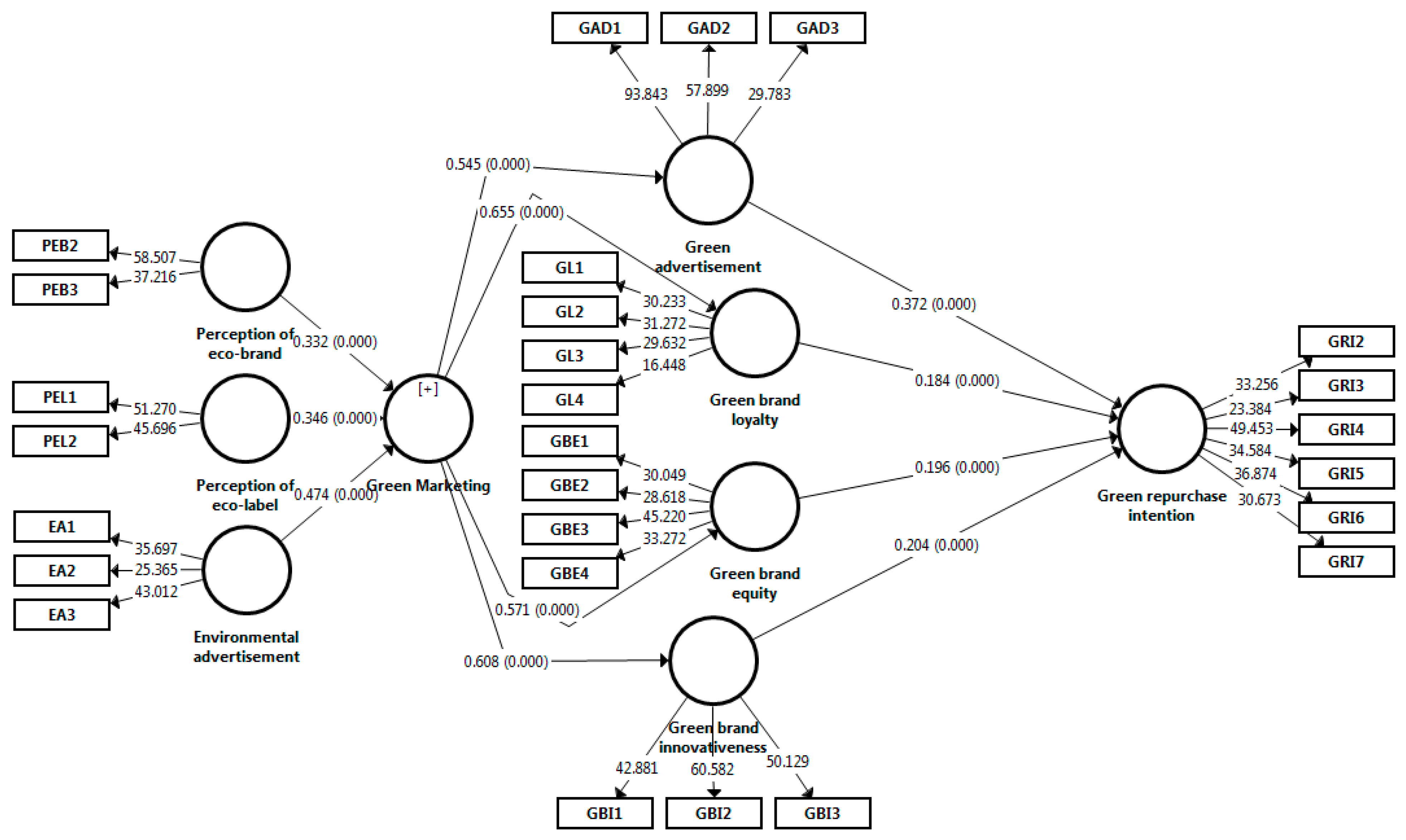
| Hypotheses | Beta Values | t-Value | p-Value | ||
|---|---|---|---|---|---|
| M1 | M2 | ||||
| H1 | Green marketing -> green repurchase intention | 0.120 | 1.992 | 0.046 | |
| H2 | Green marketing -> green advertisement | 0.545 | 13.960 | 0.000 | |
| H3 | Green marketing -> green brand loyalty | 0.655 | 16.451 | 0.000 | |
| H4 | Green marketing -> green brand equity | 0.571 | 14.160 | 0.000 | |
| H5 | Green marketing -> green brand innovativeness | 0.608 | 15.940 | 0.000 | |
| H6 | Green advertisement -> green repurchase intention | 0.372 | 6.686 | 0.000 | |
| H7 | Green brand loyalty -> green repurchase intention | 0.184 | 3.797 | 0.000 | |
| H8 | Green brand equity -> green repurchase intention | 0.196 | 4.266 | 0.000 | |
| H9 | Green brand innovativeness -> green repurchase intention | 0.204 | 3.672 | 0.000 | |
| Green satisfaction -> green brand loyalty | 0.537 | 11.242 | 0.000 | ||
| Green awareness -> green repurchase intention | 0.062 | 1.187 | 0.235 | ||
| H10 | Green awareness × green advertisement -> green repurchase intention | −0.015 | 0.255 | 0.798 | |
| H11 | Green awareness × green brand loyalty -> green repurchase intention | 0.017 | 0.433 | 0.665 | |
| H12 | Green awareness × green brand equity -> green repurchase intention | −0.056 | 1.445 | 0.148 | |
| H13 | Green awareness × green brand innovativeness -> green repurchase intention | 0.003 | 0.041 | 0.967 | |
| H14 | Green satisfaction × green marketing -> green brand loyalty | −0.016 | 0.634 | 0.526 | |
Disclaimer/Publisher’s Note: The statements, opinions and data contained in all publications are solely those of the individual author(s) and contributor(s) and not of MDPI and/or the editor(s). MDPI and/or the editor(s) disclaim responsibility for any injury to people or property resulting from any ideas, methods, instructions or products referred to in the content. |
© 2023 by the authors. Licensee MDPI, Basel, Switzerland. This article is an open access article distributed under the terms and conditions of the Creative Commons Attribution (CC BY) license (https://creativecommons.org/licenses/by/4.0/).
Share and Cite
Pancić, M.; Serdarušić, H.; Ćućić, D. Green Marketing and Repurchase Intention: Stewardship of Green Advertisement, Brand Awareness, Brand Equity, Green Innovativeness, and Brand Innovativeness. Sustainability 2023, 15, 12534. https://doi.org/10.3390/su151612534
Pancić M, Serdarušić H, Ćućić D. Green Marketing and Repurchase Intention: Stewardship of Green Advertisement, Brand Awareness, Brand Equity, Green Innovativeness, and Brand Innovativeness. Sustainability. 2023; 15(16):12534. https://doi.org/10.3390/su151612534
Chicago/Turabian StylePancić, Mladen, Hrvoje Serdarušić, and Dražen Ćućić. 2023. "Green Marketing and Repurchase Intention: Stewardship of Green Advertisement, Brand Awareness, Brand Equity, Green Innovativeness, and Brand Innovativeness" Sustainability 15, no. 16: 12534. https://doi.org/10.3390/su151612534
APA StylePancić, M., Serdarušić, H., & Ćućić, D. (2023). Green Marketing and Repurchase Intention: Stewardship of Green Advertisement, Brand Awareness, Brand Equity, Green Innovativeness, and Brand Innovativeness. Sustainability, 15(16), 12534. https://doi.org/10.3390/su151612534

