Life Cycle Carbon Dioxide Emissions and Sensitivity Analysis of Elevators
Abstract
:1. Introduction
2. Goal and Scope Definition
2.1. Elevator System Goal
2.2. Functional Unit of Elevator System
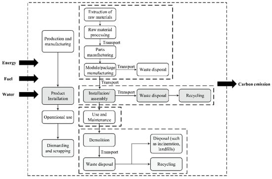
2.3. Elevator System Boundary
3. Methodology
3.1. Carbon Dioxide Emissions Model for Each Stage
3.1.1. Production and Manufacturing Stage
3.1.2. Product Installation Stage
3.1.3. Operational and Maintenance Stage
3.1.4. Demolition and Scrapping Stage
3.2. Sensitivity Analysis
4. Life Cycle Inventory Analysis
4.1. Production and Manufacturing Stage
4.1.1. Production Stage
4.1.2. Manufacturing Stage
4.2. Installation Stage
4.3. Operational and Maintenance Stage
4.4. Demolition and Scrapping Stage
- Assume the distance of waste transportation to the waste treatment plant was 200 km;
- A total of 90% of the materials used in the products can be recycled.
5. Life Cycle Carbon Dioxide Emissions Assessment
5.1. Carbon Dioxide Emissions Composition in the Manufacturing Stage
5.2. Carbon Dioxide Emissions Composition in Product Installation Stage
5.3. Composition of Carbon Dioxide Emissions in the Operation and Maintenance Stage
5.4. Composition of Carbon Dioxide Emissions during the Demolition and Scrapping Stage
5.5. Life Cycle Carbon Dioxide Emissions Assessment Analysis
6. Life Cycle Sensitivity Analysis and Carbon Reduction Strategy
6.1. Life Cycle Sensitivity Analysis
6.2. Carbon Reduction Strategy
7. Conclusions
Author Contributions
Funding
Institutional Review Board Statement
Informed Consent Statement
Data Availability Statement
Conflicts of Interest
Appendix A
| Category | Reference Value |
|---|---|
| Main purpose | Passenger transportation |
| Drive type | Gearless traction |
| Rated load capacity | 1000 kg |
| Rated speed | 1.6 m/s |
| Number of stops | 15 floors |
| Travel height | 45 m |
| Internal dimensions of the elevator car | 2.1 m × 1.6 m × 1.4 m |
| Days of operation per year | 365 days |
| Category of application | 4 |
| Service life | 25 years |
| Recommended applications | Residential buildings, offices, hospitals, hotels, airports, shopping centers, etc. |
Appendix B
| Material Name | Quantity | Carbon Dioxide Emissions Factor | Material Name | Quantity | Carbon Dioxide Emissions Factor |
|---|---|---|---|---|---|
| Acetylene | 0.004 kg | 6.47 kgCO2/kg | Liquid argon | 0.55 | 2.69 kgCO2/kg |
| Lubricants | 0.731 kg | 1.43 kgCO2/kg | Liquid nitrogen | 10.14 | 0.48 kgCO2/kg |
| Organic material | 0.48 kg | 1.89 kgCO2/kg | Liquid oxygen | 0.36 | 1.2 kgCO2/kg |
| Solder paste | 0.12 kg | 39.48 kgCO2/kg | Electric power | 686.64 kW·h | 0.5839 kgCO2/kW·h |
| Material Name | Quantity (kg) | Carbon Dioxide Emissions Factor (kgCO2/kg) | Processing Method |
|---|---|---|---|
| Plastic | 10.03 | 2.38 | Incineration |
| Wood | 0.70 | 0.0977 | Incineration |
| Cu | −2.02 | 2.48 | Recycle |
| Fe | −313.19 | 0.0304 | Recycle |
| Inert gases | 60.54 | 0.0053 | Landfill |
| Al | −2.59 | 0.53 | Recycle |
| Municipal solid waste | 6.82 | 0.52 | Incineration |
| Electronic devices | 3.08 | 0.055 | Dismantling |
| Material Name | Quantity (kg) | Carbon Dioxide Emissions Factor (kgCO2/kg) | Material Name | Quantity (kg) | Carbon Dioxide Emissions Factor (kgCO2/kg) |
|---|---|---|---|---|---|
| Plywood | 512.208 | 0.22 | Cardboard | 10.45 | 0.61 |
| Wood | 238 | 0.0977 | Plastic | 6.92 | 2.92 |
| Metal | 20.92 | 0.061 | Others | 0.37 | —— |
Appendix C
| Elevator Module | Weight (kg) | Transport Location | Transport Distance (km) |
|---|---|---|---|
| Mechanical modules | 464 | Suzhou–Kunshan Distribution Center | 332 |
| Guiding device | 1892.5 | Tianjin–Kunshan Distribution Center | 1205 |
| Shaft equipment | 847.7 | Suzhou–Kunshan Distribution Center | 37 |
| Hanger and safety system | 521.68 | Shanghai–Kunshan Distribution Center | 80 |
| Pit | 1247.82 | Tianjin–Kunshan Distribution Center | 1229 |
| Carriage | 1601.03 | Suzhou–Kunshan Distribution Center | 30 |
| Electrical system | 22.69 | Nantong–Kunshan Distribution Center | 196 |
| Signal system | 157.98 | Nantong–Kunshan Distribution Center | 201 |
| Elevator hall door | 1617.314 | Suzhou–Kunshan Distribution Center | 37 |
| Door operating system | 357.88 | Suzhou–Kunshan Distribution Center | 37 |
| Transportation to installation site | 8930.23 | Kunshan Distribution Center—installation locations | 60 |
References
- Huang, L.Z.; Krigsvoll, G.; Johansen, F.; Liu, Y.P.; Zhang, X.L. Carbon emission of global construction sector. Renew. Sustain. Energy Rev. 2018, 81, 1906–1916. [Google Scholar] [CrossRef]
- Company, B.P. BP Statistical Review of World Energy. Available online: https://www.bp.com/en/global/corporate/news-and-insights/press-releases/bp-statistical-review-of-world-energy-2021-a-dramatic-impact-on-energy-markets.html (accessed on 20 October 2022).
- Al-Kodmany, K. Tall Buildings and Elevators: A Review of Recent Technological Advances. Buildings 2015, 5, 1070–1104. [Google Scholar] [CrossRef]
- Liu, H.P.; Liu, K.; Sun, B.N. Analysis of Energy Management Strategy for Energy-Storage Type Elevator Based on Supercapacitor. In Proceedings of the 11th IEEE International Conference on Compatibility, Power Electronics and Power Engineering (CPE-POWERENG), Cadiz, Spain, 4–6 April 2016; IEEE: Cadiz, Spain, 2016; pp. 175–180. [Google Scholar]
- Makar, M.; Pravica, L.; Kutija, M. Supercapacitor-Based Energy Storage in Elevators to Improve Energy Efficiency of Buildings. Appl. Sci. 2022, 12, 7184. [Google Scholar] [CrossRef]
- China Elevator Association. 2023–2029 China Elevator Industry Industry Chain Panoramic Survey and Development Strategy Consulting Report. Available online: https://mbd.baidu.com/newspage/data/landingsuper?urlext=%7B%22cuid%22%3A%22gOHRagicHflOiHfS_uHCagPqugHa2aOgPvqt_u3HtKk0qqSB%22%7D&isBdboxFrom=1&pageType=1&sid_for_share=&context=%7B%22nid%22%3A%22news_9422246288446752277%22%7D (accessed on 6 January 2023).
- Barney, G.; Lorente, A. Simplified Energy Calculations for Elevators Based on ISO/DIS 25745-2. In Proceedings of the Symposium on Lift and Escalator Technologies, Northampton, UK, 26 September 2013; The CIBSE Lifts Group: London, UK, 2013; Volume 3, pp. 10–19. [Google Scholar]
- Keys, L.K. Design for manufacture; design for the life-cycle; systems life-cycle engineering. In Proceedings of the Fifth IEEE/CHMT International Electronic Manufacturing Technology Symposium, 1988, Design-to-Manufacturing Transfer Cycle, Lake Buena Vista, FL, USA, 10–12 October 1988; pp. 62–72. [Google Scholar]
- Blengini, G.A. Life cycle of buildings, demolition and recycling potential: A case study in Turin, Italy. Build. Environ. 2009, 44, 319–330. [Google Scholar] [CrossRef]
- Anshebo, M.A.; Mengesha, W.J.; Sokido, D.L. Developing a Green Building Assessment Tool for Ethiopia. Heliyon 2022, 8, e10569. [Google Scholar] [CrossRef]
- Xu, X.; Xu, P.; Zhu, J.; Li, H.; Xiong, Z. Bamboo construction materials: Carbon storage and potential to reduce associated CO2 emissions. Sci. Total Environ. 2022, 814, 152697. [Google Scholar] [CrossRef]
- Sartori, T.; Drogemuller, R.; Omrani, S.; Lamari, F. A schematic framework for Life Cycle Assessment (LCA) and Green Building Rating System (GBRS). J. Build. Eng. 2021, 38, 102180. [Google Scholar] [CrossRef]
- Cuéllar-Franca, R.M.; Azapagic, A. Environmental impacts of the UK residential sector: Life cycle assessment of houses. Build. Environ. 2012, 54, 86–99. [Google Scholar] [CrossRef]
- Pan, W.; Li, K.; Teng, Y. Rethinking system boundaries of the life cycle carbon emissions of buildings. Renew. Sustain. Energy Rev. 2018, 90, 379–390. [Google Scholar] [CrossRef]
- Blengini, G.A.; Di Carlo, T. The changing role of life cycle phases, subsystems and materials in the LCA of low energy buildings. Energy Build. 2010, 42, 869–880. [Google Scholar] [CrossRef]
- Ingrao, C.; Messineo, A.; Beltramo, R.; Yigitcanlar, T.; Ioppolo, G. How can life cycle thinking support sustainability of buildings? Investigating life cycle assessment applications for energy efficiency and environmental performance. J. Clean. Prod. 2018, 201, 556–569. [Google Scholar] [CrossRef]
- Azzouz, A.; Borchers, M.; Moreira, J.; Mavrogianni, A. Life cycle assessment of energy conservation measures during early stage office building design: A case study in London, UK. Energy Build. 2017, 139, 547–568. [Google Scholar] [CrossRef]
- Atmaca, A.; Atmaca, N. Carbon footprint assessment of residential buildings, a review and a case study in Turkey. J. Clean. Prod. 2022, 340, 130691. [Google Scholar] [CrossRef]
- Chau, C.K.; Leung, T.M.; Ng, W.Y. A review on Life Cycle Assessment, Life Cycle Energy Assessment and Life Cycle Carbon Emissions Assessment on buildings. Appl. Energy 2015, 143, 395–413. [Google Scholar] [CrossRef]
- Hao, J.L.; Cheng, B.; Lu, W.; Xu, J.; Wang, J.; Bu, W.; Guo, Z. Carbon emission reduction in prefabrication construction during materialization stage: A BIM-based life-cycle assessment approach. Sci. Total Environ. 2020, 723, 137870. [Google Scholar] [CrossRef]
- Barkhausen, R.; Rostek, L.; Miao, Z.C.; Zeller, V. Combinations of material flow analysis and life cycle assessment and their applicability to assess circular economy requirements in EU product regulations. A systematic literature review. J. Clean. Prod. 2023, 407, 137017. [Google Scholar] [CrossRef]
- Adak, M.F.; Duru, N.; Duru, H.T. Elevator simulator design and estimating energy consumption of an elevator system. Energy Build. 2013, 65, 272–280. [Google Scholar] [CrossRef]
- Vodopija, A.; Stork, J.; Bartz-Beielstein, T.; Filipič, B. Elevator group control as a constrained multiobjective optimization problem. Appl. Soft Comput. 2022, 115, 108277. [Google Scholar] [CrossRef]
- Bahn, H.; Cho, K.; Choi, H. An Energy-Efficient Elevator Operating System that Considers Sensor Information and Electricity Price Changes in Smart Green Buildings. J. Model. Optim. 2019, 11, 1–7. [Google Scholar]
- Ang, J.H.; Yusup, Y.; Zaki, S.A.; Salehabadi, A.; Ahmad, M.I. Comprehensive Energy Consumption of Elevator Systems Based on Hybrid Approach of Measurement and Calculation in Low- and High-Rise Buildings of Tropical Climate towards Energy Efficiency. Sustainability 2022, 14, 4779. [Google Scholar] [CrossRef]
- Zubair, M.U.; Zhang, X. Explicit data-driven prediction model of annual energy consumed by elevators in residential buildings. J. Build. Eng. 2020, 31, 101278. [Google Scholar] [CrossRef]
- Zhang, J.; Zong, Q. Energy-saving scheduling optimization under up-peak traffic for group elevator system in building. Energy Build. 2013, 66, 495–504. [Google Scholar] [CrossRef]
- Khonjun, S.; Pitakaso, R.; Sethanan, K.; Nanthasamroeng, N.; Pranet, K.; Kaewta, C.; Sangkaphet, P. Differential Evolution Algorithm for Optimizing the Energy Usage of Vertical Transportation in an Elevator (VTE), Taking into Consideration Rush Hour Management and COVID-19 Prevention. Sustainability 2022, 14, 2581. [Google Scholar] [CrossRef]
- Rotger-Griful, S.; Jacobsen, R.H.; Brewer, R.S.; Rasmussen, M.K. Green lift: Exploring the demand response potential of elevators in Danish buildings. Energy Res. Soc. Sci. 2017, 32, 55–64. [Google Scholar] [CrossRef]
- Barney, G.C.; Loher, A.G. Elevator Electric Drives: Concepts and Principles, Controls and Practice; International Association of Elevator Engineers by Ellis Horwood: New York, NY, USA, 1990; ISBN 0132614626. [Google Scholar]
- Barney, G. Energy Models for Elevators. In Proceedings of the 1st Symposium on Lift and Escalator Technologies, Northampton, UK, 29 September 2011; Volume 1, pp. 25–34. [Google Scholar]
- Daniel, C.; Forth, J.; Arthur, W.; Eric, H.; Douglas, R.; Martin, H. Methods and Apparatus for Retrieving Energy Readings from an Energy Monitoring Device. U.S. Patent 7089089B2, 8 August 2006. [Google Scholar]
- Chan, C.Y.B. Elevator Drive Systems Energy Consumption Study Report—UBC Social Ecological Economic Development Studies (SEEDS); University of British Columbia: Vancouver, BC, Canada, 2012; p. 125. [Google Scholar]
- Bannister, P.; Bloomfield, C.; Chen, H. Empirical prediction of office building lift energy consumption. In Proceedings of the Building Simulation 2011, 12th Conference of International Building Performance Simulation Association, Sydney, Australia, 14–16 November 2011; pp. 2635–2642. [Google Scholar]
- Tukia, T.; Uimonen, S.; Siikonen, M.-L.; Hakala, H.; Donghi, C.; Lehtonen, M. Explicit method to predict annual elevator energy consumption in recurring passenger traffic conditions. J. Build. Eng. 2016, 8, 179–188. [Google Scholar] [CrossRef]
- Tukia, T.; Uimonen, S.; Siikonen, M.-L.; Donghi, C.; Lehtonen, M. Modeling the aggregated power consumption of elevators—The New York city case study. Appl. Energy 2019, 251, 113356. [Google Scholar] [CrossRef]
- Association of German Engineers. VDI 4707 Guideline—Lifts Energy Efficiency; Association of German Engineers: Düsseldorf, Germany, 2007. [Google Scholar]
- Huijbregts, M.A.J. Application of uncertainty and variability in LCA. Part I: A general framework for the analysis of uncertainty and variability in life cycle assessment. Int. J. Life Cycle Assess. 1998, 3, 273–280. [Google Scholar] [CrossRef]
- Huijbregts, M.A.J. Part II: Dealing with parameter uncertainty and uncertainty due to choices in life cycle assessment. Int. J. Life Cycle Assess. 1998, 3, 343–351. [Google Scholar] [CrossRef]
- Marsh, E.; Allen, S.; Hattam, L. Tackling uncertainty in life cycle assessments for the built environment: A review. Build. Environ. 2023, 231, 109941. [Google Scholar] [CrossRef]
- ISO 14040:2006; Environmental Management—Life Cycle Assessment—Principles and Framework. ISO: Geneva, Switzerland, 2006.
- Hoxha, E.; Habert, G.; Chevalier, J.; Bazzana, M.; Le Roy, R. Method to analyse the contribution of material’s sensitivity in buildings’ environmental impact. J. Clean. Prod. 2014, 66, 54–64. [Google Scholar] [CrossRef]
- Goulouti, K.; Padey, P.; Galimshina, A.; Habert, G.; Lasvaux, S. Uncertainty of building elements’ service lives in building LCA & LCC: What matters? Build. Environ. 2020, 183, 106904. [Google Scholar]
- ISO 15686-8:2008; Buildings and Constructed Assets—Service Life Planning—Part 8: Reference Service Life and Service-Life Estimation. ISO: Geneva, Switzerland, 2008.
- Pannier, M.-L.; Schalbart, P.; Peuportier, B. Comprehensive assessment of sensitivity analysis methods for the identification of influential factors in building life cycle assessment. J. Clean. Prod. 2018, 199, 466–480. [Google Scholar] [CrossRef]
- Lu, H.R.; El Hanandeh, A.; Gilbert, B.P. A comparative life cycle study of alternative materials for Australian multi-storey apartment building frame constructions: Environmental and economic perspective. J. Clean. Prod. 2017, 166, 458–473. [Google Scholar] [CrossRef]
- Nowrouzi, M.; Abyar, H.; Younesi, H.; Khaki, E. Life cycle environmental and economic assessment of highly efficient carbon-based CO2 adsorbents: A comparative study. J. CO2 Util. 2021, 47, 101491. [Google Scholar] [CrossRef]
- ISO 14044:2006; Environmental Management—Life Cycle Assessment—Requirements and Guidelines. ISO: Geneva, Switzerland, 2006.
- National Pollutant Inventory. Emission Estimation Technique Manual for Gas Supply; NPI: Canberra City, Australia, 1999. Available online: https://www.dcceew.gov.au/sites/default/files/documents/fgassup.pdf (accessed on 16 May 2022).
- Intergovernmental Panel on Climate Change. 2006 IPCC Guidelines for National Greenhouse Gas Inventories; IPCC: Geneva, Switzerland, 2006.
- Chen, Y.; Shen, H.; Wang, J.y.; Zhao, W.k.; Pan, Z.j.; Wang, X.h.; Xiao, Y.j. Real-Time Calculation of Carbon Emissions in County-Level Administrative Regions Based on ‘Energy Brain’. J. Shanghai Jiao Tong Univ. 2022, 56, 1111–1117. [Google Scholar]
- Pechlivanidis, I.G.; Jackson, B.M.; McIntyre, N.R.; Wheater, H.S. Catchment scale hydrological modelling: A review of model types, calibration approaches and uncertainty analysis methods in the context of recent developments in technology and applications. Glob. Nest J. 2011, 13, 193–214. [Google Scholar]
- Castillo, J.N.; Resabala, V.F.; Freire, L.O.; Corrales, B.P. Modeling and sensitivity analysis of the building energy consumption using the Monte Carlo method. Energy Rep. 2022, 8, 518–524. [Google Scholar] [CrossRef]
- ISO 25745-2:2015(E); Energy Performance of Lifts, Escalators and Moving Walks —Part 2: Energy Calculation and Classification for Lifts (Elevators). ISO: Geneve, Switzerland, 2015.
- GB/T24041-2000; Environmental Management—Life Cycle Assessment—Goal and Scope Definition and Inventory Analysis. GB/T: Beijing, China, 2000.
- Ecoinvent Database, version 3.9.1; Ecoinvent 3.4 database; Swiss Centre for Life Cycle Inventories: Zurich, Switzerland, 2022.








| Material Name | Quantity (kg) | Carbon Dioxide Emissions Factor (kgCO2/kg) | Material Name | Quantity (kg) | Carbon Dioxide Emissions Factor (kgCO2/kg) |
|---|---|---|---|---|---|
| SrCO3 | 0.375 | 1.51 | Glass fiber | 1.141 | 2.58 |
| Low alloy steel | 4631.549 | 2.04 | Electric wires | 29.87 | 4.06 |
| Polyvinyl chloride | 97.1 | 1.99 | Control switches | 0.18 | 18.46 |
| Cu | 40.708 | 4.15 | Silicone resin | 10 | 3.25 |
| Epoxy resin | 1.719 | 4.14 | Reactive silicon | 0.006 | 1.81 |
| Printed circuit board | 28.083 | 351.02 | Plastic extruded board | 2.794 | 9.98 |
| Synthetic rubber | 71.533 | 2.82 | PP plastic | 8.57 | 2.06 |
| Chrome steel | 1421.18 | 5.03 | Paint coating | 31.34 | 8.09 |
| Mg | 1.4 | 30.79 | PC plastic | 12.621 | 7.87 |
| Electron device | 12.88 | 35.64 | Acrylic | 0.88 | 8.49 |
| Al | 51.943 | 20.74 | Polyester resin | 0.6 | 3.12 |
| Concrete | 1210 | 0.0912 | Permanent magnets | 4 | 46.23 |
| Cast iron | 211.13 | 1.89 | White Kraft paper | 0.65 | 1.67 |
| Plywood | 0.006 | 411.75 | Nylon 6 | 1.95 | 8.1 |
| Jute fiber | 70.62 | 0. 7 | Nylon 66 | 0.05 | 9.37 |
| Lubricants | 7.07 | 1.43 | Iron ore | 0.8 | 0.12 |
| Battery leads | 1.1 | 1.26 | H2SO4 | 0.807 | 0.16 |
| Bronze | 0.006 | 5.2 | CaCO3 | 0.907 | 1.69 |
| Adhesive tape | 2.132 | 4.69 | ABS plastic | 0.407 | 4.55 |
| Ethylene-vinyl acetate copolymer | 0.1 | 2.17 |
| Material Name | Quantity (kg) | Carbon Dioxide Emissions Factor (kgCO2/kg) | Processing Method |
|---|---|---|---|
| Steel | −20.92 | 0.0113 | Recycle |
| Wood | 750.2 | 0.015 | Incineration |
| Plastic | 6.92 | 2.38 | Incineration |
| Cardboard | 10.45 | 0.0322 | Incineration |
| Material Name | Quantity (kg) | Carbon Dioxide Emissions Factor (kgCO2/kg) | Processing Method |
|---|---|---|---|
| Steel | −5637.4 | 0.0304 | Recycle |
| Al | −46.75 | 0.32 | Recycle |
| Cu | −20.16 | 0.44 | Recycle |
| Plastic | 59.47 | 2.38 | Incineration |
| Rubber | 64.38 | 3.16 | Incineration |
| Wood | 12.68 | 0.015 | Incineration |
| Concrete | −1089 | 0.004 | Recycle |
| Electronic device | −110.94 | 0.32 | Recycle |
| Printed circuit boards | −3.78 | 0.0315 | Recycle |
| Control devices | −11.59 | 1.06 | Recycle |
| Municipal solid waste | 103.18 | 0.52 | Incineration |
| Inert waste | 795.51 | 0.0053 | Landfill |
| Hazardous waste | 25.24 | 0.22 | Landfill |
| Stage | Carbon Dioxide Emissions (kgCO2) | Carbon Dioxide Emissions per Ton-Kilometer (kgCO2/t·km) |
|---|---|---|
| Production and manufacturing stage | 30,494.14 | 11.23 |
| installation stage | 679.18 | 0.25 |
| Operation and maintenance stage | 42,303.23 | 15.58 |
| Dismantling and scrapping stage | 333.24 | 0.12 |
| Total carbon dioxide emissions | 73,812.01 | 27.18 |
| Parameter Name (Unit) | Carbon Dioxide Emissions after Floating (kgCO2) | Sensitivity Factor | ||||
|---|---|---|---|---|---|---|
| −20% | −10% | 0 | 10% | 20% | ||
| Wood (kg) | 73,807.36 | 73,809.69 | 73,812.01 | 73,814.34 | 73,816.66 | 0.0003 |
| PC plastic (kg) | 73,792.15 | 73,802.15 | 73,812.01 | 73,822.01 | 73,831.88 | 0.0013 |
| Printed circuit boards (kg) | 71,840.47 | 72,826.31 | 73,812.01 | 74,797.85 | 75,783.55 | 0.1336 |
| Alkyd paint (kg) | 73,793.05 | 73,802.60 | 73,812.01 | 73,821.56 | 73,830.97 | 0.0013 |
| Low-alloy steel (kg) | 71,922.34 | 72,867.24 | 73,812.01 | 74,756.92 | 75,701.68 | 0.1280 |
| Jute fiber | 73,782.35 | 73,797.18 | 73,812.01 | 73,826.84 | 73,841.67 | 0.0020 |
| Aluminum (kg) | 73,596.55 | 73,704.35 | 73,812.01 | 73,919.81 | 74,027.47 | 0.0146 |
| Cast iron (kg) | 73,732.20 | 73,772.18 | 73,812.01 | 73,851.98 | 73,891.82 | 0.0054 |
| Concrete (kg) | 73,789.94 | 73,801.04 | 73,812.01 | 73,823.11 | 73,834.08 | 0.0015 |
| Synthetic rubber (kg) | 73,771.67 | 73,791.91 | 73,812.01 | 73,832.25 | 73,852.36 | 0.0027 |
| Chrome steel (kg) | 72,382.30 | 73,097.23 | 73,812.01 | 74,526.93 | 75,241.72 | 0.0968 |
| Copper (kg) | 73,778.22 | 73,795.19 | 73,812.01 | 73,828.97 | 73,845.80 | 0.0023 |
| Polyvinyl chloride (kg) | 73,773.36 | 73,792.76 | 73,812.01 | 73,831.40 | 73,850.66 | 0.0026 |
| Transportation (km) | 73,696.72 | 73,754.37 | 73,812.01 | 73,869.65 | 73,927.30 | 0.0078 |
| Electricity (kW·h) | 65,349.59 | 69,580.80 | 73,812.01 | 78,043.22 | 82,274.43 | 0.5732 |
| Parameter Name | Value | Uncertainty |
|---|---|---|
| Low-alloy steel | 4631.55 | ±10% |
| Printed circuit boards | 28.08 | ±10% |
| Chrome steel | 1421.18 | ±10% |
| Electricity | 72,464.64 | ±5% |
Disclaimer/Publisher’s Note: The statements, opinions and data contained in all publications are solely those of the individual author(s) and contributor(s) and not of MDPI and/or the editor(s). MDPI and/or the editor(s) disclaim responsibility for any injury to people or property resulting from any ideas, methods, instructions or products referred to in the content. |
© 2023 by the authors. Licensee MDPI, Basel, Switzerland. This article is an open access article distributed under the terms and conditions of the Creative Commons Attribution (CC BY) license (https://creativecommons.org/licenses/by/4.0/).
Share and Cite
Dong, Y.; Liang, C.; Guo, L.; Cai, X.; Hu, W. Life Cycle Carbon Dioxide Emissions and Sensitivity Analysis of Elevators. Sustainability 2023, 15, 13133. https://doi.org/10.3390/su151713133
Dong Y, Liang C, Guo L, Cai X, Hu W. Life Cycle Carbon Dioxide Emissions and Sensitivity Analysis of Elevators. Sustainability. 2023; 15(17):13133. https://doi.org/10.3390/su151713133
Chicago/Turabian StyleDong, Yanfang, Caihang Liang, Lili Guo, Xiaoliang Cai, and Weipeng Hu. 2023. "Life Cycle Carbon Dioxide Emissions and Sensitivity Analysis of Elevators" Sustainability 15, no. 17: 13133. https://doi.org/10.3390/su151713133
APA StyleDong, Y., Liang, C., Guo, L., Cai, X., & Hu, W. (2023). Life Cycle Carbon Dioxide Emissions and Sensitivity Analysis of Elevators. Sustainability, 15(17), 13133. https://doi.org/10.3390/su151713133

