Extracting Evaluation Factors of Social Resilience in Water Resource Protection Areas Using the Fuzzy Delphi Method
Abstract
:1. Introduction
2. Materials and Methods
2.1. MCDM
2.2. Fuzzy Delphi Method
2.3. Study Field
2.4. Evaluation Modeling (A Generalization of Possible Influencing Factors)
3. Results
4. Discussion
4.1. Analysis of Each Dimension
4.2. Analysis of Each Criterion
- Agricultural knowledge and skill inheritance C2 (6.69): Due to the leaving and aging of the population, many agricultural knowledge and skills are facing the problem of being lost. If sixth industrialization is necessary for agriculture, this knowledge and skill will be an important factor in continuing the agricultural operation in rural areas.
- Quality of life C3 (6.61): On the site of producing agricultural products, safety and health are important indicators, as is quality of life, which will all affect the personnel and the products.
- Industry with local characteristics and cultural heritage C4 (6.56): Because agriculture is the main industry in a water resource protection area, manpower will have a decisive influence and become a factor. By inheriting and protecting the local culture, it becomes a cohesive force to strengthen the return of personnel, which is important to development.
- Agricultural productivity C1 (6.47): The water resource protection area depends on the agricultural industry, and tier-one production capacity is its basis. Without it, the development of the area will become relatively challenging.
- Circular economy for local industry C21 (6.40): By being an industry with local characteristics and a cultural heritage concept of circulation and ecological chain, the agricultural industry can connect with other sectors in a joint effort to protect the environment for sustainability.
- Construction of regional environmental conservation norms C20 (6.37): Relevant laws and regulations on environmental conservation and the promotion of local sustainability will partially limit local development, but they are positive in helping to achieve sustainability and social resilience in the water resource protection area.
- Innovation in agriculture to build wealth C11 (6.33): Introducing new technologies, combining different industries, etc., and given the advancement of these innovations, they help to increase agricultural profit and are an important source for the water resource protection area.
- The construction of the production-marketing chain C23 (6.33): By completing the chain of production and marketing for the site and the industry, it helps to develop a system of a certain scale to provide stability in production and marketing in the water resource protection area.
- Local integration and community involvement C7 (6.32): Residents participate in public affairs, strive for their own needs, and respond to social values through social participation, including participating in activities such as social politics and natural and industrial development.
4.3. Comprehensive Suggestions
5. Conclusions
Author Contributions
Funding
Institutional Review Board Statement
Informed Consent Statement
Data Availability Statement
Conflicts of Interest
References
- Kwok, A.H.; Doyle, E.H.E.; Becker, J.; Johnston, D.; Paton, D. What is ‘social resilience’? Perspectives of disaster researchers, emergency management practitioners, and policymakers in New Zealand. Int. J. Disaster Risk Reduct. 2016, 19, 197–211. [Google Scholar] [CrossRef]
- Baldassarre, B.; Keskin, D.; Diehl, J.C.; Bocken, N.; Calabretta, G. Implementing sustainable design theory in business practice: A call to action. J. Clean. Prod. 2020, 273, 123113. [Google Scholar] [CrossRef]
- Schuckmann, K.; Holland, E.; Haugan, P.; Thomson, P. Ocean science, data, and services for the UN 2030 Sustainable Development Goals. Mar. Policy 2020, 121, 104154. [Google Scholar] [CrossRef]
- Joshi, R.; Tamrakar, A.; Magaiya, B. Community-based participatory approach in cultural heritage reconstruction: A case study of Kasthamandap. Prog. Disaster Sci. 2021, 10, 100153. [Google Scholar] [CrossRef]
- Mahmoud, M.; Vogt, J. Socio-economic transformation in rural areas: From agriculture to limestone in a coptic village in middle Egypt. Extr. Ind. Soc. 2021, 8, 100946. [Google Scholar] [CrossRef]
- Chiang, H.H.; Basu, M.; Hoshino, S.; Onitsuka, K.; Shimizu, N. The role of territorial conflicts in multi-municipal water governance: A case study from Taipei Metropolis. Local Environ. 2021, 1, 264–282. [Google Scholar] [CrossRef]
- Chiang, H.H.; Basu, M.; Sianipar, C.P.M.; Onitsuka, K.; Hoshino, S. Capital and symbolic power in water quality governance: Stakeholder dynamics in managing nonpoint sources pollution. J. Environ. Manag. 2021, 290, 112587. [Google Scholar] [CrossRef]
- Salesa, D.; Cerda, A. Soil erosion on mountain trails as a consequence of recreational activities. A comprehensive review of the scientific literature. J. Environ. Manag. 2020, 271, 110990. [Google Scholar] [CrossRef]
- Evju, M.; Hagen, D.; Jokerud, M.; Olsen, S.L.; Selvaag, S.K.; Vistad, O.I. Effects of mountain biking versus hiking on trails under different environmental conditions. J. Environ. Manag. 2020, 278, 111554. [Google Scholar] [CrossRef]
- Postula, M.; Moroz, K.R. Fiscal policy instruments in environmental protection. Environ. Impact Assess. Rev. 2020, 84, 106435. [Google Scholar] [CrossRef]
- Khmara, Y.; Kronenberg, J. Degrowth in the context of sustainability transitions: In search of a common ground. J. Clean. Prod. 2020, 267, 122072. [Google Scholar] [CrossRef]
- Schöggl, J.P.; Stumpf, L.; Baumgartner, R.J. The narrative of sustainability and circular economy—A longitudinal review of two decades of research. Resour. Conserv. Recycl. 2020, 163, 105073. [Google Scholar] [CrossRef]
- Ahmadov, E. Water resources management to achieve sustainable development in Azerbaijan. Sustain. Futures 2020, 2, 100030. [Google Scholar] [CrossRef]
- Boros, P.; Toth, B.Z.; Fehér, O. The economic and marketing importance of local food products in the business policy of a Hungarian food retail chain. Soc. Behav. Sci. 2013, 81, 589–594. [Google Scholar] [CrossRef]
- Ghazi, J.; Hamdollahi, M.; Moazzen, M. Geotourism of mining sites in Iran: An opportunity for sustainable rural development. Int. J. Geoherit. Parks 2021, 9, 129–142. [Google Scholar] [CrossRef]
- Adger, N.W. Social and ecological resilience: Are they relate? Program Hum. Geogr. 2000, 24, 347–364. [Google Scholar] [CrossRef]
- Mardani, A.; Jusoh, A.; Bagheri, M.; Kazemilari, M. A combined hybrid fuzzy multiple criteria decision-making approach to evaluating of QM critical success factors in SME’s Hotels Firms. Procedia—Soc. Behav. Sci. 2015, 172, 786–793. [Google Scholar] [CrossRef]
- Bolton, M.; Raven, R.; Mintrom, M. Can AI transform public decision-making for sustainable development? An exploration of critical earth system governance questions. Earth Syst. Gov. 2021, 9, 100116. [Google Scholar] [CrossRef]
- Bertoglio, N.; Lamperti, G.; Zanella, M.; Zhao, X. Temporal-Fault Diagnosis for Critical-Decision Making in Discrete-Event Systems. Procedia Comput. Sci. 2020, 176, 521–530. [Google Scholar] [CrossRef]
- Zuo, Q.; Guo, J.; Ma, J.; Cui, G.; Yang, R.; Yu, L. Assessment of regional-scale water resources carrying capacity based on fuzzy multiple attribute decision-making and scenario simulation. Ecol. Indic. 2021, 130, 108034. [Google Scholar] [CrossRef]
- Lioutas, E.D.; Charatsari, C. Enhancing the ability of agriculture to cope with major crises or disasters: What the experience of COVID-19 teaches us. Agric. Syst. 2021, 187, 103023. [Google Scholar] [CrossRef]
- Spiertz, J.H.J.; Kropff, M.J. Adaptation of knowledge systems to changes in agriculture and society: The case of the Netherlands. NJAS—Wagening. J. Life Sci. 2011, 58, 1–10. [Google Scholar] [CrossRef]
- Snorek, J.; Renaud, F.G.; Kloos, J. Divergent adaptation to climate variability: A case study of pastoral and agricultural societies in Niger. Glob. Environ. Chang. 2014, 29, 371–386. [Google Scholar] [CrossRef]
- Hall, J.; Kahn, D.T.; Skoog, E.; Oberg, M. War exposure, altruism and the recalibration of welfare tradeoffs towards threatening social categories. J. Exp. Soc. Psychol. 2021, 94, 104101. [Google Scholar] [CrossRef]
- Kehinde, A.D.; Adeyemo, R.; Ogundeji, A.A. Does social capital improve farm productivity and food security? Evidence from cocoa-based farming households in Southwestern Nigeria. Heliyon 2021, 7, e06592. [Google Scholar] [CrossRef]
- Fielke, S.; Taylor, B.; Jakku, E. Digitalisation of agricultural knowledge and advice networks: A state-of-the-art review. Agric. Syst. 2020, 180, 102763. [Google Scholar] [CrossRef]
- Gaunand, A.; Hocde, A.; Lemarie, S.; Matt, M.; Turckheim, E. How does public agricultural research impact society? A characterization of various patterns. Res. Policy 2015, 44, 849–861. [Google Scholar] [CrossRef]
- Lioutas, E.D.; Charatsari, C.; Rosa, M.D. Digitalization of agriculture: A way to solve the food problem or a trolley dilemma? Technol. Soc. 2021, 67, 101744. [Google Scholar] [CrossRef]
- Thongpanya, T. Damnoen Saduak Floating Market: The construction of floating market community identity from agricultural society to tourism community. Kasetsart J. Soc. Sci. 2017, 39, 254–261. [Google Scholar] [CrossRef]
- Zhang, X.; Yao, G.; Vishwakarma, S.; Musumba, M.; Heyman, A.; Dacidson, E.A. Quantitative assessment of agricultural sustainability reveals divergent priorities among nations. One Earth 2021, 4, 1262–1277. [Google Scholar] [CrossRef]
- Leite, E. Innovation networks for social impact: An empirical study on multi-actor collaboration in projects for smart cities. J. Bus. Res. 2021, 139, 325–337. [Google Scholar] [CrossRef]
- Gulbe, M. Quantitative characteristics of Information Society and ICT industry in Latvia. Proc. Econ. Financ. 2015, 26, 682–687. [Google Scholar] [CrossRef]
- Kante, M.; Oboko, R.; Chepken, C. An ICT model for increased adoption of farm input information in developing countries: A case in Sikasso, Mali. Inf. Process. Agric. 2019, 6, 26–46. [Google Scholar] [CrossRef]
- Okura, M.; Hashimoto, A.; Arai, H. Community and municipal organizational characteristics impacting the completion of disaster plans by local public entities in Japan. Int. J. Disaster Risk Reduct. 2019, 36, 101087. [Google Scholar] [CrossRef]
- Xia, X.; Wu, X.; BalaMurugan, S.; Karuppiah, M. Effect of environmental and social responsibility in energy-efficient management models for smart cities infrastructure. Sustain. Energy Technol. Assess. 2021, 47, 101525. [Google Scholar] [CrossRef]
- Eckstein, J.E.; Ballantyne, A.T.; Phillips, P.W.E. Farming Reimagined: A case study of autonomous farm equipment and creating an innovation opportunity space for broadacre smart farming. NJAS-Wagening. J. Life Sci. 2019, 91, 100307. [Google Scholar]
- Peng, L.-P. Understanding Human–Nature Connections Through Landscape Socialization. Int. J. Environ. Res. Public Health. 2020, 17, 7593. [Google Scholar] [CrossRef] [PubMed]
- Navratil, J.; Krejcí, T.; Martinát, S.; Frazier, R.J.; Klusácek, P.; Pícha, K.; Skrabal, J.; Osman, R. Variation in brownfield reuse of derelict agricultural premises in diverse rural spaces. J. Rural. Stud. 2021, 87, 124–136. [Google Scholar] [CrossRef]
- Gaskell, G. Science policy and society: The British debate over GM agriculture. Curr. Opin. Biotechnol. 2021, 15, 241–245. [Google Scholar] [CrossRef]
- Allen, S.; Zhu, Q.; Sarkis, J. Expanding conceptual boundaries of the sustainable supply chain management and circular economy nexus. Clean. Logist. Supply Chain 2021, 2, 100011. [Google Scholar] [CrossRef]
- Peng, L.-P. Understanding leverage points of rural activities on hillsides in Taiwan. Sustain. Sci. 2023, 18, 1705–1719. [Google Scholar] [CrossRef]
- Matsuno, S.; Uchida, Y.; Ito, T.; Ito, T. A survival analysis of the Japanese information service industry. Procedia Comput. Sci. 2017, 121, 291–296. [Google Scholar] [CrossRef]
- Muller, J.M.; Veile, J.W.; Voigt, K.I. Prerequisites and incentives for digital information sharing in Industry 4.0—An international comparison across data types. Comput. Ind. Eng. 2020, 148, 106733. [Google Scholar] [CrossRef]
- Matsumura, H.; Ueda, T.; Sagane, Y. Data on the correlations among brand value, market capitalization, and consolidated overseas sales ratios of Japanese companies. Data Brief 2019, 23, 291–296. [Google Scholar] [CrossRef]
- Hsueh, S.L. Assessing the effectiveness of community-promoted environmental protection policy by using a Delphi-fuzzy method: A case study onsolar power and plain afforestation in Taiwan. Renew. Sustain. Energy Rev. 2015, 49, 1286–1295. [Google Scholar] [CrossRef]
- Mozuni, M.; Jonas, W. An Introduction to the Morphological Delphi Method for Design: A Tool for Future-Oriented Design Research. She Ji J. Des. Econ. Innov. 2017, 3, 303–318. [Google Scholar] [CrossRef]
- Ma, H.; Sun, Z.; Fang, C. Risk assessment of transnational oil investment in Central Asia using a fuzzy comprehensive evaluation method. Reg. Sustain. 2020, 1, 11–19. [Google Scholar] [CrossRef]
- Rivera, A.P.; Carmo, B.B.T.D.; Arcese, G.; Merveille, N. Social circular economy indicators: Selection through Fuzzy Delphi method. Sustain. Prod. Consum. 2021, 26, 101–110. [Google Scholar] [CrossRef]
- Deville, A.; McDonald, M.; Wearing, S. Tourism and willing workers on organic farms: A collision of two spaces in sustainable agriculture. J. Clean. Prod. 2016, 111, 421–429. [Google Scholar] [CrossRef]
- Cumming, D.J.; Johana, S.A.; Zhang, Y. The role of due diligence in crowdfunding platforms. J. Bank. Financ. 2019, 108, 105661. [Google Scholar] [CrossRef]
- Hsu, K.; Peng, L.-P. Understanding vulnerability and sustainable livelihood factors from coastal residents in Taiwan. Mar. Policy 2023, 155, 1–11. [Google Scholar] [CrossRef]
- Dublin, D.R.; Natori, Y. Community-based project assessment using the indicators of resilience in SEPLS: Lessons from the GEF-Satoyama Project. Curr. Res. Environ. Sustain. 2020, 2, 100016. [Google Scholar] [CrossRef]




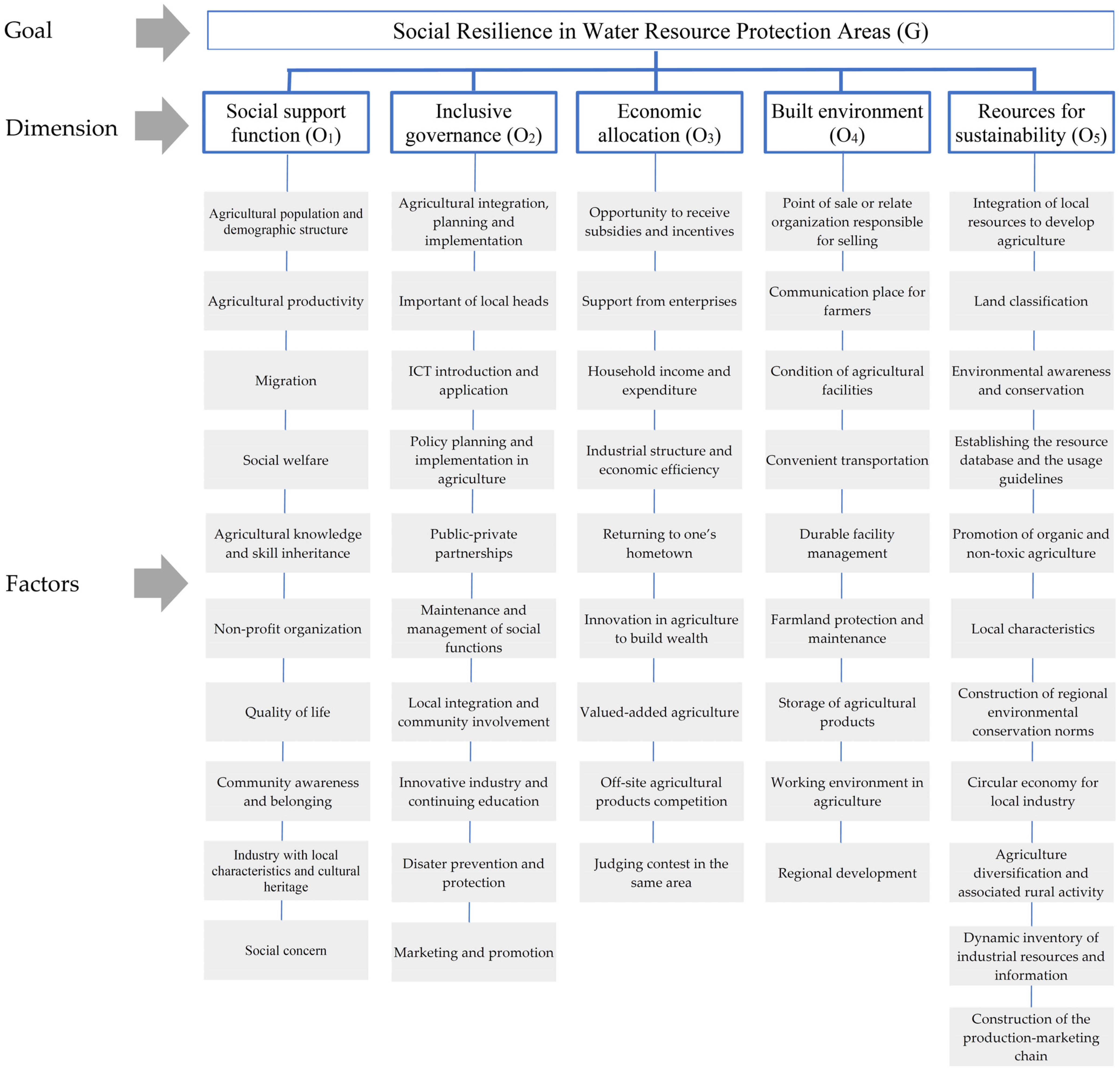
| Dimension | Explanation |
|---|---|
| Social support function | Support of the social system, such as gender, age, education, regional culture, public security, and population. The social support function is integration, communication, and inheritance. |
| Inclusive governance | Social resilience requires governance to support the agricultural industry, including identifying multiple stakeholders. It also involves inclusive and innovative management models, multicultural symbiosis, and access to public services. |
| Economic allocation | In addition to meeting residents’ basic needs and gradually increasing wages, land utilization, medical care, resource information, social welfare, and technological development of the agricultural industry should also be allocated. |
| Built environment | It needs suitable facilities to become a viable place for agricultural product sales and public gatherings. |
| Resources for sustainability | The agricultural industries and resources must be sustainable to have strong resilience, for they may quickly recover from significant change or disaster. |
| Dimension | Factor (F) | Explanation | Reference |
|---|---|---|---|
| Social support function | Agricultural population and demographic structure | People in the agricultural industry and their demographic information from observing the density of land utilization to see if they are moving toward urbanization or ruralization. | [21,22] |
| Agricultural productivity | Distribution of population to assess agricultural productivity. | [21,22] | |
| Migration | Observing the in-migration and out-migration of a place. | [22,23] | |
| Social welfare | Residents receiving subsidies or supports | [24,25] | |
| Agricultural knowledge and skill inheritance | The next generation acquiring agricultural knowledge and learning techniques. | [22,26] | |
| Non-profit organization | Playing the role of advocate will help social development. | [27] | |
| Quality of life | Health, employment, wealth, and education. | [23,28] | |
| Community awareness and belonging | Self-identity in a community may affect the amount of participation. | [23,28] | |
| Industry with local characteristics and cultural heritage | Industry with local characteristics and cultural heritage can help bring together a coherent development. | [28] | |
| Social concern | Caring for ethnic groups requires achieving ethnic harmony and providing social justice for all in the spirit of egoism and altruism. | [21,28] | |
| Inclusive governance | Agricultural integration, planning, and implementation | Planning the development and following through on the steps for the community to grow. | [29,30] |
| Importance of local heads | Determining the style of leadership, the vision, and policy implementation. | [29,31] | |
| ICT introduction and application | Smart agriculture can increase the quality and quantity of crops. | [32,33] | |
| Policy planning and implementation in agriculture | Appropriate policies in line with local conditions will encourage implementation to achieve the vision. | [27,28,29] | |
| Public–private partnerships | The cooperation between local organizations and the public sector is more realistic than the actual operating conditions. | [27,29] | |
| Maintenance and management of social functions | Laws mandate taxes, military service, and compulsory education. | [29,31] | |
| Local integration and community involvement | Participating in public affairs as part of human rights and needs. | [27,29,31] | |
| Innovative industry and continuing education | Implementation of a new system, process, or product. | [27] | |
| Disaster prevention and protection | Hardware and software for social resilience refer to infrastructure and community support, respectively. | [34] | |
| Marketing and promotion | Marketing and promotion help develop local industries and may become an example for other rural areas. | [23,29] | |
| Economic allocation | Opportunity to receive subsidies and incentives | Providing subsidies or incentives to help residents in need and local development. | [21,29] |
| Support from enterprises | A socially responsible enterprise will try to maximize profit and benefit society and the environment. | [29,30] | |
| Household income and expenditure | The average income reflects local development and the standard of living. | [28,29] | |
| Industrial structure and economic efficiency | Concluding the stability of an industry by observing its economic efficiency. | [30,35] | |
| Returning to one’s hometown | Residents may choose to return to their hometown to open a store or pursue a career. | [30,35] | |
| Innovation in agriculture to build wealth | Agricultural innovation will generate profit by integrating industries or new technologies. | [35] | |
| Value-added agriculture | Differentiating types of processes from the original raw commodity. | [30] | |
| Off-site agricultural products competition | Comparing the strengths and weaknesses of agricultural products from different regions. | [23,28] | |
| Judging contests in the same area | Determining any peer cooperation or market competition through monopolizing the market will help check if the industry is healthy. | [28,30] | |
| Built environment | Point of sale or related organization responsible for selling | Introducing products and helping people engage in social interaction. | [28] |
| Communication place for farmers | A place for sharing ideas in the industry. | [31,35] | |
| Condition of agricultural facilities | Facilities in good condition can help improve the overall quality of a community. | [32,36] | |
| Convenient transportation | Transport is the key to efficient agricultural marketing. | [35] | |
| Durable facility management | The industrial environment must be well maintained and have good durability. | [30,37] | |
| Farmland protection and maintenance | Farmland protection and maintenance make the agri-related industry more sustainable. | [30] | |
| Storage of agricultural products | Available space for storing agricultural products. | [28] | |
| Working environment in agriculture | Creating a better working environment and minimizing occupational hazards. | [31,35] | |
| Regional development | Status of the development of secondary and tertiary industries in the region. | [35] | |
| Resources for sustainability | Integration of local resources to develop agriculture | The proportion of self-sufficiency and checking if the condition is proper. | [27,33] |
| Land classification | Investigating the ratio of untapped green lands to lands for construction and cultivation. | [23,38] | |
| Environmental awareness and conservation | Awareness of natural ecological conservation to increase local sustainability. | [23,38] | |
| Establishing the resource database and the usage guidelines | Digitization of records and listing for protecting resources. | [21,23,38] | |
| Promotion of organic and non-toxic agriculture | Protecting soil and water resources and the ecological environment, and promoting eco-friendly agriculture. | [23,38] | |
| Local characteristics | Developing the uniqueness of the place by using local resources. | [36] | |
| Construction of regional environmental conservation norms | Stipulating relevant laws to protect the environment for better sustainability. | [33,39] | |
| Circular economy for local industry | Involves sharing, reusing, repairing, and recycling materials to achieve sustainability. | [29,40] | |
| Agriculture diversification and associated rural activity | Shifting traditional agriculture to other associated rural activities, such as recreational agriculture. | [21,30,41] | |
| Dynamic inventory of industrial resources and information | Agricultural and other industrial information in inventory to improve efficiency. | [42,43] | |
| Construction of the production-marketing chain | Creating a stable chain of production and marketing. | [30,44] |
| Dimension | Influencing Factors | Minimum | Geometric Mean | Maximum | Triangular Fuzzy Number | Priority |
|---|---|---|---|---|---|---|
| Social support function (O1) | Agricultural population and demographic structure | 2 | 6.02 | 10 | (2,6.02,10) | 6.01 |
| Agricultural productivity | 3 | 6.41 | 10 | (3,6.41,10) | 6.47 | |
| Migration | 1 | 5.84 | 10 | (1,5.84,10) | 5.61 | |
| Social welfare | 2 | 5.70 | 10 | (2,5.70,10) | 5.90 | |
| Agricultural knowledge and skill inheritance | 3 | 7.07 | 10 | (3,7.07,10) | 6.69 | |
| Non-profit organization | 1 | 5.56 | 10 | (1,5.56,10) | 5.52 | |
| Quality of life | 3 | 6.83 | 10 | (3,6.83,10) | 6.61 | |
| Community awareness and belonging | 2 | 5.97 | 10 | (2,5.97,10) | 5.99 | |
| Industry with local characteristics and cultural heritage | 3 | 6.69 | 10 | (3,6.69,10) | 6.56 | |
| Social concern | 2 | 6.16 | 10 | (2,6.16,10) | 6.05 | |
| Inclusive governance (O2) | Agriculture integration planning and implementation | 2 | 6.21 | 10 | (2,6.21,10) | 6.07 |
| Importance of local heads | 2 | 6.67 | 10 | (2,6.67,10) | 6.22 | |
| ICT (information and communications technology) introduction and application | 1 | 6.26 | 10 | (1,6.26,10) | 5.75 | |
| Policy planning and implementation in agriculture | 1 | 6.60 | 10 | (1,6.60,10) | 5.87 | |
| Public–private partnerships | 2 | 6.70 | 10 | (2,6.70,10) | 6.23 | |
| Maintenance and management of social functions | 1 | 5.94 | 10 | (1,5.94,10) | 5.65 | |
| Local integration and community involvement | 2 | 6.96 | 10 | (2,6.96,10) | 6.32 | |
| Innovative industry and continuing education | 2 | 6.89 | 10 | (2,6.89,10) | 6.30 | |
| Disaster prevention and protection | 1 | 6.51 | 10 | (1,6.51,10) | 5.84 | |
| Marketing and promotion | 2 | 6.75 | 10 | (2,6.75,10) | 6.25 | |
| Economic allocation (O3) | Opportunity to receive subsidies and incentives | 2 | 5.51 | 10 | (2,5.51,10) | 5.84 |
| Support from enterprises | 2 | 6.20 | 10 | (2,6.20,10) | 6.07 | |
| Household income and expenditure | 2 | 6.31 | 10 | (2,6.31,10) | 6.10 | |
| Industrial structure and economic efficiency | 1 | 6.67 | 10 | (1,6.67,10) | 5.89 | |
| Returning to one’s hometown | 2 | 6.68 | 10 | (2,6.68,10) | 6.23 | |
| Innovation in agriculture to build wealth | 2 | 6.98 | 10 | (2,6.98,10) | 6.33 | |
| Value-added agriculture | 2 | 6.75 | 10 | (2,6.75,10) | 6.25 | |
| Off-site agricultural product competition | 2 | 6.58 | 10 | (2,6.58,10) | 6.19 | |
| Judging contests in the same area | 2 | 6.31 | 10 | (2,6.31,10) | 6.10 | |
| Built environment (O4) | Points of sale or related organizations responsible for selling | 2 | 6.70 | 10 | (2,6.70,10) | 6.23 |
| Communication place for farmers | 2 | 6.21 | 10 | (2,6.21,10) | 6.07 | |
| Condition of agriculture facilities | 2 | 6.06 | 10 | (2,6.06,10) | 6.02 | |
| Convenient transportation | 2 | 6.73 | 10 | (2,6.73,10) | 6.24 | |
| Durable facility management | 2 | 6.29 | 10 | (2,6.29,10) | 6.10 | |
| Farmland protection and maintenance | 2 | 6.47 | 10 | (2,6.47,10) | 6.16 | |
| Storage of agricultural products | 1 | 6.31 | 10 | (1,6.31,10) | 5.77 | |
| Working environment in agriculture | 2 | 6.92 | 10 | (2,6.92,10) | 6.31 | |
| Regional development | 2 | 6.56 | 10 | (2,6.56,10) | 6.19 | |
| Resources for sustainability (O5) | Integration of local resources to develop agriculture | 2 | 6.31 | 10 | (2,6.31,10) | 6.10 |
| Land classification | 1 | 6.80 | 10 | (1,6.80,10) | 5.93 | |
| Environmental awareness and conservation | 2 | 6.88 | 10 | (2,6.88,10) | 6.29 | |
| Establishing the resource database and the usage guidelines | 2 | 6.31 | 10 | (2,6.31,10) | 6.10 | |
| Promotion of organic and non-toxic agriculture | 2 | 6.33 | 10 | (2,6.33,10) | 6.11 | |
| Local characteristics | 2 | 6.29 | 10 | (2,6.29,10) | 6.10 | |
| Construction of regional environmental conservation norms | 2 | 7.12 | 10 | (2,7.12,10) | 6.37 | |
| Circular economy for local industry | 2 | 7.21 | 10 | (2,7.21,10) | 6.40 | |
| Agriculture diversification and associated rural activity | 2 | 6.78 | 10 | (2,6.78,10) | 6.26 | |
| Dynamic inventory of industrial resources and information | 2 | 6.34 | 10 | (2,6.34,10) | 6.11 | |
| Construction of the production-marketing chain | 2 | 6.99 | 10 | (2,6.99,10) | 6.33 |
Disclaimer/Publisher’s Note: The statements, opinions and data contained in all publications are solely those of the individual author(s) and contributor(s) and not of MDPI and/or the editor(s). MDPI and/or the editor(s) disclaim responsibility for any injury to people or property resulting from any ideas, methods, instructions or products referred to in the content. |
© 2023 by the authors. Licensee MDPI, Basel, Switzerland. This article is an open access article distributed under the terms and conditions of the Creative Commons Attribution (CC BY) license (https://creativecommons.org/licenses/by/4.0/).
Share and Cite
Huang, M.-F.; Peng, L.-P. Extracting Evaluation Factors of Social Resilience in Water Resource Protection Areas Using the Fuzzy Delphi Method. Sustainability 2023, 15, 13764. https://doi.org/10.3390/su151813764
Huang M-F, Peng L-P. Extracting Evaluation Factors of Social Resilience in Water Resource Protection Areas Using the Fuzzy Delphi Method. Sustainability. 2023; 15(18):13764. https://doi.org/10.3390/su151813764
Chicago/Turabian StyleHuang, Ming-Feng, and Li-Pei Peng. 2023. "Extracting Evaluation Factors of Social Resilience in Water Resource Protection Areas Using the Fuzzy Delphi Method" Sustainability 15, no. 18: 13764. https://doi.org/10.3390/su151813764
APA StyleHuang, M.-F., & Peng, L.-P. (2023). Extracting Evaluation Factors of Social Resilience in Water Resource Protection Areas Using the Fuzzy Delphi Method. Sustainability, 15(18), 13764. https://doi.org/10.3390/su151813764

